Journal Description
International Journal of Topology
International Journal of Topology
is an international, peer-reviewed, open access journal on differential topology, algebraic topology, manifolds, geometry, and related applications. Its purpose is to provide a platform for research and development in various fields of topology, expand topology to a wider range of applications, and promote the development of mathematics. This journal is published quarterly online by MDPI.
- Open Access— free for readers, with article processing charges (APC) paid by authors or their institutions.
- Rapid Publication: first decisions in 19 days; acceptance to publication in 8 days (median values for MDPI journals in the second half of 2025).
- Recognition of Reviewers: APC discount vouchers, optional signed peer review, and reviewer names are published annually in the journal.
- International Journal of Topology is a companion journal of Mathematics.
- Journal Cluster of Mathematics and Its Applications: AppliedMath, Axioms, Computation, Fractal and Fractional, Geometry, International Journal of Topology, Logics, Mathematics and Symmetry.
Latest Articles
Ontology Neural Network and ORTSF: A Framework for Topological Reasoning and Delay-Robust Control
Int. J. Topol. 2026, 3(2), 9; https://doi.org/10.3390/ijt3020009 (registering DOI) - 12 May 2026
Abstract
The advancement of autonomous robotic systems has led to significant capabilities in perception, localization, mapping, and control, yet a critical challenge remains in representing and preserving relational semantics, contextual reasoning, and cognitive transparency essential for collaboration in dynamic, human-centric environments. This paper introduces
[...] Read more.
The advancement of autonomous robotic systems has led to significant capabilities in perception, localization, mapping, and control, yet a critical challenge remains in representing and preserving relational semantics, contextual reasoning, and cognitive transparency essential for collaboration in dynamic, human-centric environments. This paper introduces a unified architecture comprising the Ontology Neural Network (ONN) and the Ontological Real-Time Semantic Fabric (ORTSF) to address this challenge. The ONN formalizes relational semantic reasoning as a dynamic topological process by embedding Forman–Ricci curvature, persistent homology, and semantic tensor structures within a unified loss formulation, aiming to maintain relational integrity as scenes evolve. Building upon ONN, the ORTSF transforms reasoning traces into actionable control commands while compensating for system delays through predictive operators designed to preserve phase margins. Theoretical analysis and extensive simulations demonstrate that ORTSF maintains designed phase margins, offering advantages over classical delay compensation methods. Empirical studies indicate the framework’s effectiveness in unifying semantic cognition and robust control, providing a mathematically principled solution for cognitive robotics.
Full article
(This article belongs to the Topic Topological, Quantum, and Molecular Information Approaches to Computation and Intelligence)
►
Show Figures
Open AccessArticle
Topological Classification of Admissible Reconstruction Operations
by
Bin Li
Int. J. Topol. 2026, 3(2), 8; https://doi.org/10.3390/ijt3020008 - 21 Apr 2026
Abstract
►▼
Show Figures
We develop a topological classification of admissible reconstruction operations in generative systems where extended structure is built through repeated local extension subject to compatibility constraints. Reconstruction is formalized as a feasibility-governed process rather than a dynamical or metric one, with admissibility determined by
[...] Read more.
We develop a topological classification of admissible reconstruction operations in generative systems where extended structure is built through repeated local extension subject to compatibility constraints. Reconstruction is formalized as a feasibility-governed process rather than a dynamical or metric one, with admissibility determined by the accumulation of obstruction under composition. Using loop diagnostics, we identify global incompatibilities that are invisible to local extension rules but become unavoidable under closed composition. Under mild and realization-independent assumptions, including indefinite continuation and finite interface capacity, we show that persistent nontrivial obstruction is possible only when it is supported on codimension-2 subsets of the reconstructed domain. This result induces a small number of topological universality classes distinguished by the existence and stability of loop-detectable obstruction. The framework is model-agnostic and applies equally to discrete, combinatorial, and continuum reconstructions, providing a topological explanation for the ubiquity of codimension-2 defects in generative systems.
Full article

Figure 1
Open AccessFeature PaperArticle
Best Proximity Points for Geraghty-Type Non-Self Mappings
by
Fatemeh Fogh and Sara Behnamian
Int. J. Topol. 2026, 3(2), 7; https://doi.org/10.3390/ijt3020007 - 1 Apr 2026
Abstract
We study Geraghty-type non-self mappings within the framework of best proximity point theory. By introducing auxiliary functions with subsequential convergence, we establish general conditions ensuring the existence and uniqueness of best proximity points. Our results extend and unify earlier work on proximal and
[...] Read more.
We study Geraghty-type non-self mappings within the framework of best proximity point theory. By introducing auxiliary functions with subsequential convergence, we establish general conditions ensuring the existence and uniqueness of best proximity points. Our results extend and unify earlier work on proximal and Kannan-type contractions under a Geraghty setting, and provide counterexamples showing that the auxiliary assumptions are essential. As an illustration, we construct an explicit non-self alignment mapping on subsets of for which all hypotheses can be verified and the unique best proximity point, as well as the convergence of the associated proximal iteration, can be computed in closed form.
Full article
Open AccessFeature PaperArticle
Anisotropic Shear Metrics for Persistent Homology and Their Application to Convective Systems
by
Hélène Canot, Philippe Durand and Emmanuel Frenod
Int. J. Topol. 2026, 3(1), 6; https://doi.org/10.3390/ijt3010006 - 6 Mar 2026
Cited by 1
Abstract
►▼
Show Figures
Vertical wind shear plays a crucial role in the organization and persistence of mesoscale convective systems, yet its geometrical and topological effects remain challenging to quantify. In this study, we introduce a shear-induced anisotropic metric, denoted , which embeds the direction
[...] Read more.
Vertical wind shear plays a crucial role in the organization and persistence of mesoscale convective systems, yet its geometrical and topological effects remain challenging to quantify. In this study, we introduce a shear-induced anisotropic metric, denoted , which embeds the direction and magnitude of environmental wind shear directly into the framework of persistent homology. The metric deforms the ambient geometry by weighting distances differently along and across the shear direction, enabling topological descriptors to respond dynamically to the flow environment. We establish the analytical properties of , and demonstrate its compatibility with Vietoris–Rips filtrations. The method is applied to the Corsican bow–echo event of 18 August 2022, where shear vectors are derived from ERA5 reanalysis data. Two complementary topological analyses are performed: a transport analysis on using Wasserstein distances, and a structural analysis on persistent generators under parallel and perpendicular shear metrics. The results reveal distinct topological evolutions associated with different shear orientations, highlighting the sensitivity of persistent homology to shear-induced deformation. Overall, the framework provides a mathematically consistent bridge between dynamical meteorology and topological data analysis, extending persistent homology to anisotropic metric spaces.
Full article

Figure 1
Open AccessArticle
The Realization of 3D Topological Spaces Branched over Graphs
by
Christopher L. Duston
Int. J. Topol. 2026, 3(1), 5; https://doi.org/10.3390/ijt3010005 - 4 Mar 2026
Abstract
►▼
Show Figures
In this paper we present an implementation of a computer algorithm that automatically determines the topological structure of spacetime, using a branched covering space representation. This algorithm is applied to a few simple examples in dimension 3, and a complete set of the
[...] Read more.
In this paper we present an implementation of a computer algorithm that automatically determines the topological structure of spacetime, using a branched covering space representation. This algorithm is applied to a few simple examples in dimension 3, and a complete set of the fundamental groups realized over several graphs is found. We also include some new visualizations of the branched covering construction, in order to aid and clarify the understanding of how these structures can be used in quantum gravity to realize the topological nature of the spacetime foam.
Full article

Figure 1
Open AccessFeature PaperArticle
A Formula for the Euler Characteristic of the Fiber Product of Morse Functions
by
Yasuhiko Kamiyama
Int. J. Topol. 2026, 3(1), 4; https://doi.org/10.3390/ijt3010004 - 9 Feb 2026
Abstract
Let be a Morse function on a connected closed manifold X. We denote by the fiber product of two copies of . For Morse functions and
[...] Read more.
Let be a Morse function on a connected closed manifold X. We denote by the fiber product of two copies of . For Morse functions and , we define the function by . The purpose of this paper is twofold: Firstly, we study the sufficient condition for which holds, where denotes the Euler characteristic. Secondly, for the case that f is the well-known Morse function on , we determine .
Full article
Open AccessArticle
Topological Contextuality and Quantum Representations
by
Tzu-Miao Chou
Int. J. Topol. 2026, 3(1), 3; https://doi.org/10.3390/ijt3010003 - 2 Feb 2026
Abstract
►▼
Show Figures
This paper investigates quantum contextuality, a central nonclassical aspect of quantum mechanics, by employing the algebraic and topological structures of modular tensor categories. The analysis establishes that braid group representations constructed from modular categories, including the and
[...] Read more.
This paper investigates quantum contextuality, a central nonclassical aspect of quantum mechanics, by employing the algebraic and topological structures of modular tensor categories. The analysis establishes that braid group representations constructed from modular categories, including the and Fibonacci anyon models, inherently produce state-dependent contextuality, as revealed by measurable violations of noncontextuality inequalities. The explicit construction of unitary representations on fusion spaces allows this paper to identify a direct structural correspondence between braiding operations and logical contextuality frameworks. The results offer a comprehensive topological framework to classify and quantify contextuality in low-dimensional quantum systems, thereby elucidating its role as a resource in topological quantum computation and advancing the interface between quantum algebra, topology, and quantum foundations.
Full article

Figure 1
Open AccessFeature PaperArticle
Interface-Bound States and Majorana Zero Modes in Lateral Heterostructures of Bi2Se3 and Sb2Te3 with Proximity-Induced Superconductivity
by
Yoonkang Kim
Int. J. Topol. 2026, 3(1), 2; https://doi.org/10.3390/ijt3010002 - 23 Jan 2026
Abstract
We present a comprehensive investigation into the emergence of interface-bound states, particularly Majorana zero modes (MZMs), in a lateral heterostructure composed of two three-dimensional topological insulators (TIs), Bi2Se3 and Sb2Te3, under the influence of proximity-induced superconductivity
[...] Read more.
We present a comprehensive investigation into the emergence of interface-bound states, particularly Majorana zero modes (MZMs), in a lateral heterostructure composed of two three-dimensional topological insulators (TIs), Bi2Se3 and Sb2Te3, under the influence of proximity-induced superconductivity from niobium (Nb) contacts. We develop an advanced two-dimensional Dirac model for the topological surface states (TSS), incorporating spatially varying chemical potentials and s-wave superconducting pairing. Using the Bogoliubov–de Gennes (BdG) formalism, we derive analytical solutions for the bound states and compute the local density of states (LDOS) at the interface, revealing zero-energy modes characteristic of MZMs. The topological nature of these states is rigorously analyzed through winding numbers and Pfaffian invariants, and their robustness is explored under various physical perturbations, including gating effects. Our findings highlight the potential of this heterostructure as a platform for topological quantum computing, with detailed predictions for experimental signatures via tunneling spectroscopy.
Full article
(This article belongs to the Special Issue Feature Papers in Topology and Its Applications)
►▼
Show Figures

Figure 1
Open AccessFeature PaperArticle
Parametric Resonance, Arithmetic Geometry, and Adelic Topology of Microtubules: A Bridge to Orch OR Theory
by
Michel Planat
Int. J. Topol. 2026, 3(1), 1; https://doi.org/10.3390/ijt3010001 - 7 Jan 2026
Cited by 2
Abstract
►▼
Show Figures
Microtubules are cylindrical protein polymers that organize the cytoskeleton and play essential roles in intracellular transport, cell division, and possibly cognition. Their highly ordered, quasi-crystalline lattice of tubulin dimers, notably tryptophan residues, endows them with a rich topological and arithmetic structure, making them
[...] Read more.
Microtubules are cylindrical protein polymers that organize the cytoskeleton and play essential roles in intracellular transport, cell division, and possibly cognition. Their highly ordered, quasi-crystalline lattice of tubulin dimers, notably tryptophan residues, endows them with a rich topological and arithmetic structure, making them natural candidates for supporting coherent excitations at optical and terahertz frequencies. The Penrose–Hameroff Orch OR theory proposes that such coherences could couple to gravitationally induced state reduction, forming the quantum substrate of conscious events. Although controversial, recent analyses of dipolar coupling, stochastic resonance, and structured noise in biological media suggest that microtubular assemblies may indeed host transient quantum correlations that persist over biologically relevant timescales. In this work, we build upon two complementary approaches: the parametric resonance model of Nishiyama et al. and our arithmetic–geometric framework, both recently developed in Quantum Reports. We unify these perspectives by describing microtubules as rectangular lattices governed by the imaginary quadratic field , within which nonlinear dipolar oscillations undergo stochastic parametric amplification. Quantization of the resonant modes follows Gaussian norms , linking the optical and geometric properties of microtubules to the arithmetic structure of . We further connect these discrete resonances to the derivative of the elliptic L-function, , which acts as an arithmetic free energy and defines the scaling between modular invariants and measurable biological ratios. In the appended adelic extension, this framework is shown to merge naturally with the Bost–Connes and Connes–Marcolli systems, where the norm character on the ideles couples to the Hecke character of an elliptic curve to form a unified adelic partition function. The resulting arithmetic–elliptic resonance model provides a coherent bridge between number theory, topological quantum phases, and biological structure, suggesting that consciousness, as envisioned in the Orch OR theory, may emerge from resonant processes organized by deep arithmetic symmetries of space, time, and matter.
Full article

Figure 1
Open AccessFeature PaperArticle
Revisiting Probabilistic Metric Spaces
by
Michael D. Rice
Int. J. Topol. 2025, 2(4), 21; https://doi.org/10.3390/ijt2040021 - 11 Dec 2025
Abstract
The field of probabilistic metric spaces has an intrinsic interest based on a blend of ideas drawn from metric space theory and probability theory. The goal of the present paper is to introduce and study new ideas in this field. In general terms,
[...] Read more.
The field of probabilistic metric spaces has an intrinsic interest based on a blend of ideas drawn from metric space theory and probability theory. The goal of the present paper is to introduce and study new ideas in this field. In general terms, we investigate the following concepts: linearly ordered families of distances and associated continuity properties, geometric properties of distances, finite range weak probabilistic metric spaces, generalized Menger spaces, and a categorical framework for weak probabilistic metric spaces. Hopefully, the results will contribute to the foundations of the subject.
Full article
Open AccessFeature PaperArticle
Chains of Dense Gδ Sets in Perfect Polish Spaces
by
Sidney A. Morris
Int. J. Topol. 2025, 2(4), 20; https://doi.org/10.3390/ijt2040020 - 1 Dec 2025
Abstract
We prove that in every nonempty perfect Polish space, every dense subset contains strictly decreasing and strictly increasing chains of dense subsets of length , the cardinality of the continuum. As a corollary, this holds in
[...] Read more.
We prove that in every nonempty perfect Polish space, every dense subset contains strictly decreasing and strictly increasing chains of dense subsets of length , the cardinality of the continuum. As a corollary, this holds in for each . This provides an easy answer to a question of Erdős since the set of Liouville numbers admits a descending chain of cardinality , each member of which has the Erdős property. We also present counterexamples demonstrating that the result fails if either the perfection or the Polishness assumption is omitted. Finally, we show that the set of real Mahler T-numbers is a dense Borel set and contains a strictly descending chain of length of proper dense Borel subsets.
Full article
Open AccessFeature PaperArticle
Curved Geometries in Persistent Homology: From Euclidean to AdS Metrics in Bow Echo Dynamics
by
Hélène Canot, Philippe Durand and Emmanuel Frenod
Int. J. Topol. 2025, 2(4), 19; https://doi.org/10.3390/ijt2040019 - 4 Nov 2025
Cited by 2
Abstract
We propose a geometry topological framework to analyze storm dynamics by coupling persistent homology with Anti-de Sitter (AdS)-inspired metrics. On radar images of a bow echo event, we compare Euclidean distance with three compressive AdS metrics ( = 0.01, 0.1, 0.3) via
[...] Read more.
We propose a geometry topological framework to analyze storm dynamics by coupling persistent homology with Anti-de Sitter (AdS)-inspired metrics. On radar images of a bow echo event, we compare Euclidean distance with three compressive AdS metrics ( = 0.01, 0.1, 0.3) via time-resolved persistence diagrams for the arc and its internal cells. The moderate curvature setting ( ) offers the best trade-off: it suppresses spurious cycles, preserves salient features, and stabilizes lifetime distributions. Consistently, the arc exhibits longer, more dispersed cycles (large-scale organizer), while cells show shorter, localized patterns (confined convection). Cross-correlations of lifetimes reveal a temporal asymmetry: arc activation precedes cell activation. A differential indicator based on Wasserstein distances quantifies this divergence and aligns with the visual onset in radar, suggesting early warning potential. Results are demonstrated on a rapid Corsica bow echo; broader validation remains future work.
Full article
(This article belongs to the Special Issue Feature Papers in Topology and Its Applications)
►▼
Show Figures

Figure 1
Open AccessFeature PaperArticle
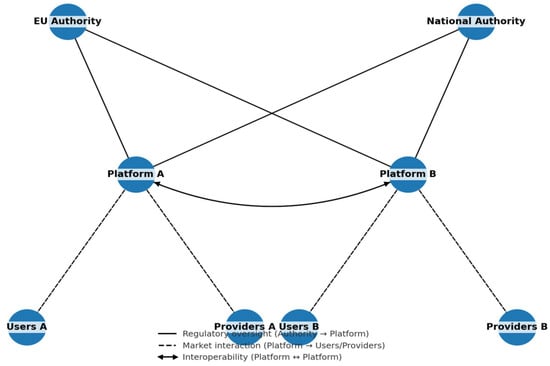
Topological Modelling in Public Procurement and Platform Economies: An Interdisciplinary Legal–Economic Framework
by
Jitka Matějková
Int. J. Topol. 2025, 2(4), 18; https://doi.org/10.3390/ijt2040018 - 3 Nov 2025
Abstract
►▼
Show Figures
This article develops an interdisciplinary framework that applies topological and graph-theoretical methods to public procurement markets and digital platform economies. Conceptualizing legal–economic interactions as dynamic networks of nodes and edges, we show how structural properties—centrality, clustering, connectivity, and boundary formation—shape contestability, resilience, and
[...] Read more.
This article develops an interdisciplinary framework that applies topological and graph-theoretical methods to public procurement markets and digital platform economies. Conceptualizing legal–economic interactions as dynamic networks of nodes and edges, we show how structural properties—centrality, clustering, connectivity, and boundary formation—shape contestability, resilience, and compliance. Using EU-relevant contexts (public procurement directives and the Digital Markets Act), we formalize network representations for buyers, suppliers, platforms, and regulators; define operational indicators; and illustrate an empirical, value-weighted buyer → supplier network to reveal a sparse but highly modular architecture with a high-value backbone. We then map these structural signatures to concrete legal levers (lotting and framework design, modification scrutiny, interoperability and data-access duties) and propose dashboard-style diagnostics for proactive oversight. The findings demonstrate how topological modelling complements doctrinal analysis by making hidden architectures visible and by linking measurable structure to regulatory outcomes. We conclude with implications for evidence-informed regulatory design and a research agenda integrating graph analytics, comparative evaluation across jurisdictions, and machine-learning-assisted anomaly detection.
Full article

Figure 1
Open AccessArticle
Nested Ensemble Learning with Topological Data Analysis for Graph Classification and Regression
by
Innocent Abaa and Umar Islambekov
Int. J. Topol. 2025, 2(4), 17; https://doi.org/10.3390/ijt2040017 - 14 Oct 2025
Abstract
We propose a nested ensemble learning framework that utilizes Topological Data Analysis (TDA) to extract and integrate topological features from graph data, with the goal of improving performance on classification and regression tasks. Our approach computes persistence diagrams (PDs) using lower-star filtrations induced
[...] Read more.
We propose a nested ensemble learning framework that utilizes Topological Data Analysis (TDA) to extract and integrate topological features from graph data, with the goal of improving performance on classification and regression tasks. Our approach computes persistence diagrams (PDs) using lower-star filtrations induced by three filter functions: closeness, betweenness, and degree 2 centrality. To overcome the limitation of relying on a single filter, these PDs are integrated through a data-driven, three-level architecture. At Level-0, diverse base models are independently trained on the topological features extracted for each filter function. At Level-1, a meta-learner combines the predictions of these base models for each filter to form filter-specific ensembles. Finally, at Level-2, a meta-learner integrates the outputs of these filter-specific ensembles to produce the final prediction. We evaluate our method on both simulated and real-world graph datasets. Experimental results demonstrate that our framework consistently outperforms base models and standard stacking methods, achieving higher classification accuracy and lower regression error. It also surpasses existing state-of-the-art approaches, ranking among the top three models across all benchmarks.
Full article
(This article belongs to the Special Issue Feature Papers in Topology and Its Applications)
►▼
Show Figures

Figure 1
Open AccessArticle
Rigid and Shaky Hard Link Diagrams
by
Michał Jabłonowski
Int. J. Topol. 2025, 2(4), 16; https://doi.org/10.3390/ijt2040016 - 11 Oct 2025
Abstract
►▼
Show Figures
In this study of the Reidemeister moves within the classical knot theory, we focus on hard diagrams of knots and links, categorizing them as either rigid or shaky based on their adaptability to certain moves. We establish that every link possesses a diagram
[...] Read more.
In this study of the Reidemeister moves within the classical knot theory, we focus on hard diagrams of knots and links, categorizing them as either rigid or shaky based on their adaptability to certain moves. We establish that every link possesses a diagram that is a rigid hard diagram, and we provide an upper limit for the number of crossings in such diagrams. Furthermore, we investigate rigid hard diagrams for specific knots or links to determine their rigid hard index. In the topic of shaky hard diagrams, we demonstrate the existence of such diagrams for the unknot and unlink of any number of components and present examples of shaky hard diagrams.
Full article

Figure 1
Open AccessArticle
Topological Types of Convergence for Nets of Multifunctions
by
Marian Przemski
Int. J. Topol. 2025, 2(3), 15; https://doi.org/10.3390/ijt2030015 - 11 Sep 2025
Abstract
This article proposes a unified concept of topological types of convergence for nets of multifunctions between topological spaces. Any kind of convergence is representable by a (2n + 2)-tuple, n = 0, 1, …, of two special functions u and l, such
[...] Read more.
This article proposes a unified concept of topological types of convergence for nets of multifunctions between topological spaces. Any kind of convergence is representable by a (2n + 2)-tuple, n = 0, 1, …, of two special functions u and l, such that their compositions and create the Choquet supremum and infimum operations, respectively, on the filters considered in terms of the upper Vietoris topology on the range hyperspace of the considered multifunctions. Convergence operators are defined by establishing the order of composition of the functions from such (2n + 2) tuples. An allocation of places for the two distinguished functions in a convergence operator reflects the structure of the used (2n + 2)-tuple. A monoid of special three-parameter functions called products describes the set of all possible structures. The monoid of products is the domain space of the convergence operators. The family of all convergence operators forms a finite monoid whose neutral element determines the pointwise convergence and possesses the structure determined by the neutral element of the monoid of products. We demonstrate the construction process of every convergence operator and show that the notions of the presented concept can characterize many well-known classical types of convergence. Of particular importance are the types of convergence derived from the concept of continuous convergence. We establish some general theorems about the necessary and sufficient conditions for the continuity of the limit multifunctions without any assumptions about the type of continuity of the members of the nets.
Full article
Open AccessArticle
Theoretical Aspects of Topology and Successful Applications to Glasses and Proteins
by
Punit Boolchand, James Charles Phillips, Matthieu Micoulaut and Aaron Welton
Int. J. Topol. 2025, 2(3), 14; https://doi.org/10.3390/ijt2030014 - 9 Sep 2025
Abstract
►▼
Show Figures
The origin of glass formation has been one of the greatest mysteries of science. The first clues emerged in GexSe1-x glasses, where the bond-stretching and bond angle-bending constraints are countable, and it was found that the most favorable compositions for
[...] Read more.
The origin of glass formation has been one of the greatest mysteries of science. The first clues emerged in GexSe1-x glasses, where the bond-stretching and bond angle-bending constraints are countable, and it was found that the most favorable compositions for glass formation involved matching constraints with the degrees of freedom. Modulated-Differential Scanning Calorimetric (MDSC) studies on GexSe1-x chalcogenide glasses revealed two elastic phase transitions—a stiffness transition at x = 0.20 and a stress transition at x = 0.26—leading to the observation of three topological phases: a flexible phase at x < 0.20, an intermediate phase in the 0.20 < x < 0.26 range, and a stressed–rigid phase for compositions x > 0.26. The three topological phases (TPs) have now been generically observed in more than two dozen chalcogenides and modified oxide glasses. In proteins, the transition from the unfolded (flexible) to the folded (isostatically rigid intermediate) phase represents the stiffness transition. Self-organization causes proteins to display a dynamic reversibility of the folding process. The evolutions of protein dynamics may also exhibit stiffness phase transitions similar to those seen in glasses.
Full article

Figure 1
Open AccessArticle
On Connected Subsets of a Convergence Space
by
Bryan Gerardo Castro Herrejón and Frédéric Mynard
Int. J. Topol. 2025, 2(3), 13; https://doi.org/10.3390/ijt2030013 - 27 Aug 2025
Abstract
Though a convergence space is connected if and only if its topological modification is connected, connected subsets of a convergence space differ from those of its topological modification. We explore which subsets exhibit connectedness for the convergence or for the topological modification. In
[...] Read more.
Though a convergence space is connected if and only if its topological modification is connected, connected subsets of a convergence space differ from those of its topological modification. We explore which subsets exhibit connectedness for the convergence or for the topological modification. In particular, we show that connectedness of a subset is equivalent for a convergence or for its reciprocal modification and that the largest set enclosing a given connected subset of a convergence space is the adherence of the connected set for the reciprocal modification of the convergence.
Full article
Open AccessArticle
Bornological Approach Nearness
by
Dieter Leseberg and Zohreh Vaziry
Int. J. Topol. 2025, 2(3), 12; https://doi.org/10.3390/ijt2030012 - 7 Aug 2025
Abstract
►▼
Show Figures
We introduce the notion of bornological approach nearness as a unified extension of various classical nearness structures. By redefining completeness within this framework, we establish a generalized version of the Niemytzki–Tychonoff theorem. Our results not only extend known compactness criteria in nearness spaces
[...] Read more.
We introduce the notion of bornological approach nearness as a unified extension of various classical nearness structures. By redefining completeness within this framework, we establish a generalized version of the Niemytzki–Tychonoff theorem. Our results not only extend known compactness criteria in nearness spaces but also offer a new perspective that incorporates boundedness and bornological methods in the theory of approach spaces.
Full article

Figure 1
Open AccessArticle
Extensions of Multidirected Graphs: Fuzzy, Neutrosophic, Plithogenic, Rough, Soft, Hypergraph, and Superhypergraph Variants
by
Takaaki Fujita
Int. J. Topol. 2025, 2(3), 11; https://doi.org/10.3390/ijt2030011 - 21 Jul 2025
Abstract
Graph theory models relationships by representing entities as vertices and their interactionsas edges. To handle directionality and multiple head–tail assignments, various extensions—directed, bidirected, and multidirected graphs—have been introduced, with the multidirected graph unifying the first two. In this work, we further enrich this
[...] Read more.
Graph theory models relationships by representing entities as vertices and their interactionsas edges. To handle directionality and multiple head–tail assignments, various extensions—directed, bidirected, and multidirected graphs—have been introduced, with the multidirected graph unifying the first two. In this work, we further enrich this landscape by proposing the Multidirected hypergraph, which merges the flexibility of hypergraphs and superhypergraphs to describe higher-order and hierarchical connections. Building on this, we introduce five uncertainty-aware Multidirected frameworks—fuzzy, neutrosophic, plithogenic, rough, and soft multidirected graphs—by embedding classical uncertainty models into the Multidirected setting. We outline their formal definitions, examine key structural properties, and illustrate each with examples, thereby laying groundwork for future advances in uncertain graph analysis and decision-making.
Full article
Highly Accessed Articles
Latest Books
E-Mail Alert
News
Topics
Topic in
Entropy, IJMS, International Journal of Topology, MAKE, Mathematics, Quantum Reports, Symmetry
Topological, Quantum, and Molecular Information Approaches to Computation and Intelligence
Topic Editors: Michel Planat, Edward A. RietmanDeadline: 31 December 2026


