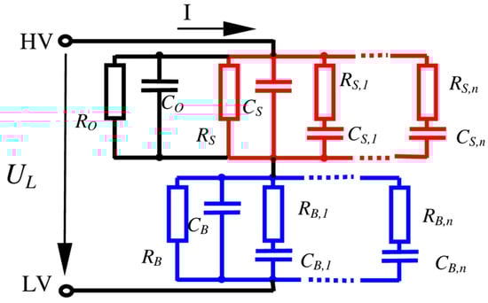
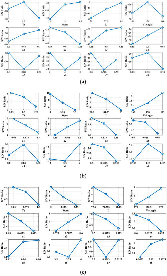
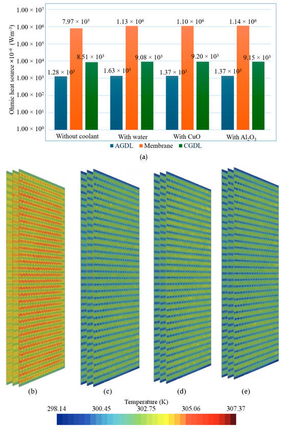
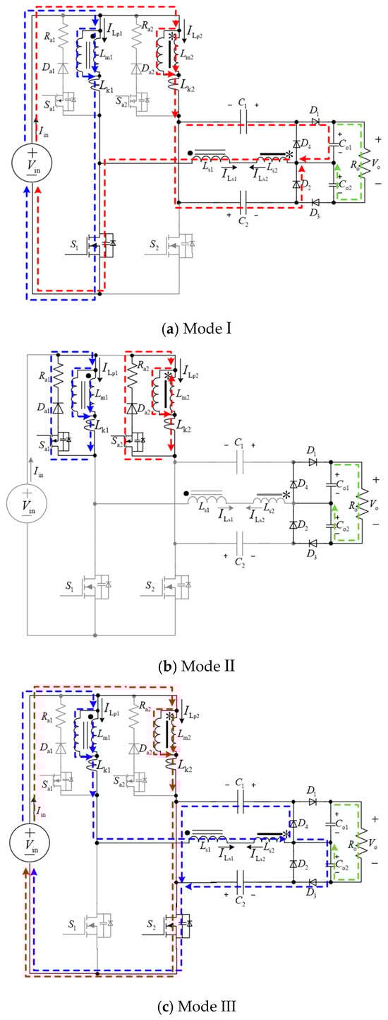
-
Simulation of Biomass Gasification and Syngas Methanation for Methane Production with H2/CO Ratio Adjustment in Aspen Plus -
Energy Transition 2024–2025: New Demand Vectors, Technology Oversupply, and Shrinking Net-Zero 2050 Premium -
Analysis of Mechanical Durability, Hydrophobicity, Pyrolysis and Combustion Properties of Solid Biofuel Pellets Made from Mildly Torrefied Biomass -
Catalytic Ammonia Combustion -
Artificial-Intelligence-Based Energy Management Strategies for Hybrid Electric Vehicles: A Comprehensive Review
Journal Description
Energies
- Open Access— free for readers, with article processing charges (APC) paid by authors or their institutions.
- High Visibility: indexed within Scopus, SCIE (Web of Science), Ei Compendex, RePEc, Inspec, CAPlus / SciFinder, and other databases.
- Journal Rank: CiteScore - Q1 (Control and Optimization)
- Rapid Publication: manuscripts are peer-reviewed and a first decision is provided to authors approximately 16.2 days after submission; acceptance to publication is undertaken in 2.9 days (median values for papers published in this journal in the first half of 2025).
- Recognition of Reviewers: reviewers who provide timely, thorough peer-review reports receive vouchers entitling them to a discount on the APC of their next publication in any MDPI journal, in appreciation of the work done.
- Sections: published in 41 topical sections.
- Testimonials: See what our editors and authors say about Energies.
- Companion journals for Energies include: Energy Storage and Applications and Bioresources and Bioproducts.
- Journal Cluster of Energy and Fuels: Energies, Batteries, Hydrogen, Biomass, Electricity, Wind, Fuels, Gases, Solar, ESA and Methane.
Latest Articles
E-Mail Alert
News
Topics
Deadline: 30 November 2025
Deadline: 20 December 2025
Deadline: 31 December 2025
Deadline: 20 January 2026
Conferences
Special Issues
Deadline: 5 November 2025
Deadline: 5 November 2025
Deadline: 5 November 2025
Deadline: 5 November 2025




















