Next Issue
Volume 9, December
Previous Issue
Volume 9, October
 
 

Drones, Volume 9, Issue 11 (November 2025) – 83 articles

Cover Story (view full-size image): Ensuring the safety of high-altitude solar drones is paramount, but traditional manual analysis is slow and struggles with the complexity of flight control–energy coupling. While Large Language Models (LLMs) offer automation, generic reasoning is unreliable for such specialized, safety-critical tasks. K-EGoT is a framework that aligns an LLM’s reasoning with a verifiable, expert knowledge base. We introduce a “Safety Rationale”, an auditable link between the AI’s logic and curated safety principles. We then use a novel “thought process alignment” strategy to train the model on the quality of its reasoning, not just the final output. On a high-fidelity drone dataset, our K-EGoT model outperformed baselines, delivering a reliable and auditable solution for automated safety modeling. View this paper
  • Issues are regarded as officially published after their release is announced to the table of contents alert mailing list.
  • You may sign up for e-mail alerts to receive table of contents of newly released issues.
  • PDF is the official format for papers published in both, html and pdf forms. To view the papers in pdf format, click on the "PDF Full-text" link, and use the free Adobe Reader to open them.
Order results
Result details
Section
Select all
Export citation of selected articles as:
27 pages, 6535 KB  
Article
Self-Correcting Cascaded Localization to Mitigate Drift in Mining Vehicles’ Kilometer-Scale Travel
by Miao Yu, Zilong Zhang, Xi Zhang, Junjie Zhang and Bin Zhou
Drones 2025, 9(11), 810; https://doi.org/10.3390/drones9110810 - 20 Nov 2025
Viewed by 534
Abstract
High-reliability localization is essential for underground mining autonomous vehicle, as inaccurate positioning triggers collision risks and limits deployment in safety-critical environments. Underground mining localization faces unique challenges: kilometer-scale signal-free tunnels restrict traditional technologies, while wheel slippage-induced non-Gaussian noise and geometric-degraded tunnel localization failures [...] Read more.
High-reliability localization is essential for underground mining autonomous vehicle, as inaccurate positioning triggers collision risks and limits deployment in safety-critical environments. Underground mining localization faces unique challenges: kilometer-scale signal-free tunnels restrict traditional technologies, while wheel slippage-induced non-Gaussian noise and geometric-degraded tunnel localization failures further reduce accuracy—issues existing methods cannot address simultaneously. To resolve these bottlenecks, this study develops a scenario-adapted, self-correcting positioning system for underground autonomous vehicles, fusing multi-source onboard sensor data to suppress slip noise and ensure feature-deficient environment robustness. We propose a three-stage cascaded filtering system: it first fuses LiDAR, IMU, wheel speed, and steering angle data for a self-contained framework, then adds two dedicated modules for core challenges. For wheel slippage noise, an anti-slip prior estimation algorithm integrates kinematic models with IMU data, plus a low-adhesion mine surface-tailored slip compensation mechanism to ensure reliable state estimation and eliminate slip deviations. For geometrically degraded tunnel failures, an anti-degradation algorithm uses point cloud degradation-derived regularization constraints and regularized Kalman filtering to enable stable positioning updates. Experiments show that the system achieves sub-meter accuracy and full-area coverage underground, with improved performance under severe wheel slip and in feature-deprived zones. This work fills the gap in high-reliability, self-contained localization for kilometer-scale underground mining vehicles and provides a safety-oriented paradigm for autonomous vehicle scaling, aligning with critical scenario driving safety demands. Full article
(This article belongs to the Special Issue UAVs and UGVs Robotics for Emergency Response in a Changing Climate)
Show Figures

Figure 1

2 pages, 123 KB  
Correction
Correction: Qi et al. Review of Hybrid Aerial Underwater Vehicle: Potential Applications in the Field of Underwater Marine Optics. Drones 2025, 9, 667
by Hongyu Qi, Shuibo Hu, Jiasheng Zhang and Guofeng Wu
Drones 2025, 9(11), 809; https://doi.org/10.3390/drones9110809 - 20 Nov 2025
Viewed by 282
Abstract
Error in Table [...] Full article
(This article belongs to the Special Issue Drones in Hydrological Research and Management)
20 pages, 4372 KB  
Article
Cross-Subject Cognitive State Assessment for Unmanned System Operators Based on Brain Functional Connectivity
by Jun Chen, Fanzhou Zhao, Xinyu Zhang, Xiaoyu Hu and Kailun Ji
Drones 2025, 9(11), 808; https://doi.org/10.3390/drones9110808 - 19 Nov 2025
Viewed by 561
Abstract
During the operation of Unmanned Aerial Vehicles (UAVs), the cognitive state of operators is prone to decline, posing a risk to task performance. However, many existing cognitive state assessment methods rely directly on raw electroencephalography (EEG) signals, yet exhibit limited robustness when applied [...] Read more.
During the operation of Unmanned Aerial Vehicles (UAVs), the cognitive state of operators is prone to decline, posing a risk to task performance. However, many existing cognitive state assessment methods rely directly on raw electroencephalography (EEG) signals, yet exhibit limited robustness when applied across different individuals. To address this limitation and leverage the spatial information and inter-electrode relationships effectively captured by brain functional connectivity networks, this paper proposes an assessment method based on functional connectivity networks. Data from ten participants under three cognitive states were used to train and test various models on a per-subject basis, where each participant’s data was partitioned into separate training and testing sets. The results demonstrate that the proposed method achieves a mean recognition accuracy of 98.76% with a variance of 0.0113, representing an improvement of at least 7.01% in accuracy and a reduction of at least 0.0191 in variance compared to conventional approaches. This approach facilitates timely cognitive state identification, thereby enhancing the reliability of human–machine interaction in unmanned systems. Full article
Show Figures

Figure 1

18 pages, 10278 KB  
Article
Development of a Closed-Loop PLM Application for Vibration-Based Structural Health Monitoring of UAVs
by Omer Yaman
Drones 2025, 9(11), 807; https://doi.org/10.3390/drones9110807 - 18 Nov 2025
Viewed by 637
Abstract
Unmanned Aerial Vehicles (UAVs), particularly multirotor drones, require rigorous structural monitoring to ensure safe and reliable operation. Visual inspections are often inefficient and may miss early signs of damage. Even when faults are detected visually, effective repair requires contextual knowledge such as past [...] Read more.
Unmanned Aerial Vehicles (UAVs), particularly multirotor drones, require rigorous structural monitoring to ensure safe and reliable operation. Visual inspections are often inefficient and may miss early signs of damage. Even when faults are detected visually, effective repair requires contextual knowledge such as past repairs, part specifications, and supplier information. This study presents an implemented and experimentally validated closed-loop Product Lifecycle Management (PLM) system that integrates vibration-based structural health monitoring (SHM) with UAV maintenance workflows. A physical quadcopter platform is utilized to collect vibration data for training and testing under eight physically induced single-fault scenarios, including damaged propellers and loosened components. Deep learning models are trained on time-domain vibration data collected from onboard sensors to learn fault patterns and are then deployed in the proposed system for real-time fault classification. The GRU (Gated Recurrent Unit) model is selected for deployment due to its superior performance and lower computational cost and is integrated with a custom-developed UAV data repository within the Aras Innovator PLM platform. Experimental validation shows that the GRU model achieves 99.26% classification accuracy and a macro F1-score of 0.9917, confirming the reliability of the vibration-based fault detection approach. This end-to-end integration enables not only real-time fault detection but also lifecycle traceability, digital documentation, and data-driven maintenance decisions. Experimental validation across test runs confirms that the proposed system accurately detects structural faults and enables automated safety protocols and maintenance workflows. The system improves inspection efficiency and demonstrates how closed-loop PLM can move beyond static documentation to actively monitor, diagnose, and manage UAV health throughout its operational lifecycle. Full article
(This article belongs to the Section Drone Design and Development)
Show Figures

Figure 1

37 pages, 1575 KB  
Article
UAV Cybersecurity with Mamba-KAN-Liquid Hybrid Model: Deep Learning-Based Real-Time Anomaly Detection
by Özlem Batur Dinler
Drones 2025, 9(11), 806; https://doi.org/10.3390/drones9110806 - 18 Nov 2025
Viewed by 804
Abstract
Unmanned Aerial Vehicles (UAVs) are increasingly being used in critical infrastructure, defense, and civilian applications, and face new cybersecurity threats. In this work, we present a novel hybrid deep learning architecture that combines Mamba, Kolmogorov-Arnold Networks (KAN), and Liquid Neural Networks for real-time [...] Read more.
Unmanned Aerial Vehicles (UAVs) are increasingly being used in critical infrastructure, defense, and civilian applications, and face new cybersecurity threats. In this work, we present a novel hybrid deep learning architecture that combines Mamba, Kolmogorov-Arnold Networks (KAN), and Liquid Neural Networks for real-time cyberattack detection in UAV systems. The proposed Mamba-KAN-Liquid (MKL) model integrates Mamba’s selective state-space mechanism for temporal dependency modeling, KAN’s learnable activation functions for feature representation, and Liquid networks’ dynamic adaptation capabilities for real-time anomaly detection. Extensive evaluations on CIC-IDS2017, CSE-CIC-IDS2018, and synthetic UAV telemetry datasets demonstrate that our model achieves detection rates exceeding 95% across six different attack scenarios, including GPS spoofing (97.3%), network jamming (95.8%), man-in-the-middle attacks (96.2%), sensor manipulation (94.7%), DDoS (98.1%), and zero-day attacks (89.4%). The model meets real-time processing requirements with an average inference time of 47.3 ms for a sample batch size of 32, making it suitable for practical deployment on resource-constrained UAV platforms. Full article
(This article belongs to the Section Drone Communications)
Show Figures

Figure 1

42 pages, 9878 KB  
Article
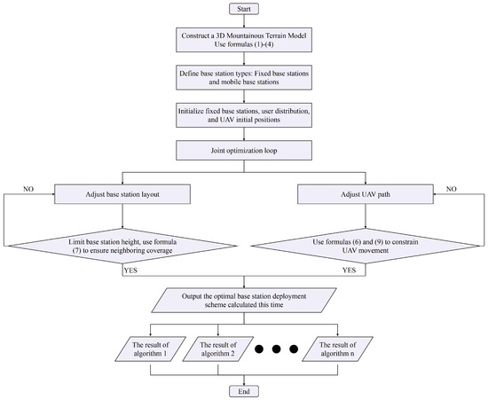
Adaptive Multi-Scale Bidirectional TD3 Algorithm for Layout Optimization of UAV–Base Station Coordination in Mountainous Areas
by Leyi Wang, Jianbo Tan, Hanbo Gong, Shiju E and Changjun Zhou
Drones 2025, 9(11), 805; https://doi.org/10.3390/drones9110805 - 18 Nov 2025
Viewed by 561
Abstract
With the rise of 6G communication technology, the issue of communication coverage in mountainous areas has become increasingly prominent. These regions are characterized by complex terrain, sparse user distribution, and small-scale clustering, making it difficult for traditional ground-based base stations, constrained by fixed [...] Read more.
With the rise of 6G communication technology, the issue of communication coverage in mountainous areas has become increasingly prominent. These regions are characterized by complex terrain, sparse user distribution, and small-scale clustering, making it difficult for traditional ground-based base stations, constrained by fixed locations and terrain obstructions, to achieve comprehensive signal coverage in mountainous areas. To address this challenge, this paper conducts an in-depth analysis of mountainous terrain and the differentiated needs of users, utilizing UAV-assisted base station signal coverage and designing an adaptive multi-scale bidirectional twin delayed deep deterministic policy gradient (AMB-TD3) algorithm to optimize base station layout and plan UAV routes. The algorithm significantly enhances performance by introducing a dynamic weight adaptation mechanism, multi-timescale coupling, and bidirectional information interaction strategies. In experiments, the best signal coverage rate of AMB-TD3 reached 98.094%, verifying its practicality in solving base station signal coverage issues in complex mountainous scenarios. Full article
Show Figures

Figure 1

22 pages, 33705 KB  
Article
Global and Local Context-Aware Detection for Infrared Small UAV Targets
by Liang Zhao, Yan Zhang, Yongchang Li and Han Zhong
Drones 2025, 9(11), 804; https://doi.org/10.3390/drones9110804 - 18 Nov 2025
Viewed by 526
Abstract
The widespread adoption of small unmanned aerial vehicles poses increasing challenges to public safety. Compared with visible-light sensors, infrared imaging offers excellent nighttime observation capabilities and strong robustness against interference, enabling all-weather UAV surveillance. However, detecting small UAVs in infrared imagery remains challenging [...] Read more.
The widespread adoption of small unmanned aerial vehicles poses increasing challenges to public safety. Compared with visible-light sensors, infrared imaging offers excellent nighttime observation capabilities and strong robustness against interference, enabling all-weather UAV surveillance. However, detecting small UAVs in infrared imagery remains challenging due to low target contrast and weak texture features. To address these challenges, we propose IUAV-YOLO, a context-aware detection framework built upon YOLOv10. Specifically, inspired by the receptive field mechanism in human vision, the backbone network is re-designed with a multi-branch structure to improve sensitivity to small targets. Additionally, a Pyramid Global Attention Module is incorporated to strengthen target–background associations, while a Spatial Context-Aware Module is developed to integrate spatial contextual cues and enhance target-background discrimination. Extensive experiments demonstrate that, compared with the baseline model, IUAV-YOLO achieves performance gains of 4.3% in AP0.5 and 2.6% in AP0.5–0.95 on the self-built IRSUAV dataset, with a reduction of 0.7M parameters. On the public SIRST-UAVB dataset, IUAV-YOLO attains improvements of 29.7% in AP0.5 and 16.3% in AP0.5–0.95. Compared with other advanced object detection algorithms, IUAV-YOLO demonstrates a superior accuracy-efficiency trade-off, highlighting its potential for practical infrared UAV surveillance applications. Full article
Show Figures

Figure 1

18 pages, 1288 KB  
Article
Automated UAV Object Detector Design Using Large Language Model-Guided Architecture Search
by Fei Kong, Xiaohan Shan, Yanwei Hu and Jianmin Li
Drones 2025, 9(11), 803; https://doi.org/10.3390/drones9110803 - 18 Nov 2025
Cited by 2 | Viewed by 997
Abstract
Neural Architecture Search (NAS) is critical for developing efficient and robust perception models for UAV and drone-based applications, where real-time small object detection and computational constraints are major challenges. Existing NAS methods, including recent approaches leveraging large language models (LLMs), often suffer from [...] Read more.
Neural Architecture Search (NAS) is critical for developing efficient and robust perception models for UAV and drone-based applications, where real-time small object detection and computational constraints are major challenges. Existing NAS methods, including recent approaches leveraging large language models (LLMs), often suffer from static resource allocation and ambiguous architecture generation, limiting their effectiveness in dynamic aerial scenarios. In this study, we propose PhaseNAS, an adaptive LLM-driven NAS framework designed for drone perception tasks. PhaseNAS dynamically adjusts LLM capacity across exploration and refinement phases, and introduces a structured template language to bridge natural language prompts with executable model code. We also develop a zero-shot detection score for rapid screening of candidate YOLO-based architectures without full training. Experiments on NAS-Bench-Macro, CIFAR-10/100, COCO, and VisDrone2019 demonstrate that PhaseNAS consistently discovers superior architectures, reducing search time by up to 86% while improving accuracy and resource efficiency. On UAV detection benchmarks, PhaseNAS yields YOLOv8 variants with higher mAP and reduced computational cost, highlighting its suitability for real-time onboard deployment. These results indicate that PhaseNAS offers a practical and generalizable solution for autonomous AI model design in next-generation UAV systems. Full article
Show Figures

Figure 1

18 pages, 33407 KB  
Article
Efficient Coupling of Urban Wind Fields and Drone Flight Dynamics Using Convolutional Autoencoders
by Zack Krawczyk, Ryan Paul and Kursat Kara
Drones 2025, 9(11), 802; https://doi.org/10.3390/drones9110802 - 18 Nov 2025
Viewed by 679
Abstract
Flight safety is central to the certification process and relies on assessment methods that provide evidence acceptable to regulators. For drones operating as Advanced Air Mobility (AAM) platforms, this requires an accurate representation of the complex wind fields in urban areas. Large-eddy simulations [...] Read more.
Flight safety is central to the certification process and relies on assessment methods that provide evidence acceptable to regulators. For drones operating as Advanced Air Mobility (AAM) platforms, this requires an accurate representation of the complex wind fields in urban areas. Large-eddy simulations (LES) of such environments generate datasets from hundreds of gigabytes to several terabytes, imposing heavy storage demands and limiting real-time use in simulation frameworks. To address this challenge, we apply a Convolutional Autoencoder (CAE) to compress a 40 m-deep section of an LES wind field. The dataset size was reduced from 7.5 GB to 651 MB, corresponding to a 91% compression ratio, while maintaining maximum magnitude errors within a few tenths of the spatio-temporal wind velocity. Predicted vehicle responses showed only marginal differences, with close agreement between the full LES and CAE reconstructions. These findings demonstrate that CAEs can significantly reduce the computational cost of urban wind field integration without compromising fidelity, thereby enabling the use of larger domains in real-time and supporting efficient sharing of disturbance models in collaborative studies. Full article
(This article belongs to the Section Innovative Urban Mobility)
Show Figures

Figure 1

19 pages, 3299 KB  
Article
GPLVINS: Tightly Coupled GNSS-Visual-Inertial Fusion for Consistent State Estimation with Point and Line Features for Unmanned Aerial Vehicles
by Xinyu Chen, Shuaixin Li, Ruifeng Lu and Xiaozhou Zhu
Drones 2025, 9(11), 801; https://doi.org/10.3390/drones9110801 - 17 Nov 2025
Viewed by 756
Abstract
The employment of linear features to enhance the positioning precision and robustness of point-based VIO (visual-inertial odometry) has attracted mounting attention, especially for UAV (unmanned aerial vehicle) applications where reliable 6-DoF pose estimation is critical for autonomous navigation, mission execution, and safety. This [...] Read more.
The employment of linear features to enhance the positioning precision and robustness of point-based VIO (visual-inertial odometry) has attracted mounting attention, especially for UAV (unmanned aerial vehicle) applications where reliable 6-DoF pose estimation is critical for autonomous navigation, mission execution, and safety. This paper presents GPLVINS—GNSS (global navigation satellite system)-point-line-visual-inertial navigation system—a UAV-tailored enhancement of the nonlinear optimization-based GVINS (GNSS-visual-inertial navigation system). Unlike GVINS, which struggles with feature extraction in weak-texture environments and depends entirely on point features, GPLVINS innovatively integrates line features into its state optimization framework to enhance robustness and accuracy. While existing studies adopt the LSD (line segment detector) algorithm for line feature extraction, this approach often generates numerous short line segments in real-world scenes. Such an outcome not only increases computational costs but also degrades pose estimation performance. In order to address this issue, the present study proposes an NMS (non-maximum suppression) strategy for the refinement of LSD. The line reprojection residual is then formulated as the distance between point and line, which is incorporated into the nonlinear optimization process. Experimental validations on open-source datasets and self-collected UAV datasets across indoor, outdoor, and indoor–outdoor transition scenarios demonstrate that GPLVINS exhibits superior positioning performance and enhanced robustness for UAVs in environments with feature degradation or drastic lighting intensity variations. Full article
Show Figures

Figure 1

26 pages, 4587 KB  
Article
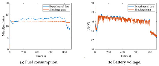
Configuration Trade-Off and Co-Design Optimization of Hybrid-Electric VTOL Propulsion Systems
by Yanan Li, Haiwang Li, Gang Xie and Zhi Tao
Drones 2025, 9(11), 800; https://doi.org/10.3390/drones9110800 - 17 Nov 2025
Viewed by 1054
Abstract
Unmanned vertical takeoff and landing (VTOL) aircraft are increasingly deployed for logistics, surveillance, and urban air mobility (UAM) applications. However, the limitations of full-electric (FE) and internal combustion engine (ICE) systems in meeting diverse mission requirements have motivated the development of hybrid-electric (HE) [...] Read more.
Unmanned vertical takeoff and landing (VTOL) aircraft are increasingly deployed for logistics, surveillance, and urban air mobility (UAM) applications. However, the limitations of full-electric (FE) and internal combustion engine (ICE) systems in meeting diverse mission requirements have motivated the development of hybrid-electric (HE) propulsion systems. The design of HE powertrains remains challenging due to configuration flexibility and the lack of unified criteria for performance trade-offs among FE, ICE-powered, and HE configurations. This study proposes an integrated propulsion co-design framework coupling power allocation, energy management, and component capacity constraints through parametric system modeling. These interdependencies are represented by three key matching parameters: the power ratio (Φ), energy ratio (Ω), and maximum continuous discharge rate (rc). Through Pareto-optimal design space exploration, trade-off analysis results and optimization principles are derived for diverse mission scenarios such as UAM, remote sensing, and military surveillance. Different technological conditions are considered to guide component-level technological advancements. The method was applied to the power system retrofit of the Great White eVTOL. Subsystem steady-state tests provided accurate design inputs, and a simulation model was developed to reproduce the full flight mission. By comparing the simulation with flight-test measurements, mean absolute percentage errors of 8.91% for instantaneous fuel consumption and 0.26% for battery voltage were obtained. Based on these error magnitudes, a dynamic design margin was defined and then incorporated into a subsequent re-optimization, which achieved the 1.5 h endurance target with a 10.49% increase in cost per ton-kilometer relative to the initial design. These results demonstrate that the proposed co-design methodology offers a scalable, data-driven foundation for early-stage hybrid-electric VTOL powertrain design, enabling iterative performance correction and supporting system optimization in subsequent design stages. Full article
Show Figures

Figure 1

26 pages, 10896 KB  
Article
UAV Multisensor Observation of Floating Plastic Debris: Experimental Results from Lake Calore
by Nicola Angelo Famiglietti, Anna Verlanti, Ludovica Di Renzo, Ferdinando Nunziata, Antonino Memmolo, Robert Migliazza, Andrea Buono, Maurizio Migliaccio and Annamaria Vicari
Drones 2025, 9(11), 799; https://doi.org/10.3390/drones9110799 - 17 Nov 2025
Viewed by 1073
Abstract
This study addresses the observation of floating plastic debris in freshwater environments using an Unmanned Aerial Vehicle (UAV) multi-sensor strategy. An experimental campaign is described where an heterogeneous plastic assemblage, namely a plastic target, and a naturally occurring leaf-litter mat are observed by [...] Read more.
This study addresses the observation of floating plastic debris in freshwater environments using an Unmanned Aerial Vehicle (UAV) multi-sensor strategy. An experimental campaign is described where an heterogeneous plastic assemblage, namely a plastic target, and a naturally occurring leaf-litter mat are observed by a UAV platform in the Lake Calore (Avellino, Southern Italy) within the framework of the “multi-layEr approaCh to detect and analyze cOastal aggregation of MAcRo-plastic littEr” (ECOMARE) Italian Ministry of Research (MUR)-funded project. Three UAV platforms, equipped with optical, multispectral, and thermal sensors, are adopted, which overpass the two targets with the objective of analyzing the sensitivity of optical radiation to plastic and the possibility of discriminating the plastic target from the natural one. Georeferenced orthomosaics are generated across the visible, multispectral (Green, Red, Red Edge, Near-Infrared—NIR), and thermal bands. Two novel indices, the Plastic Detection Index (PDI) and the Heterogeneity Plastic Index (HPI), are proposed to discriminate between the detection of plastic litter and natural targets. The experimental results highlight that plastics exhibit heterogeneous spectral and thermal responses, whereas natural debris showed more homogeneous signatures. Green and Red bands outperform NIR for plastic detection under freshwater conditions, while thermal imagery reveals distinct emissivity variations among plastic items. This outcome is mainly explained by the strong NIR absorption of water, the wetting of plastic surfaces, and the lower sensitivity of the Mavic 3′s NIR sensor under high-irradiance conditions. The integration of optical, multispectral, and thermal data demonstrate the robustness of UAV-based approaches for distinguishing anthropogenic litter from natural materials. Overall, the findings underscore the potential of UAV-mounted remote sensing as a cost-effective and scalable tool for the high-resolution monitoring of plastic pollution over inland waters. Full article
(This article belongs to the Special Issue Unmanned Aerial Systems for Geophysical Mapping and Monitoring)
Show Figures

Figure 1

28 pages, 5368 KB  
Article
Dynamic Estimation of Formation Wake Flow Fields Based on On-Board Sensing
by Tianhui Guo, Tielin Ma, Haiqiao Liu, Jingcheng Fu, Bingchen Cheng and Lulu Tao
Drones 2025, 9(11), 798; https://doi.org/10.3390/drones9110798 - 17 Nov 2025
Viewed by 629
Abstract
Close formation flight is a practical strategy for fixed-wing unmanned aerial vehicle (UAV) swarms. Maintaining UAVs at aerodynamically optimal positions is essential for efficient formation flight. However, aerodynamic optimization methods based on computational fluid dynamics (CFD) are computationally intensive and difficult to apply [...] Read more.
Close formation flight is a practical strategy for fixed-wing unmanned aerial vehicle (UAV) swarms. Maintaining UAVs at aerodynamically optimal positions is essential for efficient formation flight. However, aerodynamic optimization methods based on computational fluid dynamics (CFD) are computationally intensive and difficult to apply in real time for large-scale formations. Inspired by bio-formation flight, this study proposes an on-board sensing-based method for wake flow field estimation, with potential for extension to complex formations. The method is based on a parameter identification-induced velocity model (PI-Model), which uses only onboard sensors, including two lateral air data systems (ADS), to sample the wake field. By minimizing the residual of the induced velocity, the model identifies key parameters of the wake and provides a dynamic estimation of the wake velocity field. Comparisons between the PI-Model and CFD simulations show that it achieves higher accuracy than the widely used single horseshoe vortex model in both wake velocity and aerodynamic effects. Applied to a two-UAV formation scenario, CFD validation confirms that the trailing UAV achieves a 15–25% drag reduction. These results verify the effectiveness of the proposed method for formation flight and demonstrate its potential for application in complex, dynamic multi-UAV formations. Full article
Show Figures

Figure 1

31 pages, 3140 KB  
Article
A 3D-Printed, Open-Source, Low-Cost Drone Platform for Mechatronics and STEM Education in an Academic Context
by Avraam Chatzopoulos, Antreas Kantaros, Paraskevi Zacharia, Theodore Ganetsos and Michail Papoutsidakis
Drones 2025, 9(11), 797; https://doi.org/10.3390/drones9110797 - 17 Nov 2025
Cited by 2 | Viewed by 2784
Abstract
This study presents the design and implementation of a low-cost, open-source, 3D-printed drone platform for university-level STEM education in mechatronics, robotics, control theory, and artificial intelligence. The platform addresses key limitations of existing educational drones, such as high cost, the proprietary nature of [...] Read more.
This study presents the design and implementation of a low-cost, open-source, 3D-printed drone platform for university-level STEM education in mechatronics, robotics, control theory, and artificial intelligence. The platform addresses key limitations of existing educational drones, such as high cost, the proprietary nature of systems, and limited customizability, by integrating accessible materials, Arduino-compatible microcontrollers, and modular design principles, with all design files and instructional materials openly available. This work introduces technical improvements, including enhanced safety features and greater modularity, alongside pedagogical advancements such as structured lesson plans, a workflow bridging simulation, and hardware implementation. Educational impact was evaluated through a case study in a postgraduate course with 39 students participating in project-based activities involving 3D modeling, electronics integration, programming, and flight testing. Data collected via a Technology Acceptance Model-based survey and researcher observations showed high student engagement and satisfaction, with average scores of 4.49/5 for overall experience, 4.31/5 for perceived usefulness, and 4.38/5 for intention to use the drone in future activities. These results suggest the platform is a practical and innovative teaching tool for academic settings. Future work will extend its educational evaluation and application across broader contexts. Full article
(This article belongs to the Special Issue Advanced Flight Dynamics and Decision-Making for UAV Operations)
Show Figures

Figure 1

24 pages, 885 KB  
Article
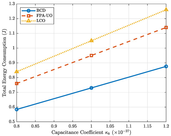
Energy-Efficient Uplink Communication in UAV-Enabled MEC Networks with Pinching Antennas
by Yuan Ai, Chang Liu and Meng Li
Drones 2025, 9(11), 796; https://doi.org/10.3390/drones9110796 - 17 Nov 2025
Viewed by 713
Abstract
Unmanned aerial vehicle (UAV)-enabled multi-access edge computing (MEC) is a transformative paradigm that delivers ubiquitous communication and computing services for next-generation wireless networks. By incorporating a reconfigurable pinching antenna (PA) system, this paper proposes a novel framework to enhance energy efficiency in UAV-aided [...] Read more.
Unmanned aerial vehicle (UAV)-enabled multi-access edge computing (MEC) is a transformative paradigm that delivers ubiquitous communication and computing services for next-generation wireless networks. By incorporating a reconfigurable pinching antenna (PA) system, this paper proposes a novel framework to enhance energy efficiency in UAV-aided uplink communication, effectively addressing mobility-related challenges such as line-of-sight (LoS) propagation, Doppler effects, and stringent energy constraints. The framework jointly optimizes UAV trajectories, task offloading ratios, transmit powers, and PA positions to minimize total energy consumption while ensuring reliable data rates, collision avoidance, and comprehensive coverage of ground target points. A mixed-integer non-linear program is formulated, which is efficiently solved using a block coordinate descent (BCD) algorithm combined with successive convex approximation (SCA) and one-dimensional grid search. The simulation results demonstrate that the proposed approach reduces energy consumption by 20–45% compared to baseline methods while maintaining robust communication performance and near-perfect coverage across diverse system configurations. Full article
Show Figures

Figure 1

25 pages, 3894 KB  
Article
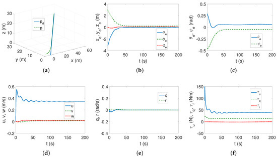
Effectiveness Comparison of Selected 3D Tracking Controllers for Underactuated UUVs with Small Displacement of Mass Center
by Przemyslaw Herman
Drones 2025, 9(11), 795; https://doi.org/10.3390/drones9110795 - 15 Nov 2025
Viewed by 341
Abstract
This work is devoted a particular trajectory tracking problem of underactuated unmanned underwater vehicles (UUVs) with model reduced to five degrees of freedom (DOF). Such a model is quite widespread in the literature and used to describe the dynamics of UUVs. On this [...] Read more.
This work is devoted a particular trajectory tracking problem of underactuated unmanned underwater vehicles (UUVs) with model reduced to five degrees of freedom (DOF). Such a model is quite widespread in the literature and used to describe the dynamics of UUVs. On this basis, various control strategies are designed, such that the closed-loop system track the trajectory with assumed accuracy. Unfortunately, the main drawback of this approach is that the presented results relate to the situation when the center of the mass is the same as the geometric center-point. Several algorithms have been selected for testing the control effectiveness (one based on the model with shifted center of the mass and other four based on the assumption that this center is in the same place as the geometric center). The goal of the paper is to check whether the correction mechanisms contained in the controller ensure the implementation of the trajectory tracking task. Simulation results on the five-DOF vehicle model show performance of the considered control schemes in the presence of a small shift of the mass center. Full article
(This article belongs to the Special Issue Advances in Autonomy of Underwater Vehicles (AUVs))
Show Figures

Figure 1

20 pages, 3683 KB  
Article
Auction- and Pheromone-Based Multi-UAV Cooperative Search and Rescue in Maritime Environments
by Wenqing Zhang, Gang Chen and Zhiwei Yang
Drones 2025, 9(11), 794; https://doi.org/10.3390/drones9110794 - 14 Nov 2025
Cited by 1 | Viewed by 656
Abstract
Unmanned aerial vehicles (UAVs) play an increasingly vital role in maritime search and rescue (SAR) because they can be deployed quickly, cover large ocean areas, and operate without exposing human crews to risk. Compared with single platforms, multi-UAV cooperation improves efficiency in locating [...] Read more.
Unmanned aerial vehicles (UAVs) play an increasingly vital role in maritime search and rescue (SAR) because they can be deployed quickly, cover large ocean areas, and operate without exposing human crews to risk. Compared with single platforms, multi-UAV cooperation improves efficiency in locating drifting targets influenced by wind and currents. However, existing allocation methods often focus only on immediate task benefits and neglect search history, leading to redundant revisits and lower overall efficiency. To address this problem, we propose a hybrid auction–pheromone framework for multi-UAV maritime SAR. The method combines an auction-based allocation strategy, which assigns tasks according to target probability, distance, and UAV workload, with a pheromone-guided mechanism that records visitation history through exponential decay to discourage repeated searches. A layered model is constructed, consisting of an airspace/weather constraint layer, a target probability layer, a pheromone layer, and a UAV motion layer. UAVs adopt A* path planning with a nearest-first policy, while a stagnation detector triggers dynamic reallocation when coverage slows. Simulation experiments verify the effectiveness of the proposed approach. Compared with auction-only and pheromone-only baselines, the hybrid method reduces the required steps by up to 27.1%, decreases the overlap ratio to 0.135–0.164, and increases the coverage speed by 64.7%. These results demonstrate that integrating explicit auctions with implicit pheromone memory significantly enhances scalability, robustness, and efficiency in multi-UAV maritime SAR. Future research will focus on dynamic drift modeling, real-world deployment, and heterogeneous UAV collaboration. Full article
Show Figures

Figure 1

25 pages, 7682 KB  
Article
A General Path Planning Algorithm with Soft Constraints for UAVs in High-Density and Large-Sized Obstacle Scenarios
by Jinjie Chen, Xixiang Liu, Guangrun Sheng, Qiantong Shao and Bingquan Zhao
Drones 2025, 9(11), 793; https://doi.org/10.3390/drones9110793 - 14 Nov 2025
Cited by 1 | Viewed by 865
Abstract
Autonomous navigation of unmanned aerial vehicles (UAVs) in unknown complex environments requires safe, fast and efficient path planning algorithms. Currently, the two-stage framework of “front-end search and back-end optimization” is widely adopted. However, existing research primarily focuses on path planning performance in high-density [...] Read more.
Autonomous navigation of unmanned aerial vehicles (UAVs) in unknown complex environments requires safe, fast and efficient path planning algorithms. Currently, the two-stage framework of “front-end search and back-end optimization” is widely adopted. However, existing research primarily focuses on path planning performance in high-density obstacle scenarios, lacking effective strategies for large-sized obstacles. Furthermore, the current two-stage framework suffers from issues such as path divergence and reduced flight speed. To address these limitations, this paper proposes a general path planning algorithm with soft constraints for UAVs in high-density obstacle scenarios and large-sized obstacle scenarios. The core of the algorithm involves guiding the UAV trajectory through the establishment of well-defined local target points. The front-end employs an expanded space observer for two observations, constructing a real-time safety region, and integrates flight state information to generate local target points using reinforcement learning. The back-end generates trajectories that allows UAVs to fly towards the local target points at higher speeds through an improved Soft Differential Constrained Minimum Snap (SDC-Minimum Snap) algorithm. For large-sized obstacles, a cost-function-based backtracking and circumvention mechanism is introduced to ensure reliable obstacle avoidance. Simulations and real-world experiments validate the generality and feasibility of the proposed algorithm in both scenarios. Full article
(This article belongs to the Section Artificial Intelligence in Drones (AID))
Show Figures

Figure 1

27 pages, 40043 KB  
Article
Collaborative Infrastructure-Free Aerial–Ground Robotic System for Warehouse Inventory Data Capture
by Rafaela Chaffilla, Paulo Alvito and Meysam Basiri
Drones 2025, 9(11), 792; https://doi.org/10.3390/drones9110792 - 13 Nov 2025
Viewed by 876
Abstract
Efficient and reliable inventory management remains a challenge in modern warehouses, where manual counting is time-consuming, error-prone, and costly. We present an autonomous aerial–ground system for warehouse inventory data capture that operates without external infrastructure or prior mapping operations. A differential-drive unmanned ground [...] Read more.
Efficient and reliable inventory management remains a challenge in modern warehouses, where manual counting is time-consuming, error-prone, and costly. We present an autonomous aerial–ground system for warehouse inventory data capture that operates without external infrastructure or prior mapping operations. A differential-drive unmanned ground vehicle (UGV) performs global localization and navigation from a simple 2D floor plan via 2D LiDAR scan-to-map matching fused in an Extended Kalman Filter. An unmanned aerial vehicle (UAV) uses fiducial-based relative localization to execute short, autonomous take-off, follow, precision landing, and close-range imaging of high shelves. By ferrying the UAV between aisles, the UGV extends the UAV’s effective endurance and coverage, limiting flight to brief, high-value segments. We validate the system in simulation and real environments. In simulation, the proposed localization method achieves higher accuracy and consistency than AMCL, GMapping, and KartoSLAM across varied layouts. In experiments, the UAV reliably follows and lands on the UGV, producing geo-referenced imagery of high shelves suitable for downstream inventory recognition. Full article
Show Figures

Figure 1

19 pages, 13859 KB  
Article
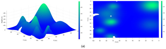
Hybrid CFD-Deep Learning Approach for Urban Wind Flow Predictions and Risk-Aware UAV Path Planning
by Gonzalo Veiga-Piñeiro, Enrique Aldao-Pensado and Elena Martín-Ortega
Drones 2025, 9(11), 791; https://doi.org/10.3390/drones9110791 - 12 Nov 2025
Cited by 1 | Viewed by 1079
Abstract
We present a CFD-driven surrogate modeling framework that integrates a Convolutional Autoencoder (CAE) with a Deep Neural Network (DNN) for the rapid prediction of urban wind environments and their subsequent use in UAV trajectory planning. A Reynolds-Averaged Navier–Stokes (RANS) CFD database is generated, [...] Read more.
We present a CFD-driven surrogate modeling framework that integrates a Convolutional Autoencoder (CAE) with a Deep Neural Network (DNN) for the rapid prediction of urban wind environments and their subsequent use in UAV trajectory planning. A Reynolds-Averaged Navier–Stokes (RANS) CFD database is generated, parameterized by boundary-condition descriptors, to train the surrogate for velocity magnitude and turbulent kinetic energy (TKE). The CAE compresses horizontal flow fields into a low-dimensional latent space, providing an efficient representation of complex flow structures. The DNN establishes a mapping from input descriptors to the latent space, and flow reconstructions are obtained through the frozen decoder. Validation against CFD demonstrates that the surrogate captures velocity gradients and TKE distributions with mean absolute errors below 1% in most of the domain, while residual discrepancies remain confined to near-wall regions. The approach yields a computational speed-up of approximately 4000× relative to CFD, enabling deployment on embedded or edge hardware. For path planning, the domain is discretized as a k-Non-Aligned Nearest Neighbors (k-NANN) graph, and an A* search algorithm incorporates heading constraints and surrogate-based TKE thresholds. The integrated pipeline produces turbulence-aware, dynamically feasible trajectories, advancing the integration of high-fidelity flow predictions into urban air mobility decision frameworks. Full article
Show Figures

Figure 1

26 pages, 2875 KB  
Review
Review of Research on Cooperative Path Planning Algorithms for AUV Clusters
by Jianhao Wu, Chang Liu, Vladimir Filaretov, Dmitry Yukhimets, Rongjie Cai, Ao Zheng and Alexander Zuev
Drones 2025, 9(11), 790; https://doi.org/10.3390/drones9110790 - 12 Nov 2025
Viewed by 1205
Abstract
Cooperative path planning is recognized as a critical technology for Autonomous Underwater Vehicle (AUV) clusters to execute complex marine operations. Through multi-AUV cooperative decision-making, perception limitations of individual robots can be mitigated, thereby significantly enhancing the efficiency of tasks such as deep-sea resource [...] Read more.
Cooperative path planning is recognized as a critical technology for Autonomous Underwater Vehicle (AUV) clusters to execute complex marine operations. Through multi-AUV cooperative decision-making, perception limitations of individual robots can be mitigated, thereby significantly enhancing the efficiency of tasks such as deep-sea resource exploration and submarine infrastructure maintenance. However, the underwater environment is characterized by severe disturbances and limited communication, making cooperative path planning for AUV clusters particularly challenging. Currently, this field is still in its early research stage, and there exists an urgent need for the integration of scattered technical achievements to provide theoretical references and directional guidance for relevant researchers. Based on representative studies published in recent years, this paper provides a review of the research progress in three major technical domains: heuristic optimization, reinforcement and deep learning, and graph neural networks integrated with distributed control. The advantages and limitations of different technical approaches are elucidated. In addition to cooperative path planning algorithms, the evolutionary logic and applicable scenarios of each technical school are analyzed. Furthermore, the lack of realism in algorithm training environments has been recognized as a major bottleneck in cooperative path planning for AUV clusters, which significantly limits the transferability of algorithms from simulation-based validation to real-sea applications. This paper aims to comprehensively outline the current research status and development context of the field of AUV cluster cooperative path planning and propose potential future research directions. Full article
(This article belongs to the Section Unmanned Surface and Underwater Drones)
Show Figures

Figure 1

47 pages, 12504 KB  
Article
Design and Validation of a 3D-Printed Drone Chassis Model Through Static and Transient Nonlinear FEM Analyses and Experimental Testing
by Basil Mohammed Al-Hadithi and Sergio Alcón Flores
Drones 2025, 9(11), 789; https://doi.org/10.3390/drones9110789 - 12 Nov 2025
Viewed by 1472
Abstract
This work presents the structural analysis and validation of a sub-250 g FPV drone chassis, emphasizing both theoretical rigor and practical applicability. The novelty of this contribution lies in four complementary aspects. First, the structural philosophy introduces a screwless frame with interchangeable arms, [...] Read more.
This work presents the structural analysis and validation of a sub-250 g FPV drone chassis, emphasizing both theoretical rigor and practical applicability. The novelty of this contribution lies in four complementary aspects. First, the structural philosophy introduces a screwless frame with interchangeable arms, joined through interlocking mechanisms inspired by traditional Japanese joinery. This approach mitigates stress concentrations, reduces weight by eliminating fasteners, and enables rapid arm replacement in the field. Second, validation relies on nonlinear static and transient FEM simulations, explicitly including crash scenarios at 5 m/s, systematically cross-checked with bench tests and instrumented flight trials. Third, unlike most structural studies, the framework integrates firmware (Betaflight), GPS, telemetry, and real flight performance, linking structural reliability with operational robustness. Finally, a practical materials pathway was implemented through a dual-track strategy: PETG for rapid, low-cost prototyping, and carbon fiber composites as the benchmark for production-level performance. Nonlinear transient FEM analyses were carried out using Inventor Nastran under multiple load cases, including maximum motor acceleration, pitch maneuvers, and lateral impact at 40 km/h, and were validated against simplified analytical models. Experimental validation included bench and in-flight trials with integrated telemetry and autonomous features such as Return-to-Home, demonstrating functional robustness. The results show that the prototype flies correctly and that the chassis withstands the loads experienced during flight, including accelerations up to 4.2 G (41.19 m/s2), abrupt changes in direction, and high-speed maneuvers reaching approximately 116 km/h. Quantitatively, safety factors of approximately 5.3 under maximum thrust and 1.35 during impact confirm sufficient structural integrity for operational conditions. In comparison with prior works reviewed in this study, the key contribution of this work lies in unifying advanced, crash-resilient FEM simulations with firmware-linked flight validation and a scalable material strategy, establishing a distinctive and comprehensive workflow for the development of sub-250 g UAVs. Full article
Show Figures

Figure 1

26 pages, 5139 KB  
Article
Towards Scalable Intelligence: A Low-Complexity Multi-Agent Soft Actor–Critic for Large-Model-Driven UAV Swarms
by Zhaoyu Liu, Wenchu Cheng, Liang Zeng and Xinxin He
Drones 2025, 9(11), 788; https://doi.org/10.3390/drones9110788 - 12 Nov 2025
Viewed by 879
Abstract
Heterogeneous unmanned aerial vehicle (UAV) swarms are becoming critical components of next-generation non-terrestrial networks, enabling tasks such as communication relay, spectrum monitoring, cooperative sensing, and navigation. Yet, their heterogeneity and multifunctionality bring severe challenges in task allocation and resource scheduling, where traditional multi-agent [...] Read more.
Heterogeneous unmanned aerial vehicle (UAV) swarms are becoming critical components of next-generation non-terrestrial networks, enabling tasks such as communication relay, spectrum monitoring, cooperative sensing, and navigation. Yet, their heterogeneity and multifunctionality bring severe challenges in task allocation and resource scheduling, where traditional multi-agent reinforcement learning methods often suffer from high algorithmic complexity, lengthy training times, and deployment difficulties on resource-constrained nodes. To address these issues, this paper proposes a low-complexity multi-agent soft actor–critic (MASAC) framework that combines parameter sharing (shared actor with device embeddings and shared-backbone twin critics), lightweight network design (fixed-width residual MLP with normalization), and robust training mechanisms (minimum-bias twin-critic updates and entropy scheduling) within the CTDE paradigm. Simulation results show that the proposed framework achieves more than 14-fold parameter compression and over a 93% reduction in training time, while maintaining or improving performance in terms of the delay–energy utility function. These advances substantially reduce computational overhead and accelerate convergence, providing a practical pathway for deploying multi-agent reinforcement learning in large-scale heterogeneous UAV clusters and supporting diverse mission scenarios under stringent resource and latency constraints. Full article
(This article belongs to the Special Issue Advances in AI Large Models for Unmanned Aerial Vehicles)
Show Figures

Figure 1

25 pages, 1326 KB  
Article
UAV-Mounted Base Station Coverage and Trajectory Optimization Using LSTM-A2C with Attention
by Yonatan M. Worku, Christos Christodoulou and Michael Devetsikiotis
Drones 2025, 9(11), 787; https://doi.org/10.3390/drones9110787 - 12 Nov 2025
Viewed by 798
Abstract
In disaster relief operations, Unmanned Aerial Vehicles (UAVs) equipped with base stations (UAV-BS) are vital for re-establishing communication networks where conventional infrastructure has been compromised. Optimizing their trajectories and coverage to ensure equitable service delivery amidst obstacles, wind effects, and energy limitations remains [...] Read more.
In disaster relief operations, Unmanned Aerial Vehicles (UAVs) equipped with base stations (UAV-BS) are vital for re-establishing communication networks where conventional infrastructure has been compromised. Optimizing their trajectories and coverage to ensure equitable service delivery amidst obstacles, wind effects, and energy limitations remains a formidable challenge. This paper proposes an innovative reinforcement learning framework leveraging a Long Short-Term Memory (LSTM)-based Advantage Actor–Critic (A2C) model enhanced with an attention mechanism. Operating within a grid-based disaster environment, our approach seeks to maximize fair coverage for randomly distributed ground users under tight energy constraints. It incorporates a nine-direction movement model and a fairness-focused communication strategy that prioritizes unserved users, thereby improving both equity and efficiency. The attention mechanism enhances adaptability by directing focus to critical areas, such as clusters of unserved users. Simulation results reveal that our method surpasses baseline reinforcement learning techniques in coverage fairness, Quality of Service (QoS), and energy efficiency, providing a scalable and effective solution for real-time disaster response. Full article
(This article belongs to the Special Issue Space–Air–Ground Integrated Networks for 6G)
Show Figures

Figure 1

21 pages, 7431 KB  
Article
Yield Estimation of Longline Aquaculture by the Shadows of Buoys Based on UAV Orthophoto Image
by Dongxu Yang, Shengmao Zhang, Xirui Xu, Qi Wu, Wei Fan, Leilei Zhang, Siyao Wu and Fei Wang
Drones 2025, 9(11), 786; https://doi.org/10.3390/drones9110786 - 12 Nov 2025
Viewed by 490
Abstract
Yield prediction in longline aquaculture is essential for evaluating environmental impacts, facilitating risk assessment, and promoting sustainable management in fisheries. However, since cultured organisms in longline aquaculture are submerged and cannot be directly observed, existing yield prediction approaches are mostly based on indirect [...] Read more.
Yield prediction in longline aquaculture is essential for evaluating environmental impacts, facilitating risk assessment, and promoting sustainable management in fisheries. However, since cultured organisms in longline aquaculture are submerged and cannot be directly observed, existing yield prediction approaches are mostly based on indirect environmental proxies, which often lead to unsatisfactory accuracy. The Shadow Geometry Inversion for Aquaculture (SGIA) method enables direct and accurate yield estimation in longline aquaculture by utilizing the submergence state of buoys to infer load, which is determined by the weight of the cultured organisms and estimated by shadow lengths combined with solar altitude angles and buoy physical parameters in high-resolution unmanned aerial vehicle (UAV) imagery. Experiments have been conducted in a water body located in Shanghai and Fuding to validate the effectiveness of the SGIA method. The best results were achieved under solar altitudes of 10–25° and calm water conditions. Under these conditions, the SGIA-predicted yields closely matched the measured loads in the Shanghai controlled experiment (R2 = 0.985, MAPE = 9.19%). In the Fuding field application, the model effectively captured spatial variations in buoy loads across the farming area, demonstrating its practicality and scalability for large-scale yield mapping in real aquaculture environments. Full article
Show Figures

Figure 1

18 pages, 1862 KB  
Article
An Unmanned Aerial Vehicle (UAV)-Based Methane Quantification Method for Oil and Gas Sites
by Degang Xu, Chen Wang, Tao Gu, Zi Long, Hui Luan, Zhihe Tang, Xuan Wang and Yinfei Liu
Drones 2025, 9(11), 785; https://doi.org/10.3390/drones9110785 - 11 Nov 2025
Viewed by 817
Abstract
This study presents a novel top-down approach to quantify diffuse methane (CH4) emissions at oil and gas well sites. It uses an unmanned aerial vehicle (UAV) equipped with a scanning–sampling tunable diode laser absorption spectroscopy (TDLAS) CH4 measurement instrument. By [...] Read more.
This study presents a novel top-down approach to quantify diffuse methane (CH4) emissions at oil and gas well sites. It uses an unmanned aerial vehicle (UAV) equipped with a scanning–sampling tunable diode laser absorption spectroscopy (TDLAS) CH4 measurement instrument. By integrating the top-down emission rate retrieval algorithm (TERRA) and adopting concentric circular sampling, the method aims to overcome the limitations of traditional ground-based measurements. The UAV system was deployed at 11 oil and gas sites in the Changqing Oilfield. The results show that the average CH4 emission rate detected by the UAV is 1.425 kg/h (excluding non-detected samples), which is larger than the 1.061 kg/h obtained from ground-based onsite direct measurement. This discrepancy may be because the UAV’s scanning–sampling capability can cover a larger area, capturing scattered or hidden diffuse emission sources that might be missed by ground-based onsite direct measurement. The study demonstrates that the UAV-based approach with a scanning–sampling TDLAS CH4 measurement instrument, integrated with the TERRA and concentric circular sampling, is effective in capturing diffuse CH4 emissions at oil and gas well sites, providing a viable method for large-scale and efficient monitoring of such emissions. This approach could provide an effective pathway for large-scale, efficient, and cost-effective monitoring of methane emissions. Full article
(This article belongs to the Section Drones in Ecology)
Show Figures

Figure 1

49 pages, 3395 KB  
Review
Underwater Drone-Enabled Wireless Communication Systems for Smart Marine Communications: A Study of Enabling Technologies, Opportunities, and Challenges
by Sarun Duangsuwan and Katanyoo Klubsuwan
Drones 2025, 9(11), 784; https://doi.org/10.3390/drones9110784 - 11 Nov 2025
Viewed by 2069
Abstract
Underwater drones such as autonomous underwater vehicles (AUVs) and remotely operated vehicles (ROVs) are revolutionizing underwater operations and are essential for advanced marine applications like environmental monitoring, deep-sea exploration, and marine surveillance. In this paper, we concentrate on the enabling technologies and wireless [...] Read more.
Underwater drones such as autonomous underwater vehicles (AUVs) and remotely operated vehicles (ROVs) are revolutionizing underwater operations and are essential for advanced marine applications like environmental monitoring, deep-sea exploration, and marine surveillance. In this paper, we concentrate on the enabling technologies and wireless communication strategies for underwater drones. Specifically, we analyze acoustic, optical, and radio frequency (RF) approaches, along with their respective advantages and disadvantages. We investigate the potential of integrating underwater drone-enabled wireless communication systems for smart marine communications. The study highlights the benefits of combining acoustic, optical, and RF methods to improve connectivity and data reliability. A hybrid underwater communication system is ideal for underwater drones because it can reduce latency, increase data throughput, and improve adaptability under various underwater conditions, supporting smart marine communications. The future direction involves developing hybrid communication frameworks that incorporate the Internet of Underwater Things (IoUT), AI-driven data, virtual reality (VR), and digital twin (DT) technologies, enabling a next-generation smart marine ecosystem. Full article
Show Figures

Figure 1

25 pages, 25190 KB  
Article
Collaborative Vehicle-Mounted Multi-UAV Routing and Scheduling Optimization for Remote Sensing Observations
by Bing Du, Anqi Tang, Huping Ye, Huanyin Yue, Chenchen Xu, Lina Hao, Hongbo He and Xiaohan Liao
Drones 2025, 9(11), 783; https://doi.org/10.3390/drones9110783 - 11 Nov 2025
Viewed by 1042
Abstract
Vehicle-mounted multi-UAV (VM-UAV) systems offer enhanced flexibility and rapid deployment for large-scale remote sensing tasks such as disaster response and land surveys. However, maximizing their operational efficiency remains challenging, as it requires the simultaneous resolution of task scheduling and coverage path planning—an NP-hard [...] Read more.
Vehicle-mounted multi-UAV (VM-UAV) systems offer enhanced flexibility and rapid deployment for large-scale remote sensing tasks such as disaster response and land surveys. However, maximizing their operational efficiency remains challenging, as it requires the simultaneous resolution of task scheduling and coverage path planning—an NP-hard problem. This study presents a novel multi-objective genetic algorithm (GA) framework that jointly optimizes routing and scheduling for cost-constrained, load-balanced multi-UAV remote sensing missions. To improve convergence speed and solution quality, we introduce two innovative operators: a Multi-Region Edge Recombination Crossover (MRECX) to preserve superior path segments from parents and an Adaptive Hybrid Mutation (AHM) mechanism that dynamically adjusts mutation strategies to balance exploration and exploitation. The algorithm minimizes total flight distance while equalizing workload distribution among UAVs. Extensive simulations and experiments demonstrate that the proposed GA significantly outperforms conventional GA, particle swarm optimization (PSO), ant colony optimization (ACO), and clustering-based planning methods in both solution quality and robustness. The practical applicability of our framework is further validated through two real-world case studies. The results confirm that the proposed approach delivers an effective and scalable solution for vehicle-mounted multi-UAV scheduling and path planning, enhancing operational efficiency in time-critical remote sensing applications. Full article
(This article belongs to the Special Issue Path Planning, Trajectory Tracking and Guidance for UAVs: 3rd Edition)
Show Figures

Figure 1

33 pages, 6440 KB  
Article
Resilient Last-Mile Logistics in Smart Cities Through Multi-Visit and Time-Dependent Drone–Truck Collaboration
by Qinxin Xiao and Jiaojiao Gao
Drones 2025, 9(11), 782; https://doi.org/10.3390/drones9110782 - 10 Nov 2025
Cited by 1 | Viewed by 1062
Abstract
Urban logistics in smart cities are increasingly challenged by congestion, sustainability pressures, and the growing demand for resilient delivery systems. To address these challenges, this study introduces the Multi-Visit Time-Dependent Truck–Drone Routing Problem with simultaneous Pickup and Delivery (MTTRP-PD), a novel framework that [...] Read more.
Urban logistics in smart cities are increasingly challenged by congestion, sustainability pressures, and the growing demand for resilient delivery systems. To address these challenges, this study introduces the Multi-Visit Time-Dependent Truck–Drone Routing Problem with simultaneous Pickup and Delivery (MTTRP-PD), a novel framework that integrates three realistic features: (i) drones serving multiple customers per sortie, (ii) time-dependent truck speeds reflecting dynamic traffic conditions, and (iii) synchronized pickup and delivery between trucks and drones. By incorporating these elements, the proposed model provides a more realistic and comprehensive representation of urban air-ground collaborative logistics in the last mile. An optimization framework and an efficient solution approach are developed and validated through computational experiments. The results demonstrate that enabling multi-visit sortie and simultaneous pickup–delivery operations can significantly reduce logistics costs compared with conventional single-visit or delivery-only strategies. Sensitivity analyses further reveal the critical influence of dynamic traffic conditions on fleet configuration and operational decision making. The findings offer actionable insights for logistics operators and policymakers, illustrating how coordinated UAV–truck collaboration can enhance efficiency, resilience, and environmental sustainability in next-generation urban logistics systems. Full article
(This article belongs to the Special Issue Urban Air Mobility Solutions: UAVs for Smarter Cities)
Show Figures

Figure 1

16 pages, 2175 KB  
Article
Using Drone Footage to Analyze the Effect of Diver Presence on Juvenile Manta Ray Behavior
by Miguel de Jesús Gómez-García, Amanda L. O’Brien and Jessica H. Pate
Drones 2025, 9(11), 781; https://doi.org/10.3390/drones9110781 - 10 Nov 2025
Viewed by 870
Abstract
Manta ray tourism has become a multi-million-dollar industry proposed as a conservation tool in recent decades; however, its impacts remain unclear. We use drones and Markov models to quantify the effects of diver presence on a juvenile population of the recently described Atlantic [...] Read more.
Manta ray tourism has become a multi-million-dollar industry proposed as a conservation tool in recent decades; however, its impacts remain unclear. We use drones and Markov models to quantify the effects of diver presence on a juvenile population of the recently described Atlantic manta ray (Mobula yarae) off the coast of Florida. We contrast diver effects on behavioral states (avoidance, feeding, and neutral), examine the responses of individual manta rays, and estimate the energetic costs of diver presence. Diver presence significantly influenced manta ray behavior. Manta rays spent 37% of their time avoiding divers, with neutral and feeding manta rays having an increased probability of transitioning to avoidance states in the presence of divers. We found a significant difference in the proportion of time individual manta rays spent in avoidance, with some individuals being highly avoidant (up to 70%), while others were less affected by diver presence (<20% avoidance). While wingbeat frequency did not change in the presence of divers, manta rays with divers spent significantly more time with their cephalic fins unfurled. Our findings suggest that tourism could negatively impact this small, vulnerable population, making it unsuitable for development. We recommend similar behavioral and kinematic assessments to guide sustainable wildlife tourism management. Full article
Show Figures

Figure 1

Previous Issue
Next Issue
Back to TopTop