A 3D-Printed, Open-Source, Low-Cost Drone Platform for Mechatronics and STEM Education in an Academic Context
Highlights
- A fully open-source, low-cost, 3D-printed drone was developed to support university-level STEM education, integrating mechatronics, robotics, control theory, and AI.
- The drone platform demonstrated high pedagogical value through a case study, enhancing student engagement, technical skills, and conceptual understanding.
- The drone enables hands-on, interdisciplinary learning by allowing students to engage with the full engineering lifecycle, from design and fabrication to programming and testing.
- Its modular, Arduino-compatible architecture and openly available resources promote replication, customization, and research, making it a flexible and broadly applicable solution for diverse academic settings.
Abstract
1. Introduction
2. Background
3. Drone Development Framework for Academic Use
3.1. Drone’s Learning Objectives and Concepts
- As a mechanical structure, it consists of a frame that supports the engines, the flight controller, the flight sensors and actuators, the batteries, and other parts [38].
- As an electronic device, it consists of the basic circuits of the flight controller, the Electronic Speed Controllers (ESCs), the Inertial Measurement Unit (IMU), and some supportive circuits for the drone’s power supply and remote control [39].
- As an automatic system, it incorporates control theory, for example, PID controllers [40].
- As an autonomous system, it incorporates intelligent system theories, for example, machine learning, fuzzy systems, and neural networks, among others [41].
- As an information system, it contains software—code in high-level and/or low-level languages, depending on its configuration.
- Last but not least, many other technologies are integrated inside the drone: data acquisition for the sensors, manipulation and filtering of sensor data (e.g., Kalman filters), radio communications for drone’s remote control, video transmission for First-Person View (FPV) operation, IoT technologies for telemetry, etc.

- Drone design process: Determination of purpose and mission; drone cost analysis; definition of drone specifications and initial dimensioning.
- Drone architecture: Industrial design; 3D design and 3D construction of prototypes; prototype evaluation; selection of dimensions and basic parameters; selection of drone systems (payload and sensors); weight estimation; structural analysis; propulsion power supply; stability and aerodynamics for drones [45].
- Drone flight controller: Design and development of an Arduino-based flight controller; program it with advanced controls: self-level, attitude stabilization, altitude hold, hover/position hold, headless mode, etc. [46].
3.2. Drone’s Use in Teaching University Courses
- 2.
- Mechanical Engineering: Deepening their knowledge of mechanical design and product manufacturing, meaning to gain experience in drones’ 3D design and 3D prototype production.
- 3.
- Electronics: Dive into electronics design and embedded systems development, which involves designing, building, and evaluating a drone’s flight controller, IMU, power management systems, etc.
- 4.
- Telecommunications: Handling the drone’s remote control, telemetry, data, and video (camera) transmission.
- 5.
- Control Theory: Taking care of the drone’s stabilization involves the motors’ PID controllers [49].
- 6.
- Robotics: Dealing with the drone’s path planning [50].
- 7.
- Informatics: Diving into the drone’s flight controller programming and operational control, which involves analyzing the drone’s motions, controls, navigation, and operation and programming it in a high-level or low-level computer language.
- 8.
- Intelligent Systems: All the extreme, fancy autonomous operations of the drone.
- 9.
- Evaluation and testing of the drone prototype as a whole or its components individually. If necessary, redesign and reconstruction of the entire drone or improvement of the components that need improvement.
3.3. Drone Design and Development
- The drone’s frame (Figure 4) was designed in Tinkercad, a free cloud-based software for 3D design and electronic circuit simulation by Autodesk [52]. Tinkercad is a very handy and helpful tool, ideal for educators, as it supports classes, allows for project sharing among students, and is easy to use, with a short learning curve. In addition, it allows for the import of 3D designs from other 3D software such as Solid-Works, Inventor, Fusion, etc. In this way, students have a basic frame for the drone as a starting point to freely experiment, at no cost, and further customize it for subsequent 3D printing.
- The drone’s safety issues were initially addressed with a drone base (Figure 5) that limits the drone’s maneuverability, designed and manufactured in 3D, exclusively for the safe use of the drone. Note the four mounting holes on the drone’s frame, which serve a dual purpose: (i) securing the drone via an elastic thread or (ii) securing the drone via a wooden guide. In addition, appropriate safety parts were selected for the drone, such as propellers with low mass and a short length, so that, in the event of contact with a student, they would not cause serious injury. Low-mass, low-voltage, small-size brushless (BLDC) motors were selected for the same reason. The selected battery (Model: 18650, 3.7 V, 2600 mAh), although a lithium-ion type, has built-in PCB protection that protects against overcharging, short circuits, and deep discharge. The drone’s operating voltage (3.3 V) was chosen to be as low as possible for safety reasons. Students can safely experiment with the drone resting on its base. Initially, all the drone’s circuitry (flight controller, sensors, IMU, ESC, and battery) is located outside the drone, on a breadboard wired to its motors. Through this approach, students better understand the aerodynamics of the drone and learn its basic movements by experimenting with the speed of its motors. As they gain experience with potential flight and stabilization problems, circuitry is gradually transferred to the drone with the ultimate goal of releasing it from its base.
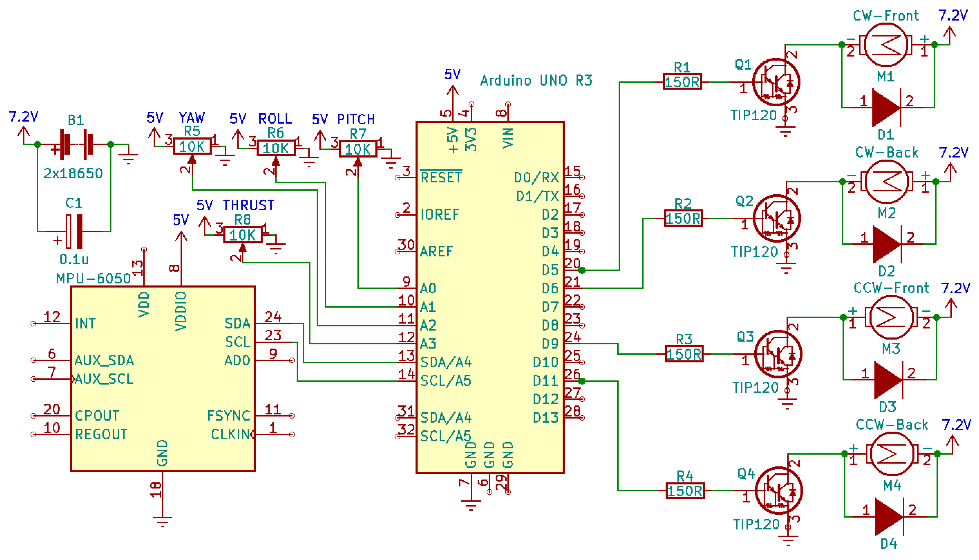
- The technical details of the drone are illustrated in the block diagram presented in Figure 6. Its microcontroller, an Arduino Nano BLE Sense [53], can be seen, as well as the IMU unit, with its built-in acceleration sensors, barometer, gyroscope, sensors for measuring light, proximity, gestures, temperature, humidity, and sound. The microcontroller drives the drone’s four BLDC motors through Electronic Speed Control (ESC). The drone’s telecommunications (remote control and telemetry) are covered by the Bluetooth protocol. Special provision was made for the future expansion of the drone with new hardware. For this purpose, there is an expansion port, where additional sensors (distance, LIDAR, etc.) and actuators, e.g., servos, can be connected.
- 4.
- The drone’s software depends on its final hardware configuration (particularly, the choice of microcontroller), as well as the specific learning objectives. It is implemented using mainly high-level programming languages, e.g., C/C++ for programming Arduino and ESP microcontrollers or Python for programming Raspberry Pi Pico and for writing AI algorithms. In any case, the software is provided free to anyone, as open source, or when ready-made software is used, open-source software is selected. The developed drone software includes, among other components, the flight controller firmware, systems for collecting and transmitting flight and sensor data, and the implementation of PID controllers for the drone’s motors. These elements are directly aligned with the learning objectives of the courses in which the drone is used.
- 5.
- Apart from the drone’s hardware and software design, the researchers provide a series of learning activities and lesson plans to support the related courses. For example, in the outline of the “Study and Development of Unmanned Systems” course, the lesson “Drone flight controller development” is included. In this lesson, the students come across microcontroller programming to control their drone. Thus, they write code to read the drone’s IMU, remotely control it (starting with its basic movements: thrust, yaw, roll, and pitch), and drive the drone’s motors with accuracy using PID and PWM techniques. In the outline of the “Mechatronics” course, the students deal with the drone as a mechatronic system and program it with advanced controls: attitude stabilization, self-level, altitude hold, hover hold, etc. In this way, students are gradually trained in more demanding tasks that require a stronger theoretical background in science, technology, engineering, and mathematics, but this is done playfully following a STEM educational approach [43]. Despite the difficulty, there is a high degree of student engagement, increased interest, and positive learning outcomes, as our research below shows.
- Redesign of the drone’s frame with improved safety that integrates four mounting holes for securing (instead of two as in the previous model);
- Use of BLDC motors (instead of brushed motors as used by the previous model) for better performance, reliability, and durability over time;
- Lower voltage operation of 3.7 V (instead of 7.4 V), meaning increased safety and lower cost;
- Use of one battery 18650 (instead of two as in the previous model), meaning increased safety and lower cost;
- Use of a better microcontroller, and Arduino Nano BLE Sense;
- Use of a better and lower power IMU (implemented by the BMI270, LPS22HB, and BMM150 chips) and use of more sensors (three-axis geomagnetic, barometric, digital proximity, ambient light, RGB, gesture, humidity, and temperature sensors, as well as microphones);
- Use of Bluetooth for the drone’s control and communication (instead of the wired connection used by the previous model);
- Simpler and less demanding electronic schematic and hardware with respect to the previous model;
- Possibility of modifying the drone parameters, such as the use of alternative microcontrollers, sensors, etc.
4. Methodology and Research Design
4.1. Research Questions
- RQ1.
- Does this drone, along with the accompanying educational materials and activities, enhance the overall learning experience for students?
- RQ2.
- Does this drone—as an educational tool—have practical value in students’ education?
- RQ3.
- Do students intend to use this drone?
4.2. Research Context and Participants
- Familiarization of the students with the operation of multicopter drones in general and quadcopters in particular: A short lecture is presented by the researchers to understand the components necessary for the drone and their importance.
- Familiarization of the students with the components of the proposed drone: The students receive the components of the drone to assemble and program it from scratch.
- Introduction to motors, propellers, and thrust: Students test the operation of a single motor and measure the operating voltage, current, and thrust produced for different propellers to understand how they affect the flying ability of the drone.
- Assembling the drone: Students place the drone on the base and verify its safe operation by providing the appropriate voltage/current. At this point, the motors are not controlled by a circuit—they are only powered. The students experiment with the clockwise and counterclockwise rotations of the 4 motors and their effects on the flight of the drone.
- Assembly of the flight controller of the drone: Micro-controllers (Arduino) and motor control using Pulse Width Modulation (PWM) are introduced. Students assemble the Arduino flight controller circuit and the motor drivers and start their experiments by writing the drone’s software (C/C++ code). To this end, they implement the drone model in the Tinkercad simulation software. First, they test their experimental code inside Tinkercad, and if this works, they apply it to the physical drone.
- In summary, the following learning activities are implemented: (i) Drone takeoff and landing; (ii) drone’s movement pitch, roll, and yaw; (iii) drone’s height stabilization using a distance sensor; (iv) reading the drone’s IMU sensors; (v) proportional integral derivative (PID) drone motor control; (vi) drone power management (battery), etc. In almost all experiments, the drone was sitting on its base for safety reasons and was powered by wire to maximize the experiment’s testing time. At the end of the course, students were allowed to test the drone without the base, powered by its battery.
4.3. Instrument Development
4.4. Limitations
4.5. Research Ethics
4.6. Results
5. Discussion
5.1. Design and Implementation Challenges
5.2. Integration into University-Level Instruction
5.3. Comparison with Existing Research Findings
6. Conclusions
Author Contributions
Funding
Institutional Review Board Statement
Data Availability Statement
Conflicts of Interest
Abbreviations
| STEM | Science, Technology, Engineering, and Mathematics |
| UAV | Unmanned Aerial Vehicle |
| UAS | Unmanned Aerial System |
| AI | Artificial Intelligence |
| FFF | Fused Filament Fabrication |
| CTE | Career and Technical Education |
| DoF | Degree of Freedom |
| ESC | Electronic Speed Controller |
| IMU | Inertial Measurement Unit |
References
- Mohsan, S.A.H.; Khan, M.A.; Noor, F.; Ullah, I.; Alsharif, M.H. Towards the Unmanned Aerial Vehicles (UAVs): A Comprehensive Review. Drones 2022, 6, 147. [Google Scholar] [CrossRef]
- Ryalat, M.; Almtireen, N.; Al-refai, G.; Elmoaqet, H.; Rawashdeh, N. Research and Education in Robotics: A Comprehensive Review, Trends, Challenges, and Future Directions. J. Sens. Actuator Netw. 2025, 14, 76. [Google Scholar] [CrossRef]
- Slater, T.F. Identifying Implementation Strategies for Integrating Drones into STEM and Career Technology Education CTE Programs. Educ. Sci. 2024, 14, 105. [Google Scholar] [CrossRef]
- Andalib, S.Y.; Monsur, M.; Cook, C.; Lemon, M.; Zawarus, P.; Loon, L. Enhancing Landscape Architecture Construction Learning with Extended Reality (XR): Comparing Interactive Virtual Reality (VR) with Traditional Learning Methods. Educ. Sci. 2025, 15, 992. [Google Scholar] [CrossRef]
- Luque Vega, L.F.; Lopez Neri, E.; Santoyo, A.; Ruíz Duarte, J.; Farrera Vázquez, N. Educational Methodology Based on Active Learning for Mechatronics Engineering Students: Towards Educational Mechatronics. Comput. Sist. 2019, 23, 325–333. [Google Scholar] [CrossRef]
- Wang, S.I.C.; Liu, E.Z.F.; Huang, Y.Y.; Sang, H.Y. When Drone Meets AI Education: Boosting High School Students’ Computational Thinking and AI Literacy. In Proceedings of the 2024 Pacific Neighborhood Consortium Annual Conference and Joint Meetings (PNC), Seoul, Republic of Korea, 29–31 August 2024; pp. 45–52. [Google Scholar]
- Ng, D.W.K.; Kwan, B.H.; Phua, Y.N.; Ong, K.J.; Rahman, F.A. The Utilization of Drones as a Catalyst for Igniting Passion in STEM Education in Malaysia. In Proceedings of the 2024 Photonics & Electromagnetics Research Symposium (PIERS), Chengdu, China, 21–25 April 2024; Volume 21, pp. 1–5. [Google Scholar]
- Sivenas, T.; Koutromanos, G.; Larios, N. Taking a Flight with Drones in STEM Education: Benefits, Affordances, Facilitating Factors and Challenges. In Communications in Computer and Information Science; Springer Nature: Cham, Switzerland, 2025; pp. 308–320. ISBN 9783032026743. [Google Scholar]
- Amenyo, J.-T.; Kpo, W. Leveraging Programmable Educational Drones, Robots and AI for Learning STEM, Computational Thinking and Higher Order Thinking in Schools in Rural Villages. In Drones—Various Applications; IntechOpen: London, UK, 2023; ISBN 9780854661640. [Google Scholar]
- Al-Alawi, A.I.; Alnuwaihedh, S.M. Drones in Innovative Education: A Systematic Literature Review. In Proceedings of the 2024 International Conference on IT Innovation and Knowledge Discovery (ITIKD), Manama, Bahrain, 13–15 April 2025; pp. 1–9. [Google Scholar]
- Johal, W.; Gatos, D.; Yantac, A.E.; Obaid, M. Envisioning Social Drones in Education. Front. Robot. AI 2022, 9, 666736. [Google Scholar] [CrossRef]
- Yeung, R.C.Y.; Yeung, C.H.; Sun, D.; Looi, C.-K. A Systematic Review of Drone Integrated STEM Education at Secondary Schools (2005–2023): Trends, Pedagogies, and Learning Outcomes. Comput. Educ. 2024, 212, 104999. [Google Scholar] [CrossRef]
- Jiang, M.Y.-C.; Jong, M.S.-Y.; Chai, C.S.; Huang, B.; Chen, G.; Lo, C.-K.; Wong, F.K.-K. They Believe Students Can Fly: A Scoping Review on the Utilization of Drones in Educational Settings. Comput. Educ. 2024, 220, 105113. [Google Scholar] [CrossRef]
- Ziegler, H.H.; Ryu, J. Designing Drone-Based Solutions for Climate Education in Secondary Schools. Sci. Teach. 2025, 92, 58–65. [Google Scholar] [CrossRef]
- Rezaee, M.R.; Hamid, N.A.W.A.; Hussin, M.; Zukarnain, Z.A. Comprehensive Review of Drones Collision Avoidance Schemes: Challenges and Open Issues. IEEE Trans. Intell. Transp. Syst. 2024, 25, 6397–6426. [Google Scholar] [CrossRef]
- Shuaibu, A.S.; Mahmoud, A.S.; Sheltami, T.R. A Review of Last-Mile Delivery Optimization: Strategies, Technologies, Drone Integration, and Future Trends. Drones 2025, 9, 158. [Google Scholar] [CrossRef]
- Rahmani, H.; Weckman, G.R. Working under the Shadow of Drones: Investigating Occupational Safety Hazards among Commercial Drone Pilots. IISE Trans. Occup. Ergon. Hum. Factors 2024, 12, 55–67. [Google Scholar] [CrossRef]
- Chatzopoulos, A.; Xenakis, A.; Papoutsidakis, M.; Kalovrektis, K.; Kalogiannakis, M.; Psycharis, S. Proposing and Testing an Open-Source and Low-Cost Drone under the Engineering Design Process for Higher Education: The Mechatronics Course Use Case. In Proceedings of the 2024 IEEE Global Engineering Education Conference (EDUCON), Kos Island, Greece, 8–11 May 2024. [Google Scholar]
- Kumar, A.; Ahuja, S.; Gupta, G. ABET Accreditation Process for Engineering & Technology Programs: Detailed Process Flow from Criteria 1 to Criteria 8. In Proceedings of the 12th International Seminar on New Paradigm and Innovation on Natural Sciences and Its Applications (12th ISNPINSA): Contribution of Science and Technology in the Changing World, Semarang, Indonesia, 19–20 October 2022; AIP Publishing: Melville, NY, USA, 2024. [Google Scholar]
- Headley, M.; Benson, L. Literature Review Paper: Exploring Engineering Students Perceptions of Engineering Accreditation. In Proceedings of the 2024 World Engineering Education Forum-Global Engineering Deans Council (WEEF-GEDC), Sydney, Australia, 2–5 December 2024; pp. 1–6. [Google Scholar]
- Gouia-Zarrad, R.; Gharbi, R.; Amdouni, A. Lessons Learned from a Successful First Time ABET Accreditation of Three Engineering Programs. In Proceedings of the 2024 IEEE World Engineering Education Conference (EDUNINE), Guatemala City, Guatemala, 10–13 March 2024; pp. 1–6. [Google Scholar]
- Power, J.R.; Buckley, J. The Purpose of Second Level Engineering Education: An Examination of Curricular Consistency and Industry Alignment. Australas. J. Eng. Educ. 2025, 30, 37–48. [Google Scholar] [CrossRef]
- Sattar, F.; Nawaz, M. STEM Learning through Drones: A Pedagogical Approach for Critical Thinking and Problem Solving. In Proceedings of the 2024 IEEE Global Engineering Education Conference (EDUCON), Kos Island, Greece, 8–11 May 2024. [Google Scholar]
- Shan, J.; Wang, W. Making and Sharing in Asynchronous Discussion: Exploring the Collaboration Process in Online Maker Community. Interact. Learn. Environ. 2023, 31, 3003–3017. [Google Scholar] [CrossRef]
- He, L.; Shi, M.; Dong, Y.; Wang, H.; An, T. Practical Teaching Design of UAV Mission Planning Based on STEM. In Proceedings of the 2024 International Symposium on Artificial Intelligence for Education, Xi’an, China, 6–8 September 2024; ACM: New York, NY, USA, 2024; pp. 109–114. [Google Scholar]
- Manzoni, M.; Rubinacci, R.; Gozzini, G.; Invernizzi, D. Control-Oriented Modeling and Hierarchical Control of Multirotor UAVs for Research and Teaching Purposes. IFAC-PapersOnLine 2024, 58, 147–152. [Google Scholar] [CrossRef]
- Kotarski, D.; Pranjić, M.; Alharbat, A.; Piljek, P.; Bjažić, T. Multirotor UAV-A Multidisciplinary Platform for Teaching Mechatronics Engineering. Sensors 2025, 25, 1007. [Google Scholar] [CrossRef]
- Bolick, M.M.; Mikhailova, E.A.; Post, C.J. Teaching Innovation in STEM Education Using an Unmanned Aerial Vehicle (UAV). Educ. Sci. 2022, 12, 224. [Google Scholar] [CrossRef]
- Eller, L.; Guerin, T.; Huang, B.; Warren, G.; Yang, S.; Roy, J.; Tellex, S. Advanced Autonomy on a Low-Cost Educational Drone Platform. In Proceedings of the 2019 IEEE/RSJ International Conference on Intelligent Robots and Systems (IROS), Macau, China, 3–8 November 2019. [Google Scholar]
- Veyna, U.; Garcia-Nieto, S.; Simarro, R.; Salcedo, J.V. Quadcopters Testing Platform for Educational Environments. Sensors 2021, 21, 4134. [Google Scholar] [CrossRef]
- Luque-Vega, L.F.; Lopez-Neri, E.; Arellano-Muro, C.A.; González-Jiménez, L.E.; Ghommam, J.; Saad, M.; Carrasco-Navarro, R.; Ruíz-Cruz, R.; Guerrero-Osuna, H.A. UAV-Based Smart Educational Mechatronics System Using a MoCap Laboratory and Hardware-in-the-Loop. Sensors 2022, 22, 5707. [Google Scholar] [CrossRef] [PubMed]
- Wang, S.; Dai, X.; Ke, C.; Quan, Q. RflySim: A Rapid Multicopter Development Platform for Education and Research Based on Pixhawk and MATLAB. In Proceedings of the 2021 International Conference on Unmanned Aircraft Systems (ICUAS), Athens, Greece, 15–18 June 2021. [Google Scholar]
- González-Morgado, A.; Heredia, G.; Ollero, A. An Open-Source, Low-Cost UAV Testbench for Educational Purposes. In Robot 2023: Sixth Iberian Robotics Conference. ROBOT 2023; Marques, L., Santos, C., Lima, J.L., Tardioli, D., Ferre, M., Eds.; Lecture Notes in Networks and Systems; Springer: Cham, Switzerland, 2024; Volume 978. [Google Scholar] [CrossRef]
- Jeong, H.; Lin, X.; Shaker, A.; Cardenas, I.; Kim, J.-H.; Robins, J.; Chi, Y.-S. Design of a Low-Cost, Open Source, and Open Hardware Educational Drone. In Proceedings of the 36th Florida Conference on Recent Advances in Robotics, Tampa, FL, USA, 9 May 2019. [Google Scholar]
- Hell, M.; Bolam, R.C.; Vagapov, Y.; Anuchin, A. Design of a portable drone for educational purposes. In Proceedings of the 2018 25th International Workshop on Electric Drives: Optimization in Control of Electric Drives, IWED, Moscow, Russia, 31 January–2 February 2018; pp. 1–5. [Google Scholar] [CrossRef]
- Dinelli, C.; Racette, J.; Escarcega, M.; Lotero, S.; Gordon, J.; Montoya, J.; Dunaway, C.; Androulakis, V.; Khaniani, H.; Shao, S.; et al. Configurations and Applications of Multi-Agent Hybrid Drone/Unmanned Ground Vehicle for Underground Environments: A Review. Drones 2023, 7, 136. [Google Scholar] [CrossRef]
- Ugheoke, I.B.; Nurudeen, A.H.; Abiire, O.A.; Edem, A.O.; Towoju, E.A.; Onche, E.O. A Pragmatic Template for Quadcopter Development. Adv. Aerosp. Sci. Technol. 2024, 9, 61–74. [Google Scholar] [CrossRef]
- Papoutsidakis, M.; Chatzopoulos, A.; Piromalis, D. UAV flight control based on Arduino board implementations. Int. J. Eng. Appl. Sci. Technol. 2019, 4, 438–443. [Google Scholar] [CrossRef]
- Tatale, O.; Anekar, N.; Phatak, S.; Sarkale, S. Quadcopter: Design, Construction and Testing. Int. J. Res. Eng. Appl. Manag. 2019, 4, 1–7. [Google Scholar] [CrossRef]
- Vamsi, D.S.; Tanoj, T.V.S.P.; Krishna, U.M.; Nithya, M. Performance Analysis of PID controller for Path Planning of a Quadcopter. In Proceedings of the 2019 2nd International Conference on Power and Embedded Drive Control, ICPEDC, Chennai, India, 21–23 August 2019; pp. 116–121. [Google Scholar] [CrossRef]
- Chen, W.C.; Lin, C.L.; Chen, Y.Y.; Cheng, H.H. Quadcopter Drone for Vision-Based Autonomous Target Following. Aerospace 2023, 10, 82. [Google Scholar] [CrossRef]
- Corbaci, F.K.; Dogan, Y.E. An Approach to Preliminary Design of a Quadrotor Cargo UAV. Int. J. Aviat. Sci. Technol. 2023, 4, 63–74. [Google Scholar] [CrossRef]
- Sattar, F.; Nawaz, M. Developing Computational Thinking in STEM Education with Drones. In Proceedings of the 2023 IEEE Global Engineering Education Conference (EDUCON), Kuwait, Kuwait, 1–4 May 2023; pp. 1–5. [Google Scholar] [CrossRef]
- MSC-Drones. Cources MSc-Drones. Uniwa.gr. 2021. Available online: https://msc-drones.uniwa.gr/cources_el/ (accessed on 24 July 2025).
- Tyto Robotics. Drone Building and Optimization: How to Increase Your Flight Time, Payload and Overall Efficiency. 2021. Available online: https://cdn.rcbenchmark.com/landing_pages/eBook_%20Drone%20Building%20and%20Optimization.pdf?mc_cid=98f84accad&mc_eid=13f5a8b5ea (accessed on 15 October 2025).
- Louros, A.; Papoutsidakis, M.; Chatzopoulos, A.; Drosos, C. Design of an Innovative Flight Controller for Quadcopter Robust Handling. J. Multidiscip. Eng. Sci. Technol. 2018, 5, 8968–8972. [Google Scholar]
- Chatzopoulos, A.; Tzerachoglou, A.; Priniotakis, G.; Papoutsidakis, M.; Drosos, C.; Symeonaki, E. Using STEM to Educate Engineers about Sustainability: A Case Study in Mechatronics Teaching and Building a Mobile Robot Using Upcycled and Recycled Materials. Sustainability 2023, 15, 15187. [Google Scholar] [CrossRef]
- Walden, D.D.; Roedler, G.J.; Forsberg, K.J.; Hamelin, R.D.; Shortell, T.M. (Eds.) Systems Engineering Handbook—A Guide for System Life Cycle Processes and Activities, 4th ed.; Wiley: Hoboken, NJ, USA, 2015. [Google Scholar]
- Ezhil, V.R.S.; Sriram, B.S.R.; Vijay, R.C.; Yeshwant, S.; Sabareesh, R.K.; Dakkshesh, G.; Raffik, R. Investigation on PID Controller Usage on Unmanned Aerial Vehicle for Stability Control. Mater. Today Proc. 2022, 66, 1313–1318. [Google Scholar] [CrossRef]
- Xatzopoulos, A.; Papoutsidakis, M.; Chamilothoris, G. Mobile Robotic Platforms as Educational Tools in Mechatronics Engineering. In Proceedings of the 8th International Conference on Energy and Environment Research (eRA–8), Piraeus, Greece, 23–25 September 2013; pp. 41–51. [Google Scholar]
- Ramos-Romero, C.; Green, N.; Roberts, S.; Clark, C.; Torija, A.J. Requirements for Drone Operations to Minimise Community Noise Impact. Int. J. Environ. Res. Public Health 2022, 19, 9299. [Google Scholar] [CrossRef]
- Tinkercad. Tinkercad. 2019. Available online: www.tinkercad.com/ (accessed on 18 July 2025).
- Arduino. Arduino Nano 33 BLE Sense Rev2. Arduino Official Store. 2024. Available online: https://store.arduino.cc/products/nano-33-ble-sense-rev2?_gl=1%2As0wdi4%2A_up%2AMQ..%2A_ga%2ANzIzMjY0NzEwLjE3NTI3NjAzNjk.%2A_ga_NEXN8H46L5%2AczE3NTI3NjAzNjgkbzEkZzEkdDE3NTI3NjAzNzMkajU1JGwwJGgxNjk4NjA1ODMx (accessed on 18 July 2025).
- Putsep, K.; Rassolkin, A. Methodology for Flight Controllers for Nano, Micro and Mini Drones Classification. In Proceedings of the 2021 International Conference on Engineering and Emerging Technologies (ICEET), Istanbul, Turkey, 27–28 October 2021. [Google Scholar]
- Chatzopoulos, A.; Papoutsidakis, M.; Kalogiannakis, M.; Psycharis, S.; Papachristos, D. Measuring the impact on student’s Computational Thinking skills through STEM and Educational Robotics projects implementation. In Handbook of Research on Tools for Teaching Computational Thinking in P-12 Education; Kalogiannakis, M., Papadakis, S.J., Eds.; IGI Global: Hershey, PA, USA, 2020; pp. 234–284. [Google Scholar] [CrossRef]
- Pastrana, M.A.; Santana, M.S.; Mendoza-Peñaloza, J.; Bautista, J.; Lopera, J.E.P.; Muñoz, D.M. A Novel Approach to Teaching Theory Control: Integrating STEM Education, Mobile Robot Simulation, and Bio-inspired Optimization. Oper. Res. Forum 2025, 6, 85. [Google Scholar] [CrossRef]
- Davis, F.D.; Bagozzi, R.P.; Warshaw, P.R. User Acceptance of Computer Technology: A Comparison of Two Theoretical Models. Manag. Sci. 1989, 35, 982–1003. [Google Scholar] [CrossRef]
- Lagogiannis, G.; Chatzopoulos, A. A No-Code Educational Platform for Introducing Internet of Things and Its Application to Agricultural Education. IoT 2025, 6, 42. [Google Scholar] [CrossRef]
- Zacharis, G.K. Investigating the Factors Influencing Pre-Service Teachers’ Acceptance to Use Mobile Devices for Learning. In Mobile Learning Applications in Early Childhood Education; Papadakis, S., Kalogiannakis, M., Eds.; IGI Global: Hershey, PA, USA, 2020; pp. 183–208. [Google Scholar] [CrossRef]
- The jamovi project. jamovi, Version 2.6. 2024. Available online: https://www.jamovi.org (accessed on 18 July 2025).











| Reference | Cost | Open-source | 3D-Printed Frame | Controller Type | Customizability/Expandability | Target Education Level |
|---|---|---|---|---|---|---|
| Kotarski et al. (2025) [27] | High | Partially | Yes | PX4 + MATLAB/Simulink | Moderate (limited Arduino support) | Undergraduate/Graduate |
| Bolick et al. (2022) [28] | Low | No | No | Simulation only | Low | Secondary/Introductory |
| Eller et al. (2019)—PiDrone [29] | Moderate | Yes | No | Raspberry Pi (Python-based) | Limited (non-Arduino, fixed frame) | University (Robotics courses) |
| Slater (2024) [3] | Low | No | No | Commercial kits | Very low | Primary/Secondary |
| Veyna et al. (2021) [30] | Moderate | No | No | Pre-built 3DoF rig | Low (predefined testbed) | University (Control courses) |
| Luque-Vega et al. (2022) [31] | High | No | No | PX4 with Simulink HIL | Moderate (requires MoCap and DJI) | University (Mechatronics) |
| Wang et al. (2021)—RflySim [32] | Moderate | Yes | No | Pixhawk/PX4 + Simulink | High (controller logic, HIL support) | University (STEM/Robotics) |
| González-Morgado et al. (2024) [33] | Low | Yes | No | Arduino + MATLAB/Simulink | Moderate (control modes, GUI tuning) | University and technical labs |
| Jeong et al. (2019) [34] | Low–Moderate | Yes | No | Raspberry Pi Zero (Python-based) | Moderate–High (sensor add-ons, autonomy scripts) | High School/Undergraduate |
| This work (2025) | Low | Yes | Yes | Arduino-compatible MCU | High (modular and extensible) | University (STEM fields) |
| Drone Version Based on an Arduino Nano BLE Sense Rev2 Microcontroller | |||
|---|---|---|---|
| Component | Quantity | Price | Sub Total |
| Arduino Nano 33 BLE Sense Rev2 | 1 | 28.15€ | 28.15€ |
| Set of 1503 2750 KV Brushless Motor with 1503 Propeller 4-blade (plus screws) | 4 | 3.08€ | 12.32€ |
| 3.7 V–5 V Miniature Brushless ESC 1 S Brushless Driver without BEC 6 A | 4 | 0.49€ | 1.96€ |
| Joystick Dual-axis XY | 2 | 0.79€ | 1.58€ |
| 18650 1300 Mah Lithium—3.7 V Battery | 1 | 2.00€ | 2.00€ |
| Case 1 × 18650 Battery Holder With Wire Leads 3.7 V | 1 | 0.10€ | 0.10€ |
| Heat-resistant Cable 24 AWG Ultra Soft Silicone Wire High Temperature Flexible Copper (1 m) | 1 | 0.41€ | 0.41€ |
| Heat-resistant Cable 14 AWG Ultra Soft Silicone Wire High Temperature Flexible Copper (1 m) | 1 | 1.19€ | 1.19€ |
| Heat-resistant Cable 30 AWG Ultra Soft Silicone Wire High Temperature Flexible Copper (1 m) | 10 | 0.31€ | 3.10€ |
| 40 Pin 1 × 40 Single Row Male And Female 2.54 Pin Header Connector | 1 | 0.24€ | 0.24€ |
| Heat Shrinkable Tube Black 1 m 1.5 mm | 1 | 0.07€ | 0.07€ |
| Heat Shrinkable Tube Black 1 m 2.5 mm | 1 | 0.08€ | 0.08€ |
| Heat Shrinkable Tube Black 1 m 4 mm | 1 | 0.09€ | 0.09€ |
| PCB for prototype 6 × 8 | 1 | 0.23€ | 0.23€ |
| 400 Tie Points Solderless PCB Breadboard Mini | 1 | 1.27€ | 1.27€ |
| Hot Glue stick | 1 | 0.03€ | 0.03€ |
| Double sided tape (300 cm Transparent Adhesive Tape Masking 10 mm) | 1 | 0.02€ | 0.02€ |
| Plastic Nylon Cable Ties Wire Zip Tie 2 × 100 mm | 10 | 0.01€ | 0.10€ |
| 0.8 MM Tin Soldering Wire 12 g Silver Solder Wire | 1 | 1.12€ | 1.12€ |
| PLA 37 g, 12.3 m for drone’s frame | 1 | 0.93€ | 0.93€ |
| Total | 54.06€ | ||
| Drone Version Based on an Arduino UNO R3 Microcontroller | |||
| Component | Quantity | Price | Sub Total |
| Arduino Uno R3 Clone (R3 ATMEGA328P Chip CH340G) | 1 | 5.50€ | 5.50€ |
| Set of 1503 2750 KV Brushless Motor with 1503 Propeller 4-blade (plus screws) | 4 | 3.08€ | 12.32€ |
| 3.7 V–7.4 V Miniature Brushless ESC 1 S Brushless Driver without BEC 6 A | 4 | 0.49€ | 1.96€ |
| Joystick Dual-axis XY | 2 | 0.79€ | 1.58€ |
| GY-521 MPU-6050 MPU6050 Module 3 Axis analog gyro sensors+ 3 Axis Accelerometer Module | 1 | 0.96€ | 0.96€ |
| 18650 1300 Mah Lithium—3.7 V Battery | 2 | 2.00€ | 4.00€ |
| Case 1 × 18650 Battery Holder With Wire Leads 3.7 V | 2 | 0.10€ | 0.20€ |
| Heat-resistant Cable 24 AWG Ultra Soft Silicone Wire High Temperature Flexible Copper (1 m) | 1 | 0.41€ | 0.41€ |
| Heat-resistant Cable 14 AWG Ultra Soft Silicone Wire High Temperature Flexible Copper (1 m) | 1 | 1.19€ | 1.19€ |
| Heat-resistant Cable 30 AWG Ultra Soft Silicone Wire High Temperature Flexible Copper (1 m) | 10 | 0.31€ | 3.10€ |
| 40 Pin 1 × 40 Single Row Male And Female 2.54 Pin Header Connector | 1 | 0.24€ | 0.24€ |
| Heat Shrinkable Tube Black 1 m 1.5 mm | 1 | 0.07€ | 0.07€ |
| Heat Shrinkable Tube Black 1 m 2.5 mm | 1 | 0.08€ | 0.08€ |
| Heat Shrinkable Tube Black 1 m 4 mm | 1 | 0.09€ | 0.09€ |
| PCB for prototype 6 × 8 | 1 | 0.23€ | 0.23€ |
| 400 Tie Points Solderless PCB Breadboard Mini | 1 | 1.27€ | 1.27€ |
| Hot Glue stick | 1 | 0.03€ | 0.03€ |
| Double sided tape (300 cm Transparent Adhesive Tape Masking 10 mm) | 1 | 0.02€ | 0.02€ |
| Plastic Nylon Cable Ties Wire Zip Tie 2 × 100 mm | 10 | 0.01€ | 0.10€ |
| 0.8 MM Tin Soldering Wire 12 g Silver Solder Wire | 1 | 1.12€ | 1.12€ |
| PLA 37 g, 12.3 m for drone’s frame | 1 | 0.93€ | 0.93€ |
| Total | 33.23€ | ||
| 1. Gender | Count | % of Total | Cumulative % |
|---|---|---|---|
| Female | 2 | 5.1% | 5.1% |
| Male | 37 | 94.9% | 100.0% |
| 2. Age | Count | % of Total | Cumulative % |
| 22–34 | 24 | 61.5% | 61.5% |
| 35–44 | 7 | 17.9% | 79.5% |
| 45–54 | 6 | 15.4% | 94.9% |
| 55–64 | 2 | 5.1% | 100.0% |
| 3. Professional status | Count | % of Total | Cumulative % |
| Employed | 38 | 97.4% | 97.4% |
| Unemployed | 1 | 2.6% | 100.0% |
| 4. Educational level | Count | % of Total | Cumulative % |
| University degree | 28 | 71.8% | 71.8% |
| Master/PhD | 11 | 28.2% | 100.0% |
| 5. Have you taken technology and engineering courses at school? | Count | % of Total | Cumulative % |
| No | 9 | 23.1% | 23.1% |
| Yes | 30 | 76.9% | 100.0% |
| 6. Have you participated in student competitions? | Count | % of Total | Cumulative % |
| No | 30 | 76.9% | 76.9% |
| Yes | 9 | 23.1% | 100.0% |
| 7. Have you been involved in the design, development, and construction of projects? | Count | % of Total | Cumulative % |
| No | 17 | 43.6% | 43.6% |
| Yes | 22 | 56.4% | 100.0% |
| Lesson—Topic | Week No. | Hours | Link |
|---|---|---|---|
| 1.1 Familiarization of the students with the operation of multicopter drones in general and quadcopters in particular: A short lecture is presented by the researchers to understand the components necessary for the drone and their importance. | 1 | 2 | |
| 1.2 Familiarization of the students with the components of the proposed drone: The students receive the components of the drone to assemble and program it from scratch. They are familiarized with the parts and the components (frame, base, protective gear, electronic parts, microcontrollers, etc.) of the drone and with the 3D printing process of its components (frame, base, accessories, etc.). | 1 | 2 | Drone frame 3D: https://urli.info/1jfqH (accessed on 12 October 2025) |
| 2.1 Introduction to motors, propellers, and thrust: Students test the operation of a single motor and measure the operating voltage, current, and thrust produced for different propellers to understand how they affect the flying ability of the drone. | 2 | 1 | |
| 2.2 Introduction to Tinkercad simulation: Students are introduced to Tinkercad’s circuit design software. They are familiarized with electronic circuits. They build and simulate a circuit to control motor operation by supplying different voltages/amperages. | 2 | 1 | Quadcopter Lab No1—Test & Measure Motor’s Thrust V, I, RPM—https://urli.info/1jfqs (accessed on 12 October 2025) |
| 2.3. Testing and measurement of (all) drones’ motor thrust voltage, amperage, and RPM. Students assemble the electronic circuit to control all the drone’s motors at once, taking care to ensure the correct CW/CCW rotation. First, they build and simulate the circuit in Tinkercad, then in breadboard with real parts, before finally implementing it in the drone. They experiment with various voltages/amperages and test the operation of the drone’s motors. | 2 | 2 | Quadcopter Lab No2—Test & Measure All Motors’ Thrust V, I, RPM—https://urli.info/1jfqj (accessed on 13 October 2025) |
| 3.1. Assembling the drone: Students place the drone on the base and verify its safe operation by providing the appropriate voltage/current. At this point, the motors are not controlled by a circuit—they are only powered. The students experiment with the clockwise and counterclockwise rotations of the 4 motors and their effects on the flight of the drone. | 3 | 2 | |
| 3.2 Assembly of the flight controller of the drone: Micro-controllers (Arduino) and motor control using Pulse Width Modulation (PWM) are introduced. Students assemble the Arduino flight controller circuit and the motor drivers and start their experiments by writing the drone’s software (C/C++ code). To this end, they implement the drone model in the Tinkercad simulation software. First, they test their experimental code inside Tinkercad, and if this works, they apply it to the physical drone. | 3 | 2 | Quadcopter Lab No3—Control UAV height with Serial Monitor—https://urli.info/1erMB (accessed on 13 October 2025) |
| 4. Manual control of the drone’s takeoff, landing, and height via throttle: Students add a potentiometer to manually control the drone’s takeoff, landing, and height. They are introduced to an Analog-to-Digital Converter (ADC) to read the potentiometer values and transform them to the drone’s throttle. First, they implement the drone’s circuit in the Tinkercad simulation and write the associated software. Then, they test their experimental code inside Tinkercad, and if this works, they apply it to the physical drone. | 4 | 4 | Quadcopter Lab No4—Control UAV height with Potentiometer—https://urli.info/1jfpW (accessed on 13 October 2025) |
| 5. Control and stabilization of the drone’s height with sonar: Students add a hypersonic distance module to control the height during flight automatically. They are introduced to hypersonic theory to read the distance sensor. First, they implement the drone’s circuit in the Tinkercad simulation and write the associated software. Then, they test their experimental code inside Tinkercad, and if this works, they apply it to the physical drone. | 5 | 4 | Quadcopter Lab No5—Control and Stabilize UAV height with Sonar—https://urli.info/1jfpT (accessed on 13 October 2025) |
| 6. Control the drone’s movements via joysticks: Students add two joysticks to manually control the drone’s takeoff, landing, thrust, pitch, roll, and yaw. They are introduced to the theory of the quadcopter’s flying principles. First, they implement the drone’s circuit in the Tinkercad simulation and write the associated software. Then, they test their experimental code inside Tinkercad, and if this works, they apply it to the physical drone. | 6 | 4 | Quadcopter Lab 6—Control UAV’s movements with Joysticks—https://urli.info/1erMc (accessed on 13 October 2025) |
| 7. Control of the drone’s movements via joysticks and automatic stabilization: Students add two joysticks and a hypersonic distance sensor to manually control the drone’s takeoff, landing, thrust, pitch, roll, and yaw and to automatically stabilize the drone. First, they implement the drone’s circuit in the Tinkercad simulation and write the associated software. Then, they test their experimental code inside Tinkercad, and if this works, they apply it to the physical drone. | 7 | 4 | Quadcopter Lab No7—Control UAV with JoySticks and Sonar Stabilize—https://urli.info/1erMk (accessed on 14 October 2025) |
| 8. Control of the drone’s motors with PID controllers: Students are introduced to control systems. They learn how to use Proportional Integral Derivative (PID) controllers to control the drone’s motors. First, they implement the PID controller in the Tinkercad simulation by writing their code. Then, they test their experimental code inside Tinkercad, and if this works, they apply it to the physical drone. | 8 | 4 | No code/help provided. Students write their own code |
| 9. Control of the drone’s motors with PID controllers: Students calibrate their PID controllers to the physical drone. | 9 | 4 | No code/help provided. |
| 10. Implementation the drone’s Inertial Measurement Unit (IMU): Students are introduced to the concept and meaning of the drone’s IMU. They learn about accelerometers, barometers, gyros, and other sensors and how these are used in the drone’s IMU. Students connect the MPU6050 (accelerometer and gyroscope sensor) to the Arduino. They are familiarized with and experiment with the IMU by reading its data/measurement values. | 10 | 4 | No code/help provided. Students research the Internet and write their own code |
| 11. Stabilization of the drone: Students connect the MPU6050 to the drone’s circuit and implement PID control (via software) to stabilize the drone’s flight. | 11 | 4 | No code/help provided. Students write their own code |
| 12. Introduction to drone communications: Students are familiarized with Bluetooth and Wi-Fi networks. They experiment with ESP32 and Arduino Nano BLE Sense microcontrollers by writing code to send and receive data to and from them. They are free to select to build Web-based applications by writing code in HTML, CSS, and JavaScript, or they can build mobile apps by using MIT’s App Inventor. | 12 | 4 | No code/help provided. Students research the Internet and write their own code |
| 13. Final drone project: Students combine all existing knowledge to build their own drone based on their own decisions. Based on the proposed drone, they select the drone’s microcontroller, the IMU’s sensors, the radio communications, the power management (battery), etc. Finally, they present their project. | 13 | 4 | No code/help provided. Students research the Internet and write their own code |
| Item | Type | Related to |
|---|---|---|
| Q1. Gender | Closed-ended | Demographics |
| Q2. Age | Closed-ended Likert scale | Demographics |
| Q3. Professional status | Closed-ended | Demographics |
| Q4. Educational level | Closed-ended | Demographics |
| Q5. Have you taken technology and engineering courses at school or elsewhere? | Closed-ended | Demographics |
| Q6. Have you participated in student competitions? | Closed-ended | Demographics |
| Q7. Have you been involved in the design, development, and construction of projects? | Closed-ended | Demographics |
| Q8. If you answered “Yes” to the previous question, please briefly describe what you have done in the past. | Open-ended | Demographics |
| Q9. Did you find the course interesting? | Closed-ended Likert scale | RQ1 |
| Q10. How did you participate in the course? | Closed-ended | RQ1 |
| Q11. The course met my expectations and needs? | Closed-ended Likert scale | RQ1 |
| Q12. Were the lectures (theory) of the course useful? | Closed-ended Likert scale | RQ1 |
| Q13. Were the lab exercises (Tinkercad and Arduino projects) useful? | Closed-ended Likert scale | RQ1 |
| Q14. Was it easy to understand the lectures of the course? | Closed-ended Likert scale | RQ1 |
| Q15. Was it easy to understand the laboratory exercises? | Closed-ended Likert scale | RQ1 |
| Q16. Did the lab exercises (Tinkercad, Arduino projects) help you better understand the course theory? | Closed-ended Likert scale | RQ1, RQ2 |
| Q17. I am satisfied with the teaching methodology of this course. | Closed-ended Likert scale | RQ1 |
| Q18. I am satisfied with the educational material of the course. | Closed-ended Likert scale | RQ1, RQ2 |
| Q19. I am able to apply the knowledge acquired during the course. | Closed-ended Likert scale | RQ2 |
| Q20. Which part of the course did you like the most? | Closed-ended | RQ2 |
| Q21. The instructor managed to spark my interest during the educational program. | Closed-ended Likert scale | RQ1 |
| Q22. Write a few words about the instructor. | Open-ended | RQ1 |
| Q23. Fill in what you liked about the course in general. | Open-ended | RQ1 |
| Q24. Fill in what you didn’t like about the course in general. | Open-ended | RQ1 |
| Q25. Suggest any teaching modules that you would like to see added to the course syllabus. | Open-ended | RQ1 |
| Q26. The use of the drone enhanced my learning experience. | Closed-ended Likert scale | RQ2 |
| Q27. Using the drone helped me to better understand the UAVs concepts. | Closed-ended Likert scale | RQ2 |
| Q28. By using the drone I can implement UAV related exercises more quickly and efficiently. | Closed-ended Likert scale | RQ2 |
| Q29. I like the idea of using the drone for my UAV training. | Closed-ended Likert scale | RQ2 |
| Q30. I would recommend the drone to other students who want to learn about UAVs. | Closed-ended Likert scale | RQ3 |
| RQ1 | RQ2 | RQ3 | |
|---|---|---|---|
| N | 39 | 39 | 39 |
| Missing | 0 | 0 | 0 |
| Mean | 4.49 | 4.31 | 4.38 |
| Median | 4.50 | 4.40 | 5 |
| Standard deviation | 0.497 | 0.430 | 0.847 |
| Minimum | 3.00 | 2.80 | 2 |
| Frequencies of Q9. Did you find the course interesting? | |||
| 9. Did you find the course interesting? | Count | % of Total | Cumulative % |
| Moderate | 1 | 2.6% | 2.6% |
| A lot | 7 | 17.9% | 20.5% |
| Too much | 31 | 79.5% | 100.0% |
| Frequencies of Q11. The course met my expectations and needs. | |||
| 11. The course met my expectations and needs. | Count | % of Total | Cumulative % |
| Moderate | 2 | 5.1% | 5.1% |
| A lot | 13 | 33.3% | 38.5% |
| Too much | 24 | 61.5% | 100.0% |
| Frequencies of Q12. Were the lectures (theory) of the course useful? | |||
| 12. Were the lectures (theory) of the course useful? | Count | % of Total | Cumulative % |
| Moderate | 3 | 7.7% | 7.7% |
| A lot | 13 | 33.3% | 41.0% |
| Too much | 23 | 59.0% | 100.0% |
| Frequencies of Q13. Were the laboratory exercises useful? | |||
| 13. Were the laboratory exercises useful? | Count | % of Total | Cumulative % |
| Moderate | 3 | 7.7% | 7.7% |
| A lot | 12 | 30.8% | 38.5% |
| Too much | 24 | 61.5% | 100.0% |
| Frequencies of Q14. Was it easy to understand the lectures of the course? | |||
| 14. Was it easy to understand the lectures of the course? | Count | % of Total | Cumulative % |
| A lot | 20 | 51.3% | 61.5% |
| Too much | 15 | 38.5% | 100.0% |
| Frequencies of Q15. Was it easy to understand the laboratory exercises? | |||
| 15. Was it easy to understand the laboratory exercises? | Count | % of Total | Cumulative % |
| Moderate | 8 | 20.5% | 20.5% |
| A lot | 17 | 43.6% | 64.1% |
| Too much | 14 | 35.9% | 100.0% |
| Frequencies of Q17. I am satisfied with the teaching methodology of this course. | |||
| 17. I am satisfied with the teaching methodology of this course. | Count | % of Total | Cumulative % |
| Moderate | 1 | 2.6% | 2.6% |
| A lot | 13 | 33.3% | 35.9% |
| Too much | 25 | 64.1% | 100.0% |
| Frequencies of Q18. I am satisfied with the educational material of the course. | |||
| 18. I am satisfied with the educational material of the course. | Count | % of Total | Cumulative % |
| Moderate | 4 | 10.3% | 10.3% |
| A lot | 13 | 33.3% | 43.6% |
| Too much | 22 | 56.4% | 100.0% |
| Q9 | Q11 | Q12 | Q13 | Q14 | Q15 | Q17 | Q18 | |
| N | 39 | 39 | 39 | 39 | 39 | 39 | 39 | 39 |
| Missing | 0 | 0 | 0 | 0 | 0 | 0 | 0 | 0 |
| Mean | 4.77 | 4.56 | 4.51 | 4.54 | 4.28 | 4.15 | 4.62 | 4.46 |
| Standard deviation | 0.485 | 0.598 | 0.644 | 0.643 | 0.647 | 0.745 | 0.544 | 0.682 |
| Minimum | 3 | 3 | 3 | 3 | 3 | 3 | 3 | 3 |
| Maximum | 5 | 5 | 5 | 5 | 5 | 5 | 5 | 5 |
| 20. Which Part of the Course Did You Like the Most? | Count | % of Total | Cumulative % |
| Theory lectures | 10 | 25.6% | 25.6% |
| Laboratory exercises (simulation in Tinekrcad) | 16 | 41.0% | 66.7% |
| Laboratory exercises (construction with Arduino) | 13 | 33.3% | 100.0% |
Disclaimer/Publisher’s Note: The statements, opinions and data contained in all publications are solely those of the individual author(s) and contributor(s) and not of MDPI and/or the editor(s). MDPI and/or the editor(s) disclaim responsibility for any injury to people or property resulting from any ideas, methods, instructions or products referred to in the content. |
© 2025 by the authors. Licensee MDPI, Basel, Switzerland. This article is an open access article distributed under the terms and conditions of the Creative Commons Attribution (CC BY) license (https://creativecommons.org/licenses/by/4.0/).
Share and Cite
Chatzopoulos, A.; Kantaros, A.; Zacharia, P.; Ganetsos, T.; Papoutsidakis, M. A 3D-Printed, Open-Source, Low-Cost Drone Platform for Mechatronics and STEM Education in an Academic Context. Drones 2025, 9, 797. https://doi.org/10.3390/drones9110797
Chatzopoulos A, Kantaros A, Zacharia P, Ganetsos T, Papoutsidakis M. A 3D-Printed, Open-Source, Low-Cost Drone Platform for Mechatronics and STEM Education in an Academic Context. Drones. 2025; 9(11):797. https://doi.org/10.3390/drones9110797
Chicago/Turabian StyleChatzopoulos, Avraam, Antreas Kantaros, Paraskevi Zacharia, Theodore Ganetsos, and Michail Papoutsidakis. 2025. "A 3D-Printed, Open-Source, Low-Cost Drone Platform for Mechatronics and STEM Education in an Academic Context" Drones 9, no. 11: 797. https://doi.org/10.3390/drones9110797
APA StyleChatzopoulos, A., Kantaros, A., Zacharia, P., Ganetsos, T., & Papoutsidakis, M. (2025). A 3D-Printed, Open-Source, Low-Cost Drone Platform for Mechatronics and STEM Education in an Academic Context. Drones, 9(11), 797. https://doi.org/10.3390/drones9110797

