Next Issue
Volume 13, June
Previous Issue
Volume 13, February
 
 

Cosmetics, Volume 13, Issue 2 (April 2026) – 51 articles

Cover Story (view full-size image): A new frontier for sustainable cosmetics emerges from brewing by-products, which are recognized as valuable sources of bioactive compounds. Previous findings showed that by-products from handcrafted beer demonstrated anti-aging effects, with Triplo Malto beer displaying the highest phenolic content and antioxidant activity among the beers tested. Based on these findings, this study examines Bionda Triplo Malto beer, its original wort, and selected brewing by-products (yeast, hops, and spent grain) using dermal fibroblasts as a model of skin aging. This work uses in vitro cellular assays and clinical skin assessments to investigate the impacts of formulation on the cosmetic efficacy of brewing-derived compounds, revealing their potential as sustainable and effective cosmetic actives. View this paper
  • Issues are regarded as officially published after their release is announced to the table of contents alert mailing list.
  • You may sign up for e-mail alerts to receive table of contents of newly released issues.
  • PDF is the official format for papers published in both, html and pdf forms. To view the papers in pdf format, click on the "PDF Full-text" link, and use the free Adobe Reader to open them.
Order results
Result details
Section
Select all
Export citation of selected articles as:
20 pages, 2481 KB  
Article
Anti-Photoaging Effects of Kaempferia galanga Extract: From Cell-Based Studies to Microemulsion Development
by Kunlathida Luangpraditkun, Jinnipha Pajoubpong, Piyachat Kasemkiatsakul, Ngamrayu Ngamdokmai, Mayuree Poonasri, Somnathtai Yammen and Boonyadist Vongsak
Cosmetics 2026, 13(2), 99; https://doi.org/10.3390/cosmetics13020099 - 21 Apr 2026
Viewed by 687
Abstract
Ozone layer depletion exacerbates UV-induced skin damage, including oxidative stress and DNA lesions, thereby increasing the risk of photoaging and malignant transformation. Natural extracts have gained increasing attention as a photoprotective ingredient in cosmeceutical products. Kaempferia galanga, a species in the Zingiberaceae [...] Read more.
Ozone layer depletion exacerbates UV-induced skin damage, including oxidative stress and DNA lesions, thereby increasing the risk of photoaging and malignant transformation. Natural extracts have gained increasing attention as a photoprotective ingredient in cosmeceutical products. Kaempferia galanga, a species in the Zingiberaceae family traditionally used for skin-related treatment and listed in the CosIng database, exhibits multiple biologically relevant properties; however, its anti-photoaging and anti-photo-senescence effects in human dermal fibroblasts remain unexplored. This study investigated the in vitro photoprotective effects of K. galanga extract against UVB-induced photoaging and cellular senescence in human dermal fibroblasts. The ethanolic extract of K. galanga rhizomes (EKGRs) contained ethyl p-methoxycinnamate (EPMC) as a major constituent (33.7 ± 3.7% (w/w) of the crude extract), identified by HPLC-UV. Additionally, EKGR exhibited significant protective effects in UVB-irradiated fibroblasts. EKGR showed no cytotoxicity at concentrations up to 50.0 µg/mL, as determined by the MTT assay. EKGR pretreatment significantly reduced UVB-induced cellular senescence in human dermal fibroblasts compared with UVB-exposed cells (22.2 ± 2.7% vs. 36.7 ± 8.0%). Furthermore, pretreatment with EKGR prior to UVB exposure resulted in a significant increase in pro-collagen type I production (37,075.1 ± 7532.2 pg/mL) and a concomitant decrease in MMP-1 secretion (25,754.1 ± 4042.0 pg/mL) relative to UVB-exposed cells (26,845.8 ± 1454.6 and 39,910.8 ± 6035.1 pg/mL, respectively). To demonstrate formulation feasibility, EKGR was incorporated into an oil-in-water microemulsion, which exhibited concentration-dependent SPF enhancement. Collectively, these findings demonstrate the photoprotective efficacy of EPMC-rich EKGR and highlight its potential as a cosmeceutical ingredient for mitigating UVB-induced photo-senescence and skin aging, with an additional SPF boosting effect. To our knowledge, this study provides the first evidence of EKGR-mediated protection against UVB-induced cellular senescence in human dermal fibroblasts. Full article
Show Figures

Figure 1

11 pages, 2406 KB  
Communication
Efficacy and Safety of Combination Therapy of Intense Pulsed Light and Topical Tranexamic Acid in the Treatment of Melasma
by Yuanyuan Xu, Yao Li, Xuegang Xu, Shuai Qiao, Long Geng and Yan Wu
Cosmetics 2026, 13(2), 98; https://doi.org/10.3390/cosmetics13020098 - 20 Apr 2026
Viewed by 1015
Abstract
Background: Melasma is a chronic hypermelanosis requiring effective therapies. Methods: This prospective, randomized controlled trial evaluated intense pulsed light (IPL) and topical tranexamic acid (TXA) versus IPL with placebo. Thirty-three patients completed the 5-month study (group A: TXA + IPL, n = 17; [...] Read more.
Background: Melasma is a chronic hypermelanosis requiring effective therapies. Methods: This prospective, randomized controlled trial evaluated intense pulsed light (IPL) and topical tranexamic acid (TXA) versus IPL with placebo. Thirty-three patients completed the 5-month study (group A: TXA + IPL, n = 17; group B: Placebo + IPL, n = 16). Outcome included VISIA analysis, modified Melasma Area and Severity Index (mMASI), skin melanin index (MI) and erythema index (EI) measurement. Results: At Month 5, both groups showed improved mMASI scores; however, group A demonstrated a significantly greater reduction than group B (−50.52% vs. −38.49%; mean difference −12.03%, 95% CI −23.74% to −0.32%; p < 0.05). Excellent improvement was achieved in 70.59% of Group A versus 25% of Group B. Furthermore, Group A exhibited a significant decrease in MI (−36.31%) compared to a negligible change in Group B (−1.28%), with a significant between-group difference (p = 0.02). VISIA analysis confirmed superior improvements in brown spots and texture for Group A (p < 0.05). No adverse events occurred. Conclusions: Combining topical TXA with IPL is a safe and significantly more effective treatment for melasma than IPL alone, offering superior pigment reduction without increased risks. Full article
(This article belongs to the Section Cosmetic Dermatology)
Show Figures

Figure 1

11 pages, 240 KB  
Review
The Use of Robotic Systems in Aesthetic/Cosmetic Plastic Surgery—A Review
by Valentin I. Sharobaro, Anastasiya S. Borisenko, Yousif M. Ahmed Alsheikh, Alexey E. Avdeev and Nina A. Lysenko
Cosmetics 2026, 13(2), 97; https://doi.org/10.3390/cosmetics13020097 - 17 Apr 2026
Viewed by 886
Abstract
Background: Robot-assisted surgery has become increasingly used across multiple specialties; however, its integration into aesthetic plastic surgery remains limited. Individualized patient requirements, such as concealed scar placement, superficial soft tissue dissection, and patient-specific docking angles, are major challenges to its adoption, unlike in [...] Read more.
Background: Robot-assisted surgery has become increasingly used across multiple specialties; however, its integration into aesthetic plastic surgery remains limited. Individualized patient requirements, such as concealed scar placement, superficial soft tissue dissection, and patient-specific docking angles, are major challenges to its adoption, unlike in other specialties. This review aimed to evaluate the current use of robotic systems in plastic surgery, with a particular focus on aesthetic procedures, operative outcomes, and existing technological limitations. Methods: Multiple databases, including PubMed, Scopus, and Google Scholar, were extensively searched to identify studies published between 2011 and 2026. Data on robotic platforms, operative duration, rehabilitation outcomes, and aesthetic indications were extracted and analyzed. Robotic systems such as da Vinci, Symani, MUSA, and ARTAS demonstrated feasibility across reconstructive subspecialties. However, their clinical application remains limited, as purely aesthetic procedures are rare, highlighting a significant lack of standardized docking methods and dedicated instruments. Results: The data show that robotic platforms offer great advantages, such as precision and minimally invasive access; however, their high costs, bulky instrumentation, and limited docking methods represent barriers to their adoption in aesthetic surgery. Conclusions: Robot-assisted aesthetic plastic surgery remains in the early stage of development. Further research is required to establish reproducible docking standards and expand its clinical indications. Advancements in single-port systems, artificial intelligence integration, and surgeon training will facilitate broader clinical implementation. Full article
(This article belongs to the Section Cosmetic Technology)
11 pages, 3212 KB  
Communication
Retinol Therapy with Antioxidant and Anti-Inflammaging Complex Combined with Microneedling Therapy for Hyperpigmentation and Acne Scars in Patients with Skin of Color: A Pilot Case Study
by Dorota Sołdacka and Wioletta Barańska-Rybak
Cosmetics 2026, 13(2), 96; https://doi.org/10.3390/cosmetics13020096 - 17 Apr 2026
Viewed by 837
Abstract
Background: Dermatology and aesthetic medicine make extensive use of microneedling, a minimally invasive and safe treatment. Across the research, it has been shown that microneedling combined with chemical peels is also more effective than chemical peels alone. However, data on procedures in dark-skinned [...] Read more.
Background: Dermatology and aesthetic medicine make extensive use of microneedling, a minimally invasive and safe treatment. Across the research, it has been shown that microneedling combined with chemical peels is also more effective than chemical peels alone. However, data on procedures in dark-skinned individuals is rather scarce. Aim/Objective: This study aimed to determine the efficacy of using a 4% retinol solution product containing novel TGF-β activators and antioxidants combined with a microneedling technique in the treatment of hyperpigmentation, atrophic acne scars, and enlarged pores in patients with skin of color, generally corresponding to Fitzpatrick skin phototypes IV–VI. Methods: Each of the 10 patients underwent three peel treatment series, with a 30-day interval between each session. Moreover, skin hydration, elasticity, and pigmentation were examined using the Multi Skin Test MC 1000 Courage + Khazaka, and the Observ 520x device. Results: All patients reported an overall improvement and an enhancement in skin tone after the procedure. The majority of them stated subjective improvement in the reduction of facial skin issues: redness, hyperpigmentation, uneven structure, wrinkles, dehydration, dryness, and sebaceous gland activity. The least improvement was noted in scar reduction or liquidation. An objective evaluation revealed a statistically significant improvement in hyperpigmentation and elasticity in the study group. An improvement, however, not statistically significant, in hydration parameters was demonstrated during the study. Conclusions: This study suggests that a combined peel therapy of 4% retinol serum product containing novel TGF-β activators and antioxidants, together with a microneedling technique, may improve facial hyperpigmentation of the skin, as well as regulate sebaceous gland activity, their size, and reduce sebum production. The recommended method is relatively simple to use, low-cost, has minimal adverse effects, and is well tolerated by patients with skin of color. Full article
(This article belongs to the Section Cosmetic Dermatology)
Show Figures

Figure 1

14 pages, 1230 KB  
Article
Efficacy and Safety of a New Retinol Formulation in Amelioration of Photoaging: A Pilot Clinical Study
by Mar Llamas-Velasco, María Vitale and Cristina Eguren
Cosmetics 2026, 13(2), 95; https://doi.org/10.3390/cosmetics13020095 - 16 Apr 2026
Viewed by 1782
Abstract
Background: Retinoids are established as a cornerstone in the management of photoaging; however, their clinical utility is frequently limited by local irritation, leading to poor patient compliance. This study evaluates the efficacy and safety of a new retinol formulation designed to improve skin [...] Read more.
Background: Retinoids are established as a cornerstone in the management of photoaging; however, their clinical utility is frequently limited by local irritation, leading to poor patient compliance. This study evaluates the efficacy and safety of a new retinol formulation designed to improve skin texture and wrinkles while minimizing adverse effects. Methods: A prospective, rater-blinded pilot clinical study was conducted involving 21 women with moderate-to-severe photoaging over a 180-day period. Participants followed a progressive application protocol using a specific retinol emulsion alternating with a replenishing cream. Efficacy was assessed using the validated Rao–Goldman scale and VISIA® image analysis, while safety was monitored through the reporting of adverse events (AEs) and dermatological evaluations. The primary endpoint was the percentage of patients achieving a Rao–Goldman score of 2 at day 180. Results: A statistically significant improvement on the Rao–Goldman scale was observed, with 76.2% of patients improving from their baseline classification to exhibit only fine wrinkles (Grade 2) (p = 0.028). Instrumental analysis was performed using the VISIA® system. Regarding safety, although 81% of participants initially reported adverse effects such as erythema and scaling, these incidents decreased significantly over time. Conclusions: The novel retinol formulation demonstrates significant clinical efficacy in ameliorating the signs of photoaging, while maintaining a favorable safety profile Full article
(This article belongs to the Section Cosmetic Formulations)
Show Figures

Figure 1

17 pages, 2070 KB  
Article
A Passiflora edulis Fruit Extract with an Increase in Vitamin D3 Level in Skin Epidermis: In Silico and In Vitro Research
by Elizaveta Patronova, Egor Ilin, Viktor Filatov, Bárbara de Freitas Carli, Gustavo Facchini, Ana Lucia Tabarini Alves Pinheiro and Samara Eberlin
Cosmetics 2026, 13(2), 94; https://doi.org/10.3390/cosmetics13020094 - 16 Apr 2026
Viewed by 648
Abstract
Vitamin D3 deficiency is a common concern in dermatology and aging, yet its topical supplementation is restricted in the EU, and direct precursors are unstable. Stimulating the skin’s endogenous vitamin D3 biosynthesis using phytochemicals represents a promising alternative. This research reveals the potential [...] Read more.
Vitamin D3 deficiency is a common concern in dermatology and aging, yet its topical supplementation is restricted in the EU, and direct precursors are unstable. Stimulating the skin’s endogenous vitamin D3 biosynthesis using phytochemicals represents a promising alternative. This research reveals the potential of a natural Passiflora edulis (passion fruit) extract to stimulate vitamin D3 synthesis in the skin epidermis. An in silico screening of phytochemicals using molecular docking and Molecular Mechanics/Poisson–Boltzmann Surface Area (MM/PBSA) analysis was performed to identify compounds with affinity for the vitamin D receptor (VDR) and lathosterol oxidase, a key enzyme in the vitamin D3 biosynthesis pathway. While several flavonoids showed high predicted vitamin D receptor affinity, genistein, which has been reported to occur in P. edulis fruit extracts, exhibited favorable docking scores and was predicted to interact with the active site of lathosterol oxidase. Subsequent in vitro experiments on HaCaT keratinocytes and an ex vivo human skin model demonstrated that the P. edulis extract significantly increased vitamin D3 amount, both under UVB irradiation and, notably, in its absence. The P. edulis extract significantly increased vitamin D3 level in HaCaT keratinocytes by up to 274.04% without UVB exposure and demonstrated a synergistic effect with UVB, enhancing production by a further 61.41% compared to UVB alone (p < 0.001). In the ex vivo model, the extract alone increased vitamin D3 levels by 153.31%, and its combination with UVB resulted in a 54.82% higher yield compared to the UVB control (p < 0.01). These findings highlight the promising potential of P. edulis fruit extract as a natural cosmeceutical ingredient for enhancing cutaneous vitamin D3 synthesis, offering a novel approach to supporting skin health through dermatocosmetics. Full article
Show Figures

Graphical abstract

17 pages, 5590 KB  
Article
Dihydrokaempferol Supports Epidermal Barrier, Dermal Repair, and Enhances Post-Procedure Recovery
by Taylor Oswald, Zixuan Shao, Daniel Zambrano and Nicholas J. Brideau
Cosmetics 2026, 13(2), 93; https://doi.org/10.3390/cosmetics13020093 - 13 Apr 2026
Viewed by 708
Abstract
The epidermal barrier is essential for skin function, resilience, and tolerance to environmental and procedural stress. Disruption of this barrier is common after cosmetic treatments such as chemical peeling, underscoring the need for ingredients with proven biological and clinical support for barrier recovery. [...] Read more.
The epidermal barrier is essential for skin function, resilience, and tolerance to environmental and procedural stress. Disruption of this barrier is common after cosmetic treatments such as chemical peeling, underscoring the need for ingredients with proven biological and clinical support for barrier recovery. This study evaluated dihydrokaempferol (DHK) using molecular, preclinical, and clinical approaches. Gene expression profiling in keratinocytes and dermal fibroblasts revealed that DHK enhanced barrier-related genes, reduced inflammation-associated markers, and modulated genes involved in extracellular matrix remodeling. Functional assays confirmed antioxidant activity, suppression of stress-induced interleukin 6 (IL-6) release, increased elastin production, and improved fibroblast migration. Clinically, a randomized, placebo-controlled, split-face study following standardized chemical peeling demonstrated that DHK-treated skin showed significant improvements in dermatologist-assessed skin attributes versus placebo. Together, these findings indicate that DHK supports epidermal barrier integrity, modulates dermal repair mechanisms, and enhances recovery from controlled skin stress. The effects observed at the molecular and cellular levels translated into measurable improvements in visible skin quality, highlighting DHK’s potential as a bioactive ingredient. Full article
(This article belongs to the Section Cosmetic Dermatology)
Show Figures

Graphical abstract

21 pages, 1302 KB  
Article
Preparation of Water-Based Polyurethane Film Formers with Degradability and Active Ingredient Delivery Capabilities and Their Application in Makeup Setting Products
by Xintong Zhang, Yi Chen, Kaixin Wu, Li Hu, Yi Liu and Li Guan
Cosmetics 2026, 13(2), 92; https://doi.org/10.3390/cosmetics13020092 - 12 Apr 2026
Viewed by 718
Abstract
To develop cosmetic film-forming agents that combine sustainability with functionality, this study synthesized a series of bio-based polyols using epoxidized soybean oil (ESO) as raw material through acid-catalyzed ring-opening reactions. These polyols partially replaced petroleum-based polyols and reacted with isophorone diisocyanate (IPDI). By [...] Read more.
To develop cosmetic film-forming agents that combine sustainability with functionality, this study synthesized a series of bio-based polyols using epoxidized soybean oil (ESO) as raw material through acid-catalyzed ring-opening reactions. These polyols partially replaced petroleum-based polyols and reacted with isophorone diisocyanate (IPDI). By incorporating β-cyclodextrin (β-CD), a water-based polyurethane (CPS-ESO) was successfully developed that combines degradability with active ingredient delivery capability. Experiments demonstrated that the resulting CPS-M film exhibits excellent water repellency (contact angle 66.7°), mechanical properties (tensile strength 14.21 MPa, elongation at break 229.42%), adhesion (Level 0), and breathability, while displaying controllable degradation behavior under both enzymatic and alkaline hydrolysis conditions. Due to the cavity structure of β-cyclodextrin, this material efficiently loaded resveratrol (RES) at a loading rate of 0.16%. Formulated into a setting spray (F1), the product demonstrated outstanding makeup longevity (lowest ΔE value after water/sweat immersion), anti-friction performance (ΔE value after friction only one-third of the control group), and antioxidant activity (DPPH scavenging rate of 86.25%), with RES remaining stable under high-temperature storage conditions. This study provides new insights for designing green multifunctional cosmetic film-forming agents. Full article
Show Figures

Figure 1

32 pages, 4915 KB  
Article
Human Stem Cell-Derived Conditioned Media as a Regenerative Cosmetic Ingredient: A Preclinical Characterization and Exploratory Topical Evaluation
by David Cajthaml, Alison Ingraldi and Aaron J. Tabor
Cosmetics 2026, 13(2), 91; https://doi.org/10.3390/cosmetics13020091 - 11 Apr 2026
Viewed by 1470
Abstract
Background/Objectives: Amniotic-derived biologics have emerged as powerful modulators of tissue regeneration. This study evaluates the composition and characteristics of a human stem cell-conditioned media (hSCCM) that is a sterile, cell-free, amniotic-derived solution, and the presumed efficacy of hSCCM as an active ingredient in [...] Read more.
Background/Objectives: Amniotic-derived biologics have emerged as powerful modulators of tissue regeneration. This study evaluates the composition and characteristics of a human stem cell-conditioned media (hSCCM) that is a sterile, cell-free, amniotic-derived solution, and the presumed efficacy of hSCCM as an active ingredient in an enriched cosmetic lotion. Methods: Data from preclinical benchtop studies and an exploratory observational assessment were reviewed. First, an investigation of the active ingredient, hSCCM, was completed. Flow cytometry assays were completed for mesenchymal stem cell (MSC) characterization. Cellular proliferation assays were conducted to evaluate concentration response, shelf life, and temperature stability. ELISA and LC-MS/MS were used to specify and detail the proteomics of the hSCCM. Second, the hSCCM-enriched lotion’s cosmetic safety and efficacy were evaluated. Preliminary microbial, stability, and early-stage nonclinical retrospective user evaluation of the hSCCM-enriched lotion was conducted to help characterize the cosmetic and evaluate topical safety and efficacy. Results: Flow cytometry demonstrated alignment with ISCT (International Society for Cell and Gene Therapy) characterization for MSCs. Initial in vitro data demonstrated enhanced proliferative effects at hSCCM concentrations as low as 5% (p-value < 0.0001); no statistically significant trend in proliferative capability in aged samples (p-value = 0.79), and no significant effect on proliferative capability when exposed to acute temperature changes (p-values all above 0.05) were observed. Proteomic characterization showed an enriched amniotic-derived solution. Microbial testing of the enriched lotion demonstrated success with multiple unique preservative formulations. hSCCM-enriched lotion demonstrated stability across acute cold- and heat-stress representative scenarios. An exploratory retrospective observational analysis revealed promising trends. Conclusions: The hSCCM demonstrates topical efficacy across in vitro dermal and follicular assays via proliferative and regenerative mechanisms and protein enrichment. The enriched lotion showed success in early-stage microbial and stability testing and demonstrates positive trends in topical skin outcomes. These findings support their potential translational application in dermatologic and aesthetic usage, and broader integumentary contexts. Full article
(This article belongs to the Section Cosmetic Formulations)
Show Figures

Figure 1

16 pages, 1823 KB  
Article
Hair Growth-Promoting Effects of a Multi-Targeted Cosmetic Formulation Containing PYGL, DP2, and 15-PGDH Inhibitors Developed Using AI-Based DeepZema® in Androgenetic Alopecia: A 24-Week Randomized Controlled Trial
by Sanghwa Lee, Han Jo Kim, Yeon Ji Choi, Hee Dong Park, Gaeun Oh, Hae Kwang Lee and Jin Hee Shin
Cosmetics 2026, 13(2), 90; https://doi.org/10.3390/cosmetics13020090 - 11 Apr 2026
Viewed by 1257
Abstract
Conventional treatments for androgenetic alopecia (AGA) are often limited by suboptimal efficacy and potential adverse effects, highlighting the need for alternative approaches. We aimed to evaluate the efficacy and safety of a multi-targeted cosmetic formulation containing TrinogeniX™, composed of synthetic small-molecule inhibitors of [...] Read more.
Conventional treatments for androgenetic alopecia (AGA) are often limited by suboptimal efficacy and potential adverse effects, highlighting the need for alternative approaches. We aimed to evaluate the efficacy and safety of a multi-targeted cosmetic formulation containing TrinogeniX™, composed of synthetic small-molecule inhibitors of glycogen phosphorylase, the prostaglandin D2 receptor, and 15-hydroxyprostaglandin dehydrogenase, developed using the artificial intelligence-driven platform DeepZema®, in individuals with AGA. This 24-week, randomized, double-blind, placebo-controlled trial involved 56 participants, of whom 49 completed the study. Efficacy was assessed using phototrichogram analysis, visual evaluation by dermatologists, and subjective questionnaires. Safety was evaluated based on adverse event reports and dermatological examinations. The test group demonstrated a significant increase in hair density and thickness over 24 weeks (p < 0.05), whereas no significant changes were observed in the placebo group. Expert visual assessments confirmed greater improvements in the test group. Subjective evaluations revealed consistently greater perceived improvements in hair loss symptoms, hair richness, and front hairline conditions in the test group. No adverse events or clinically significant abnormalities were observed. The multi-targeted cosmetic formulation (Motifull hair tonic) significantly improved hair density, thickness, and overall hair condition without adverse effects, suggesting its potential as a safe and effective option for AGA. Clinical trial registration: CRIS No. KCT0010804: A double-blind, randomized, placebo-controlled clinical trial evaluating the efficacy and safety of “Motifull Hair Tonic” (tentative name) for the alleviation of hair loss symptoms. Full article
(This article belongs to the Section Cosmetic Formulations)
Show Figures

Figure 1

16 pages, 1856 KB  
Article
Microencapsulation of Epidermal Growth Factor (EGF) in Arabic Gum/Gelatine A Coacervates and Its Incorporation into Cosmetics: Evaluation of Skin Barrier Function and Ageing Indicators
by Júlia Cristiê Kessler, Isabel M. Martins, Yaidelin A. Manrique, Sigrún Dögg Gudjónsdóttir, Alírio E. Rodrigues, Maria Filomena Barreiro and Madalena Maria Dias
Cosmetics 2026, 13(2), 89; https://doi.org/10.3390/cosmetics13020089 - 10 Apr 2026
Viewed by 586
Abstract
Epidermal Growth Factor (EGF) plays an important role in skin regeneration and repair by promoting cell proliferation and collagen synthesis. However, its topical application is limited by low stability, susceptibility to degradation, and poor penetration through the stratum corneum due to its hydrophilic [...] Read more.
Epidermal Growth Factor (EGF) plays an important role in skin regeneration and repair by promoting cell proliferation and collagen synthesis. However, its topical application is limited by low stability, susceptibility to degradation, and poor penetration through the stratum corneum due to its hydrophilic nature and relatively large molecular size. Microencapsulation offers a strategy to protect sensitive bioactives and improve their delivery in cosmetic formulations. In this study, EGF was encapsulated in Arabic gum/gelatine A (AG/GE) coacervate microcapsules and incorporated into a hydrating cream. The work extends previous studies using the same microcapsule composition for lipophilic compounds, demonstrating its applicability for a hydrophilic bioactive and highlighting the versatility of the encapsulation platform. The resulting microcapsules exhibited spherical, multinucleated morphology with an encapsulation efficiency of 78.8 + 1.0%. Although diffusion of microencapsulated EGF in the cream could not be directly determined, the formulation showed trends towards improvement in several skin parameters during the volunteer evaluation, including reduction in surface spots (31%), brown spots (21%) and pore visibility (10%), and improved texture (22%). A 25% decrease in transepidermal water loss and a 33% increase in elasticity suggested improved skin barrier function. Volunteers reported high acceptance regarding non-irritancy, texture, and sensory experience. Full article
(This article belongs to the Special Issue Functional Molecules as Novel Cosmetic Ingredients)
Show Figures

Figure 1

13 pages, 737 KB  
Article
Tolerability and Effects of a 3-in-1 Dimethicone-Containing Wet Wipe Versus Cleansing with Water and Soap on Skin Hydration, Transepidermal Water Loss (TEWL), and Skin Roughness: A Clinical Dermatological Study
by Niuosha Sanaeifar, Rüdiger Kesselmeier, Marina Kagan-Hoper, Hanna Koch, Michael Meer, Werner Voss and Kamila Szczurek
Cosmetics 2026, 13(2), 88; https://doi.org/10.3390/cosmetics13020088 - 9 Apr 2026
Viewed by 756
Abstract
Background: Maintaining skin integrity is essential for individuals with dry, sensitive, or compromised skin. This study was conducted to evaluate the skin tolerability and effects of a 3-in-1 pre-moistened wet wipe containing 3% dimethicone on prespecified skin biophysical parameters compared with cleansing using [...] Read more.
Background: Maintaining skin integrity is essential for individuals with dry, sensitive, or compromised skin. This study was conducted to evaluate the skin tolerability and effects of a 3-in-1 pre-moistened wet wipe containing 3% dimethicone on prespecified skin biophysical parameters compared with cleansing using water and soap. Methods: In this monocentric controlled observational study, 30 adults with very dry, easily damaged skin used the wet wipe three times daily for 4 weeks on the intimate area and left shin, while the right shin was cleansed with water and soap. Hydration, transepidermal water loss (TEWL), and skin roughness were measured on the shins; the intimate area was assessed for clinical tolerability only. Results: The wet wipe was well-tolerated, with no clinically relevant skin reactions observed under the study conditions. On day 28, compared with water and soap, the wet wipe increased hydration (mean relative change +105.84%) and reduced TEWL (−16.44%) on the lower leg. Skin roughness decreased numerically (−13.90%), but the between-condition difference was not statistically significant. Conclusions: In adults with very dry and easily damaged skin, the 3-in-1 dimethicone-containing wet wipe was associated with favorable lower-leg hydration and reduced TEWL (a barrier-related indicator) compared with water and soap, with good clinical tolerability. Further site-specific studies with additional endpoints are warranted. Full article
(This article belongs to the Section Cosmetic Dermatology)
Show Figures

Figure 1

19 pages, 2417 KB  
Article
Discovery of Zeylenone from Piper griffithii (Piperaceae) as a Potential Anti-Acne Bacterial Agent and Its Mechanism of Action Against Acne-Causing Bacteria
by Churapa Teerapatsakul, Arthittaya Laisantad, Theerachart Leepasert and Chalermpol Suwanphakdee
Cosmetics 2026, 13(2), 87; https://doi.org/10.3390/cosmetics13020087 - 6 Apr 2026
Viewed by 1034
Abstract
An abnormal increase in acne-causing bacteria is the main cause of acne. This study aimed to investigate Piper griffithii C.DC. as a new source of compounds for inhibiting acne-causing bacteria and to provide the first elucidation of the mechanism of action against these [...] Read more.
An abnormal increase in acne-causing bacteria is the main cause of acne. This study aimed to investigate Piper griffithii C.DC. as a new source of compounds for inhibiting acne-causing bacteria and to provide the first elucidation of the mechanism of action against these bacteria. The antibacterial efficacy of 27 Piper species was examined against acne-causing clindamycin-resistant bacterial strains. Antibacterial activity of various crude extracts derived from leaves or stems extracted using hexane, ethyl acetate, or ethanol was evaluated. Ethyl acetate leaf extract of P. griffithii exhibited the greatest antibacterial effect against all tested bacteria. Zeylenone, an antibacterial substance isolated, purified, and characterized from the ethyl acetate leaf extract of P. griffithii, disrupts cell walls and membranes. Minimum bactericidal concentration (MBC) values were 1.25, 2.5, and 7.5 mg/mL for Cutibacterium acnes, Staphylococcus aureus, and S. epidermidis, respectively. Zeylenone derived from P. griffithii leaves was nontoxic to human skin keratinocytes (HaCaT). A formulated anti-acne gel with zeylenone was effective in controlling acne-causing bacteria. These results suggest that zeylenone isolated from P. griffithii leaves can be further developed as a natural ingredient in anti-acne products. This is the first report of the use of zeylenone from P. griffithii for eliminating acne-causing bacteria. Full article
(This article belongs to the Section Cosmetic Dermatology)
Show Figures

Figure 1

23 pages, 2240 KB  
Article
Formulation Development and Optimization of Glycolic Acid-Loaded Ethanol-Based Niosomes for Enhanced Dermal Delivery and Stability
by Nuntawat Khat-udomkiri, Worakamon Aranchot, Onnapa Panarkas, Nanthanat Nonthaman and Pavittra Theprak
Cosmetics 2026, 13(2), 86; https://doi.org/10.3390/cosmetics13020086 - 2 Apr 2026
Viewed by 910
Abstract
Glycolic acid (GA), a widely used alpha-hydroxy acid in cosmetic formulations, promotes exfoliation and stimulates fibroblasts in the dermis to synthesize collagen. However, its hydrophilic nature limits penetration through the stratum corneum, reducing its overall efficacy. This study aimed to develop and optimize [...] Read more.
Glycolic acid (GA), a widely used alpha-hydroxy acid in cosmetic formulations, promotes exfoliation and stimulates fibroblasts in the dermis to synthesize collagen. However, its hydrophilic nature limits penetration through the stratum corneum, reducing its overall efficacy. This study aimed to develop and optimize an ethanol-based niosomal system to enhance GA skin delivery and formulation stability for cosmetic applications. Brij 97 combined with cholesterol at a 1:1 ratio and 10% ethanol produced the optimal formulation. Blank vesicles exhibited a mean vesicle size of 170.53 ± 5.05 nm and a zeta potential of −37.77 ± 2.21 mV, indicating favorable colloidal stability. Incorporation of 10% GA resulted in vesicles with a mean size of 176.93 ± 1.51 nm, a polydispersity index of 0.12 ± 0.02, and an entrapment efficiency of 75.48 ± 0.21%. In vitro permeation studies using Strat-M® membranes demonstrated significantly higher cumulative skin penetration (49.56 ± 8.95 mg/cm2) and sustained release over 24 h compared with a conventional GA solution. Stability testing under heating–cooling cycles and storage at 4 °C showed slight increases in vesicle size while maintaining homogeneity (polydispersity index (PDI) < 0.3). These findings highlight ethanol-based niosomes as an effective strategy for enhancing GA cosmetic performance. Full article
(This article belongs to the Section Cosmetic Formulations)
Show Figures

Figure 1

20 pages, 2583 KB  
Article
Organoleptic Evaluation, User Acceptability, and Cosmetic Safety of Physiorelax Forte Plus Formulations in a Pediatric Population
by Jordi Bertrán Novella, David Asensio-Torres, Sonia Palenzuela-Larrarte and Mónica Giménez
Cosmetics 2026, 13(2), 85; https://doi.org/10.3390/cosmetics13020085 - 1 Apr 2026
Viewed by 781
Abstract
Massage relieves stress and anxiety, but also helps to reduce musculoskeletal problems, decreasing tension, in all stages of life. For pediatric use, organoleptic properties, cosmetic safety and user acceptability of topical products are important given the higher frequency of irritative or allergic episodes [...] Read more.
Massage relieves stress and anxiety, but also helps to reduce musculoskeletal problems, decreasing tension, in all stages of life. For pediatric use, organoleptic properties, cosmetic safety and user acceptability of topical products are important given the higher frequency of irritative or allergic episodes in young skin. We evaluate for the first time the comprehensive cosmetic performance of Physiorelax Forte Plus natural formulation in cream, spray and roll-on applied regularly in healthy and active children/adolescents. 210 healthy volunteers were included (150 adults with sensitive skin and 60 children and adolescents [6–16 years]). This three-part, sequential, observational, non-comparative pilot design monitored user experience under real-world conditions: (I) Open-label testing to assess skin compatibility in adults (N = 60); (II) In-use testing in adults for cosmetic acceptability and safety over 14 days (N = 90); (III) In-use testing in children/adolescents for 14 days (N = 60). Outcomes were dermatological assessments for tolerability and user (and/or parents/caregiver(s)-reported) satisfaction/acceptability and perceived benefits. No control group or objective efficacy measures were included. Among pediatric participants, no cutaneous reactions were observed at application sites after 14 days of use. Proxy reporting about consumer satisfaction and acceptability for the range were generally high. Principal component analysis revealed a clear three-cluster structure (sensory, functional, practicality), with roll-on driving the strongest differentiation across items and spray aligning most closely with sensory attributes, while cream showed an intermediate functional profile. The Physiorelax Forte Plus range demonstrated a favorable cosmetic safety profile and consumer acceptability in pediatric use under real-world conditions. Findings are limited by the observational, unblinded design, absence of a control group, and reliance on subjectively reported outcomes; no clinical or pharmaceutical claims are implied. Future controlled studies incorporating objective dermatologic endpoints, benchmark products, and direct child/adolescent reporting are warranted. Full article
(This article belongs to the Section Cosmetic Formulations)
Show Figures

Figure 1

26 pages, 618 KB  
Review
Market Transformation in Dandruff Control: Recent Developments on Anti-Dandruff Active Ingredients
by Peter Mayser, Florian Genrich, Sascha Gebhardt, Laura Meunier and Steffen Nordzieke
Cosmetics 2026, 13(2), 84; https://doi.org/10.3390/cosmetics13020084 - 1 Apr 2026
Viewed by 2057
Abstract
After the European Union’s ban of zinc pyrithione from cosmetic use, piroctone olamine, climbazole, and salicylic acid have become the most common anti-dandruff active ingredients used in cosmetics today. Other conventional chemistries and less frequently used active ingredients, like hexamidine diisethionate and selenium [...] Read more.
After the European Union’s ban of zinc pyrithione from cosmetic use, piroctone olamine, climbazole, and salicylic acid have become the most common anti-dandruff active ingredients used in cosmetics today. Other conventional chemistries and less frequently used active ingredients, like hexamidine diisethionate and selenium sulfide, have also seen a recent upward trend. Entirely new technologies, like propanediol caprylate and propanediol undecylenate, are only in their initial stages but are ready to change the industry. The aim of the following study is to holistically characterize these compounds, regarding their chemical data, mode of action, and study results, where available, to shed light on the pros and cons and to take a detailed look at environmental considerations, market situation and regulatory aspects. In addition, many commercially available anti-dandruff consumer products combine multiple active ingredients to address the multifaceted nature of the condition, often targeting both fungal activity and scalp inflammation. Full article
(This article belongs to the Section Cosmetic Technology)
Show Figures

Figure 1

14 pages, 2023 KB  
Article
Effects of 20% Ferulic Acid Facial Peels on Skin Barrier Function and Elasticity: A Pilot Instrumental Study
by Marta Wacewicz-Muczyńska, Bogumiła Redlarska, Julia Lendzioszek and Agnieszka Dylewska
Cosmetics 2026, 13(2), 83; https://doi.org/10.3390/cosmetics13020083 - 1 Apr 2026
Viewed by 1028
Abstract
Ferulic acid, a derivative of hydroxycinnamic acid, is a potent antioxidant used in dermatology for its ability to neutralize reactive oxygen species and stabilize vitamins C and E. Its multidirectional action includes photoprotection, anti-inflammatory effects, and inhibition of melanogenesis. The study aimed to [...] Read more.
Ferulic acid, a derivative of hydroxycinnamic acid, is a potent antioxidant used in dermatology for its ability to neutralize reactive oxygen species and stabilize vitamins C and E. Its multidirectional action includes photoprotection, anti-inflammatory effects, and inhibition of melanogenesis. The study aimed to quantitatively evaluate the impact of 20% ferulic acid peels on skin barrier function, sebum level, pH, and biomechanical properties (elasticity). A group of 18 subjects underwent a series of three treatments. Objective skin parameters were measured. Assessments were conducted at baseline and 14 days post-treatment. A statistically significant increase in stratum corneum hydration was observed on the cheek. Barrier function improved significantly, with transepidermal water loss (TEWL) decreasing in both analyzed areas. Biomechanical analysis revealed a statistically significant improvement in elasticity (R2 parameter) on the cheek and forehead (p < 0.05). Ferulic acid has the potential to improve epidermal hydration and support the skin’s permeability barrier, as evidenced by reduced TEWL. The stability of skin pH suggests high tolerability, confirming ferulic acid as an effective therapeutic agent for mature and sensitive skin. Full article
Show Figures

Figure 1

18 pages, 2693 KB  
Article
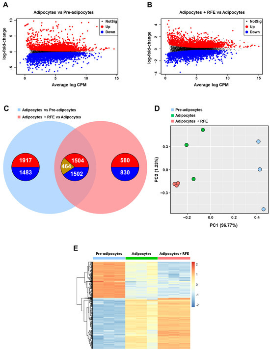
Rubus fruticosus Fruit Extract Enhances the Pro-Adipogenic Program During Adipocyte Differentiation
by Emilio Rubio, Silvia Benito-Martínez, Manuel Reina, Claudia Müller-Sánchez, Jordi Bosch, David Manzano and Miguel Perez-Aso
Cosmetics 2026, 13(2), 82; https://doi.org/10.3390/cosmetics13020082 - 1 Apr 2026
Viewed by 606
Abstract
Although blackberries are associated with health benefits, their impact on adipocyte biology remains poorly understood. Here, we investigated the effect of a blackberry extract (Rubus fruticosus fruit extract, RFE) on adipogenesis and lipolysis in the 3T3-L1 cell model and characterized its transcriptomic [...] Read more.
Although blackberries are associated with health benefits, their impact on adipocyte biology remains poorly understood. Here, we investigated the effect of a blackberry extract (Rubus fruticosus fruit extract, RFE) on adipogenesis and lipolysis in the 3T3-L1 cell model and characterized its transcriptomic response. Adipogenesis and lipolysis were assessed by Oil Red O and AdipoRed™ staining and glycerol release, respectively. RNA-Seq analysis was processed with the PIGx pipeline, and differential gene expression was evaluated with edgeR. RFE strongly promoted adipogenesis, increasing Oil Red O staining by 29% (n = 3, p < 0.01), and showed anti-lipolytic activity, reducing glycerol release by 51% (n = 3, p < 0.05). Whole-transcriptome analysis revealed that RFE significantly regulated 4904 genes, enhancing the adipogenic program. Functional profiling identified metabolic pathways influenced by RFE, including those related to lipid biosynthesis. Notably, RFE also modulated extracellular matrix (ECM) pathways, suggesting a shift toward a less fibrotic microenvironment. These findings indicate that RFE promotes subcutaneous adipose tissue expansion while supporting ECM remodeling, favoring healthy adipose growth and reduced fibrosis. To our knowledge, this is the first evidence that RFE simultaneously stimulates adipocyte differentiation and ECM remodeling. Overall, RFE emerges as a promising active ingredient for lipofilling cosmetic applications aimed at improving adipose tissue volume and quality. Full article
Show Figures

Figure 1

17 pages, 5698 KB  
Article
Transtemporal Endoscopic Subcutaneous Face-and-Neck Lift with SMAS Plication
by Alexey E. Avdeev, Valentin I. Sharobaro, Anastasiya S. Borisenko and Anna S. Bairamova
Cosmetics 2026, 13(2), 81; https://doi.org/10.3390/cosmetics13020081 - 24 Mar 2026
Viewed by 750
Abstract
Introduction: Facial aging is characterized by progressive soft-tissue descent, affecting all anatomical layers—from bone structures to the skin envelope. Early manifestations include downward displacement of the midface soft tissues, deepening of the nasolacrimal and nasolabial folds, and the appearance of soft-tissue “puckering” in [...] Read more.
Introduction: Facial aging is characterized by progressive soft-tissue descent, affecting all anatomical layers—from bone structures to the skin envelope. Early manifestations include downward displacement of the midface soft tissues, deepening of the nasolacrimal and nasolabial folds, and the appearance of soft-tissue “puckering” in the lower third of the face. At this stage, patients typically seek aesthetic correction to restore youthful facial contours with minimal or no visible signs of surgical intervention. Methods: This study is an observational analysis of a prospectively maintained surgical database including 201 female patients who underwent TESL between 2006 and 2024. Patient demographic data, surgical technique specifics, and postoperative outcomes were collected. A total of 612 procedures were performed. The cohort was stratified into two age groups: 30–35 years (n = 72) and 36–45 years (n = 129). Results: No cases of facial nerve injury or neurological complications were observed. Complications included 13 cases of localized cicatricial alopecia (6.47%) and four postoperative hematomas (1.99%). Eleven patients (5.47%) required minor secondary revision to address preauricular skin pleating. The technique demonstrated consistent and favorable outcomes in restoring soft-tissue volume and positioning, eliminating early lower-face “puckering,” and improving the cervicomental and mandibular contours. Conclusions: For patients under 45 years of age presenting with early signs of facial soft-tissue ptosis, endoscopic subcutaneous midface elevation with vertical SMAS plication is a safe, effective, and minimally invasive approach to rejuvenating the mid and lower face. Full article
(This article belongs to the Section Cosmetic Technology)
Show Figures

Figure 1

24 pages, 7556 KB  
Article
Post-Electrospinning Surface Functionalization of PCL Nanofibrous Membranes with Sisal Extracts: Extract-Dependent Cytocompatibility and Bioactivity
by Felipe Romici Zane Lordelo Nogueira, Julia Amanda Rodrigues Fracasso, Luisa Taynara Silvério da Costa, Wellington Ricardo Pereira Martins, Amanda Letícia Santos Costa, Ligia Maria Manzine Costa and Lucinéia dos Santos
Cosmetics 2026, 13(2), 80; https://doi.org/10.3390/cosmetics13020080 - 23 Mar 2026
Viewed by 647
Abstract
Chronic wounds are frequently associated with persistent inflammation, motivating the development of biofunctional materials capable of modulating cellular responses. In this proof-of-concept study, electrospun poly(ε-caprolactone) (PCL) nanomembranes were surface-functionalized by post-electrospinning drop coating with extracts derived from Agave sisalana agroindustrial residue obtained through [...] Read more.
Chronic wounds are frequently associated with persistent inflammation, motivating the development of biofunctional materials capable of modulating cellular responses. In this proof-of-concept study, electrospun poly(ε-caprolactone) (PCL) nanomembranes were surface-functionalized by post-electrospinning drop coating with extracts derived from Agave sisalana agroindustrial residue obtained through two distinct routes: a saponin-rich fraction (EDP) and an acid-hydrolyzed sapogenin-enriched fraction (EAH). The study aimed to investigate how the extract phytochemical profile influences cytocompatibility and bioactivity when incorporated onto electrospun platforms. Phytochemical analysis revealed high total saponin content in EDP (33.83 ± 2.93 g/100 g) and significant sapogenin content in EAH (11.56 ± 0.60 g/100 g). SEM and FTIR-ATR analyses confirmed preservation of the fibrous architecture and polymer backbone, indicating predominantly physical surface incorporation. Biological evaluation demonstrated extract-dependent responses: PCL+EDP 5% exhibited marked cytotoxicity, consistent with the known membrane-disruptive properties of glycosylated saponins, whereas PCL+EAH 5% maintained high cell viability and showed anti-inflammatory activity (75% inhibition of phagocytosis; 56% protection against hemolysis) along with enhanced fibroblast migration (100% wound closure at 72 h). These findings highlight the critical role of extract chemical composition in determining the biological performance of surface-functionalized nanofibrous systems and support sapogenin-enriched fractions as safer bioactive modifiers for electrospun biomaterial platforms. Full article
Show Figures

Graphical abstract

27 pages, 585 KB  
Review
Progress in the Application of Raman Spectroscopy to Cosmetic Analysis: From Component Detection to Transdermal Mechanism Research
by Li Li, Ji-Shuang Wang, Lin-Nan Ke, Ning-Yi Wei, Hai-Yan Wang and Gang-Li Wang
Cosmetics 2026, 13(2), 79; https://doi.org/10.3390/cosmetics13020079 - 22 Mar 2026
Viewed by 1143
Abstract
Assessing cosmetic quality, safety, and effectiveness demands advanced in situ, real-time, and multi-dimensional analytical technologies, while conventional methods suffer from complex sample preparation and incomplete analysis. Raman spectroscopy, with its non-invasiveness, specific molecular fingerprint, and micron-level spatial resolution, has become a key tool [...] Read more.
Assessing cosmetic quality, safety, and effectiveness demands advanced in situ, real-time, and multi-dimensional analytical technologies, while conventional methods suffer from complex sample preparation and incomplete analysis. Raman spectroscopy, with its non-invasiveness, specific molecular fingerprint, and micron-level spatial resolution, has become a key tool for cosmetic analysis. Based on a comprehensive review of the literature from 2000 to 2025, this article systematically examined the application of Raman spectroscopy in cosmetic analysis. The systematic search and screening process ensured the comprehensiveness and rigor of the review’s research foundation, as the 69 high-quality studies covered all core application areas of Raman spectroscopy in cosmetic analysis, providing solid literature support for subsequent technical summaries and trend analysis. This article systematically reviews the application of Raman spectroscopy in the cosmetic industry for ingredient detection (approved ingredients and hazardous substances), quality control (authenticity verification and production traceability), transdermal mechanism analysis (penetration pathways and interaction with skin barriers), and efficacy assessment. Combined with typical research cases, this study examined the technical principles and practical value, as well as the limitations and shortcomings of Raman technology applications. It ultimately provides suggestions for future developments in terms of portability, intelligence, and standardization, offering references for researchers to enable technological innovation and regulatory improvements in the cosmetics industry. Full article
(This article belongs to the Section Cosmetic Technology)
Show Figures

Graphical abstract

26 pages, 1843 KB  
Article
Development and Physicochemical Characterization of an Argan–Castor Oil O/W Emulsion for Cosmetic Applications
by Carmen-Elisabeta Manea, Carmen-Marinela Mihăilescu, Mirela Antonela Mihăilă, Roxana Colette Sandulovici, Daniel Cord, Mirela Claudia Rîmbu, Florin Adrian Marin, Adina Boldeiu, Vasilica Țucureanu, Adina Turcu-Știolică, Manuel Ovidiu Amzoiu, Elena Truță and Mona Luciana Gălățanu
Cosmetics 2026, 13(2), 78; https://doi.org/10.3390/cosmetics13020078 - 20 Mar 2026
Viewed by 1694
Abstract
The incorporation of plant-derived oils into cosmetic formulations has attracted increasing interest due to their natural origin, skin compatibility, and multifunctional formulation roles. Argan and castor oils are widely used in cosmetic products as emollient lipid components with intrinsic antioxidant properties. However, limited [...] Read more.
The incorporation of plant-derived oils into cosmetic formulations has attracted increasing interest due to their natural origin, skin compatibility, and multifunctional formulation roles. Argan and castor oils are widely used in cosmetic products as emollient lipid components with intrinsic antioxidant properties. However, limited studies have systematically evaluated the physicochemical stability and antioxidant performance of emulsions combining these two oils. The aim of this study was to develop and comprehensively characterize a stable oil-in-water (O/W) cosmetic emulsion based on argan and castor oils using a natural non-ionic emulsifier (C14–22 Alcohol (and) C12–20 Alkyl Glucoside). Particular emphasis was placed on formulation stability, as it represents a critical prerequisite for further product evaluation. Stability was investigated through thermal stress testing (4–37 °C), centrifugation assays, droplet size analysis, and zeta potential measurements. Complementary physicochemical and structural characterization was performed using rheological analysis and Fourier transform infrared (FT-IR) spectroscopy. The formulated emulsion exhibited good physical stability with no phase separation under the tested conditions, a skin-compatible pH, a uniform droplet size distribution (4.15 ± 0.68 µm), and pseudoplastic, moderately thixotropic rheological behavior. Antioxidant capacity was assessed using the 2,2-diphenyl-1-picrylhydrazyl (DPPH) radical scavenging assay, yielding an IC50 value of 19.21 ± 1.02 mg/mL. Overall, this study provides a formulation-oriented framework for the development and evaluation of stable natural oil-based O/W emulsions intended for cosmetic applications, supporting future optimization and biological validation. Full article
(This article belongs to the Special Issue Lipids in Cosmetics)
Show Figures

Figure 1

16 pages, 4180 KB  
Article
Safflower Seed Oil and Fermented Artemisia annua Oil Restore UVB-Induced Skin Barrier Dysfunction by Attenuating Inflammation and Promoting Extracellular Matrix Remodeling
by Jinjin Liu, Qian Wang, Jialin Zhong, Xiaoqing Wang, Mei Zhang, Yushu Wang, Ya Zhao, Le Zhu, Runshuang Lu, Haidong Jia and Gang Ma
Cosmetics 2026, 13(2), 77; https://doi.org/10.3390/cosmetics13020077 - 20 Mar 2026
Viewed by 763
Abstract
Background: As the body’s first line of defense against environmental stressors, the skin is highly susceptible to UVB-induced damage, which triggers inflammation and impairs barrier function. This study investigates the protective effects of safflower seed oil (SSO) and fermented Artemisia annua oil (FAAO) [...] Read more.
Background: As the body’s first line of defense against environmental stressors, the skin is highly susceptible to UVB-induced damage, which triggers inflammation and impairs barrier function. This study investigates the protective effects of safflower seed oil (SSO) and fermented Artemisia annua oil (FAAO) against UVB-induced skin injury. Methods: The protective effects of SSO and FAO against UVB irradiation was first tested in HaCaT keratinocyte. Subsequently, a UVB-irradiated SKH-1 mouse model was established to evaluate these two oils. RNA-seq analysis was employed to investigate the potential molecular mechanisms by which SSO and FAO repair the skin barrier. Results: In vitro experiments demonstrated that SSO (0.25%) and FAAO (0.1%) significantly enhanced HaCaT keratinocyte viability following UVB exposure while selectively modulating pro-inflammatory cytokine production. In a UVB-irradiated SKH-1 mouse model, standalone SSO or FAAO treatment partially ameliorated epidermal hyperplasia and restored UV-reduced collagen content, while the 1:1 SSO/FAAO combination exhibited superior efficacy in restoring skin architecture, reducing erythema and edema, and suppressing immune cell infiltration. Transcriptomic profiling revealed that the combined treatment promoted structural repair by attenuating inflammatory responses and preserving extracellular matrix homeostasis. Conclusions: Together, these findings underscore the potential of SSO/FAAO as a multifunctional botanical intervention for mitigating UVB-induced cutaneous damage. Full article
(This article belongs to the Section Cosmetic Dermatology)
Show Figures

Figure 1

12 pages, 644 KB  
Article
Heat-Treated Strains of Lactiplantibacillus Plantarum Skinbac™ SB01 and Bifidobacterium animalis spp. Lactis Skinbac™ SB05 Visibly Fight Aging Signs Both In Vitro and In Vivo
by Giovanni Deusebio, Annalisa Visciglia, Angela Amoruso and Marco Pane
Cosmetics 2026, 13(2), 76; https://doi.org/10.3390/cosmetics13020076 - 20 Mar 2026
Viewed by 1353
Abstract
Background: The skin microbiome plays a crucial role in maintaining barrier function and preventing inflammaging. Heat-treated probiotics offer stability advantages for topical formulations while potentially maintaining bioactive properties. Objective: To evaluate the safety, molecular mechanisms, and clinical efficacy of heat-treated Lactiplantibacillus plantarum [...] Read more.
Background: The skin microbiome plays a crucial role in maintaining barrier function and preventing inflammaging. Heat-treated probiotics offer stability advantages for topical formulations while potentially maintaining bioactive properties. Objective: To evaluate the safety, molecular mechanisms, and clinical efficacy of heat-treated Lactiplantibacillus plantarum Skinbac™ SB01 and Bifidobacterium animalis spp. lactis Skinbac™ SB05 in reducing visible signs of skin aging. Methods: In vitro studies assessed cytotoxicity (MTT/LDH assays), Aquaporin-3 (AQP3) expression, and reactive oxygen species (ROS) production in Normal Human Epidermal Keratinocytes (NHEK). A 30-day open-label clinical study (n = 20 females, 18–70 years) evaluated three formulations (face cream, serum, and eye contour) using instrumental measurements of hydration, elasticity, density, and roughness parameters. Results: In vitro testing showed a significant increase in AQP3 expression (+22% ± 3%, p = 0.03) and a non-significant reduction in ROS levels (−33% ± 9%, p = 0.06) at 107 TFU/well, with no cytotoxicity observed. Clinical evaluation demonstrated statistically significant improvements: eye contour formulation achieved +10.5% deep skin hydration (p < 0.0001) and −11% average roughness (p < 0.0001); serum showed +28.7% immediate hydration (p < 0.0001); and face cream improved gross skin elasticity by +6.3% (p < 0.01). No adverse events were reported. An independent and methodologically distinct placebo-controlled study was included for contextual support and was not directly compared with the present trial; this study evaluated a related 1% postbiotic formulation and reported statistically significant improvements over placebo in roughness, wrinkle depth, hydration, and biomechanical parameters. Conclusions: This pilot study provides preliminary evidence that heat-treated L. plantarum SB01 and B. animalis spp. lactis SB05 formulations could safely improve skin hydration and reduce roughness parameters. While in vitro results show a significant increase in AQP3 expression and an exploratory (non-significant) reduction in ROS levels, larger controlled trials are warranted to confirm clinical efficacy. Full article
(This article belongs to the Special Issue Skin Aging and Dermatosis)
Show Figures

Figure 1

22 pages, 2725 KB  
Article
Exploring Cork Boiling Wastewater for Cosmetic Application
by Sandra Mota, Sara Cravo, Joana Rocha e Silva, Agostinho Almeida, Clara Quintas, Helena N. Ferreira, Maria Elizabeth Tiritan, Honorina Cidade and Isabel Martins de Almeida
Cosmetics 2026, 13(2), 75; https://doi.org/10.3390/cosmetics13020075 - 19 Mar 2026
Viewed by 790
Abstract
Global water scarcity, intensified by population growth, economic development, and climate change, presents a significant challenge, with the cosmetics industry contributing heavily to water demand. Simultaneously, the cork industry generates substantial amounts of cork boiling wastewater (CBW), an acidic effluent with environmental hazards. [...] Read more.
Global water scarcity, intensified by population growth, economic development, and climate change, presents a significant challenge, with the cosmetics industry contributing heavily to water demand. Simultaneously, the cork industry generates substantial amounts of cork boiling wastewater (CBW), an acidic effluent with environmental hazards. This study explored CBW’s potential for cosmetic application, focusing on safety, physicochemical properties, and suitability for incorporation in cosmetic formulations. Three CBW samples (A, B and C) were analyzed for pH, conductivity, turbidity, density, 2,2-diphenyl-1-picrylhydrazyl (DPPH) scavenging activity, and total phenolic content. CBW A displayed suitable physicochemical properties and potential antioxidant activity and was selected for further investigation. Human keratinocyte viability was assessed using CBW A before and after adsorption treatment with silica (TCBW A) to reduce cytotoxicity. CBW A was more toxic to human keratinocytes compared to control water, but treatment improved cell viability. This treatment had minimal impact on physicochemical parameters, aside from reducing phenolic content. Metal concentrations in TCBW A remained within cosmetic safety limits. TCBW A was incorporated into an oil-in-water (O/W) cream, which was further evaluated for pH, droplet size, rheological behavior, textural properties, and stability. The resulting cream was homogeneous, woody-scented, with uniform droplet size and stable after centrifugation. TCBW A incorporation provided suitable rheological behavior and formulation stability after 90 days of storage at 25 °C. These findings indicate that TCBW A has low cytotoxicity, suitable physicochemical properties, and provides stable cosmetic formulations, highlighting its potential as a sustainable ingredient for the cosmetic industry. Full article
(This article belongs to the Section Cosmetic Formulations)
Show Figures

Figure 1

13 pages, 999 KB  
Article
Bioactive Proteolytic Enzymes Chymotrypsin and Papain as Adjuvants to Laser Hair Removal: Reducing the Risk of Paradoxical Hypertrichosis in Women with Facial Hirsutism
by Aikaterini Liatsopoulou, Athanasia Varvaresou and Evangelia Protopapa
Cosmetics 2026, 13(2), 74; https://doi.org/10.3390/cosmetics13020074 - 18 Mar 2026
Viewed by 1233
Abstract
Paradoxical hypertrichosis is an adverse effect of photo-epilation, involving the induction of hair growth within treated or adjacent non-treated areas. Given the significant psychosocial burden associated with facial hair growth in women, effective adjunctive strategies to mitigate this phenomenon are required. Chymotrypsin and [...] Read more.
Paradoxical hypertrichosis is an adverse effect of photo-epilation, involving the induction of hair growth within treated or adjacent non-treated areas. Given the significant psychosocial burden associated with facial hair growth in women, effective adjunctive strategies to mitigate this phenomenon are required. Chymotrypsin and papain are bioactive proteolytic enzymes whose activity has been associated with structural alterations in hair follicle components. This study investigated the effect of combining Alexandrite laser with enzyme-assisted hair removal compared with laser alone on the occurrence of paradoxical hypertrichosis. The outcome was assessed by recording the number of laser pulses performed per treatment session. Fifty-nine adult Greek women with facial hirsutism were allocated into two groups: Group I (Laser + Enzymes, n = 30), treated with Alexandrite laser (755 nm) combined with iontophoretic delivery of aqueous chymotrypsin and papain solutions, and Group II (Laser, n = 29), treated with laser alone. After 10 sessions, the combined intervention resulted in a significantly greater change in laser pulse counts compared with laser alone (−18.53 ± 16.31 vs. +1.68 ± 9.61, p < 0.005). This finding suggests that adjunctive iontophoresis of bioactive proteolytic enzymes is associated with reduced laser pulse requirements, which may be considered in the clinical management of paradoxical hypertrichosis in women with facial hirsutism. Larger studies with extended follow-up are warranted. Full article
(This article belongs to the Special Issue Functional Molecules as Novel Cosmetic Ingredients, 2nd Edition)
Show Figures

Figure 1

10 pages, 1138 KB  
Article
Antioxidant and Anticollagenase Activities of Fermented Pomegranate (Punica granatum L.) Peel Juice
by Faizatun Faizatun, Nur Miftahurrohmah and Rosmawati Rosmawati
Cosmetics 2026, 13(2), 73; https://doi.org/10.3390/cosmetics13020073 - 18 Mar 2026
Viewed by 967
Abstract
Skin aging is driven by intrinsic factors, such as the accumulation of reactive oxygen species, and extrinsic factors, including ultraviolet (UV) radiation, which accelerate oxidative stress and extracellular matrix degradation. Strategies to mitigate skin aging often focus on antioxidant and anticollagenase activities. Several [...] Read more.
Skin aging is driven by intrinsic factors, such as the accumulation of reactive oxygen species, and extrinsic factors, including ultraviolet (UV) radiation, which accelerate oxidative stress and extracellular matrix degradation. Strategies to mitigate skin aging often focus on antioxidant and anticollagenase activities. Several studies have shown that Pomegranate (Punica granatum L.) peel is an underutilized by-product rich in ellagitannins, which can be hydrolyzed into ellagic acid, a compound with well-documented bioactivity. Therefore, this study aims to investigate the effect of microbial fermentation using Lactiplantibacillus plantarum and Saccharomyces cerevisiae on the physicochemical properties and bioactivity of pomegranate peel juice. Non-fermented juice (NFJ), L. plantarum-fermented juice (LFJ), and S. cerevisiae-fermented juice (SFJ) were used for comparative evaluation. The results showed that fermentation (LFJ and SFJ) led to decreased pH and sugar content, along with significant increases in ellagic acid concentration, antioxidant activity, and collagenase inhibition compared to NFJ. After 168 h, ellagic acid levels increased to 329.87 µg/mL in LFJ and 341.41 µg/mL in SFJ, compared to 263.86 µg/mL in NFJ. Antioxidant activity also increased to 73.82%, 83.25%, and 82.70% for NFJ, LFJ, and SFJ, respectively. Meanwhile, collagenase inhibition was 67.43%, 71.81%, and 73.66% for NFJ, LFJ, and SFJ, respectively. These results provide scientific evidence that microbial fermentation enhances the bioactivity of pomegranate peel juice, showing its potential as a sustainable source of natural ingredients for future cosmetic applications. Further studies on formulation, stability, and safety are needed to translate the results into practical skincare products. Full article
(This article belongs to the Section Cosmetic Technology)
Show Figures

Graphical abstract

16 pages, 1311 KB  
Review
Bioactive Nutritional Macromolecules Supporting Hair Structure, Density, and Growth: A Comprehensive Review
by Johannes-Paul Fladerer-Grollitsch and Selina Fladerer-Grollitsch
Cosmetics 2026, 13(2), 72; https://doi.org/10.3390/cosmetics13020072 - 17 Mar 2026
Viewed by 1893
Abstract
Hair loss affects over half of adults by age 70 and represents a major determinant of overall hair health, imposing significant psychosocial burden across genders. Nutritional factors play a critical role in follicle biology, yet targeted strategies remain underexplored. This comprehensive review examines [...] Read more.
Hair loss affects over half of adults by age 70 and represents a major determinant of overall hair health, imposing significant psychosocial burden across genders. Nutritional factors play a critical role in follicle biology, yet targeted strategies remain underexplored. This comprehensive review examines five key hair-constituent macromolecules—type I collagen, elastin, keratin, ceramides, and melanin—and their physiological and clinical impacts on hair structure, density, shining, and growth. We conducted a structured literature search in PubMed and Google Scholar through January 2025, selecting in vitro studies, animal experiments, and human clinical trials that evaluated each macromolecule’s effects on follicular function and hair fiber integrity. Type I collagen enhances dermal papilla cell proliferation, upregulates Wnt/β-catenin and growth factors, and improves hair thickness and breakage resistance in randomized controlled trials. Keratin hydrolysates replenish cortical protein, reinforce disulfide cross-links, and reduce telogen shedding, with clinical studies demonstrating 30–50% decreases in hair loss and gains in tensile strength. Oral ceramide formulations restore the cuticular lipid barrier, shift follicles toward anagen, and increase hair density in double-blind trials. Although direct clinical data on melanin supplementation are lacking, ex vivo and animal models confirm its role as a UV-protective pigment, preserving keratin integrity and color fastness. Together, these macromolecules constitute a coherent framework for hair health, and clinical studies increasingly provide evidence that their combined or parallel application can meaningfully enhance hair density, strength, shine, and resilience. Full article
(This article belongs to the Section Cosmetic Formulations)
Show Figures

Figure 1

22 pages, 2824 KB  
Article
Synergistic Effects of Hydroxyapatite Derived from Fish Bone and Tinosorb® S on the UV Protection Performance of Sunscreen
by Pornsatit Sookchoo, Soottawat Benjakul, Thummanoon Prodpran, Thanaporn Amnuaikit and Supranee Lao-ubol
Cosmetics 2026, 13(2), 71; https://doi.org/10.3390/cosmetics13020071 - 16 Mar 2026
Viewed by 1419
Abstract
Sunscreens are essential for photoprotection, but conventional inorganic UV filters raise concerns regarding marine toxicity. This study investigated hydroxyapatite (HAp) derived from skipjack, tongol, and salmon bone waste as a potential synergistic booster for Tinosorb® S (TS). HAp powders were prepared via [...] Read more.
Sunscreens are essential for photoprotection, but conventional inorganic UV filters raise concerns regarding marine toxicity. This study investigated hydroxyapatite (HAp) derived from skipjack, tongol, and salmon bone waste as a potential synergistic booster for Tinosorb® S (TS). HAp powders were prepared via alkaline treatment and calcination at 900 °C. XRD and XRF results confirmed highly crystalline HAp as the dominant phase. While 10% HAp alone provided negligible UV protection, a pronounced synergistic effect was observed in 1:1 hybrid formulations (5% HAp:5% TS), significantly enhancing Sun Protection Factor (SPF) and Ultraviolet A Protection Factor (UVAPF). Notably, particle-size refinement of salmon-derived HAp (SM–HAp) yielded an SPF of approximately 35, comparable to a commercial HAp counterpart. This improvement was suggested to be associated with enhanced dispersion, film uniformity, and particle–matrix interactions, which might contribute to achieving PA++++ protection. All formulations complied with microbiological and heavy metal safety standards. These results indicated that fish bone-derived HAp could potentially serve as a viable and sustainable functional additive derived from marine biowaste for the development of high-performance hybrid sunscreens, promoting biomaterial valorization in the cosmetic industry. Full article
(This article belongs to the Special Issue Sunscreen Advances and Photoprotection Strategies in Cosmetics)
Show Figures

Figure 1

19 pages, 1363 KB  
Review
Genomic and Epigenetic Landscapes of Keloid Scarring: Ancestry–Dependent Insights and Therapeutic Implications—A Narrative Review
by José Fernando Llanos-Rodríguez, Alan David De La Fuente Malvaez, Angélica Saraí Jiménez-Osorio, Luz Berenice López-Hernández, Jacqueline Solares-Tlapechco, Gerardo Marín, Carlos Castillo-Rangel, Cristofer Zarate-Calderon and Martha Eunice Rodríguez-Arellano
Cosmetics 2026, 13(2), 70; https://doi.org/10.3390/cosmetics13020070 - 16 Mar 2026
Viewed by 1422
Abstract
Background: Keloid scarring is a fibroproliferative disorder driven by a complex interplay of genetic, epigenetic, and environmental factors, resulting in significant cosmetic and functional impairment. Despite its high prevalence in African, Asian, and Hispanic populations, the molecular mechanisms underlying ancestry-dependent susceptibility remain incompletely [...] Read more.
Background: Keloid scarring is a fibroproliferative disorder driven by a complex interplay of genetic, epigenetic, and environmental factors, resulting in significant cosmetic and functional impairment. Despite its high prevalence in African, Asian, and Hispanic populations, the molecular mechanisms underlying ancestry-dependent susceptibility remain incompletely understood. Methods: This narrative review synthesizes current genomic, epigenetic, and multi-omic evidence related to keloid scarring. Relevant literature was identified through a targeted, structured, non-systematic search of PubMed, Scopus, Web of Science, SciELO, and Google Scholar up to August 2025, focusing on genetic susceptibility loci, epigenetic regulation, and ancestry-related differences. PRISMA-ScR guidelines were used as a reporting framework to enhance transparency, without implying a formal systematic review methodology. Results: This synthesis identifies recurrent susceptibility loci at 1q41, 3q22.3, and 15q21.3 across multiple populations. Variants in NEDD4 and regulatory regions near BMP2 emerge as key modulators of profibrotic signaling pathways, including TGF-β/SMAD and NF-κB. Additionally, epigenetic reprogramming and long non-coding RNA networks, such as CACNA1G-AS1, appear to sustain fibroblast hyperactivation. A persistent limitation is the marked underrepresentation of Latin American populations in current genomic studies. Conclusions: Integrating ancestry-specific genomic variation with epigenetic markers is essential for advancing precision diagnostic and therapeutic strategies in keloid scarring. Future research should prioritize diverse, multicenter cohorts and integrative multi-omics approaches to improve risk stratification and enable targeted interventions for this disfiguring condition. Full article
(This article belongs to the Section Cosmetic Dermatology)
Show Figures

Figure 1

Previous Issue
Next Issue
Back to TopTop