Journal Description
Cosmetics
Cosmetics
is an international, scientific, peer-reviewed, open access journal on the science and technology of cosmetics published bimonthly online by MDPI.
- Open Access— free for readers, with article processing charges (APC) paid by authors or their institutions.
- High Visibility: indexed within Scopus, ESCI (Web of Science), CAPlus / SciFinder, and other databases.
- Journal Rank: JCR - Q1 (Dermatology) / CiteScore - Q1 (Surgery)
- Rapid Publication: manuscripts are peer-reviewed and a first decision is provided to authors approximately 22.5 days after submission; acceptance to publication is undertaken in 3.9 days (median values for papers published in this journal in the first half of 2025).
- Recognition of Reviewers: reviewers who provide timely, thorough peer-review reports receive vouchers entitling them to a discount on the APC of their next publication in any MDPI journal, in appreciation of the work done.
Impact Factor:
3.2 (2024);
5-Year Impact Factor:
3.9 (2024)
Latest Articles
Hemp Seed Extract-Enriched Oxygenating Facial Mask: Effects on Skin Hydration, Sebum Control, and Erythema Reduction
Cosmetics 2025, 12(6), 286; https://doi.org/10.3390/cosmetics12060286 - 15 Dec 2025
Abstract
This study introduces a novel oxygenating facial mask enriched with hemp seed extract, which uniquely combines advanced bubble-generating technology with botanically derived antioxidants for enhanced skin care. The innovative mask forms microbubbles that simulate targeted oxygen delivery, accelerating cell renewal and improving active
[...] Read more.
This study introduces a novel oxygenating facial mask enriched with hemp seed extract, which uniquely combines advanced bubble-generating technology with botanically derived antioxidants for enhanced skin care. The innovative mask forms microbubbles that simulate targeted oxygen delivery, accelerating cell renewal and improving active ingredient absorption. In a randomized, controlled trial, forty participants used either the hemp seed extract mask (F1) or a placebo (F2) over eight weeks. Both formulations demonstrated excellent physical stability for 60 days, maintaining consistent pH, color, fragrance, viscosity, and foaming properties. Notably, F1 demonstrated superior foam persistence and product stability. Clinically, the hemp mask significantly increased skin hydration (up to 65.7%, p < 0.05), reduced sebum levels (32.9%), and lowered erythema (up to 46.9 AU or 12.9%, p < 0.01), without altering skin color or causing adverse effects. Consumer satisfaction with F1 exceeded F2 by 10.7%. The novelty of this work lies in the integration of oxygenating bubble technology and hemp seed extract—demonstrating synergistic effects on skin barrier function, hydration, sebum control, and erythema reduction. These findings highlight the mask’s potential as a next-generation cosmeceutical with meaningful clinical and commercial value.
Full article
(This article belongs to the Section Cosmetic Technology)
►
Show Figures
Open AccessArticle
Photoprotective Effects of Oral Coriander (Coriandrum sativum L.) Seed Oil Supplementation Against UV-Induced Skin Damage: Evidence from Two Randomized, Double-Blind, Placebo-Controlled Clinical Trials
by
Vincenzo Nobile, Stéphanie Dudonné, Catherine Kern, Gloria Roveda, Silvana Giardina and Christine Garcia
Cosmetics 2025, 12(6), 285; https://doi.org/10.3390/cosmetics12060285 - 12 Dec 2025
Abstract
Skin is constantly exposed to UV radiation. While topical sunscreens are the main preventative measure, oral photoprotective agents are emerging as promising systemic adjuncts, offering uniform, continuous protection. This study presents the results of two clinical trials designed to evaluate the efficacy of
[...] Read more.
Skin is constantly exposed to UV radiation. While topical sunscreens are the main preventative measure, oral photoprotective agents are emerging as promising systemic adjuncts, offering uniform, continuous protection. This study presents the results of two clinical trials designed to evaluate the efficacy of supplementation with a standardized coriander (Coriandrum sativum L.) seed oil (CSO) in mitigating UV-induced skin damage, in comparison with a placebo. The first trial investigated the effects of CSO supplementation on women with reactive skin, assessing UVA+B-induced skin erythema and tumor necrosis factor-alpha (TNF-α) release. The second trial included women of all skin types and, in addition to the outcomes mentioned above, examined UVA-induced lipoperoxidation. Measurements were taken before and after 56 days of supplementation. CSO supplementation led to a significant reduction in UV-induced skin erythema and associated TNF-α levels in both cohorts, with decreases of 11.8% and 24.1% in the reactive skin group and 18.1% and 18.7% in the cohort with all skin types, respectively. In women of all skin types, UV-induced skin lipoperoxidation was reduced by 31.9% at 4 h and by 69.9% at 24 h post-exposure. To the best of our knowledge, this is the first study reporting the photoprotective efficacy of CSO. This finding is attributed to CSO’s high petroselinic acid content and its known anti-inflammatory properties.
Full article
(This article belongs to the Special Issue Sunscreen Advances and Photoprotection Strategies in Cosmetics)
►▼
Show Figures

Figure 1
Open AccessReview
A Multifaceted View on Ageing of the Hair and Scalp
by
Yi Shan Lim, Carine Nizard, Karl Pays, Cecilia Brun and Robin Kurfurst
Cosmetics 2025, 12(6), 284; https://doi.org/10.3390/cosmetics12060284 - 12 Dec 2025
Abstract
Like with skin, both men and women—regardless of ethnicity—gradually lose satisfaction with changes in hair brought about by ageing. Especially when such transition is apparent by others, and that the hair condition has a significant role in an individual’s overall physical appearance and
[...] Read more.
Like with skin, both men and women—regardless of ethnicity—gradually lose satisfaction with changes in hair brought about by ageing. Especially when such transition is apparent by others, and that the hair condition has a significant role in an individual’s overall physical appearance and self-perception. Beyond the familiar age-related signs such as hair greying, hair loss, and hair fragility, this review includes current knowledge of biological processes underlying hair pigmentation and hair growth, highlights variations in gender and ethnicity, as well as delineates hair fibre diameter, ellipticity, and elasticity properties that collectively contribute to the characteristics of aged hair. Additionally, in view of the rising importance of enhancing scalp skin health to promote healthy hair growth, the latter part of the review focuses on age-associated alterations to the scalp skin and its microbiome. Consideration of the morphological changes in the hair fibre, biological processes occurring within the hair follicle and its enveloping scalp environment provide a unique, holistic overview of hair and scalp changes during ageing. Finally, after acknowledging the impact caused by chronological ageing and environmental stresses, it is important to recognise that healthy tresses are largely influenced by scalp skin care, and this stimulates the advancement of appropriate cosmetic solutions that help delay or improve the appearance of aged hair.
Full article
(This article belongs to the Section Cosmetic Dermatology)
►▼
Show Figures

Figure 1
Open AccessArticle
Benefits of a Pequi Oil Formulation for Skin: A Clinical Study Using Instrumental Measurements and Sensorial Perception
by
Letícia Kakuda, Wanderley Pereira Oliveira and Patricia Maria Berardo Gonçalves Maia Campos
Cosmetics 2025, 12(6), 283; https://doi.org/10.3390/cosmetics12060283 - 11 Dec 2025
Abstract
Pequi (Caryocar brasiliense) oil is a lipid-rich natural ingredient with potential cosmetic applications, but its time-dependent clinical effects on skin remain underexplored. This study aimed to characterize pequi oil using GC-MS, develop a minimalist serum formulation containing the oil, and evaluate
[...] Read more.
Pequi (Caryocar brasiliense) oil is a lipid-rich natural ingredient with potential cosmetic applications, but its time-dependent clinical effects on skin remain underexplored. This study aimed to characterize pequi oil using GC-MS, develop a minimalist serum formulation containing the oil, and evaluate its immediate, short-term, and long-term clinical efficacy, as well as perceived efficacy. A serum with 3% pequi oil (SPO) and a vehicle control (SV) were developed and tested in twenty healthy female participants (22–30 years). Stratum corneum water content, transepidermal water loss (TEWL), and sebum content were measured on the malar region at baseline (t0) and after 2 h (t2h), 7 days (t7d), and 28 days (t28d) of application. Porphyrin count and sebaceous gland activity were assessed at t7d and t28d and skin microrelief at t28d. GC-MS revealed oleic acid (55.89%) and palmitic acid (34.90%) as the oil’s main constituents. SPO reduced TEWL and increased skin hydration at t2h and t28d compared to baseline values (p < 0.05). At t28d, SPO significantly reduced oily spots and porphyrin scores and improved skin microrelief. Long-term perceived efficacy indicated better hydration, oil control, and skin feel compared with SV. These findings suggest that pequi oil reduced sebum content and sebaceous gland activity, thereby enhancing skin barrier function, hydration, microrelief, and hydrolipidic balance, supporting its potential as an effective cosmetic ingredient.
Full article
(This article belongs to the Section Cosmetic Technology)
►▼
Show Figures

Figure 1
Open AccessArticle
Birch Sap Attenuates Inflammatory Cytokines and Improves Skin Parameters in Cellular and Animal Models of Skin Irritation
by
Chao-Hsien Sung, Chien-Fen Huang, Yu-Jou Hsu, Chi-Ming Pu, Chia-Chi Kung, Thomas W. Chu and Chi-Feng Hung
Cosmetics 2025, 12(6), 282; https://doi.org/10.3390/cosmetics12060282 - 11 Dec 2025
Abstract
Natural ingredients with soothing and skin-protecting effects are becoming increasingly popular in cosmetic science. Great interest has been directed to birch sap, a nutrient-rich fluid from Betula species. This study aimed to investigate whether birch sap can modulate inflammatory responses and maintain skin
[...] Read more.
Natural ingredients with soothing and skin-protecting effects are becoming increasingly popular in cosmetic science. Great interest has been directed to birch sap, a nutrient-rich fluid from Betula species. This study aimed to investigate whether birch sap can modulate inflammatory responses and maintain skin barrier functions in both cell and animal models. The polysaccharide composition of birch sap was characterized. TNF-α/IFN-γ-stimulated HaCaT keratinocytes were used to assess the effects of birch sap on inflammatory cytokine expression and activation of MAPK and NF-κB signaling pathways. An in vivo model of chemically induced skin irritation was further used to examine the effects of oral birch sap administration on skin hydration, transepidermal water loss, histological features, and cutaneous blood flow. Birch sap significantly reduced IL-1β, IL-6, and IL-8 expression and attenuated MAPK and NF-κB phosphorylation. In vivo, birch sap improved hydration, reduced transepidermal water loss, epidermal thickening and erythema, and decreased elevated skin blood flow associated with inflammation. These results demonstrate that birch sap provides modulatory effects on inflammation and barrier-supportive effects in both cellular and animal models, suggesting its potential as a naturally derived cosmetic ingredient for promoting skin comfort and maintaining epidermal barrier integrity.
Full article
(This article belongs to the Section Cosmetic Dermatology)
►▼
Show Figures

Graphical abstract
Open AccessArticle
Micronized Prinsepia utilis Royle Seed Powder as a Natural, Antioxidant-Enriched Pickering Stabilizer for Green Cosmetic Emulsions
by
Chuanjun Ye, Kangfu Zhou, Zhicheng Ye, Yazhuo Shang and Feifei Wang
Cosmetics 2025, 12(6), 281; https://doi.org/10.3390/cosmetics12060281 - 11 Dec 2025
Abstract
The valorization of agricultural byproducts into functional cosmetic ingredients is a promising strategy for sustainable formulation development. In this work, raw Prinsepia utilis Royle seed residue powder (RPURSRP) which was discarded after oil pressing was upcycled and micronized Prinsepia utilis Royle seed powder
[...] Read more.
The valorization of agricultural byproducts into functional cosmetic ingredients is a promising strategy for sustainable formulation development. In this work, raw Prinsepia utilis Royle seed residue powder (RPURSRP) which was discarded after oil pressing was upcycled and micronized Prinsepia utilis Royle seed powder (MPURSRP) was obtained by micronization as an eco-friendly Pickering stabilizer. The physicochemical properties of MPURSRP have been studied comprehensively. The results have shown that the MPURSRP (20.28 ± 0.00 μm) exhibited a spherical shape, which is significantly smaller than the RPURSRP (61.49 ± 2.28 μm). The MPURSRP particles tend to reside at the interface between oil and water, allowing them to function as emulsifiers that promote the formation of Pickering emulsions. The emulsifying properties of MPURSRP were investigated systematically. The results revealed that the MPURSRP displayed a better emulsifying performance for non-polar oils. Meanwhile, the existence of polyphenols—an endogenous substance of the Prinsepia utilis Royle seed, endows the prepared Pickering emulsion with good antioxidant activity. As the MPURSRP concentration increased from 0% to 3.0 wt%, more MPURSRP adsorbed at the oil–water interface, and the DPPH radical scavenging rate of the emulsion increased from 9.99 ± 0.63% to 91.71 ± 4.22% (p < 0.001). By upcycling agricultural waste into amphiphilic particles with interfacial properties, we establish a green strategy for stabilizing Pickering emulsions with endogenous antioxidant functionality, offering meaningful guidance toward sustainable colloid systems. This work aligns with the growing demand for natural, bioactive ingredients in green cosmetic formulations.
Full article
(This article belongs to the Section Cosmetic Formulations)
►▼
Show Figures

Figure 1
Open AccessArticle
Non-Invasive Imaging to Detect the Effects of Topical N-Butanoyl Glutathione (GSH-C4) and Hyaluronic Acid in Inflammatory Eczematous Dermatitis
by
Maria Elisabetta Greco, Antonio Di Guardo, Annunziata Dattola, Silvana Ciardo, Elena Campione, Domenico Marrapodi, Camilla Chello, Carmen Cantisani, Simone Michelini, Terenzio Cosio, Simone Amato, Enrico Garaci, Raimondo Crimi, Steven Paul Nisticò and Giovanni Pellacani
Cosmetics 2025, 12(6), 280; https://doi.org/10.3390/cosmetics12060280 - 11 Dec 2025
Abstract
Background: Eczematous dermatitis refers to a group of inflammatory skin disorders—including seborrheic, atopic, and contact dermatitis—characterized by epidermal barrier dysfunction and chronic inflammation. Disrupting the itch–scratch cycle and reversing microscopic skin changes are key to improving patient outcomes and quality of life. Aims:
[...] Read more.
Background: Eczematous dermatitis refers to a group of inflammatory skin disorders—including seborrheic, atopic, and contact dermatitis—characterized by epidermal barrier dysfunction and chronic inflammation. Disrupting the itch–scratch cycle and reversing microscopic skin changes are key to improving patient outcomes and quality of life. Aims: This study aimed to assess the clinical and microscopic effects of a topical medical device containing N-butanoyl glutathione (GSH-C4) and hyaluronic acid in patients with inflammatory eczematous dermatitis, combining clinical scores with in vivo confocal and OCT imaging. Methods: A prospective clinical trial enrolled 30 patients with active eczematous lesions. Participants applied a GSH-C4/hyaluronic acid-based product (GSEBA®) for 28 days. Clinical improvement was evaluated at baseline, day 14, and day 28 using the Investigator’s Global Assessment (IGA), a Visual Analog Scale (VAS) for itching, and a self-reported index of disease impact on quality of life (IDL). Microscopic changes were assessed using optical coherence tomography (OCT) and reflectance confocal microscopy (RCM). Results: After 28 days, the mean IGA score improved from 2.48 to 0.18 (p < 0.001), VAS itching score decreased from 4.52 to 0.32 (p < 0.001), and IDL dropped from 4.86 to 0.79 (p < 0.001). RCM analysis showed significant reductions in key inflammatory features such as spongiosis, vesiculation, and inflammatory infiltrate. OCT revealed a significant decrease in vascularization at 150 μm depth, with no change in collagen density. Conclusions: The GSH-C4/hyaluronic acid-based mousse (GSEBA®) demonstrated strong clinical efficacy and excellent tolerability in managing eczematous dermatitis. It effectively reduced both symptoms and microscopic markers of inflammation without compromising dermal structure.
Full article
(This article belongs to the Special Issue Feature Papers in Cosmetics in 2025)
►▼
Show Figures

Figure 1
Open AccessArticle
Ex Vivo Human Skin as a Platform to Study Cosmetic Modulation of Specialized Pro-Resolving Mediators
by
Michele Massironi, Lorenzo Zanella, Francesca Benato, Camila Paz Quezada Meza, Chiara Rompietti, Sandro Rosa, Dominik Stuhlmann, Martina Herrmann and Marco Massironi
Cosmetics 2025, 12(6), 279; https://doi.org/10.3390/cosmetics12060279 - 10 Dec 2025
Abstract
Chronic low-grade inflammation and oxidative stress induced by the exposome represent key drivers of skin aging and related imperfections. The development of experimental models suitable for studying these metabolic processes is therefore of primary importance for the cosmetic industry. In recent years, the
[...] Read more.
Chronic low-grade inflammation and oxidative stress induced by the exposome represent key drivers of skin aging and related imperfections. The development of experimental models suitable for studying these metabolic processes is therefore of primary importance for the cosmetic industry. In recent years, the role of specialized pro-resolving mediators (SPMs) in the resolution of inflammation has been highlighted; however, in vitro skin models to investigate them are still lacking. In this work, we developed an ex vivo human skin culture model that allows the quantification of maresin 1 (MaR1) production by measuring its concentration in the conditioned culture medium using an ELISA-based assay. The presence and survival of MaR1-synthesizing immune cells, namely Langerhans cells and leukocytes, were quantified during the first days of culture. The model’s ability to modulate MaR1 production was assessed in response to treatment with its precursor, docosahexaenoic acid (DHA), and with a DHA-rich cosmetic ingredient named Isochrysis Galbana Extract. Results demonstrated that the model produces MaR1 even in the absence of stimulation and responds to treatments with a further increase in MaR1 production. Furthermore, the tissue-to-medium ratio required to obtain MaR1 concentrations suitable for effective ELISA quantification was optimized. This model establishes a reproducible and scalable experimental platform for quantifying SPMs and evaluating DHA-based formulations, supporting both cosmetic research and mechanistic investigations.
Full article
(This article belongs to the Section Cosmetic Dermatology)
Open AccessArticle
Efficacy of a Mesotherapy-Inspired Cosmetic Serum vs. Meso-Injections: Proteomic Insights and Clinical Results
by
Nadège Durand, Sayantani Goswami, Roxane Henry, Aaron Cohen, Jin Namkoong, Joanna Wu, Karima Bourougaa and Lysianne Sanchez-Manoilov
Cosmetics 2025, 12(6), 278; https://doi.org/10.3390/cosmetics12060278 - 10 Dec 2025
Abstract
Aesthetic mesotherapy—the subcutaneous injection of key ingredients for cellular function—has gained popularity as a skin rejuvenation treatment. We developed a cosmetic serum, incorporating 11 ingredients frequently used in meso-injections that are partially encapsulated in multilamellar vesicles. We evaluated the ingredients, and their formulation
[...] Read more.
Aesthetic mesotherapy—the subcutaneous injection of key ingredients for cellular function—has gained popularity as a skin rejuvenation treatment. We developed a cosmetic serum, incorporating 11 ingredients frequently used in meso-injections that are partially encapsulated in multilamellar vesicles. We evaluated the ingredients, and their formulation into a topical serum and in mesotherapy injections, for their efficacy at modulating skin rejuvenation in vitro, ex vivo and in vivo. Proteomic profiling of skin explants subjected to a meso-injection identified 47 differentially regulated proteins, whereas topical ingredient applications modulated 149 proteins, predominantly by upregulating them. These proteins mapped to gene ontology pathways relating to ER-Golgi transport, protein trafficking, energy metabolism, integrin signalling, extracellular matrix organisation, and regulation of cell proliferation. The impact of some ingredient classes appeared pathway-specific, while broader responses possibly reflected synergistic interactions. Consistently, topical ingredient application increased ATP levels in reconstructed skin, suggesting enhanced metabolic activity. Clinically, twice-daily serum applications over 63 days yielded improvements in skin smoothness, complexion radiance and complexion homogeneity comparable to those observed after three meso-injections. However, results appeared to vary with age, and the combination of serum application with meso-injection may offer benefits, particularly for skin firmness, acting in combination with mesotherapy to improve skin quality.
Full article
(This article belongs to the Section Cosmetic Dermatology)
►▼
Show Figures

Figure 1
Open AccessArticle
Anti-Aging Evaluation of Cosmetics on a Tri-Layered Chitosan Membrane: An Alternative to Animal Testing
by
Rocío Guerle-Cavero and Albert Balfagón-Costa
Cosmetics 2025, 12(6), 277; https://doi.org/10.3390/cosmetics12060277 - 10 Dec 2025
Abstract
The search for alternatives to animal testing in cosmetics has encouraged the development of in vitro systems capable of evaluating formulation-driven biophysical parameters assessed on human skin. This study presents a cell-free tri-layered chitosan membrane as a material-based model for characterizing the physicochemical
[...] Read more.
The search for alternatives to animal testing in cosmetics has encouraged the development of in vitro systems capable of evaluating formulation-driven biophysical parameters assessed on human skin. This study presents a cell-free tri-layered chitosan membrane as a material-based model for characterizing the physicochemical anti-aging performance of topical formulations. Three cosmetic products were incorporated either in the top layer (1L(t)) or across all layers (3L), and key parameters—including pore area, water permeation, firmness, elasticity, swelling and moisture retention—were quantified. VitCOil produced consistent effects across configurations, reducing pore area by 52–56% and decreasing water permeation by 54–61%, while increasing moisture retention by 36–38%. OilSerum showed a marked layer-dependent response, enhancing swelling by +70% in 3L and +35% in 1L(t), and increasing water permeation by 16% (3L) and 4% (1L(t)). EyeCr improved firmness and elasticity at low concentration, with stronger elastic response in the top layer (+27% in 3L; +34% in 1L(t)). Overall, this novel platform strengthens early-stage physicochemical screening by linking formulation-dependent mechanisms with directional biophysical trends observed clinically.
Full article
(This article belongs to the Special Issue Feature Papers in Cosmetics in 2025)
►▼
Show Figures

Figure 1
Open AccessArticle
Evaluation of the Degree of Melasma Reduction After Application of a Chemical Skin Stimulation Product in Combination with a Lightening Serum—Preliminary Observations
by
Anna Deda, Magdalena Hartman-Petrycka, Dominika Wcisło-Dziadecka, Agnieszka Lubczyńska and Sławomir Wilczyński
Cosmetics 2025, 12(6), 276; https://doi.org/10.3390/cosmetics12060276 - 8 Dec 2025
Abstract
Background: Melasma is a chronic hyperpigmentation disorder, often therapy-resistant. Minimally invasive combinations of chemical stimulators and serums show promise. This study evaluated trichloroacetic acid stabilized with hydrogen peroxide and kojic acid, plus a serum with niacinamide, tranexamic acid, lactoferrin, ferulic acid, alpha-lipoic acid,
[...] Read more.
Background: Melasma is a chronic hyperpigmentation disorder, often therapy-resistant. Minimally invasive combinations of chemical stimulators and serums show promise. This study evaluated trichloroacetic acid stabilized with hydrogen peroxide and kojic acid, plus a serum with niacinamide, tranexamic acid, lactoferrin, ferulic acid, alpha-lipoic acid, and physic acid. Methods: Ten female volunteers with clinically diagnosed melasma underwent six treatment sessions. Each procedure involved application of the chemical stimulator followed by the serum, with strict photoprotection advised. Clinical improvement was assessed using the modified Melasma Area and Severity Index (mMASI) by three independent experts. Objective analysis of pigmentation and texture was performed with photographic documentation processed by the Grey Level Co-Occurrence Matrix (GLCM), measuring contrast and homogeneity in selected facial regions. Results: After six treatments, significant improvement was observed. Mean mMASI scores decreased by 62.3% after 2 weeks and 62.9% after 8 weeks. GLCM confirmed pigmentation reduction, showing decreased contrast and increased homogeneity across all regions, with the chin responding best. Correlation analysis indicated a positive trend between mMASI reduction and contrast changes. No serious adverse events or post-inflammatory hyperpigmentation were reported. Conclusions: The combined protocol significantly reduced melasma hyperpigmentation both clinically and objectively. GLCM analysis complements traditional scales and may provide a valuable quantitative tool for future research.
Full article
(This article belongs to the Section Cosmetic Dermatology)
►▼
Show Figures

Figure 1
Open AccessArticle
Assessment of Safety and Tissue Integration of PEGDE-Based Hyaluronic Acid Filler for Severe Nasolabial Folds: A Prospective Observational Study with Biophysical and Ultrasound Evaluation
by
Nicola Zerbinati, Andrea Carugno, Stefania Guida, Roberto Mocchi, Sabrina Sommatis, Giovanna Cipolla, Raffaele Rauso, Hassan Galadari, Zeno Fratton, Enzo Errichetti, Carlo Alberto Maronese, Mariateresa Rossi, Luca Bettolini and Stefano Bighetti
Cosmetics 2025, 12(6), 275; https://doi.org/10.3390/cosmetics12060275 - 5 Dec 2025
Abstract
Hyaluronic acid (HA) fillers represent the most frequently performed minimally invasive procedures for facial rejuvenation, yet their overall safety profile is critically influenced by the cross-linking technology employed. Polyethylene glycol diglycidyl ether (PEGDE) has recently been introduced as an alternative to 1,4-butanediol diglycidyl
[...] Read more.
Hyaluronic acid (HA) fillers represent the most frequently performed minimally invasive procedures for facial rejuvenation, yet their overall safety profile is critically influenced by the cross-linking technology employed. Polyethylene glycol diglycidyl ether (PEGDE) has recently been introduced as an alternative to 1,4-butanediol diglycidyl ether (BDDE). The present prospective observational study was undertaken to evaluate the safety of a PEGDE-crosslinked HA filler for the correction of severe nasolabial folds. A total of 60 patients received bilateral injections of 1 mL per side and were monitored over a six-month period. Safety assessment included systematic documentation of adverse events and non-invasive biophysical and imaging techniques, specifically corneometry, sebumetry, and high-frequency ultrasound (HFUS). The treatment was well tolerated: 15% of patients reported only mild and transient adverse events, such as pain, swelling, bruising, or discomfort, while no serious adverse events, vascular compromise, or ocular complications were observed. Corneometry demonstrated a statistically significant increase in cutaneous hydration, sebumetry confirmed stability of sebaceous activity, and HFUS documented correct placement, homogeneous distribution, and progressive integration of the filler without nodules or granulomatous reactions. These findings support the favorable short-term safety and local tolerance of PEGDE-crosslinked HA fillers in the treatment of severe nasolabial folds.
Full article
(This article belongs to the Special Issue New Perspectives in Cosmetics and Dermatology: Mechanisms and Therapies)
►▼
Show Figures

Figure 1
Open AccessArticle
Decoding Gut Microbiome Dysbiosis as a Non-Invasive Diagnostic Biomarker for Alopecia Areata
by
Ángel Aguado-García, Francisco Huertas-López, David Martínez-Moreno, Emilio Manuel Serrano-López, María Martínez-Villaescusa, Carmen Carazo-Díaz and Vicente Navarro-López
Cosmetics 2025, 12(6), 274; https://doi.org/10.3390/cosmetics12060274 - 5 Dec 2025
Abstract
Alopecia areata (AA) is a chronic autoimmune disease characterized by non-scarring hair loss, where pathogenesis is closely linked to the collapse of hair follicle immune privilege and dysregulated T-cell responses. Increasing evidence suggests that gut dysbiosis may contribute to systemic immune alterations relevant
[...] Read more.
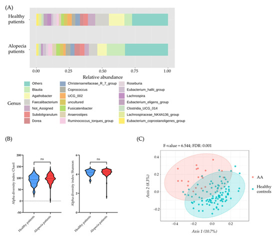
Alopecia areata (AA) is a chronic autoimmune disease characterized by non-scarring hair loss, where pathogenesis is closely linked to the collapse of hair follicle immune privilege and dysregulated T-cell responses. Increasing evidence suggests that gut dysbiosis may contribute to systemic immune alterations relevant to autoimmune disorders, yet its role in AA remains largely unexplored. In this study, we aimed to characterize the gut microbiota composition of AA patients and evaluate its potential as a biomarker for disease discrimination. Fecal samples from patients with AA and healthy controls were analyzed by 16S rRNA sequencing and processed through QIIME2 and MicrobiomeAnalyst platforms. Diversity metrics, differential abundance, and microbial network correlations were assessed, and supervised machine learning models were developed to classify AA versus control profiles. Our results revealed distinct microbial signatures in AA, with enrichment of pro-inflammatory genera such as Methanobrevibacter, Collinsella, and Ruminococcus gnavus, and depletion of immunoregulatory commensals, including Faecalibacterium and Eubacterium eligens group. Network analyses showed more complex microbial interactions in AA, and Random Forest models achieved 92% accuracy in discriminating AA from controls. These findings indicate that gut dysbiosis may play a role in AA pathogenesis, providing potential diagnostic biomarkers and supporting microbiota-targeted interventions as future therapeutic strategies.
Full article
(This article belongs to the Special Issue Feature Papers in Cosmetics in 2025)
►▼
Show Figures

Figure 1
Open AccessArticle
Evaluating Efficacy and Tolerability of a New Intradermal Biorejuvenation with Free Hyaluronic Acid and Glycerol in Photoaging: A Retrospective Pilot Study
by
Trovato Federica, Vespasiani Giordano, Antonio Di Guardo, Michelini Simone and Pellacani Giovanni
Cosmetics 2025, 12(6), 273; https://doi.org/10.3390/cosmetics12060273 - 4 Dec 2025
Abstract
Background: Photoaging results from cumulative ultraviolet-induced damage, mainly affecting sun-exposed areas such as the face, neck, and forearms. It manifests with textural roughness, irregular pigmentation, and wrinkles, reflecting structural degeneration across cutaneous layers. Objectives: This retrospective, uncontrolled, pilot study evaluated the efficacy of
[...] Read more.
Background: Photoaging results from cumulative ultraviolet-induced damage, mainly affecting sun-exposed areas such as the face, neck, and forearms. It manifests with textural roughness, irregular pigmentation, and wrinkles, reflecting structural degeneration across cutaneous layers. Objectives: This retrospective, uncontrolled, pilot study evaluated the efficacy of a biorejuvenating intradermal treatment combining free hyaluronic acid (HA) and glycerol in improving skin quality assessed by VISIA® CR. Secondary objectives included morphological and structural evaluation with PRIMOS 3D and LC-OCT, and exploratory clustering of post-treatment topography. Methods: Seventeen Caucasian women (45–67 years; mean 54, Fitzpatrick I–III) received HA-glycerol (CROMA Revitalis) via three-session picotage (n = 10) or two-session four-point injection (n = 7). VISIA® CR5 (spots, wrinkles, texture, pores, UV spots, porphyrins), PRIMOS 3D (roughness, volumetric parameters), and LC-OCT (stratum corneum and epidermal thickness, DEJ undulation) were analyzed. Results: VISIA® CR5 showed significant reductions in visible spots and porphyrins, with trends toward improvement in wrinkles and UV spots. PRIMOS 3D demonstrated qualitative improvement in most patients, and LC-OCT documented a significant increase in stratum corneum thickness with positive remodeling trends. Conclusions: This retrospective uncontrolled pilot study suggests that HA–glycerol intradermal biorejuvenation may improve multiple markers of photoaging, although conclusions are limited by sample size and short follow-up.
Full article
(This article belongs to the Special Issue Feature Papers in Cosmetics in 2025)
►▼
Show Figures

Figure 1
Open AccessReview
Hydro Deluxe Skin Boosters and the Cutaneous Microbiome: A Narrative Review
by
Carlos José Téllez-Castillo, Leticia Amselem Albuixech and Raquel Fernández de Castro Isalguez
Cosmetics 2025, 12(6), 272; https://doi.org/10.3390/cosmetics12060272 - 4 Dec 2025
Abstract
Background/Objective: The skin microbiome plays a pivotal role in barrier function, immune regulation, and overall skin health. Age-related changes and environmental stressors disrupt microbial homeostasis, contributing to inflammaging and esthetic concerns. This narrative review aims to explore the potential interactions between the Hydro
[...] Read more.
Background/Objective: The skin microbiome plays a pivotal role in barrier function, immune regulation, and overall skin health. Age-related changes and environmental stressors disrupt microbial homeostasis, contributing to inflammaging and esthetic concerns. This narrative review aims to explore the potential interactions between the Hydro Deluxe Skin Booster and the cutaneous microbiome, with emphasis on barrier integrity, hydration, and molecular pathways relevant to skin aging. Methods: A literature search was performed in PubMed and Scopus up to September 2025. Keywords included skin microbiome, cutaneous dysbiosis, hyaluronic acid (HA), calcium hydroxyapatite (CaHA), amino acids, skin boosters, skin aging, barrier function, and inflammation. Eligible articles included in vitro ex vivo, and clinical studies addressing microbiome-related mechanisms in skin health and esthetic interventions. Results: The literature indicates that HA and skin boosters enhance hydration and reduce transepidermal water loss (TEWL), indirectly supporting microbial balance. Aging is associated with sebaceous decline, altered pH, reduced levels of commensals (Cutibacterium acnes, Staphylococcus epidermidis), and increased opportunists (Streptococcus, Staphylococcus aureus). Hydro Deluxe, a formulation combining HA, CaHA, and amino acids, may synergistically stabilize the cutaneous environment by restoring hydration, reducing inflammatory mediators, and promoting dermal remodeling. Current evidence, however, is largely limited to in vitro and ex vivo data. Conclusions: Hydro Deluxe appears to be a promising esthetic intervention with potential to support cutaneous microbial homeostasis and mitigate age-associated inflammatory changes. Further well-designed clinical trials are warranted to validate its microbiome-related effects and to clarify its role in evidence-based esthetic medicine.
Full article
(This article belongs to the Section Cosmetic Dermatology)
Open AccessBrief Report
Anti-Wrinkle Effect on the Outer Corners of the Eyes of a Cosmetic Cream Containing Various Bioactive Ingredients of Kampo Medicines: A Preliminary Clinical Trial with the Split-Face Method
by
Kenji Kikushima, Mariko Yamaguchi, Kimitaka Kiyohara, Miyako Nagai, Saki Hajima, Naoya Yamaguchi and Koichiro Ohnuki
Cosmetics 2025, 12(6), 271; https://doi.org/10.3390/cosmetics12060271 - 3 Dec 2025
Abstract
Since the causes of aging are diverse, anti-aging requires a wide range of strategies. Kampo, a traditional medicine of Japan, which has its roots in traditional Chinese medicine, is generally prepared by combining several natural compounds to produce a multiple pharmacological effect, which
[...] Read more.
Since the causes of aging are diverse, anti-aging requires a wide range of strategies. Kampo, a traditional medicine of Japan, which has its roots in traditional Chinese medicine, is generally prepared by combining several natural compounds to produce a multiple pharmacological effect, which is considered useful against aging with various changes. In this study, we evaluated the effects of a medical cosmetic Kampo cream on 14 healthy female subjects aged 31 to 59 years with dry skin and shallow wrinkles at the corners of the eyes using the split-face method. The subjects applied the test cream to only one side of their faces twice a day for 4 weeks. Their wrinkles around the eyes on both sides of their faces were evaluated from photographs taken by expert examiners who were blinded to the subjects. The effects on skin condition were also assessed using a questionnaire given to the subjects. Judgments made by the experts from the photos suggest that the wrinkles on the side of the face where the cream was used were improved, while those on the other side were not. The reduction in wrinkles was more pronounced in elder subjects. This reduction in wrinkles on the test side of the face was also supported by the results of the questionnaire administered to the subjects. In addition to wrinkles, many other aging-related parameters such as skin softness, makeup adhesion, smoothness, tightness after washing the face, and moisture were suggested to be improved with the use of the test cream. These results indicate that the application of the Kampo cream for 4 weeks showed an anti-wrinkle effect and the preservation of the facial skin in a healthy condition, which may be due to the combined effects of the natural ingredients used in Kampo medicine.
Full article
(This article belongs to the Section Cosmetic Formulations)
►▼
Show Figures

Figure 1
Open AccessArticle
Cosmetic Foams: The Rheo-Tribological and Microstructural Effects of Hard Water
by
Richa Mehta and Ratnadeep Paul Choudhury
Cosmetics 2025, 12(6), 270; https://doi.org/10.3390/cosmetics12060270 - 2 Dec 2025
Abstract
The generation and stability of foam are critical attributes influencing the perceived efficacy and sensory experience of cleansing products like face cleansers and hair shampoos. This study rigorously investigated the influence of water hardness on the foam characteristics of a face cleanser and
[...] Read more.
The generation and stability of foam are critical attributes influencing the perceived efficacy and sensory experience of cleansing products like face cleansers and hair shampoos. This study rigorously investigated the influence of water hardness on the foam characteristics of a face cleanser and hair shampoo through integrated macroscopic, microscopic, and rheological analyses. Hard water consistently induced severe foam destabilization, evidenced by significantly increased foam decay and shortened drainage half-lives. Microstructural analysis revealed pronounced bubble coalescence, manifested as reduced bubble counts and elevated mean bubble areas. Rheologically, hard water compromised foam viscoelasticity, leading to diminished complex moduli (G*), earlier G″/G′ crossovers, and heightened phase angles (δ), signifying a rapid transition to a predominantly viscous, unstable state. Conversely, soft water consistently yielded highly elastic foams with robust G* values, maintained G′ dominance, and low δ, indicative of superior structural integrity and temporal stability. Notably, controlled rate viscosity profiles remained unaffected by water hardness. These findings collectively demonstrate that divalent cations fundamentally undermine foam lamellar film stability, inducing profound structural and mechanical degradation. Concurrently, tribological measurements revealed that the face cleanser consistently exhibited higher coefficients of friction in hard water across varying sliding speeds, whereas the hair shampoo displayed a more complex, speed-dependent frictional profile that was comparatively less sensitive to water hardness. This underscores the critical necessity for formulation chemists to mitigate water hardness effects to ensure consistent product performance and sensory attributes.
Full article
(This article belongs to the Section Cosmetic Formulations)
►▼
Show Figures

Graphical abstract
Open AccessArticle
Improving Clinical Practice Through Better Evidence: A Cross-Sectional Evaluation of the Reporting Quality in Contact Dermatitis Randomized Controlled Trial Abstracts
by
Mia Šušak Crnčević, Toni Durdov, Doris Rušić, Lara Ramić, Ana Ćosić and Josipa Bukić
Cosmetics 2025, 12(6), 269; https://doi.org/10.3390/cosmetics12060269 - 1 Dec 2025
Abstract
Contact dermatitis is a highly prevalent inflammatory disease of the skin with substantial impact on patients’ quality of life and occupational function. Although randomized controlled trials (RCTs) provide the highest level of evidence for treatment evaluation, previous research has shown that the reporting
[...] Read more.
Contact dermatitis is a highly prevalent inflammatory disease of the skin with substantial impact on patients’ quality of life and occupational function. Although randomized controlled trials (RCTs) provide the highest level of evidence for treatment evaluation, previous research has shown that the reporting quality of RCT abstracts is often suboptimal. This study aimed to assess the completeness of reporting of RCT abstracts on contact dermatitis according to the CONSORT extension for abstracts (CONSORT-A). A cross-sectional analysis of 304 abstracts indexed in PubMed between 1975 and 2024 was conducted. Each abstract was independently evaluated by two reviewers using the 17-item CONSORT-A checklist, with inter-rater agreement calculated by Cohen’s κ. The median adherence score was 5 out of 17 items (29.4%), with a range from 1 (5.9%) to 14 (82.4%). The reporting of study aims (82.9%), interventions (82.2%), and conclusions (91.1%) was frequent, whereas critical methodological elements such as participant criteria (4.6%), randomization (2.0%), trial registration (3.0%), and funding (0.7%) were rarely reported. Structured abstracts, hospital settings, significant study results, and more than seven authors were independent predictors of higher adherence in multivariate analysis. Abstracts published after 2008, when CONSORT-A was introduced, showed modest but significant improvement. These findings indicate that reporting quality of contact dermatitis RCT abstracts remains inadequate, underscoring the need for stricter journal requirements, structured abstract formats, and broader dissemination of CONSORT-A guidelines.
Full article
(This article belongs to the Special Issue Innovations in Cosmetology: Bridging Scientific Evidence and Clinical Practice)
►▼
Show Figures

Figure 1
Open AccessArticle
Design and Synthesis of a Novel in Chemico Reactivity Probe N,N-dimethyl N-(2-(1-naphthyl)acetyl)-l-cysteine (NNDNAC) for Rapid Skin Sensitization Assessment of Cosmetic Ingredients
by
Akanksha Singh, D. G. S. Sudhakar and Ratnadeep Paul Choudhury
Cosmetics 2025, 12(6), 268; https://doi.org/10.3390/cosmetics12060268 - 1 Dec 2025
Abstract
Skin sensitization is a critical endpoint in cosmetic safety assessment, necessitating reliable animal-free testing alternatives. Current established in chemico assays, such as the Direct Peptide Reactivity Assay and Amino acid Derivative Reactivity Assay, are limited by prolonged 24 h incubation periods and their
[...] Read more.
Skin sensitization is a critical endpoint in cosmetic safety assessment, necessitating reliable animal-free testing alternatives. Current established in chemico assays, such as the Direct Peptide Reactivity Assay and Amino acid Derivative Reactivity Assay, are limited by prolonged 24 h incubation periods and their inability to distinguish between direct electrophilic sensitizers and pro-electrophiles requiring metabolic activation or spontaneous oxidation. This study presents the design, synthesis, and validation of NNDNAC (N,N-dimethyl N-(2-(1-naphthyl)acetyl)-l-cysteine), a novel nucleophilic reactivity probe synthesized via a seven-step pathway. A modified naphthalene structure featuring N,N-dimethylamino substituent enhances nucleophilicity of the cysteine sulfur atom, enabling rapid reactivity assessment within an hour incubation using LC-DAD quantification. Comparative validation studies demonstrated that NNDNAC rapidly identified strong electrophilic sensitizers, achieving 100% and 98% depletion rates for p-benzoquinone and 2-methyl-4-isothiazolin-3-one, respectively, within 1 h. Critically, the NNDNAC assay successfully differentiated pro-electrophiles like p-phenylenediamine and 4-aminophenol, which showed negligible depletion at 1 h but significant depletion after 24 h due to auto-oxidation. Furthermore, NNDNAC classified farnesal as a weak sensitizer, aligning with established KeratinoSens™ and LLNA data. The NNDNAC probe represents a significant advancement in skin sensitization assessment, offering a time-efficient, high-throughput platform that not only accelerates screening processes but also provides crucial mechanistic insights through electrophile/pro-electrophile differentiation, significantly improving animal-free toxicological evaluations.
Full article
(This article belongs to the Section Cosmetic Formulations)
►▼
Show Figures

Figure 1
Open AccessArticle
Bio-Functional Investigation and AI-Driven Target Interaction Prediction of Chrono Control Penta as a Plant Multifunctional Dermo Cosmetic Peptide
by
Carmen Lammi, Raffaele Pugliese, Lorenza d’Adduzio, Umberto Maria Musazzi, Gilda Aiello, Melissa Fanzaga, Maria Silvia Musco and Carlotta Bollati
Cosmetics 2025, 12(6), 267; https://doi.org/10.3390/cosmetics12060267 - 27 Nov 2025
Abstract
Skin aging is influenced by both internal and external factors, resulting in wrinkles, decreased elasticity and irregular pigmentation. Hyaluronic acid (HA), a key component of the extracellular matrix, is essential for skin hydration and structural support. Peptides, short amino acid chains, have gained
[...] Read more.
Skin aging is influenced by both internal and external factors, resulting in wrinkles, decreased elasticity and irregular pigmentation. Hyaluronic acid (HA), a key component of the extracellular matrix, is essential for skin hydration and structural support. Peptides, short amino acid chains, have gained attention in cosmetics due to their multifunctional biological activities. This study explored the moisturizing and metal-chelating properties of Chrono Control Penta (S-Cannabis Sativa-pentapeptide-1), a novel plant-derived peptide whose sequence is WVSPL. In vitro, it chelated iron ions up to 17.86 ± 2.50% and copper ions up to 47.08 ± 1.49% at 10 mM and 3 mM, respectively. Western blot and Enzyme-Linked Immunosorbent Assay (ELISA) analysis showed that, under H2O2-induced stress, Chrono Control Penta increased hyaluronan synthase 2 (HAS2) production by 81.72% in BJ-5ta fibroblasts and enhanced HA secretion by 20.11% compared to simulated aging conditions alone, respectively. Furthermore, experiments carried out with the Franz diffusion cell and human full thickness skin demonstrated the peptide’s ability to penetrate the skin layers and even diffuse laterally with a quantified peptide skin biodistribution accounting for 0.095/0.06 nM/mg in 6 h. Advanced AI-based modeling (AlphaFold2, RosettaFold) and docking analysis revealed stable peptide-peptide transporter 2 (PEPT2) interactions, supporting carrier-mediated skin permeation and linking computational predictions with experimental diffusion data. Hence, this study extends previous evidence on the cosmetic efficacy of Chrono Control Penta by (i) adding mechanistic insights into metal chelation and HAS2/HA modulation, (ii) rigorously quantifying local skin penetration and lateral diffusion with HPLC-MS/MS, and (iii) providing a plausible mechanistic link between skin biodistribution and PEPT2-mediated transport based on deep learning structural models.
Full article
(This article belongs to the Special Issue Feature Papers in Cosmetics in 2025)
►▼
Show Figures

Figure 1
Highly Accessed Articles
Latest Books
E-Mail Alert
News
Topics
Topic in
Antioxidants, Biomedicines, IJMS, Life, Oxygen, Cosmetics, Nutraceuticals
Oxidative Stress and Inflammation, 3rd Edition
Topic Editors: Maria Letizia Manca, Amparo Nacher, Matteo Perra, Ines Castangia, Mohamad AllawDeadline: 31 July 2026
Conferences
Special Issues
Special Issue in
Cosmetics
Advanced Cosmetic Sciences: Sustainability in Materials and Processes
Guest Editor: Maria Beatrice ColtelliDeadline: 20 December 2025
Special Issue in
Cosmetics
Fine Chemicals from Natural Sources with Potential Application in the Cosmetic/Pharmaceutical Industry—Volume 2
Guest Editors: Agnieszka Feliczak-Guzik, Agata WawrzyńczakDeadline: 20 December 2025
Special Issue in
Cosmetics
Recent Advances in the Development of Sustainable Cosmetic Products With Nanotechnology
Guest Editor: Eduardo Ricci JuniorDeadline: 31 December 2025
Special Issue in
Cosmetics
Functional Molecules as Novel Cosmetic Ingredients
Guest Editors: Jing Wang, Zhong LiuDeadline: 31 December 2025
Topical Collections
Topical Collection in
Cosmetics
Editorial Board Members' Collection Series: "Sustainability in Materials and Processes in Cosmetic Science"
Collection Editors: Pierfrancesco Morganti, Alina Sionkowska
Topical Collection in
Cosmetics
Editorial Board Members' Collection Series: "Novel Delivery Systems for Dermocosmetic Applications"
Collection Editors: Elisabetta Esposito, Debora Santonocito



