Next Issue
Volume 17, December-2
Previous Issue
Volume 17, November-2
 
 
water-logo

Journal Browser

Journal Browser

Water, Volume 17, Issue 23 (December-1 2025) – 115 articles

Cover Story (view full-size image): This study presents high-resolution, site-specific observations of suspended sediment dynamics within a UNESCO-designated tidal flat on the west coast of Korea. A 13-hour fixed-point measurement campaign captured vertical turbidity and TSM variations using optical sensors, CTD profiling, and water sampling. The results revealed a strong turbidity–TSM correlation and identified ebb-dominant residual flows leading to net seaward sediment transport during the observation period. These findings highlight the short-term variability of sediment fluxes in macrotidal channels and provide an essential reference for improving coastal monitoring, ecosystem assessment, and future digital-twin modeling of dynamic tidal-flat systems. View this paper
  • Issues are regarded as officially published after their release is announced to the table of contents alert mailing list.
  • You may sign up for e-mail alerts to receive table of contents of newly released issues.
  • PDF is the official format for papers published in both, html and pdf forms. To view the papers in pdf format, click on the "PDF Full-text" link, and use the free Adobe Reader to open them.
Order results
Result details
Section
Select all
Export citation of selected articles as:
17 pages, 8012 KB  
Article
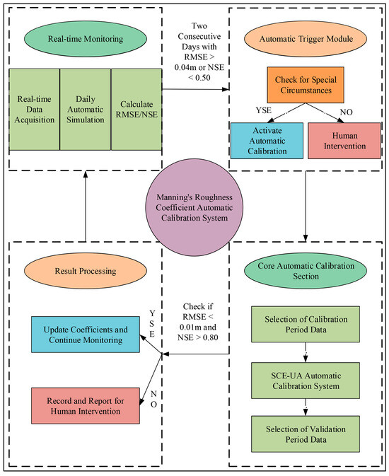
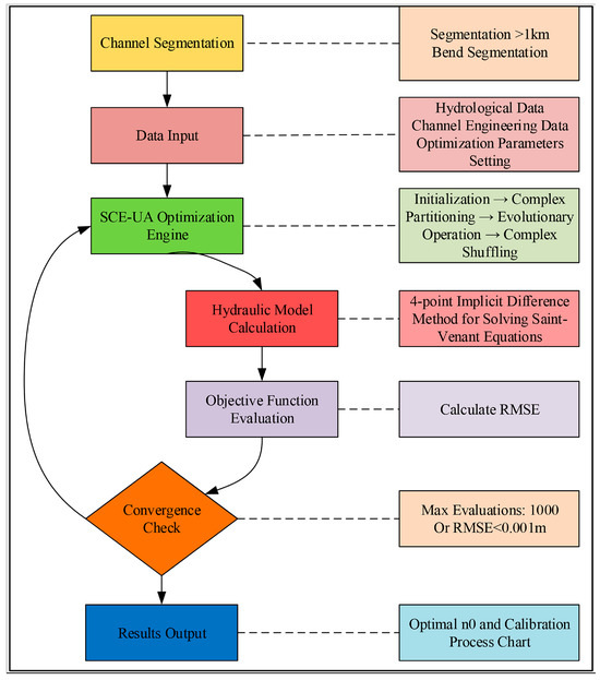
Spatiotemporal Analysis and Automated Identification of Manning’s Roughness Coefficient in Lined Canals
by Li Li, Dan Bai, Xueli Bai and Wen Zhou
Water 2025, 17(23), 3446; https://doi.org/10.3390/w17233446 - 4 Dec 2025
Viewed by 833
Abstract
This study addresses the problem of inaccurate channel flow simulation and uneven irrigation water distribution caused by the spatiotemporal variability of Manning’s roughness coefficient. The SCE-UA optimization algorithm was applied to calibrate Manning’s roughness coefficients and quantify their spatiotemporal variation patterns using 1728 [...] Read more.
This study addresses the problem of inaccurate channel flow simulation and uneven irrigation water distribution caused by the spatiotemporal variability of Manning’s roughness coefficient. The SCE-UA optimization algorithm was applied to calibrate Manning’s roughness coefficients and quantify their spatiotemporal variation patterns using 1728 sets of measured water level–discharge data collected in the Yellow River Irrigation District. Results show that accounting for spatiotemporal variability reduces the mean absolute percentage error (MAPE) for water level simulation by nearly 8%. Based on these findings, an automatic roughness update system specifically designed for grassroots water distribution stations has been developed, which can integrate water demand and gate control to achieve efficient water allocation in canals in the future. Full article
(This article belongs to the Section Hydrology)
Show Figures

Figure 1

18 pages, 9598 KB  
Article
Ephemeral Channel Expansion: Predicting Shifts Toward Intermittency in Vulnerable Streams Across Semi-Arid CONUS
by Lea J. Davidson and Adam M. Milewski
Water 2025, 17(23), 3445; https://doi.org/10.3390/w17233445 - 4 Dec 2025
Viewed by 679
Abstract
Broad trends point to the slow drying of streams, with warming temperatures and altered precipitation fueling declines in discharge across the Western United States. Sustained reductions in streamflow have the potential to drive the expansion of non-perennial channel networks, yet this process remains [...] Read more.
Broad trends point to the slow drying of streams, with warming temperatures and altered precipitation fueling declines in discharge across the Western United States. Sustained reductions in streamflow have the potential to drive the expansion of non-perennial channel networks, yet this process remains poorly characterized, with limited understanding of the variables which control stream vulnerability to intermittency or the spatial and temporal extent of these shifts. This research identifies significant trends toward novel intermittency across semi-arid regions of CONUS from 1980 to 2024. Of the 483 stream gages analyzed, more than half demonstrated reductions in discharge and increases in the frequency and duration of flow cessation. The relationship between flow intermittency and physical, hydrologic, climatic, and agricultural variables was further explored through discriminant function analysis (DFA). The timing of wet-season moisture, specifically December and January precipitation, was identified as the primary factor controlling the development of intermittency in semi-arid zones. With forecasted reductions in precipitation across CONUS, many currently perennial systems are vulnerable to developing intermittency. As a result, intermittent flow regimes are projected to expand further into previously perennial streams, as well as exacerbate dry-down across vulnerable channels. Full article
(This article belongs to the Section Water and Climate Change)
Show Figures

Graphical abstract

35 pages, 24477 KB  
Article
A Physics-Based Method for Delineating Homogeneous Channel Units in Debris Flow Channels
by Xiaohu Lei, Fangqiang Wei, Hongjuan Yang and Shaojie Zhang
Water 2025, 17(23), 3444; https://doi.org/10.3390/w17233444 - 4 Dec 2025
Viewed by 810
Abstract
For runoff-generated debris flow continuum mechanics-based early warning models, the computational unit must satisfy the homogeneity assumption of continuum mechanics. Although traditional grid cells meet the homogeneity assumption as computational units, they segment channel geomorphological functional reaches, weaken the clustered mobilization of sediment [...] Read more.
For runoff-generated debris flow continuum mechanics-based early warning models, the computational unit must satisfy the homogeneity assumption of continuum mechanics. Although traditional grid cells meet the homogeneity assumption as computational units, they segment channel geomorphological functional reaches, weaken the clustered mobilization of sediment sources, and constrain efficiency due to grid-by-grid calculations. To address these limitations, we construct a Froude number (Fr) calculation model constrained by key factors such as the channel cross-sectional geometry and topographic parameters. The absolute deviation of Fr is used as a criterion for homogeneity within the computational unit. By combining critical shear stress theory and velocity perturbation, physical thresholds for the criteria are derived. A physical model-based method for automatically delineating homogeneous channel units (CUj) is proposed, ensuring that the geometric features and hydrodynamic parameters within CUj are homogeneous, while ensuring heterogeneity between adjacent CUj. Comprehensive multi-scale validation in Yeniu Gully, a typical debris flow catchment in Wenchuan County, demonstrates that parameters such as longitudinal gradient, cross-sectional area, flow depth, and shear stress remain relatively homogeneous within each CUj but differ significantly between adjacent CUj. Furthermore, the proposed method can stably characterize key channel geomorphological functional units, such as bends, confluences, abrupt width changes, longitudinal gradient changes, erosion segments, and deposition segments. Sensitivity analysis demonstrates that the method satisfies both robustness and universality under various conditions of rainfall intensity, runoff coefficient, and Manning’s roughness coefficient. Even under the most unfavorable extreme conditions, the accuracy of CUj delineation exceeds 88.64%, indicating high reliability and suitability for deployment in various debris flow catchments. The proposed framework for defining CUj resolves the conflict in traditional computational units between the “continuum model homogeneity requirement” and “geomorphological functional unit continuity,” providing a more rational and efficient computational environment for runoff-generated debris flow continuum mechanics-based early warning models. Full article
(This article belongs to the Section Water Erosion and Sediment Transport)
Show Figures

Figure 1

16 pages, 3012 KB  
Article
Contribution of Hydrogeochemical and Isotope (δ2H and δ18O) Studies to Update the Conceptual Model of the Hyposaline Natural Mineral Waters of Ribeirinho and Fazenda Do Arco (Castelo de Vide, Central Portugal)
by José M. Marques, Paula M. Carreira and Manuel Antunes da Silva
Water 2025, 17(23), 3443; https://doi.org/10.3390/w17233443 - 4 Dec 2025
Viewed by 719
Abstract
In this paper, the conceptual hydrogeological circulation model of natural mineral waters from Ribeirinho and Fazenda do Arco hydromineral concession (Castelo de Vide) is updated. These waters are exploited by the Super Bock Group, as bottled waters, and are commercially labeled as Água [...] Read more.
In this paper, the conceptual hydrogeological circulation model of natural mineral waters from Ribeirinho and Fazenda do Arco hydromineral concession (Castelo de Vide) is updated. These waters are exploited by the Super Bock Group, as bottled waters, and are commercially labeled as Água Vitalis. The physico-chemical data (2004–2024) of these waters were processed regarding their joint interpretation with recent isotopic (δ2H and δ18O) data. The study region is dominated by the Castelo de Vide syncline, which develops along the southern limit of the Central Iberian Zone. These natural mineral waters have low electrical conductivity (EC) mean values (42.80 < ECmean < 54.45 μS/cm) and a slightly acidic pH (5.14 < pHmean < 5.46), making them hyposaline waters. The recharge area of this aquifer system coincides fundamentally with the outcrops of Lower Ordovician quartzites. The updated conceptual circulation model presented in this work is essentially developed on the basis of the chloride–sodium signatures of these waters, explained by the preferential recharge of meteoric waters (δ2H and δ18O) and low water–rock interaction temperature. Such isotopic results seem to indicate the non-existence of a flow continuity between the two blocks (NW and SE) of the quartzite ridges, separated by a fault with a local orientation approximately N-S, as indicated by the most enriched isotopic values of the waters from borehole AC22 (δ18O = −5.90‰ vs. V-SMOW) located in the SE block, compared to the average isotopic value of the waters from the other boreholes (Vitalis I, II, III, IV, V and VI) located in the NW block (δ18Omean = −6.30‰ vs. V-SMOW). This study enhances the understanding of the hydrogeological and geochemical processes controlling low-mineralized (hyposaline) natural mineral waters, widely used for therapeutic and commercial purposes. Despite their global importance, detailed hydrogeological and isotopic studies of such systems are still scarce, making this conceptual model a valuable reference for their sustainable management. Full article
(This article belongs to the Special Issue Research on Isotope Investigations in Groundwater Studies)
Show Figures

Figure 1

19 pages, 4033 KB  
Article
Vulnerability Assessment of Karst Spring Failure and Water Quality Changes Induced by Earthquakes
by Ivo Andrić, Ognjen Bonacci and Toni Kekez
Water 2025, 17(23), 3442; https://doi.org/10.3390/w17233442 - 4 Dec 2025
Viewed by 1256
Abstract
Earthquakes are among the most catastrophic natural disasters, primarily due to their immediate potential to cause loss of human life. However, their impact extends beyond the initial seismic event, particularly in karst systems, where groundwater resources are highly sensitive to geodynamic disturbances. The [...] Read more.
Earthquakes are among the most catastrophic natural disasters, primarily due to their immediate potential to cause loss of human life. However, their impact extends beyond the initial seismic event, particularly in karst systems, where groundwater resources are highly sensitive to geodynamic disturbances. The abundance of karst springs within these terrains makes them critical water sources for many communities, yet earthquakes can significantly disrupt their discharge patterns and degrade water quality. This study examines the vulnerability of karst springs to seismic activity, focusing on two case studies that illustrate distinct earthquake-induced hydrogeological effects. The first case investigates the temporary failure of the Opačac Spring near Imotski, Croatia, following the Mw 3.7 earthquake on 7 September 2018. This spring experienced a complete cessation of discharge for four days, as recorded by continuous hydrograph monitoring, before recovering due to the release of accumulated groundwater behind a temporarily blocked conduit. The second case explores the impact of seismic activity on water quality, focusing on the sensitive freshwater lens of the karstic Island of Vis in response to the Mw 6.1 earthquake on 22 April 2022, near Stolac, Bosnia and Herzegovina. Despite the epicenter being over 150 km away, water quality monitoring revealed notable changes, emphasizing the influence of seismic disturbances on fragile groundwater systems in carbonate island environments. Using a multidisciplinary approach, integrating seismic data analysis with hydrological and hydrogeological observations, this study investigates the mechanisms through which earthquakes alter karst water systems. A proposed vulnerability assessment framework is introduced, aiming to correlate earthquake intensity, proximity, and hydrogeological response to better predict karst spring failure and water quality degradation. This model provides valuable insights for disaster preparedness, water resource management, and risk mitigation strategies in karst terrains, highlighting the necessity of incorporating karst hydrogeology into regional earthquake response planning. Full article
(This article belongs to the Section Water Resources Management, Policy and Governance)
Show Figures

Figure 1

19 pages, 4886 KB  
Article
Hydrothermal Modification of Coal Gangue for Cd2+ and Pb2+ Adsorption: Modelling and Optimization of Process Parameters by Response Surface Methodology
by Xiaolong Wang, Nan Guo, Jie Fang and Shoubiao Li
Water 2025, 17(23), 3441; https://doi.org/10.3390/w17233441 - 4 Dec 2025
Viewed by 648
Abstract
Hydrothermal treatment has been demonstrated as a highly effective approach to enhance the adsorption properties of coal gangue (CG) for Cd2+ and Pb2+. This study evaluated the influence of NaOH concentration (X1), hexadecyltrimethylammonium bromide dosage (X [...] Read more.
Hydrothermal treatment has been demonstrated as a highly effective approach to enhance the adsorption properties of coal gangue (CG) for Cd2+ and Pb2+. This study evaluated the influence of NaOH concentration (X1), hexadecyltrimethylammonium bromide dosage (X2) and hydrothermal duration (X3) on the modified CG’s composition and its adsorption capacities for Cd2+ (qe,Cd) and Pb2+ (qe,Pb). Response Surface Methodology (RSM) was utilized to explore the interactions among these variables, while XRD, SEM-EDX, FTIR and XPS techniques were employed to elucidate the adsorption mechanisms. The results reveal that hydrothermal treatment facilitated the formation of zeolite materials in the modified CG samples. Optimal conditions for Cd2+ adsorption (qe,Cd = 58.4 mg/g) were determined as X1 = 2.9 mol/L, X2 = 1 g and X3 = 16.8 h. For Pb2+ adsorption (qe,Pb = 233.6 mg/g), the optimal conditions were X1 = 2.4 mol/L, X2 = 0.57 g and X3 = 20.7 h. RSM analysis indicated that X3 significantly influences qe,Cd with the appropriate range of 14–18 h, while all three factors (X1, X2 and X3) notably affect qe,Pb, with suitable ranges identified as follows: X1 = 1.8–3 mol/L, X2 = 0.4–0.8 g and X3 = 16–24 h. The primary adsorption mechanism for Cd2+ and Pb2+ was determined to be ion exchange, with additional Pb2+ removal achieved through the precipitation of cerussite (PbCO3). Full article
Show Figures

Figure 1

23 pages, 3104 KB  
Article
Feasibility and Statistical Analysis of Sulfanilic Acid Degradation in a Batch Photo-Fenton Process
by Chao Chang, Mehrab Mehrvar and Zahra Parsa
Water 2025, 17(23), 3440; https://doi.org/10.3390/w17233440 - 4 Dec 2025
Viewed by 798
Abstract
Sulfanilic acid (SA) is a representative sulfonated aromatic amine commonly found in industrial effluents, posing significant risks to both human health and the ecosystem. Efficient and cost-effective treatment of SA-containing wastewater is crucial for sustainable environmental management. This study investigates the performance of [...] Read more.
Sulfanilic acid (SA) is a representative sulfonated aromatic amine commonly found in industrial effluents, posing significant risks to both human health and the ecosystem. Efficient and cost-effective treatment of SA-containing wastewater is crucial for sustainable environmental management. This study investigates the performance of the photo-Fenton process in degrading SA-containing wastewater. Three process variables are selected to study their effects on percent total organic carbon (%TOC) removal and final pH (pHFinal): initial total organic carbon concentration (TOC0) (150–250 mg/L), Fe2+ concentration (15–85 mg/L), and H2O2 concentration (1000–1500 mg/L). A combination of response surface methodology (RSM) and Box-Behnken design (BBD) is applied to examine both the individual and interactive effects of these variables. A total of 15 experimental trials are conducted, with the center point repeated three times. The results indicate significant interaction effects between Fe2+ and H2O2 concentrations on %TOC removal, while the interaction between TOC0 and H2O2 concentration notably influences pHFinal. The optimal operating parameters to maximize %TOC removal within 45 min of operation are determined as a TOC0 of 54.2 mg/L, an Fe2+ catalyst concentration of 33.7 mg/L, and an H2O2 concentration of 1403 mg/L. Under these conditions, the predicted %TOC removal and pHFinal were 89.2% and 2.93, respectively, which confirmed through validation experiments. Additionally, a correlation between pHFinal, TOC0, and final TOC concentration (TOCFinal) is observed, leading to the development of a linear model capable of predicting TOCFinal based on TOC0 and pHFinal within the experimental space. The latter finding facilitates online monitoring of the process progress. Full article
Show Figures

Figure 1

16 pages, 7093 KB  
Article
Integrating 2D and Pseudo-3D Electrical Resistivity Imaging to Determine the Recharge Potential of Karst Surface Fractures: An Example in the Northern Segment of the Edwards Balcones Fault Zone (BFZ) Aquifer
by Toluwaleke Ajayi, Joe C. Yelderman, Jr. and John Dunbar
Water 2025, 17(23), 3439; https://doi.org/10.3390/w17233439 - 4 Dec 2025
Viewed by 635
Abstract
This study investigates the hydraulic connection of surface karst features within the Northern segment of the Edwards Balcones Fault Zone Aquifer, using a combination of 2D and pseudo-3D Electrical Resistivity Tomography (ERT) at an outcrop near Salado, Texas. The study site features several [...] Read more.
This study investigates the hydraulic connection of surface karst features within the Northern segment of the Edwards Balcones Fault Zone Aquifer, using a combination of 2D and pseudo-3D Electrical Resistivity Tomography (ERT) at an outcrop near Salado, Texas. The study site features several surface fractures whose hydrological functions are not well understood. Nine ERT profiles and two pseudo-3D models were used to evaluate the connection between surface fractures and subsurface karst conduits. Karst features at the study site were physically evaluated using characteristics such as morphology, which resulted in the identification of three surface fractures (F1, F2, and F3). The ERT results showed several high-resistivity anomalies interpreted as a poorly fractured zone and low-resistivity water-filled conduits within the Edwards Formation. Furthermore, the result reveals that slow hydraulic connectivity exists in F1 and F2; however, F3 presents a low-resistivity zone that extends vertically into the subsurface, which suggests that F3 may serve as a potential recharge feature to the Edwards Aquifer. These findings are corroborated by a water percolation test, as water penetrated more at F3 compared to F1 and F2. This study showed that the combined application of 2D and pseudo-3D ERT can successfully delineate potential recharge pathways in an exposed karst system, thereby constituting a supportive approach providing critical insight into recharge and the vulnerability of karst aquifers to contamination. Full article
(This article belongs to the Section Hydrogeology)
Show Figures

Figure 1

2 pages, 132 KB  
Correction
Correction: Gaznayee et al. Integrating Remote Sensing Techniques and Meteorological Data to Assess the Ideal Irrigation System Performance Scenarios for Improving Crop Productivity. Water 2023, 15, 1605
by Heman Abdulkhaleq A. Gaznayee, Sara H. Zaki, Ayad M. Fadhil Al-Quraishi, Payman Hussein Aliehsan, Kawa K. Hakzi, Hawar Abdulrzaq S. Razvanchy, Michel Riksen and Karrar Mahdi
Water 2025, 17(23), 3438; https://doi.org/10.3390/w17233438 - 4 Dec 2025
Viewed by 439
Abstract
The journal’s Editorial Office and Editorial Board are jointly issuing a resolution and removal of the Journal Notice linked to this article [...] Full article
24 pages, 1991 KB  
Article
Spatiotemporal Analysis of Water Quality in the Upper Watershed of Guanting Reservoir Based on Multivariate Statistical Analysis
by Xiangxiang Weng, Xing Su, Liang Zhang, Zhuo Pang, Hengkang Xu, Haiming Kan and Weiwei Zhang
Water 2025, 17(23), 3437; https://doi.org/10.3390/w17233437 - 3 Dec 2025
Cited by 1 | Viewed by 937
Abstract
Exploring the spatiotemporal pattern of water quality and identifying pollution sources is crucial for achieving precise management of reservoir watersheds. This study is based on monthly water quality data from 9 monitoring stations in the upstream watershed of Guanting Reservoir in 2024, combined [...] Read more.
Exploring the spatiotemporal pattern of water quality and identifying pollution sources is crucial for achieving precise management of reservoir watersheds. This study is based on monthly water quality data from 9 monitoring stations in the upstream watershed of Guanting Reservoir in 2024, combined with an improved water quality index method (WQI) and multivariate statistical analysis (clustering, discrimination, principal component and factor analysis), to reveal the spatiotemporal variation characteristics of water quality and pollution sources. The results show (1) significant spatiotemporal heterogeneity. In terms of time, the water quality is worst during the summer rainy season (June August), indicating that the pollution load input from surface runoff exceeds the dilution effect of rainfall. In terms of space, the water quality deteriorates significantly downstream along the river network, with the most prominent pollution occurring in the entrance area. (2) The results also show clear identification of key indicators and dominant pollution sources. Discriminant analysis shows that BOD5 and DO are key indicators for distinguishing rainy and dry seasons, while TN, TP, COD, CODMn, and F can effectively distinguish spatial clusters. Factor analysis further revealed that organic pollution (originating from domestic and industrial wastewater) and nutrient pollution (mainly from agricultural non-point sources) are the dominant factors. This study confirms that pollution input during rainfall is the primary driving factor for water quality deterioration, and human activities have led to the cumulative effect of pollutants along the river network. Based on this suggestion, differentiated and precise governance strategies should be implemented according to the spatiotemporal differentiation characteristics to improve the water environment quality of the upstream watershed of Guanting Reservoir. Full article
(This article belongs to the Section Water Quality and Contamination)
Show Figures

Figure 1

22 pages, 3860 KB  
Article
Drought–Flood Abrupt Alternation in the Heilongjiang River Basin Under Climate Change: Spatiotemporal Patterns, Drivers, and Projections
by Fengli Huang, Jianyu Jing, Changlei Dai and Peng Qi
Water 2025, 17(23), 3436; https://doi.org/10.3390/w17233436 - 3 Dec 2025
Viewed by 1817
Abstract
Climate change has exacerbated the occurrence of complex extreme hydrological events in high-latitude cold regions, among which drought–flood abrupt events (DFAAEs) threaten food and water security, and accurately predicting their future evolution remains a key challenge. This study used the Community Water Model [...] Read more.
Climate change has exacerbated the occurrence of complex extreme hydrological events in high-latitude cold regions, among which drought–flood abrupt events (DFAAEs) threaten food and water security, and accurately predicting their future evolution remains a key challenge. This study used the Community Water Model (CWatM) hydrological model, combined with five CMIP6 climate models, to simulate runoff datasets for historical periods (1985–2014) and future shared socioeconomic pathways (SSPs: SSP126, SSP370, SSP585: 2015–2100). We calculated the DFAA index (DFAAI), analyzed the spatiotemporal distribution patterns and predicted future trends of DFAAEs in the Heilongjiang River Basin, and explored their climatic driving mechanisms. The main conclusions are as follows: (1) Under SSPs, precipitation and evaporation increase from northwest to southeast, and temperature increases from north to south; hotspots expand inland. By 2100, annual precipitation will reach 655, 700, and 720 mm; mean air temperature will rise by 3, 6, and 7 °C; and annual evapotranspiration will reach 460, 515, and 521 mm. (2) Relative to the historical period, DFAAEs increase from 5.9 to 6.6, 7.1, and 7.5 events per year (SSP126/370/585). Coverage rises from 10.6% to 12.7%, 17.1%, and 19.0%, while mean intensity remains 1.8–2.0. Across both the historical period and SSPs, the shares of light (69–74%), moderate (20–24%), and severe (6–8%) events are stable. (3) Principal Component 1 (PC1,62.9%) reflects a precipitation-dominated wetting mode with synchronous increases in evapotranspiration and is the primary driver of DFAAI variability. PC2 (20.3%) captures an energy-related mode governed mainly by evapotranspiration and indirectly modulated by air temperature, providing a secondary contribution. These results clarify DFAA mechanisms and inform water-resources security planning in the Heilongjiang River Basin. Full article
(This article belongs to the Special Issue Advances in Extreme Hydrological Events Modeling)
Show Figures

Figure 1

21 pages, 2916 KB  
Article
Bridging Uncertainty in SWMM Model Calibration: A Bayesian Analysis of Optimal Rainfall Selection
by Zhiyu Shao, Jinsong Wang, Xiaoyuan Zhang, Jiale Du and Scott Yost
Water 2025, 17(23), 3435; https://doi.org/10.3390/w17233435 - 3 Dec 2025
Viewed by 883
Abstract
SWMM (Stormwater Management Model) is one of the most widely used computation tools in urban water resources management. Traditionally, the choice of rainfall data for calibrating the SWMM model has been arbitrary, lacking clarity on the most suitable rainfall types. In addition, the [...] Read more.
SWMM (Stormwater Management Model) is one of the most widely used computation tools in urban water resources management. Traditionally, the choice of rainfall data for calibrating the SWMM model has been arbitrary, lacking clarity on the most suitable rainfall types. In addition, the simplification in the SWMM hydrological module of the rainfall–runoff process, coupled with measurement errors, introduces a high level of uncertainty in the calibration. This study investigates the influences of rainfall types on the highly uncertain SWMM model calibration by implementing the Bayesian inference theory. A Bayesian SWMM calibration framework was established, in which an advanced DREAM(zs) (Differential Evolution Adaptive Metropolis, Version ZS) sampling method was used. The investigation focused on eight key hydrological parameters of SWMM. The impact of rainfall types was analyzed using nine rainfall intensities and three rainfall patterns. Results show that rainfall events equivalent to a one-year return period (R5, 42.70 mm total depth) or higher generally yield the most accurate parameters, with posterior distribution standard deviations reduced by 40–60% compared to low-intensity rainfalls. Notably, three parameters (impervious area percentage [Imperv], storage depth of impervious area [S-imperv], and Manning’s coefficient of impervious area [N-imperv]) demonstrated consistent accuracy irrespective of rainfall intensity, with a coefficient of variation below 0.05 for Imperv and S-imperv across all rainfall intensities. Furthermore, it was found that rainfall events with double peaks resulted in more satisfactory calibration compared to single or triple peaks, reducing the standard deviation of the Width parameter from 168.647 (single-peak) to 110.789 (double-peak). The findings from this study could offer valuable insights for selecting appropriate rainfall events before SWMM model calibration for more accurate predictions when it comes to urban non-point pollution control strategies and watershed management. Full article
Show Figures

Figure 1

14 pages, 2169 KB  
Article
Effects of Priestia megaterium A20 on the Aggregation Behavior and Growth Characteristics of Microcystis aeruginosa FACHB-912
by Feng Sun, Xin Deng, Lei Wu, Chaoyang Zhang and Tong Wang
Water 2025, 17(23), 3434; https://doi.org/10.3390/w17233434 - 3 Dec 2025
Viewed by 767
Abstract
Microcystis aeruginosa formed in natural water bodies grow in aggregate particles, while Microcystis aeruginosa commonly used in scientific research grow in a single-celled discrete state during cultivation. To elucidate the factors and mechanisms of Microcystis aeruginosa entering the “cell-aggregate” survival state in the [...] Read more.
Microcystis aeruginosa formed in natural water bodies grow in aggregate particles, while Microcystis aeruginosa commonly used in scientific research grow in a single-celled discrete state during cultivation. To elucidate the factors and mechanisms of Microcystis aeruginosa entering the “cell-aggregate” survival state in the natural environment, we focused on studying the influence of biological factors in their living environment (coexisting bacteria) on the aggregation behavior and growth characteristics of Microcystis aeruginosa. The bacterial strain A20, which can promote the aggregative behavior of Microcystis aeruginosa, was isolated from the water of Taihu Lake, where a cyanobacterial bloom broke out. A20 was identified as Priestia megaterium. Results showed that A20 could significantly drive Microcystis aeruginosa to form sac-like aggregate structures and promote the increase of aggregate particle size from 3–7 μm to 180 μm. The coexistence of bacteria and algae exhibited a dynamic stage adaptation strategy, with A20 promoting the transition of Microcystis aeruginosa from “high-chlorophyll, low-photochemical efficiency growth and proliferation” to “stable survival and maintenance of chlorophyll and photochemical efficiency in fluctuating changes” adaptation strategies. The coexistence of bacteria and algae significantly intensified the release of humic acid-like, fulvic acid-like, and protein-like substances from Microcystis aeruginosa, with the most significant increase in small-molecule fulvic acid-like substances. This is probably related to the endogenous metabolic stress response of Microcystis aeruginosa during A20 invasion, as well as the utilization and transformation of autotrophic Microcystis aeruginosa metabolites by heterotrophic bacteria A20. This study contributes to the study of microbial interactions underlying bloom outbreaks and can be useful for developing community-targeted algal control technologies. Full article
(This article belongs to the Section Water Quality and Contamination)
Show Figures

Graphical abstract

31 pages, 21545 KB  
Article
Impact of Seafloor Morphology on Regional Sea Level Rise in the Japan Trench Region
by Magdalena Idzikowska, Katarzyna Pajak and Kamil Kowalczyk
Water 2025, 17(23), 3433; https://doi.org/10.3390/w17233433 - 3 Dec 2025
Viewed by 1129
Abstract
Seafloor morphology forms regional sea level rise (SLR), affecting ocean circulation. Although many studies have examined global sea level rise, there remains a lack of analyses that show how seafloor morphology modifies the rate and character of regional SLR. Previous studies have rarely [...] Read more.
Seafloor morphology forms regional sea level rise (SLR), affecting ocean circulation. Although many studies have examined global sea level rise, there remains a lack of analyses that show how seafloor morphology modifies the rate and character of regional SLR. Previous studies have rarely investigated the geophysical interactions between seafloor morphology and sea level modulation, leaving a gap in explaining the spatial variability of sea level trends and accelerations. The aim of the study is to assess the impact of seafloor morphology on the regional rate and character of Sea Level Rise (SLR) in the western Pacific, in the Japan Trench region. Seafloor morphology, through its interactions with gravity and circulation processes, is a major factor in how SLR trends and accelerations are determined across different locations. The analysis is based on hybrid datasets: numerical models, bathymetric data, and altimetric time series of sea level anomalies (SLA) from 1993 to 2023. SLR trends, seasonal and nodal cycles were determined at 78 virtual stations. Regional rates of sea level changes were estimated using linear regression, harmonic analysis, Continuous Wavelet Transform (CWT), and Kalman filtering. Future SLR was simulated using a modified Monte Carlo method with an AR(1) autoregressive model and a block bootstrap technique. The results indicated that SLR trends are positively correlated (r ≈ 0.9) with mean dynamic topography (MDT) and negatively correlated with depth (r ≈ –0.4), confirming the impact of ocean circulation and seafloor morphology on regional SLR. The strong, positive correlation of trends with the amplitude of the 18.61-year nodal cycle (r > 0.8) indicates the important role of long-term tidal components. The highest SLR accelerations (up to 1.7 mm/yr2) were observed in locations of seamounts and subduction zones, while in the ocean trench, the rate of change stabilized or inversed locally. The results confirm the research hypothesis—the regional rate of sea level rise depends on the morphology of the seafloor and the associated geophysical and dynamic processes. The results have wide global application, supporting the implementation of the UN Sustainable Development Goals, the development of marine protection and management policies, infrastructure planning and coastal safety. Full article
(This article belongs to the Special Issue Climate Risk Management, Sea Level Rise and Coastal Impacts)
Show Figures

Figure 1

21 pages, 3498 KB  
Article
Comparative Distribution of Microplastics in Different Inland Aquatic Ecosystems
by George Kehayias, Penelope Kanellopoulou, Achilleas Kechagias, Aris E. Giannakas, Constantinos E. Salmas, Theofanis N. Maimaris and Michael A. Karakassides
Water 2025, 17(23), 3432; https://doi.org/10.3390/w17233432 - 3 Dec 2025
Viewed by 992
Abstract
The widespread dispersion of microplastics (MPs) has been recognized as a pervasive and persistent environmental contaminant in worldwide freshwater ecosystems, and although relative studies have skyrocketed, there are still significant knowledge gaps in areas like southern Europe. This study assesses the microplastic pollution [...] Read more.
The widespread dispersion of microplastics (MPs) has been recognized as a pervasive and persistent environmental contaminant in worldwide freshwater ecosystems, and although relative studies have skyrocketed, there are still significant knowledge gaps in areas like southern Europe. This study assesses the microplastic pollution in seven Greek inland aquatic ecosystems which vary in morphology, trophic status, and anthropogenic pressure. Surface and vertical samples were taken with 200 μm plankton nets. MPs were present in all samples, with fibers being the dominant form, having an abundance range between 0.47 and 149.4 items/m3 with fragments between 0.08 and 9.17 items/m3. Fibers and fragments had greater abundance in the vertical than in the surface samples. There were no significant abundance differences between lakes and lagoons, and among the sampling sites in each ecosystem. Blue and transparent were the colors that prevailed, and most of the fibers and fragments were smaller than 1 mm. Four types of MPs were recorded, with PET (polyethylene terephthalate) being the most frequent. The use of the novel Relative Anthropogenic Pressure (RAP) index resulted in positive correlations between certain sociological parameters and the microplastics’ abundance, efficiently reflecting the impingement of human populations on the inland aquatic ecosystems. Full article
(This article belongs to the Special Issue Research on Microplastic Pollution in Water Environment)
Show Figures

Figure 1

21 pages, 898 KB  
Review
Current Research Trends and Challenges Related to the Use of Greywater in Buildings
by Kaja Niewitecka and Monika Żubrowska-Sudoł
Water 2025, 17(23), 3431; https://doi.org/10.3390/w17233431 - 2 Dec 2025
Viewed by 2168
Abstract
This paper presents a review of current trends and challenges in greywater use in buildings, with particular emphasis on toilet = flushing applications. It discusses the quantitative and qualitative characteristics of greywater, including its generation sources, share in total domestic wastewater volume (50–89%), [...] Read more.
This paper presents a review of current trends and challenges in greywater use in buildings, with particular emphasis on toilet = flushing applications. It discusses the quantitative and qualitative characteristics of greywater, including its generation sources, share in total domestic wastewater volume (50–89%), and flow variability depending on residents, building type, and user habits. Implementation of greywater recycling technologies faces several challenges, such as parameter variability, stringent sanitary and epidemiological standards, and the presence of micropollutants, including pharmaceuticals. Technological barriers include the integration of multi-stage treatment systems (physical, biological, and chemical) and ensuring effective disinfection for indoor use. The paper also highlights the lack of uniform international regulations and the significant variation in recovered water quality requirements. Key physicochemical and microbiological indicators that determine treatment system requirements are presented, with particular emphasis on the removal of organic pollutants and indicator bacteria. Various physical, chemical, and biological treatment technologies are described, with hybrid systems offering high efficiency and user safety. The implementation of greywater recycling systems encounters technical, regulatory, and social barriers. Social acceptance and transparent monitoring are identified as key challenges for widespread adoption. This critical literature review summarises current knowledge on effective greywater management in buildings, representing an increasingly important issue for sustainable water resource management. Full article
(This article belongs to the Special Issue Drawbacks, Limitations, Solutions and Perspectives of Water Reuse)
Show Figures

Figure 1

25 pages, 1613 KB  
Review
The Application of Remote Sensing to Improve Irrigation Accounting Systems: A Review
by Hakan Benli, Massimo Cassiano and Giacomo Giannoccaro
Water 2025, 17(23), 3430; https://doi.org/10.3390/w17233430 - 2 Dec 2025
Viewed by 1136
Abstract
Water resources are increasingly scarce, with groundwater overexploitation causing major declines in quantity and quality. Effective water accounting is essential for sustainable management, which requires measuring irrigation water use despite limited metering. Traditional modeling approaches suffer from errors when there are narrow spatial [...] Read more.
Water resources are increasingly scarce, with groundwater overexploitation causing major declines in quantity and quality. Effective water accounting is essential for sustainable management, which requires measuring irrigation water use despite limited metering. Traditional modeling approaches suffer from errors when there are narrow spatial coverages. Digital agriculture and remote sensing offer alternatives by enabling large-scale, cost-effective, and near-real-time monitoring. However, issues of accuracy, methodological consistency, and integration with governance frameworks still restrict operational use. This review followed the PRISMA protocol, screening 1485 documents and selecting 79 studies on remote sensing for irrigation water accounting. A structured labeling process classified papers into Technological Readiness, Management Impact, Implementation Barriers, Policy Integration, and Innovation/Gaps. Findings show a strong focus on management benefits and technological innovation, while institutional and policy aspects remain limited. Although many studies addressed multiple themes, governance integration and real-world barriers were often overlooked. Research is concentrated in digitally advanced regions, with limited attention to water-scarce areas in the Global South. The review concludes that although remote sensing improves efficiency and data availability, adoption is challenged by institutional, regulatory, and methodological gaps. Interdisciplinary work, stronger validation, and stakeholder engagement are essential for transitioning these tools into operational components of integrated water management. Full article
(This article belongs to the Section Water Resources Management, Policy and Governance)
Show Figures

Figure 1

22 pages, 3578 KB  
Article
Integrated Approach to Assess Simulated Rainfall Uniformity and Energy-Related Parameters for Erosion Studies
by Roberto Caruso, Maria Angela Serio, Gabriel Búrdalo-Salcedo, Francesco Giuseppe Carollo, Almudena Ortiz-Marqués, Vito Ferro and María Fernández-Raga
Water 2025, 17(23), 3429; https://doi.org/10.3390/w17233429 - 2 Dec 2025
Cited by 3 | Viewed by 1138
Abstract
Rainfall simulators are crucial devices in erosion research, enabling the controlled reproduction of precipitation characteristics for both laboratory and field investigations. This study presents a comprehensive characterization of a rainfall simulator originally designed to assess the erosive effects of precipitation on heritage surfaces. [...] Read more.
Rainfall simulators are crucial devices in erosion research, enabling the controlled reproduction of precipitation characteristics for both laboratory and field investigations. This study presents a comprehensive characterization of a rainfall simulator originally designed to assess the erosive effects of precipitation on heritage surfaces. The simulator, installed at the University of León, was evaluated using volumetric methods and disdrometric techniques, employing a Parsivel2 optical disdrometer. Simulations were conducted with a falling height of 10 m and high-intensity rainfalls. Spatial uniformity was assessed through thematic mapping and the Christiansen Uniformity (CU) coefficient, revealing limited uniformity across the full wetted area, but an improved performance within the central zone (CU up to 80%). Disdrometric data provided detailed insights into drop size and velocity distributions, enabling the estimation of rainfall intensity, kinetic energy, and momentum, as well as the spatial uniformity of the energetic parameters. Empirical models to estimate the raindrop’s fall velocity were tested against disdrometric measurements, confirming the simulator’s ability to generate rainfall with velocity characteristics comparable to those of natural precipitation. Moreover, the findings underscore the importance of integrating multiple measurement approaches to enhance the reliability and accuracy of rainfall simulator characterization. Full article
Show Figures

Figure 1

15 pages, 3126 KB  
Article
Excess Rainfall-Based Derivation of Intensity–Duration–Frequency Curves
by Enrico Creaco
Water 2025, 17(23), 3428; https://doi.org/10.3390/w17233428 - 2 Dec 2025
Viewed by 844
Abstract
This paper presents an innovative derivation of intensity–duration–frequency (IDF) curves, which play a crucial role in the design of hydraulic infrastructures. IDF curves are herein derived from excess rainfall, that is, the net rainfall obtained by removing abstractions related to hydrological losses from [...] Read more.
This paper presents an innovative derivation of intensity–duration–frequency (IDF) curves, which play a crucial role in the design of hydraulic infrastructures. IDF curves are herein derived from excess rainfall, that is, the net rainfall obtained by removing abstractions related to hydrological losses from total gross rainfall. When long fine fine-resolution time series of rainfall depth are available at a site, excess rainfall can be obtained by applying a simplified hydrological model of a catchment, including solely the gross-excess rainfall conversion. The application of annual maxima (AM) analysis on excess rainfall intensity data enables the construction of excess rainfall-based intensity–duration–frequency (ERIDF) curves. For assigned rainfall event criticality (return period) and duration, these curves directly provide the associated excess rainfall intensity value. This results in a better preservation of the return period in the rainfall–runoff transformation when used inside the rational formula for estimating peak water discharge, in comparison with the conventional approach adopted by practitioners, based on derivation of IDF curves and on the application of runoff coefficient for gross-excess rainfall conversion inside the rational formula. Full article
(This article belongs to the Section Hydrology)
Show Figures

Figure 1

15 pages, 1484 KB  
Article
Optimization of the Fe0/H2O2/UV Photo-Fenton Process for Real Textile Wastewater via Response Surface Methodology
by María C. Yeber and Bastian Paredes
Water 2025, 17(23), 3427; https://doi.org/10.3390/w17233427 - 2 Dec 2025
Cited by 2 | Viewed by 1249
Abstract
The textile industry releases effluents containing toxic contaminants such as azo dyes, which severely affect water quality and aquatic ecosystems. This study optimized the Fe0/H2O2/UV photo-Fenton process through Response Surface Methodology (RSM) using a Box–Behnken design applied [...] Read more.
The textile industry releases effluents containing toxic contaminants such as azo dyes, which severely affect water quality and aquatic ecosystems. This study optimized the Fe0/H2O2/UV photo-Fenton process through Response Surface Methodology (RSM) using a Box–Behnken design applied to real textile wastewater. The process relies on in situ hydroxyl radicals (•OH) generation, which degrades refractory organic compounds. Under optimal conditions (pH 3.5, 0.5 g Fe0, and 0.55 mL H2O2), the system achieved complete color removal, 91% aromatic structures degradation, and an 80% COD reduction within 3 h. Statistical validation indicated an excellent model fit (R2 = 1.0; Q2 = 1.0), with strong correlation between experimental and predicted results. Spectroscopic analyses (UV–Vis and FTIR) further confirmed the cleavage of chromophoric and aromatic structures, indicating efficient pollutant degradation. Overall, the findings indicate that the Fe0/H2O2/UV system is an effective and sustainable technology for treating textile wastewater, offering strong potential for industrial-scale application. Full article
(This article belongs to the Section Wastewater Treatment and Reuse)
Show Figures

Graphical abstract

16 pages, 3003 KB  
Article
Effects of Light Irradiation Conditions on Nitrogen and Phosphorus Removal in Microalgae–Bacteria Biofilm Systems Treating Low-Carbon-to-Nitrogen Wastewater
by Zi Huang, Lei Hu, Qi Liu, Wentao Wang, Weijia Zhao, Tengyi Zhu and Qingan Meng
Water 2025, 17(23), 3426; https://doi.org/10.3390/w17233426 - 2 Dec 2025
Viewed by 961
Abstract
The influence of light on nutrient removal in microalgae–bacteria biofilm systems containing polyphosphate-accumulating organisms (PAOs) remains unclear under low-carbon-to-nitrogen (C/N) ratio wastewater. This study investigated the effects of different light energy density (Es, 16.23–1101.61 J/gVSS) on the system performance and microbial community of [...] Read more.
The influence of light on nutrient removal in microalgae–bacteria biofilm systems containing polyphosphate-accumulating organisms (PAOs) remains unclear under low-carbon-to-nitrogen (C/N) ratio wastewater. This study investigated the effects of different light energy density (Es, 16.23–1101.61 J/gVSS) on the system performance and microbial community of a phototrophic simultaneous nitrification–denitrification phosphorus removal biofilm (P-SNDPRB) system treating wastewater with C/N ratios of 3.19–3.92. At Es below 367.22 J/gVSS, denitrification was the main nitrogen removal pathway, exceeding 82% total nitrogen removal. With increasing Es, nitrogen assimilation increased, while total nitrogen removal declined, remaining above 65%. Phosphorus removal was dependent on phosphorus-accumulating metabolism, achieving exceeding 90% phosphorus removal at Es below 367.22 J/gVSS. However, effluent phosphorus concentrations exceeded 0.5 mg/L at higher Es due to elevated glycogen-accumulating organism (GAO) activity and photoinhibition. Excessive light induced reactive oxygen species accumulation, inhibiting cellular activity and causing bacterial death in flocs. In contrast, the biofilm mitigated light stress, preserving the activity of PAOs, GAOs, ammonia-oxidizing bacteria, and nitrite-oxidizing bacteria across different Es levels. These findings demonstrate that P-SNDPRB systems exhibit resilience to fluctuating light conditions, enabling effective nutrient removal in low-C/N wastewater and offering insights into optimizing light management for microalgae-assisted treatment processes. Full article
(This article belongs to the Special Issue Environmental Fate and Transport of Organic Pollutants in Water)
Show Figures

Graphical abstract

26 pages, 506 KB  
Article
The Role of Water Utilities in Implementing Urban Nature-Based Solutions: An Italian Perspective
by Anna Biasin, Mauro Masiero and Davide Pettenella
Water 2025, 17(23), 3425; https://doi.org/10.3390/w17233425 - 2 Dec 2025
Viewed by 1077
Abstract
This study employed a comprehensive methodology to investigate the role of water utilities in the implementation of Nature-Based Solutions (NBSs) for water management such as Sustainable Drainage Systems. The methodological approach involved analyzing the Urban Nature Atlas database to evaluate European funding sources [...] Read more.
This study employed a comprehensive methodology to investigate the role of water utilities in the implementation of Nature-Based Solutions (NBSs) for water management such as Sustainable Drainage Systems. The methodological approach involved analyzing the Urban Nature Atlas database to evaluate European funding sources and stakeholders associated with NBSs for water management in Europe. Focusing on the Italian context, the study then conducted semi-structured interviews with Italian experts and mapped exemplary cases where Italian water utilities actively participated in NBS implementation efforts. The results provide insights into the factors hindering and driving NBS development by water utilities in Italy. Using an SWOT analysis, the study proposes five distinct roles that water utilities could potentially adopt to advance NBS. The article offers valuable insights for policymakers, urban planners, and water utility stakeholders, emphasizing the importance of multi-stakeholder collaboration to secure financing for NBSs. Full article
(This article belongs to the Section Urban Water Management)
Show Figures

Figure 1

23 pages, 6478 KB  
Article
Passive Water Intake Screen to Reduce Entrainment of Debris and Aquatic Organisms Under Various Hydraulic Flow Conditions
by Agata Pawłowska-Salach, Michał Zielina and Karol Kaczmarski
Water 2025, 17(23), 3424; https://doi.org/10.3390/w17233424 - 2 Dec 2025
Viewed by 1344
Abstract
In order to minimize problems associated with the operation of surface water intakes, passive wedge-wire screens are increasingly being used. Deflectors of special design are placed inside the intake heads to reduce local maximum inlet velocities and to ensure a uniform velocity distribution [...] Read more.
In order to minimize problems associated with the operation of surface water intakes, passive wedge-wire screens are increasingly being used. Deflectors of special design are placed inside the intake heads to reduce local maximum inlet velocities and to ensure a uniform velocity distribution over their surface. The use of computer software based on Computational Fluid Dynamics (CFD) methods enabled simulations and optimization of the intake head design. Subsequently, a series of laboratory tests was conducted. Several scenarios were considered, varying the flow rates in the hydraulic flume and taking into account both the presence and absence of the deflector. Velocities around the intake head were measured, and the amount of particles in the water attracted to the head surface under the analyzed conditions was assessed. The results confirm the clear effect of the deflector on the velocity distribution. Its use originates reduced velocities near the head surface, as well as a smaller amount of debris deposited on the screen, while maintaining efficiency. At the same time, lower inlet velocities close to the head surface reduce the risk of entrainment and potential injury or mortality of young fish, fry, and eggs. Full article
Show Figures

Figure 1

29 pages, 4538 KB  
Article
Optimization Design of Liquid–Gas Jet Pump Based on RSM and CFD: A Comprehensive Analysis of the Optimization Mechanism
by Zijun Chen, Yue Jiang, Hongzhong Lu, Yong Tang and Zhuo Chen
Water 2025, 17(23), 3423; https://doi.org/10.3390/w17233423 - 1 Dec 2025
Cited by 3 | Viewed by 1059
Abstract
The jet pump, a device that entrains and transports fluids using high-speed fluid, is characterized by its simple structure, lack of moving parts, and ease of maintenance. However, its low energy transfer efficiency hinders broader promotion and application. To enhance the entrainment efficiency [...] Read more.
The jet pump, a device that entrains and transports fluids using high-speed fluid, is characterized by its simple structure, lack of moving parts, and ease of maintenance. However, its low energy transfer efficiency hinders broader promotion and application. To enhance the entrainment efficiency of the gas–liquid jet pump, this study focuses on optimizing the performance of the liquid–gas jet pump using response surface methodology and numerical simulation. Four key performance parameters—throat length, Nozzle-throat Distance, area ratio, and diffuser angle—are selected for optimization. Computational fluid dynamics (CFD) is utilized for numerical simulation and single-factor optimization analysis is conducted to assess the impact of each parameter on the pump’s performance and to determine each approximate optimal range. Based on these findings, response surface methodology is applied for multi-factor joint optimization. A quadratic polynomial numerical model correlating the factors with the entrainment flow rate is developed through regression analysis, achieving a fitting accuracy of 99.43%. The optimized structural parameters of the gas–liquid jet pump, as predicted by this model, result in a 3.13% increase in peak velocity at the nozzle exit compared to the original design. Additionally, upon ejection, a constant high-speed region of 18 mm is generated at the throat inlet, which constitutes 12.13% of the total throat length. This feature is notably absent in the original design. This leads to a 190.66% increase in the entrainment flow rate, reaching 7.129 m3/h. The significant enhancement in the entrainment performance of the gas–liquid jet pump provides a theoretical foundation for its optimized design. Full article
(This article belongs to the Section Hydraulics and Hydrodynamics)
Show Figures

Figure 1

24 pages, 4517 KB  
Article
A Comparative Study of the Adsorption of Industrial Anionic Dyes with Bone Char and Activated Carbon Cloth
by Samuel Aguirre-Contreras, María Victoria López-Ramón, Inmaculada Velo-Gala, Miguel Ángel Álvarez-Merino, Angélica Aguilar-Aguilar and Raúl Ocampo-Pérez
Water 2025, 17(23), 3422; https://doi.org/10.3390/w17233422 - 1 Dec 2025
Cited by 2 | Viewed by 828
Abstract
This study presents a comparative analysis of the adsorption behavior of three industrial ionic dyes—Indigo Carmine (IC), Congo Red (CR), and Evans Blue (EB)—using two adsorbent materials with distinct physicochemical and textural properties: bone char (BC) and activated carbon cloth (ACC). The main [...] Read more.
This study presents a comparative analysis of the adsorption behavior of three industrial ionic dyes—Indigo Carmine (IC), Congo Red (CR), and Evans Blue (EB)—using two adsorbent materials with distinct physicochemical and textural properties: bone char (BC) and activated carbon cloth (ACC). The main objective was to evaluate and compare the adsorption equilibrium and kinetics of these dyes on both materials. Equilibrium behavior was analyzed using the Prausnitz–Radke isotherm model, while adsorption kinetics were evaluated using PVSDM. The results showed that adsorption onto BC was primarily driven by electrostatic interactions, enhanced by the presence of hydroxyapatite. The maximum adsorbed amounts were determined to be 0.296, 0.107, and 0.0614 mmol g−1 for CR, IC, and EB, respectively. In contrast, adsorption on ACC was influenced by both electrostatic and hydrophobic forces due to its carbonaceous composition. IC exhibited significantly higher adsorption on ACC (1.087 mmol g−1), whereas CR and EB only 0.269 mmol g−1 and 0.028 mmol g−1, respectively. Kinetic studies revealed that intraparticle transport was the rate-limiting step across all systems. Specifically, pore volume diffusion controlled the adsorption rate on ACC, with mean diffusion coefficients of 9.72 × 10−8, 1.83 × 10−9, and 1.48 × 10−10 cm2 s−1 for IC, CR and EB, respectively. Conversely, for BC, adsorption surface diffusion played a dominant role in the adsorption of IC and CR, with mean diffusion coefficients of 1.62 × 10−9 and 7.28 × 10−10 for IC and CR, respectively. These findings underscore the importance of considering both equilibrium and kinetic parameters in the design of efficient wastewater treatment systems. Full article
Show Figures

Figure 1

6 pages, 181 KB  
Editorial
Impacts of Climate Change on Water Resources: Assessment and Modeling—Second Edition
by Leszek Sobkowiak and Dariusz Wrzesiński
Water 2025, 17(23), 3421; https://doi.org/10.3390/w17233421 - 1 Dec 2025
Viewed by 1456
Abstract
Water resources are an essential strategic asset for sustainable development and a determinant of human life and socioeconomic progress [...] Full article
24 pages, 5458 KB  
Article
Lessons Learned from Gastroenteritis Outbreaks Associated to Wild Swimming in the German–Dutch Vecht Watershed During Hot Summers: What Measures Can Be Taken?
by Alfons A. C. Uijtewaal, Margarita R. Amador and Thorsten Kuczius
Water 2025, 17(23), 3420; https://doi.org/10.3390/w17233420 - 1 Dec 2025
Viewed by 1387
Abstract
Given the increasing frequency of heat waves, it is likely that swimming in surface water not officially designated as swimming water (wild swimming) will become more popular. The goal of this exploratory case study was to determine the extent of wild swimming in [...] Read more.
Given the increasing frequency of heat waves, it is likely that swimming in surface water not officially designated as swimming water (wild swimming) will become more popular. The goal of this exploratory case study was to determine the extent of wild swimming in the Vecht river basin in Germany and the Netherlands and to identify and minimize biological risks. Through several years of field observations, supplemented by data from key informants and online sources, we identified the number of visitors, their level of exposure to water, and the total number of water-contact-associated outbreaks. During the hot summers of 2018 to 2020, between 29,000 and 37,000 people a year sought cooling in the streams, rivers and canals of this watershed, into which 52 sewage treatment plants discharge. As a result, 85% of the wild swimmers in the area swam in surface waters that do not comply with the European Bathing Water Directive. Between 2016 and 2020, at least eight outbreaks of gastroenteritis potentially linked to wild swimming occurred in the region. Most outbreaks have been associated with waters containing the highest concentrations of sewage effluent. A total of 1201 people participated in activities linked to the outbreaks. Of those, at least 107 (11%), primarily children who had engaged in intensive water-based activities, became infected. Potential prevention strategies were assessed. Targeted awareness raising, promoting safe alternatives for water recreation, outbreak surveillance, and adaptation of prevention manuals, are expected to be relatively easy to apply, effective, socially acceptable and not very costly. Full article
(This article belongs to the Special Issue Water Pollutants and Human Health: Challenges and Perspectives)
Show Figures

Figure 1

19 pages, 2539 KB  
Article
Resource Monitoring and Heat Recovery in a Wastewater Treatment Plant: Industrial Decarbonisation of the Food and Beverage Processing Sector
by Brian Considine, Paul Coughlan, Madhu K. Murali, Laurence Gill, Lena Moher, Lucas Novakowski and Aonghus McNabola
Water 2025, 17(23), 3419; https://doi.org/10.3390/w17233419 - 1 Dec 2025
Cited by 3 | Viewed by 1126
Abstract
To achieve net-zero targets globally, industrial decarbonisation is a major priority. This paper examines lost energy resources in a wastewater treatment plant (WWTP) and the deployment of novel wastewater heat recovery (WWHR) technology in the food and beverage processing industry. Four industrial WWTPs [...] Read more.
To achieve net-zero targets globally, industrial decarbonisation is a major priority. This paper examines lost energy resources in a wastewater treatment plant (WWTP) and the deployment of novel wastewater heat recovery (WWHR) technology in the food and beverage processing industry. Four industrial WWTPs were monitored in Ireland to quantify the available embedded energy. Post monitoring, WWHR technology was developed to be integrated within existing infrastructure without compromising the primary function, and evaluated in real operating conditions. On average, 1.11–2.55 GWh/a of embedded energy was measured within the wastewater. The direct WWHR pilot plant resulted in a projected recovery rate of 10.89 MWh/a, leading to substantial economic savings and emission reductions. Incorporating a water-to-water heat pump incurred energy savings of 13.5 MWh/a. Nationally, the energy recovery potential was assessed to be 82.1 GWh/a in Ireland and 476.9 GWh/a in the UK. A large proportion of the energy embedded in this wastewater remains to be recovered and, based on the monitoring campaign, could amount to 118.5 TWh/a and 20.4 TWh/a for the UK and Ireland, respectively. WWHR could serve a prominent role in increasing operational energy efficiency of manufacturing processes by enacting energy, economic and emission savings, thus leading to industrial decarbonisation. Full article
(This article belongs to the Special Issue Energy Use Assessment and Management in Wastewater Systems)
Show Figures

Figure 1

23 pages, 1917 KB  
Article
Complexity of Water-Covered Land Use by the Extractive Industry in Terms of Legal, Economic and Environmental Protection Aspects in Poland and Malaysia
by Michał W. Dudek, Nurul Hana Adi Maimun and Ezdihar Hamzah
Water 2025, 17(23), 3418; https://doi.org/10.3390/w17233418 - 1 Dec 2025
Viewed by 1065
Abstract
Our research aims to provide a comparative analysis of water governance components by presenting the complexity of water-covered land use by the extractive industry in terms of legal, economic, and environmental protection aspects in Poland and Malaysia, along with the corresponding regulations and [...] Read more.
Our research aims to provide a comparative analysis of water governance components by presenting the complexity of water-covered land use by the extractive industry in terms of legal, economic, and environmental protection aspects in Poland and Malaysia, along with the corresponding regulations and their implications. This paper discusses the legal forms of land ownership and use, as well as the currently applied principles for calculating fees for using state-owned water covered land that contains mineral deposits. We also present a comparison of selected technologies for the extraction of sand and gravel aggregates under water with their environmental impact. This research highlights the need for specialized valuation frameworks tailored to the geological and regulatory landscape of Poland and Malaysia. We suggest that the market value of land located above a mineral deposit, calculated individually for each deposit-property, should serve as the basis for calculating the lease fee. This discussion should encompass not only the principles and methodology involved in estimating the magnitudes of lease rents on mining industry and its profitability, but also the identification and criteria for assessing the risks associated with ongoing or planned mining ventures and concerns about the protection of river ecosystems. Our research contributes in providing data to stakeholders on extractive industry that operates within flowing and standing inland waters. The key finding of our research is that, in our opinion, the water governance frameworks in Poland and Malaysia are inadequate for protecting public finances and for internalizing the environmental externalities inherent in the economics of mining. Full article
Show Figures

Figure 1

18 pages, 8220 KB  
Article
Energy Dissipation in Chute Spillway with Labyrinth Roughness Appurtenances
by James Yang, Shicheng Li, Umar Farooq and Anna Helgesson
Water 2025, 17(23), 3417; https://doi.org/10.3390/w17233417 - 1 Dec 2025
Cited by 2 | Viewed by 1220
Abstract
The updated flood guidelines in Sweden have led to higher design discharges for many existing dams. While the primary function of a spillway chute is to convey floodwater, roughness appurtenances are proposed for installation along the chute. The aim is to dissipate an [...] Read more.
The updated flood guidelines in Sweden have led to higher design discharges for many existing dams. While the primary function of a spillway chute is to convey floodwater, roughness appurtenances are proposed for installation along the chute. The aim is to dissipate an extra portion of the flow’s energy before release into the tailwater. One straight and three labyrinth roughness configurations are designed and manufactured. Their effectiveness is assessed through model tests. The roughness leads to an increase in water depth and induces an undulating streamwise water-surface profile. Due to their lateral interaction with the flow, the labyrinth shapes exhibit less distinct contours of surface unevenness than the straight one. With an increasing water depth, the free surface becomes gradually smeared out. For all the shapes, the roughness effect on the surface flow almost disappears if the water depth exceeds 6.5–7.0 times the roughness height. Compared to the smooth chute, the straight elements augment the energy loss by a factor of 1.9–3.8; the labyrinth configurations outperform the straight ones by 16–35% more energy dissipation. The differences among the triangular, trapezoidal, and rectangular shapes are, however, minor. Introducing chute roughness is a complementary measure. If the chute is sufficiently long, an adequate number of roughness rows could replace the function of a stilling basin. Full article
(This article belongs to the Section Hydraulics and Hydrodynamics)
Show Figures

Figure 1

Previous Issue
Back to TopTop