Structural Comparison and Therapeutic Effects on Ulcerative Colitis of Fucoidan and Its Derivative from Saccharina japonica
Abstract
1. Introduction
2. Results
2.1. Chemical Properties
2.2. Molecular Weight Distribution
2.3. FT-IR Spectrometry
2.4. Glycosidic Linkage Determination by Methylation and GC-MS Analysis
2.5. NMR Spectral Analysis
2.6. Oligosaccharide Profiling of DF
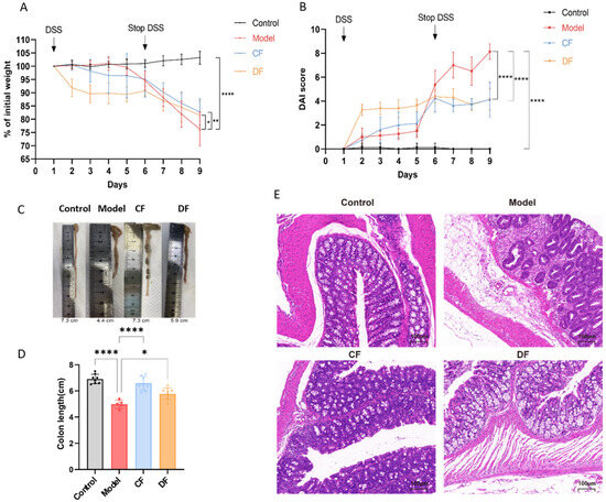
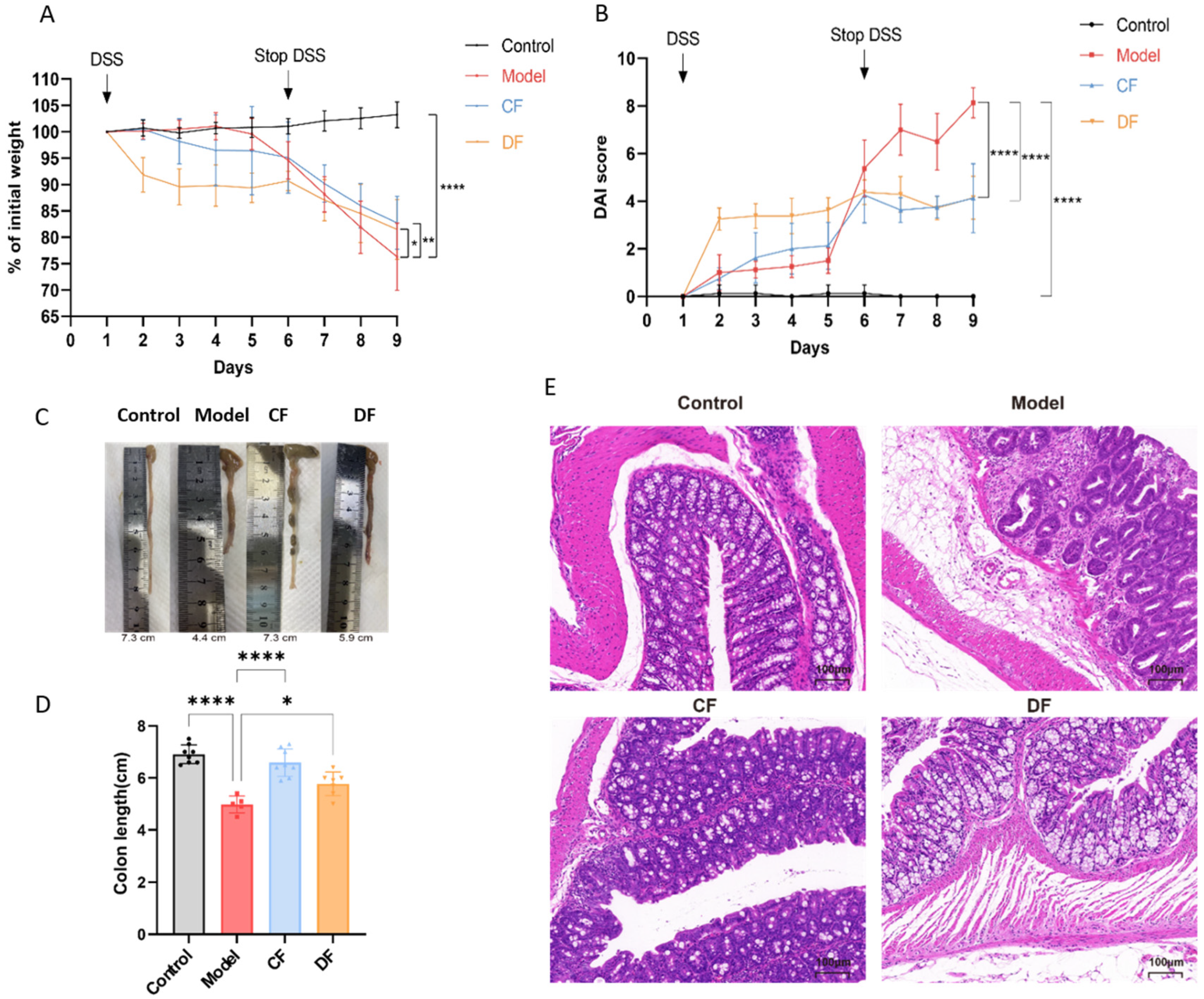
2.7. Fucoidan Alleviated DSS-Induced UC in Mice
2.8. Effects of Fucoidans Treatment on Inflammatory Cytokines in Mouse Serum
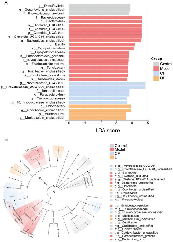
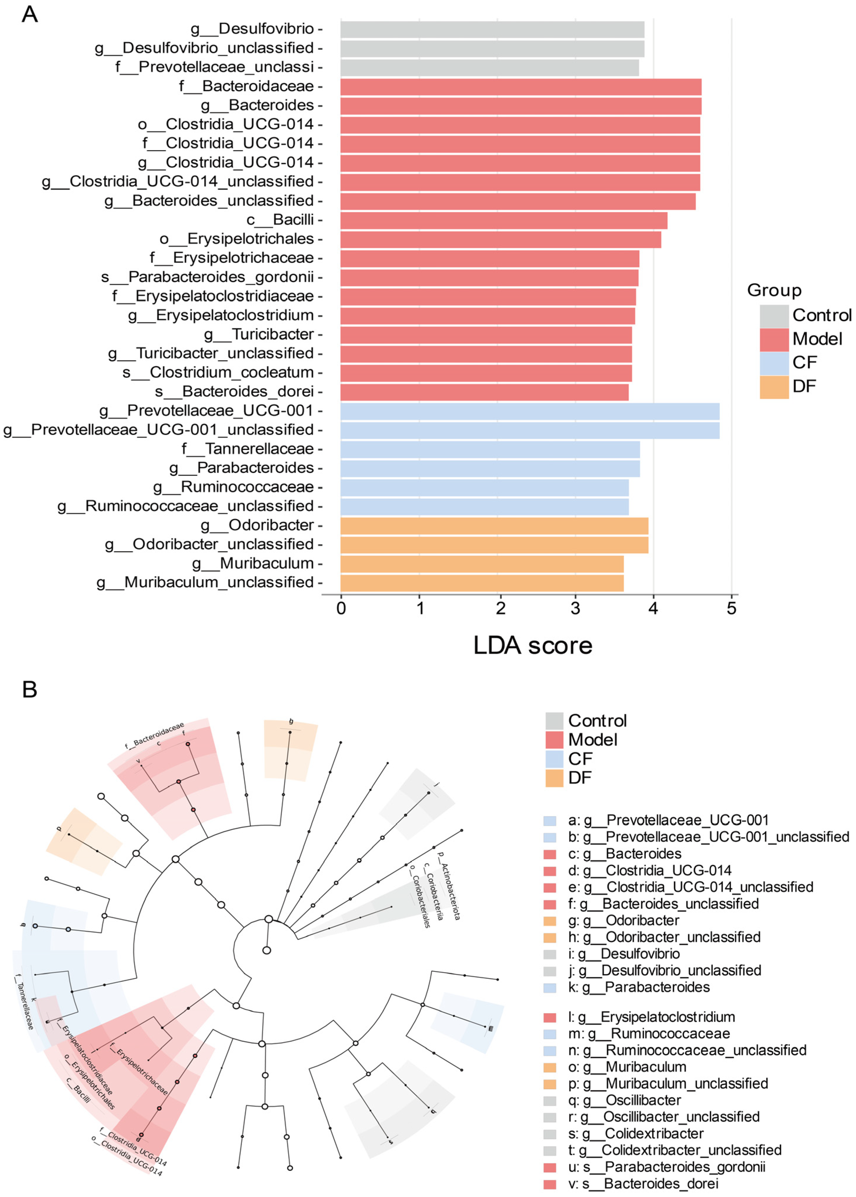
2.9. Effects of Fucoidans Treatment on Gut Microbiota in DSS-Induced UC Mice
2.10. Effects of Fucoidans Treatment on Taxonomic Levels in DSS-Induced UC Mice
3. Discussion
4. Materials and Methods
4.1. Materials and Reagents
4.2. Extraction and Purification of Fucoidan (CF)
4.3. Preparation of Fucoidan Derivative (DF)
4.4. Chemical Composition Analysis
4.5. Molecular Weight Determination
4.6. Monosaccharide Composition Analysis
4.7. Glycosidic Linkage Analysis
4.8. Fourier-Transform-Infrared (FT-IR) Analysis
4.9. NMR Analysis
4.10. Oligosaccharide Mapping of DF
4.11. Animals and Treatments
4.12. Assessment of the Disease Activity Index
4.13. Histopathological Assessment and Immunofluorescence Staining
4.14. Detection of Inflammatory Factors in Serum
4.15. 16S rRNA Sequencing of Colonic Contents
4.16. Statistical Analysis
5. Conclusions
Author Contributions
Funding
Institutional Review Board Statement
Data Availability Statement
Acknowledgments
Conflicts of Interest
Abbreviations
| UC | Ulcerative colitis |
| IBD | Inflammatory bowel disease |
| DSS | Dextran sulfate sodium |
| PMP | 1-phenyl-3-methyl-5-pyrazolone |
| TFA | Trifluoroacetic acid |
| DAI | Disease Activity Index |
| LDA | Linear discriminant analysis |
| ASVs | Amplicon sequence variants |
| LEfSe | Linear Discriminant Analysis Effect Size |
Appendix A
Appendix A.1

Appendix A.2

Appendix A.3

References
- Du, L.; Ha, C. Epidemiology and pathogenesis of ulcerative colitis. Gastroenterol. Clin. N. Am. 2020, 49, 643–654. [Google Scholar] [CrossRef] [PubMed]
- Honap, S.; Jairath, V.; Sands, B.E.; Dulai, P.S.; Danese, S.; Peyrin-Biroulet, L. Acute severe ulcerative colitis trials: The past, the present and the future. Gut 2024, 73, 1763–1773. [Google Scholar] [CrossRef] [PubMed]
- Kobayashi, T.; Siegmund, B.; Berre, C.L.; Wei, S.C.; Ferrante, M.; Shen, B.; Barnstein, C.N.; Danese, S.; Peyrin-Biroulet, L.; Hibi, T. Ulcerative colitis. Nat. Rev. Dis. Primers 2020, 6, 74. [Google Scholar] [CrossRef] [PubMed]
- Imhann, F.; Vila, A.V.; Bonder, M.J.; Fu, J.; Gevers, D.; Visschedijk, M.C.; Spekhorst, L.M.; Alberts, R.; Franke, L.; van Dullemen, H.M.; et al. Interplay of host genetics and gut microbiota underlying the onset and clinical presentation of inflammatory bowel disease. Gut 2018, 67, 108–119. [Google Scholar] [CrossRef]
- Nishino, K.; Nishida, A.; Inoue, R.; Kawada, Y.; Ohno, M.; Sakai, S.; Inatomi, O.; Bamba, S.; Sugimoto, M.; Kawahara, M.; et al. Analysis of endoscopic brush samples identified mucosa-associated dysbiosis in inflammatory bowel disease. J. Gastroenterol. 2018, 53, 95–106. [Google Scholar] [CrossRef]
- Machiels, K.; Joossens, M.; Sabino, J.; Preter, V.D.; Arijs, I.; Eeckhaut, V.; Ballet, V.; Claes, K.; Immerseel, F.V.; Verbeke, K.; et al. A decrease of the butyrate-producing species Roseburia hominis and Faecalibacterium prausnitzii defines dysbiosis in patients with ulcerative colitis. Gut 2014, 63, 1275–1283. [Google Scholar] [CrossRef]
- Berre, C.L.; Honap, S.; Peyrin-Biroulet, L. Ulcerative colitis. Lancet 2023, 402, 571–584. [Google Scholar] [CrossRef]
- Shi, L. Bioactivities, isolation and purification methods of polysaccharides from natural products: A review. Int. J. Biol. Macromol. 2016, 92, 37–48. [Google Scholar] [CrossRef]
- Wang, S.; Huang, C.; Chen, C.; Chang, C.; Huang, C.; Dong, C.; Chang, J. Structure and biological activity analysis of fucoidan isolated from Sargassum siliquosum. ACS Omega 2020, 5, 32447–32455. [Google Scholar] [CrossRef]
- Lim, S.J.; Aida, W.M.W.; Schiehser, S.; Rosenau, T.; Böhmdorfer, S. Structural elucidation of fucoidan from Cladosiphon okamuranus (Okinawa mozuku). Food Chem. 2019, 272, 222–226. [Google Scholar] [CrossRef]
- Yu, Y.; Zhao, Y.; Wang, H.; Hua, Y.; Yu, W.; Wang, N.; Wei, B.; Wang, H. A low molecular weight fucoidan with high sulfation has anti-obesity activity via gut microbiota regulation. Carbohydr. Polym. 2025, 364, 123739. [Google Scholar] [CrossRef]
- Liu, X.; Xi, X.; Jia, A.; Zhang, M.; Cui, T.; Bai, X.; Shi, Y.; Liu, C. A fucoidan from Sargassum fusiforme with novel structure and its regulatory effects on intestinal microbiota in high-fat diet-fed mice. Food Chem. 2021, 358, 129908. [Google Scholar] [CrossRef]
- Bagalagel, A.; Diri, R.; Noor, A.; Almasri, D.; Bakhsh, H.T.; Kutbi, H.I.; Al-Gayyar, M.M.H. Curative effects of fucoidan on acetic acid induced ulcerative colitis in rats via modulating aryl hydrocarbon receptor and phosphodiesterase-4. BMC Complement. Med. Ther. 2022, 22, 196. [Google Scholar] [CrossRef]
- Li, R.; Mou, J.; Zhao, L.; Hu, M.; Wang, B.; Sun, Y.; Liu, J.; Qi, X.; Yang, J. Fucoidan from Stichopus chloronotus relieved DSS induced ulcerative colitis through inhibiting intestinal barrier disruption and oxidative stress. Int. J. Biol. Macromol. 2024, 283, 137811. [Google Scholar] [CrossRef]
- Li, S.; Qian, Q.; Yang, H.; Wu, Z.; Xie, Y.; Yin, Y.; Cui, Y.; Li, X. Fucoidan alleviated dextran sulfate sodium-induced ulcerative colitis with improved intestinal barrier, reshaped gut microbiota composition, and promoted autophagy in male C57BL/6 mice. Nutr. Res. 2024, 122, 1–18. [Google Scholar] [CrossRef]
- Liu, X.; Zhang, Y.; Li, W.; Zhang, B.; Yin, J.; Liuqi, S.; Wang, J.; Peng, B.; Wang, S. Fucoidan ameliorated dextran sulfate sodium-induced ulcerative colitis by modulating gut microbiota and bile acid metabolism. J. Agric. Food Chem. 2022, 70, 14864–14876. [Google Scholar] [CrossRef] [PubMed]
- Li, S.; Qian, Q.; Xie, Y.; Wu, Z.; Yang, H.; Yin, Y.; Cui, Y.; Li, X. Ameliorated effects of fucoidan on dextran sulfate sodium-induced ulcerative colitis and accompanying anxiety and depressive behaviors in aged C57BL/6 mice. J. Agric. Food Chem. 2024, 72, 14199–14215. [Google Scholar] [CrossRef] [PubMed]
- Van Weelden, G.; Bobiński, M.; Okła, K.; Van Weelden, W.J.; Romano, A.; Pijnenborg, J.M.A. Fucoidan structure and activity in relation to anti-cancer mechanisms. Mar. Drugs 2019, 17, 32. [Google Scholar] [CrossRef] [PubMed]
- Mansour, M.B.; Balti, R.; Yacoubi, L.; Ollivier, V.; Chaubet, F.; Maaroufi, R.M. Primary structure and anticoagulant activity of fucoidan from the sea cucumber Holothuria polii. Int. J. Biol. Macromol. 2019, 121, 1145–1153. [Google Scholar] [CrossRef]
- Nguyen, A.N.; Ngo, Q.V.; Quach, T.T.M.; Ueda, S.; Yuguchi, Y.; Matsumoto, Y.; Kitamura, S.; Ho, C.D.; Thanh, T.T.T. Fucoidan from brown seaweed Tubinaria decurrens: Structure and structure-anticancer activity relationship. Int. J. Biol. Macromol. 2024, 259, 129326. [Google Scholar] [CrossRef]
- Palanisamy, S.; Vinosha, M.; Marudhupandi, T.; Rajasekar, P.; Prabhu, N.M. Isolation of fucoidan from Sargassum polycystum brown algae: Structural characterization, in vitro antioxidant and anticancer activity. Int. J. Biol. Macromol. 2017, 102, 405–412. [Google Scholar] [CrossRef]
- de Paula do Nascimento, R.; da Fonseca Machado, A.P.; Galvez, J.; Cazarin, C.B.B.; Maróstica, M.R. Ulcerative colitis: Gut microbiota, immunopathogenesis and application of natural products in animal models. Life Sci. 2020, 258, 118129. [Google Scholar] [CrossRef]
- Tan, J.; Wang, J.; Geng, L.; Yue, Y.; Wu, N.; Zhang, Q. Comparative study of fucoidan from Saccharina japonica and its depolymerized fragment on Adriamycin-induced nephrotic syndrome in rats. Mar. Drugs 2020, 18, 137. [Google Scholar] [CrossRef]
- Kamphuis, J.B.J.; Mercier-Bonin, M.; Eutamène, H.; Theodorou, V. Mucus organisation is shaped by colonic content; a new view. Sci. Rep. 2017, 7, 8527. [Google Scholar] [CrossRef]
- Nakase, H.; Sato, N.; Mizuno, N.; Ikawa, Y. The influence of cytokines on the complex pathology of ulcerative colitis. Autoimmun. Rev. 2022, 21, 103017. [Google Scholar] [CrossRef]
- Zhuang, H.; Lv, Q.; Zhong, C.; Cui, Y.; He, L.; Zhang, C.; Yu, J. Tiliroside ameliorates ulcerative colitis by restoring the M1/M2 macrophage balance via the HIF-1α/glycolysis pathway. Front. Immunol. 2021, 12, 649463. [Google Scholar] [CrossRef] [PubMed]
- Olsen, T.; Goll, R.; Cui, G.; Husebekk, A.; Vonen, B.; Birketvedt, G.S.; Florholmen, J. Tissue levels of tumor necrosis factor-alpha correlates with grade of inflammation in untreated ulcerative colitis. Scand. J. Gastroenterol. 2007, 42, 1312–1320. [Google Scholar] [CrossRef] [PubMed]
- Zou, J.; Shen, Y.; Chen, M.; Zhang, Z.; Xiao, S.; Liu, C.; Wan, Y.; Yang, L.; Jiang, S.; Shang, E.; et al. Lizhong decoction ameliorates ulcerative colitis in mice via modulating gut microbiota and its metabolites. Appl. Microbiol. Biotechnol. 2020, 104, 5999–6012. [Google Scholar] [CrossRef]
- Zhang, L.; Zhang, M.; Huang, S.; Li, L.; Gao, Q.; Wang, Y.; Zhang, S.; Huang, S.; Yuan, L.; Wen, Y.; et al. A highly conserved core bacterial microbiota with nitrogen-fixation capacity inhabits the xylem sap in maize plants. Nat. Commun. 2022, 13, 3361. [Google Scholar] [CrossRef] [PubMed]
- Gupta, V.K.; Cunningham, K.Y.; Hur, B.; Bakshi, U.; Huang, H.; Warrington, K.J.; Taneja, V.; Myasoedova, E.; Davis, J.M.; Sung, J. Gut microbial determinants of clinically important improvement in patients with rheumatoid arthritis. Genome Med. 2021, 13, 149. [Google Scholar] [CrossRef]
- Frank, D.N.; Amand, A.L.; Feldman, R.A.; Boedeker, E.C.; Harpaz, N.; Pace, N.R. Molecular-phylogenetic characterization of microbial community imbalances in human inflammatory bowel diseases. Proc. Natl. Acad. Sci. USA 2007, 104, 13780–13785. [Google Scholar] [CrossRef]
- Stojanov, S.; Berlec, A.; Štrukelj, B. The influence of probiotics on the Firmicutes/Bacteroidetes ratio in the treatment of obesity and inflammatory bowel disease. Microorganisms 2020, 8, 1715. [Google Scholar] [CrossRef]
- Zhu, Y.; Chen, B.; Zhang, X.; Akbar, M.T.; Wu, T.; Zhang, Y.; Zhi, L.; Shen, Q. Exploration of the Muribaculaceae family in the gut microbiota: Diversity, metabolism, and function. Nutrients 2024, 16, 2660. [Google Scholar] [CrossRef] [PubMed]
- Han, B.; Shi, L.; Bao, M.; Yu, F.; Zhang, Y.; Lu, X.; Wang, Y.; Li, D.; Lin, J.; Jia, W.; et al. Dietary ellagic acid therapy for CNS autoimmunity: Targeting on Alloprevotella rava and propionate metabolism. Microbiome 2024, 12, 114. [Google Scholar] [CrossRef] [PubMed]
- Singh, S.B.; Carroll-Portillo, A.; Lin, H.C. Desulfovibrio in the gut: The enemy within? Microorganisms 2023, 11, 1772. [Google Scholar] [CrossRef]
- Surana, N.K.; Kasper, D.L. Moving beyond microbiome-wide associations to causal microbe identification. Nature 2017, 552, 244–247. [Google Scholar] [CrossRef] [PubMed]
- Zhao, J.; Bai, M.; Ning, X.; Qin, Y.; Wang, Y.; Yu, Z.; Dong, R.; Zhang, Y.; Sun, S. Expansion of Escherichia-Shigella in gut is associated with the onset and response to immunosuppressive therapy of IgA nephropathy. J. Am. Soc. Nephrol. 2022, 33, 2276–2292. [Google Scholar] [CrossRef]
- Kumari, M.; Singh, P.; Nataraj, B.H.; Kokkiligadda, A.; Naithani, H.; Ali, S.A.; Behare, P.V.; Nagpal, R. Fostering next-generation probiotics in human gut by targeted dietary modulation: An emerging perspective. Food Res. Int. 2021, 150, 110716. [Google Scholar] [CrossRef]
- He, X.; Hu, M.; Xu, Y.; Xia, F.; Tan, Y.; Wang, Y.; Xiang, H.; Wu, H.; Ji, T.; Xu, Q.; et al. The gut-brain axis underlying hepatic encephalopathy in liver cirrhosis. Nat. Med. 2025, 31, 627–638. [Google Scholar] [CrossRef]
- Tshibangu-Kabamba, E.; Yamaoka, Y. Helicobacter pylori infection and antibiotic resistance-from biology to clinical implications. Nat. Rev. Gastroenterol. Hepatol. 2021, 18, 613–629. [Google Scholar] [CrossRef]
- Li, M.; Li, M.; Lei, J.; Wu, Y.; Li, Z.; Chen, L.; Zhou, C.; Su, J.; Huang, G.; Huang, X.; et al. Huangqin decoction ameliorates DSS-induced ulcerative colitis: Role of gut microbiota and amino acid metabolism, mTOR pathway and intestinal epithelial barrier. Phytomedicine 2022, 100, 154052. [Google Scholar] [CrossRef]
- Kovatcheva-Datchary, P.; Nilsson, A.; Akrami, R.; Lee, Y.S.; Vadder, F.D.; Arora, T.; Hallen, A.; Martens, E.; Björck, I.; Bäckhed, F. Dietary fiber-induced improvement in glucose metabolism is associated with increased abundance of Prevotella. Cell Metab. 2015, 22, 971–982. [Google Scholar] [CrossRef]
- Song, X.; Zhong, L.; Lyu, N.; Liu, F.; Li, B.; Hao, Y.; Xue, Y.; Li, J.; Feng, Y.; Ma, Y.; et al. Inulin can alleviate metabolism disorders in ob/ob mice by partially restoring leptin-related pathways mediated by gut microbiota. Genom. Proteom. Bioinform. 2019, 17, 64–75. [Google Scholar] [CrossRef]
- Cui, Y.; Zhang, L.; Wang, X.; Yi, Y.; Shan, Y.; Liu, B.; Zhou, Y.; Lü, X. Roles of intestinal parabacteroides in human health and diseases. FEMS Microbiol. Lett. 2022, 369, fnac072. [Google Scholar] [CrossRef] [PubMed]
- Wu, Y.; Ran, L.; Yang, Y.; Gao, X.; Peng, M.; Liu, S.; Sun, L.; Wan, J.; Wang, Y.; Yang, K.; et al. Deferasirox alleviates DSS-induced ulcerative colitis in mice by inhibiting ferroptosis and improving intestinal microbiota. Life Sci. 2023, 314, 121312. [Google Scholar] [CrossRef]
- Lima, S.F.; Gogokhia, L.; Viladomiu, M.; Chou, L.; Putzel, G.; Jin, W.; Pires, S.; Guo, C.; Gerardin, Y.; Crawford, C.V.; et al. Transferable immunoglobulin A-coated Odoribacter splanchnicus in responders to fecal microbiota transplantation for ulcerative colitis limits colonic inflammation. Gastroenterology 2022, 162, 166–178. [Google Scholar] [CrossRef] [PubMed]
- DuBois, M.; Gilles, K.A.; Hamilton, J.K.; Rebers, P.A.; Smith, F. Colorimetric method for determination of sugars and related substances. Anal. Chem. 1956, 28, 350–356. [Google Scholar] [CrossRef]
- Bradford, M.M. A rapid and sensitive method for the quantitation of microgram quantities of protein utilizing the principle of protein-dye binding. Anal. Biochem. 1976, 72, 248–254. [Google Scholar] [CrossRef] [PubMed]
- Taylor, K.A.; Buchanan-Smith, J.G. A colorimetric method for the quantitation of uronic acids and a specific assay for galacturonic acid. Anal. Biochem. 1992, 201, 190–196. [Google Scholar] [CrossRef]
- Dodgson, K.S.; Price, R.G. A note on the determination of the ester sulphate content of sulphated polysaccharides. Biochem. J. 1962, 84, 106–110. [Google Scholar] [CrossRef]
- Xu, G.; Amicucci, M.J.; Cheng, Z.; Galermo, A.G.; Lebrilla, C.B. Revisiting monosaccharide analysis-Quantitation of a comprehensive set of monosaccharides using dynamic multiple reaction monitoring. Analyst 2018, 143, 200–207. [Google Scholar] [CrossRef] [PubMed]
- Han, Y.; Song, M.; Gu, M.; Ren, D.; Zhu, X.; Cao, X.; Li, F.; Wang, W.; Cai, X.; Yuan, B.; et al. Dietary intake of whole strawberry inhibited colonic inflammation in dextran-sulfate-sodium-treated mice via restoring immune homeostasis and alleviating gut microbiota dysbiosis. J. Agric. Food Chem. 2019, 67, 9168–9177. [Google Scholar] [CrossRef] [PubMed]








| Sample | Total Sugar (%) | Protein (%) | Uronic Acid (%) | Sulfate Content (%) | Mw (kDa) | Monosaccharide (%) | ||||||
|---|---|---|---|---|---|---|---|---|---|---|---|---|
| Man | GlcA | GalA | Glc | Gal | Xyl | Fuc | ||||||
| CF | 49.6 ± 1.03 | 2.77 ± 0.13 | 1.78 ± 0.11 | 20.2 ± 2.03 | 582 | 7.57 | 2.12 | 1.85 | 6.07 | 26.23 | 0.30 | 55.86 |
| DF | 74.0 ± 1.58 | 0.59 ± 0.08 | 1.36 ± 0.09 | 23.3 ± 0.95 | 2.3 | 3.23 | 1.62 | 1.49 | 6.58 | 25.08 | 0.16 | 61.85 |
| PMAA | Linkage Pattern | Major Mass Fragments (Da) | Molar Ratios (%) | |
|---|---|---|---|---|
| CF | DF | |||
| 2,3,4-Me3-Fuc | T-Fucp | 59, 69, 72, 88, 89, 102, 115, 118, 131, 160, 162, 175 | 5.74 | 10.25 |
| 2,4-Me2-Fuc | 1,3-Fucp | 43, 57, 71, 85, 89, 101, 117, 131, 159, 173, 189 | 47.25 | 62.28 |
| 2-Me-Fuc | 1,3,4-Fucp | 43, 55, 71, 87, 97, 99, 117, 129, 141, 157, 173, 175, 231 | 14.62 | 5.82 |
| 2,4,6-Me3-Gal | 1,3-Galp | 59, 87, 101, 118, 129, 143, 161, 174, 202, 217 | 16.28 | 15.21 |
| 4,6-Me2-Gal | 1,2,3-Galp | 43, 57, 95, 109, 129, 145, 161, 189, 207, 261 | 10.31 | 4.57 |
| 2,4,6-Me3-Man | 1,3-Manp | 43, 57, 71, 85, 113, 141 | 3.23 | nd |
| 2,4,6-Me3-Glc | 1,3-Glcp | 59, 87, 101, 118, 129, 157, 202, 234 | 2.57 | 1.87 |
| 7 Days | Day 1–5 | Day 6–9 | Day 10 | |
|---|---|---|---|---|
| Control | Adaptation period | Water | Sacrifice, collect blood, colon tissues | |
| gavage with 200 mg/kg normal saline | ||||
| Model | 2% DSS | water | ||
| gavage with 200 mg/kg normal saline | ||||
| CF | 2% DSS | water | ||
| gavage with 200 mg/kg CF | ||||
| DF | 2% DSS | water | ||
| gavage with 200 mg/kg DF | ||||
Disclaimer/Publisher’s Note: The statements, opinions and data contained in all publications are solely those of the individual author(s) and contributor(s) and not of MDPI and/or the editor(s). MDPI and/or the editor(s) disclaim responsibility for any injury to people or property resulting from any ideas, methods, instructions or products referred to in the content. |
© 2025 by the authors. Licensee MDPI, Basel, Switzerland. This article is an open access article distributed under the terms and conditions of the Creative Commons Attribution (CC BY) license (https://creativecommons.org/licenses/by/4.0/).
Share and Cite
Yu, Y.; Jin, X.; Zhao, Y.; Wang, N.; Hua, Y.; Ying, Y.; Wei, B.; Wang, H. Structural Comparison and Therapeutic Effects on Ulcerative Colitis of Fucoidan and Its Derivative from Saccharina japonica. Mar. Drugs 2025, 23, 426. https://doi.org/10.3390/md23110426
Yu Y, Jin X, Zhao Y, Wang N, Hua Y, Ying Y, Wei B, Wang H. Structural Comparison and Therapeutic Effects on Ulcerative Colitis of Fucoidan and Its Derivative from Saccharina japonica. Marine Drugs. 2025; 23(11):426. https://doi.org/10.3390/md23110426
Chicago/Turabian StyleYu, Yanlei, Xiaoshu Jin, Yunjie Zhao, Ningning Wang, Yi Hua, Youmin Ying, Bin Wei, and Hong Wang. 2025. "Structural Comparison and Therapeutic Effects on Ulcerative Colitis of Fucoidan and Its Derivative from Saccharina japonica" Marine Drugs 23, no. 11: 426. https://doi.org/10.3390/md23110426
APA StyleYu, Y., Jin, X., Zhao, Y., Wang, N., Hua, Y., Ying, Y., Wei, B., & Wang, H. (2025). Structural Comparison and Therapeutic Effects on Ulcerative Colitis of Fucoidan and Its Derivative from Saccharina japonica. Marine Drugs, 23(11), 426. https://doi.org/10.3390/md23110426

