Sign in to use this feature.

Years

Between: -

Subjects

remove_circle_outline
remove_circle_outline
remove_circle_outline
remove_circle_outline
remove_circle_outline
remove_circle_outline
remove_circle_outline
remove_circle_outline
remove_circle_outline

Journals

remove_circle_outline
remove_circle_outline
remove_circle_outline
remove_circle_outline
remove_circle_outline
remove_circle_outline
remove_circle_outline

Article Types

Countries / Regions

remove_circle_outline
remove_circle_outline
remove_circle_outline

Search Results (777)

Search Parameters:
Keywords = YAP1

Order results
Result details
Results per page
Select all
Export citation of selected articles as:
18 pages, 5946 KB  
Article
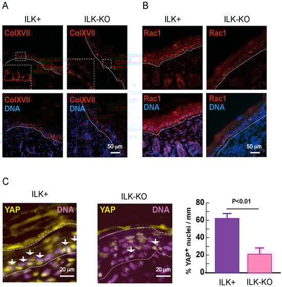
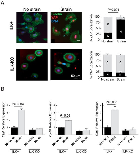
Essential Role of Integrin-Linked Kinase in Keratinocyte Responses to Mechanical Strain
by Alena Rudkouskaya, Iordanka A. Ivanova, Samar Sayedyahossein and Lina Dagnino
Int. J. Mol. Sci. 2026, 27(6), 2858; https://doi.org/10.3390/ijms27062858 (registering DOI) - 21 Mar 2026
Abstract
Mechanical signals play key roles in the regulation of epidermal homeostasis and regeneration after injury. Integrins are key components of focal adhesions, and these complexes are major contributors to mechanotransduction. In keratinocytes, integrin-linked kinase (ILK) modulates essential processes for epidermal homeostasis and wound [...] Read more.
Mechanical signals play key roles in the regulation of epidermal homeostasis and regeneration after injury. Integrins are key components of focal adhesions, and these complexes are major contributors to mechanotransduction. In keratinocytes, integrin-linked kinase (ILK) modulates essential processes for epidermal homeostasis and wound repair. However, its functions in the transduction of mechanical stimuli have remained virtually unexplored. In this study, we characterized epidermal tissues and primary keratinocytes from mice with epidermis-restricted inactivation of the Ilk gene (ILK-KO). ILK-deficient epidermis exhibits abnormalities in key components of mechanotransduction cascades, including disruptions in hemidesmosomal Collagen XVII immunoreactivity at the dermal–epidermal junction, and marked reduction in the nuclear localization of the mechanosensitive transcriptional regulator YAP. In wild-type (ILK+), but not in ILK-KO-cultured keratinocytes, exposure to cyclic bidirectional strain induced marked F-actin cytoskeletal rearrangements, characterized by the assembly of thick cortical actin bundles and stress fibers, as well as YAP nuclear translocation and transcriptional activity. Exposure to mechanical strain was additionally accompanied by differential changes in miRNA expression between ILK+ and ILK-KO cells. These findings reveal multiple and previously unappreciated key regulatory roles for ILK in epidermal keratinocyte responses to mechanical signals. Full article
(This article belongs to the Special Issue Mechanobiology of the Cell)
Show Figures

Figure 1

17 pages, 649 KB  
Review
An FAK Kinase/Scaffold Mode-Switch in Dormancy and Resistance
by Changchang Sun, Qiuting Feng, Yiyang Zhao, Qihan Dong and Ling Bi
Cancers 2026, 18(6), 995; https://doi.org/10.3390/cancers18060995 - 19 Mar 2026
Abstract
Late relapses are one of the most frustrating aspects of cancer treatment. They are frequently driven by dormant tumor cells and drug-tolerant persisters (DTPs) that survive therapy and later re-enter proliferation. Focal adhesion kinase (FAK) and the mechanosensitive transcriptional co-activators YAP/TAZ integrate extracellular [...] Read more.
Late relapses are one of the most frustrating aspects of cancer treatment. They are frequently driven by dormant tumor cells and drug-tolerant persisters (DTPs) that survive therapy and later re-enter proliferation. Focal adhesion kinase (FAK) and the mechanosensitive transcriptional co-activators YAP/TAZ integrate extracellular matrix mechanics with intracellular stress signaling to coordinate survival, quiescence and reactivation. We propose that the key determinant is often not “FAK on/off”, but functional mode selection between (Mode I) kinase-dependent signaling bursts linked to adhesion remodeling and regrowth and (Mode II) kinase-independent scaffolding and non-canonical localization (including nuclear pools) that sustain a persistence architecture under stress. This Mode-Switch lens helps explain why ATP-competitive FAK inhibitors can suppress pY397-FAK-dependent outputs yet incompletely eradicate persister reservoirs and motivates strategies that remove FAK protein or disrupt persistence circuitry. We outline operational, pathology-compatible proxies for assigning dominant mode using composite readouts of pY397-FAK/total FAK, FAK localization, and YAP/TAZ/TEAD executor output. Finally, we discuss modality matching—kinase inhibition to suppress regrowth versus FAK degradation and/or YAP/TEAD blockade to dismantle persister reservoirs—as a testable framework for biomarker-stratified intervention in minimal residual disease. Full article
(This article belongs to the Section Tumor Microenvironment)
Show Figures

Figure 1

18 pages, 2859 KB  
Article
5-Azacitidine Partially Resets the Subcellular Localization of YAP in Human Bone Marrow-Derived Mesenchymal Stem Cells
by Hidehito Takayama, Hisashi Kishi and Gen Kobashi
Cells 2026, 15(6), 524; https://doi.org/10.3390/cells15060524 - 16 Mar 2026
Viewed by 235
Abstract
Mesenchymal stem cells (MSCs) sense biophysical cues from their microenvironment, which regulate cytoskeletal organization and the nuclear–cytoplasmic distribution of the mechanotransducer Yes-associated protein (YAP), thereby shaping cellular behavior. Prolonged ex vivo culture on non-physiologically rigid substrates induces persistent nuclear YAP localization, a phenomenon [...] Read more.
Mesenchymal stem cells (MSCs) sense biophysical cues from their microenvironment, which regulate cytoskeletal organization and the nuclear–cytoplasmic distribution of the mechanotransducer Yes-associated protein (YAP), thereby shaping cellular behavior. Prolonged ex vivo culture on non-physiologically rigid substrates induces persistent nuclear YAP localization, a phenomenon often referred to as mechanical memory. We therefore examined whether transient epigenetic modulation could modulate YAP subcellular localization in human bone marrow-derived MSCs. Treatment with the DNA methyltransferase inhibitor 5-azacitidine (5-Aza) shifted YAP localization toward the cytoplasm in MSCs, without overt changes in pluripotency marker expression or neural differentiation capacity. RNA sequencing revealed broad down-regulation of extracellular matrix (ECM)-related genes following 5-Aza treatment. Independent suppression of ECM production via TGF-β signaling similarly promoted cytoplasmic YAP localization. When subsequently transferred to soft substrates, 5-Aza–treated MSCs restored YAP relocalization despite prior expansion on stiff surfaces. Together, these findings suggest that transient 5-Aza treatment can partially alleviate mechanically induced YAP regulation associated with mechanical memory. Thus, simple and transient administration of 5-Aza may offer a practical means to improve the quality of MSCs during ex vivo expansion for cell-based therapies. Full article
(This article belongs to the Section Stem Cells)
Show Figures

Graphical abstract

18 pages, 1960 KB  
Article
Fimepinostat Promotes Apoptosis and Decreases Cytokine Secretion in NF2-Related Human Schwannoma Cells
by Anna Nagel, Ethan W. Hass, Hollie Hayes, Lenna Huelbes, Sofia Oliveira, Haley M. Hardin, Mikhail Marasigan, Eric Nisenbaum, Carly Misztal, Fred F. Telischi, Michael E. Ivan, Xue-Zhong Liu, Olena R. Bracho, Christine T. Dinh and Cristina Fernandez-Valle
Int. J. Mol. Sci. 2026, 27(6), 2636; https://doi.org/10.3390/ijms27062636 - 13 Mar 2026
Viewed by 193
Abstract
There is no approved drug therapy for schwannomas associated with NF2-related schwannomatosis (NF2-SWN). Neither life-saving surgical resection or radiation are curative and can compound the debilitating neurological effects of the schwannomas. We previously identified fimepinostat, a dual histone deacetylase (HDAC)/phosphoinositide-3 [...] Read more.
There is no approved drug therapy for schwannomas associated with NF2-related schwannomatosis (NF2-SWN). Neither life-saving surgical resection or radiation are curative and can compound the debilitating neurological effects of the schwannomas. We previously identified fimepinostat, a dual histone deacetylase (HDAC)/phosphoinositide-3 kinase (PI3K) inhibitor, as a promising drug candidate with pro-apoptotic effects on NF2-related schwannomas. This preclinical study used the pharmaceutical formulation of fimepinostat to confirm its efficacy in schwannomas and identify pro-apoptotic signaling pathways. Fimepinostat was tested in human schwannoma model cells, patient-derived primary vestibular and non-vestibular schwannoma cells, and in a sciatic nerve allograft model. The signaling pathways leading to caspase-3-dependent apoptosis were elucidated using immune assays, flow cytometry, imaging, proteome, and acetylome analysis. Acute exposure to fimepinostat led to p21-dependent cell cycle inhibition, upregulation of tumor necrosis factor-related apoptosis-inducing ligand receptor 2 (TRAIL R2), and downregulation of tumor necrosis factor receptor 1 (TNFR1), Yes-associated protein (YAP), and inhibitors of apoptosis. Moreover, fimepinostat downregulated cytokine and chemokine secretion increased by merlin loss in schwannoma cells. Fimepinostat is a promising new drug intervention for NF2-SWN patients with the potential to promote tumor regression. Full article
Show Figures

Figure 1

17 pages, 1285 KB  
Review
The Extracellular Matrix in Liver Regeneration: Biological and Therapeutic Insights
by Haodong Ma, Wenyue Wu, Wen Zhang, Hong Li, Ziyan Pan, Caihong Wang, Ruoyu Gao, Qiushuang Ji, Zhi Chen, Hong You and Wei Chen
Bioengineering 2026, 13(3), 335; https://doi.org/10.3390/bioengineering13030335 - 13 Mar 2026
Viewed by 261
Abstract
The liver possesses a remarkable regenerative capacity following injury, a process fundamentally orchestrated by the dynamic extracellular matrix (ECM). Far beyond a passive scaffold, the liver matrisome functions as an integrative mechano-biochemical circuit. It comprises a core structural network together with regulatory non-core [...] Read more.
The liver possesses a remarkable regenerative capacity following injury, a process fundamentally orchestrated by the dynamic extracellular matrix (ECM). Far beyond a passive scaffold, the liver matrisome functions as an integrative mechano-biochemical circuit. It comprises a core structural network together with regulatory non-core components that collectively establish a dynamic niche. This niche stores and releases mitogenic cues, transmits mechanical forces, and coordinates multicellular crosstalk. Through receptors like integrins and mechanosensitive channels, ECM-derived signals converge on key pathways, including Hippo-YAP/TAZ and Wnt/β-catenin, to drive hepatocyte proliferation and tissue restructuring. The balance between matrix stabilization and remodeling dictates the outcome, guiding physiological regeneration versus fibrotic progression. Consequently, the ECM emerges as a central therapeutic target and a blueprint for engineering strategies aimed at restoring liver function. Strategies to recalibrate its composition, mechanics, and remodeling, from pharmacological inhibitors to bioengineered decellularized ECM scaffolds, hold significant potential for steering liver repair and combating chronic liver disease. Full article
Show Figures

Figure 1

19 pages, 8680 KB  
Article
Mitophagy Activation via the YAP/Parkin Pathway Underlies the Neuroprotective Action of Tetramethylpyrazine in Cerebral Ischemia/Reperfusion Injury
by Lanxi Xu, Meiyu Wang, Yan Feng, Sihan Wang, Yihan Qian, Weiru Jiang, Jiadong Xu, Yan Fang, Yani Zhang and Lisheng Chu
Biomolecules 2026, 16(3), 429; https://doi.org/10.3390/biom16030429 - 13 Mar 2026
Viewed by 221
Abstract
Background: Mitophagy is a critical mitochondrial quality control mechanism that limits neuronal injury following cerebral ischemia/reperfusion injury (CI/RI). Tetramethylpyrazine (TMP), a bioactive alkaloid from Ligusticum chuanxiong Hort., exhibits neuroprotective effects in cerebrovascular disorders. However, whether these effects involve mitophagy regulation remains unclear. Methods: [...] Read more.
Background: Mitophagy is a critical mitochondrial quality control mechanism that limits neuronal injury following cerebral ischemia/reperfusion injury (CI/RI). Tetramethylpyrazine (TMP), a bioactive alkaloid from Ligusticum chuanxiong Hort., exhibits neuroprotective effects in cerebrovascular disorders. However, whether these effects involve mitophagy regulation remains unclear. Methods: CI/RI was induced using a middle cerebral artery occlusion/reperfusion (MCAO/R) model in mice and an oxygen–glucose deprivation/reoxygenation (OGD/R) model in HT22 cells. Neurological function, infarct volume, mitochondrial function, and mitophagy-related markers were assessed. Pharmacological inhibitors and genetic manipulation of YAP and Parkin were used to investigate underlying mechanisms. Results: TMP treatment significantly reduced infarct volume and improved neurological deficits in MCAO/R mice, accompanied by enhanced mitophagy, as indicated by increased mitochondrial LC3 recruitment and Parkin expression. In OGD/R-injured HT22 cells, TMP promoted mitophagosome and mitolysosome formation, reduced mitochondrial reactive oxygen species, and restored mitochondrial membrane potential. Inhibition of mitophagy with Mdivi-1 attenuated TMP-mediated neuroprotection. Mechanistically, TMP promoted YAP nuclear localization, and inhibition of YAP or silencing of Parkin abolished TMP-induced mitophagy, while Parkin overexpression restored mitophagy under YAP inhibition. Conclusions: TMP alleviates CI/RI by promoting mitophagy through the YAP/Parkin signaling pathway, suggesting mitophagy modulation as a potential therapeutic strategy for ischemic brain injury. Full article
(This article belongs to the Section Cellular Biochemistry)
Show Figures

Figure 1

13 pages, 655 KB  
Article
Gene Expression Profiles Associated with Molecular Subtypes and Pathological Response to Neoadjuvant Treatment in Surgical Breast Cancer
by Sonia Baulies, Miguel Angel Molina-Vila, Francesc Tresserra, Ignacio Rodríguez, Yannick Hurni, Ana Giménez-Capitán, Silvia Cabrera and Rafael Fábregas
Int. J. Mol. Sci. 2026, 27(6), 2564; https://doi.org/10.3390/ijms27062564 - 11 Mar 2026
Viewed by 187
Abstract
Chemotherapy has significantly improved survival in breast cancer and, in the neoadjuvant setting, contributes to tumor downstaging and increased rates of breast-conserving surgery while enabling in vivo assessment of tumor biology and chemosensitivity. Pathological complete response (pCR) is a key endpoint associated with [...] Read more.
Chemotherapy has significantly improved survival in breast cancer and, in the neoadjuvant setting, contributes to tumor downstaging and increased rates of breast-conserving surgery while enabling in vivo assessment of tumor biology and chemosensitivity. Pathological complete response (pCR) is a key endpoint associated with favorable outcomes; however, tumor heterogeneity highlights the need for reliable predictive biomarkers. This study evaluated the mRNA expression of 13 candidate genes in relation to molecular subtypes and pathological response to neoadjuvant chemotherapy (NAC) to identify potential predictive and prognostic markers. Pretreatment core biopsies from 92 patients receiving NAC were analyzed by quantitative RT-PCR. Molecular subtypes were determined by immunohistochemistry (ER, PR, HER2, Ki67), and pathological response was classified using the Miller–Payne scale as good (MP 4/5) or poor (MP 1–3). Multivariate logistic regression assessed associations between gene expression, subtype, and pCR. Hormone receptor-positive tumors showed significantly higher expression of AXL, FGFR1, RAP80, GAS6, BTRCP, and ZNF217. Significant associations with pCR were observed for AXL, FGFR1, YAP, and BRCA1. Low AXL and BRCA1 expression levels were independently associated with pCR. In addition, their combined low expression was associated most strongly with breast pCR in this cohort. These findings should be interpreted as exploratory and require validation in independent cohorts. Full article
Show Figures

Figure 1

32 pages, 2748 KB  
Review
Pediatric Hepatoblastoma: From Developmental Molecular Mechanisms to Innovative Therapeutic Strategies
by Ana Maria Scurtu, Elena Țarcă, Laura Mihaela Trandafir, Alina Belu, Alina Jehac, Ioana Martu, Valentin Bernic, Rodica Elena Heredea, Viorel Țarcă, Dumitrel Băiceanu and Elena Cojocaru
Cancers 2026, 18(5), 879; https://doi.org/10.3390/cancers18050879 - 9 Mar 2026
Viewed by 472
Abstract
Background/Objectives: Hepatoblastoma, the most common pediatric primary liver cancer, is no longer regarded as a conventional malignancy but rather as a tumor emerging from disrupted hepatic developmental processes. Although improvements in chemotherapy, surgical techniques, and liver transplantation have markedly enhanced survival, therapeutic decision-making [...] Read more.
Background/Objectives: Hepatoblastoma, the most common pediatric primary liver cancer, is no longer regarded as a conventional malignancy but rather as a tumor emerging from disrupted hepatic developmental processes. Although improvements in chemotherapy, surgical techniques, and liver transplantation have markedly enhanced survival, therapeutic decision-making is still primarily guided by anatomical criteria and insufficiently reflects the biological heterogeneity that contributes to variable treatment response and disease recurrence. This narrative review integrates recent advances in molecular biology, tumor stemness, microenvironmental interactions, and translational research models in pediatric hepatoblastoma. We critically examine how developmental signaling pathways, cellular plasticity, and immune–vascular context shape tumor behavior and therapeutic vulnerability, with a focus on emerging targeted, anti-angiogenic, immune, and epigenetic strategies. Results: Hepatoblastoma is characterized by aberrant activation of key developmental pathways, including Wnt/β-catenin, Hippo–YAP, IGF, and mTOR signaling, which cooperate to sustain proliferation, stem-like phenotypes, and treatment resistance. Tumor heterogeneity is further reinforced by cancer stem cell populations and a predominantly immune-cold microenvironment. While innovative therapeutic approaches show promise, their clinical impact has been limited by biological complexity and insufficient integration into current treatment algorithms. Liquid biopsy biomarkers, advanced translational models, and multi-omics approaches offer new opportunities for biologically informed risk stratification and therapy adaptation. Conclusions: Future progress in pediatric hepatoblastoma will require a paradigm shift from purely clinicopathological management toward an integrated molecular and surgical framework. Incorporating biological stratification into therapeutic decision-making may enable personalized treatment, rational therapy de-escalation, and improved outcomes for high-risk disease. This review highlights the foundations and future directions for precision medicine in hepatoblastoma. Full article
(This article belongs to the Section Pediatric Oncology)
Show Figures

Figure 1

18 pages, 1063 KB  
Review
Intracellular Signaling Regulated by Activated α2-Macroglobulin: Expanding Beyond Its Protease Inhibitory Role
by Lin Liu, Fang Yuan, Junting Jia and Yuyuan Ma
Int. J. Mol. Sci. 2026, 27(5), 2487; https://doi.org/10.3390/ijms27052487 - 8 Mar 2026
Viewed by 357
Abstract
Alpha-2-macroglobulin (α2M) is a conserved plasma glycoprotein traditionally known for its broad-spectrum protease inhibitory activity. However, emerging evidence indicates that its activated form, α2M*, generated via proteolytic cleavage or nucleophilic attack, functions as a versatile signaling ligand. By engaging [...] Read more.
Alpha-2-macroglobulin (α2M) is a conserved plasma glycoprotein traditionally known for its broad-spectrum protease inhibitory activity. However, emerging evidence indicates that its activated form, α2M*, generated via proteolytic cleavage or nucleophilic attack, functions as a versatile signaling ligand. By engaging specific cell-surface receptors, most notably low-density lipoprotein receptor-related protein 1 (LRP1) and glucose-regulated protein 78 (GRP78), α2M* orchestrates a diverse array of intracellular programs, including the PI3K/Akt/mTOR, MAPK/ERK, and JAK/STAT cascades, as well as mechanosensitive YAP/TAZ signaling. These pathways collectively govern fundamental cellular processes such as proliferation, metabolic reprogramming, cytoskeletal remodeling, and inflammatory adaptation across various cell types, including macrophages, cardiomyocytes, and malignant cells. Altogether, this review synthesizes current knowledge on α2M activation, structural transitions, receptor interactions, and downstream signaling, highlighting the expanding functional landscape of α2M* as a potent regulator of intracellular communication with implications for physiology and disease. Full article
(This article belongs to the Section Molecular Biology)
Show Figures

Figure 1

19 pages, 1474 KB  
Review
Molecular Mechanisms of Cardiac Fibrosis: A Pathologist’s Perspective
by Andrea Marzullo and Cecilia Salzillo
Curr. Issues Mol. Biol. 2026, 48(3), 278; https://doi.org/10.3390/cimb48030278 - 5 Mar 2026
Viewed by 256
Abstract
Cardiac fibrosis represents a final common pathway in a wide range of cardiac disorders, leading to structural remodeling, diastolic dysfunction, and heart failure. From a pathologist’s viewpoint, fibrotic remodeling displays distinctive morphologic patterns such as interstitial, perivascular, and replacement fibrosis, which mirror specific [...] Read more.
Cardiac fibrosis represents a final common pathway in a wide range of cardiac disorders, leading to structural remodeling, diastolic dysfunction, and heart failure. From a pathologist’s viewpoint, fibrotic remodeling displays distinctive morphologic patterns such as interstitial, perivascular, and replacement fibrosis, which mirror specific cellular and molecular mechanisms. Central to this process is the activation of cardiac fibroblasts into myofibroblasts, driven by profibrotic signaling cascades such as transforming growth factor beta (TGF-β)/mothers against decapentaplegic homolog proteins (SMAD), Wingless/Integrated signaling pathway (Wnt)/βeta-catenin, and Hippo-Yes-associated protein (YAP)/transcriptional coactivator with PDZ-binding motif (TAZ) pathways. Neurohumoral mediators, including angiotensin II and aldosterone, further amplify extracellular matrix synthesis and tissue stiffness. Epigenetic modulators and non-coding RNAs (n-c RNAs) orchestrate transcriptional programs that perpetuate fibroblast activation. Histopathological correlates of these molecular events, collagen deposition, alpha-smooth muscle actin (α-SMA) expression, and extracellular matrix (ECM) cross-linking, can be demonstrated through immunohistochemistry and digital morphometry. This review integrates molecular signaling and morphologic evidence to delineate the mechanisms of cardiac fibrosis, emphasizing the pathologist’s role as a link between molecular insight and diagnostic interpretation. Understanding these intertwined processes provides the foundation for novel antifibrotic therapies targeting key molecular nodes of fibroblast activation and matrix remodeling. Full article
Show Figures

Figure 1

15 pages, 4859 KB  
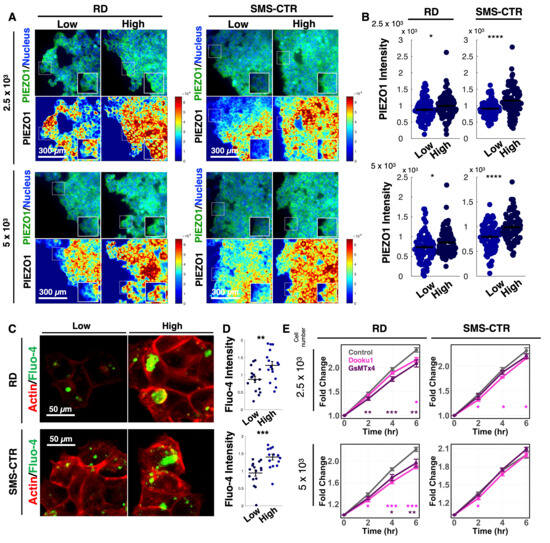
Article
The Extracellular Matrix Regulates Invasion in Fusion-Negative Rhabdomyosarcoma via YAP–PIEZO1 Signaling Axis
by Yuanzhong Pan, Juha Kim, Brian M. Wong, Esteban Cobo Espuny and JinSeok Park
Cancers 2026, 18(5), 827; https://doi.org/10.3390/cancers18050827 - 4 Mar 2026
Viewed by 339
Abstract
Background: Fusion-negative rhabdomyosarcoma (FNRMS) represents the most prevalent subtype of rhabdomyosarcoma, the most common pediatric soft-tissue sarcoma. Although its invasion is a leading cause of recurrence and poor prognosis, its underlying mechanism remains unclear. We investigated how extracellular matrix density regulates FNRMS [...] Read more.
Background: Fusion-negative rhabdomyosarcoma (FNRMS) represents the most prevalent subtype of rhabdomyosarcoma, the most common pediatric soft-tissue sarcoma. Although its invasion is a leading cause of recurrence and poor prognosis, its underlying mechanism remains unclear. We investigated how extracellular matrix density regulates FNRMS progression via mechano-transduction. Methods: We used three-dimensional spheroid invasion assays with FNRMS cells embedded in varying collagen concentrations. Mechanistic insights were gained through immunofluorescence, sequencing reanalysis, calcium live-cell imaging, and pharmacological inhibition of the YAP–PIEZO1 axis. Results: High extracellular matrix density significantly enhanced invasive spreading, correlating with increased YAP nuclear localization. YAP overexpression was sufficient to promote invasive spreading, while its inhibition attenuated the matrix-enhanced phenotype. We identified PIEZO1 as a direct transcriptional target of YAP. High extracellular matrix density stimulated PIEZO1-dependent calcium influx, which was required for invasion. Furthermore, elevated PIEZO1 expression was significantly associated with poorer overall survival in FNRMS patients. Targeting YAP effectively suppressed both calcium flux and invasion. Conclusions: Our findings establish a YAP–PIEZO1 axis linking extracellular matrix density to FNRMS invasion. This mechanosensitive pathway represents a potential therapeutic vulnerability in aggressive FNRMS. Full article
(This article belongs to the Special Issue Recent Advances in the Molecular Genetics of Sarcomas)
Show Figures

Figure 1

21 pages, 966 KB  
Review
Translating Fibrosis to Malignancy: Biomarkers and Therapeutic Opportunities in Liver Fibrosis and Hepatocellular Carcinoma
by Daniel Neureiter, Tobias Kiesslich and Matthias Ocker
Med. Sci. 2026, 14(1), 110; https://doi.org/10.3390/medsci14010110 - 25 Feb 2026
Viewed by 330
Abstract
Background/Objectives: Hepatocellular carcinoma (HCC) commonly arises from chronic liver diseases that show progressing fibrosis and cirrhosis. The molecular mechanisms driving the transition from advanced fibrosis to overt malignancy remain poorly defined, representing a key knowledge gap in current hepatology research. This review delineates [...] Read more.
Background/Objectives: Hepatocellular carcinoma (HCC) commonly arises from chronic liver diseases that show progressing fibrosis and cirrhosis. The molecular mechanisms driving the transition from advanced fibrosis to overt malignancy remain poorly defined, representing a key knowledge gap in current hepatology research. This review delineates shared pathways like TGFβ/SMAD, WNT/β-catenin, Hedgehog, NOTCH, Hippo/YAP-TAZ and MAPK, linking fibrosis to HCC and opening avenues for dual antifibrotic/antitumor therapies. Results and Conclusions: So far, validated biomarker tools for fibrosis, like FIB-4, Enhanced Liver Fibrosis (ELF) and combined direct/indirect markers of liver damage and tissue remodeling, are used for fibrosis staging, while HCC detection leverages serum parameters like α-fetoprotein (AFP) or, more recently, multi-omics approaches (miRNA, cfDNA, metabolomics). Understanding the interconnection of these pathways can lead to novel targeted therapies (e.g., TGFβ inhibitors) that may show dual antifibrotic and antitumor activity in future studies. Full article
(This article belongs to the Special Issue Feature Papers in Section “Cancer and Cancer-Related Research”)
Show Figures

Figure 1

17 pages, 320 KB  
Review
Clinical Importance of Molecular Biomarkers in Pleural Mesothelioma
by Logan Roof, Kenna Koehler and Claire Verschraegen
Cancers 2026, 18(4), 679; https://doi.org/10.3390/cancers18040679 - 19 Feb 2026
Viewed by 536
Abstract
Pleural mesothelioma (PM) is a rare malignancy with opportunities for improvement in current treatment paradigms despite recent advances in systemic therapy. While histology remains the most clinically relevant prognostic indicator, the expanding use of immunotherapy and ongoing clinical trials involving targeted therapies have [...] Read more.
Pleural mesothelioma (PM) is a rare malignancy with opportunities for improvement in current treatment paradigms despite recent advances in systemic therapy. While histology remains the most clinically relevant prognostic indicator, the expanding use of immunotherapy and ongoing clinical trials involving targeted therapies have increased interest in the development of predictive and prognostic biomarkers in this disease. This review summarizes the current biologic and therapeutic landscape of PM and the biomarkers that influence prognosis and treatment response. Biomarkers such as programmed death ligand 1 (PD-L1) expression and tumor mutational burden (TMB) demonstrate inconsistent predictive value in PM and are not currently used in clinical decision pathways in the real-world setting. This review highlights the developing role of dynamic biomarkers such as circulating tumor DNA (ctDNA) for molecular response assessment and minimal residual disease (MRD) detection. This review also examines important genomic and transcriptomic alterations in PM, such as MTAP, BAP1, CDKN2A, and NF2/YAP/TEAD. These alterations provide potential targets for ongoing early-phase clinical trials. Future advances in PM will depend on the development and integration of comprehensive biomarker models that combine clinicopathologic, immune, and molecular features of this complex and heterogenous disease. Full article
(This article belongs to the Special Issue Biomarkers and Targeted Therapy in Malignant Pleural Mesothelioma)
22 pages, 8888 KB  
Review
The Stiff Side of Cancer: How Matrix Mechanics Rewrites Non-Coding RNA Expression Programs
by Alma D. Campos-Parra, Jonathan Puente-Rivera, César López-Camarillo, Stephanie I. Nuñez-Olvera, Nereyda Hernández Nava, Gabriela Alvarado Macias and Macrina Beatriz Silva-Cázares
Non-Coding RNA 2026, 12(1), 7; https://doi.org/10.3390/ncrna12010007 - 18 Feb 2026
Viewed by 619
Abstract
Extracellular matrix (ECM) stiffening is a defining biophysical feature of solid tumors that reshape gene regulation through mechanotransduction. Increased collagen crosslinking and stromal remodeling enhance integrin engagement, focal-adhesion signaling and force transmission to the nucleus, where key hubs such as lysyl oxidase (LOX), [...] Read more.
Extracellular matrix (ECM) stiffening is a defining biophysical feature of solid tumors that reshape gene regulation through mechanotransduction. Increased collagen crosslinking and stromal remodeling enhance integrin engagement, focal-adhesion signaling and force transmission to the nucleus, where key hubs such as lysyl oxidase (LOX), focal adhesion kinase (FAK) and the Hippo co-activators YAP1 and TAZ (WWTR1) promote proliferation, invasion, stemness and therapy resistance. Here, we synthesize evidence that quantitative changes in matrix stiffness remodel the miRNome and lncRNome in both tumor and stromal compartments, including extracellular vesicle cargo that reprograms metastatic niches. To address heterogeneity in experimental support, we classify mechanosensitive ncRNAs into studies directly validated by stiffness manipulation (e.g., tunable hydrogels/AFM) versus indirect associations based on mechanosensitive signaling, and we summarize physiological versus pathophysiological stiffness ranges across tissues discussed. We further review competing endogenous RNA (ceRNA) networks converging on mechanotransduction nodes and ECM remodeling enzymes, and discuss translational opportunities and challenges, including targeting mechanosensitive ncRNAs, combining ncRNA modulation with anti-stiffening strategies, delivery barriers in dense tumors, and the potential of circulating/exosomal ncRNAs as biomarkers. Overall, integrating ECM mechanics with ncRNA regulatory circuits provides a framework to identify feed-forward loops sustaining aggressive phenotypes in rigid microenvironments and highlights priorities for validation in physiologically relevant models. Full article
(This article belongs to the Section Long Non-Coding RNA)
Show Figures

Figure 1

33 pages, 1708 KB  
Review
Tankyrases and Their Binding Proteins: Origins of Their Roles in Diverse Cellular Pathways
by Nafiseh Chalabi Hagkarim and Roger J. Grand
Cells 2026, 15(4), 348; https://doi.org/10.3390/cells15040348 - 14 Feb 2026
Viewed by 662
Abstract
Tankyrases (TNKS1 and TNKS2) are multifunctional enzymes of the poly(ADP-ribose) polymerase (PARP) family that regulate cellular homeostasis by catalyzing poly(ADP-ribosyl)ation and stabilizing protein–protein interactions through their ankyrin repeat clusters. By engaging with diverse sets of proteins, TNKSs act as central hubs that coordinate [...] Read more.
Tankyrases (TNKS1 and TNKS2) are multifunctional enzymes of the poly(ADP-ribose) polymerase (PARP) family that regulate cellular homeostasis by catalyzing poly(ADP-ribosyl)ation and stabilizing protein–protein interactions through their ankyrin repeat clusters. By engaging with diverse sets of proteins, TNKSs act as central hubs that coordinate signaling and metabolic pathways. In this review, we discuss how TNKS –protein interactions underpin their roles across multiple biological pathways, including Wnt/β-catenin, YAP and SRC signaling, mTORC1 signaling, DNA damage repair (via PARP crosstalk and recruitment of repair factors), telomere maintenance, cell-cycle regulation, glucose metabolism, cytoskeleton rearrangement, autophagy, proteasomal degradation, and apoptosis. We highlight the structural basis of these interactions, emphasizing ankyrin repeat domain recognition motifs and the consequences of TNKS-mediated PARylation on protein stability and localization. By integrating findings from oncology, virology, and metabolism, we illustrate how TNKS functions as a nodal regulator linking genome stability, signaling fidelity, and metabolic control. The interplay between TNKS and these varied pathways is essential for the well-being of the organism, with its dysregulation having severe biological and clinical consequences, which are discussed here. Finally, we consider therapeutic implications of disrupting TNKS–protein interactions, with particular attention paid to selective small-molecule inhibitors and their translational potential in cancer, viral infections, and degenerative diseases. Full article
(This article belongs to the Section Cell Signaling)
Show Figures

Figure 1

Back to TopTop