MicroRNA-181a Regulates the Proliferation and Differentiation of Hu Sheep Skeletal Muscle Satellite Cells and Targets the YAP1 Gene
Abstract
:1. Introduction
2. Methods
2.1. Ethics Statement
2.2. Experimental Animals and Tissues
2.3. Cell Isolation and Culture
2.4. Total RNA of SMSCs Extraction, cDNA Synthesis and qRT-PCR
2.5. Primers for qRT-PCR
2.6. Oligonucleotides and Construction of Related Plasmids
2.7. Cell Transfection
2.8. Dual-Luciferase Reporter Assay
2.9. CCK-8 Assay
2.10. EdU Assay
2.11. Cell Cycle Assay
2.12. Immunofluorescence Assay
2.13. Western Blot
2.14. Statistical Analysis
3. Results
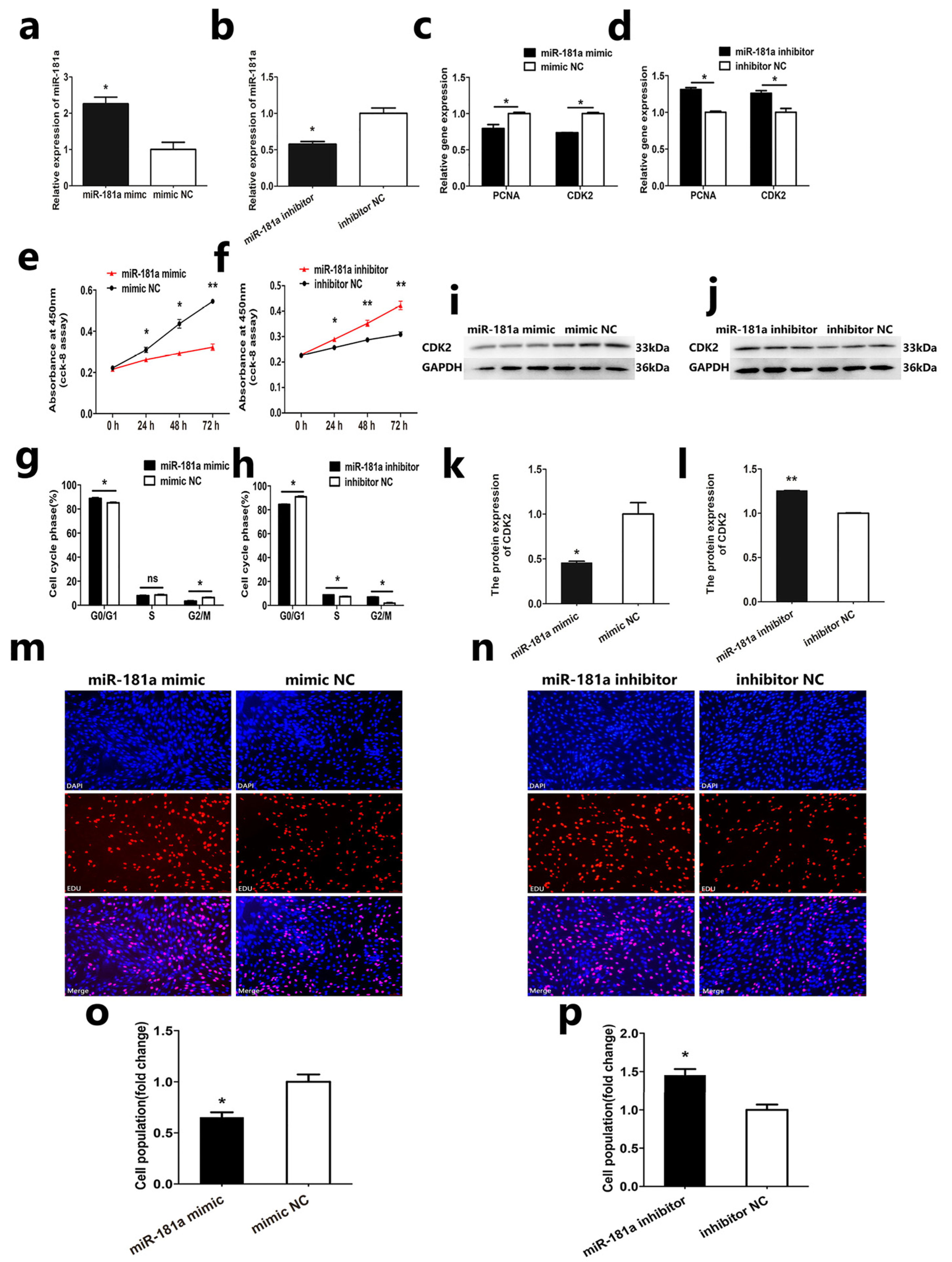
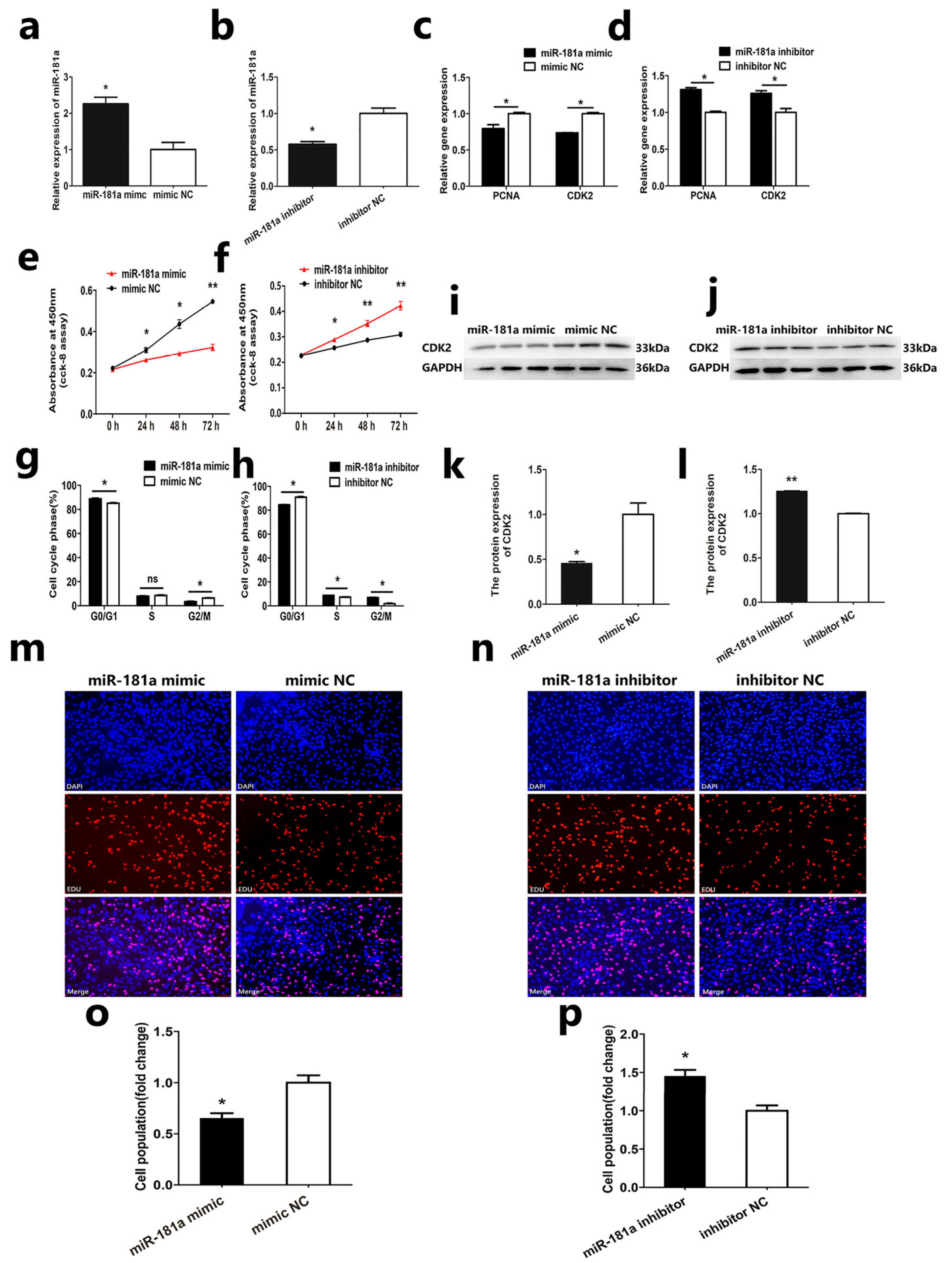
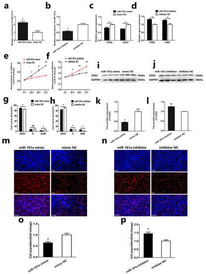
3.1. MiR-181a Suppresses SMSCs Proliferation
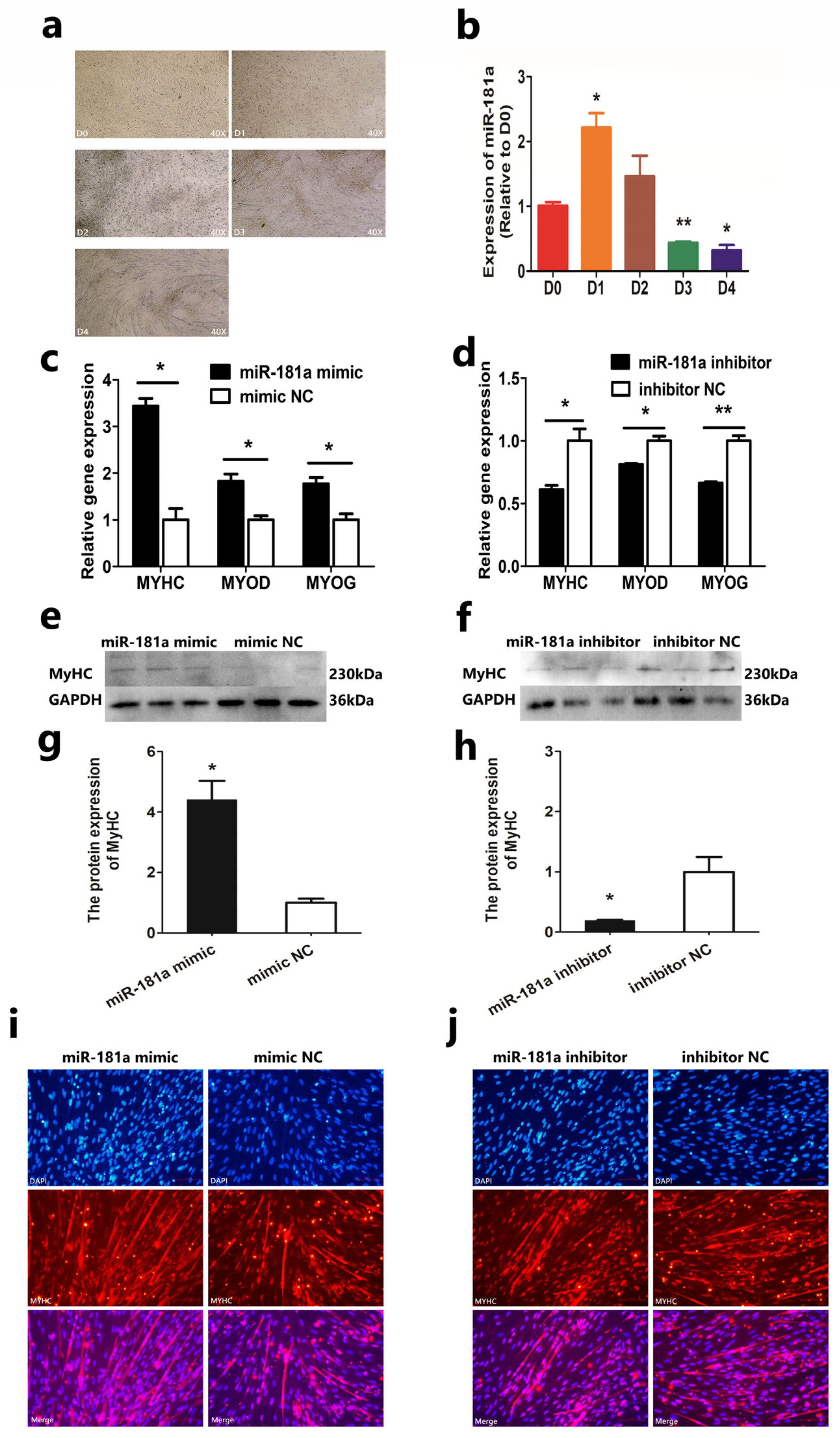
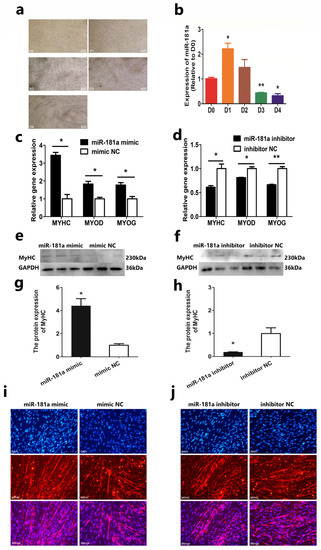
3.2. MiR-181a Facilitates SMSCs’ Differentiation
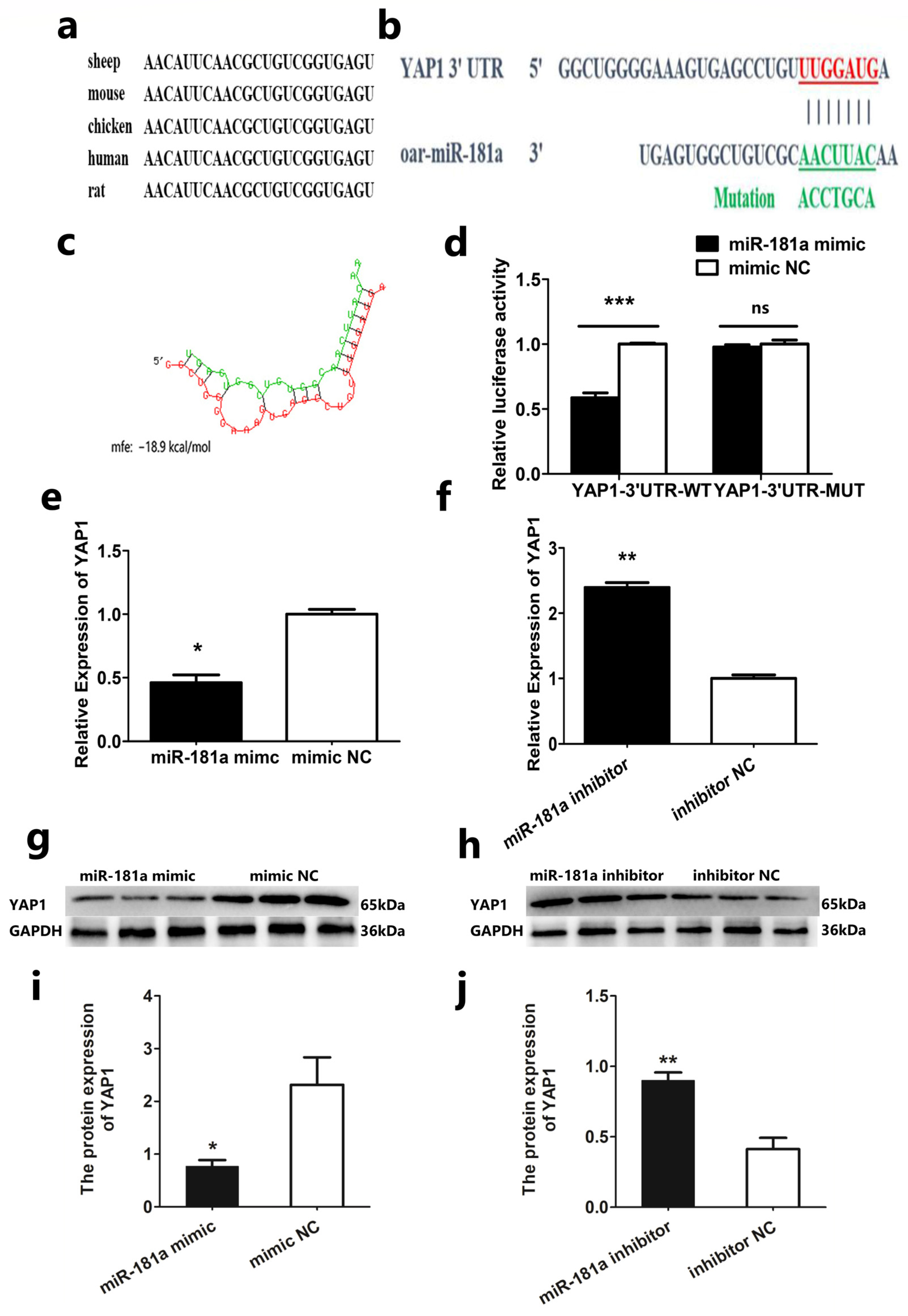
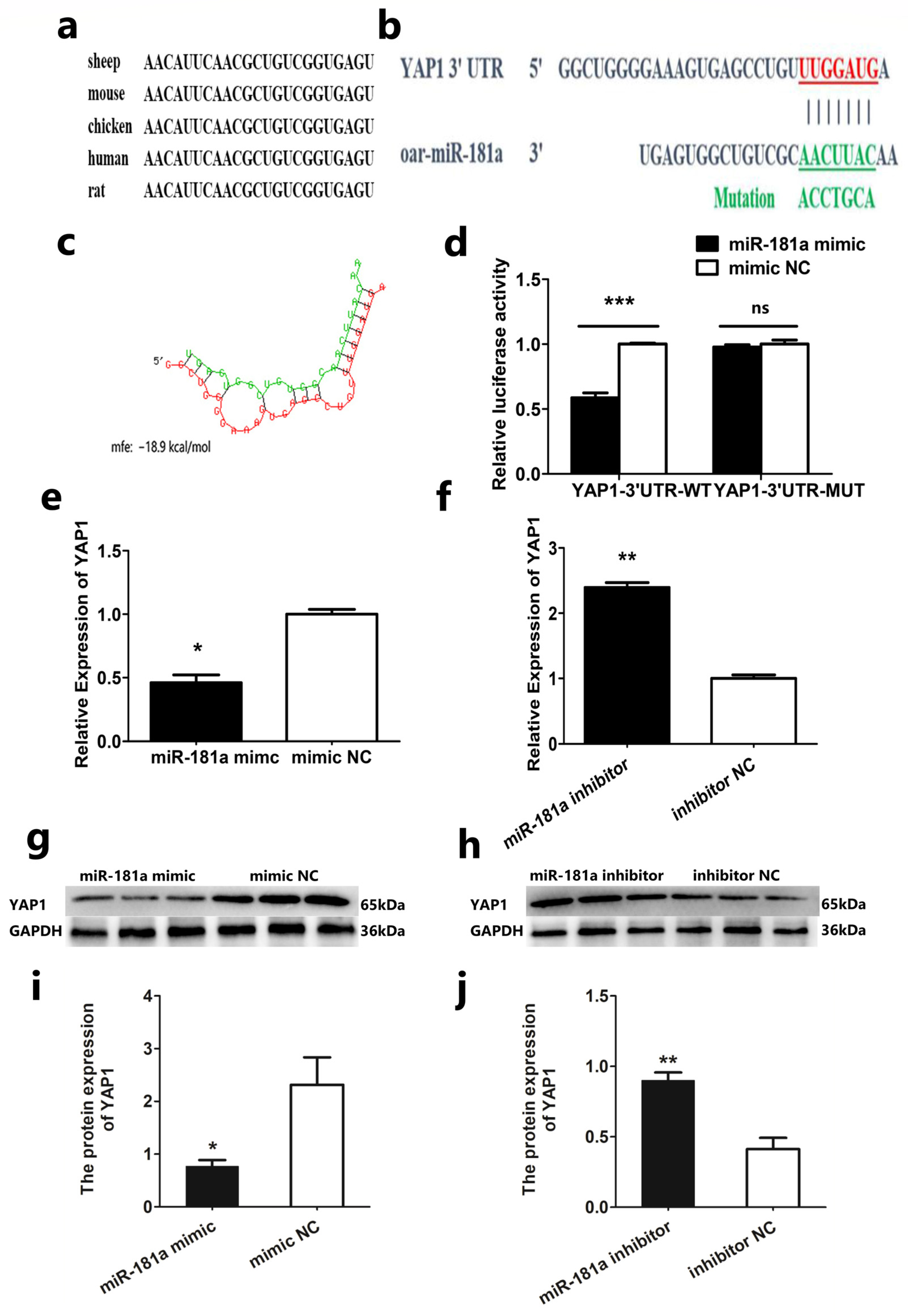
3.3. YAP1 Is a Target Gene of miR-181a
4. Discussion
Author Contributions
Funding
Institutional Review Board Statement
Informed Consent Statement
Conflicts of Interest
References
- Picard, B.; Lefaucheur, L.; Berri, C.; Duclos, M.J. Muscle fibre ontogenesis in farm animal species. Reprod. Nutr. Dev. 2002, 42, 415–431. [Google Scholar] [CrossRef] [PubMed] [Green Version]
- Zhao, X.; Mo, D.; Li, A.; Gong, W.; Xiao, S.; Zhang, Y.; Qin, L.; Niu, Y.; Guo, Y.; Liu, X. Comparative analyses by sequencing of transcriptomes during skeletal muscle development between pig breeds differing in muscle growth rate and fatness. PLoS ONE 2011, 6, e19774. [Google Scholar] [CrossRef] [PubMed] [Green Version]
- Xu, Y.; Qian, H.; Feng, X.; Xiong, Y.; Lei, M.; Ren, Z.; Zuo, B.; Xu, D.; Ma, Y.; Yuan, H. Differential proteome and transcriptome analysis of porcine skeletal muscle during development. J. Proteom. 2012, 75, 2093–2108. [Google Scholar] [CrossRef] [PubMed]
- Liu, Z.; Li, C.; Li, X.; Yao, Y.; Ni, W.; Zhang, X.; Cao, Y.; Hazi, W.; Wang, D.; Quan, R. Expression profiles of microRNAs in skeletal muscle of sheep by deep sequencing. Asian-Australas. J. Anim. Sci. 2019, 32, 757–766. [Google Scholar] [CrossRef] [PubMed] [Green Version]
- Morgan, J.E.; Partridge, T.A. Muscle satellite cells. Int. J. Biochem. Cell Biol. 2003, 35, 1151–1156. [Google Scholar] [CrossRef]
- Wahid, F.; Shehzad, A.; Khan, T.; Kim, Y.Y. MicroRNAs: Synthesis, mechanism, function, and recent clinical trials. Biochim. Biophys. Acta 2010, 1803, 1231–1243. [Google Scholar] [CrossRef] [PubMed] [Green Version]
- Cui, M.; Yao, X.; Lin, Y.; Zhang, D.; Cui, R.; Zhang, X. Interactive functions of microRNAs in the miR-23a-27a-24-2 cluster and the potential for targeted therapy in cancer. J. Cell Physiol. 2020, 235, 6–16. [Google Scholar] [CrossRef] [PubMed]
- Guo, H.; Ingolia, N.T.; Weissman, J.S.; Bartel, D.P. Mammalian microRNAs predominantly act to decrease target mRNA levels. Nature 2010, 466, 835–840. [Google Scholar] [CrossRef] [PubMed] [Green Version]
- Zhang, W.R.; Zhang, H.N.; Wang, Y.M.; Dai, Y.; Liu, X.F.; Li, X.; Ding, X.B.; Guo, H. miR-143 regulates proliferation and differentiation of bovine skeletal muscle satellite cells by targeting IGFBP5. In Vitro Cell Dev. Biol. Anim. 2017, 53, 265–271. [Google Scholar] [CrossRef] [PubMed]
- Ling, Y.H.; Sui, M.H.; Zheng, Q.; Wang, K.Y.; Wu, H.; Li, W.Y.; Liu, Y.; Chu, M.X.; Fang, F.G.; Xu, L.N. miR-27b regulates myogenic proliferation and differentiation by targeting Pax3 in goat. Sci. Rep. 2018, 8, 3909. [Google Scholar] [CrossRef] [Green Version]
- Yang, Z.; Wan, X.; Gu, Z.; Zhang, H.; Yang, X.; He, L.; Miao, R.; Zhong, Y.; Zhao, H. Evolution of the mir-181 microRNA family. Comput. Biol. Med. 2014, 52, 82–87. [Google Scholar] [CrossRef] [PubMed]
- Yang, C.; Tabatabaei, S.N.; Ruan, X.; Hardy, P. The Dual Regulatory Role of MiR-181a in Breast Cancer. Cell Physiol. Biochem. 2017, 44, 843–856. [Google Scholar] [CrossRef] [PubMed]
- Ping, W.; Gao, Y.; Fan, X.; Li, W.; Deng, Y.; Fu, X. MiR-181a contributes gefitinib resistance in non-small cell lung cancer cells by targeting GAS7. Biochem. Biophys. Res. Commun. 2018, 495, 2482–2489. [Google Scholar] [CrossRef] [PubMed]
- Goljanek-Whysall, K.; Soriano-Arroquia, A.; McCormick, R.; Chinda, C.; McDonagh, B. miR-181a regulates p62/SQSTM1, parkin, and protein DJ-1 promoting mitochondrial dynamics in skeletal muscle aging. Aging Cell 2020, 19, e13140. [Google Scholar] [CrossRef] [PubMed] [Green Version]
- Lian, S.; Guo, J.R.; Nan, X.M.; Ma, L.; Loor, J.J.; Bu, D.P. MicroRNA Bta-miR-181a regulates the biosynthesis of bovine milk fat by targeting ACSL1. J. Dairy Sci. 2016, 99, 3916–3924. [Google Scholar] [CrossRef] [Green Version]
- Cannell, I.G.; Kong, Y.W.; Bushell, M. How do microRNAs regulate gene expression? Biochem. Soc. Trans. 2008, 36, 1224–1231. [Google Scholar] [CrossRef] [PubMed] [Green Version]
- Szulzewsky, F.; Holland, E.C.; Vasioukhin, V. YAP1 and its fusion proteins in cancer initiation, progression and therapeutic resistance. Dev. Biol. 2021, 475, 205–221. [Google Scholar] [CrossRef]
- Zhou, Y.; Huang, T.; Cheng, A.S.; Yu, J.; Kang, W.; To, K.F. The TEAD Family and Its Oncogenic Role in Promoting Tumorigenesis. Int. J. Mol. Sci. 2016, 17, 138. [Google Scholar] [CrossRef] [PubMed] [Green Version]
- Watt, K.I.; Judson, R.; Medlow, P.; Reid, K.; Kurth, T.B.; Burniston, J.G.; Ratkevicius, A.; De Bari, C.; Wackerhage, H. Yap is a novel regulator of C2C12 myogenesis. Biochem. Biophys. Res. Commun. 2010, 393, 619–624. [Google Scholar] [CrossRef]
- Judson, R.N.; Tremblay, A.M.; Knopp, P.; White, R.B.; Urcia, R.; De Bari, C.; Zammit, P.S.; Camargo, F.D.; Wackerhage, H. The Hippo pathway member Yap plays a key role in influencing fate decisions in muscle satellite cells. J. Cell Sci. 2012, 125, 6009–6019. [Google Scholar] [CrossRef] [Green Version]
- Wu, H.; Ren, Y.; Li, S.; Wang, W.; Yuan, J.; Guo, X.; Liu, D.; Cang, M. In vitro culture and induced differentiation of sheep skeletal muscle satellite cells. Cell Biol. Int. 2012, 36, 579–587. [Google Scholar] [CrossRef] [PubMed]
- Livak, K.J.; Schmittgen, T.D. Analysis of relative gene expression data using real-time quantitative PCR and the 2(-Delta Delta C(T)) Method. Methods 2001, 25, 402–408. [Google Scholar] [CrossRef] [PubMed]
- Lu, Z.; Du, L.; Liu, R.; Di, R.; Zhang, L.; Ma, Y.; Li, Q.; Liu, E.; Chu, M.; Wei, C. MiR-378 and BMP-Smad can influence the proliferation of sheep myoblast. Gene 2018, 674, 143–150. [Google Scholar] [CrossRef] [PubMed]
- Wei, C.; Wu, M.; Wang, C.; Liu, R.; Zhao, H.; Yang, L.; Liu, J.; Wang, Y.; Zhang, S.; Yuan, Z. Long Noncoding RNA Lnc-SEMT Modulates IGF2 Expression by Sponging miR-125b to Promote Sheep Muscle Development and Growth. Cell Physiol. Biochem. 2018, 49, 447–462. [Google Scholar] [CrossRef] [PubMed]
- Wei, X.; Hou, X.; Li, J.; Liu, Y. miRNA-181a/b Regulates Phenotypes of Vessel Smooth Muscle Cells Through Serum Response Factor. DNA Cell Biol. 2017, 36, 127–135. [Google Scholar] [CrossRef] [PubMed]
- Niu, J.; Xue, A.; Chi, Y.; Xue, J.; Wang, W.; Zhao, Z.; Fan, M.; Yang, C.H.; Shao, Z.M.; Pfeffer, L.M. Induction of miRNA-181a by genotoxic treatments promotes chemotherapeutic resistance and metastasis in breast cancer. Oncogene 2016, 35, 1302–1313. [Google Scholar] [CrossRef] [Green Version]
- Wang, L.; Ma, J.; Wang, X.; Peng, F.; Chen, X.; Zheng, B.; Wang, C.; Dai, Z.; Ai, J.; Zhao, S. Kaiso (ZBTB33) Downregulation by Mirna-181a Inhibits Cell Proliferation, Invasion, and the Epithelial-Mesenchymal Transition in Glioma Cells. Cell Physiol. Biochem. 2018, 48, 947–958. [Google Scholar] [CrossRef] [PubMed]
- Fei, J.; Li, Y.; Zhu, X.; Luo, X. miR-181a post-transcriptionally downregulates oncogenic RalA and contributes to growth inhibition and apoptosis in chronic myelogenous leukemia (CML). PLoS ONE 2012, 7, e32834. [Google Scholar] [CrossRef]
- Tedesco, F.S.; Dellavalle, A.; Diaz-Manera, J.; Messina, G.; Cossu, G. Repairing skeletal muscle: Regenerative potential of skeletal muscle stem cells. J. Clin. Investig. 2010, 120, 11–19. [Google Scholar] [CrossRef] [Green Version]
- Naguibneva, I.; Ameyar-Zazoua, M.; Polesskaya, A.; Ait-Si-Ali, S.; Groisman, R.; Souidi, M.; Cuvellier, S.; Harel-Bellan, A. The microRNA miR-181 targets the homeobox protein Hox-A11 during mammalian myoblast differentiation. Nat. Cell Biol. 2006, 8, 278–284. [Google Scholar] [CrossRef] [PubMed]
- Gu, S.; Jin, L.; Zhang, F.; Sarnow, P.; Kay, M.A. Biological basis for restriction of microRNA targets to the 3′ untranslated region in mammalian mRNAs. Nat. Struct. Mol. Biol. 2009, 16, 144–150. [Google Scholar] [CrossRef] [PubMed] [Green Version]
- Zhang, M.; Zhang, Q.; Hu, Y.; Xu, L.; Jiang, Y.; Zhang, C.; Ding, L.; Jiang, R.; Sun, J.; Sun, H. miR-181a increases FoxO1 acetylation and promotes granulosa cell apoptosis via SIRT1 downregulation. Cell Death Dis. 2017, 8, e3088. [Google Scholar] [CrossRef] [PubMed]
- Dahiya, N.; Atreya, C.D. MiR-181a Reduces Platelet Activation via the Inhibition of Endogenous RAP1B. Microrna 2020, 9, 240–246. [Google Scholar] [CrossRef] [PubMed]
- Lapi, E.; Di Agostino, S.; Donzelli, S.; Gal, H.; Domany, E.; Rechavi, G.; Pandolfi, P.P.; Givol, D.; Strano, S.; Lu, X. PML, YAP, and p73 are components of a proapoptotic autoregulatory feedback loop. Mol. Cell 2008, 32, 803–814. [Google Scholar] [CrossRef] [PubMed]
- Wang, K.; Degerny, C.; Xu, M.; Yang, X.J. YAP, TAZ, and Yorkie: A conserved family of signal-responsive transcriptional coregulators in animal development and human disease. Biochem. Cell Biol. 2009, 87, 77–91. [Google Scholar] [CrossRef] [PubMed]



| Gene | Primer Sequence (5′-3′) | Annealing Temperature (°C) |
|---|---|---|
| miR-181a | F: CGAACATTCAACGCTGTCG | 58 |
| R: AGTGCAGGGTCCGAGGTATT | ||
| Stem loop primer | AACATTCAACGCTGTCGGTGAGTGTCGTATCCAG TGCGAATACCTCGGACCCTGCACTGGATACGAC | 60 |
| U6 | F: CTCGCTTCGGCAGCACA | 60 |
| R: AACGCTTCACGAATTTGCGT |
| Gene | Primer Sequence (5′-3′) | Product Size (bp) | Annealing Temperature (°C) | Accession Number |
|---|---|---|---|---|
| YAP1 | F: GGACTAGTCCAACTATGACGACCAATAGCTCA R: CGACGCGTCGAAATAGTGGATGAAAGAA | 108 | 60 | NM_001267881.2 |
| CDK2 | F: AGAAGTGGCTGCATCACAAG | 92 | 60 | NM_001142509.1 |
| R: TCTCAGAATCTCCAGGGAATAG | ||||
| PCNA | F: CGAGGGCTTCGACACTTAC R: GTCTTCATTGCCAGCACATT | 97 | 60 | XM_004014340.4 |
| MYHC | F: TCGTCAAGGCCACAATTTG | 101 | 60 | XM_004010325.3 |
| MYOG | R: CTGCTGCAACACCTGGTCCT F: AATGAAGCCTTCGAGGCCC R: CGCTCTATGTACTGGATGGCG | 101 | 60 | NM_001174109.1 |
| MYOD | F: GCTCCAGAACCGCAGTAAGTT | 106 | 60 | NM_001009390.1 |
| R: CGGCGACAGCAGCTCCATA | ||||
| GAPDH | F: TCTCAAGGGCATTCTAGGCTAC | 151 | 60 | NM_001190390.1 |
| R: GCCGAATTCATTGTCGTACCAG |
| Fragment Name | Sequence (5′-3′) |
|---|---|
| miR-181a mimic | AACAUUCAACGCUGUCGGUGAGU |
| ACUCACCGACAGCGUUGAAUGUU | |
| miR-181a inhibitor | ACUCACCGACAGCGUUGAAUGUU |
| Primer Name | Primer Sequence (5′-3′) | Product Size (bp) | Annealing Temperature (°C) |
|---|---|---|---|
| YAP1-3′UTR-WT | F: AAAAGATCCTTTATTAAGCTTCTCTTCTTGTCCATTGCCGC | 302 | 60 |
| R: CATAGGCCGGCATAGACGCGTTAGACCAGTAAGTCATGTTTTCCCA | |||
| YAP1-3′UTR-MT | F: CCTGTACCTGCAATGGATGCCATTCCTTTTGCC | 6746 | 63 |
| R: TCCATTGCAGGTACAGGCTCACTTTCCCCAGC |
Publisher’s Note: MDPI stays neutral with regard to jurisdictional claims in published maps and institutional affiliations. |
© 2022 by the authors. Licensee MDPI, Basel, Switzerland. This article is an open access article distributed under the terms and conditions of the Creative Commons Attribution (CC BY) license (https://creativecommons.org/licenses/by/4.0/).
Share and Cite
He, M.; Zhang, W.; Wang, S.; Ge, L.; Cao, X.; Wang, S.; Yuan, Z.; Lv, X.; Getachew, T.; Mwacharo, J.M.; et al. MicroRNA-181a Regulates the Proliferation and Differentiation of Hu Sheep Skeletal Muscle Satellite Cells and Targets the YAP1 Gene. Genes 2022, 13, 520. https://doi.org/10.3390/genes13030520
He M, Zhang W, Wang S, Ge L, Cao X, Wang S, Yuan Z, Lv X, Getachew T, Mwacharo JM, et al. MicroRNA-181a Regulates the Proliferation and Differentiation of Hu Sheep Skeletal Muscle Satellite Cells and Targets the YAP1 Gene. Genes. 2022; 13(3):520. https://doi.org/10.3390/genes13030520
Chicago/Turabian StyleHe, Mingliang, Weibo Zhang, Shan Wang, Ling Ge, Xiukai Cao, Shanhe Wang, Zehu Yuan, Xiaoyang Lv, Tesfaye Getachew, Joram M. Mwacharo, and et al. 2022. "MicroRNA-181a Regulates the Proliferation and Differentiation of Hu Sheep Skeletal Muscle Satellite Cells and Targets the YAP1 Gene" Genes 13, no. 3: 520. https://doi.org/10.3390/genes13030520
APA StyleHe, M., Zhang, W., Wang, S., Ge, L., Cao, X., Wang, S., Yuan, Z., Lv, X., Getachew, T., Mwacharo, J. M., Haile, A., & Sun, W. (2022). MicroRNA-181a Regulates the Proliferation and Differentiation of Hu Sheep Skeletal Muscle Satellite Cells and Targets the YAP1 Gene. Genes, 13(3), 520. https://doi.org/10.3390/genes13030520

