Journal Description
Nutrients
Nutrients
is an international, peer-reviewed, open access journal of human nutrition published semimonthly online by MDPI. The Asia Pacific Nutrigenomics Nutrigenetics Organisation (APNNO), Italian Society for Pediatric Gastroenterology, Hepatology and Nutrition (SIGENP), Nutrition Society of New Zealand (NSNZ), Ocular Wellness & Nutrition Society (OWNS) and others are affiliated with Nutrients and their members receive discounts on article processing charges.
- Open Access— free for readers, with article processing charges (APC) paid by authors or their institutions.
- High Visibility: indexed within Scopus, SCIE (Web of Science), PubMed, MEDLINE, PMC, Embase, PubAg, AGRIS, and other databases.
- Journal Rank: JCR - Q1 (Nutrition and Dietetics) / CiteScore - Q1 (Nutrition and Dietetics)
- Rapid Publication: manuscripts are peer-reviewed and a first decision is provided to authors approximately 15 days after submission; acceptance to publication is undertaken in 2.4 days (median values for papers published in this journal in the second half of 2025).
- Recognition of Reviewers: reviewers who provide timely, thorough peer-review reports receive vouchers entitling them to a discount on the APC of their next publication in any MDPI journal, in appreciation of the work done.
- Companion journal: Dietetics.
- Journal Cluster of Food, Nutrition, and Health Science: Beverages, Dietetics, Foods, Nutraceuticals, Nutrients and Obesities.
Impact Factor:
5.0 (2024);
5-Year Impact Factor:
6.0 (2024)
Latest Articles
A Methodological Framework for Aggregating Branded Food Composition Data in mHealth Nutrition Databases: A Case Presentation
Nutrients 2026, 18(2), 359; https://doi.org/10.3390/nu18020359 (registering DOI) - 22 Jan 2026
Abstract
Background/Objectives: Up-to-date, relevant and detailed food composition databases (FCDs) are a central component of mHealth apps. Thus, the expansion and/or update of such FCDs though the aggregation of branded food data (BFCDs) could prove as a cost-efficient methodology. However, a framework for
[...] Read more.
Background/Objectives: Up-to-date, relevant and detailed food composition databases (FCDs) are a central component of mHealth apps. Thus, the expansion and/or update of such FCDs though the aggregation of branded food data (BFCDs) could prove as a cost-efficient methodology. However, a framework for data aggregation from BFCDs has yet to be documented. Methods: Products (n = 3988) available in the HelTH BFCD were grouped following a three-step process. Firstly, foods were grouped based on their name, and then the aggregated nutritional composition was tested for heterogeneity using a coefficient of variation cut-off of 20% followed by a search of the ingredient list and other product characteristics to identify descriptors that reduced heterogeneity. Results: Following a three-step process, n = 347 new generic food names were proposed, each derived from at least three branded products, of which n = 235 were populated with aggregated nutritional content values. We found that 95.3%, 88.6%, 86% and 82.6% of aggregated energy, protein, carbohydrate and sodium values, respectively, had a coefficient of variation <40%. Aggregated saturated fatty acid and total sugar values were less likely to fall in the homogeneity level (76.3% and 65.3%, respectively). The heterogeneity was concentrated in specific subcategories like baked goods, milk products and milk imitation products, primarily. Conclusions: BFCDs can be used as a resource to expand existing databases with relatively homogeneous and up-to-date nutritional composition data. The application of this framework on larger datasets could improve the generic food name yield and homogeneity and support mHealth apps and other uses.
Full article
(This article belongs to the Section Nutrition Methodology & Assessment)
►
Show Figures
Open AccessArticle
Microbiota-Derived Metabolites Associated with Oats and Bran Attenuate Inflammation and Oxidative Stress via the Keap1-Nrf2 Pathway in Zebrafish
by
Wen Duan, Tong Li, Yuyu Zhang, Baoguo Sun and Rui Hai Liu
Nutrients 2026, 18(2), 358; https://doi.org/10.3390/nu18020358 (registering DOI) - 22 Jan 2026
Abstract
Background/Objectives: Oats and oat bran are rich in polyphenols and soluble fiber, which are metabolized by gut microbiota into bioactive compounds. Previous studies identified ursodeoxycholic acid (UDCA), 3-(3-hydroxyphenyl)propionic acid (3-HPP), and avenanthramide C (AVC) as key microbial metabolites with protective effects against colitis.
[...] Read more.
Background/Objectives: Oats and oat bran are rich in polyphenols and soluble fiber, which are metabolized by gut microbiota into bioactive compounds. Previous studies identified ursodeoxycholic acid (UDCA), 3-(3-hydroxyphenyl)propionic acid (3-HPP), and avenanthramide C (AVC) as key microbial metabolites with protective effects against colitis. Methods: This study aimed to elucidate their antioxidant and anti-inflammatory activities and underlying mechanisms using LPS-induced RAW 264.7 macrophages and AAPH-induced oxidative stress in zebrafish embryos. All three metabolites significantly reduced intracellular reactive oxygen species (ROS), nitric oxide (NO), malondialdehyde (MDA), and pro-inflammatory cytokines (IL-6, TNF-α). They also restored mitochondrial membrane potential and enhanced superoxide dismutase (SOD) activity. Results:In vivo, treatment improved zebrafish survival, normalized SOD activity to 76–89% of control levels, and decreased ROS and MDA by 2.4 to 3.8 fold, with UDCA showing the greatest efficacy. Molecular docking revealed strong binding affinities to Keap1, particularly UDCA, which interacted with residues Met577, Ala440, Val532, and Val486. qRT-PCR further demonstrated downregulation of Keap1 and upregulation of Nrf2 and SOD, indicating activation of the Keap1-Nrf2 pathway. Conclusions: Collectively, these findings show that oats and bran-derived microbial metabolites exert potent antioxidant and anti-inflammatory effects via modulation of the Keap1-Nrf2 axis. Among the metabolites, UDCA exhibited the strongest biological activity at equivalent concentrations. This study provides mechanistic insight into how microbiota-derived oat metabolites contribute to redox balance and immune regulation, supporting their potential as functional components in dietary strategies for managing oxidative stress-related inflammatory diseases.
Full article
(This article belongs to the Section Nutrition and Metabolism)
►▼
Show Figures

Figure 1
Open AccessArticle
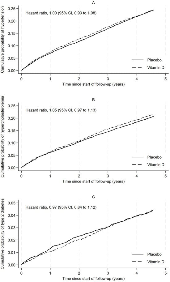
Effect of Vitamin D Supplementation on Cardiometabolic Outcomes in Older Australian Adults—Results from the Randomized Controlled D-Health Trial
by
Briony L. Duarte Romero, Bruce K. Armstrong, Catherine Baxter, Dallas R. English, Peter R. Ebeling, Gunter Hartel, Michael G. Kimlin, Renhua Na, Donald S. A. McLeod, Hai Pham, Tanya Ross, Jolieke C. van der Pols, Alison J. Venn, Penelope M. Webb, David C. Whiteman, Rachel E. Neale and Mary Waterhouse
Nutrients 2026, 18(2), 357; https://doi.org/10.3390/nu18020357 (registering DOI) - 22 Jan 2026
Abstract
Background/Objectives: Observational studies have found inverse associations between 25-hydroxyvitamin D concentration and risk of hypertension, hypercholesterolemia and type 2 diabetes (T2D). More robust evidence from large-scale randomized controlled trials, however, is limited or inconclusive. Methods: The D-Health Trial (N = 21,315)
[...] Read more.
Background/Objectives: Observational studies have found inverse associations between 25-hydroxyvitamin D concentration and risk of hypertension, hypercholesterolemia and type 2 diabetes (T2D). More robust evidence from large-scale randomized controlled trials, however, is limited or inconclusive. Methods: The D-Health Trial (N = 21,315) is a randomized, double-blind, placebo-controlled trial of supplementation with monthly doses of 60,000 international units of oral vitamin D3, conducted in Australians aged 60–84 years. Commencing treatment with anti-hypertensive, lipid-modifying, or anti-diabetic drugs was used as a surrogate for incident hypertension, hypercholesterolemia, and T2D, respectively. Outcomes were ascertained via linkage with the Australian Pharmaceutical Benefits Scheme database. Follow-up began 6 months after randomization; we excluded participants without linked data, and those who were prevalent cases or who died prior to start of follow-up. Flexible parametric survival models were used to estimate the effect of vitamin D supplementation on each outcome. Results: We included 10,964 participants (vitamin D, n = 5456 [49.8%]; placebo, n = 5508 [50.2%]) in the analysis of hypertension, 12,126 participants (vitamin D, n = 6038 [49.8%]; placebo, n = 6088 [50.2%]) in the analysis of hypercholesterolemia, and 17,846 (vitamin D, n = 8931 [50.0%]; placebo, n = 8915 [50.0%]) in the analysis of T2D. Over a median follow-up of 4.6 years, 2672 (24.4%), 2554 (21.1%), and 779 (4.4%) participants developed hypertension, hypercholesterolemia, and T2D, respectively. Vitamin D supplementation had no material effect on the incidence of any of hypertension (HR 1.00; 95% CI 0.93 to 1.08), hypercholesterolemia (HR 1.05; 95% CI 0.97 to 1.13), or T2D (HR 0.97; 95% CI 0.84 to 1.12). Conclusions: Monthly supplements of vitamin D did not alter the incidence of any of the three conditions in older, largely vitamin D-replete Australians.
Full article
(This article belongs to the Special Issue Fat-Soluble Vitamins for Disease Prevention and Management (2nd Edition))
►▼
Show Figures

Figure 1
Open AccessArticle
Investigation of Feeding Problems and Their Associated Factors in Children with Developmental Disabilities in Saudi Arabia
by
Walaa Abdullah Mumena, Sara Zaher, Maha Althowebi, Manar Alharbi, Reuof Alharbi, Maram Aloufi, Najlaa Alqurashi, Rana Qadhi, Sawsan Faqeeh, Arwa Alnezari, Ghadi A. Aljohani and Hebah Alawi Kutbi
Nutrients 2026, 18(2), 356; https://doi.org/10.3390/nu18020356 (registering DOI) - 22 Jan 2026
Abstract
Background/Objectives: Children with developmental disabilities (DD) may experience feeding problems that increase their risk of malnourishment. However, data concerning factors linked to feeding problems in children with DD are lacking. The present study aimed to investigate feeding problems and their associated factors in
[...] Read more.
Background/Objectives: Children with developmental disabilities (DD) may experience feeding problems that increase their risk of malnourishment. However, data concerning factors linked to feeding problems in children with DD are lacking. The present study aimed to investigate feeding problems and their associated factors in children with DD who are fed orally. This cross-sectional study included data from 160 children with DD aged 2–18 years, recruited from 9 disability centers and schools located in Madinah, Saudi Arabia. Methods: A total of 666 envelopes were distributed randomly to children to take home. Caregivers were asked to provide sociodemographic, health, and nutrition information. Feeding problems were assessed using a validated screening tool for eating/feeding problems (STEP-AR), which included 17 items divided into 5 subdomains (Aspiration risk, Food refusal, Food selectivity, Nutrition behaviors, and Skill). Phone interviews were conducted with caregivers within two weeks of data collection for dietary assessment. Results: The most frequently reported feeding problems involved feeding skills and food selectivity, with 39.3% unable to feed themselves, 33.1% showing overeating behavior, and 31.2% exhibiting pica-like behavior. Chewing difficulties (28.7%), limited food intake (25.6%), and swallowing challenges (21.2%) were moderately reported, while aspiration-related problems were less common. Multiple linear regression analysis revealed significant positive associations between feeding problems and caregiver education level, family income, caregiver’s relationship to the child, and the child’s living arrangement. Dietary intake was not associated with feeding problems. Conclusions: The findings of this study indicate a range of feeding problems and key sociodemographic factors associated with feeding problems in children with DD. These results highlight the need for targeted interventions such as behavioral support and caregiver education to effectively address and manage feeding challenges in children.
Full article
(This article belongs to the Special Issue Clinical Nutrition in Newborns and Children with Disabilities)
►▼
Show Figures

Figure 1
Open AccessArticle
Associations of Dietary Omega-3 and Omega-6 Fatty Acids, Obesity, and Psychological Stress with Fatigue in Patients with Chronic Obstructive Pulmonary Disease: A Cross-Sectional Study
by
Halime Selen, Beste Atabek, Berfin Gegez, Ayşenur Sağ, Burcu Nur Gülbahar, İbrahim Ethem Doğdu, Alperen Aksakal and Metin Akgün
Nutrients 2026, 18(2), 355; https://doi.org/10.3390/nu18020355 (registering DOI) - 22 Jan 2026
Abstract
Background/Aim: Fatigue is a common symptom in individuals with chronic obstructive pulmonary disease (COPD) and is associated with reduced quality of life. The aim of this study was to evaluate the relationships between dietary omega-3 (n-3) and omega-6 (n
[...] Read more.
Background/Aim: Fatigue is a common symptom in individuals with chronic obstructive pulmonary disease (COPD) and is associated with reduced quality of life. The aim of this study was to evaluate the relationships between dietary omega-3 (n-3) and omega-6 (n-6) fatty acid intake, obesity, and stress with fatigue in patients with COPD. Materials and Methods: This descriptive cross-sectional study was conducted between 1 February and 31 July 2025, in the pulmonary outpatient clinics of Ağrı Training and Research Hospital in Ağrı and Atatürk University Research Hospital in Erzurum, Türkiye. Study data were collected using a General Information Questionnaire, the COPD and Asthma Fatigue Scale (CAFS), the Perceived Stress Scale (PSS), and an Adult Semi-Quantitative Food Frequency Questionnaire. Higher CAFS scores indicate greater fatigue severity, while higher PSS scores reflect higher perceived stress. Results: CAFS scores correlated strongly with perceived stress (r = 0.718, p < 0.001) and moderately with COPD exacerbation frequency (r = 0.426, p < 0.001). Although higher n-3 intake was inversely associated with fatigue in univariate analyses, this association weakened after adjustment, suggesting that fatty acid composition was not an independent determinant of fatigue. The n-6/n-3 ratio showed a weak positive correlation with fatigue (r = 0.184, p = 0.024). Female reported higher fatigue levels than male (mean [SD], 60.2 [19.3] vs. 51.9 [19.8]; p = 0.042), and patients with comorbid conditions had higher fatigue scores than those without comorbidities (58.1 [18.3] vs. 46.8 [19.4]; p = 0.001). Smoking status was not significantly associated with fatigue (p = 0.788). In backward multiple linear regression analysis, perceived stress emerged as the strongest independent predictor of fatigue (β = 0.519, p < 0.001). Comorbidity presence (β = 0.206, p = 0.030) and smoking status (β = 0.178, p = 0.026) were also significant, while exacerbation frequency (p = 0.062) and female (p = 0.053) showed borderline associations. Conclusions: These findings indicate that fatigue in COPD is primarily influenced by psychosocial stress and multimorbidity, highlighting the importance of integrative management approaches that address mental health burden and comorbid conditions alongside respiratory treatment.
Full article
(This article belongs to the Section Nutritional Epidemiology)
Open AccessBrief Report
Feeding the Family—A Food Is Medicine Intervention: Preliminary Baseline Results of Clinical Data from Caregivers and Children
by
Gabriela Drucker, Christa Mayfield, Elizabeth Anderson Steeves, Sara Maksi, Tabitha Underwood, Julie Brown, Marissa Frick and Alison Gustafson
Nutrients 2026, 18(2), 354; https://doi.org/10.3390/nu18020354 (registering DOI) - 22 Jan 2026
Abstract
Background/Objectives: Food is Medicine (FIM) programs have been shown to be effective at addressing food and nutrition insecurity among individuals. However, more evidence is needed to determine effective interventions at the household level and their impact on child health outcomes. Feeding the
[...] Read more.
Background/Objectives: Food is Medicine (FIM) programs have been shown to be effective at addressing food and nutrition insecurity among individuals. However, more evidence is needed to determine effective interventions at the household level and their impact on child health outcomes. Feeding the Family is a randomized controlled trial which aims to determine whether the amount of food provided and the ability to select foods in FIM interventions have an incremental effect on child and caregiver clinical outcomes relative to nutrition counseling alone. The objective of this paper is to describe the population at baseline among those enrolled in Feeding the Family, an FIM family intervention. Methods: A pragmatic randomized controlled trial (pRCT) with a 2 × 2 factorial study design was used at an urban primary care clinic. Participants were randomized into one of four arms for a 3-month intervention: (1) medically tailored meals (MTMs), (2) grocery prescription (GP), (3) combined MTMs + GP, and (4) delayed control. Primary outcomes consisted of child and caregiver biomarkers (BMI, blood pressure, A1c, LDL, and HDL). Secondary outcomes included child and caregiver dietary behaviors, nutrition security, and food security. Spearman correlations and Kruskal–Wallis rank sum tests determined correlations between caregiver and child biomarkers, as well as correlations between caregiver socioeconomic factors and child outcomes, respectively. Results: Thirty-one caregivers and fifty-one children were enrolled. Nearly 90% of caregivers reported low–very low household food security; 93.6% experienced ongoing financial strain. Several caregiver–child biomarker correlations were observed, including caregiver and child BMI (r = 0.59, p = 0.043), caregiver LDL and child A1c (r = −0.79, p = 0.004), and caregiver total cholesterol and child BMI (r = −0.62, p = 0.032). In addition, food assistance status was associated with child vegetable intake (H = 6.16, df = 2, p = 0.046), and caregiver food security score was associated with child food security score (H = 18.31, df = 9, p = 0.032). Conclusions: There are robust correlations between caregiver and child clinical outcomes at baseline. These findings underscore the need for FIM research to examine how a tailored program can improve the clinical outcomes of entire households to address health disparities effectively.
Full article
(This article belongs to the Special Issue The Relationship Between Food Insecurity, Nutritional Environment and Human Health)
►▼
Show Figures

Figure 1
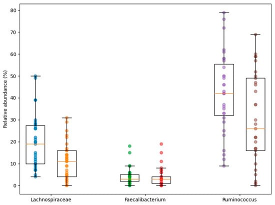
Open AccessArticle
Distinct Gut Microbiome Profiles Underlying Cardiometabolic Risk Phenotypes in Individuals with Obesity
by
Iveta Nedeva, Yavor Assyov, Veselka Duleva, Vera Karamfilova, Zdravko Kamenov, Julian Naydenov, Teodora Handjieva-Darlenska, Venelin Denchev, Alexander Kolevski, Victoria Pencheva and Vlayko Vodenicharov
Nutrients 2026, 18(2), 353; https://doi.org/10.3390/nu18020353 (registering DOI) - 22 Jan 2026
Abstract
Background: Obesity-related cardiometabolic disorders have been linked to alterations in selected gut microbiome components, yet clinically relevant microbial signatures remain incompletely defined. Objectives: This study investigated associations between selected gut bacterial taxa and cardiometabolic risk phenotypes in individuals with obesity. Methods:
[...] Read more.
Background: Obesity-related cardiometabolic disorders have been linked to alterations in selected gut microbiome components, yet clinically relevant microbial signatures remain incompletely defined. Objectives: This study investigated associations between selected gut bacterial taxa and cardiometabolic risk phenotypes in individuals with obesity. Methods: In this cross-sectional study, 100 adults with obesity were stratified according to metabolic syndrome status. Gut microbiome composition was assessed using targeted multiplex real-time PCR of functionally relevant bacterial taxa. Associations with anthropometric and cardiometabolic parameters were examined using correlation analysis, ROC curves, and multivariable logistic regression models. Results: Reduced relative abundance of Lachnospiraceae was associated with metabolic syndrome, lower Faecalibacterium abundance with arterial hypertension, and increased Prevotella abundance with dyslipidemia. ROC analyses identified cohort-specific discriminative thresholds with moderate accuracy. Conclusions: Selected taxon-specific gut microbiome signatures are associated with cardiometabolic risk phenotypes in obesity. These findings are exploratory and require validation in longitudinal and independent cohorts.
Full article
(This article belongs to the Special Issue Probiotics, Gut Microbiota, and Metabolic Health: From Mechanisms to Therapeutics)
►▼
Show Figures

Figure 1
Open AccessArticle
Intestine-Specific Ferroportin Ablation Rescues from Systemic Iron Overload in Mice
by
Cristina Castillo, Sharon Gim and Nupur K. Das
Nutrients 2026, 18(2), 352; https://doi.org/10.3390/nu18020352 (registering DOI) - 22 Jan 2026
Abstract
Background/Objectives: The hepcidin–ferroportin (Fpn1) axis is central to intestinal iron absorption, and dysregulation of this axis underlies all known forms of iron disorders. Hemochromatosis, the most common iron overload disorder in humans, results from systemic iron accumulation due to decades of uncontrolled
[...] Read more.
Background/Objectives: The hepcidin–ferroportin (Fpn1) axis is central to intestinal iron absorption, and dysregulation of this axis underlies all known forms of iron disorders. Hemochromatosis, the most common iron overload disorder in humans, results from systemic iron accumulation due to decades of uncontrolled intestinal absorption. Despite major advances in medicine in recent years, strategies for iron overload management are still lagging as they primarily rely on iron chelation and repeated phlebotomies. Fpn1, the cellular iron exporter, is ubiquitously expressed and plays a critical role in maintaining systemic iron homeostasis. Methods: To investigate the specific contribution of intestinal Fpn1 to systemic iron overload, we employed a CRISPR-based adenoviral hepcidin knockout mediated mouse iron overload model, combined with intestine-specific deletion of Fpn1. Results: An initial time-dependent experiment establishes the efficiency of hepcidin knockout (KO) by as early as 1 week of adenovirus injection. At 2 weeks of injection, a perfect reciprocal relationship between hepcidin gene suppression and liver iron levels (5–7-fold induction from the baseline) was established. Finally, intestine-specific Fpn1 deletion effectively prevented iron accumulation in hepcidin KO mice, as evidenced by nearly 4-fold lower liver iron levels compared to hepcidin KO animals with intact intestinal Fpn1. Conclusions: In summary, our results demonstrate that ablation of intestinal Fpn1 is sufficient to attenuate systemic iron accumulation in this mouse model of hemochromatosis. These findings suggest that selective targeting of intestinal Fpn1 may represent a promising strategy for the management of iron overload.
Full article
(This article belongs to the Special Issue Therapeutics for Iron-Related Disorders: Current Approaches and Nutritional Perspectives)
►▼
Show Figures

Figure 1
Open AccessArticle
The Safety Evaluation of Branched-Chain Fatty Acid Derived from Lanolin and Its Effects on the Growth Performance, Antioxidant, Immune Function, and Intestinal Microbiota of C57BL/6J Mice
by
Jingyi Lv, Yang Cao, Yibo Zhu, Haitao Du, Chunwei Wang, Weiguo Ding, Huihuan Liu, Hangshu Xin and Guangning Zhang
Nutrients 2026, 18(2), 351; https://doi.org/10.3390/nu18020351 (registering DOI) - 21 Jan 2026
Abstract
Background/Objectives: Branched-chain fatty acids (BCFAs) exhibit a range of biological activities; however, their limited natural abundance and high cost have constrained in vivo research. Lanolin represents a promising source for enriching BCFAs. Nevertheless, the in vivo application, safety, and dose-effect relationship of
[...] Read more.
Background/Objectives: Branched-chain fatty acids (BCFAs) exhibit a range of biological activities; however, their limited natural abundance and high cost have constrained in vivo research. Lanolin represents a promising source for enriching BCFAs. Nevertheless, the in vivo application, safety, and dose-effect relationship of BCFAs derived from lanolin (BCFAs-DFL) remain unassessed. Methods: In this study, the acute toxicity in C57BL/6J mice was first evaluated for 7 days by a single oral administration of 5000 mg/kg BW of BCFAs-DFL. Subsequently, 40 mice were divided into four groups (control group, low dose of 100 mg/kg BW, medium dose of 300 mg/kg BW, and high dose of 600 mg/kg BW) and were continuously administered by gavage for 28 days to study the effects of BCFAs-DFL on the growth, blood biochemistry, intestinal morphology, and intestinal flora of the mice. Results: In the acute toxicity test, BCFAs-DFL exhibited no lethality or abnormalities in mice, indicating its non-toxic nature. Throughout the 28-day trial, mice in the medium- and high-dose groups experienced a notable decrease in average daily feed intake (p < 0.05), yet their weight gain remained unaffected (p > 0.05). Hemoglobin and hematocrit levels declined in the high-dose group (p < 0.05). Conversely, serum aspartate aminotransferase and total bilirubin levels escalated in the medium- and high-dose groups, while triglycerides and urea nitrogen levels decreased (p < 0.05). The serum’s total antioxidant capacity and immunoglobulin levels (IgA, IgG) rose in proportion to the dosage (p < 0.05). BCFAs-DFL notably enhanced the villus height of the jejunum and ileum in mice (p < 0.05). Gut microbiota analysis indicated no significant impact on overall α and β diversity. Conclusions: The 28-day intervention revealed that BCFAs-DFL can modulate feeding behavior, TG, T-AOC, and immunoglobulin levels in mice. Additionally, it promotes the development of intestinal villi. Based on various indicators, a dosage of 100 mg/kg BW effectively induces beneficial metabolic regulation, such as the reduction of triglycerides, without causing a burden on liver metabolism. This dosage may represent a more suitable application for potential use.
Full article
(This article belongs to the Special Issue Animal-Originated Food and Food Compounds in Health and Disease)
►▼
Show Figures

Figure 1
Open AccessReview
A Review of Major Compounds in Bilberry (Vaccinium myrtillus L.) Fruits and Leaves: Isolation, Purification, and Their Antiaging Effects
by
Jayanta Kumar Patra, Han-Seung Shin and Gitishree Das
Nutrients 2026, 18(2), 350; https://doi.org/10.3390/nu18020350 (registering DOI) - 21 Jan 2026
Abstract
The bilberry is a low-growing plant native to northern Europe. It belongs to the genus Vaccinium. Bilberry is essential in the local diets of some countries and is used as an herbal medicine to manage several ailments. Still, it is not used for
[...] Read more.
The bilberry is a low-growing plant native to northern Europe. It belongs to the genus Vaccinium. Bilberry is essential in the local diets of some countries and is used as an herbal medicine to manage several ailments. Still, it is not used for commercial farming in many countries. It has recently been known as a great source of naturally available bioactive compounds and colorants. Bilberry is a therapeutic fruit acknowledged for its rich flavonoids, anthocyanins, carotenoids, ascorbic acid, phenolic acid, tocopherols, and vitamin content. It is one of the richest sources of natural anthocyanins. The polyphenolic compounds in bilberry provide abundant antioxidant content, which are supposed to be the vital bioactive compounds accountable for various health benefits. Even though bilberry is mostly promoted for eye care or vision improvement. It is also stated to promote antioxidant defense and lower oxidative stress, having antiaging, anti-inflammatory, lipid-lowering, antimicrobial effects, lowering blood glucose and other age-related diseases, etc. Reports suggest that apart from the fruit, the leaves of bilberry are equally rich in numerous bioactive compounds of medicinal importance. This current review offers valuable insights on bilberry fruits, leaves, and extracts, providing an inclusive assessment of their bioactive compound configuration, related biological prospects, and the extraction methodology of their major compounds. This review offers a summary of the existing information on the antiaging potential of bilberry fruits and leaves, and analytically reviews the outcome of clinical trials, with special attention towards its medicinal properties.
Full article
(This article belongs to the Special Issue Effects of Diet and Nutrition on Aging and Age-Related Disorders)
►▼
Show Figures

Figure 1
Open AccessArticle
A Global Nutritional Tool for Monitoring Westernized Dietary Transition: Validation of the Westernized Diet Index Using a Large Population Sample and Biomarkers of Metabolic Health
by
Farhad Vahid, Reza Homayounfar, Mojtaba Farjam and Torsten Bohn
Nutrients 2026, 18(2), 349; https://doi.org/10.3390/nu18020349 (registering DOI) - 21 Jan 2026
Abstract
Background: Dietary transitions toward Westernized patterns (WDPs) (high in processed foods, sugars, and fats) pose a global public health challenge. The Westernized Diet Index (WDI) measures adherence to these patterns. However, its validity with respect to metabolic biomarkers warrants thorough evaluation for use
[...] Read more.
Background: Dietary transitions toward Westernized patterns (WDPs) (high in processed foods, sugars, and fats) pose a global public health challenge. The Westernized Diet Index (WDI) measures adherence to these patterns. However, its validity with respect to metabolic biomarkers warrants thorough evaluation for use in epidemiological and clinical research. Objectives: This study validates the WDI using metabolic biomarkers (including anthropometrics, blood pressure, fasting blood glucose (FBG), triglycerides, HDL-c, LDL-c, and total cholesterol), examines its association with metabolic syndrome (MetS), and compares scoring methods to identify the most effective measure of WDPs adherence. Methods: Data from 10,146 participants in the Fasa Adult Cohort Study (FACS) were used. We calculated the WDI using global (WDI-G) and population (WDI-P) Z scores and food group (WDI-FG)-based algorithms. Validation employed logistic and linear regression, ROC (receiver operating characteristic) curves, Youden’s index, and k-means clustering. Results: All WDI scoring methods (across all methods, higher scores indicated lower adherence to WDPs) demonstrated a strong, significant association with all three MetS definitions (WHO, NCEP: ATPIII, and IDF) and nearly all investigated metabolic biomarkers. In fully adjusted logistic models, WDI Global (WDI-G) (OR: 0.23) and WDI Food Groups (WDI-FG) (OR: 0.26) were significantly associated with MetS (based on the WHO definition). Also, in fully adjusted linear regression models, a 10% increase (reflecting lower adherence to WDPs) in the WDI-G score (range: −2.03 to 1.11) was significantly associated with a 3.96 mg/dL reduction in FBG and a 2.61 cm reduction in waist circumference. Additionally, ROC curves (AUC: 0.57–0.61) demonstrated that WDI predicts MetS with moderate accuracy. The strongest associations were observed with population-based scoring. In addition, based on comparative performance, WDI-G, WDI-P, and WDI-FG appear most suitable for cross-population, within-cohort, and mechanistic or intervention-focused research, respectively. Conclusions: The WDI shows promise as a nutritional tool for assessing adherence to WDPs and exploring associations with metabolic health outcomes, including MetS. These findings suggest that the WDI may be useful in future dietary, public health, and clinical research, although further validation in diverse populations is warranted.
Full article
(This article belongs to the Section Nutrition Methodology & Assessment)
►▼
Show Figures

Graphical abstract
Open AccessReview
Carnivore Diet: A Scoping Review of the Current Evidence, Potential Benefits and Risks
by
Almiera Lietz, Janina Dapprich and Tobias Fischer
Nutrients 2026, 18(2), 348; https://doi.org/10.3390/nu18020348 - 21 Jan 2026
Abstract
Background: The Carnivore Diet (CD) is an almost exclusively animal-based dietary pattern that has gained increasing popularity on social media. Despite numerous health-related claims, a standardized definition is lacking, and scientific evidence regarding the long-term effects of this diet remains unclear. Methods
[...] Read more.
Background: The Carnivore Diet (CD) is an almost exclusively animal-based dietary pattern that has gained increasing popularity on social media. Despite numerous health-related claims, a standardized definition is lacking, and scientific evidence regarding the long-term effects of this diet remains unclear. Methods: The literature search for this scoping review was conducted in accordance with PRISMA guidelines (PRISMA-ScR) using the databases PubMed, LIVIVO, Web of Science, and the Cochrane Library. Results: Nine human studies were included. Individual publications reported positive effects of the CD, such as weight reduction, increased satiety, and potential improvements in inflammatory or metabolic markers. At the same time, potential risks of nutrient deficiencies, particularly in vitamins C and D, calcium, magnesium, iodine, and dietary fiber, as well as elevated low-density-lipoprotein (LDL-) and total cholesterol (TC) levels, were identified, along with one case describing a deterioration in health status. Overall, the quality of evidence is very limited due to small sample sizes, short study durations, and the absence of control groups. Conclusions: The CD may offer short-term health benefits but carries substantial risks of nutrient deficiencies, reduced intake of health-promoting phytochemicals, and the development of cardiovascular disease. At this time, long-term adherence to a CD cannot be recommended.
Full article
(This article belongs to the Section Nutrition and Metabolism)
Open AccessArticle
High Prevalence of Probable Sarcopenia and Its Associations with Nutrition, Cognitive, and Physical Function in Hospitalized Patients with Alzheimer’s Clinical Syndrome: A Cross-Sectional Study
by
Vesna Simič, Nina Mohorko and Polona Rus Prelog
Nutrients 2026, 18(2), 347; https://doi.org/10.3390/nu18020347 - 21 Jan 2026
Abstract
Background: Probable sarcopenia, indicated by low handgrip strength, is a prevalent condition among hospitalized older adults and may reflect broader functional and nutritional decline. Methods: We examined differences in nutritional, functional, and cognitive status between Alzheimer’s clinical syndrome (ACS) patients with probable sarcopenia
[...] Read more.
Background: Probable sarcopenia, indicated by low handgrip strength, is a prevalent condition among hospitalized older adults and may reflect broader functional and nutritional decline. Methods: We examined differences in nutritional, functional, and cognitive status between Alzheimer’s clinical syndrome (ACS) patients with probable sarcopenia and those without sarcopenia. A cross-sectional analysis was conducted on 194 hospitalized older adults with ACS. Probable sarcopenia was defined using European Working Group on Sarcopenia in Older People (EWGSOP2) handgrip strength thresholds. Results: Patients with probable sarcopenia (n = 137) had significantly lower Mini-Mental State Examination (MMSE) scores, Geriatric Nutritional Risk Index (GNRI), albumin, hemoglobin, and gait speed compared to those without. After age and sex adjustment, MMSE (p = 0.023), GNRI (p = 0.002), hemoglobin (p = 0.022), albumin (p = 0.003), and gait speed (p < 0.001) remained significantly different. In the sex- and age-adjusted multivariable model (adjusted R2 = 0.442), higher nutritional risk (β = 0.26, p = < 0.001), lower MMSE scores (β = 0.17, p = 0.029), polypharmacy (β = –4.20, p = 0.002), and slower gait speed (β = 4.12, p = 0.010) were associated with reduced handgrip strength. In the multivariable binary logistic regression model (adjusted for age and sex), moderate or high nutritional risk and slow gait speed emerged as independent predictors of probable sarcopenia, with OR 5.14 (95% CI 1.34–19.75; p = 0.017) and OR 3.13 (95% CI 1.30–7.52; p = 0.011), respectively. Conclusions: Probable sarcopenia in hospitalized older adults with ACS is highly prevalent and is associated with higher nutritional risk, poorer cognitive and physical function, and polypharmacy; its early recognition may help to guide more targeted nutritional and functional interventions.
Full article
(This article belongs to the Section Geriatric Nutrition)
Open AccessArticle
Directions and Perspectives for Preventive Activities in Primary Care—Patients’ Health-Promoting and Health-Risk Behaviours
by
Anna Domańska, Sabina Lachowicz-Wiśniewska and Wioletta Żukiewicz-Sobczak
Nutrients 2026, 18(2), 346; https://doi.org/10.3390/nu18020346 (registering DOI) - 21 Jan 2026
Abstract
Non-communicable diseases, particularly cardiovascular diseases (CVD) and metabolic syndrome (MS), remain a major challenge for primary health care (PHC). This study aimed to assess cardiometabolic risk and health behaviours in adult PHC patients using routine preventive screening. This prospective observational study included 506
[...] Read more.
Non-communicable diseases, particularly cardiovascular diseases (CVD) and metabolic syndrome (MS), remain a major challenge for primary health care (PHC). This study aimed to assess cardiometabolic risk and health behaviours in adult PHC patients using routine preventive screening. This prospective observational study included 506 adults attending routine consultations in an urban PHC centre in Poland. Preventive assessment included anthropometric measurements (body weight, height, BMI, and waist circumference), blood pressure, lipid profile, and fasting glucose levels. Health behaviours were recorded using the standardised NFZ CHUK questionnaire. The 10-year CVD risk was estimated using the SCORE2 algorithm. Multivariable logistic regression was used to identify independent factors associated with high cardiovascular risk (SCORE2 ≥ 5%) and of a composite endpoint defined as the presence of any non-optimal biochemical parameter. Nearly half of the participants had excess body weight (overweight or obesity), and more than half met criteria for central obesity. Borderline or elevated total cholesterol was found in 47% of patients, abnormal LDL in 27%, low HDL-C (<40 mg/dL) in 80% (84% when applying sex-specific cut-offs), and impaired fasting glucose or diabetes in about 12%. High SCORE2 risk (≥5%) was observed in approximately 9% of the cohort. In multivariable models, SCORE2 components (age, sex, and smoking) were, as expected, associated with high SCORE2 risk, and obesity (BMI ≥ 30 kg/m2)—a factor not included in SCORE2—was additionally associated with higher risk. Additionally, age, male sex, and obesity also predicted the presence of at least one non-optimal biochemical marker. The prevalence of high SCORE2 risk increased from 1.2% in patients with 0–1 modifiable risk factor to 25.7% in those with 4–5 factors. Lower educational attainment was associated with a higher proportion of high-risk individuals in univariate analysis. Routine preventive activities in PHC enable the identification of important lipid and glucose abnormalities and the clustering of modifiable risk factors, even in a relatively young, highly educated population. Systematic cardiovascular screening and a focus on patients with accumulated risk factors should remain a priority in PHC to enable early identification of high-risk patients and timely implementation of lifestyle and therapeutic interventions.
Full article
(This article belongs to the Special Issue Public Health, Nutritional Behavior and Nutritional Status—3rd Edition)
Open AccessArticle
Chrononutritional Effects of Cherry Consumption on Hepatic Lipid Profile
by
Maria Josefina Ruiz de Azua, Francesca Manocchio, Álvaro Cruz-Carrión, Anna Arola-Arnal, Carolina Gerstner, Claudio Bernal and Manuel Suárez
Nutrients 2026, 18(2), 345; https://doi.org/10.3390/nu18020345 - 21 Jan 2026
Abstract
Background: Consumption of fruits of different origins with specific (poly)phenolic profiles can modulate the gene expression of enzymes and the levels of metabolites in a photoperiod-dependent manner. However, there is little information on how this affects the profile of hepatic and muscular
[...] Read more.
Background: Consumption of fruits of different origins with specific (poly)phenolic profiles can modulate the gene expression of enzymes and the levels of metabolites in a photoperiod-dependent manner. However, there is little information on how this affects the profile of hepatic and muscular fatty acids (FAs) and how it interferes with metabolic pathways. This study aimed to determine whether consuming local or non-local cherries alters liver and muscle FA profiles under different photoperiods, and to identify the associated changes in metabolic gene expression and serum metabolites. Methods: Seventy-two Fischer 344 rats, fed a standard diet and either vehicle (VH), Local Cherry (LC), or non-Local Cherry (nLC), were exposed to different hours of light to simulate photoperiods (winter, spring/autumn, or summer) for 7 weeks. The FA profiles of the liver and muscle were determined using GC-FID, and the gene expression of key enzymes involved in FA metabolism was evaluated. Moreover, the composition of hydrophilic and lipophilic metabolites in the serum and liver was analyzed using nuclear magnetic resonance (NMR), and pathway analysis was performed. Results: Consumption of cherries in season (18 h of light) decreased saturated FAs levels in the liver, mainly palmitate, compared to their respective VH; interestingly, this effect was not observed in other photoperiods. Furthermore, muscle polyunsaturated FA (PUFAs) decreased, possibly due to increased oxidation. Conclusions: Seasonal cherry consumption improves the hepatic lipid profile and increases muscular oxidation. Future studies are needed to better define these effects and uncover the differences in lipid metabolism in response to cherry consumption.
Full article
(This article belongs to the Special Issue Chrononutrition: New Strategies for Approaching the Study of Bioactive Compounds in Metabolic Syndrome)
Open AccessArticle
Prediction Equations to Estimate Resting Metabolic Rate in Healthy, Community-Dwelling Chinese Older Adults
by
Zhenghua Cai, Bochao You, Shuyun Yu, Yi Fan, Haili Tian, Barbara E. Ainsworth and Peijie Chen
Nutrients 2026, 18(2), 344; https://doi.org/10.3390/nu18020344 - 21 Jan 2026
Abstract
Background: China’s rapidly aging population demonstrates the importance of conducting an accurate resting metabolic rate (RMR, kcal/day) assessment to mitigate geriatric nutritional imbalances—amid concurrent undernutrition (e.g., ~1/3 with protein insufficiency) and overnutrition (e.g., high obesity and type 2 diabetes rates). While RMR
[...] Read more.
Background: China’s rapidly aging population demonstrates the importance of conducting an accurate resting metabolic rate (RMR, kcal/day) assessment to mitigate geriatric nutritional imbalances—amid concurrent undernutrition (e.g., ~1/3 with protein insufficiency) and overnutrition (e.g., high obesity and type 2 diabetes rates). While RMR prediction equations exist for other populations, none are specific to Chinese older adults. This study aimed to develop and validate population-specific RMR prediction equations for community-dwelling Chinese older adults. Methods: A total of 189 healthy participants (Aged 69.5 ± 6.3, range: 60–94 years; BMI: 24.0 ± 3.1 kg/m2) were recruited from the Shanghai, China, community. RMR was measured via indirect calorimetry, and body composition via dual-energy X-ray absorptiometry. Results: Two novel prediction equations were derived: Cai1 (fat-free mass [FFM] + age): RMR = 1393.019 − (11.112 × age) + (11.963 × FFM); R2 = 0.572, and Cai2 (sex + age + weight [WT]): RMR = 1537.513 + (91.038 × sex) − (11.515 × age) + (5.436 × WT); R2 = 0.528. Both novel prediction equations achieved 82.5% adequacy (predicted RMR within 90–110% of measured values), minimal systematic bias (%) (−0.72% and −1.08%) and strong positive correlations with measured RMR (r = 0.792 and 0.773, both p < 0.001). Bland–Altman analysis confirmed no systematic bias. In contrast, 11 widely used published prediction equations (e.g., Harris–Benedict, Mifflin–St. Jeor) exhibited significant overestimation (systematic bias +8.39% to +38.03%). Conclusion: The novel population-specific RMR equations outperform published ones, providing a clinically reliable tool for individualized energy prescription in nutritional interventions to support healthy aging in Chinese older adults.
Full article
(This article belongs to the Special Issue Nutritional Status in Community-Dwelling Older Adults)
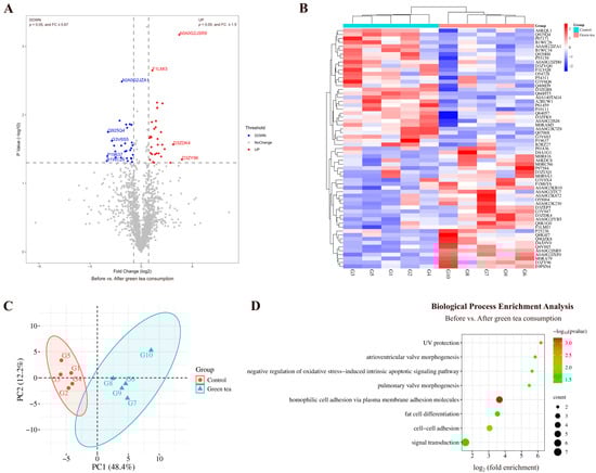
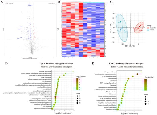
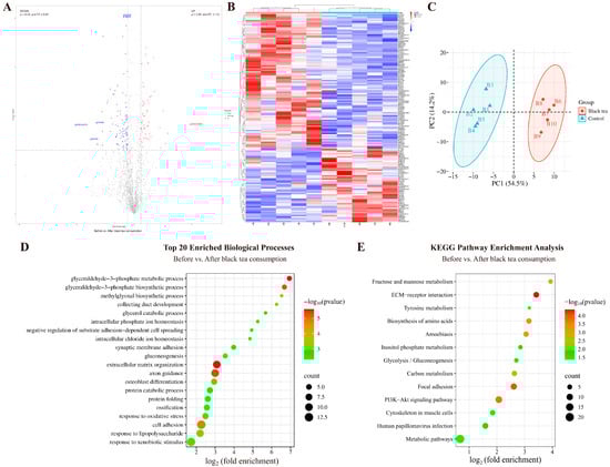
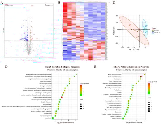
Open AccessArticle
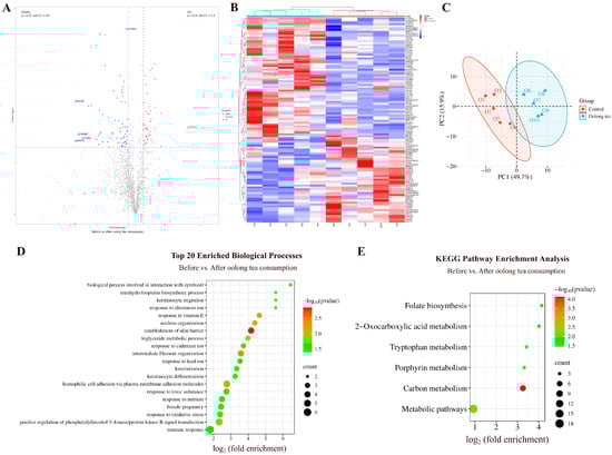
Exploring the Effects of Teas with Different Fermentation Levels and Black Coffee on the Body via the Urine Proteome
by
Yuzhen Chen and Youhe Gao
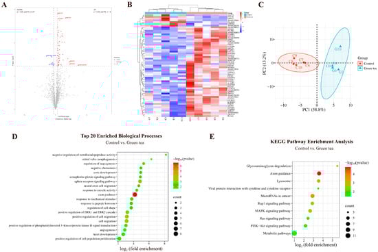
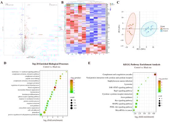
Nutrients 2026, 18(2), 343; https://doi.org/10.3390/nu18020343 - 21 Jan 2026
Abstract
Background/Objectives: Tea and coffee, two of the most widely consumed beverages worldwide, play important roles in supporting overall health. Changes in the urine proteome reflect the changes in the body influenced by beverage consumption, rather than beverage metabolites. In this study, the effects
[...] Read more.
Background/Objectives: Tea and coffee, two of the most widely consumed beverages worldwide, play important roles in supporting overall health. Changes in the urine proteome reflect the changes in the body influenced by beverage consumption, rather than beverage metabolites. In this study, the effects of teas with different fermentation levels and black coffee on the body were explored via urine proteomics analysis. Methods: Urine samples were collected from rats before and after seven consecutive days of consuming green tea, oolong tea, black tea, Pu-erh tea, or black coffee. Both before-and-after comparisons and between-group comparisons were performed, and the samples were analyzed using liquid chromatography coupled with tandem mass spectrometry. Results: The urine proteome reflected the changes in rats after consumption of teas or black coffee for one week. Biological processes and pathways enriched with differential proteins included fat cell differentiation, lipid metabolism, glucose metabolism, fatty acid transport, and immune response. The effects of teas with different fermentation levels and black coffee on the body exhibited a high degree of specificity. Additionally, several identified differential proteins have been reported as biomarkers for diseases such as cancer and cardiovascular diseases. This suggests that beverage consumption, including tea and black coffee, should be considered in urine biomarker research. And the use of biomarker panels may be necessary to improve accuracy. Conclusions: The urine proteome provides a comprehensive and systematic reflection of the effects of all components in teas and black coffee on the body and allows for the distinction of changes in the body after consumption of teas with different fermentation levels and black coffee.
Full article
(This article belongs to the Section Nutrition and Metabolism)
►▼
Show Figures

Figure 1
Open AccessSystematic Review
Systematic Review and Meta-Analysis of Milk Fat Globule Membrane Supplementation for Mental Well-Being
by
Charlotte Mawson, Andrew M. Carroll, Stefanie Evas, Sarah J. Spies and Maher Fuad
Nutrients 2026, 18(2), 342; https://doi.org/10.3390/nu18020342 - 21 Jan 2026
Abstract
Background/Objectives: The milk fat globule membrane (MFGM) is a complex structure of polar lipids, gangliosides, and glycoproteins that has demonstrated anti-inflammatory, neuroprotective, and gut-modulatory effects in preclinical and human studies, but its effects on adult psychological outcomes have not been systematically synthesised.
[...] Read more.
Background/Objectives: The milk fat globule membrane (MFGM) is a complex structure of polar lipids, gangliosides, and glycoproteins that has demonstrated anti-inflammatory, neuroprotective, and gut-modulatory effects in preclinical and human studies, but its effects on adult psychological outcomes have not been systematically synthesised. Methods: We conducted a systematic literature search across multiple databases using combined relevant keywords and Medical Subject Headings terms, with manual reference checks to ensure comprehensiveness. Of the 35 articles initially identified, 3 randomised controlled trials met the inclusion criteria: adult participants (≥20 years); bovine MFGM supplementation; a placebo or control group; and outcomes measuring stress, anxiety, or depression. A random-effects meta-analysis was performed, calculating standardised mean differences for stress, anxiety, and depression outcomes. Results: MFGM supplementation produced small but statistically significant reductions in stress and anxiety. Effects on depression were non-significant, though directionally favourable. Risk-of-bias assessments were conducted using Cochrane criteria and indicated low concerns across trials. Publication bias was not indicated, but interpretation was limited by the small number of studies. Conclusions: Whilst the evidence for depression is inconclusive, bovine MFGM supplementation may confer modest benefits for stress and anxiety in adults and could be part of a nutritional strategy to support overall mental well-being.
Full article
(This article belongs to the Topic Bioactive Compounds with Application Potentials in Nutraceuticals and Nutricosmetics: Focus on Mechanism of Action and Application Science—2nd Edition)
►▼
Show Figures

Figure 1
Open AccessArticle
Lithocholic Acid Restores Gut Microbiota and Bile Acid Homeostasis to Improve Type 2 Diabetes
by
Han Ge, Mengxiao Guo, Xin Chen, Lu Chen, Xin Yang, Dingzuo Ge, Liqiang Guo, Yue Luo, Guangbo Ge, Lei Zhang and Ruirui Wang
Nutrients 2026, 18(2), 341; https://doi.org/10.3390/nu18020341 - 21 Jan 2026
Abstract
Background: Bile acids participate in several metabolic processes, and disturbances in their circulating profiles are commonly observed in type 2 diabetes. In a cohort of older adults, individuals with diabetes exhibited markedly lower concentrations of metabolites derived from lithocholic acid. These findings prompted
[...] Read more.
Background: Bile acids participate in several metabolic processes, and disturbances in their circulating profiles are commonly observed in type 2 diabetes. In a cohort of older adults, individuals with diabetes exhibited markedly lower concentrations of metabolites derived from lithocholic acid. These findings prompted further evaluation of the metabolic effects of lithocholic acid. Methods: We assessed the actions of lithocholic acid in a mouse model of diabetes induced by a high-fat diet and streptozotocin. Fasting glucose, insulin levels, lipid parameters, and measures of insulin resistance were evaluated. Gut microbial composition, short-chain fatty acids, fecal enzyme activities, intestinal barrier markers, and bile acid patterns were analyzed. In vitro assays examined the direct effects of lithocholic acid on A. muciniphila and bile acid metabolism. Results: Lithocholic acid supplementation lowered fasting glucose and insulin levels and improved insulin resistance. It shifted the gut microbial community toward a healthier structure, increased the abundance of A. muciniphila, and raised short-chain fatty acid concentrations. Fecal bile salt hydrolase and β-glucuronidase activity declined, and intestinal barrier markers improved. Lithocholic acid enhanced TGR5 expression and reduced FXR signaling in the ileum. In vitro, physiologically relevant concentrations promoted A. muciniphila growth and altered microbial bile acid metabolism. Conclusions: Lithocholic acid influences the interactions among gut microbes, bile acid pathways, and host metabolic regulation. These findings suggest that this compound may have value as a dietary component that supports metabolic health in type 2 diabetes.
Full article
(This article belongs to the Section Nutrition and Diabetes)
►▼
Show Figures

Figure 1
Open AccessArticle
Associations Between Adherence to the EAT-Lancet Planetary Health Diet and Nutritional Adequacy, and Sociodemographic Factors Among Australian Adults
by
Jayden B. Ordner, Claire Margerison, Linda A. Atkins and Ewa A. Szymlek-Gay
Nutrients 2026, 18(2), 340; https://doi.org/10.3390/nu18020340 - 21 Jan 2026
Abstract
Background/Objectives: Adherence to the EAT-Lancet Planetary Health Diet (PHD) may promote human health and environmental sustainability, yet evidence regarding adherence and nutritional adequacy in Australia is limited. Globally, no research to date has used the recently updated 2025 PHD guidelines. We benchmarked the
[...] Read more.
Background/Objectives: Adherence to the EAT-Lancet Planetary Health Diet (PHD) may promote human health and environmental sustainability, yet evidence regarding adherence and nutritional adequacy in Australia is limited. Globally, no research to date has used the recently updated 2025 PHD guidelines. We benchmarked the compatibility of Australian adults’ dietary patterns with the 2025 PHD and examined its associations with nutritional adequacy and sociodemographic factors. Methods: This was a cross-sectional analysis of dietary data from 5655 adults who participated in the National Nutrition and Physical Activity Survey. Usual intakes were estimated from two 24 h recalls using the Multiple Source Method. PHD adherence was measured using the Healthy Reference Diet Score (0–130 points). Nutrient adequacy was assessed using the full probability method for iron and the Australian/New Zealand Estimated Average Requirement Cut-Point Method for all other nutrients. Survey-weighted regression models examined associations with nutritional adequacy and sociodemographic factors. Results: The mean PHD adherence score was 50 (SE 0.3) points. Higher adherence was associated with lower odds of inadequate intakes of several micronutrients, but with higher odds of inadequacy for vitamin B12 (OR: 1.24; 95% CI: 1.06, 1.45) and calcium (OR: 1.09; 95% CI: 1.01, 1.17). PHD adherence was higher among females, older adults, those with higher educational attainment, those born in countries where English is not the main language, two-person households and non-smokers; adherence was non-linearly associated with alcohol and was lower among those with a Body Mass Index ≥ 30 kg/m2. Conclusions: PHD adherence in Australia was low. Higher adherence was associated with improved adequacy for several micronutrients. Trade-offs for vitamin B12 and calcium warrant consideration. Equity-conscious strategies will be needed to support the adoption of nutritionally adequate, environmentally sustainable diets.
Full article
(This article belongs to the Section Nutritional Epidemiology)
►▼
Show Figures

Figure 1
Journal Menu
► ▼ Journal Menu-
- Nutrients Home
- Aims & Scope
- Editorial Board
- Reviewer Board
- Topical Advisory Panel
- Instructions for Authors
- Special Issues
- Topics
- Sections & Collections
- Article Processing Charge
- Indexing & Archiving
- Editor’s Choice Articles
- Most Cited & Viewed
- Journal Statistics
- Journal History
- Journal Awards
- Society Collaborations
- Conferences
- Editorial Office
Journal Browser
► ▼ Journal BrowserHighly Accessed Articles
Latest Books
E-Mail Alert
News
Topics
Topic in
Agriculture, Dairy, Foods, Nutrients, Animals
Advances in Animal-Derived Non-Cow Milk and Niche Cow Milk. Properties, Processing, Dairy Products and Environmental Impact, 2nd Edition
Topic Editors: Jacek Wójtowski, Jan Pikul, Maria Markiewicz-KęszyckaDeadline: 31 January 2026
Topic in
Brain Sciences, IJERPH, JAL, Nursing Reports, Nutrients, Healthcare
Healthy, Safe and Active Aging, 2nd EditionTopic Editors: Antonella Lopez, Andrea Bosco, Alessandro Oronzo Caffò, Elisabetta Ricciardi, Giuseppina Spano, Luigi TinellaDeadline: 28 February 2026
Topic in
Antioxidants, Cancers, Gastroenterology Insights, Life, Nutrients
Oxidative Stress and Diet: The Health Implications of Advanced Glycation and Lipid Oxidation End-Products
Topic Editors: Joseph Kanner, Ron KohenDeadline: 31 March 2026
Topic in
Beverages, Dairy, Foods, IJERPH, Nutrients
Ways to Achieve Healthy and Sustainable Diets
Topic Editors: Verônica Cortez Ginani, Renata Puppin ZandonadiDeadline: 18 April 2026
Conferences
Special Issues
Special Issue in
Nutrients
Epidemiological Studies of Nutrition and Healthy Ageing
Guest Editor: Yasutake TomataDeadline: 25 January 2026
Special Issue in
Nutrients
Neuro-Nutrition and Brain Health: Role of Diet, Metabolism and Bioactive Molecules
Guest Editor: Yuanzhong XuDeadline: 25 January 2026
Special Issue in
Nutrients
Exploring the Lifespan Dynamics of Oral–Gut Microbiota Interactions
Guest Editor: Domenico AzzolinoDeadline: 25 January 2026
Special Issue in
Nutrients
Relationship Between Sleep Quality, Diet Quality and Non-Communicable Diseases
Guest Editors: Alessandro Leone, Chiara BerteottiDeadline: 25 January 2026
Topical Collections
Topical Collection in
Nutrients
Connection between Microbiome, Lifestyle and Diet
Collection Editors: Eva Untersmayr, Peter M. Abuja
Topical Collection in
Nutrients
Bioactive Peptides: Challenges and Opportunities
Collection Editor: Carmen Lammi
Topical Collection in
Nutrients
Dietary Fatty Acids and the Cardiovascular Health: Evidence, Controversies, and Consensus
Collection Editor: Asim K. Duttaroy
Topical Collection in
Nutrients
Clinical Nutrition in Kidney Disease
Collection Editor: Piergiorgio BolascoConference Reports
Nutrients 2024, 16(15), 2528; https://doi.org/10.3390/nu16152528
Nutrients 2024, 16(8), 1157; https://doi.org/10.3390/nu16081157






