Chrononutritional Effects of Cherry Consumption on Hepatic Lipid Profile
Abstract
1. Introduction
2. Materials and Methods
2.1. Fruits Preparation
2.2. Animals and Experimental Design
2.3. Analytical Determinations
2.4. Statistical and Multivariate Analysis
3. Results
3.1. Seasonal Consumption of Cherries Decreased the Total Hepatic SFA Content
3.2. Cherry Consumption Did Not Affect the Content Liver MUFAs Content
3.3. Muscle PUFAs Were Decreased by LC Consumption During Season
3.4. Seasonal LC Consumption Increases the Unsaturation Flux Through Scd1
3.5. Consumption of nLC in the Season Mainly Affected the Metabolism of LA, Whereas the Intake of LC Did Not Produce Any Changes
3.6. Consumption of LC in Season Increased the Gene Expression of Hepatic Scd1 and Muscle AdipoR2 Levels
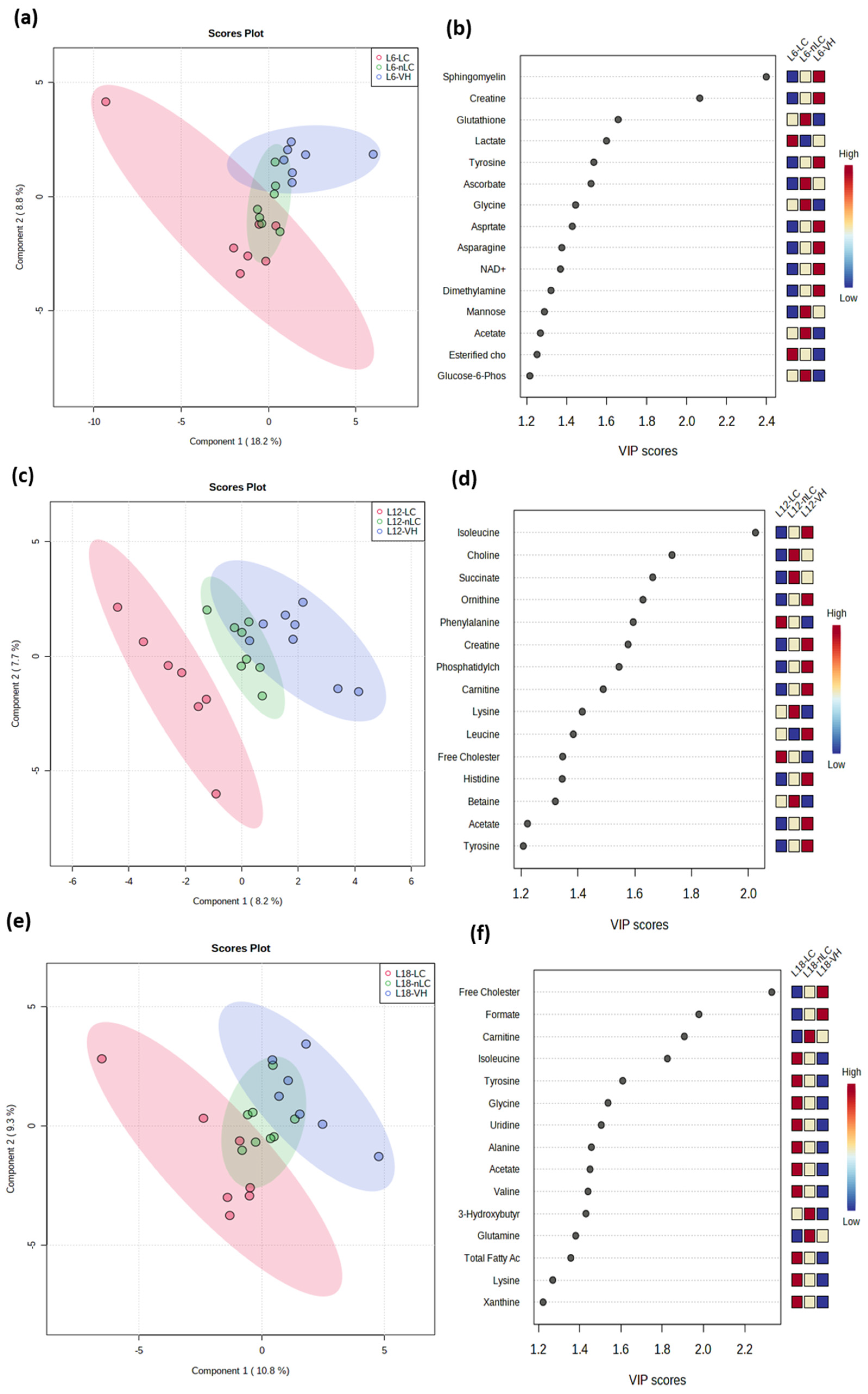
3.7. Multivariate Analysis Showed a Differential Effect on Serum Metabolite Homeostasis Between Treatments at Different Photoperiods
4. Discussion
5. Conclusions
Supplementary Materials
Author Contributions
Funding
Institutional Review Board Statement
Informed Consent Statement
Data Availability Statement
Acknowledgments
Conflicts of Interest
Abbreviations
| SFAs | Saturated Fatty Acids |
| MUFAs | Monounsaturated Fatty Acids |
| PUFAs | Polyunsaturated Fatty Acids |
| 20:2 | c11,c14-20:2 (Eicosadienoic acid) |
| 22:4 | c7,c10,c13,c16-22:4 (Docosatetraenoic acid) |
| 22:5(n-6) | c4,c7,c10,c13,c16-22:5 (Docosapentaenoic acid, n-6) |
| 22:5(n-3) | c7,c10,c13,c16,c19-22:5 (Docosapentaenoic acid, n-3) |
| AA | Arachidonic Acid |
| ALA | α-Linolenic Acid |
| DGLA | Dihomo-γ-linolenic Acid |
| DHA | Docosahexaenoic Acid |
| SA | Stearic Acid |
| EPA | Eicosapentaenoic Acid |
| GLA | Gamma-Linolenic Acid |
| LA | Linoleic Acid |
| OA | Oleic Acid |
| PA | Palmitic Acid |
| Scd1 1 | Stearoyl-CoA Desaturase 1 |
| Scd1 2 OA/SA | Stearoyl-CoA Desaturase 1 |
| ∆6D | Delta-6 Desaturase |
| ∆5D | Delta-5 Desaturase |
| FAs | Fatty Acids |
| FAMEs | Fatty Acid Methyl Esters |
| GC-FID | Gas Chromatography–Flame Ionization Detection |
| VH | Vehicle (control) |
| LC | Local Cherry |
| nLC | non-Local Cherry |
| L6 | Short photoperiod (6 h of light) |
| L12 | Standard photoperiod (12 h of light) |
| L18 | Long photoperiod (18 h of light) |
| P | Photoperiod |
| T | Treatment |
| PxT | Interaction of Photoperiod and Treatment |
References
- Beld, J.; Lee, D.J.; Burkart, M.D. Fatty Acid Biosynthesis Revisited: Structure Elucidation and Metabolic Engineering. Mol. Biosyst. 2015, 11, 38–59. [Google Scholar] [CrossRef]
- Bordoni, L.; Petracci, I.; Zhao, F.; Min, W.; Pierella, E.; Assmann, T.S.; Martinez, J.A.; Gabbianelli, R. Nutrigenomics of Dietary Lipids. Antioxidants 2021, 10, 994. [Google Scholar] [CrossRef]
- Wiktorowska-Owczarek, A.; Berezińska, M.; Nowak, J.Z. PUFAs: Structures, Metabolism and Functions. Adv. Clin. Exp. Med. 2015, 24, 931–941. [Google Scholar] [CrossRef]
- Bunney, P.E.; Zink, A.N.; Holm, A.A.; Billington, C.J.; Kotz, C.M. Maxson & Mitchell Energy Metabolism in the Liver. Physiol. Behav. 2016, 176, 139–148. [Google Scholar] [CrossRef]
- da Silva Rosa, S.C.; Nayak, N.; Caymo, A.M.; Gordon, J.W. Mechanisms of Muscle Insulin Resistance and the Cross-Talk with Liver and Adipose Tissue. Physiol. Rep. 2020, 8, e14607. [Google Scholar] [CrossRef]
- He, Q.; Chen, Y.; Wang, Z.; He, H.; Yu, P. Cellular Uptake, Metabolism and Sensing of Long-Chain Fatty Acids. Front. Biosci. Landmark 2023, 28, 10. [Google Scholar] [CrossRef] [PubMed]
- Rasouli, H.; Farzaei, M.H.; Khodarahmi, R. Polyphenols and Their Benefits: A Review. Int. J. Food Prop. 2017, 20, 1700–1741. [Google Scholar] [CrossRef]
- Kühn, G.; Pallauf, K.; Schulz, C.; Rimbach, G. Flavonoids as Putative Modulators of Δ4-, Δ5-, and Δ6-Desaturases: Studies in Cultured Hepatocytes, Myocytes, and Adipocytes. BioFactors 2018, 44, 485–495. [Google Scholar] [CrossRef]
- Durazzo, A.; Wei, Z.; Anadón, A.; Kühn, G.; Pallauf, K.; Schulz, C.; Birringer, M.; Diaz-Rica, B.; De Pascual-Teresa, S.; Rimbach, G. Resveratrol Modulates Desaturase Expression and Fatty Acid Composition of Cultured Hepatocytes. Front. Nutr. 2018, 5, 106. [Google Scholar] [CrossRef] [PubMed]
- Jeong, S.; Lee, S.; Choi, W.J.; Sohn, U.D.; Kim, W. The Effect of Polyphenols Isolated from Cynanchi Wilfordii Radix with Anti-Inflammatory, Antioxidant, and Anti-Bacterial Activity. Korean J. Physiol. Pharmacol. 2015, 19, 151–158. [Google Scholar] [CrossRef]
- Dayem, A.A.; Choi, H.Y.; Yang, G.M.; Kim, K.; Saha, S.K.; Cho, S.G. The Anti-Cancer Effect of Polyphenols against Breast Cancer and Cancer Stem Cells: Molecular Mechanisms. Nutrients 2016, 8, 581. [Google Scholar] [CrossRef]
- Mosele, J.I.; Motilva, M.J. Phenol Biological Metabolites as Food Intake Biomarkers, a Pending Signature for a Complete Understanding of the Beneficial Effects of the Mediterranean Diet. Nutrients 2021, 13, 3051. [Google Scholar] [CrossRef]
- Kelley, D.S.; Adkins, Y.; Laugero, K.D. A Review of the Health Benefits of Cherries. Nutrients 2018, 10, 368. [Google Scholar] [CrossRef]
- Dziadek, K.; Kopeć, A.; Piątkowska, E.; Leszczyńska, T. High-Fructose Diet-Induced Metabolic Disorders Were Counteracted by the Intake of Fruit and Leaves of Sweet Cherry in Wistar Rats. Nutrients 2019, 11, 2638. [Google Scholar] [CrossRef]
- Baur, J.A.; Sinclair, D.A. What Is Xenohormesis? Am. J. Pharmacol. Toxicol. 2008, 3, 149–156. [Google Scholar] [CrossRef]
- Hooper, P.L.; Hooper, P.L.; Tytell, M.; Vígh, L. Xenohormesis: Health Benefits from an Eon of Plant Stress Response Evolution. Cell Stress Chaperones 2010, 15, 761–770. [Google Scholar] [CrossRef]
- Arola-Arnal, A.; Suárez, M. Do You Have Problems When Reproducing Bioactivities of Food or Food Components? The Importance of Biological Rhythms. Nutrients 2022, 14, 4607. [Google Scholar] [CrossRef] [PubMed]
- Sulaimani, N.; Houghton, M.J.; Bonham, M.P.; Williamson, G. Effects of (Poly)Phenols on Circadian Clock Gene–Mediated Metabolic Homeostasis in Cultured Mammalian Cells: A Scoping Review. Adv. Nutr. 2024, 15, 100232. [Google Scholar] [CrossRef] [PubMed]
- Torres-Fuentes, C.; Schellekens, H.; Cryan, J.F.; Espín, J.C.; Muguerza, B. Interplay between (Poly)Phenols, Gut Microbiota, and Biological Rhythms: Outlook for a New Paradigm in Brain Health. Crit. Rev. Food Sci. Nutr. 2025, 1–16. [Google Scholar] [CrossRef]
- Manocchio, F.; Bravo, F.I.; Helfer, G.; Muguerza, B. Cherries with Different Geographical Origins Regulate Neuroprotection in a Photoperiod-Dependent Manner in F344 Rats. Antioxidants 2024, 13, 72. [Google Scholar] [CrossRef] [PubMed]
- Ruiz de Azua, M.J.; Cruz-Carrión, Á.; Muguerza, B.; Arola-Arnal, A.; Suarez, M. Seasonal Consumption of Cherries from Different Origins Affects Metabolic Markers and Gene Expression of Lipogenic Enzymes in Rat Liver: A Preliminary Study. Nutrients 2021, 13, 3643. [Google Scholar] [CrossRef]
- Cruz-Carrión, Á.; de Azua, M.J.R.; Mulero, M.; Arola-Arnal, A.; Suárez, M. Oxidative Stress in Rats Is Modulated by Seasonal Consumption of Sweet Cherries from Different Geographical Origins: Local vs. Non-Local. Nutrients 2020, 12, 2854. [Google Scholar] [CrossRef]
- Manocchio, F.; Morales, D.; Navarro-Masip, È.; Aragones, G.; Torres-Fuentes, C.; Bravo, F.I.; Muguerza, B. Photoperiod-Dependent Effects of Phenolic-Enriched Fruit Extracts on Postprandial Triacylglyceride Levels and Acute Inflammatory Responses in F344 Rats. Mol. Nutr. Food Res. 2025, 69, e70126. [Google Scholar] [CrossRef]
- Ross, A.W.; Helfer, G.; Russell, L.; Darras, V.M.; Morgan, P.J. Thyroid Hormone Signalling Genes Are Regulated by Photoperiod in the Hypothalamus of F344 Rats. PloS ONE 2011, 6, e21351. [Google Scholar] [CrossRef] [PubMed]
- Helfer, G.; Dumbell, R. Endocrine Drivers of Photoperiod Response. Curr. Opin. Endocr. Metab. Res. 2020, 11, 49–54. [Google Scholar] [CrossRef]
- Mariné-Casadó, R.; Domenech-Coca, C.; del Bas, J.M.; Bladé, C.; Caimari, A.; Arola, L. Cherry Consumption out of Season Alters Lipid and Glucose Homeostasis in Normoweight and Cafeteria-Fed Obese Fischer 344 Rats. J. Nutr. Biochem. 2019, 63, 72–86. [Google Scholar] [CrossRef]
- Bligh, E.G.; Dyer, W.J. A Rapid Method of Total Lipid Extraction and Purification. Can. J. Biochem. Physiol. 1959, 37, 911–917. [Google Scholar] [CrossRef] [PubMed]
- Saín, J. Ácidos Grasos Trans Dietarios: Interacción Nutricional Con Las Diferentes Familias de Ácidos Grasos Insaturados. Ph.D. Thesis, Universidad Nacional del Litoral, Santa Fe, Argentina, 2014. [Google Scholar]
- Masson, L.; Alfaro, T.; Camilo, C.; Carvalho, A.; Illesca, P.; Torres, R.; Bernal, C. Fatty Acid Composition of Soybean/Sunflower Mix Oil, Fish Oil and Butterfat Applying the AOCS Ce 1j-07 Method. Grasas Y Aceites 2015, 66, 1–16. [Google Scholar] [CrossRef]
- Palacios-Jordan, H.; Martín-González, M.Z.; Suárez, M.; Aragonès, G.; Muguerza, B.; Rodríguez, M.A.; Bladé, C. The Disruption of Liver Metabolic Circadian Rhythms by a Cafeteria Diet Is Sex-Dependent in Fischer 344 Rats. Nutrients 2020, 12, 1085. [Google Scholar] [CrossRef]
- Kawabata, K.; Karahashi, M.; Sakamoto, T.; Tsuji, Y.; Yamazaki, T.; Okazaki, M.; Mitsumoto, A.; Kudo, N.; Kawashima, Y. Fatty Acid β-Oxidation Plays a Key Role in Regulating Cis-Palmitoleic Acid Levels in the Liver. Biol. Pharm. Bull. 2016, 39, 1995–2008. [Google Scholar] [CrossRef]
- Thiede, M.A.; Ozols, J.; Strittmatter, P. Construction and Sequence of CDNA for Rat Liver Stearyl Coenzyme A Desaturase. J. Biol. Chem. 1986, 261, 13230–13235. [Google Scholar] [CrossRef]
- Burhans, M.S.; Flowers, M.T.; Harrington, K.R.; Bond, L.M.; Guo, C.A.; Anderson, R.M.; Ntambi, J.M. Hepatic Oleate Regulates Adipose Tissue Lipogenesis and Fatty Acid Oxidation. J. Lipid Res. 2015, 56, 304–318. [Google Scholar] [CrossRef]
- Tripathy, S.; Jump, D.B. Elovl5 Regulates the MTORC2-Akt-FOXO1 Pathway by Controlling Hepatic Cis-Vaccenic Acid Synthesis in Diet-Induced Obese Mice. J. Lipid Res. 2013, 54, 71–84. [Google Scholar] [CrossRef] [PubMed]
- Djoussé, L.; Matthan, N.R.; Lichtenstein, A.H.; Gaziano, J.M. Red Blood Cell Membrane Concentration of Cis-Palmitoleic and Cis-Vaccenic Acids and Risk of Coronary Heart Disease. Am. J. Cardiol. 2012, 110, 539–544. [Google Scholar] [CrossRef]
- Mei, S.; Ni, H.-M.; Manley, S.; Bockus, A.; Kassel, K.M.; Luyendyk, J.P.; Copple, B.L.; Ding, W.-X. Differential Roles of Unsaturated and Saturated Fatty Acids on Autophagy and Apoptosis in Hepatocytes. J. Pharmacol. Exp. Ther. 2011, 339, 487–498. [Google Scholar] [CrossRef]
- Listenberger, L.L.; Han, X.; Lewis, S.E.; Cases, S.; Farese, R.V.; Ory, D.S.; Schaffer, J.E. Triglyceride Accumulation Protects against Fatty Acid-Induced Lipotoxicity. Proc. Natl. Acad. Sci. USA 2003, 100, 3077–3082. [Google Scholar] [CrossRef] [PubMed]
- Fu, W.C.; Li, H.Y.; Li, T.T.; Yang, K.; Chen, J.X.; Wang, S.J.; Liu, C.H.; Zhang, W. Pentadecanoic Acid Promotes Basal and Insulin-Stimulated Glucose Uptake in C2C12 Myotubes. Food Nutr. Res. 2021, 65, 4527. [Google Scholar] [CrossRef]
- Wenjie, M.; Wu, J.H.Y.; Wang, Q.; Lemaitre, R.N.; Mukamal, K.J.; Djoussé, L.; King, I.B.; Song, X.; Biggs, M.L.; Delaney, J.A.; et al. Prospective Association of Fatty Acids in the de Novo Lipogenesis Pathway with Risk of Type 2 Diabetes: The Cardiovascular Health Study. Am. J. Clin. Nutr. 2015, 101, 153. [Google Scholar] [CrossRef] [PubMed]
- Zheng, J.S.; Sharp, S.J.; Imamura, F.; Koulman, A.; Schulze, M.B.; Ye, Z.; Griffin, J.; Guevara, M.; Huerta, J.M.; Kröger, J.; et al. Association between Plasma Phospholipid Saturated Fatty Acids and Metabolic Markers of Lipid, Hepatic, Inflammation and Glycaemic Pathways in Eight European Countries: A Cross-Sectional Analysis in the EPIC-InterAct Study. BMC Med. 2017, 15, 203. [Google Scholar] [CrossRef]
- Nisr, R.B.; Shah, D.S.; Hundal, H.S. Mono- and Polyunsaturated Fatty Acids Counter Palmitate-Induced Mitochondrial Dysfunction in Rat Skeletal Muscle Cells. Cell. Physiol. Biochem. 2020, 54, 975–993. [Google Scholar] [CrossRef]
- Peng, G.; Li, L.; Liu, Y.; Pu, J.; Zhang, S.; Yu, J.; Zhao, J.; Liu, P. Oleate Blocks Palmitate-Induced Abnormal Lipid Distribution, Endoplasmic Reticulum Expansion and Stress, and Insulin Resistance in Skeletal Muscle. Endocrinology 2011, 152, 2206–2218. [Google Scholar] [CrossRef]
- Cheon, H.G.; Cho, Y.S. Protection of Palmitic Acid-Mediated Lipotoxicity by Arachidonic Acid via Channeling of Palmitic Acid into Triglycerides in C2C12. J. Biomed. Sci. 2014, 21, 13. [Google Scholar] [CrossRef] [PubMed]
- Cavaliere, G.; Trinchese, G.; Bergamo, P.; De Filippo, C.; Raso, G.M.; Gifuni, G.; Putti, R.; Moni, B.H.; Canani, R.B.; Meli, R.; et al. Polyunsaturated Fatty Acids Attenuate Diet Induced Obesity and Insulin Resistance, Modulating Mitochondrial Respiratory Uncoupling in Rat Skeletal Muscle. PLoS ONE 2016, 11, e0149033. [Google Scholar] [CrossRef]
- Lee, H.; Lim, J.Y.; Choi, S.J. Oleate Prevents Palmitate-Induced Atrophy via Modulation of Mitochondrial ROS Production in Skeletal Myotubes. Oxid. Med. Cell. Longev. 2017, 2017, 2739721. [Google Scholar] [CrossRef] [PubMed]
- Gonzalez-Soto, M.; Mutch, D.M. Diet Regulation of Long-Chain PUFA Synthesis: Role of Macronutrients, Micronutrients, and Polyphenols on Δ-5/Δ-6 Desaturases and Elongases 2/5. Adv. Nutr. 2021, 12, 980. [Google Scholar] [CrossRef] [PubMed]
- Sofińska, K.; Lupa, D.; Chachaj-Brekiesz, A.; Czaja, M.; Kobierski, J.; Seweryn, S.; Skirlińska-Nosek, K.; Szymonski, M.; Wilkosz, N.; Wnętrzak, A.; et al. Revealing Local Molecular Distribution, Orientation, Phase Separation, and Formation of Domains in Artificial Lipid Layers: Towards Comprehensive Characterization of Biological Membranes. Adv. Colloid. Interface Sci. 2022, 301, 102614. [Google Scholar] [CrossRef]
- Li, D.; Wang, P.; Luo, Y.; Zhao, M.; Chen, F. Health Benefits of Anthocyanins and Molecular Mechanisms: Update from Recent Decade. Crit. Rev. Food Sci. Nutr. 2017, 57, 1729–1741. [Google Scholar] [CrossRef]
- Coles, C.A. Adipokines in Healthy Skeletal Muscle and Metabolic Disease. Adv. Exp. Med. Biol. 2016, 900, 133–160. [Google Scholar] [CrossRef]
- Leyton, J.; Drury, P.J.; Crawford, M.A. Differential Oxidation of Saturated and Unsaturated Fatty Acids in Vivo in the Rat. Br. J. Nutr. 1987, 57, 383–393. [Google Scholar] [CrossRef]
- Casanova, E.; Baselga-Escudero, L.; Ribas-Latre, A.; Cedó, L.; Arola-Arnal, A.; Pinent, M.; Bladé, C.; Arola, L.; Salvadó, M.J. Chronic Intake of Proanthocyanidins and Docosahexaenoic Acid Improves Skeletal Muscle Oxidative Capacity in Diet-Obese Rats. J. Nutr. Biochem. 2014, 25, 1003–1010. [Google Scholar] [CrossRef]
- Pfaffl, M.W. Quantification strategies in real-time PCR. In A-Z of Quantitative PCR; International University Line: La Jolla, CA, USA, 2004. [Google Scholar]






| L6 | L12 | L18 | 2XA | |||||||
|---|---|---|---|---|---|---|---|---|---|---|
| VH | LC | nLC | VH | LC | nLC | VH | LC | nLC | ||
| Σ PUFAs | 33.84 ± 1.75 ab | 36.91 ± 1.31 a | 35.05 ± 0.96 ab | 32.08 ± 0.51 b | 36.87 ± 1.70 a | 36.04 ± 0.90 ab* | 32.39 ± 0.89 b | 33.52 ± 1.66 ab | 36.28 ± 0.68 a | T |
| Σ PUFAs n-6 | 27.53 ± 1.49 ab | 30.08 ± 1.20 a | 28.47 ± 0.85 ab | 26.76 ± 0.48 ab | 30.06 ± 1.53 a | 29.44 ± 0.88 a | 25.99 ± 0.79 b | 26.99 ± 1.28 a*b | 29.72 ± 0.61 a | T |
| LA | 10.68 ± 0.38 ab* | 11.21 ± 0.95 ab | 10.83 ± 0.28 ab | 12.32 ± 0.78 b | 11.52 ± 0.53 ab | 11.10 ± 0.67 ab | 9.61 ± 0.43 a | 10.27 ± 0.49 a | 12.30 ± 0.78 b | PxT* |
| GLA | 0.09 ± 0.01 a | 0.10 ± 0.01 ab | 0.11 ± 0.0 ab | 0.09 ± 0.01 a | 0.10 ± 0.01 ab* | 0.12 ± 0.0 b | 0.11 ± 0.01 ab | 0.11 ± 0.0 ab | 0.10 ± 0.01 ab | |
| 20:2 | 0.17 ± 0.01 a | 0.20 ± 0.01 a | 0.20 ± 0.01 a*b | 0.19 ± 0.01 a*b | 0.20 ± 0.02 b | 0.19 ± 0.02 ab | 0.16 ± 0.01 a | 0.18 ± 0.01 a | 0.21 ± 0.01 b | T |
| DGLA | 0.73 ± 0.06 | 0.71 ± 0.13 | 0.69 ± 0.06 | 0.63 ± 0.03 | 0.71 ± 0.05 | 0.68 ± 0.05 | 0.72 ± 0.0 | 0.78 ± 0.12 | 0.62 ± 0.09 | |
| AA | 15.39 ± 1.34 ab | 17.33 ± 0.47 ab | 16.28 ± 0.60 ab | 12.88 ± 0.54 b | 16.99 ± 1.01 a | 16.79 ± 0.19 a | 15.22 ± 0.23 ab | 15.16 ± 1.36 ab | 15.89 ± 0.82 ab | T* |
| Σ PUFAs n-3 | 6.31 ± 0.28 a | 6.84 ± 0.16 a | 6.58 ± 0.27 a | 5.42 ± 0.17 b | 6.81 ± 0.18 a | 6.60 ± 0.07 a | 6.40 ± 0.16 a | 6.53 ± 0.40 a | 6.55 ± 0.28 a | T, PxT* |
| ALA | 0.14 ± 0.02 a | 0.16 ± 0.04 a | 0.17 ± 0.01 a | 0.25 ± 0.05 b | 0.19 ± 0.02 ab | 0.16 ± 0.03 a | 0.14 ± 0.02 a | 0.15 ± 0.03 ab* | 0.23 ± 0.03 b | PxT* |
| EPA | 0.37 ± 0.02 ac | 0.38 ± 0.06 a | 0.32 ± 0.01 ab | 0.28 ± 0.02 bc* | 0.32 ± 0.02 ab | 0.30 ± 0.02 b | 0.36 ± 0.01 c | 0.37 ± 0.02 ac | 0.28 ± 0.02 b | P*, T |
| 22:5 | 0.91 ± 0.06 | 0.99 ± 0.04 | 1.00 ± 0.11 | 0.92 ± 0.07 | 0.98 ± 0.05 | 0.95 ± 0.08 | 0.80 ± 0.07 | 0.97 ± 0.13 | 1.01 ± 0.07 | |
| DHA | 4.75 ± 0.23 a | 5.16 ± 0.10 a | 4.94 ± 0.23 a | 3.92 ± 0.10 b | 5.13 ± 0.19 a | 4.99 ± 0.06 a | 5.0 ± 0.20 a | 4.87 ± 0.34 a | 4.91 ± 0.23 a | T, PxT |
| ENZYMATIC FLUX | ||||||||||
| SCD1 1 | 0.20 ± 0.02 a*b## | 0.16 ± 0.02 a## | 0.18 ± 0.00 a | 0.19 ± 0.01 ab | 0.15 ± 0.01 a# | 0.15 ± 0.01 ab# | 0.17 ± 0.01 ab | 0.20 ± 0.01 b## | 0.17 ± 0.01 ab* | |
| SCD1 2 OA/SA | 0.75 ± 0.11 a | 0.60 ± 0.04 a | 0.68 ± 0.05 a | 1.03 ± 0.13 b | 0.66 ± 0.05 a | 0.68 ± 0.02 a | 0.65 ± 0.03 a | 0.77 ± 0.14 a | 0.81 ± 0.11 ab | PxT |
| ∆6D | 0.01 ± 0.00 ab | 0.01 ± 0.00 ab | 0.01 ± 0.0 a*b | 0.01 ± 0.0 b | 0.01 ± 0.00 a*b | 0.01 ± 0.00 a | 0.01 ± 0.0 ab | 0.01 ± 0.0 ab | 0.01 ± 0.0 a*b | PxT* |
| ∆5D | 21.37 ± 2.37 | 26.56 ± 4.36 | 24.02 ± 2.10 | 21.08 ± 0.26 | 24.43 ± 2.38 * | 25.32 ± 2.24 | 21.62 ± 0.38 | 20.23 ± 2.08 * | 27.10 ± 3.47 * | |
| DHA/ALA | 36.52 ± 6.17 a | 37.78 ± 8.61 a | 30.08 ± 2.68 ab | 18.85 ± 3.36 b | 27.30 ± 2.86 ab | 34.96 ± 6.97 a | 39.19 ± 7.15 a | 37.05 ± 8.45 a | 23.58 ± 4.59 ab | PxT* |
| EPA/ALA | 2.88 ± 0.62 b | 3.04 ± 1.06 ab | 1.96 ± 0.15 ab | 1.34 ± 0.31 b | 1.71 ± 0.16 ab | 2.09 ± 0.44 ab | 2.86 ± 0.58 a | 2.79 ± 0.57 a | 1.35 ± 0.31 a*b | |
| AA/LA | 1.45 ± 0.13 ab* | 1.58 ± 0.12 a | 1.50 ± 0.05 ab | 1.12 ± 0.12 b | 1.47 ± 0.05 ab* | 1.53 ± 0.07 a | 1.59 ± 0.06 a** | 1.50 ± 0.17 a | 1.32 ± 0.14 ab** | PxT* |
| Elongase | 0.91 ± 0.12 ab | 1.18 ± 0.13 ab | 1.02 ± 0.03 ab | 1.02 ± 0.16 ab** | 1.30 ± 0.14 a | 1.18 ± 0.10 a** | 0.87 ± 0.07 ab** | 0.91 ± 0.10 b | 1.19 ± 0.12 ab** | T* |
| L6 | L12 | L18 | 2XA | |||||||
|---|---|---|---|---|---|---|---|---|---|---|
| VH | LC | nLC | VH | LC | nLC | VH | LC | nLC | ||
| Σ PUFAs | 40.13 ± 1.74 a | 38.81 ± 3.26 ab | 43.45 ± 0.21 a | 34.67 ± 1.64 c | 39.63 ± 0.83 b | 39.60 ± 0.40 b | 42.19 ± 0.52 a | 38.73 ± 0.88 b | 39.24 ± 1.26 b | P, PxT |
| Σ PUFAs n-6 | 27.66 ± 0.64 a | 25.79 ± 2.62 a | 27.65 ± 1.43 a | 25.15 ± 0.95 b | 27.16 ± 0.39 a | 27.36 ± 1.21 a | 28.46 ± 0.17 a | 27.18 ± 0.47 a# | 27.20 ± 0.85 a | P, PxT* |
| LA | 16.66 ± 0.19 a | 15.53 ± 0.32 a*b | 15.48 ± 0.53 a*b | 16.21 ± 0.39 a | 16.23 ± 0.24 a | 14.54 ± 0.51 b | 16.86 ± 0.47 a | 16.48 ± 0.66 a | 16.14 ± 0.49 a | P*, T |
| GLA | 0.03 ± 0.01 b | 0.04 ± 0.01 ab | 0.05 ± 0.01 a | 0.04 ± 0.0 ab* | 0.04 ± 0.0 ab | 0.03 ± 0.0 a*b | 0.04 ± 0.01 ab | 0.04 ± 0.01 ab | 0.04 ± 0.01 ab | |
| DGLA | 0.33 ± 0.03 | 0.37 ± 0.02 | 0.39 ± 0.00 | 0.30 ± 0.04 | 0.35 ± 0.01 | 0.33 ± 0.03 | 0.35 ± 0.02 | 0.34 ± 0.03 | 0.33 ± 0.02 | |
| 20:2 | 0.11 ± 0.01 b | 0.13 ± 0.01 ab | 0.14 ± 0.02 a | 0.12 ± 0.01 ab | 0.12 ± 0.01 ab | 0.12 ± 0.0 ab | 0.13 ± 0.0 ab | 0.13 ± 0.0 a# | 0.13 ± 0.01 a | T* |
| AA | 9.53 ± 0.67 a | 11.36 ± 0.02 a | 10.54 ± 1.37 ab* | 7.46 ± 0.80 b | 9.35 ± 0.38 ab* | 10.50 ± 0.15 a | 10.03 ± 0.32 a | 9.22 ± 0.83 ab | 9.63 ± 0.57 ab | |
| 22:4 | 0.53 ± 0.02 | 0.60 ± 0.03 | 0.57 ± 0.06 | 0.47 ± 0.05 | 0.52 ± 0.02 | 0.54 ± 0.06 | 0.51 ± 0.01 | 0.53 ± 0.03 | 0.55 ± 0.0 | |
| 22:5(n-6) | 0.48 ± 0.04 * | 0.60 ± 0.04 | 0.62 ± 0.08 * | 0.47 ± 0.07 | 0.54 ± 0.02 | 0.48 ± 0.08 | 0.54 ± 0.03 | 0.47 ± 0.03 | 0.51 ± 0.04 | |
| Σ PUFAs n-3 | 12.46 ± 1.10 a | 13.02 ± 0.82 a | 14.38 ± 0.32 a | 11.14 ± 1.70 b | 12.47 ± 0.45 a | 10.82 ± 1.53 b | 13.73 ± 0.46 a | 11.55 ± 0.49 ab# | 12.04 ± 0.52 ab | P, PxT |
| ALA | 0.29 ± 0.04 | 0.21 ± 0.03 | 0.21 ± 0.01 | 0.33 ± 0.05 | 0.26 ± 0.01 | 0.27 ± 0.05 | 0.27 ± 0.04 | 0.32 ± 0.06 | 0.31 ± 0.05 | |
| EPA | 0.12 ± 0.01 ab | 0.13 ± 0.01 ab | 0.14 ± 0.00 a | 0.11 ± 0.02 ab | 0.13 ± 0.01 ab | 0.10 ± 0.01 b | 0.13 ± 0.01 ab | 0.12 ± 0.01 ab | 0.11 ± 0.0 a*b ## | |
| 22:5(n-3) | 2.35 ± 0.20 | 2.81 ± 0.14 | 2.70 ± 0.41 | 2.21 ± 0.37 | 2.42 ± 0.12 | 2.26 ± 0.33 | 2.49 ± 0.08 | 2.39 ± 0.25 | 2.32 ± 0.14 | |
| DHA | 9.78 ± 0.84 ab | 9.87 ± 0.76 ab | 10.95 ± 0.11 a | 8.50 ± 1.38 b | 9.65 ± 0.36 ab | 8.19 ± 1.22 b | 10.85 ± 0.44 a | 8.80 ± 08 a*b | 9.30 ± 0.44 ab | |
Disclaimer/Publisher’s Note: The statements, opinions and data contained in all publications are solely those of the individual author(s) and contributor(s) and not of MDPI and/or the editor(s). MDPI and/or the editor(s) disclaim responsibility for any injury to people or property resulting from any ideas, methods, instructions or products referred to in the content. |
© 2026 by the authors. Licensee MDPI, Basel, Switzerland. This article is an open access article distributed under the terms and conditions of the Creative Commons Attribution (CC BY) license.
Share and Cite
Ruiz de Azua, M.J.; Manocchio, F.; Cruz-Carrión, Á.; Arola-Arnal, A.; Gerstner, C.; Bernal, C.; Suárez, M. Chrononutritional Effects of Cherry Consumption on Hepatic Lipid Profile. Nutrients 2026, 18, 345. https://doi.org/10.3390/nu18020345
Ruiz de Azua MJ, Manocchio F, Cruz-Carrión Á, Arola-Arnal A, Gerstner C, Bernal C, Suárez M. Chrononutritional Effects of Cherry Consumption on Hepatic Lipid Profile. Nutrients. 2026; 18(2):345. https://doi.org/10.3390/nu18020345
Chicago/Turabian StyleRuiz de Azua, Maria Josefina, Francesca Manocchio, Álvaro Cruz-Carrión, Anna Arola-Arnal, Carolina Gerstner, Claudio Bernal, and Manuel Suárez. 2026. "Chrononutritional Effects of Cherry Consumption on Hepatic Lipid Profile" Nutrients 18, no. 2: 345. https://doi.org/10.3390/nu18020345
APA StyleRuiz de Azua, M. J., Manocchio, F., Cruz-Carrión, Á., Arola-Arnal, A., Gerstner, C., Bernal, C., & Suárez, M. (2026). Chrononutritional Effects of Cherry Consumption on Hepatic Lipid Profile. Nutrients, 18(2), 345. https://doi.org/10.3390/nu18020345

