Next Article in Journal
Intestine-Specific Ferroportin Ablation Rescues from Systemic Iron Overload in Mice
Previous Article in Journal
A Review of Major Compounds in Bilberry (Vaccinium myrtillus L.) Fruits and Leaves: Isolation, Purification, and Their Antiaging Effects
Previous Article in Special Issue
Neuroprotective Effects of Desert Milk Exosomes in LPS-Induced Cognitive Decline: Role of Microglial M2 Polarization and AMPK Signaling
 
 
Font Type:
Arial Georgia Verdana
Font Size:
Aa Aa Aa
Line Spacing:
Column Width:
Background:
Article

The Safety Evaluation of Branched-Chain Fatty Acid Derived from Lanolin and Its Effects on the Growth Performance, Antioxidant, Immune Function, and Intestinal Microbiota of C57BL/6J Mice

1
College of Animal Science and Technology, Northeast Agricultural University, Harbin 150030, China
2
Heilongjiang Provincial Dairy Industry Association, Harbin 150020, China
3
Heilongjiang Provincial Animal Husbandry General Station, Harbin 150069, China
4
United Bio-Tech Co., Ltd., Guangzhou 511356, China
*
Authors to whom correspondence should be addressed.
Nutrients 2026, 18(2), 351; https://doi.org/10.3390/nu18020351
Submission received: 16 December 2025 / Revised: 13 January 2026 / Accepted: 18 January 2026 / Published: 21 January 2026
(This article belongs to the Special Issue Animal-Originated Food and Food Compounds in Health and Disease)

Abstract

Background/Objectives: Branched-chain fatty acids (BCFAs) exhibit a range of biological activities; however, their limited natural abundance and high cost have constrained in vivo research. Lanolin represents a promising source for enriching BCFAs. Nevertheless, the in vivo application, safety, and dose-effect relationship of BCFAs derived from lanolin (BCFAs-DFL) remain unassessed. Methods: In this study, the acute toxicity in C57BL/6J mice was first evaluated for 7 days by a single oral administration of 5000 mg/kg BW of BCFAs-DFL. Subsequently, 40 mice were divided into four groups (control group, low dose of 100 mg/kg BW, medium dose of 300 mg/kg BW, and high dose of 600 mg/kg BW) and were continuously administered by gavage for 28 days to study the effects of BCFAs-DFL on the growth, blood biochemistry, intestinal morphology, and intestinal flora of the mice. Results: In the acute toxicity test, BCFAs-DFL exhibited no lethality or abnormalities in mice, indicating its non-toxic nature. Throughout the 28-day trial, mice in the medium- and high-dose groups experienced a notable decrease in average daily feed intake (p < 0.05), yet their weight gain remained unaffected (p > 0.05). Hemoglobin and hematocrit levels declined in the high-dose group (p < 0.05). Conversely, serum aspartate aminotransferase and total bilirubin levels escalated in the medium- and high-dose groups, while triglycerides and urea nitrogen levels decreased (p < 0.05). The serum’s total antioxidant capacity and immunoglobulin levels (IgA, IgG) rose in proportion to the dosage (p < 0.05). BCFAs-DFL notably enhanced the villus height of the jejunum and ileum in mice (p < 0.05). Gut microbiota analysis indicated no significant impact on overall α and β diversity. Conclusions: The 28-day intervention revealed that BCFAs-DFL can modulate feeding behavior, TG, T-AOC, and immunoglobulin levels in mice. Additionally, it promotes the development of intestinal villi. Based on various indicators, a dosage of 100 mg/kg BW effectively induces beneficial metabolic regulation, such as the reduction of triglycerides, without causing a burden on liver metabolism. This dosage may represent a more suitable application for potential use.

1. Introduction

Branched-chain fatty acids (BCFAs) are a class of lipids characterized by the presence of one or more methyl branches attached to the alkyl chain, typically at the second (iso-) or third (anteiso-) carbon position [1]. These compounds exhibit various bioactivities, including anti-inflammatory, lipid-lowering, and anticancer properties [2]. Notably, approximately 30% of the lipids in neonatal vernix caseosa contain BCFAs, which can be continuously absorbed by the fetus through amniotic fluid during gestation. This may partly explain the higher susceptibility of preterm infants to necrotizing enterocolitis (NEC) compared to term infants [3,4,5]. Supporting this, feeding preterm rat models with a lipid mixture mimicking the BCFA composition of fetal lipids—specifically containing iso-14:0 (25%), anteiso-C15:0 (20%), iso-16:0 (25%), anteiso-C17:0 (8%), iso-18:0 (10%), and iso-20:0 (12%)—reduces NEC incidence by 56% and significantly upregulates IL-10 gene expression in ileal mucosa, along with increasing the relative abundance of Bacillus subtilis [1]. Intriguingly, lipids from Bacillus subtilis contain approximately 90% BCFAs and are regarded as a symbiotic source associated with BCFAs activity [1]. However, it remains unclear whether these protective effects stem from elevated dietary BCFA levels or enhanced immune modulation. BCFAs also play a role in metabolic health. Serum levels of iso-BCFAs are lower in obese individuals compared to healthy controls [6]. It has also been reported that a high daily intake of BCFA-rich foods is associated with a reduced risk of cardiovascular and metabolic diseases [7]. In mice fed a high-fat diet, BCFAs extracted from yak butter olein reduced serum cholesterol via the downregulation of the HMGCR expression [8]. In vitro studies showed that treatment of human hepatocytes (L02) with iso-C15:0 and iso-C18:0 decreased intracellular triglyceride accumulation [9]. Moreover, BCFAs have attracted considerable attention in cancer research. Iso- and anteiso-forms such as C15:0 and C17:0 are reported to inhibit cancer cell proliferation and induce apoptosis, with iso-C15:0 and anteiso-C15:0 exhibiting particularly pronounced effects, whereas iso-C14:0, iso-C16:0, and iso-C18:0 tend to exert cytotoxic activity [10,11].
Most existing studies on BCFAs are clinical or metabolic in nature, with mechanistic insights largely derived from cell-based models. In vivo studies, particularly in mice, remain limited [8,12,13], partly due to the low natural abundance and high cost of BCFAs. Although BCFAs occur widely in nature, their concentrations are generally low. They were initially identified as structural components of microbial membranes such as Bacillus subtilis [1,14] and are found in fermented foods (e.g., natto and miso) and ruminant products, typically accounting for less than 2% of total fatty acids [2,15]. Aside from neonatal vernix caseosa, lanolin-a byproduct of wool processing-has recently been identified as a rich source of BCFAs, with contents reaching up to 50% of total fatty acids, the highest known natural concentration [16,17]. Although microbial biosynthesis and chemical synthesis routes have been explored, these methods often yield complex byproduct profiles or involve hazardous reagents, limiting their application in pharmaceutical and industrial fields [18,19]. A promising alternative is the enrichment of BCFAs from lanolin using urea inclusion technology, as demonstrated by Wang et al. [16], which may facilitate future in vivo and animal studies.
To date, no reports have evaluated the in vivo application of BCFAs derived from lanolin (BCFAs-DFL). Consequently, their safety profiles and appropriate dosages remain unexplored. In this study, we utilized C57BL/6J mice as model organisms to initially assess their safety. We then investigated the effects of varying doses on growth, metabolism, intestinal development, and microbiota composition in the mice, ultimately identifying an appropriate application dose. This research offers insights into the functions and dosages of BCFAs-DFL for potential future applications in biological systems.

2. Materials and Methods

2.1. Preparation of BCFAs-DFL and Emulsion

The BCFAs were extracted from lanolin using the method described by Wang et al. [16]. Briefly, lanolin was first saponified at 70 °C for 4~6 h using an ethanolic sodium hydroxide solution and then converted into calcium fatty acid salts via reaction with calcium chloride. The calcium salts were repeatedly washed with anhydrous ethanol under heating to remove unsaponified lanolin alcohols. After ethanol washing, the calcium salts were acidified with hydrochloric acid, and the liberated fatty acids were extracted with n-hexane and concentrated by vacuum distillation to obtain crude lanolin fatty acids. Subsequently, the obtained lanolin fatty acids were mixed with urea and 95% ethanol in a ratio of 1:2:6 (m/m/v) and allowed to react at 60 °C for 2 h. The mixture was cooled to room temperature and kept at 4 °C for 12 h to promote the formation of urea inclusion crystals. The crystals were thoroughly separated and washed multiple times with ethanol. The liquid phase was concentrated by vacuum distillation to yield a urea–fatty acid mixture. This product was then completely dissolved in a 5% sodium chloride solution to dissolve the urea, and the fatty acids were finally extracted with petroleum ether to obtain BCFAs-DFL. Methyl esterification of fatty acids was performed according to the methods described by Xin et al. [20]. The composition of BCFAs-DFL was analyzed using a Shimadzu Nexis GC-MS system (GC2030/QP2020NX, Kyoto, Japan). All derivative samples were injected into the GC-MS system and separated using a DB-5 capillary column (30 m × 0.25 mm × 0.25 μm, Agilent, Santa Clara, CA, USA). Chromatograph acquisition and mass spectrometry identification were performed by chromatography–mass spectrometry software (LabSolutions, Shimadzu, Kyoto, Japan). The chemical structure of each fatty acid was confirmed by searching the NIST spectrum library through the chemical workstation data processing system for spectrum analysis [21,22]. Finally, the area normalization method was used for the quantification of fatty acids. The composition of the resulting BCFAs-DFL is presented in Table 1.
Due to the poor water solubility of BCFAs-DFL at room temperature, direct administration to mice was not feasible. In accordance with common practices for delivering hydrophobic components (e.g., fish oil) in animal studies [23,24], an emulsion was prepared. In this study, soy lecithin was used as the emulsifier. In the acute toxicity test, BCFAs-DFL and the emulsifier were mixed at a mass ratio of 10:1. For the treatment groups (100, 300, and 600 mg BCFAs-DFL/kg BW), the corresponding mass ratios of BCFAs-DFL to emulsifier were 5:3, 5:1, and 10:1, respectively. In both experiments, the concentration of emulsifier in the control group was maintained at the same level as in the treatment groups. The mixture was then homogenized using a homogenizer (model FA30D, produced by Furuike Co., Ltd., Shanghai, China) at 15,000 rpm to form a uniform emulsion.

2.2. Experimental Animals, Design, and Sample Collection

All animal trials were conducted under a protocol approved by the Institutional Animal Care and Use Committee of Northeast Agricultural University (Approval No.: NEAUEC20240290). Special pathogen-free (SPF) C57BL/6J mice (male and female, aged 4–5 weeks and weighing 15–20 g) were obtained from Liaoning Changsheng Biotechnology Co., Ltd. (Benxi, China). All the animals were housed individually in sterile polypropylene cages under standard conditions: room temperature 24 ± 2 °C, humidity 55 ± 5%, and a 12 h light/dark cycle (lights on from 08:00 to 20:00). Male and female mice were kept separately with ad libitum access to water and a standard diet. A 7-day acclimation period was provided prior to experimental treatments.
The safety test was performed according to the experimental protocol Guideline 423 of the Organization for Economic Cooperation and Development (OECD) [25]. A total of 20 mice (10 females and 10 males) were randomly divided into the Control and BCFA groups, each group comprising 10 animals, of which 5 were male and 5 were female. The BCFA group received oral administration of 5000 mg/kg body weight (BW) of BCFAs-DFL, while the Control group received an equal volume of soy lecithin solution. All animals were observed daily for mortality and changes in general behavior (e.g., fighting, drowsiness, and abnormal excitement) for 7 days. Daily feed consumption was recorded. On day 8, all mice were weighed and then euthanized by cervical dislocation following deep anesthesia with chloral hydrate. Subsequently, the heart, liver, spleen, lungs, kidneys, and thymus were collected, weighed, and the coefficients of each organ were calculated using the following formula:
Organ coefficients (%) = (Organ weight)/(Body weight) × 100
Forty mice (20 males and 20 females) were used to investigate the effects of BCFAs-DFL on mouse growth, metabolism, immunity, and gut microbiota. The mice were randomly assigned to four groups (5 males and 5 females from each group): control (CON; vehicle), low-dose (low; BCFAs-DFL, 100 mg/kg BW), medium-dose (medium; BCFAs-DFL, 300 mg/kg BW), and high-dose (high; BCFAs-DFL, 600 mg/kg BW). Treatments were administered once daily for 28 consecutive days. The BW and abnormal behavior were observed daily during treatment. The weight was recorded weekly, and the consumption of feed was recorded daily. On d29, all mice were weighed, and blood samples were collected from the retroorbital plexus. Blood samples intended for hematological analysis were collected in EDTA-K2 tubes and stored at 4 °C until processing. For serum preparation, clotted blood samples were centrifuged at 3500 rpm for 15 min at 4 °C. The resulting serum was aliquoted and stored at −20 °C for subsequent assays. Mice were then immediately euthanized. The spleen and thymus were collected and weighed to calculate organ coefficients. Subsequently, approximately 1 cm of the jejunum and ileum were taken and placed in Carnoy’s fluid for histological examination. Additionally, cecal contents were collected, stored in 2 mL cryovials, flash-frozen in liquid nitrogen, and maintained at −80 °C until 16S rRNA sequencing analysis.

2.3. Hematological and Serum Parameters Analysis

Whole blood samples were analyzed for red blood cells (RBC), mean corpuscular volume (MCV), hematocrit (HCT), platelet crit (PCT), white blood cells (WBC), lymphocytes (LYM), granulocytes (GRA), and hemoglobin (HGB) using an automated hematology analyzer (Beijing Baolingman Sunshine Technology Co., Ltd.; Beijing, China).
Serum biochemical parameters such as total protein (TP), albumin (ALB), globulin (GLOB), aspartate transaminase (AST), alanine aminotransferase (ALT), total bilirubin (TBIL), triglyceride (TG), total cholesterol (TC), high-density lipoprotein cholesterol (HDLC), low-density lipoprotein cholesterol (LDLC), creatinine (CRE), blood urea nitrogen (BUN), and glucose (GLU) were analyzed using a biochemical analyzer (BS2000M2, Shenzhen, China). Catalase (CAT), glutathione peroxidase (GSH-PX), total antioxidant capability (T-AOC), and malondialdehyde (MDA) levels in serum were determined by following the manufacturer’s instructions for commercial colorimetric analysis kits (Nanjing Jiancheng Institute of Bioengineering; Nanjing, China). Serum immunoglobulin (Ig) A, IgG, and IgM concentrations were determined using commercial mouse ELISA kits (Jiangsu Jingmei Biotechnology Co., Ltd.; Yancheng, China).

2.4. Histopathological Evaluation

Tissue samples embedded in Carnoy’s fluid were washed with running tap water to remove residual fixative, followed by dehydration in a graded alcohol series (75%, 85%, 95%, and 100%). After clearing in xylene, tissues were infiltrated with molten paraffin wax. Embedding and sectioning were performed using a Leica embedding and microtome system (Leica, Wetzlar, Germany). Serial sections of 4 µm thickness were prepared and stained with hematoxylin and eosin (H&E). The intestinal morphology images were obtained through white light photography using a microscope (SWE-CX63; Servicebio, Wuhan, China). Whole-slide imaging was acquired using an EFL panoramic fully automated slide scanner (EFL, Suzhou, China) at appropriate magnifications, and the parameters of the intestinal villi and crypts in mice were measured using the ZYFViewer 2.0.1.10 medical image analysis software according to the protocol described by Kandelouei et al. (2024) and van Keulen et al. (2020) [26,27].

2.5. Cecal Contents Collection and 16S rRNA Gene Sequencing

Cecal contents were collected post-mortem from each mouse, immediately transferred into 2 mL sterile tubes, flash-frozen in liquid nitrogen, and stored at −80 °C until further analysis. From each treatment group, six samples (three females and three males) were randomly selected for microbial profiling. Genomic DNA was extracted from the cecal contents using the NucleoSpin 96 Soi DNA Kit (Macherey-Nagel, Düsseldorf, Germany) following the manufacturer’s instructions. The bacterial V3–V4 hypervariable regions were amplified using the primer pairs 314F (5′-CCTAYGGGRBGCASCAG-3′) and 806R (5′-GGACTACNNGGGTATATAAT-3′). To enable multiplexing, 6 bp barcode sequences were individually appended to the 5′ ends of both the forward and reverse primers. PCR amplification was performed in two steps: the first PCR involved thermal cycling with an initial denaturation at 95 °C for 5 min, followed by 30 cycles of 95 °C for 1 min, 60 °C for 1 min, and 72 °C for 1 min, with a final extension at 72 °C for 7 min; the second PCR, used to attach sample-specific barcodes, included an initial denaturation at 95 °C for 5 min, then 12 cycles of 95 °C for 1 min, 60 °C for 1 min, and 72 °C for 1 min, with a final extension at 72 °C for 7 min. PCR products were purified using AMPure XP (Beckman, CA, USA) beads and quantified via Qubit 3.0 fluorometry. High-throughput sequencing was performed on the Illumina NovaSeq 6000 platform (Novogene, Beijing, China) with paired-end PE250 chemistry. Raw sequencing data were processed using QIIME2 (2022.08) software [28]. Sequences were quality-filtered, denoised, assembled, and checked for chimeras using DADA2 (1.26) to generate amplicon sequence variants (ASVs) [29]. Taxonomic assignment of ASVs was performed by aligning sequences against the SILVA database (Release 138, https://www.arb-silva.de/documentation/release-138/, accessed on 10 January 2024) at a 99% sequence similarity threshold to obtain microbial taxonomic assignments at the genus and species levels. Additionally, α-diversity and β-diversity analyses were conducted within QIIME2 (2022.08) to evaluate microbial diversity and community structure.

2.6. Statistical Analysis

All data were assessed for normality prior to statistical analysis using the UNIVARIATE procedure of SAS 9.4 (SAS Institute Inc., Cary, NC, USA). Safety trial outcomes were analyzed using a t-test with the PROC TTEST procedure in SAS software, with a significance threshold set at p ≤ 0.050. In the experiment to explore the effects of different doses of BCFAs-DFL on the growth and metabolism of mice, data on growth performance, organ coefficients, hematological parameters, serum metabolites, and intestinal morphology were analyzed by analysis of variance (ANOVA) using the PROC MIXED procedure in SAS software. The model included treatment and sex groups, as well as their interaction (treatment × sex), as fixed effects, with mice as a random effect. Data on gut microbiota did not include a sex effect. Orthogonal polynomials for unequally spaced treatment levels were generated using the PROC IML procedure in SAS software. Linear, quadratic, and cubic trends were tested using the CONTRAST statement. Post hoc comparisons among group means were performed using Tukey’s test, with statistical significance defined as p ≤ 0.050. Results are presented as mean ± standard deviation (SD). The likelihood ratio test method of DESeq2 was used to test the significance of the differences among different treatments, and multiple comparisons were conducted using false discovery rate (FDR). A p-value ≤ 0.05 indicates a significant difference. The Kruskal–Wallis test was used to analyze indicators of α diversity. Alpha diversity indices were visualized using GraphPad Prism 9 (GraphPad Software Inc., San Diego, CA, USA). Using the reshape2, dplyr, tidyr, and ggplot2 packages in R software (version 4.4.3; https://www.r-project.org, accessed on 9 January 2026), a Spearman rank correlation analysis was conducted to examine the relative abundance of metabolites in mouse serum and bacterial genera in the cecal contents. p-values were adjusted for multiple comparisons using the FDR. Statistical significance was defined as an adjusted p-value (FDR) < 0.05, while an absolute Spearman’s correlation coefficient (|ρ|) > 0.7 was considered indicative of a strong correlation, where ρ is defined as the Spearman rank-order correlation coefficient [30].

3. Results

3.1. Acute Toxicity Induced by BCFAs-DFL in Mice

In the acute toxicity study, a single oral gavage dose of 5000 mg/kg BW of BCFAs-DFL was administered to mice, followed by a 7-day observation period. No mortality was observed throughout the study (Table 2). Additionally, there were no significant differences in feed intake or activity levels between the BCFA and control groups. As shown in Figure 1, BW measured prior to administration and at 7 days post-administration showed no significant differences between the BCFA and control groups in either female or male mice (p > 0.050). Organ coefficient analyses also revealed no significant differences between groups (p > 0.050). Collectively, these results suggest that BCFAs-DFL at a dose of 5000 mg/kg body weight does not induce acute toxicity in C57BL/6J mice. Based on established classification criteria for the acute toxicity of external chemical agents, BCFAs-DFL can be regarded as practically non-toxic. Therefore, it can be concluded that administration of BCFAs-DFL at this dose does not produce adverse effects in vivo.

3.2. Growth Performance and Immune Organ Coefficients

Growth performance and immune organ coefficients in mice were not influenced by the interactions of treatment and sex. Both initial and final mouse weights, along with ADG, demonstrated no significant differences across treatments (p > 0.050; Table 3). In contrast, the 28-day mouse weight and ADG revealed cubic (p = 0.048) and linear (p = 0.023) changes, respectively. Average daily feed intake (ADFI) was significantly reduced in mice receiving medium- and high-dose BCFAs-DFL (p < 0.001), with this reduction exhibiting both linear (p < 0.001) and cubic (p = 0.001) effects. While the coefficients for the spleen and thymus were unaffected by BCFAs-DFL, they did exhibit cubic (p = 0.049) and linear (p = 0.036) changes, respectively.

3.3. Hematological Parameters

BCFAs-DFL had no impact on WBC, LYM, RBC, and GRA levels in mouse blood. However, RBC content decreased linearly with increasing BCFAs-DFL dose (p < 0.050; Table 4). HGB, HCT, MCV, and PCT levels in blood were significantly influenced by the treatment (p < 0.050). HGB and HCT levels were notably lower in the high group (p = 0.002) and displayed linear (p < 0.010) and quadratic (p < 0.050) changes with increasing BCFAs-DFL dosage. Supplemented mice did not differ significantly from the control group in MCV and PCT levels (p > 0.050) but showed significant linear effects (p < 0.050). Additionally, PCT levels exhibited a cubic effect (p < 0.050). Moreover, all hematology indexes remained unaffected by interactions between treatment and sex (p > 0.050).

3.4. Serum Metabolites

Supplementation with BCFAs-DFL did not significantly affect serum levels of TP, ALT, γ-GT, LDLC, GLOB, or GLU in mice (Table 5). However, serum LDLC levels exhibited a quadratic effect (p = 0.024) with increasing BCFAs-DFL dosage. Additionally, ALB and GLOB levels in the low- and high-dose groups were significantly lower and higher than those in the CON group, respectively (p < 0.050). The decrease in ALB levels demonstrated linear and cubic trends, whereas GLOB levels showed quadratic and cubic effects (p < 0.050). Serum AST levels were significantly elevated in the medium- and high-dose groups and followed a linear pattern (p < 0.001). Furthermore, BCFAs-DFL significantly increased serum TBIL levels, with linear (p < 0.001) and cubic (p = 0.035) effects observed. Serum TG levels significantly decreased in a linear (p = 0.048) and quadratic (p < 0.001) manner, with the medium-dose group exhibiting the lowest levels among the BCFAs-DFL-treated groups, all of which were significantly lower than the control (p < 0.001). Conversely, BCFAs-DFL did not significantly influence serum TC or HDLC levels (p > 0.050), although a quadratic trend was noted (p < 0.050). Serum UN levels displayed decreasing linear and quadratic trends (p = 0.001 and p = 0.049, respectively), and inter-treatment comparisons revealed significantly lower UN levels in the medium and high groups compared to the CON group (p < 0.050). Moreover, serum levels of AST, TBIL, TG, TC, HDLC, and GLU were influenced by interactions between treatment and sex (p < 0.050; Figure 2). Specifically, AST levels were significantly elevated in both female and male mice subjected to the medium and high doses (p < 0.050). BCFAs-DFL increased serum TBIL levels only in male mice (p < 0.050). In males, TG levels decreased significantly across all treated groups, whereas in females, only the medium dose resulted in a significant reduction (p < 0.050). Serum TC and HDLC levels were affected by BCFAs-DFL exclusively in females, with the medium and high doses inducing significant decreases and increases, respectively (p < 0.050). Notably, high-dose BCFAs-DFL significantly elevated serum glucose levels in female mice but had the opposite effect in males (p < 0.050).
Levels of serum GSH-PX and MDA remained unaffected by BCFAs-DFL treatment (Table 5). However, CAT activity decreased linearly, while T-AOC increased linearly with higher BCFAs-DFL doses (p < 0.050). Serum CAT levels did not differ significantly between the control and BCFAs-DFL groups, although the low-dose group showed a numerically higher value (p > 0.050). Importantly, BCFAs-DFL supplementation resulted in a significant elevation of serum T-AOC levels (p < 0.050). BCFAs-DFL significantly increased serum IgA and IgG levels (p < 0.001). With increasing BCFAs-DFL supplementation doses, IgA content exhibited quadratic (p < 0.001) and cubic (p < 0.001) effects, while IgG levels showed linear (p = 0.034) and quadratic (p < 0.001) effects. Serum IgM content remained unaffected by treatment (p > 0.050).

3.5. Intestinal Morphology

BCFAs-DFL administration significantly increased villus height in both the jejunum and ileum of mice (p < 0.001; Table 6 and Figure 3), without influencing crypt depth or the villus-to-crypt ratio (p > 0.050). Jejunal villus height increased linearly with escalating doses of BCFAs-DFL (p < 0.001), whereas ileal villus height followed quadratic (p < 0.001) and cubic (p = 0.001) patterns. No significant interactions of treatment × sex were detected for any intestinal morphology parameters (p > 0.050).

3.6. Intestinal Microbiota

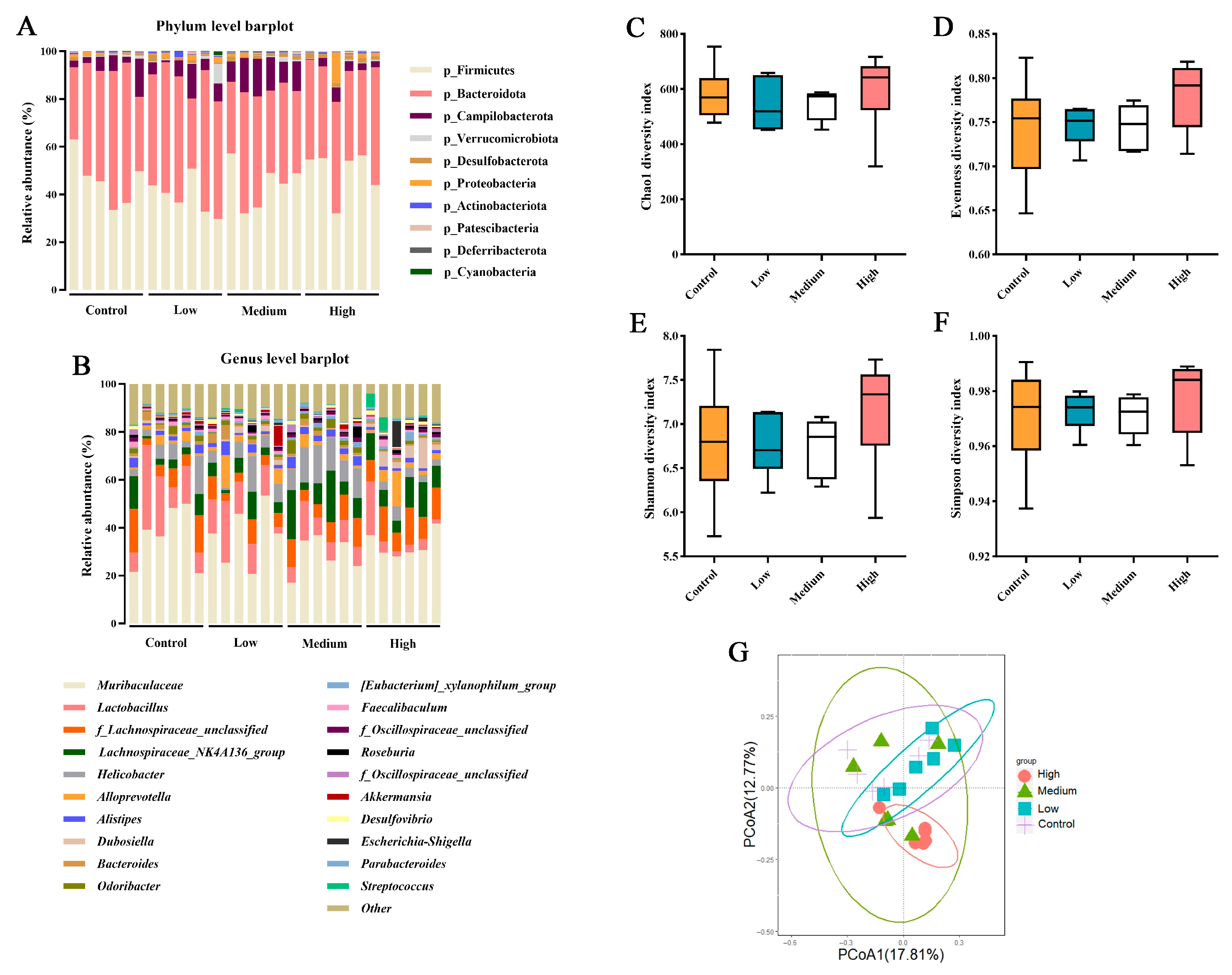
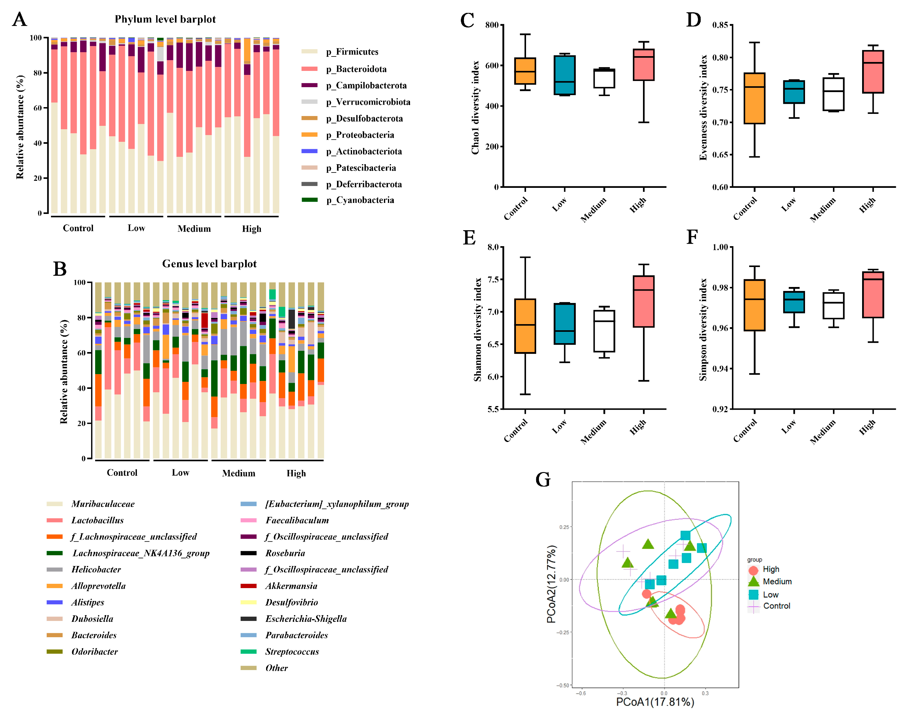
In this study, the dominant phyla and genera in the cecal microbiota of mice across all treatment groups exhibited similar compositions (Figure 4A,B). Administration of BCFAs-DFL at various doses did not induce significant alterations in α-diversity indices of the gut microbiota (p > 0.050; Figure 4C–F). Beta diversity analysis revealed high similarity among the control, low-, and medium-dose groups, with the high-dose group showing partial overlap with the medium-dose group (Figure 4G). For the differential abundance analysis, only taxa with a relative abundance above 0.05% at the genus level were included. The relative abundance of a total of 21 bacterial genera was significantly affected by the treatment (p ≤ 0.050; Table 7). No significant differences were observed between the low-dose and control groups (p > 0.050). In the medium-dose group, the relative abundance of Faecalibaculum was significantly lower than that in the control group, whereas f_Desulfovibrionaceae_unclassified and Eubacterium_siraeum_group showed the opposite trend (p ≤ 0.05). In the high group, the relative abundances of Dubosiella, Escherichia-Shigella, Streptococcus, f_Desulfovibrionaceae_unclassified, Lachnospiraceae_UCG-006, Oscillospiraceae_UCG-010, and Eubacterium_siraeum_group were significantly higher than those in the control group. Conversely, the relative abundances of Odoribacter, Clostridia_vadinBB60_group, ASF356, Anaeroplasma, and Rikenellaceae were significantly lower than those in the control group (p ≤ 0.05).

3.7. Spearman Correlation Analysis of Microbiota and Blood Parameters

Correlation analyses were conducted between significantly altered bacterial genera in mouse cecal contents and serum metabolites (Figure 5). The relative abundance of f_Lachnospiraceae_unclassified showed a significant negative correlation with blood UN levels (p < 0.05). Positive correlations with blood GLU were observed for Coriobacteriaceae_UCG-002, Faecalitalea, Erysipelatoclostridium, Marvinbryantia, [Eubacterium]_nodatum_group, and Terrisporobacter (p < 0.05). In contrast, Faecalitalea and Terrisporobacter were significantly negatively correlated with AST (p < 0.01). Blood TBIL levels were negatively associated with Coriobacteriaceae_UCG-002, [Eubacterium]_nodatum_group, and Terrisporobacter (p < 0.05). TG exhibited a negative correlation with Helicobacter but positive correlations with Erysipelatoclostridium and [Eubacterium]_nodatum_group. Additionally, Coriobacteriaceae_UCG-002 was positively correlated with HDLC (p < 0.05). GLU levels showed strong positive correlations (|ρ| > 0.7) with the relative abundances of Erysipelatoclostridium, [Eubacterium]_nodatum_group, Faecalitalea, and Marvinbryantia. Among these, Erysipelatoclostridium and [Eubacterium]_nodatum_group also exhibited strong correlations (|ρ| ≥ 0.7) with TG levels.

4. Discussion

This study represents the first investigation into the acute oral toxicity profiles of BCFAs-DFL. According to the OECD Guideline for the Testing of Chemicals 401 (OECD 401) issued in 1981, each dose group should include five animals per sex, and the LD50 (median lethal dose) has been integrated into a new assessment framework, with an upper dose limit of 5000 mg/kg body weight [31]. Under the OECD classification system for chemicals and mixtures, substances with an LD50 greater than 2000–5000 mg/kg are classified as unclassified or Category 5 and are considered to be of low toxicity [32]. In the present study, the acute toxicity test revealed no signs of poisoning, deaths, or significant behavioral changes among all mice. Additionally, parameters related to growth performance were unaffected by BCFAs-DFL treatment. These results suggest that BCFAs-DFL is safe at doses up to 5000 mg/kg.
In our investigation into the effects of BCFAs-DFL at doses of 100~600 mg/kg body weight on growth, metabolism, and immune function in mice, we observed that supplementation with 300 and 600 mg/kg BCFAs-DFL suppressed the ADFI, although it did not impair BW gain or ADG. Given that fatty acids themselves serve as energy substrates and prior studies have demonstrated that BCFAs can be absorbed and metabolized by tissues [33,34], this outcome is plausible. Moreover, iso-C17:0 and iso-C15:0 have been reported to act as growth regulators and nutritional factors that promote growth in Caenorhabditis elegans [35,36,37]. Taking into account the observed reduction in feed intake, we infer that BCFAs-DFL positively influences growth performance not only through nutritional regulation but also by enhancing feed digestion and absorption in mice. Changes in spleen and thymus weights are closely associated with immune function [38,39]. To date, no reference studies have addressed the impact of supplemental BCFAs on immunity. In the present study, BCFAs-DFL did not significantly alter spleen and thymus coefficients in mice; however, a dose-dependent trend was noted, implying potential immunomodulatory properties. Several studies indicate that spleen coefficients in mice correlate with variations in serum levels of IgA, IgG, and IgM [40,41]. IgA and IgG are critical for the establishment of the primary immune system and for protecting mucosal surfaces against toxins and pathogenic microorganisms [42,43]. The elevated serum IgA and IgG levels detected in BCFAs-DFL-supplemented mice may account for the dose-related increase in spleen coefficients. Elevated antibody levels can serve as an indicator of the immune system’s regulatory capacity; however, the actual regulatory effects of BCFAs on systemic immune function need to be further validated in disease challenge models in the future.
Hematological and biochemical parameters are widely employed to evaluate metabolic status and are influenced by dietary composition and environmental conditions [44,45]. RBC, HGB, and HCT are fundamental indicators of the body’s oxygen-carrying capacity and erythrocyte count [46]. High-dose BCFAs-DFL significantly reduced HGB and HCT levels, showing both linear and quadratic dose-dependent declines, which implies that 600 mg/kg BW may lower peripheral RBC counts and thereby diminish overall oxygen transport. Nevertheless, no significant change in RBC was detected in the high-dose group in this experiment. Previous reports also associate decreased HGB and HCT with anemia, trauma, immune modulation, and excessive water intake [47]. Additionally, high intake of fatty acids may induce metabolic reprogramming, leading to lipid and water retention to maintain osmotic equilibrium and facilitate excretion of metabolic wastes, potentially resulting in hemodilution and reduced HCT [48]. The impact of BCFAs-DFL on blood metabolism in mice remains poorly understood; however, feeding mice omega-3-rich fish oil yielded similar outcomes, and both BCFAs and omega-3 fatty acids share analogous roles in lipid metabolism regulation [49]. Serum ALB and GLOB levels displayed opposing trends, with GLOB significantly elevated in both low- and high-dose groups, possibly indicating altered hepatic synthesis or systemic inflammatory status [50]. This pattern of protein profile changes resembles that observed in certain prebiotic interventions with immunomodulatory effects, suggesting that BCFAs-DFL may modulate the immune-metabolic axis. The linear increase in AST and TBIL in medium- and high-dose groups indicates that high doses of BCFAs-DFL may impose a hepatic burden [51]. Moringa leaf extract, which shares anti-inflammatory, anticancer, and lipid-lowering properties with BCFAs, has similarly been shown to increase ALT and AST in mice at high doses (60~80 mg/kg), implying potential hepatotoxicity [52]. Therefore, we believe that the continuous supplementation of bioactive functional ingredients may impose a metabolic burden on the liver. TBIL, a hemoglobin breakdown product with antioxidant and anti-inflammatory activities, is negatively correlated with serum triglyceride levels [53]. In this study, BCFAs-DFL promoted TBIL production and showed an inverse relationship with TG levels. The significant reduction in HGB in the high-dose group may be attributable to accelerated hemoglobin catabolism into TBIL induced by BCFAs-DFL. Notably, administration at doses of 100–300 mg/kg BW led to a marked increase in serum TBIL levels, while blood HGB remained unaffected. In line with these findings, clinical investigations have further indicated that TBIL is capable of regulating lipid metabolism through the peroxisome proliferator-activated receptor α (PPARα) signaling pathway, a process that does not induce corresponding fluctuations in HGB concentrations [54,55,56]. Multiple studies have confirmed the lipid-lowering properties of BCFAs. In human blood and adipose tissues, the contents of various BCFAs such as iso-C15:0, anteiso-C15:0, iso-C16:0, and anteiso-C17:0 are negatively correlated with the concentration of triglycerides [57,58]. Furthermore, BCFAs derived from yak butter have been shown to suppress cholesterol synthesis in mouse plasma by modulating HMGCR gene expression [8]. This is consistent with the lower serum TC observed in female mice in the medium-dose group in our study. However, BCFAs-DFL appears to exert sex-specific effects on lipid metabolism. Free fatty acids stimulate hepatic gluconeogenesis, raising serum GLU [59]. In female mice, 600 mg/kg BCFAs-DFL increased TC, GLU, and AST levels, mirroring metabolic disturbances induced by high-fat diets [60,61]. However, the concurrent rise in HDLC contradicted this pattern. In humans, HDLC typically protects against atherosclerosis by promoting reverse cholesterol transport to the liver [62]. Thus, although higher fatty acid doses increase TC, BCFAs-DFL may counter this by elevating HDLC via its specific actions on lipid metabolism. In contrast, BCFAs-DFL only reduced serum TG and GLU in male mice, without affecting TC or HDLC, indicating that male mice tolerate higher doses of fatty acids than females.
An in vitro experiment revealed that multiple BCFAs (iso-C14:0, iso-C15:0, iso-C16:0, iso-C17:0, anteiso-C15:0, and anteiso-C17:0) inhibited the oxidative stress response of intestinal cells in calves caused by LPS and prevented the decrease in the contents of antioxidant enzymes such as CAT, T-AOC, and GSH-PX [63]. In this study, an increase in T-AOC levels was also observed. Serum MDA levels are established biomarkers of oxidative stress [64]. Zhang et al. [65] reported that BCFAs from sheep milk mitigated the DSS-induced decline in CAT and GSH in mouse blood. In this study, MDA, CAT, and GSH levels did not differ between the two treatment groups. Therefore, these results suggest that BCFAs-DFL supplementation can elevate the serum total antioxidant potential. Future studies employing in vivo oxidative stress challenge models will be required to elucidate whether the observed elevation in T-AOC can be translated into a functional protective effect against experimentally induced oxidative stress at the tissue level.
Intestinal cells exhibit specific absorption capacities for BCFAs-DFL, which also exerts strong preventive effects against intestinal inflammation [33,34,65]. Villi are key structures of the small intestine responsible for nutrient absorption, and villus height directly determines the intestinal absorptive surface area [66]. This study demonstrated that BCFAs-DFL promoted villus development in the jejunum and ileum of mice. Therefore, we propose that BCFAs-DFL enhances intestinal architecture and nutrient absorption efficiency, which is consistent with the improved growth performance observed in mice.
Based on the results of the microbial composition and diversity in the cecal contents of mice, it can be concluded that supplementation with BCFAs-DFL at different doses has minimal impact on the microbial diversity and major community structure of the mouse cecal microbiota. Alpha diversity describes the richness, evenness, or overall diversity of microbial species within a sample, while beta diversity is used to compare the similarities between two or more communities [67]. The findings of this study indicate that BCFAs-DFL did not alter the richness or evenness of the gut microbiota across the three doses (Figure 4C–F). Furthermore, there was high similarity among the control, low-dose, and medium-dose groups, with only partial overlap between the high-dose group and the medium-dose group (Figure 4G). It can be inferred that supplementation of up to 600 mg/kg body weight with BCFAs-DFL may induce some differences in the gut microbial community structure. The analysis at the genus level revealed that the low-dose BCFAs-DFL group showed no significant differences compared to the control group, which is consistent with the beta diversity results. Results from the present study indicate that dietary supplementation with BCFAs-DFL specifically modulates the abundance of certain bacterial taxa without markedly altering the overall structure of the cecal microbiota in mice, thereby inducing systemic changes associated with host metabolism and health. This finding aligns with previous research suggesting that certain dietary interventions tend to regulate key groups within the ecosystem rather than trigger drastic shifts in community structure [68]. Notably, BCFAs-DFL supplementation significantly influenced several bacterial groups closely linked to host health. For example, the relative abundance of Dubosiella exhibited a dose-dependent increase. This genus has been reported to contribute to improved host metabolism and enhanced intestinal barrier function via the production of short-chain fatty acids such as acetate [69]. Among the bacterial genera altered by BCFA treatment, Eubacterium_siraeum_group has been shown to ferment disaccharides into acetate, convert bile acids and cholesterol in the gut, and thereby contribute to host metabolic homeostasis [70,71]. Consistently, it has been reported to correlate negatively with serum levels of TG and total cholesterol [72], a trend also observed in the present study—particularly at a dose of 300 mg/kg BW—though this specific correlation was not captured in our overall analysis and warrants further investigation. Other modulated genera include Rikenellaceae, which may promote the reduction in visceral adipose tissue and the generation of beneficial metabolites [73], as well as Streptococcus and Escherichia-Shigella, which are often linked to intestinal pathogenicity and a pro-inflammatory state [74,75]. Within the dosage range of 100–300 mg/kg BW, the relative abundance of most microbial genera remained relatively stable; however, the high-dose group (600 mg/kg BW) exhibited marked shifts in certain beneficial and pathogenic taxa. Considering the concurrent significant changes in blood metabolic markers, we speculate that at this higher dose, BCFAs might induce a degree of metabolic disturbance. Moreover, the majority of the significantly altered genera identified here are consistently associated in the literature with intestinal health or lipid metabolism, aligning with the previously reported bioactivity of BCFAs. After performing correlation analysis between microbial relative abundance and blood biochemical parameters, we identified several bacterial genera associated with glucose and lipid metabolism indicators. Among these, Erysipelatoclostridium—a genus previously linked to pro-inflammatory responses—showed a positive correlation with TG level [76], which aligns with the findings presented here. It should be noted that the present work represents a preliminary exploration of BCFA functionality and dosage, and the sample size used for microbial profiling was relatively limited. While the observed correlations offer insightful directions, the current scale may not be sufficient to firmly establish their physiological relevance. Therefore, these results are presented as indicative findings that highlight potential regulatory mechanisms of BCFAs. In subsequent studies, extending the experimental timeline and expanding the sample size will allow for a more detailed and statistically robust investigation of the gut microbiota and its metabolic interactions.

5. Conclusions

Based on the findings of this study, the preliminary acute tolerance test and 28-day intervention results indicate that BCFAs-DFL show no obvious acute or short-term adverse reactions in mice at doses up to 5000 mg/kg BW. The 28-day intervention results reveal preliminary biological effects of BCFAs-DFL on host physiology: they can modulate host metabolism by decreasing serum triglycerides, enhancing T-AOC and immunoglobulin levels, and promoting the development of intestinal villi. However, adverse effects were also observed at specific doses: BCFAs-DFL at doses ranging from 300~600 mg/kg BW increased serum aspartate AST levels, which may impose a certain burden on liver metabolism; at 600 mg/kg BW, they may significantly increase the risk of intestinal microbial structural disorder, possibly associated with the elevated AST level. Therefore, in the short-term study, a dose of 100 mg/kg BW can be used as a reference.

Author Contributions

Conceptualization, H.X., G.Z. and J.L.; methodology, J.L.; formal analysis, J.L., Y.C. and G.Z.; data curation, Y.C., Y.Z. and H.D.; writing—original draft preparation, J.L. and G.Z.; writing—review and editing, H.X., G.Z. and H.L.; visualization, Y.C., Y.Z., C.W. and W.D.; project administration, H.X. and G.Z.; funding acquisition, H.X. All authors have read and agreed to the published version of the manuscript.

Funding

This research was funded by the earmarked fund for the China Agriculture Research System (CARS-36).

Institutional Review Board Statement

All procedures for animals involved in the experiment were approved by the Animal Ethics Committee of Northeast Agricultural University. The project application code is No. NEAUEC20240290, approved on 23 February 2024.

Informed Consent Statement

Not applicable.

Data Availability Statement

The original contributions presented in this study are included in the article. Further inquiries can be directed to the corresponding authors.

Acknowledgments

The authors thank the experimental instrument support provided by Northeast Agricultural University.

Conflicts of Interest

Author Weiguo Ding was employed by the company United Bio-Tech Co., Ltd. The remaining authors declare that the research was conducted in the absence of any commercial or financial relationships that could be construed as a potential conflict of interest.

Abbreviations

The following abbreviations are used in this manuscript:
ANOVAAnalysis of variance
BCFAs-DFLBranched-chain fatty acids derived from lanolin
H&EHematoxylin and eosin
RBCRed blood cells
MCVMean corpuscular volume
HCTHematocrit
PCTPlatelet crit
WBCWhite blood cells
LYMLymphocytes
GRAGranulocytes
HGBHemoglobin
TPTotal protein
ALBAlbumin
GLOBGlobulin
ASTAspartate transaminase
ALTAlanine aminotransferase
TBILTotal bilirubin
TGTriglyceride
TCTotal cholesterol
HDLCHigh-density lipoprotein cholesterol
LDLCLow-density lipoprotein cholesterol
CRECreatinine
BUNBlood urea nitrogen
GLUGlucose

References

  1. Kaneda, T. Fatty acids of the genus Bacillus: An example of branched-chain preference. Bacteriol. Rev. 1977, 41, 391–418. [Google Scholar] [CrossRef]
  2. Gozdzik, P.; Magkos, F.; Sledzinski, T.; Mika, A. Monomethyl branched-chain fatty acids: Health effects and biological mechanisms. Prog. Lipid Res. 2023, 90, 101226. [Google Scholar] [CrossRef] [PubMed]
  3. Nicolaides, N.; Ray, T. Skin lipids. 3. Fatty chains in skin lipids. The use of vernix caseosa to differentiate between endogenous and exogenous components in human skin surface lipid. J. Am. Oil Chem. Soc. 1965, 42, 702–707. [Google Scholar] [CrossRef]
  4. Ran-Ressler, R.R.; Devapatla, S.; Lawrence, P.; Brenna, J.T. Branched-chain fatty acids are constituents of the normal healthy newborn gastrointestinal tract. Pediatr. Res. 2008, 64, 605–609. [Google Scholar] [CrossRef] [PubMed]
  5. Narendran, V.; Wickett, R.R.; Pickens, W.L.; Hoath, S.B. Interaction between pulmonary surfactant and vernix: A potential mechanism for induction of amniotic fluid turbidity. Pediatr. Res. 2000, 48, 120–124. [Google Scholar] [CrossRef][Green Version]
  6. Mika, A.; Stepnowski, P.; Kaska, L.; Proczko, M.; Wisniewski, P.; Sledzinski, M.; Sledzinski, T. A comprehensive study of serum odd- and branched-chain fatty acids in patients with excess weight. Obesity 2016, 24, 1669–1676. [Google Scholar] [CrossRef] [PubMed]
  7. Yehia, N.A.; Lai, K.Z.H.; Semnani-Azad, Z.; Blanco Mejia, S.; Bazinet, R.P.; Beaudry, J.L.; Hanley, A.J. Association of branched chain fatty acids with cardiometabolic disorders in humans: A systematic review. Nutr. Rev. 2022, 81, 180–190. [Google Scholar] [CrossRef]
  8. Tan, T.; Luo, Y.; Sun, W.; Li, X. Effects of Branched-Chain Fatty Acids Derived from Yak Ghee on Lipid Metabolism and the Gut Microbiota in Normal-Fat Diet-Fed Mice. Molecules 2023, 28, 7222. [Google Scholar] [CrossRef]
  9. Liu, L.; Xiao, D.; Lei, H.; Peng, T.; Li, J.; Cheng, T.; He, J. Branched-chain fatty acids lower triglyceride levels in a fatty liver model in vitro. FASEB J. 2017, 31, 969.4. [Google Scholar] [CrossRef]
  10. Ma, Y.; Temkin, S.; Hawkridge, A.; Guo, C.; Wang, W.; Wang, X.; Fang, X. Fatty acid oxidation: An emerging facet of metabolic transformation in cancer. Cancer Lett. 2018, 435, 92–100. [Google Scholar] [CrossRef]
  11. Gozdzik, P.; Czumaj, A.; Sledzinski, T.; Mika, A. Branched-chain fatty acids affect the expression of fatty acid synthase and C-reactive protein genes in the hepatocyte cell line. Bacteriol. Rev. 2023, 43, BSR20230114. [Google Scholar] [CrossRef]
  12. Yan, Y.; Wang, Z.; Greenwald, J.; Kothapalli, K.; Park, H.; Liu, R.; Mendralla, E.; Lawrence, P.; Wang, X.; Brenna, J. BCFA suppresses LPS induced IL-8 mRNA expression in human intestinal epithelial cells. Prostaglandins Leukot. Essent. Fat. Acids 2017, 116, 27–31. [Google Scholar] [CrossRef]
  13. Yan, Y.; Wang, Z.; Wang, D.; Lawrence, P.; Wang, X.; Kothapalli, K.; Greenwald, J.; Liu, R.; Park, H.; Brenna, J. BCFA-enriched vernix-monoacylglycerol reduces LPS-induced inflammatory markers in human enterocytes in vitro. Pediatr. Res. 2018, 83, 874–879. [Google Scholar] [CrossRef]
  14. Kaneda, T. Iso- and anteiso-fatty acids in bacteria: Biosynthesis, function, and taxonomic significance. Microbiol. Rev. 1991, 55, 288–302. [Google Scholar] [CrossRef]
  15. Wang, D.; Yang, Y.; Wang, Z.; Lawrence, P.; Worobo, R.; Brenna, J. High levels of branched chain fatty acids in nātto and other Asian fermented foods. Food Chem. 2019, 286, 428–433. [Google Scholar] [CrossRef] [PubMed]
  16. Wang, X.S.; Wang, X.H.; Chen, Y.; Jin, W.; Jin, Q.; Wang, X.G. Enrichment of branched chain fatty acids from lanolin via urea complexation for infant formula use. LWT 2020, 117, 108627. [Google Scholar] [CrossRef]
  17. Abou-Taleb, M.; El-Sayed, H. Chapter 25—By-products during processing of fiber and their use: Generation of by-products during wool processing and their utilization. In The Wool Handbook; Jose, S., Thomas, S., Basu, G., Eds.; Woodhead Publishing: Cambridge, UK, 2024; pp. 577–592. [Google Scholar]
  18. Bentley, G.; Jiang, W.; Guamán, L.; Xiao, Y.; Zhang, F. Engineering Escherichia coli to produce branched-chain fatty acids in high percentages. Metab. Eng. 2016, 38, 148–158. [Google Scholar] [CrossRef] [PubMed]
  19. Richardson, M.; Williams, S. A practical synthesis of long-chain iso-fatty acids (iso-C12-C19) and related natural products. Beilstein J. Org. Chem. 2013, 9, 1807–1812. [Google Scholar] [CrossRef]
  20. Xin, H.S.; Ma, T.; Xu, Y.; Chen, G.; Chen, Y.; Villot, C.; Renaud, D.; Steele, M.; Guan, L.L. Characterization of fecal branched-chain fatty acid profiles and their associations with fecal microbiota in diarrheic and healthy dairy calves. J. Dairy Sci. 2021, 104, 2290–2301. [Google Scholar] [CrossRef] [PubMed]
  21. DePooter, H.; Decloedt, M.; Schamp, N. Composition and variability of the branched-chain fatty acid fraction in the milk of goats and cows. Lipids 1981, 16, 286–292. [Google Scholar]
  22. Hamerly, T.; Tripet, B.; Wurch, L.; Hettich, R.; Podar, M.; Bothner, B.; Copié, V. Characterization of Fatty Acids in Crenarchaeota by GC-MS and NMR. Archaea 2015, 2015, 472726. [Google Scholar] [CrossRef]
  23. Dey, T.K.; Koley, H.; Ghosh, M.; Dey, S.; Dhar, P. Effects of nano-sizing on lipid bioaccessibility and ex vivo bioavailability from EPA-DHA rich oil in water nanoemulsion. Food Chem. 2019, 275, 135–142. [Google Scholar] [CrossRef]
  24. Santos, D.S.; Morais, J.A.V.; Vanderlei, Í.A.C.; Santos, A.S.; Azevedo, R.B.; Muehlmann, L.A.; Júnior, O.R.P.; Mortari, M.R.; da Silva, J.R.; da Silva, S.W.; et al. Oral delivery of fish oil in oil-in-water nanoemulsion: Development, colloidal stability and modulatory effect on in vivo inflammatory induction in mice. Biomed. Pharmacother. 2021, 133, 110980. [Google Scholar] [CrossRef] [PubMed]
  25. OECD. Guidelines for Testing of Chemicals, Test No. 423. In Acute Oral Toxicity—Acute Toxic Class Method; Organisation for Economic Cooperation and Development: Paris, France, 2001. [Google Scholar]
  26. Kandelouei, T.; Zhang, W.; Houghton, M.; Knudsen, B.; Edgar, B.A. Improved Preservation of Mouse Intestinal Tissue Using a Formalin/Acetic Acid Fixative and Quantitative Histological Analysis Using QuPath. Curr. Protoc. 2024, 4, e1062. [Google Scholar] [CrossRef] [PubMed]
  27. van Keulen, P.; Khan, M.A.; Dijkstra, J.; Knol, F.; McCoard, S.A. Effect of arginine or glutamine supplementation and milk feeding allowance on small intestine development in calves. J. Dairy Sci. 2020, 103, 4754–4764. [Google Scholar] [CrossRef]
  28. Bolyen, E.; Rideout, J.; Dillon, M.; Bokulich, N.; Abnet, C.; Al-Ghalith, G.; Alexander, H.; Alm, E.; Arumugam, M.; Asnicar, F.; et al. Reproducible, interactive, scalable and extensible microbiome data science using QIIME 2. Nat. Biotechnol. 2019, 37, 852–857. [Google Scholar] [CrossRef]
  29. Callahan, B.; McMurdie, P.; Rosen, M.; Han, A.; Johnson, A.; Holmes, S. DADA2: High-resolution sample inference from Illumina amplicon data. Nat. Methods 2016, 13, 581–583. [Google Scholar] [CrossRef]
  30. Ali Abd Al-Hameed, K. Spearman’s correlation coefficient in statistical analysis. Int. J. Nonlinear Anal. 2022, 13, 3249–3255. [Google Scholar]
  31. OECD. Guidelines for the Testing of Chemicals, Test No. 401. In Acute Oral Toxicity; Organisation for Economic Cooperation and Development: Paris, France, 1987. [Google Scholar]
  32. OECE. Guidelines for the Testing of Chemicals, Test No. 425. In Acute Oral Toxicity—Modified Up and Down Procedure; Organisation for Economic Cooperation and Development: Paris, France, 2001. [Google Scholar]
  33. Ran-Ressler, R.R.; Khailova, L.; Arganbright, K.M.; Adkins-Rieck, C.K.; Jouni, Z.E.; Koren, O.; Ley, R.E.; Brenna, J.T.; Dvorak, B. Branched chain fatty acids reduce the incidence of necrotizing enterocolitis and alter gastrointestinal microbial ecology in a neonatal rat model. PLoS ONE 2011, 6, e29032. [Google Scholar] [CrossRef]
  34. Liu, L.; Wang, Z.; Park, H.G.; Xu, C.; Lawrence, P.; Su, X.; Wijendran, V.; Walker, W.A.; Kothapalli, K.S.; Brenna, J.T. Human fetal intestinal epithelial cells metabolize and incorporate branched chain fatty acids in a structure specific manner. Prostaglandins Leukot. Essent. Fat. Acids 2017, 116, 32–39. [Google Scholar] [CrossRef] [PubMed]
  35. Kniazeva, M.; Euler, T.; Han, M. A branched-chain fatty acid is involved in post-embryonic growth control in parallel to the insulin receptor pathway and its biosynthesis is feedback-regulated in C. elegans. Genes Dev. 2008, 22, 2102–2110. [Google Scholar] [CrossRef]
  36. Jia, F.; Cui, M.; Than, M.T.; Han, M. Developmental Defects of Caenorhabditis elegans Lacking Branched-chain α-Ketoacid Dehydrogenase Are Mainly Caused by Monomethyl Branched-chain Fatty Acid Deficiency. J. Biol. Chem. 2015, 291, 2967–2973. [Google Scholar] [CrossRef]
  37. Kniazeva, M.; Crawford, Q.T.; Seiber, M.; Wang, C.Y.; Han, M. Monomethyl branched-chain fatty acids play an essential role in Caenorhabditis elegans development. PLoS Biol. 2004, 2, e257. [Google Scholar] [CrossRef]
  38. Zeng, H.; Cheng, L.; Lu, D.Z.; Fan, S.; Wang, K.X.; Xu, L.L.; Cai, B.; Zhou, M.W.; Wang, J.W. Unbiased multitissue transcriptomic analysis reveals complex neuroendocrine regulatory networks mediated by spinal cord injury-induced immunodeficiency. J. Neuroinflamm. 2023, 20, 219. [Google Scholar] [CrossRef]
  39. Ma, T.; Li, C.; Zhao, F.; Cao, J.; Zhang, X.; Shen, X. Effects of co-fermented collagen peptide-jackfruit juice on the immune response and gut microbiota in immunosuppressed mice. Food Chem. 2021, 365, 130487. [Google Scholar] [CrossRef]
  40. Yan, H.; Lu, J.; Wang, J.; Chen, L.; Wang, Y.; Li, L.; Miao, L.; Zhang, H. Prevention of Cyclophosphamide-Induced Immunosuppression in Mice With Traditional Chinese Medicine Xuanfei Baidu Decoction. Front. Pharmacol. 2021, 12, 2021. [Google Scholar] [CrossRef]
  41. Zhang, J.; Gao, S.; Li, H.; Cao, M.; Li, W.; Liu, X. Immunomodulatory effects of selenium-enriched peptides from soybean in cyclophosphamide-induced immunosuppressed mice. Food Sci. Nutr. 2021, 9, 6322–6334. [Google Scholar] [CrossRef]
  42. Den Haan, J.M.; Kraal, G. Innate immune functions of macrophage subpopulations in the spleen. J. Innate Immun. 2012, 4, 437–445. [Google Scholar] [CrossRef] [PubMed]
  43. Duah, M.; Li, L.; Shen, J.; Lan, Q.; Pan, B.; Xu, K. Thymus Degeneration and Regeneration. Front. Immunol. 2021, 12, 706244. [Google Scholar] [CrossRef] [PubMed]
  44. Santos, E.W.; Oliveira, D.C.d.; Hastreiter, A.; Silva, G.B.d.; Beltran, J.S.d.O.; Tsujita, M.; Crisma, A.R.; Neves, S.M.P.; Fock, R.A.; Borelli, P. Hematological and biochemical reference values for C57BL/6, Swiss Webster and BALB/c mice. Braz. J. Vet. Res. Anim. Sci. 2016, 53, 138–145. [Google Scholar] [CrossRef]
  45. Dossou, S.; Koshio, S.; Ishikawa, M.; Yokoyama, S.; Dawood, M.A.O.; El Basuini, M.F.; El-Hais, A.M.; Olivier, A. Effect of partial replacement of fish meal by fermented rapeseed meal on growth, immune response and oxidative condition of red sea bream juvenile, Pagrus major. Aquaculture 2018, 490, 228–235. [Google Scholar] [CrossRef]
  46. Enko, D.; Moro, T.; Holasek, S.; Baranyi, A.; Schnedl, W.J.; Zelzer, S.; Mangge, H.; Herrmann, M.; Meinitzer, A. Branched-chain amino acids are linked with iron metabolism. Ann. Transl. Med. 2020, 8, 1569. [Google Scholar] [CrossRef]
  47. McConkey, S. Veterinary Clinical Pathology: An Introduction. Can. Vet. J. 2009, 50, 962. [Google Scholar]
  48. Satabin, P.; Portero, P.; Defer, G.; Bricout, J.; Guezennec, C.Y. Metabolic and hormonal responses to lipid and carbohydrate diets during exercise in man. Med. Sci. Sports Exerc. 1987, 19, 218–223. [Google Scholar] [CrossRef]
  49. Hiroyuki, A.; Qomariyuti, R.S.; Islami, N.N.; Sumirat, V.A.; Anggraeni, N.; Syamsunarno, M.R.A.A. The comparison of Moringa oleifera seeds oil and fish oil in organ weight and blood haematological profile in subchronic male mice. Adv. Anim. Vet. Sci. 2022, 10, 2265–2274. [Google Scholar] [CrossRef]
  50. Lichtenstein, L.; Mattijssen, F.; de Wit, N.J.; Georgiadi, A.; Hooiveld, G.J.; van der Meer, R.; He, Y.; Qi, L.; Köster, A.; Tamsma, J.T.; et al. Angptl4 protects against severe proinflammatory effects of saturated fat by inhibiting fatty acid uptake into mesenteric lymph node macrophages. Cell Metab. 2010, 12, 580–592. [Google Scholar] [CrossRef]
  51. Tripathi, A.; Debelius, J.; Brenner, D.A.; Karin, M.; Loomba, R.; Schnabl, B.; Knight, R. The gut-liver axis and the intersection with the microbiome. Nat. Rev. Gastroenterol. Hepatol. 2018, 15, 397–411. [Google Scholar] [CrossRef] [PubMed]
  52. Ojeka, S.; Iyogun, L.; MT, B. Effects of the aqueous leaf solution of moringa oleifera on some hematological and biochemical parameters in male Wistar rats. J. Med. Plants Stud. 2022, 10, 15–19. [Google Scholar]
  53. Giannini, E.G.; Testa, R.; Savarino, V. Liver enzyme alteration: A guide for clinicians. Cmaj 2005, 172, 367–379. [Google Scholar] [CrossRef] [PubMed]
  54. Bai, X.; Qiao, J.; Zhang, H. Mildly elevated serum bilirubin and its correlations with lipid levels among male patients undergoing health checkups. Lipids Health Dis. 2023, 22, 213. [Google Scholar] [CrossRef] [PubMed]
  55. Bellarosa, C.; Bedogni, G.; Bianco, A.; Cicolini, S.; Caroli, D.; Tiribelli, C.; Sartorio, A. Association of Serum Bilirubin Level with Metabolic Syndrome and Non-Alcoholic Fatty Liver Disease: A Cross-Sectional Study of 1672 Obese Children. J. Clin. Med. 2021, 10, 2812. [Google Scholar] [CrossRef]
  56. Seyed Khoei, N.; Wagner, K.H.; Sedlmeier, A.M.; Gunter, M.J.; Murphy, N.; Freisling, H. Bilirubin as an indicator of cardiometa-bolic health: A cross-sectional analysis in the UK Biobank. Cardiovasc. Diabetol. 2022, 21, 54. [Google Scholar] [CrossRef] [PubMed]
  57. Su, X.; Magkos, F.; Zhou, D.; Eagon, J.; Fabbrini, E.; Okunade, A.; Klein, S. Adipose tissue monomethyl branched-chain fatty acids and insulin sensitivity: Effects of obesity and weight loss. Obesity 2015, 23, 329–334. [Google Scholar] [CrossRef] [PubMed]
  58. Garcia Caraballo, S.C.; Comhair, T.M.; Houten, S.M.; Dejong, C.H.C.; Lamers, W.H.; Koehler, S.E. High-protein diets prevent steatosis and induce hepatic accumulation of monomethyl branched-chain fatty acids. J. Nutr. Biochem. 2014, 25, 1263–1274. [Google Scholar] [CrossRef] [PubMed]
  59. Lam, T.K.; Carpentier, A.; Lewis, G.F.; van de Werve, G.; Fantus, I.G.; Giacca, A. Mechanisms of the free fatty acid-induced increase in hepatic glucose production. Am. J. Physiol. Endocrinol. Metab. 2003, 284, E863–E873. [Google Scholar] [CrossRef] [PubMed]
  60. Drescher, H.K.; Weiskirchen, R.; Fülöp, A.; Hopf, C.; de San Román, E.G.; Huesgen, P.F.; de Bruin, A.; Bongiovanni, L.; Christ, A.; Tolba, R.; et al. The Influence of Different Fat Sources on Steatohepatitis and Fibrosis Development in the Western Diet Mouse Model of Non-alcoholic Steatohepatitis (NASH). Front. Physiol. 2019, 10, 770. [Google Scholar] [CrossRef] [PubMed]
  61. Gabbia, D.; Roverso, M.; Guido, M.; Sacchi, D.; Scaffidi, M.; Carrara, M.; Orso, G.; Russo, F.P.; Floreani, A.; Bogialli, S.; et al. Western Diet-Induced Metabolic Alterations Affect Circulating Markers of Liver Function before the Development of Steatosis. Nutrients 2019, 11, 1602. [Google Scholar] [CrossRef]
  62. Zhang, Q.Q.; Chang, C.; Chu, Q.; Wang, H.H.; Zhang, J.; Yan, Z.X.; Song, Z.G.; Geng, A.L. Dietary calcium and non-phytate phosphorus levels affect the performance, serum biochemical indices, and lipid metabolism in growing pullets. Poult. Sci. 2023, 102, 102354. [Google Scholar] [CrossRef] [PubMed]
  63. Zhang, S.; Yu, Q.; Sun, Y.; Zhang, G.; Zhang, Y.; Xin, H. Alleviating the Effect of Branched-Chain Fatty Acids on the Lipopolysaccharide-Induced Inflammatory Response in Calf Small Intestinal Epithelial Cells. Antioxidants 2025, 14, 608. [Google Scholar] [CrossRef]
  64. Tsikas, D. Assessment of lipid peroxidation by measuring malondialdehyde (MDA) and relatives in biological samples: Analytical and biological challenges. Anal. Biochem. 2017, 524, 13–30. [Google Scholar] [CrossRef] [PubMed]
  65. Zhang, J.; Zhong, J.; Cui, Z.; Shen, Y.; Zheng, Y.; Zhang, Y.; Man, C.; Hou, Y.; Zhao, Q.; Jiang, Y. Branched-chain fatty acids from goat milk alleviate ulcerative colitis via the TLR4/NF-κB/NLRP3 pathway. Food Sci. Hum. Wellness 2024, 13, 3624–3632. [Google Scholar] [CrossRef]
  66. Chwen, L.T.; Foo, H.L.; Thanh, N.T.; Choe, D.W. Growth performance, plasma Fatty acids, villous height and crypt depth of preweaning piglets fed with medium chain triacylglycerol. Asian-Australas J. Anim. Sci. 2013, 26, 700–704. [Google Scholar] [CrossRef] [PubMed]
  67. Cassol, I.; Ibañez, M.; Bustamante, J.P. Key features and guidelines for the application of microbial alpha diversity metrics. Sci. Rep. 2025, 15, 622. [Google Scholar] [CrossRef]
  68. Sonnenburg, J.L.; Bäckhed, F. Diet–microbiota interactions as moderators of human metabolism. Nature 2016, 535, 56–64. [Google Scholar] [CrossRef]
  69. Zhang, Y.; Tu, S.; Ji, X.; Wu, J.; Meng, J.; Gao, J.; Shao, X.; Shi, S.; Wang, G.; Qiu, J.; et al. Dubosiella newyorkensis modulates immune tolerance in colitis via the L-lysine-activated AhR-IDO1-Kyn pathway. Nat. Commun. 2024, 15, 1333. [Google Scholar] [CrossRef]
  70. Zou, Y.; Liang, N.; Zhang, X.; Han, C.; Nan, X. Functional differentiation related to decomposing complex carbohydrates of intestinal microbes between two wild zokor species based on 16SrRNA sequences. BMC Vet. Res. 2021, 17, 216. [Google Scholar] [CrossRef] [PubMed]
  71. Mukherjee, A.; Lordan, C.; Ross, R.P.; Cotter, P.D. Gut microbes from the phylogenetically diverse genus Eubacterium and their various contributions to gut health. Gut Microbes 2020, 12, 1802866. [Google Scholar] [CrossRef]
  72. Jing, C.; Wang, J.; Xie, Y.; Zhang, J.; Guo, Y.; Tian, T.; Tang, J.; Ju, F.; Wang, C.; Liu, Y.; et al. Investigation of the growth performance, blood status, gut microbiome and metabolites of rabbit fed with low-nicotine tobacco. Front. Microbiol. 2022, 13, 1026680. [Google Scholar] [CrossRef]
  73. Tavella, T.; Rampelli, S.; Guidarelli, G.; Bazzocchi, A.; Gasperini, C.; Pujos-Guillot, E.; Comte, B.; Barone, M.; Biagi, E.; Candela, M.; et al. Elevated gut micro-biome abundance of Christensenellaceae, Porphyromonadaceae and Rikenellaceae is associated with reduced visceral adipose tissue and healthier metabolic profile in Italian elderly. Gut Microbes 2021, 13, 1880221. [Google Scholar] [CrossRef]
  74. Yang, L.; Xiang, Z.; Zou, J.; Zhang, Y.; Ni, Y.; Yang, J. Comprehensive Analysis of the Relationships Between the Gut Microbiota and Fecal Metabolome in Individuals With Primary Sjogren’s Syndrome by 16S rRNA Sequencing and LC-MS-Based Metabolomics. Front. Immunol. 2022, 13, 874021. [Google Scholar] [CrossRef]
  75. Tan, J.; Zhong, Z.; Tang, Y.; Qin, W. Intestinal dysbiosis featuring abundance of Streptococcus associates with Henoch-Schönlein purpura nephritis (IgA vasculitis with nephritis) in adult. BMC Nephrol. 2022, 23, 10. [Google Scholar] [CrossRef] [PubMed]
  76. Ma, J.; Tao, M.; Zhang, W.; Zhou, L.; Zhang, H.; Li, F.; Zhang, H.; Yao, D.; Lu, W.; Wang, M. Tirzepatide modulates gut microbi-ota homeostasis to protect against diabetic kidney disease. Front. Mol. Biosci. 2025, 12, 1715024. [Google Scholar] [CrossRef] [PubMed]
Figure 1. Body weight and organ coefficient results of mice treated orally with BCFAs-DFL in the acute toxicity test. Data are means ± SD, ns = not significant, p > 0.050.
Figure 1. Body weight and organ coefficient results of mice treated orally with BCFAs-DFL in the acute toxicity test. Data are means ± SD, ns = not significant, p > 0.050.
Nutrients 18 00351 g001
Figure 2. The effects of different doses of BCFAs-DFL on blood metabolites in female and male mice. Different letters (a–c) notation indicates a significant difference between treatments within the same gender (p < 0.05). The error bars represent the SD.
Figure 2. The effects of different doses of BCFAs-DFL on blood metabolites in female and male mice. Different letters (a–c) notation indicates a significant difference between treatments within the same gender (p < 0.05). The error bars represent the SD.
Nutrients 18 00351 g002
Figure 3. Light microscopy (100×) of the intestinal morphology in the jejunum and ileum of mice.
Figure 3. Light microscopy (100×) of the intestinal morphology in the jejunum and ileum of mice.
Nutrients 18 00351 g003
Figure 4. Effect of feeding different doses of BCFAs-DFL on intestinal microbiota. (A) Relative abundances of gut microbiota at the phylum level in the 4 groups. (B) Relative abundances of gut microbiota at the genus level in the 4 groups. (C) Analysis of alpha diversity of gut microbiota by Chao1 analysis. (D) Analysis of alpha diversity of gut microbiota by evenness analysis. (E) Analysis of alpha diversity of gut microbiota by Shannon analysis. (F) Analysis of alpha diversity of gut microbiota by Simpson analysis. (G) PCoA plots of beta diversity based on Bray–Curtis analysis in different groups. In this figure, n = 6 for each group. Each boxplot represents the median, interquartile range, minimum, and maximum values.
Figure 4. Effect of feeding different doses of BCFAs-DFL on intestinal microbiota. (A) Relative abundances of gut microbiota at the phylum level in the 4 groups. (B) Relative abundances of gut microbiota at the genus level in the 4 groups. (C) Analysis of alpha diversity of gut microbiota by Chao1 analysis. (D) Analysis of alpha diversity of gut microbiota by evenness analysis. (E) Analysis of alpha diversity of gut microbiota by Shannon analysis. (F) Analysis of alpha diversity of gut microbiota by Simpson analysis. (G) PCoA plots of beta diversity based on Bray–Curtis analysis in different groups. In this figure, n = 6 for each group. Each boxplot represents the median, interquartile range, minimum, and maximum values.
Nutrients 18 00351 g004
Figure 5. Spearman correlation analysis of microbiota and serum parameters. Serum parameters (TP = total protein, ALB = albumin, GLOB = globulin, AST = aspartate transaminase, ALT = alanine aminotransferase, TBIL = total bilirubin, TG = triglyceride, TC = total cholesterol, HDLC = high-density lipoprotein cholesterol, LDLC = low-density lipoprotein cholesterol, CRE = creatinine, UN = urea nitrogen, and GLU = glucose) were analyzed with significant different microbial genus. Color scale: red = positive correlation; blue = negative correlation.
Figure 5. Spearman correlation analysis of microbiota and serum parameters. Serum parameters (TP = total protein, ALB = albumin, GLOB = globulin, AST = aspartate transaminase, ALT = alanine aminotransferase, TBIL = total bilirubin, TG = triglyceride, TC = total cholesterol, HDLC = high-density lipoprotein cholesterol, LDLC = low-density lipoprotein cholesterol, CRE = creatinine, UN = urea nitrogen, and GLU = glucose) were analyzed with significant different microbial genus. Color scale: red = positive correlation; blue = negative correlation.
Nutrients 18 00351 g005
Table 1. Composition and content of branched-chain fatty acids derived from lanolin (BCFAs-DFL).
Table 1. Composition and content of branched-chain fatty acids derived from lanolin (BCFAs-DFL).
Fatty Acids 1Content (% Total Fatty Acids) 2
iso-C10:00.77 ± 0.05
C10:00.83 ± 0.09
anteiso-C11:02.66 ± 0.11
C11:00.17 ± 0.02
iso-C12:03.83 ± 0.17
C12:01.02 ± 0.01
iso-C13:00.45 ± 0.01
anteiso-C13:04.94 ± 0.16
C13:00.57 ± 0.05
iso-C14:014.47 ± 0.72
C14:05.49 ± 0.68
iso-C15:02.71 ± 0.02
anteiso-C15:016.56 ± 0.12
C15:01.52 ± 0.20
iso-C16:014.27 ± 0.19
C16:02.73 ± 0.53
C16:10.74 ± 0.06
iso-C17:00.70 ± 0.03
anteiso-C17:08.22 ± 0.32
iso-C18:05.28 ± 0.44
C18:01.45 ± 0.10
C18:10.66 ± 0.08
anteiso-C19:06.00 ± 0.58
iso-C20:02.14 ± 0.31
anteiso-C21:01.83 ± 0.33
iso-BCFAs44.62 ± 0.50
anteiso-BCFAs40.20 ± 0.89
total BCFAs84.82 ± 1.22
1 iso-C10:0 = 8-methylnonanoic acid; C10:0 = decanoic acid; anteiso-C11:0 = methyl 8-methyl-decanoate; C11:0 = undecanoic acid; iso-C12:0 = 10-methylundecanoic acid; C12:0 = dodecanoic acid; iso-C13:0 = 11-methyldodecanoic acid; anteiso-C13:0 = 10-methyldodecanoic acid; C13:0 = tridecanoic acid; iso-C14:0 = 12-methyltridecanoic acid; C14:0 = myristic acid; iso-C15:0 = 13-methyltetradecanoic acid; anteiso-C15:0 = 12-methyltetradecanoic acid; C15:0 = pentadecanoic acid; iso-C16:0 = 14-methylpentadecanoic acid; C16:0 = hexadecanoic acid; C16:1 = 9-hexadecenoic acid; iso-C17:0 = 15-methylhexadecanoic acid; anteiso-C17:0 = 14-methylhexadecanoic acid; iso-C18:0 = isostearic acid; C18:0 = stearic acid; C18:1 = 9-octadecenoic acid; anteiso-C19:0 = 16-methyloctadecanoic acid; iso-C20:0 = 18-methylnonadecanoic acid; anteiso-C21:0 = 18-methyleicosanoic acid. 2 Data is presented as mean ± SD.
Table 2. Death results of the acute toxicity test of BCFAs-DFL.
Table 2. Death results of the acute toxicity test of BCFAs-DFL.
SexTreatmentsDose (mg/kg·BW)Size of AnimalApproachDeaths
FemaleControl05Administered orally0
BCFA50005Administered orally0
MaleControl05Administered orally0
BCFA50005Administered orally0
Table 3. Effect of BCFAs-DFL on growth performance and immune organ coefficients of mice.
Table 3. Effect of BCFAs-DFL on growth performance and immune organ coefficients of mice.
Items 1Treatment 2SEMEffect (p-Value)Contrast (p-Value)
CONLowMediumHighTreatSexTreat × SexLinearQuadraticCubic
Growth performance
 BW of d 0, g16.3016.7316.4716.720.2900.678<0.0010.8080.5100.9230.307
 BW of d 28, g18.9519.5418.7218.920.2730.190<0.0010.9760.3890.8340.048
 ADG, g/d0.090.100.080.080.0060.063<0.0010.5350.0230.6360.157
 ADFI, g/d2.81 a2.91 a2.59 b2.63 b0.040<0.0010.3190.953<0.0010.0710.001
Organ coefficients, % BW
 Spleen0.330.360.340.370.0130.094<0.0010.0780.1150.7100.049
 Thymus0.250.260.230.210.0180.168<0.0010.3770.0360.7910.476
a,b Means within a row with different letters are significantly different (p < 0.050). 1 ADG = (BW of d 28 − BW of d 0)/28; ADFI = average daily feed intake. 2 CON = control; low = 100 mg/kg/day BCFAs-DFL; medium = 300 mg/kg/day BCFAs-DFL; high = 600 mg/kg/day BCFAs-DFL.
Table 4. Effect of BCFAs-DFL on hematology indexes in mice.
Table 4. Effect of BCFAs-DFL on hematology indexes in mice.
ItemsTreatment 1SEMEffect (p-Value)Contrast (p-Value)
CONLowMediumHighTreatSexTreat × SexLinearQuadraticCubic
WBC, 109/L6.616.886.476.580.2460.684<0.0010.2200.6100.8540.280
LYM, 109/L5.065.044.75.210.1980.332<0.0010.2030.6830.1060.443
RBC, 1012/L8.508.518.518.200.0950.0750.0260.6120.0230.1870.797
HGB, g/L104.50 a106.60 a106.40 a100.40 b1.1750.0020.1460.7450.0040.0070.697
HCT, %39.48 a39.22 a39.64 a36.74 b0.5530.0020.4970.7640.0010.0430.362
MCV, fL46.46 ab46.79 a46.46 ab46.01 b0.1720.0280.0390.8620.0130.1800.212
PCT, %0.374 ab0.400 a0.371 b0.348 b0.0090.0060.2340.9380.0050.1940.049
GRA, 109/L3.763.663.703.660.1480.958<0.0010.4340.7360.8840.682
a,b Means within a row with different letters are significantly different (p < 0.050). 1 CON = control; low = 100 mg/kg/day BCFAs-DFL; medium = 300 mg/kg/day BCFAs-DFL; high = 600 mg/kg/day BCFAs-DFL.
Table 5. Effect of BCFAs-DFL on serum metabolites in mice.
Table 5. Effect of BCFAs-DFL on serum metabolites in mice.
ItemsTreatment 1SEMEffect (p-Value)Contrast (p-Value)
CONLowMediumHighTreatSexTreat × SexLinearQuadraticCubic
Biochemical parameter
 TP, g/L57.9957.1956.3855.520.9250.2860.7360.0740.0600.7150.881
 ALB, g/L35.55 a33.40 b34.65 ab31.11 c0.624<0.0010.0550.072<0.0010.2470.011
 GLOB, g/L22.44 b23.79 ab21.73 bc24.41 a0.5200.0040.0830.2930.0670.0470.006
 ALT, U/L38.2037.9040.0538.680.9060.3630.7140.9810.4670.2230.279
 AST, U/L42.26 c43.43 c50.21 b56.58 a1.422<0.0010.4010.006<0.0010.7930.369
 γ-GT, U/L2.302.403.553.260.5620.3170.8670.7580.1460.3270.502
TBIL, μmol/L2.19 c2.69 b2.67 b3.14 a0.121<0.0010.0650.018<0.0010.6020.035
 TG, mmol/L1.31 a0.91 b0.70 c1.05 b0.062<0.0010.4850.0240.048<0.0010.271
 TC, mmol/L2.06 ab2.09 ab1.91 b2.28 a0.0840.0340.0710.0480.0970.0300.200
 HDLC, mmol/L1.60 ab1.66 a1.49 b1.73 a0.0550.0260.0030.0100.1920.0340.057
 LDLC, mmol/L0.290.300.320.250.0170.0670.1790.4880.1720.0240.556
 CRE, mg/dL2.332.032.231.870.2120.4320.3520.4430.2220.7860.282
 BUN, mmol/L7.33 a6.36 ab5.49 b5.36 b0.3660.0020.2810.2730.0010.0490.729
 GLU, mg/dL2.932.812.532.630.2570.6900.013<0.0010.3710.4390.841
Antioxidant parameter
 CAT, U/mL29.22 ab34.46 a24.93 b24.84 b2.0640.0070.0040.0670.0120.7970.011
 GSH-PX, U/mL554.72581.32613.62537.6320.9400.077<0.0010.1950.4690.0130.766
 T-AOC, U/mL27.87 c36.01 b37.00 b51.55 a2.776<0.0010.0490.194<0.0010.6450.117
 MDA, mmol/mL32.5731.1530.0932.922.4880.8420.1640.5820.8530.3791.000
Immunoglobulin
 IgA, μg/mL0.44 c0.58 a0.57 a0.51 b0.014<0.0010.0980.5730.097<0.001<0.001
 IgG, μg/mL2.01 c2.62 b3.43 a2.48 b0.140<0.0010.9170.5610.034<0.0010.479
 IgM, ng/mL34.0837.1234.7536.481.3760.3710.8480.4140.5140.9650.104
a~c Means within a row with different letters are significantly different (p < 0.050). 1 CON = control; Low = 100 mg/kg/day BCFAs-DFL; medium = 300 mg/kg/day BCFAs-DFL; high = 600 mg/kg/day BCFAs-DFL.
Table 6. Effects of BCFAs-DFL supplementation on mice intestinal development.
Table 6. Effects of BCFAs-DFL supplementation on mice intestinal development.
Items 1Treatment 2SEMEffect (p-Value)Contrast (p-Value)
CONLowMediumHighTreatSexTreat × SexLinearQuadraticCubic
Jejunum
 Villus height, µm292.09 c305.64 b311.36 b322.14 a2.810<0.0010.1960.059<0.0010.1210.104
 Crypt depth, µm78.5480.2379.0280.473.1920.9670.5880.9090.7640.9700.692
 V/C3.833.953.974.140.1680.6340.5060.6870.2210.9990.719
Ileum
 Villus height, µm192.56 c228.19 a228.07 a207.44 b3.281<0.0010.3810.2740.291<0.0010.001
 Crypt depth, µm74.9285.3986.1884.013.7670.1680.6260.3620.2260.1030.294
 V/C2.602.702.722.580.1220.7870.6480.2740.7890.3470.826
a~c Means within a row with different letters are significantly different (p < 0.050). 1 V/C = Villus height/crypt depth. 2 CON = control; low = 100 mg/kg/day BCFAs-DFL; medium = 300 mg/kg/day BCFAs-DFL; high = 600 mg/kg/day BCFAs-DFL.
Table 7. Effect of BCFAs-DFL supplementation on the bacterial genus (relative abundances > 0.05%) in the cecal contents of mice.
Table 7. Effect of BCFAs-DFL supplementation on the bacterial genus (relative abundances > 0.05%) in the cecal contents of mice.
Taxonomic LevelTreatment 1SEMp-Value (FDR)
CONLowMediumHighOverallC vs. LC vs. MC vs. H
Helicobacter6.136.6812.453.240.2090.0110.9950.1960.089
Dubosiella0.411.340.284.980.115<0.0010.5440.4640.003
Odoribacter1.611.102.900.530.056<0.0010.8750.3060.003
Faecalibaculum1.241.070.331.080.0270.0480.9770.0250.702
f_Oscillospiraceae_uncultured0.710.481.340.690.0290.0290.9370.1030.953
Escherichia-Shigella0.140.390.132.240.090<0.0010.6360.938<0.001
Streptococcus0.190.430.112.000.063<0.0010.6360.4640.002
Colidextribacter0.420.300.650.690.0150.0320.8330.2180.127
f_Desulfovibrionaceae_unclassified0.210.460.640.690.0130.0110.2190.0210.003
Blautia0.410.460.220.660.0150.0500.9370.1030.601
Lachnospiraceae_UCG-0060.170.240.460.760.0190.0120.8330.1220.003
Clostridia_vadinBB60_group0.380.320.580.090.013<0.0010.9370.556<0.001
Eubacterium_coprostanoligenes_group0.430.410.180.230.0110.0420.9370.0660.065
ASF3560.400.210.180.200.0080.0500.4990.0760.049
Anaeroplasma0.160.380.360.050.0100.0010.4990.3430.038
Rikenellaceae0.280.240.240.100.0070.0290.9370.4640.004
Coriobacteriaceae_UCG-0020.150.480.070.140.016<0.0010.1900.1850.570
f_Lachnospiraceae_unclassified0.110.100.090.240.0040.0340.9980.8080.065
Mucispirillum0.090.100.280.050.0050.0300.9370.1190.367
Oscillospirales_UCG-0100.060.100.070.240.0040.0110.6360.9800.010
Eubacterium_siraeum_group0.050.080.190.140.0050.0380.5440.0210.035
1 CON = control; low = 100 mg/kg/day BCFAs-DFL; medium = 300 mg/kg/day BCFAs-DFL; high = 600 mg/kg/day BCFAs-DFL.
Disclaimer/Publisher’s Note: The statements, opinions and data contained in all publications are solely those of the individual author(s) and contributor(s) and not of MDPI and/or the editor(s). MDPI and/or the editor(s) disclaim responsibility for any injury to people or property resulting from any ideas, methods, instructions or products referred to in the content.

Share and Cite

MDPI and ACS Style

Lv, J.; Cao, Y.; Zhu, Y.; Du, H.; Wang, C.; Ding, W.; Liu, H.; Xin, H.; Zhang, G. The Safety Evaluation of Branched-Chain Fatty Acid Derived from Lanolin and Its Effects on the Growth Performance, Antioxidant, Immune Function, and Intestinal Microbiota of C57BL/6J Mice. Nutrients 2026, 18, 351. https://doi.org/10.3390/nu18020351

AMA Style

Lv J, Cao Y, Zhu Y, Du H, Wang C, Ding W, Liu H, Xin H, Zhang G. The Safety Evaluation of Branched-Chain Fatty Acid Derived from Lanolin and Its Effects on the Growth Performance, Antioxidant, Immune Function, and Intestinal Microbiota of C57BL/6J Mice. Nutrients. 2026; 18(2):351. https://doi.org/10.3390/nu18020351

Chicago/Turabian Style

Lv, Jingyi, Yang Cao, Yibo Zhu, Haitao Du, Chunwei Wang, Weiguo Ding, Huihuan Liu, Hangshu Xin, and Guangning Zhang. 2026. "The Safety Evaluation of Branched-Chain Fatty Acid Derived from Lanolin and Its Effects on the Growth Performance, Antioxidant, Immune Function, and Intestinal Microbiota of C57BL/6J Mice" Nutrients 18, no. 2: 351. https://doi.org/10.3390/nu18020351

APA Style

Lv, J., Cao, Y., Zhu, Y., Du, H., Wang, C., Ding, W., Liu, H., Xin, H., & Zhang, G. (2026). The Safety Evaluation of Branched-Chain Fatty Acid Derived from Lanolin and Its Effects on the Growth Performance, Antioxidant, Immune Function, and Intestinal Microbiota of C57BL/6J Mice. Nutrients, 18(2), 351. https://doi.org/10.3390/nu18020351

Note that from the first issue of 2016, this journal uses article numbers instead of page numbers. See further details here.

Article Metrics

Back to TopTop