-
Coenzyme Q10 and Cognition: A Review -
Curcumin’s Neuroprotective Role: From Molecular Mechanisms to Clinical Translation -
Maternal Folate Excess, Placental Hormones, and Gestational Diabetes Mellitus: Findings from Prospective Cohorts Before and After Mandatory Folic Acid Food Fortification -
Were Our Grandmothers Right? Soup as Medicine—A Systematic Review of Preliminary Evidence for Managing Acute Respiratory Tract Infections
Journal Description
Nutrients
Nutrients
is an international, peer-reviewed, open access journal of human nutrition published semimonthly online by MDPI. The Asia Pacific Nutrigenomics Nutrigenetics Organisation (APNNO), Italian Society for Pediatric Gastroenterology, Hepatology and Nutrition (SIGENP), Nutrition Society of New Zealand (NSNZ), Ocular Wellness & Nutrition Society (OWNS) and others are affiliated with Nutrients and their members receive discounts on article processing charges.
- Open Access— free for readers, with article processing charges (APC) paid by authors or their institutions.
- High Visibility: indexed within Scopus, SCIE (Web of Science), PubMed, MEDLINE, PMC, Embase, PubAg, AGRIS, and other databases.
- Journal Rank: JCR - Q1 (Nutrition and Dietetics) / CiteScore - Q1 (Nutrition and Dietetics)
- Rapid Publication: manuscripts are peer-reviewed and a first decision is provided to authors approximately 12.9 days after submission; acceptance to publication is undertaken in 2.3 days (median values for papers published in this journal in the first half of 2025).
- Recognition of Reviewers: reviewers who provide timely, thorough peer-review reports receive vouchers entitling them to a discount on the APC of their next publication in any MDPI journal, in appreciation of the work done.
- Companion journal: Dietetics.
- Journal Cluster of Food, Nutrition, and Health Science: Beverages, Dietetics, Foods, Nutraceuticals, Nutrients and Obesities.
Impact Factor:
5.0 (2024);
5-Year Impact Factor:
6.0 (2024)
Latest Articles
Effects of Creatine Monohydrate Loading on Sleep Metrics, Physical Performance, Cognitive Function, and Recovery in Physically Active Men: A Randomized, Double-Blind, Placebo-Controlled, Crossover Trial
Nutrients 2025, 17(24), 3831; https://doi.org/10.3390/nu17243831 (registering DOI) - 7 Dec 2025
Abstract
Background/Objectives: Creatine monohydrate (CrM) supplementation is well-established for enhancing physical performance and accelerating recovery in several sporting contexts. However, beyond these traditional performance benefits, its effects on sleep metrics and cognitive function have not been thoroughly investigated. This investigation aimed to determine the
[...] Read more.
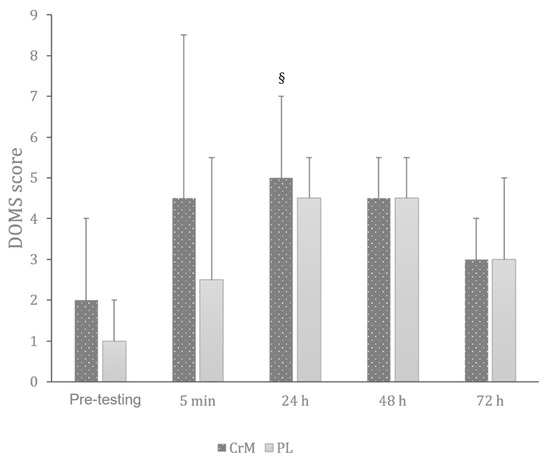
Background/Objectives: Creatine monohydrate (CrM) supplementation is well-established for enhancing physical performance and accelerating recovery in several sporting contexts. However, beyond these traditional performance benefits, its effects on sleep metrics and cognitive function have not been thoroughly investigated. This investigation aimed to determine the effect of a loading phase of CrM on sleep metrics, physical performance, psycho-cognitive aspects, and recovery in physically active men. Methods: In a randomized, double-blind, placebo-controlled crossover design, 14 physically active men ingested 20 g/day of CrM or placebo (PL) for 7 days, during which their habitual exercise routines were maintained and standardized across both intervention phases. Sleep metrics were monitored throughout the interventions using wrist-worn actigraphy. On the day following the completion of each supplementation phase, participants rated their sleep quality using the Sleep Subjective Quality (SSQ) scale, and the Hooper questionnaire was used to monitor participants’ well-being status. Physical performance was assessed using the 5 m shuttle run test (5mSRT), which measured total distance (TD), best distance (BD), performance decrement (PD), fatigue index (FI), and the rating of perceived exertion (RPE). Affective valence was determined using the feeling scale (FS) and cognitive function was evaluated using the digit cancellation test (DCT). Recovery and muscle soreness perceptions were evaluated at multiple time points (pre-exercise, 5 min, 24 h, 48 h, and 72 h post-exercise) using the perceived recovery status (PRS) and the delayed onset muscle soreness (DOMS) scales, respectively. Results: During the supplementation, CrM improved sleep quality compared to PL, as measured with the SSQ scale (d = 0.81, p = 0.009), and was associated with an earlier in-bed time (r = 0.60; p = 0.026). However, CrM did not affect sleep latency (t = 0.98; p = 0.35), sleep efficiency (t = 0.018; p = 0.98), or total sleep time (t = 0.25; p = 0.81). After the supplementation phase, CrM resulted in significantly lower muscle soreness scores, as measured by the Hooper questionnaire (d = −0.59; p = 0.046), improved cognitive performance on the DCT (d = 0.77; p = 0.013), and enhanced TD (r = 0.88; p < 0.001) and BD (r = 0.76; p < 0.05) during the 5mSRT. However, CrM did not significantly affect other exercise-related measures such as RPE, fatigue index (FI), or performance decrement (PD) during the 5mSRT, nor did it alter other subjective recovery scales compared to PL, up to 72 h following the end of the supplementation phase (all p > 0.05). Conclusions: A 7-day CrM loading protocol improved subjective sleep quality during the supplementation phase, enhanced cognitive performance, and increased physical output during high-intensity intermittent exercise. CrM also reduced muscle soreness, but did not significantly affect objective sleep parameters, or recovery markers up to 72 h post-exercise. These findings suggest that CrM may offer additional benefits beyond its traditional ergogenic role. Trial Registration: This trial was registered on 18 September 2023 at the Pan African Clinical Trials Registry (PACT) (identifier: PACTR202309597156293).
Full article
(This article belongs to the Section Nutrition and Public Health)
►
Show Figures
Open AccessArticle
Delphi Consensus on the Role of Venoactive Nutraceuticals in the Management of Chronic Venous Disease: A Position Statement of the Italian Society of Angiology and Vascular Medicine (SIAPAV)
by
Giacomo Buso, Paolo Santini, Francesca Ghirardini, Paola Bigolin, Romeo Martini and on behalf of the SIAPAV Working Group on Venoactive Nutraceuticals
Nutrients 2025, 17(24), 3830; https://doi.org/10.3390/nu17243830 (registering DOI) - 7 Dec 2025
Abstract
Background: Chronic venous disease (CVD) is a prevalent condition associated with significant morbidity and impaired quality of life. Venoactive nutraceuticals are widely used as part of conservative management and are cited in major guidelines, yet recommendations remain heterogeneous and clinical practice varies substantially.
[...] Read more.
Background: Chronic venous disease (CVD) is a prevalent condition associated with significant morbidity and impaired quality of life. Venoactive nutraceuticals are widely used as part of conservative management and are cited in major guidelines, yet recommendations remain heterogeneous and clinical practice varies substantially. This study aimed to establish expert consensus on the clinical use of these agents in CVD within the Italian vascular community. Methods: A three-round modified Delphi was conducted among 21 Italian vascular specialists (May–July 2025). Consensus was defined as ≥70% agreement. Statements addressed CEAP classification, symptom assessment, use and perceived effectiveness of individual agents, combination regimens, and topical formulations. Results: Consensus supported routine use of CEAP and its 2020 revision, the clinical distinction between CVD (C0–C2) and chronic venous insufficiency (CVI) (C3–C6), and systematic classification of patients as symptomatic or asymptomatic. Strong agreement endorsed the use of selected venoactive nutraceuticals across all CEAP classes and supported combination therapy as more effective than monotherapy. An oral fixed-dose combination of diosmin, ruscus, melilotus, Vitis vinifera, and horse chestnut extract, pre-selected as a test case to evaluate the plausibility of combining agents with complementary mechanisms, was considered a reasonable first-line conservative option. Topical preparations were endorsed across C1–C6, particularly for CVI and to reduce heaviness, reflecting their perceived value as safe adjuncts despite the limited availability of high-quality evidence. No consensus was reached for ruscus, horse chestnut, hydroxyethylrutosides, red vine leaf extract, anthocyanosides, or β-arbutin in monotherapy. The panel agreed on the need to update clinical guidelines to reflect emerging evidence on venoactive nutraceuticals. Conclusions: This Delphi provides structured expert consensus on the use of venoactive nutraceuticals in CVD. Combination therapy integrating multiple physiological effects is considered more effective than single agents. Further research is required to validate combination regimens and topical formulations and to determine their impact on patient-reported outcomes.
Full article
(This article belongs to the Section Clinical Nutrition)
►▼
Show Figures

Figure 1
Open AccessArticle
Gut Microbiota and Metabolic Modulation by Slow-Release Protein Substitutes in Phenylketonuria: Findings from the PREMP Study
by
Martina Tosi, Matteo Domenico Marsiglia, Emerenziana Ottaviano, Sara Parolisi, Juri Zuvadelli, Silvia Ancona, Camilla Ceccarani, Maria Teresa Carbone, Graziella Cefalo, Elisa Borghi and Elvira Verduci
Nutrients 2025, 17(24), 3829; https://doi.org/10.3390/nu17243829 (registering DOI) - 7 Dec 2025
Abstract
Background/Objectives: Phenylketonuria (PKU) is an inherited metabolic disorder requiring early and lifelong dietary management through a low-phenylalanine (Phe) diet supplemented with Phe-free protein substitutes (PS). Recently developed slow-release PS formulations aim to mimic natural protein absorption, enhancing metabolic stability and tolerability. The
[...] Read more.
Background/Objectives: Phenylketonuria (PKU) is an inherited metabolic disorder requiring early and lifelong dietary management through a low-phenylalanine (Phe) diet supplemented with Phe-free protein substitutes (PS). Recently developed slow-release PS formulations aim to mimic natural protein absorption, enhancing metabolic stability and tolerability. The PREMP study (effect of Protein RElease on the Microbiota composition and function in Phenylketonuric subjects) assessed the effects of a slow-release, Phe-free PS on gut microbiota composition and metabolic parameters in patients with PKU. Methods: Patients aged ≥6 years with PKU were enrolled from two Italian centers (Milan and Naples). Participants replaced ≥50% of their usual protein equivalent (P.Eq.) intake from Phe-free PS with a slow-release PS for 4 months. Clinical, biochemical, and nutritional assessments were performed at baseline and post-intervention. Gut microbiota composition was analyzed by 16S rRNA gene sequencing, and fecal fatty acids were quantified by gas chromatography–mass spectrometry. Results: Thirteen patients (median age 17 years) completed the intervention, replacing on average 78% of their usual P.Eq. intake with the slow-release formulation. Plasma phenylalanine and tyrosine levels remained stable, while fasting insulin (p = 0.0185) and HOMA-IR (p = 0.0099) significantly decreased, indicating improved insulin sensitivity. Anthropometric and dietary parameters showed no significant changes. Gut microbiota diversity remained stable, with modest increases in microbial richness and beneficial genera such as Bacteroides, Bifidobacterium, and Gemmiger, while Hafnia, Anaerostipes and Romboutsia decreased. Fecal butyrate and other fatty acids showed slight, non-significant increases. Conclusions: The slow-release PS was safe, well-tolerated, and improved insulin sensitivity without affecting amino acid or nutritional status. Microbial changes suggest potential benefits for gut health, warranting confirmation in larger, long-term studies.
Full article
(This article belongs to the Collection Advances in Phenylketonuria (PKU) Nutrition and Diet Research (2nd Edition))
►▼
Show Figures

Figure 1
Open AccessArticle
Efficacy of Large Language Models in Providing Evidence-Based Patient Education for Celiac Disease: A Comparative Analysis
by
Luisa Bertin, Federica Branchi, Carolina Ciacci, Anne R. Lee, David S. Sanders, Nick Trott and Fabiana Zingone
Nutrients 2025, 17(24), 3828; https://doi.org/10.3390/nu17243828 (registering DOI) - 6 Dec 2025
Abstract
Background/Objectives: Large language models (LLMs) show promise for patient education, yet their safety and efficacy for chronic diseases requiring lifelong management remain unclear. This study presents the first comprehensive comparative evaluation of three leading LLMs for celiac disease patient education. Methods:
[...] Read more.
Background/Objectives: Large language models (LLMs) show promise for patient education, yet their safety and efficacy for chronic diseases requiring lifelong management remain unclear. This study presents the first comprehensive comparative evaluation of three leading LLMs for celiac disease patient education. Methods: We conducted a cross-sectional evaluation comparing ChatGPT-4, Claude 3.7, and Gemini 2.0 using six blinded clinical specialists (four gastroenterologists and two dietitians). Twenty questions spanning four domains (general understanding, symptoms/diagnosis, diet/nutrition, lifestyle management) were evaluated for scientific accuracy, clarity (5-point Likert scales), misinformation presence, and readability using validated computational metrics (Flesch Reading Ease, Flesch-Kincaid Grade Level, SMOG index). Results: Gemini 2.0 demonstrated superior performance across multiple dimensions. Gemini 2.0 achieved the highest scientific accuracy ratings (median 4.5 [IQR: 4.5–5.0] vs. 4.0 [IQR: 4.0–4.5] for both competitors, p = 0.015) and clarity scores (median 5.0 [IQR: 4.5–5.0] vs. 4.0 [IQR: 4.0–4.5], p = 0.011). While Gemini 2.0 showed numerically lower misinformation rates (13.3% vs. 23.3% for ChatGPT–4 and 24.2% for Claude 3.7), differences were not statistically significant (p = 0.778). Gemini 2.0 achieved significantly superior readability, requiring approximately 2–3 fewer years of education for comprehension (median Flesch-Kincaid Grade Level 9.8 [IQR: 8.8–10.3] vs. 12.5 for both competitors, p < 0.001). However, all models exceeded recommended 6th–8th grade health literacy targets. Conclusions: While Gemini 2.0 demonstrated statistically significant advantages in accuracy, clarity, and readability, misinformation rates of 13.3–24.2% across all models represent concerning risk levels for direct patient applications. AI offers valuable educational support but requires healthcare provider supervision until misinformation rates improve.
Full article
(This article belongs to the Section Nutrition Methodology & Assessment)
Open AccessArticle
Anemia Profile in Elite Israeli Olympic-Level Athletes—Is Screening Necessary?
by
Ori Abulafia, Alon Eliakim, Tahel Shilat, Yoram Epstein and Dan Nemet
Nutrients 2025, 17(24), 3827; https://doi.org/10.3390/nu17243827 (registering DOI) - 6 Dec 2025
Abstract
Background: Screening blood tests are often collected from elite athletes in an effort to optimize performance. The purpose of the current study was to evaluate the yield of screening for anemia and anemia-related factors in elite athletes entering the Israeli Olympic team. Methods:
[...] Read more.
Background: Screening blood tests are often collected from elite athletes in an effort to optimize performance. The purpose of the current study was to evaluate the yield of screening for anemia and anemia-related factors in elite athletes entering the Israeli Olympic team. Methods: We investigated hemoglobin levels, red blood cell count and indices and serum levels of iron, transferrin, ferritin, B12 and folic acid in 407 members of the Israeli Olympic team (179 females, 228 males) upon joining the team. Results: Forty-four (10.8%) athletes had abnormally lower Hb level (8.9% females and 12.3% males). Forty-two athletes (10.3%) had low RBC concentration (9.5% females and 11% males). Twenty-one athletes (5.2%) had low iron levels (7.9% in males and 1.7% in females) and only 14 athletes (7 males) had low ferritin levels (3.4%). Fourteen female athletes (7.8%) had ferritin levels of less than 20ng/mL, and 43 (24%) had levels of less than 30 ng/mL. There were no cases of both anemia and low ferritin levels together. Twenty-five athletes (6.1%) had low levels of folic acid with higher prevalence (7%) in males. Only five athletes (1.2%) had low levels of vitamin B12, while 29 (7.1%) had levels higher than normal. None of them had abnormal Hb. In a multiple regression analysis, combat sports had significantly lower Hb levels. Conclusions: The yield of anemia screening and especially anemia-related biochemical abnormalities in adult elite athletes may be relatively low. Clearly, anemia should not be missed in the elite athlete, yet, if there are no signs or symptoms, Hb levels are close to normal and dilution is diagnosed, further frequent biochemical evaluation may be unnecessary.
Full article
(This article belongs to the Section Sports Nutrition)
Open AccessReview
The Role of Nutrition in the Development, Management, and Prevention of Rheumatoid Arthritis: A Comprehensive Review
by
Maria Polyzou, Andreas V. Goules and Athanasios G. Tzioufas
Nutrients 2025, 17(24), 3826; https://doi.org/10.3390/nu17243826 (registering DOI) - 6 Dec 2025
Abstract
Background: Rheumatoid arthritis (RA) is a chronic autoimmune disease, with key features being synovial hyperplasia, autoantibody production, and ultimately cartilage and bone destruction. The pathogenesis of rheumatoid arthritis (RA) is not fully understood, but it is estimated that genetic factors account for
[...] Read more.
Background: Rheumatoid arthritis (RA) is a chronic autoimmune disease, with key features being synovial hyperplasia, autoantibody production, and ultimately cartilage and bone destruction. The pathogenesis of rheumatoid arthritis (RA) is not fully understood, but it is estimated that genetic factors account for 50–60% of the risk, with the remainder attributed to environmental factors, including infectious agents, smoking, gut microbiota, and diet. Given that most current clinical trials on RA and nutrition are limited in sample size and duration, there is an unmet need for higher-quality studies in the future, a need that EULAR has already recognized. Objective: This article aims to investigate the impact of diet and nutritional factors on the development, progression, and potential prevention of RA. Specifically, it provides a comprehensive review of certain foods, such as alcohol, gluten, red meat, and saturated and trans fats, and their contribution to the onset and progression of rheumatoid arthritis (RA). In addition, it examines the effect of key anti-inflammatory nutrients in reducing the risk of RA, including olive oil, fatty fish, juices, and certain fruits. Finally, it discusses the potential protective effects of certain dietary patterns, such as the Mediterranean diet (MD) and diets rich in omega-3 polyunsaturated fatty acids (PUFAs). Methods: A comprehensive literature search was conducted in the PubMed/Medline, Science Direct, and Scopus databases (1990–2025). English-language observational studies, clinical trials, and systematic reviews addressing the relationship between diet and dietary patterns and RA were included. Results: High consumption of red and processed meat, saturated and trans fats, sugary drinks, and gluten (in vulnerable individuals) is associated with increased RA risk and greater disease activity, partly through pro-inflammatory pathways and gut dysbiosis. In contrast, regular intake of olive oil, fatty fish rich in omega-3 polyunsaturated fatty acids, fruit juices, cocoa, certain fruits, and vitamin D appears protective and may reduce disease activity and symptom severity. Adherence to anti-inflammatory dietary patterns, particularly the Mediterranean diet and diets rich in omega-3 fatty acids, is consistently associated with a lower incidence of RA, reduced inflammatory markers, and improved clinical outcomes. However, most available studies are limited by small sample sizes, short duration, heterogeneous methodologies, and potential confounding by other lifestyle factors (e.g., smoking, obesity). Conclusions: Although an appropriate diet and dietary habits cannot replace pharmacological therapy, current knowledge supports the inclusion of an anti-inflammatory diet as an adjunct strategy in the prevention and management of RA. The relatively limited studies that have been conducted suggest that high-quality, large-scale, prospective studies are needed to prevent and treat RA. These studies should incorporate genetic, microbiome, and long-term clinical endpoints, so as to establish definitive dietary recommendations and allow for personalized nutritional interventions for patients with RA.
Full article
(This article belongs to the Special Issue Rheumatoid Arthritis and Nutrition: Bridging Diet and Disease Management)
►▼
Show Figures

Figure 1
Open AccessArticle
“What Do You Need?” Formative Research to Develop a Comprehensive Maternal Needs Assessment Tool for Infant and Young Child Nourishment and Care in the United States
by
Mercy Eloho Sosanya, Laura Birgit Mueller, Caleb Martin and Jennifer L. Temple
Nutrients 2025, 17(24), 3825; https://doi.org/10.3390/nu17243825 (registering DOI) - 6 Dec 2025
Abstract
Background/Objectives: Despite substantial healthcare spending, U.S. mothers encounter fragmented support systems for infant feeding, care, and maternal mental health. While existing needs assessment instruments target parents of ill or preterm infants, no validated tool captures the full range of informational, psychosocial, and
[...] Read more.
Background/Objectives: Despite substantial healthcare spending, U.S. mothers encounter fragmented support systems for infant feeding, care, and maternal mental health. While existing needs assessment instruments target parents of ill or preterm infants, no validated tool captures the full range of informational, psychosocial, and structural needs among mothers of healthy, full-term infants. This formative mixed-methods study sought to identify and prioritize maternal needs across multiple socioecological levels to guide the development of a comprehensive Maternal Needs Assessment Tool (MNAT). Methods: Guided by the socioecological model, six virtual focus groups were conducted with U.S. mothers of healthy infants < 2 years (analytic sample = 28). Thematic analysis in ATLAS.ti (Version 25) identified key needs, which informed the creation of a 10-domain Maternal Needs Assessment Ranking Questionnaire (MNARQ). Participants (n = 22) rated each domain’s importance on a five-point scale; weighted mean ranks were calculated in SPSS (Version 30). Results: Seven overarching themes across ten domains emerged: infant and young child feeding and care, maternal psychosocial wellbeing, parenting knowledge and skills, interpersonal and community support, institutional assistance, and work-policy environments. The highest-ranked domains of need were complementary feeding, child development, care and health, social norms, networking and support, maternal mental health, and breastfeeding guidance. Mothers described pervasive informational confusion, inadequate professional and peer support, and institutional barriers such as limited postpartum follow-up, inflexible daycare policies, and WIC hurdles in formula substitution for infants with allergies. Conclusions: Maternal needs encompass intersecting personal, social, and structural factors. Findings will inform the development and validation of a national Maternal Needs Assessment Tool to guide integrated maternal and child health programs.
Full article
(This article belongs to the Special Issue Infant and Toddler Feeding and Development)
Open AccessArticle
Validity and Reliability of the Danish Version of the Adult Eating Behavior Questionnaire—Results from the South Danish Obesity Initiative
by
Mikkel Emil Iwanoff Kolind, Tobias Midtvedt Windedal, Barbara Vad Andersen, Nina Drøjdahl Ryg, Gabriele Berg-Beckhoff and Claus Bogh Juhl
Nutrients 2025, 17(24), 3824; https://doi.org/10.3390/nu17243824 (registering DOI) - 6 Dec 2025
Abstract
Objective: Appetitive traits influence obesity risk, yet no validated Danish tool exists to assess these traits in adults. We translated the Adult Eating Behavior Questionnaire (AEBQ) into Danish and evaluated reliability and validity. Methods: Adults (n = 1257) from the
[...] Read more.
Objective: Appetitive traits influence obesity risk, yet no validated Danish tool exists to assess these traits in adults. We translated the Adult Eating Behavior Questionnaire (AEBQ) into Danish and evaluated reliability and validity. Methods: Adults (n = 1257) from the South Danish Obesity Initiative completed the Danish AEBQ; a subsample took part in test–retest analysis (n = 256). Content validity was assessed via Three-Step Test Interviews (n = 5). Test–retest reliability was examined by intraclass correlation (ICC). Confirmatory factor analysis (CFA) tested structural validity (with an ancillary eight- vs. seven-factor comparison). Internal consistency was evaluated by Cronbach’s α and McDonald’s ω. Pearson correlations and regression models (adjusted for age, sex, and education) related subscales to BMI, waist-to-hip ratio (WHR), and body fat percentage (fat%). Results: Three-Step Test Interviews supported content validity. Test–retest reliability was good for most subscales (ICCs ≈ 0.80–0.88) and moderate for Emotional Undereating (ICC = 0.640). Both CFA models showed acceptable fit; information criteria favored the seven-factor solution, with small differences on other indices. Internal consistency was acceptable for most subscales (α and ω ≥ 0.70), borderline for Hunger (α = 0.70; ω = 0.71), and below threshold for Satiety Responsiveness (α = 0.69; ω = 0.69). Food Responsiveness and Emotional Overeating were positively associated with BMI/WHR/fat%, while Emotional Undereating showed inverse associations; other subscales showed no associations. Conclusions: The Danish AEBQ shows adequate psychometric performance, and both seven- and eight-factor structures appear applicable in a Danish setting, with the caveat that internal consistency for Hunger and Satiety Responsiveness fell just below conventional cut-offs.
Full article
(This article belongs to the Section Nutrition Methodology & Assessment)
►▼
Show Figures

Figure 1
Open AccessArticle
Exploring Obesity Subtypes: Cluster Analysis of Eating Behaviors, Food Addiction, and Psychopathology in Turkish Adults Seeking Obesity Treatment
by
Orçun Ortaköylü, Ayşe Gökçen Gündoğmuş and Sibel Örsel
Nutrients 2025, 17(24), 3823; https://doi.org/10.3390/nu17243823 (registering DOI) - 6 Dec 2025
Abstract
Background/Objectives: Obesity results from the complex interplay of biological, psychological, and sociocultural factors. Psychiatric comorbidities and maladaptive eating attitudes are possible contributors to this complexity. Despite accumulating research, current treatment approaches often fail to achieve lasting success, possibly due to the tendency
[...] Read more.
Background/Objectives: Obesity results from the complex interplay of biological, psychological, and sociocultural factors. Psychiatric comorbidities and maladaptive eating attitudes are possible contributors to this complexity. Despite accumulating research, current treatment approaches often fail to achieve lasting success, possibly due to the tendency to approach obesity as a uniform condition despite its heterogeneity. This study aimed to identify distinct subgroups of adults with obesity based on their eating behaviors, psychopathology, and food addiction (FA). Methods: The study included 202 adults seeking obesity treatment at Ankara Dışkapı Training and Research Hospital, Turkey. Participants completed the Three Factor Eating Questionnaire-R18, Yale Food Addiction Scale, Night Eating Questionnaire, and Symptom Checklist-90-R (SCL-90-R). Psychiatric diagnoses were confirmed through clinician-administered semi-structured interviews (SCID-5-CV). Two-step cluster analysis was performed using z-standardized variables of eating and psychopathology measures. Subsequent comparisons were conducted between the identified subgroups. Results: Two distinct clusters were identified and described in terms of adaptive and maladaptive eating traits: an Adaptive group (n = 92, 45.5%) and a Maladaptive group (n = 110, 54.5%). The Maladaptive cluster exhibited higher levels of emotional eating, uncontrolled eating, night eating, FA, and general psychopathology (all p < 0.001), along with a greater prevalence of major depressive disorder and binge eating disorder. Conclusions: Our findings indicate that psychopathology and maladaptive eating behaviors meaningfully distinguish two obesity phenotypes. Nearly half of individuals with obesity, characterized by maladaptive eating traits, FA, or elevated psychopathology, may constitute a subgroup that would particularly benefit from psychoeducation or targeted psychiatric intervention.
Full article
(This article belongs to the Section Nutrition and Obesity)
►▼
Show Figures

Figure 1
Open AccessArticle
Mixed Nut Challenge Test (MixNut) as an Efficient Procedure in the Management of Lipid Transfer Protein Allergy
by
Diana Betancor, Elisa Haroun, Manuel De las Heras Gozalo, Carlos Pastor-Vargas and Javier Cuesta-Herranz
Nutrients 2025, 17(24), 3822; https://doi.org/10.3390/nu17243822 (registering DOI) - 6 Dec 2025
Abstract
Background/Objectives: Lipid transfer protein (LTP) syndrome is a leading cause of primary food allergy in Mediterranean countries, often associated with severe reactions. Due to in vitro cross-reactivity among plant foods, clinical manifestations are unpredictable, frequently requiring multiple oral food challenges (OFC) to
[...] Read more.
Background/Objectives: Lipid transfer protein (LTP) syndrome is a leading cause of primary food allergy in Mediterranean countries, often associated with severe reactions. Due to in vitro cross-reactivity among plant foods, clinical manifestations are unpredictable, frequently requiring multiple oral food challenges (OFC) to assess nut tolerance. These procedures increase healthcare burden and patient anxiety. This study evaluated the safety and utility of a mixed-nut oral food challenge (MixNut) in LTP-sensitized patients. Methods: In this prospective observational multi-center study, patients with LTP syndrome were enrolled. Group A included individuals allergic to fruits or vegetables who had avoided nuts; Group B included patients with suspected or confirmed nut allergy. Participants underwent a MixNut challenge comprising 2–4 nuts (≥3 g protein per nut). Results: Nineteen patients (73.7% male; median age 32.5 years) underwent MixNut, testing 52 individual nuts. All challenges were negative. The MixNut approach reduced the number of OFC by 63% (from 52 to 19) and total testing time from 208 to 76 h. Specific IgE levels to LTP allergens (Pru p 3, Cor a 8, Ara h 9) varied widely and did not predict clinical reactivity. Conclusions: MixNut is an efficient diagnostic tool for LTP syndrome, significantly reducing testing time, costs, and patient burden. It facilitates accurate dietary management and prevents unnecessary food avoidance. Further studies should optimize MixNut protocols and identify predictive markers for clinical reactivity.
Full article
(This article belongs to the Section Nutritional Immunology)
Open AccessArticle
Redox Response in Postoperative Metabolic and Bariatric Surgery: New Insights into Cardiovascular Risk Markers
by
Ruanda Pereira Maia, Sandra Fernandes Arruda, Ariene Silva do Carmo, Patrícia Borges Botelho and Kênia Mara Baiocchi de Carvalho
Nutrients 2025, 17(24), 3821; https://doi.org/10.3390/nu17243821 (registering DOI) - 6 Dec 2025
Abstract
Background/Objectives: Metabolic and bariatric surgery (MBS) promotes improved redox response and weight loss and reduced cardiovascular risk. However, there is still no consensus on whether some of these results may be affected years after the surgery. This study evaluated the association between redox
[...] Read more.
Background/Objectives: Metabolic and bariatric surgery (MBS) promotes improved redox response and weight loss and reduced cardiovascular risk. However, there is still no consensus on whether some of these results may be affected years after the surgery. This study evaluated the association between redox response and cardiovascular risk markers following MBS. Methods: Patients (n = 91) of both sexes who underwent MBS 2–7 years ago were evaluated. Antioxidant enzymatic activity (catalase, superoxide dismutase, glutathione-S-transferase, and glutathione peroxidase) and oxidative damage (malondialdehyde and carbonylated protein) were quantified. Blood pressure, glucose, insulin, triglyceride/glucose (TyG) index, LDL-C, HDL-C, non-HDL-C, triglyceride (TG), and cholesterol were analyzed. Principal component analysis (PCA) and generalized linear models were used. Results: The participants had a mean age of 39.82 ± 7.87 years, and a current body mass index of 29.53 ± 5.01 kg/m2. The PCA identified two patterns: enzymatic antioxidant activity (PC1) and oxidative damage (PC2). No association was found between PC1 and cardiovascular risk markers. A positive association was observed between PC2 and diastolic blood pressure (β: 6.79, 95% confidence intervals [CI]: 1.97; 11.61), TyG index (β: 0.13, 95% CI: 0.05; 0.21), total cholesterol (β: 15.17, 95% CI: 3.61; 26.72), TG (β: 25.88, 95% CI: 8.58; 43.18; p = 0.003), and non-HDL-C (β: 10.91, 95% CI: 0.02; 21.88). Conclusions: Oxidative damage markers were positively associated with diastolic blood pressure, TyG index, TG, total cholesterol, and non-HDL-C levels after MBS. However, further studies are required to confirm and elucidate these findings.
Full article
(This article belongs to the Section Nutrition and Obesity)
►▼
Show Figures

Figure 1
Open AccessArticle
Association Between Dietary Adherence and Cognitive Function Among Rural Older Patients with Cardiometabolic Multimorbidity: The Moderating Role of Health Management
by
Fangfang Hu, Lingzhong Xu and Wenzhe Qin
Nutrients 2025, 17(24), 3820; https://doi.org/10.3390/nu17243820 (registering DOI) - 6 Dec 2025
Abstract
Background: Cardiometabolic multimorbidity (CMM) among rural older adults is becoming increasingly prevalent. Although previous studies have confirmed that dietary adherence significantly affects cognitive function, the mechanisms underlying this relationship remain insufficiently explored. This cross-sectional study aimed to examine the association between dietary adherence
[...] Read more.
Background: Cardiometabolic multimorbidity (CMM) among rural older adults is becoming increasingly prevalent. Although previous studies have confirmed that dietary adherence significantly affects cognitive function, the mechanisms underlying this relationship remain insufficiently explored. This cross-sectional study aimed to examine the association between dietary adherence and cognitive function among rural older patients with CMM and further explored the moderating role of health management. Methods: The sample was selected using a multi-stage cluster random sampling method and a total of 1487 rural older patients with CMM were ultimately included. Hierarchical regression analysis was employed to examine the association between dietary adherence and cognitive function and test the moderating role of health management. Simple slope analysis was further employed to explore the moderation effect. Results: The cognitive function and dietary adherence scores of rural older patients with CMM were 20.790 6.278 and 2.157 0.286, respectively. Dietary adherence was significantly and positively associated with cognitive function ( = 2.000, p < 0.001) and health management moderated this relationship ( = 4.287, p = 0.009). Compared with rural older patients with CMM who did not receive health management, the positive predictive effect of dietary adherence on cognitive function was significantly stronger among those who received health management. Conclusions: Higher dietary adherence was positively associated with better cognitive function among rural older patients with CMM, and receiving health management further strengthened this association. These findings emphasized the importance of integrating dietary guidance within community-based health management interventions to promote cognitive function.
Full article
(This article belongs to the Special Issue Nutrition, Physical Activity, Frailty, and Cognitive Decline in Older Adults: Addressing Age-Related Health)
►▼
Show Figures

Figure 1
Open AccessArticle
Milk Powder Fortified with Folic Acid and Colostrum Basic Protein Promotes Linear Growth and Improves Bone Microarchitecture in Juvenile Mice Without Adverse Metabolic Effects
by
Hongjuan Liu, Yixin Zhang, Yuanjue Wu, Wenbo Wan, Jiawen Liang, Hui Xiong, Liping Hao and Ting Xiong
Nutrients 2025, 17(24), 3819; https://doi.org/10.3390/nu17243819 - 5 Dec 2025
Abstract
Background: The juvenile-pubertal period is a critical window for linear growth and bone mass accumulation. This study investigated the joint effects of folic acid (FA) and colostrum basic protein (CBP)-fortified milk powder on growth, bone health, and metabolic safety in juvenile mice. Methods:
[...] Read more.
Background: The juvenile-pubertal period is a critical window for linear growth and bone mass accumulation. This study investigated the joint effects of folic acid (FA) and colostrum basic protein (CBP)-fortified milk powder on growth, bone health, and metabolic safety in juvenile mice. Methods: Three-week-old C57BL/6J mice (n = 120) were acclimatized for 1 week and then randomly assigned to three isocaloric diet groups for an 8-week intervention starting at 4 weeks of age: Control (AIN-93M), Milk (AIN-93M + FA/CBP-fortified milk powder), and Positive Control (AIN-93G). Body length and weight were measured twice weekly. Bone microarchitecture was assessed by micro-computed tomography, and bone remodeling was evaluated through histology and serum biomarkers. The GH–IGF-1 axis and related metabolic parameters were also assessed. Results: FA–CBP–fortified milk powder significantly accelerated linear growth at intervention week 2, with body length higher in the Milk group than in the Control group (p < 0.01). After 8 weeks, the Milk group showed improved trabecular bone mass and microarchitecture compared with Control, especially in males (p < 0.01). Bone remodeling was transiently elevated at intervention week 4, as indicated by higher serum osteocalcin and CTX-I, and by increased osteoclast and cartilage matrix formation versus Control (p < 0.05). The GH–IGF-1 axis was also temporarily activated at week 4, with elevated serum GH and IGF-1/IGFBP-3 ratio compared with Control (p < 0.05). These skeletal benefits occurred without excess weight gain or adverse metabolic effects compared with Control (all p > 0.05). Conclusions: FA-CBP-fortified milk significantly enhanced linear growth during puberty and improved bone mass and microstructure in early adulthood. These skeletal benefits are consistent with the transient activation of the GH–IGF-1 axis. Importantly, no adverse metabolic effects were detected from early intervention through adulthood, supporting its potential application in growth-promoting nutritional strategies.
Full article
(This article belongs to the Special Issue Nutrition in Children's Growth and Development)
►▼
Show Figures

Figure 1
Open AccessReview
Health and Nutrition Interventions to Prevent Childhood Overweight and Obesity in Mexico and Latin America: A Systematic Review
by
Teresa Shamah-Levy, Marti Yareli Del Monte-Vega, Danae Gabriela Valenzuela-Bravo, Carmen Morales-Ruán, Lidia Moreno-Macías, Carlos Galindo-Gómez, Ileana Fajardo-Niquete and Javier Troconis-Cervera
Nutrients 2025, 17(24), 3818; https://doi.org/10.3390/nu17243818 - 5 Dec 2025
Abstract
Background: Childhood obesity is a pressing global health challenge. Analyzing the efficacy of interventions is crucial to mitigate its impact and inform effective public health policies. This study aimed to conduct a systematic review of interventions (SRI) targeting school-aged children with obesity. Our
[...] Read more.
Background: Childhood obesity is a pressing global health challenge. Analyzing the efficacy of interventions is crucial to mitigate its impact and inform effective public health policies. This study aimed to conduct a systematic review of interventions (SRI) targeting school-aged children with obesity. Our goal was to identify the key components that contribute to the success of integrated interventions addressing diet/nutrition (D/N), physical activity (PA), and socioemotional skills. Methods: The Cochrane Collaboration methodology and the PRISMA statement were followed. The SRI included the following criteria, established a priori: studies that addressed obesity in school-aged children, including one or more interventions related to physical activity (PA), diet/nutrition (D/N), or socioemotional skills. Following the PICO (Population, Intervention, Comparison, and Outcome) framework, we searched six digital databases using relevant keywords and MeSH terms. The Mixed-Methods Appraisal Tool (MMAT) was used to assess article quality via “function group string” methods. Finally, a thematic synthesis of the SRI findings was conducted. The protocol for this study was registered in PROSPERO (CRD4202454214). Results: Initial screening yielded 127 articles. Following critical appraisal with the MMAT, studies with inadequate methodology, solely descriptive designs, unclear results, or interventions shorter than six months were excluded. Ultimately, 10 studies remained, eight of which included two of the three components of interest (D/N or PA). Conclusions: In this overview, many interventions were presented for the prevention of overweight and obesity in school-age children; however, methodological and standardized limitations still exist that hinder the establishment of effective interventions. Engaging families and teachers as active participants in interventions significantly enhanced effectiveness in both the D/N and PA domains. However, an analysis of current interventions highlights a stark gap in multisectoral and integrated approaches to tackling childhood obesity. This presents a remarkable opportunity for future initiatives to move beyond fragmented efforts and embrace a holistic model that unites families, schools, and communities to promote healthy lifestyles.
Full article
(This article belongs to the Special Issue Community, School and Family-Based Nutritional Research)
►▼
Show Figures

Figure 1
Open AccessArticle
Assessment of Health Status, Emotional Well-Being, and the Prevalence of Overweight and Obesity in Children and Adolescents in the PICTURE Study (Wroclaw, Poland)
by
Klaudia Konikowska, Krzysztof Kujawa, Agnieszka Matera-Witkiewicz, Katarzyna Połtyn-Zaradna, Katarzyna Zatońska, Tomasz Zatoński and Katarzyna Kiliś-Pstrusińska
Nutrients 2025, 17(24), 3817; https://doi.org/10.3390/nu17243817 - 5 Dec 2025
Abstract
Objective: The aim of the study was to analyze the assessment of the health and emotional well-being of children and adolescents from Wroclaw, including the frequency of diseases, health symptoms, overweight, and obesity. Methods: The study was conducted as a cross-sectional
[...] Read more.
Objective: The aim of the study was to analyze the assessment of the health and emotional well-being of children and adolescents from Wroclaw, including the frequency of diseases, health symptoms, overweight, and obesity. Methods: The study was conducted as a cross-sectional study between 2019–2023, ultimately involving 1232 children aged 7–17 years. The data were collected in the form of interviews with caregivers. The study used a health questionnaire, anthropometric measurements and laboratory tests. Overweight and obesity were determined based on Polish body mass index (BMI) percentile tables in accordance with pediatric society guidelines. For the purposes of analysis, participants were divided into three age groups: 6–9, 10–12, and 13–17 years old. Results: The most common diagnosis was allergies, affecting about 36% of those surveyed. In total, 32.8% of children reported difficulties with concentration, memory, and learning. Emotionally, over one-third of children experienced anxiety or fear and outbursts of anger, 26% experienced inadequate sadness, and about 22% complained of chronic fatigue and excessive agitation. About 15% of participants reported symptoms of depression. Overweight and obesity were present in about 18% of children, with the frequency increasing with age. Moreover, it was shown that gender and age were the most important factors differentiating the risk of emotional symptoms, while body weight had no significant effect on any of the analyzed symptoms. Conclusions: The study revealed a significant prevalence of emotional disorders among children and adolescents, an increasing prevalence of allergies with age, and the growing problem of overweight and obesity. The results indicate the need for the implementation of systematic preventive measures and the early diagnosis of chronic diseases. An effective response to these challenges requires the development of an interdisciplinary healthcare model that integrates pediatric, psychologist, dietary, and social support.
Full article
(This article belongs to the Special Issue The Impact of Children’s and Adolescents’ Diet, Nutrition and Lifestyle Habits on Physical and Mental Health: From the Latest Perspective)
Open AccessReview
Different Paths, One Goal: Milk Ladders in IgE- and Non-IgE-Mediated Cow’s Milk Protein Allergy—A Narrative Review
by
Daria Wiszniewska, Agata Stróżyk, Andrea Horvath and Adam J. Sybilski
Nutrients 2025, 17(24), 3816; https://doi.org/10.3390/nu17243816 - 5 Dec 2025
Abstract
Cow’s milk protein allergy (CMPA) is one of the most common food allergies in early childhood. Although a strict elimination diet effectively prevents allergic symptoms, it does not promote the development of tolerance to cow’s milk proteins (CMPs). The milk ladder is a
[...] Read more.
Cow’s milk protein allergy (CMPA) is one of the most common food allergies in early childhood. Although a strict elimination diet effectively prevents allergic symptoms, it does not promote the development of tolerance to cow’s milk proteins (CMPs). The milk ladder is a stepwise approach to the reintroduction of CMPs, starting with extensively heated forms and gradually progressing to unheated cow’s milk, according to the individual tolerance levels. The rationale for this approach lies in the reduced allergenicity of heated forms, mainly due to the food matrix effect. The milk ladder was originally developed to gradually expand the diet in children with non-IgE-mediated CMPA. However, recent evidence suggests that it can also be applied in IgE-mediated CMPA to accelerate tolerance development. In children with high-risk IgE-mediated CMPA, this approach may be more challenging. Even minor recipe modifications, particularly those affecting composition or heating conditions, can alter the allergenicity of heated foods. Moreover, barriers to reintroducing food allergens, including parental anxiety or the child’s food aversion, may be more pronounced in this group. Although for high-risk patients, reintroduction is usually performed in hospital settings, increasing evidence indicates that, in selected cases, it may also be safely conducted at home. Several emerging strategies, including early low-dose exposure and oral immunotherapy, show promise in further enhancing tolerance development. Despite these challenges, early reintroduction of CMPs appears to play a crucial role in modulating the immune response and promoting tolerance. This review provides the summary of evidence and practical insights into the implementation of the milk ladder in children with IgE-mediated CMPA.
Full article
(This article belongs to the Section Pediatric Nutrition)
Open AccessArticle
Supplementation with Bromelain, Troxerutin, and Escin to Support Postoperative Recovery After Hip or Knee Arthroplasty in Older Adults: A Pilot Study
by
Francesco Landi, Matteo Tosato, Roberta Terranova, Giulia Rubini, Federica Mammarella, Stefano Cacciatore, Emanuele Marzetti, Anna Picca, Hélio José Coelho-Júnior and Riccardo Calvani
Nutrients 2025, 17(24), 3815; https://doi.org/10.3390/nu17243815 - 5 Dec 2025
Abstract
Background: Bromelain, a proteolytic enzyme extracted from Ananas comosus, exhibits anti-edematous and anti-inflammatory properties that may facilitate postoperative recovery. Troxerutin and escin, respectively, a vasoactive flavonoid and a saponin derivative, also provide anti-edematous and microcirculatory benefits that could enhance tissue repair and functional
[...] Read more.
Background: Bromelain, a proteolytic enzyme extracted from Ananas comosus, exhibits anti-edematous and anti-inflammatory properties that may facilitate postoperative recovery. Troxerutin and escin, respectively, a vasoactive flavonoid and a saponin derivative, also provide anti-edematous and microcirculatory benefits that could enhance tissue repair and functional outcomes. Evidence on their combined use in older adults undergoing rehabilitation after major orthopedic surgery remains limited. Methods: We conducted retrospective observational study in adults aged 65 years or older admitted to a post-acute rehabilitation unit after total hip or total knee arthroplasty. Half of the participants received an oral supplement containing bromelain (400 mg/day), troxerutin (300 mg/day), and escin (40 mg/day) for up to 21 days alongside usual care and standard medications. The primary outcome was pain reduction assessed through the Visual Analog Scale (VAS). Secondary outcomes included changes in postoperative edema and functional recovery, evaluated through range of motion, the Barthel Index, and gait performance. Result: Forty participants were enrolled (mean age 69.4 ± 7.2 years; 58 percent women). Individuals receiving the combined supplement achieved significantly greater pain improvement than controls. At day 10 (T1), VAS scores declined from 6.8 ± 1.0 to 3.2 ± 0.9 in the supplemented group versus 6.7 ± 1.1 to 4.5 ± 1.0 in controls (p < 0.01). At day 21 (T2), VAS further decreased to 1.8 ± 0.7 in the supplemented group and to 3.1 ± 0.8 with standard treatment (p < 0.001). Functional performance also improved more markedly with supplementation, with earlier mobilization and faster recovery of autonomy. No significant side effects were reported. Conclusion: In this pilot study, combined bromelain, troxerutin, and escin supplementation was associated with meaningful reductions in postoperative pain and edema and with faster functional recovery. Larger controlled trials are warranted to confirm these effects and elucidate underlying mechanisms.
Full article
(This article belongs to the Section Micronutrients and Human Health)
Open AccessArticle
Orthorexia Profiles in Athletes: A Multidimensional Analysis Using the Eating Habits Questionnaire (EHQ) and the Teruel Orthorexia Scale (TOS)
by
María Manzanares-Cabrera, María Dolores Onieva-Zafra, Alberto Bermejo-Cantarero, Raúl Expósito-González, Daniel Lerma-García and María Laura Parra-Fernández
Nutrients 2025, 17(24), 3814; https://doi.org/10.3390/nu17243814 - 5 Dec 2025
Abstract
Background: Orthorexia nervosa (OrNe) and healthy orthorexia (HeOr) are two distinct but related dimensions of interest in eating behavior research. Evidence regarding their associations with sociodemographic, dietary, and sport-related variables in physically active young adults remains limited. Methods: A cross-sectional study was conducted
[...] Read more.
Background: Orthorexia nervosa (OrNe) and healthy orthorexia (HeOr) are two distinct but related dimensions of interest in eating behavior research. Evidence regarding their associations with sociodemographic, dietary, and sport-related variables in physically active young adults remains limited. Methods: A cross-sectional study was conducted in 190 physically active young adults (53.2% women; mean age = 23.16 ± 5.13 years). Participants practiced a variety of sports including fitness (25.3%), soccer (13.7%), handball (10.5%), athletics, martial arts, cycling, and other individual or team sports. Although all participants belonged to organized sports teams or structured training groups, 38.9% were not actively competing at the time of data collection. Participants completed validated instruments assessing OrNe, HeOr, and eating-related cognitions, alongside questionnaires on sociodemographic data, dietary habits, sport discipline, training frequency, and supplement use. Hierarchical and K-means clustering were applied using the standardized scores of HeOr, OrNe, and the EHQ total score. Group differences were assessed using t-tests and ANOVA with effect sizes (η²p) reported. Results: Age correlated positively with OrNe, HeOr, and eating-related cognitions, indicating greater consolidation of rigid eating patterns in young adulthood. BMI was associated with OrNe only among men. Vegetarian participants showed higher nutritional knowledge but lower overall orthorexia scores. Supplement users in fitness-related sports reported higher OrNe, whereas participants in collective sports reported lower scores. Three distinct orthorexia profiles were identified, characterized by lower, slightly above-average, and higher scores on orthorexia-related variables. Participants in the higher-scoring profile showed significantly higher EHQ total, OrNe, and HeOr scores compared with the other groups (η²p range = 0.11–0.19). Correlations among orthorexia dimensions were positive and moderate to large. Differences between clusters in sport modality, training frequency, and supplement use underscored the influence of the sporting context. Conclusions: Orthorexia in young physically active adults reflects heterogeneous patterns shaped by the interplay of individual (age, sex, BMI), dietary, and sport-related factors. The identification of differentiated profiles reinforces the multidimensional nature of orthorexia and underscores the relevance of considering specific sport environments when interpreting orthorexic tendencies. Longitudinal research is warranted to examine the stability or variability of these patterns over time and to enable the use of more robust multivariate approaches that further clarify the characterization of orthorexia.
Full article
(This article belongs to the Section Sports Nutrition)
Open AccessArticle
Analysis of Determinants of Dietary Iodine Intake of Adolescents from Northern Regions of Poland: Coastal Areas and Lake Districts
by
Katarzyna Lachowicz and Małgorzata Stachoń
Nutrients 2025, 17(24), 3813; https://doi.org/10.3390/nu17243813 - 5 Dec 2025
Abstract
Background/Objectives: Iodine plays a central role in thyroid hormone synthesis and neurodevelopment. Its deficiency and excessive intake have been identified as risk factors for thyroid diseases and their consequences. The objective of the study was to analyze dietary iodine intake (dIi) and the
[...] Read more.
Background/Objectives: Iodine plays a central role in thyroid hormone synthesis and neurodevelopment. Its deficiency and excessive intake have been identified as risk factors for thyroid diseases and their consequences. The objective of the study was to analyze dietary iodine intake (dIi) and the factors that determine its intake among post-primary school students from northern Poland, specifically those from coastal areas and lake districts. Methods: The study was conducted on a sub-national sample of 3102 adolescents (1751 females and 1351 males) aged 14–20 years, recruited from schools located in the Northern (N) and North-Western (N-W) macroregions of Poland. Dietary iodine intake was assessed using the Iodine Dietary Intake Evaluation-Food Frequency Questionnaire. Based on the data obtained, the adequacy of the intake of this micronutrient was assessed. Statistical analysis was performed using the Shapiro-Wilk, U Mann-Whitney, and Kruskal-Wallis tests and Spearman’s correlation analysis. Results: The median dIi was 66.83 µg daily, including 53 µg from natural sources. This value was below the recommended dietary allowance of 150 µg and below the estimated average requirement of 95 µg of iodine in 85% and 68% of the study participants, respectively. Milk and dairy products provided the highest iodine intake (26.4%). Iodine-enriched salt (16.2%) also significantly impacted iodine intake. However, 60% of respondents did not use iodized salt. The median iodine levels from natural sources were found to be low (dairy products: 15.02 µg, fish and fish products: 2.38 µg, and eggs: 2.10 µg). Dietary iodine intake was significantly lower in adolescents from the N than N-W macroregion of Poland (median: 65.63 vs. µg daily, 74.2 p < 0.001). However, dIi did not depend on sex (p = 0.10), age (p = 0.80), school location (p = 0.80), body mass index classification (p = 0.76), or iodine supplementation (p = 0.90). Conclusions: The study results indicate that insufficient iodine intake among adolescents in northern Poland can be attributed to a limited intake of iodine from natural food sources. A pressing need exists to closely monitor iodine intake and status among Polish adolescents and to implement nutritional education, focusing on the role of iodine, potential risks associated with iodine deficiency, and dietary sources of iodine.
Full article
(This article belongs to the Special Issue Selenium and Iodine in Human Health and Disease)
►▼
Show Figures

Figure 1
Open AccessArticle
Clinical Outcomes of Oat Beta-Glucan Nutritional Intervention in Ulcerative Colitis: Case Reports of a Female and a Male Patient
by
Alicja Zalecińska, Joanna Harasym, Katarzyna Dziendzikowska, Katarzyna Sikorska and Joanna Gromadzka-Ostrowska
Nutrients 2025, 17(24), 3812; https://doi.org/10.3390/nu17243812 - 5 Dec 2025
Abstract
Background: Inflammatory bowel diseases include Crohn’s disease (CD) and ulcerative colitis (UC). These diseases are characterized by periods of exacerbated inflammation of the gastrointestinal mucosa, interspersed with periods of remission. Current pharmacological interventions are only partially effective. There is a need for effective
[...] Read more.
Background: Inflammatory bowel diseases include Crohn’s disease (CD) and ulcerative colitis (UC). These diseases are characterized by periods of exacerbated inflammation of the gastrointestinal mucosa, interspersed with periods of remission. Current pharmacological interventions are only partially effective. There is a need for effective dietary therapies and interventions involving plant substances that can alleviate the course of this disease. Objectives: This study aimed to determine the effects of a 28-day dietary intervention involving a 3% solution of chemically pure, low-molar-mass oat beta-glucan (OBG) in patients diagnosed with de novo UC. Similar-aged men and women were compared. Methods: The OBG was isolated and prepared for consumption as a sterile aqueous suspension. This solution had previously been evaluated for in vitro toxicity using 3D intestinal co-cultures comprising Caco-2, HT29-MTX and THP-1 cells. Before and after the dietary intervention, endoscopic colon examinations were performed and blood hematological, biochemical and immunological parameters, as well as stool calprotectin concentrations, were analyzed. The Disease Activity Index (DAI), endoscopic Mayo score, the Lichtiger Colitis Activity Index (LCAI) and the neutrophil-to-lymphocyte ratio (NLR) were also determined. Following dietary intervention, the Mayo score, DAI, fecal calprotectin levels, and indices of peripheral blood white cells, CRP, and pro-inflammatory cytokine concentrations were decreased. Results/Conclusions: The obtained results demonstrated the beneficial effect of dietary intervention with OBG in accelerating the achievement of clinical remission in patients with UC.
Full article
(This article belongs to the Special Issue Phytonutrients in Diseases of Affluence)
►▼
Show Figures

Figure 1
Journal Menu
► ▼ Journal Menu-
- Nutrients Home
- Aims & Scope
- Editorial Board
- Reviewer Board
- Topical Advisory Panel
- Instructions for Authors
- Special Issues
- Topics
- Sections & Collections
- Article Processing Charge
- Indexing & Archiving
- Editor’s Choice Articles
- Most Cited & Viewed
- Journal Statistics
- Journal History
- Journal Awards
- Society Collaborations
- Conferences
- Editorial Office
Journal Browser
► ▼ Journal BrowserHighly Accessed Articles
Latest Books
E-Mail Alert
News
Topics
Topic in
Cancers, Children, Nutrients
Nutrition and Health During and After Childhood Cancer
Topic Editors: Valérie Marcil, Joya ChandraDeadline: 15 December 2025
Topic in
Applied Microbiology, Fermentation, Foods, Microbiology Research, Microorganisms, Nutrients
News and Updates on Probiotics
Topic Editors: Alessandra Pino, Mutamed AyyashDeadline: 31 December 2025
Topic in
Agriculture, Dairy, Foods, Nutrients, Animals
Advances in Animal-Derived Non-Cow Milk and Niche Cow Milk. Properties, Processing, Dairy Products and Environmental Impact, 2nd Edition
Topic Editors: Jacek Wójtowski, Jan Pikul, Maria Markiewicz-KęszyckaDeadline: 31 January 2026
Topic in
Brain Sciences, IJERPH, JAL, Nursing Reports, Nutrients, Healthcare
Healthy, Safe and Active Aging, 2nd EditionTopic Editors: Antonella Lopez, Andrea Bosco, Alessandro Oronzo Caffò, Elisabetta Ricciardi, Giuseppina Spano, Luigi TinellaDeadline: 28 February 2026
Conferences
Special Issues
Special Issue in
Nutrients
Changes in Diet, Physical Activity, and Anthropometric Parameters During Aging: What to Focus On?
Guest Editors: Renata Moraes Bielemann, Eleonora D'OrsiDeadline: 8 December 2025
Special Issue in
Nutrients
Food Habits, Nutritional Knowledge, and Nutrition Education
Guest Editors: Celia Carrillo, Celia Rodriguez PerezDeadline: 10 December 2025
Special Issue in
Nutrients
The Role of Nutrition in Pediatric Gastrointestinal Diseases
Guest Editors: Ron Shaoul, Andrew DayDeadline: 15 December 2025
Special Issue in
Nutrients
Rheumatoid Arthritis and Nutrition: Bridging Diet and Disease Management
Guest Editors: Maurizio Cutolo, Elvis Hysa, Francesca Anna IngegnoliDeadline: 15 December 2025
Topical Collections
Topical Collection in
Nutrients
Advances in Phenylketonuria (PKU) Nutrition and Diet Research (2nd Edition)
Collection Editors: Júlio César Rocha, Anita MacDonald
Topical Collection in
Nutrients
Bioactive Peptides: Challenges and Opportunities
Collection Editor: Carmen Lammi
Topical Collection in
Nutrients
Dietary Fatty Acids and the Cardiovascular Health: Evidence, Controversies, and Consensus
Collection Editor: Asim K. Duttaroy
Topical Collection in
Nutrients
Diet and Multi-Omics
Collection Editors: Mohsen Mazidi, Richard WebbConference Reports
Nutrients 2024, 16(15), 2528; https://doi.org/10.3390/nu16152528
Nutrients 2024, 16(8), 1157; https://doi.org/10.3390/nu16081157





