- Article
Assessment of the Influence of Erosion Wear on the Design Parameters and Useful Life of the C4-70 Family Centrifugal Fan
- Sandra Arla,
- Leonardo Goyos and
- Jose Mier
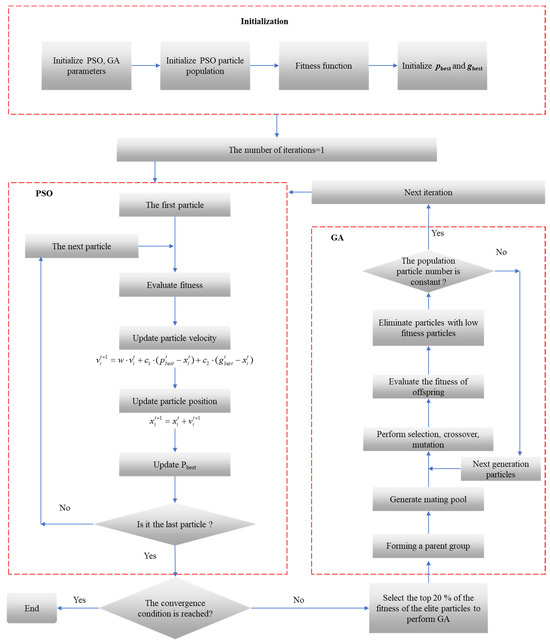
The design and operating regime of centrifugal fans operating with contaminated flows must consider the influence of different geometric parameters and flow dynamics design variables on fan wear. The influence of fan rotation speed and blade angle of...

