Sign in to use this feature.

Years

Between: -

Subjects

remove_circle_outline
remove_circle_outline
remove_circle_outline
remove_circle_outline
remove_circle_outline
remove_circle_outline
remove_circle_outline

Journals

Article Types

Countries / Regions

remove_circle_outline
remove_circle_outline
remove_circle_outline
remove_circle_outline

Search Results (255)

Search Parameters:
Keywords = DREB

Order results
Result details
Results per page
Select all
Export citation of selected articles as:
19 pages, 6938 KB  
Article
Silicon Enhances Rice Tolerance to Drought and Blast Disease Through Modulating ROS Accumulation and Stress-Related Genes
by Huaying Du, Jinglin Pan, Lulu Sun, Zishen Liao, Jing Bi, Yongqiang Han, Daoqian Chen, Yuanyuan Song and Rensen Zeng
Plants 2026, 15(5), 842; https://doi.org/10.3390/plants15050842 - 9 Mar 2026
Viewed by 385
Abstract
Silicon (Si) serves as a beneficial element that enhances plant resistance to both abiotic and biotic stresses. Although its positive effects have been widely investigated, the molecular mechanisms by which silicon improves stress tolerance in rice (Oryza sativa L.) remain unclear. Here, [...] Read more.
Silicon (Si) serves as a beneficial element that enhances plant resistance to both abiotic and biotic stresses. Although its positive effects have been widely investigated, the molecular mechanisms by which silicon improves stress tolerance in rice (Oryza sativa L.) remain unclear. Here, we show that Si displayed an optimal improved effect at concentrations of 2–4 mM in hydroponic system, and Si enhanced rice tolerance to drought and blast disease by maintaining reactive oxygen species (ROS) homeostasis and reducing root cell damage. In addition, Si at 4 mM upregulated the ABA biosynthesis gene OsNCED3, stress- and ABA-responsive genes OsDREB2A and OsLEA5, as well as the catalase gene OsCatB, while suppressing the drought-responsive negative regulator OsWRKY5, thereby enhancing drought tolerance through an ABA-dependent signaling pathway. Si at 4 mM enhanced resistance to rice blast by activating defense-related genes OsPBZ1, OsPR10a, OsPR5 and OsWRKY45 while simultaneously boosting ROS-scavenging capacity. Collectively, our results demonstrate that Si enhances rice tolerance to drought and blast disease through the coordinated modulation of ABA signaling, ROS homeostasis, and stress-related gene expression. Full article
Show Figures

Figure 1

19 pages, 1789 KB  
Review
From Shared Mechanisms to Precision Breeding: Engineering Cold and Drought Cross-Tolerance in Crops
by Xue Yang, Zi-Chang Jia, Yan Liu, Xue Wang, Jia-Jia Chen, Ying-Gao Liu and Mo-Xian Chen
Int. J. Mol. Sci. 2026, 27(5), 2497; https://doi.org/10.3390/ijms27052497 - 9 Mar 2026
Viewed by 277
Abstract
Low temperature and drought are among the most pervasive abiotic stresses limiting crop productivity worldwide, and their frequent co-occurrence or alternation imposes compounded constraints on agricultural sustainability. Increasing evidence supports cross-tolerance, whereby exposure to one stress enhances resistance to another, as an emergent [...] Read more.
Low temperature and drought are among the most pervasive abiotic stresses limiting crop productivity worldwide, and their frequent co-occurrence or alternation imposes compounded constraints on agricultural sustainability. Increasing evidence supports cross-tolerance, whereby exposure to one stress enhances resistance to another, as an emergent property of shared signaling networks and integrative regulatory layers. In this review, we summarize recent advances in understanding cold–drought cross-talk, from early stress perception and secondary messengers to hormonal coordination via abscisic acid, transcriptional reprogramming centered on dehydration responsive element binding protein/C repeat binding factor (DREB/CBF) modules, and longer-term regulatory memory mediated by chromatin remodeling and biomolecular condensates. Importantly, we further discuss how these mechanistic insights can be translated into precision breeding strategies, including genome editing, allele mining, and backcross-assisted introgression, to accelerate the development of crop varieties with stable multi-stress tolerance. Finally, we highlight future directions for integrating multi-omics, high-throughput phenotyping, and data-driven approaches to enable efficient molecular design breeding for complex stress environments. Full article
(This article belongs to the Special Issue Genetic Engineering of Plants for Stress Tolerance, Second Edition)
Show Figures

Figure 1

13 pages, 2656 KB  
Article
The ERF Transcription Factor ERF41 Negatively Regulates Drought and Salt Tolerance in Arabidopsis thaliana
by Jing Wang, Mengli Luo, Han Xiao and Yue Zhang
Life 2026, 16(3), 421; https://doi.org/10.3390/life16030421 - 4 Mar 2026
Viewed by 268
Abstract
Drought and salt stresses severely impair plant growth and development worldwide. DEHYDRATION-RESPONSIVE ELEMENT BINDING proteins (DREBs), as a subfamily of the AP2/ERF transcription factor superfamily, play critical regulatory roles in plant biological processes including growth and development, as well as the adaptive response [...] Read more.
Drought and salt stresses severely impair plant growth and development worldwide. DEHYDRATION-RESPONSIVE ELEMENT BINDING proteins (DREBs), as a subfamily of the AP2/ERF transcription factor superfamily, play critical regulatory roles in plant biological processes including growth and development, as well as the adaptive response to various abiotic stresses. Based on the transcriptome data analysis of Medicago truncatula under saline-alkali stress previously conducted in our laboratory, a gene responsive to saline-alkali stress, Medtr3g110205, was identified, and its homologous gene in Arabidopsis thaliana, AtERF41 (AT5G11590), was obtained via BLAST (version BLAST+ 2.17.0.). The mutant erf41 was used to explore its biological functions in response to drought and salt stresses. The results showed that under salt and drought stress conditions, the seed germination rate, and growth status of the erf41 mutant were all better than those of the wild type. Further determination of physiological and biochemical indicators revealed that the leaf contents of superoxide dismutase (SOD) and proline (Pro) in the leaves of the mutant plants were significantly higher than those in the wild type, while the malondialdehyde (MDA) content was significantly decreased. In conclusion, the AtERF41 gene negatively regulates salt and drought tolerance in Arabidopsis thaliana, providing a potential target for the genetic improvement of crop stress tolerance. This study not only deepens our understanding of the role of DREB transcription factors in plant stress response but also provides a theoretical basis for improving crop stress tolerance using genetic engineering technology in the future. Full article
Show Figures

Figure 1

17 pages, 5570 KB  
Article
Comprehensive Analysis of the Poplar DREB A4 Subfamily and the Role of PtrDREB4 in Response to Drought Stress
by Shuang Cheng, Zhihao Jia, Huolin Zhou, Limin Wang, Yanan Chen, Nan Sun, Dong Li, Bei Li, Hongxia Zhang, Yanfeng Liu and Lei Yang
Plants 2026, 15(5), 758; https://doi.org/10.3390/plants15050758 - 1 Mar 2026
Viewed by 261
Abstract
The dehydration response element binding protein (DREB) family of the AP2/ERF superfamily functions as a key regulatory component in plant adaptation to water-deficit conditions. However, studies on the DREB A4 subfamily in poplar (Populus trichocarpa) are insufficient. In this study, members [...] Read more.
The dehydration response element binding protein (DREB) family of the AP2/ERF superfamily functions as a key regulatory component in plant adaptation to water-deficit conditions. However, studies on the DREB A4 subfamily in poplar (Populus trichocarpa) are insufficient. In this study, members of the DREB A4 subgroup in poplar were identified and analyzed via bioinformatic analysis. A pCAMBIA-2300-PtrDREB4 expression vector was constructed and transformed into Arabidopsis, followed by phenotypic analysis of transgenic plant in response to drought stress. A total number of 29 DREB A4 members were identified in the poplar genome. Synteny analysis revealed that 19 gene pairs went through segmental duplication at least 12.84 million years ago. Their promoter regions were enriched with cis-elements related to stress resistance, hormone regulation, and growth and development. Upstream regulator analysis of poplar DREB A4 genes identified 425 transcription factor genes, which belonged to 39 families. Gene expression analysis demonstrated distinct expression patterns of DREB A4 genes in leaves, roots and stems with a notable response to drought stress. Ectopic expression of PtrDREB4 in yeast and Arabidopsis increased the drought tolerance of transformants, indicating the positive role of PtrDREB4 in response to drought stress. These findings collectively established a theoretical foundation for further functional exploration of DREB A4 genes in poplar. Full article
Show Figures

Figure 1

16 pages, 4505 KB  
Article
BnaMYB73, a Brassica napus L. R2R3-MYB Transcription Factor, Enhances Plant Salt and Osmotic Stress Tolerance
by Limin Wang, Yuzhe Zhang, Xiaoyan Zhou, Xin Xu, Hongxia Zhang, Nan Sun, Dong Li and Yanfeng Liu
Plants 2026, 15(5), 694; https://doi.org/10.3390/plants15050694 - 25 Feb 2026
Viewed by 334
Abstract
MYB transcription factors (TFs) are crucial for plant growth, development, and response to abiotic stress. However, their exact functions in abiotic stress responses in rapeseed remain largely unexplored. In this study, we identified and characterized BnaMYB73, a member of the R2R3-MYB subfamily, [...] Read more.
MYB transcription factors (TFs) are crucial for plant growth, development, and response to abiotic stress. However, their exact functions in abiotic stress responses in rapeseed remain largely unexplored. In this study, we identified and characterized BnaMYB73, a member of the R2R3-MYB subfamily, and investigated its role in abiotic stress tolerance. The transcription level of BnaMYB73 was significantly upregulated in response to salt and osmotic stress. Transgenic Arabidopsis thaliana lines expressing BnaMYB73 displayed significantly enhanced tolerance to salt and osmotic stress, while showing no phenotypic differences in growth compared with wild-type (WT) plants under normal conditions. Physiological analyses revealed that the BnaMYB73-expressing plants accumulated higher proline levels, exhibited elevated superoxide dismutase (SOD) and peroxidase (POD) activities, and reduced malondialdehyde (MDA) content under stress conditions. Moreover, the BnaMYB73-expressing plants significantly upregulated key stress-responsive genes, including AtRD29B, AtDREB2A, AtRAB18, AtP5CS1, AtSOS1 and AtCAT1. Collectively, these findings establish BnaMYB73 functions as a stress-responsive transcription factor that enhances abiotic stress tolerance and provide a promising target for breeding stress-resilient rapeseed cultivars. Full article
(This article belongs to the Special Issue Crop Functional Genomics and Biological Breeding—2nd Edition)
Show Figures

Figure 1

22 pages, 13981 KB  
Article
Genome-Wide Characterisation of the AP2/ERF Family in Salvia miltiorrhiza Identifies Hormone-Responsive Candidates Associated with Phenolic Acid Accumulation
by Song Chen, Fang Peng, Shan Tao, Xiufu Wan, Peiyuan Wang, Hailang Liao, Jianing You, Xiao Ye, Can Yuan, Changqing Mao, Bing He, Mingzhi Zhong and Chao Zhang
Int. J. Mol. Sci. 2026, 27(4), 1995; https://doi.org/10.3390/ijms27041995 - 19 Feb 2026
Viewed by 350
Abstract
APETALA2/ethylene-responsive factor (AP2/ERF) transcription factors integrate phytohormone signalling with developmental programmes and specialised metabolism, yet their family-wide features and potential contributions to phenolic-acid biosynthesis remain to be systematically clarified in Salvia miltiorrhiza. In this study, we conducted a comprehensive genome-wide analysis and [...] Read more.
APETALA2/ethylene-responsive factor (AP2/ERF) transcription factors integrate phytohormone signalling with developmental programmes and specialised metabolism, yet their family-wide features and potential contributions to phenolic-acid biosynthesis remain to be systematically clarified in Salvia miltiorrhiza. In this study, we conducted a comprehensive genome-wide analysis and identified 169 SmAP2/ERF genes, which were classified into five subfamilies (AP2, ERF, DREB, RAV and Soloist). SmAP2/ERFs were unevenly distributed across chromosomes and expanded predominantly through tandem and segmental duplication, and Ka/Ks analysis indicated that tandem-duplicated pairs have mainly undergone purifying selection. Promoter analysis revealed abundant cis-acting elements related to light, phytohormones and stress responses, indicating extensive regulatory potential. Comparative phylogenetic analysis with Arabidopsis thaliana prioritised four candidates (SmAP2/ERF88, SmAP2/ERF110, SmAP2/ERF121 and SmAP2/ERF122) closely associated with specialised-metabolism regulators. These genes exhibited distinct tissue-preferential expression patterns and divergent hormone responsiveness: SmAP2/ERF88/110 were broadly inducible, whereas SmAP2/ERF121/122 responded mainly to abscisic acid and were repressed by brassinosteroids. Confocal imaging of GFP fusions confirmed nuclear localisation of all four proteins. Phytohormone treatments differentially regulated key phenolic-acid pathway genes (PAL, C4H, 4CL, TAT, HPPR, RAS and CYP98A14) and altered rosmarinic acid and salvianolic acid B accumulation. These results broaden the genome-wide understanding of the SmAP2/ERF family in Salvia miltiorrhiza. Hormone-responsive SmAP2/ERFs show expression patterns associated with hormone-dependent transcriptional changes in phenolic-acid pathway genes and with RA and SAB accumulation, providing candidates for future functional validation and metabolic engineering. Full article
(This article belongs to the Section Molecular Plant Sciences)
Show Figures

Figure 1

20 pages, 21135 KB  
Article
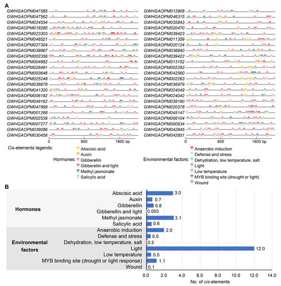
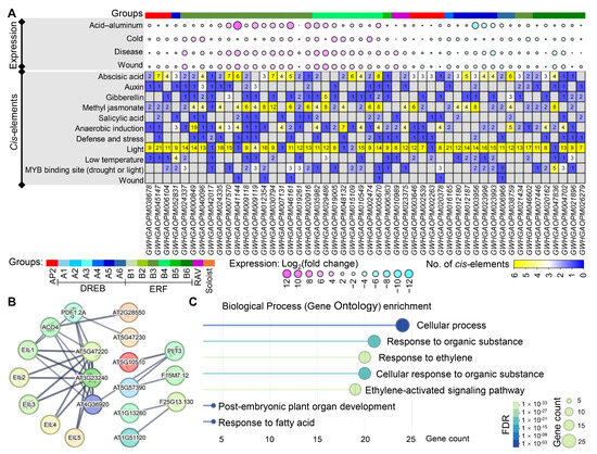
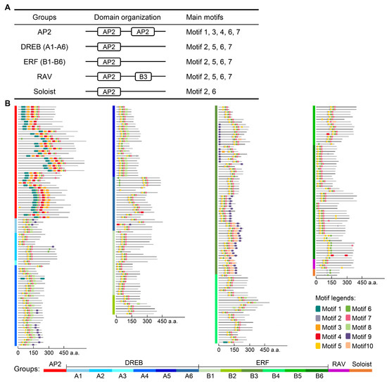
Comprehensive Analysis of the AP2/ERF Superfamily Identifies Key Genes Related to Various Stress Responses in Olive Tree (Olea europaea L.)
by Erli Niu, Song Gao, Mengyun Ren, Wei Wang, Qian Zhao and Ying Fu
Curr. Issues Mol. Biol. 2026, 48(2), 183; https://doi.org/10.3390/cimb48020183 - 5 Feb 2026
Viewed by 433
Abstract
The AP2/ERF superfamily is a key class of transcription factors involved in plant responses to various stresses. As an ancient species, the olive tree (Olea europaea L.) exhibits considerable stress tolerance and wide adaptability. In this study, we identified 348 AP2/ERF genes [...] Read more.
The AP2/ERF superfamily is a key class of transcription factors involved in plant responses to various stresses. As an ancient species, the olive tree (Olea europaea L.) exhibits considerable stress tolerance and wide adaptability. In this study, we identified 348 AP2/ERF genes in the cultivated olive variety ‘Arbequina’ at the whole-genome level. According to protein sequence alignments and phylogenetic analyses via the Maximum Likelihood method, these genes were classified into four major families: AP2, ERF/DREB, RAV, and Soloist. The ERF/DREB family was further divided into DREB and ERF subfamilies, each encompassing six groups (A1–A6 and B1–B6), with the ERF subfamily being the largest. Members of each group exhibited relatively consistent gene structures and domain/motif compositions of their encoded proteins; however, the distribution of cis-elements and expression patterns varied. Each AP2/ERF gene contained 12 light-responsive, three MeJA-responsive, three ABA-responsive, two anaerobic induction, and one MYB binding site on average. With the threshold of p value < 0.5, control TPM > 0, and |log2(fold change)| > 0, 50 candidate genes were simultaneously up-regulated (30) or down-regulated (20) under four stress treatments (acid–aluminum, cold, disease, and wound), among which nine showed potential protein–protein interactions. This study provides a comprehensive genomic characterization of the AP2/ERF family in olive and identifies key candidate stress-responsive genes, establishing a foundation for future functional studies on the molecular mechanisms of stress adaptation in the olive tree. Full article
Show Figures

Figure 1

19 pages, 3396 KB  
Article
Functional Analysis of LTS-PYL in Modulating Plant Drought Responses
by Rahmatullah Jan, Sajjad Asaf, Saleem Asif, Zakirullah Khan, Lubna, Eman R. Elsharkawy, Syed Abdullah Gilani and Kyung-Min Kim
Antioxidants 2026, 15(2), 178; https://doi.org/10.3390/antiox15020178 - 30 Jan 2026
Viewed by 466
Abstract
Drought severely limits plant productivity, and understanding its regulatory mechanisms remains essential. Here, we characterize Lipid Transport Superfamily-Polyketide cyclase/dehydrase (LTS-PYL), a PYR/PYL/RCAR-domain gene, using Arabidopsis overexpression and CRISPR-Cas9 genome-edited lines to elucidate its role in drought adaptation. LTS-PYL overexpression enhanced early [...] Read more.
Drought severely limits plant productivity, and understanding its regulatory mechanisms remains essential. Here, we characterize Lipid Transport Superfamily-Polyketide cyclase/dehydrase (LTS-PYL), a PYR/PYL/RCAR-domain gene, using Arabidopsis overexpression and CRISPR-Cas9 genome-edited lines to elucidate its role in drought adaptation. LTS-PYL overexpression enhanced early seedling growth, increasing root length (RL) by 40% and 31%, whereas genome-edited lines exhibited severe defects, including 42%, 28% reductions in fresh weight and 63%, 50% decreases in root length relative to WT-T. Under drought stress, overexpression lines displayed strong growth and reproductive resilience, with shoot length (SL) increased by up to 80%, silique length (Sil L) by 61%, and seed number doubled compared with WT-T. In contrast, genome-edited lines showed marked reductions in these traits, confirming their drought sensitivity. LTS-PYL overexpression strongly suppressed oxidative stress, reducing H2O2 by 74% and 68% and O2· by 39% and 38%, while increasing relative water content (RWC) by 42% and 39%. Genome-edited lines exhibited elevated (H2O2, O2·) and up to 33% lower RWC. Antioxidant capacity was also strengthened in overexpression plants, with catalase (CAT) and peroxidase (POD) activities increasing by 138%, 168% and 62%, 148%, and malondialdehyde (MDA) and electrolyte leakage (EL) reduced by 23%, 37%, relative to WT-T. Conversely, genome-edited lines showed weakened antioxidant defenses and higher membrane damage. Transcriptionally, overexpression activated drought-responsive genes, elevating LTS-PYL (604%, 472%), DREB2A (227%, 200%), and ABA levels (48%, 34%), whereas genome-edited lines showed strongly reduced expression and ABA decreases of 66%, 62%. Additionally, LTS-PYL enhanced osmotic adjustment, increasing proline (58%, 53%), sugars (37%, 46%), and sucrose (111%, 100%), while limiting chlorophyll (Chl) loss to 9%, 20%. Genome-edited lines exhibited reduced osmolytes and severe chlorophyll decline. Overall, LTS-PYL acts as a strong positive regulator of drought tolerance, integrating ABA signaling, osmotic adjustment, ROS detoxification, and transcriptional activation. Full article
(This article belongs to the Special Issue Oxidative Stress in Plant Stress and Plant Physiology)
Show Figures

Figure 1

23 pages, 2306 KB  
Review
Harnessing Plant Microbiomes to Modulate Molecular Signaling and Regulatory Networks in Drought Stress Adaptation
by Shahjadi-Nur-Us Shams, Md Arifur Rahman Khan, Sayed Shahidul Islam, Afsana Jarin, Md. Nahidul Islam, Touhidur Rahman Anik, Mostafa Abdelrahman, Chien Van Ha, Thayne Montague and Lam-Son Phan Tran
Int. J. Mol. Sci. 2026, 27(3), 1139; https://doi.org/10.3390/ijms27031139 - 23 Jan 2026
Viewed by 652
Abstract
Drought stress is a major abiotic factor limiting global crop productivity by disrupting cellular homeostasis, impairing photosynthesis, and restricting metabolic activity. Plant-associated microorganisms, including rhizobacteria, endophytes, and arbuscular mycorrhizal fungi, play key roles in enhancing drought resilience through molecular, biochemical, and physiological mechanisms. [...] Read more.
Drought stress is a major abiotic factor limiting global crop productivity by disrupting cellular homeostasis, impairing photosynthesis, and restricting metabolic activity. Plant-associated microorganisms, including rhizobacteria, endophytes, and arbuscular mycorrhizal fungi, play key roles in enhancing drought resilience through molecular, biochemical, and physiological mechanisms. These beneficial microbes modulate phytohormone biosynthesis, enhance osmolyte accumulation, increase organic acid exudation, and activate ROS-scavenging antioxidant pathways. Microbe-mediated regulation of aquaporins, heat shock proteins, and root system architecture further improves water-use efficiency, hydraulic conductance, and stress acclimation. Advances in microbial genomics and systems biology have revealed the molecular drivers of plant–microbe synergism, enabling the development of tailored microbial consortia and next-generation bioinoculants. Complementarily, genetic and genome-guided modulation of drought-responsive regulatory hubs including transcription factors (e.g., DREBs, NACs, MYBs, and bZIPs), signal transducers (e.g., MAPKs and CDPKs), and protective proteins enhances adaptive plasticity under water deficit conditions. This review integrates current molecular insights into drought-induced perturbations in plants and highlights the convergence of microbial interventions and genome-guided strategies in reinforcing drought tolerance. Emphasizing mechanistic frameworks, scalable microbial technologies, and molecular breeding approaches, this work underscores their potential to improve crop resilience in increasingly water-limited environments. Full article
Show Figures

Figure 1

23 pages, 8266 KB  
Article
Genome-Wide Identification and Transcriptomic Analysis of MYB Transcription Factors in Seashore Paspalum Under Salt Stress
by Yuzhu Wang, Xuanyang Wu, Qi Sun, Wenjie Lu, Zhanfeng Ren, Zeng-Yu Wang and Xueli Wu
Int. J. Mol. Sci. 2026, 27(2), 1068; https://doi.org/10.3390/ijms27021068 - 21 Jan 2026
Viewed by 394
Abstract
The MYB transcription factor family plays crucial roles in plant growth, development, and responses to biotic and abiotic stresses. Seashore paspalum (Paspalum vaginatum) is a halophytic grass species with remarkable salt tolerance, yet its MYB gene family has not been systematically [...] Read more.
The MYB transcription factor family plays crucial roles in plant growth, development, and responses to biotic and abiotic stresses. Seashore paspalum (Paspalum vaginatum) is a halophytic grass species with remarkable salt tolerance, yet its MYB gene family has not been systematically characterized. In this study, we conducted a genome-wide identification of MYB genes in seashore paspalum using a Hidden Markov Model (HMM)-based approach, resulting in the identification of 157 PvMYB genes. Phylogenetic and conserved motif analyses revealed distinct subfamily groupings and evolutionary relationships within the PvMYB family. Promoter analysis indicated that PvMYB genes contain multiple cis-acting elements responsive to light, hormones, and abiotic stresses, suggesting their potential regulatory roles under salt stress. Collinearity and duplication analyses demonstrated that gene duplication events contributed to the expansion of the PvMYB family. Moreover, protein interaction network prediction suggested that PvMYB73 may interact with key regulatory proteins such as BZIP8 and DREB1F involved in salt stress signaling. Transcriptome and reverse transcription quantitative PCR (RT-qPCR) analyses showed that PvMYB90, PvMYB123, and PvMYB150 were upregulated in leaves and roots under salinity stress, while PvMYB85 and PvMYB90 were experimentally validated to localize in the nucleus and function in salt tolerance regulation. Collectively, this study provides the first comprehensive characterization of the MYB gene family in seashore paspalum and offers valuable insights into the molecular mechanisms underlying salt tolerance in halophytic grasses. Full article
(This article belongs to the Section Molecular Genetics and Genomics)
Show Figures

Figure 1

24 pages, 5920 KB  
Article
Genome- and Transcriptome-Wide Characterization of AP2/ERF Transcription Factor Superfamily Reveals Their Relevance in Stylosanthes scabra Vogel Under Water Deficit Stress
by Cínthia Carla Claudino Grangeiro Nunes, Agnes Angélica Guedes de Barros, Jéssica Barboza da Silva, Wilson Dias de Oliveira, Flávia Layse Belém Medeiros, José Ribamar Costa Ferreira-Neto, Roberta Lane de Oliveira-Silva, Eliseu Binneck, Reginaldo de Carvalho and Ana Maria Benko-Iseppon
Plants 2026, 15(1), 158; https://doi.org/10.3390/plants15010158 - 4 Jan 2026
Cited by 1 | Viewed by 948
Abstract
Stylosanthes scabra, a legume native to the Brazilian semiarid region, exhibits remarkable drought tolerance and represents a valuable model for studying molecular adaptation in legumes. Transcription factors of the AP2/ERF superfamily play central roles in plant development and stress response. This study [...] Read more.
Stylosanthes scabra, a legume native to the Brazilian semiarid region, exhibits remarkable drought tolerance and represents a valuable model for studying molecular adaptation in legumes. Transcription factors of the AP2/ERF superfamily play central roles in plant development and stress response. This study aimed to identify and characterize AP2/ERF genes in Stylosanthes scabra and to analyze their transcriptional response to root dehydration. Candidate genes were identified through a Hidden Markov Model (HMM) search using the AP2 domain profile (PF00847), followed by validation of conserved domains, physicochemical characterization, prediction of subcellular localization, phylogenetic and structural analyses, and functional annotation. A total of 295 AP2/ERF proteins were identified and designated as SscAP2/ERF, most of which were predicted to be localized in the nucleus. These proteins exhibited a wide range of molecular weights and isoelectric points, reflecting structural diversity, and were classified into four subfamilies: AP2, ERF, DREB, and RAV. Functional annotation revealed predominant roles in DNA binding and transcriptional regulation, while promoter analysis identified numerous stress-related cis-elements. A total of 32 transcripts were differentially expressed under 24 h of water deficit, and four selected genes had their expression patterns validated by qPCR. These findings provide new insights into the AP2/ERF gene subfamily in Stylosanthes scabra and lay the groundwork for future biotechnological approaches to enhance stress tolerance in legumes. Full article
Show Figures

Graphical abstract

54 pages, 4696 KB  
Review
Molecular Mechanisms and Experimental Strategies for Understanding Plant Drought Response
by Adrianna Michalak, Karolina Małas, Kinga Dąbrowska, Kinga Półrolniczak, Lidia Bronowska, Anna Misiewicz, Angelika Maj, Maja Stabrowska, Iga Wnuk and Katarzyna Kabała
Plants 2026, 15(1), 149; https://doi.org/10.3390/plants15010149 - 4 Jan 2026
Cited by 3 | Viewed by 1199
Abstract
Drought severely limits plant growth, threatening global food security and biodiversity. This review provides a comprehensive overview of the recent advances in plant responses to drought, ranging from initial sensing to physiological adaptation, as well as guidelines for experimental design. We focus on [...] Read more.
Drought severely limits plant growth, threatening global food security and biodiversity. This review provides a comprehensive overview of the recent advances in plant responses to drought, ranging from initial sensing to physiological adaptation, as well as guidelines for experimental design. We focus on key regulatory components, specifically the ABA signaling core (PYR/PYL/RCARs, PP2C phosphatases, and SnRK2 kinases) and ROS signaling. We provide a detailed description of transcriptional networks, highlighting the pivotal roles of DREB, NAC, and MYB transcription factors in coordinating gene expression. Furthermore, we explore downstream tolerance strategies, including osmoprotectant (e.g., proline) accumulation, cell wall remodeling involving expansins and pectin methylesterases, as well as stomatal regulation. We also discuss how combining genetics with multi-omics and high-throughput phenotyping bridges the gap between molecular mechanisms and whole-plant physiological performance. Ultimately, these insights provide a foundation for refining research approaches and accelerating the development of drought-resilient crops to sustain agricultural productivity and ecosystem stability in increasingly arid environments. Full article
Show Figures

Figure 1

24 pages, 5025 KB  
Review
Plant Growth-Promoting Rhizobacteria and Biochar as Drought Defense Tools: A Comprehensive Review of Mechanisms and Future Directions
by Faezeh Parastesh, Behnam Asgari Lajayer and Bernard Dell
Curr. Issues Mol. Biol. 2025, 47(12), 1040; https://doi.org/10.3390/cimb47121040 - 12 Dec 2025
Viewed by 1432
Abstract
Drought stress, exacerbated by climate change, is a serious threat to global food security. This review examines the synergistic potential of plant growth-promoting rhizobacteria (PGPR) and biochar as a sustainable strategy for enhancing crop drought resilience. Biochar’s porous structure creates a protective “charosphere” [...] Read more.
Drought stress, exacerbated by climate change, is a serious threat to global food security. This review examines the synergistic potential of plant growth-promoting rhizobacteria (PGPR) and biochar as a sustainable strategy for enhancing crop drought resilience. Biochar’s porous structure creates a protective “charosphere” microhabitat, enhancing PGPR colonization and survival. This partnership, in turn, induces multifaceted plant responses through: (1) the modulation of key phytohormones, including abscisic acid (ABA), ethylene (via 1-aminocyclopropane-1-carboxylate (ACC) deaminase activity), and auxins; (2) improved nutrient solubilization and uptake; and (3) the activation of robust antioxidant defense systems. These physiological benefits are orchestrated by a profound reprogramming of the plant transcriptome, which shifts the plant’s expression profile from a stressed to a resilient state by upregulating key genes (e.g., Dehydration-Responsive Element-Binding protein (DREB), Light-Harvesting Chlorophyll B-binding protein (LHCB), Plasma membrane Intrinsic Proteins (PIPs)) and downregulating stress-senescence markers. To realize a climate-resilient farming future, research must be strategically directed toward customizing biochar–PGPR combinations, validating their long-term performance in agronomic environments, and uncovering the molecular bases of their action. Full article
Show Figures

Figure 1

21 pages, 1203 KB  
Review
Salt Tolerance in Soybean (Glycine max L.): A Comprehensive Review of Molecular Mechanisms, Key Regulators, and Future Perspectives for Saline Soil Utilization
by Tingjia Dong, Lei Yan, Jiahui Wang, Yusheng Niu and Lu Wang
Plants 2025, 14(23), 3668; https://doi.org/10.3390/plants14233668 - 2 Dec 2025
Viewed by 1390
Abstract
Soil salinization poses a significant threat to global agricultural productivity. Among crops, soybean (Glycine max), an important source of oil and protein, is more susceptible to salt stress compared to other major crops such as wheat (Triticum aestivum) and [...] Read more.
Soil salinization poses a significant threat to global agricultural productivity. Among crops, soybean (Glycine max), an important source of oil and protein, is more susceptible to salt stress compared to other major crops such as wheat (Triticum aestivum) and rice (Oryza sativa). To better utilize saline land resources, understanding the mechanisms underlying salt tolerance in soybean is essential for developing new salt-tolerant soybean varieties that contribute to food security. This review synthesizes current knowledge on the molecular mechanisms of salt tolerance in soybean, with a focus on ion homeostasis, osmotic adjustment, oxidative balance restoration, structural adaptations, and transcriptional regulatory networks. Key findings highlight the critical roles of ion transporters—such as GmNHX1, GmSOS1, GmHKT1, and GmCLC1—in maintaining Na+/K+ and Cl balance; the accumulation of osmoprotectants like proline and LEA proteins to alleviate osmotic stress; and the activation of antioxidant systems—including SOD, CAT, and APX—to scavenge reactive oxygen species (ROS). Additionally, structural adaptations, such as salt gland-like features observed in wild soybean (Glycine soja), and transcriptional regulation via ABA-dependent and independent pathways (e.g., GmDREB, GmbZIP132, GmNAC) further enhance tolerance. Despite these advances, critical gaps remain regarding Cl transport mechanisms, rhizosphere microbial interactions, and the genetic basis of natural variation in salt tolerance. Future research should integrate genomic tools, omics-based breeding, genome editing techniques such as CRISPR-Cas9, microbial technologies, and traditional breeding methods to develop salt-tolerant soybean varieties, providing sustainable solutions for the utilization of saline–alkali soils and enhancing global food security. Full article
(This article belongs to the Section Plant Response to Abiotic Stress and Climate Change)
Show Figures

Figure 1

23 pages, 1754 KB  
Review
Recent Advances on the Individual Roles and Emerging Synergistic Effects of Plant Growth-Promoting Rhizobacteria and Silicon Nanoparticles in Mitigating Salinity Stress
by Sajida, Hamdy Kashtoh, Tensangmu Lama Tamang and Kwang-Hyun Baek
Plants 2025, 14(23), 3632; https://doi.org/10.3390/plants14233632 - 28 Nov 2025
Viewed by 1167
Abstract
Soil salinity is a serious abiotic stressor threatening global agriculture, currently affecting nearly 20% of irrigated land, with projections suggesting that almost 50% of cultivated areas may be impacted by 2050. Plant growth-promoting rhizobacteria (PGPR) and Silicon (Si) have been widely investigated for [...] Read more.
Soil salinity is a serious abiotic stressor threatening global agriculture, currently affecting nearly 20% of irrigated land, with projections suggesting that almost 50% of cultivated areas may be impacted by 2050. Plant growth-promoting rhizobacteria (PGPR) and Silicon (Si) have been widely investigated for their individual roles in improving plant tolerance to salinity, yet their combined application—particularly using Si nanoparticles (SiNPs), remains underexplored. This review synthesizes current knowledge on PGPR, SiNPs, and their synergistic effects in mitigating salinity stress, with emphasis on physiological, biochemical, and molecular mechanisms. Special attention is given to Si-mediated regulation of stress-responsive genes (e.g., RD29B, DREB2b, RAB18, HKT1, WRKY TFs, CAT, POD) and PGPR-induced gene expression (e.g., GmST1, GmLAX3, NHX1, NRT2.2, GR), which are directly linked to ion homeostasis, osmolyte accumulation, and antioxidant activation. In addition, crop-specific case studies and emerging molecular insights are highlighted to demonstrate practical applications. Despite these promising findings, significant challenges remain, including the stability of nanoformulations, microbial compatibility, and the lack of field-scale validation under diverse agro-climatic conditions. This review highlights knowledge gaps and briefly outlines future directions for the integrated use of PGPR and SiNPs as sustainable strategies to enhance crop resilience under salinity stress. Full article
(This article belongs to the Section Plant Response to Abiotic Stress and Climate Change)
Show Figures

Figure 1

Back to TopTop