Next Issue
Volume 12, January
Previous Issue
Volume 11, November
error_outline You can access the new MDPI.com website here. Explore and share your feedback with us.
 
 

Batteries, Volume 11, Issue 12 (December 2025) – 37 articles

Cover Story (view full-size image): This work presents a flexible NiCo2O4 electrode produced through low-temperature inkjet printing on Kapton substrates, designed for next-generation wearable electronics. The printed oxide shows strong pseudocapacitive performance under bending. The scalable fabrication approach supports lightweight, conformable energy storage components that can be seamlessly integrated into wearable and body-mounted devices. View this paper
  • Issues are regarded as officially published after their release is announced to the table of contents alert mailing list.
  • You may sign up for e-mail alerts to receive table of contents of newly released issues.
  • PDF is the official format for papers published in both, html and pdf forms. To view the papers in pdf format, click on the "PDF Full-text" link, and use the free Adobe Reader to open them.
Order results
Result details
Section
Select all
Export citation of selected articles as:
17 pages, 4693 KB  
Article
From Waste to Cathode: A Comparative Evaluation of Sol–Gel and Co-Precipitation Routes for Closed-Loop Recycling of Lithium-Ion Battery Cathodes
by Alexandra Kosenko, Konstantin Pushnitsa, Pavel Novikov and Anatoliy A. Popovich
Batteries 2025, 11(12), 466; https://doi.org/10.3390/batteries11120466 - 18 Dec 2025
Viewed by 490
Abstract
The exponential growth of lithium-ion batteries (LIBs) in electric vehicles and energy storage systems has amplified the urgent need for sustainable recycling strategies. Conventional pyrometallurgical and hydrometallurgical methods for LIB recycling are energy-intensive, chemically demanding, and fail to preserve the structural integrity of [...] Read more.
The exponential growth of lithium-ion batteries (LIBs) in electric vehicles and energy storage systems has amplified the urgent need for sustainable recycling strategies. Conventional pyrometallurgical and hydrometallurgical methods for LIB recycling are energy-intensive, chemically demanding, and fail to preserve the structural integrity of cath-ode materials. Closed-loop recycling, in contrast, enables the recovery of layered oxides with minimal processing steps, reducing environmental footprint and supporting a circular economy. This study provides a systematic comparison of two regeneration approaches—sol–gel synthesis and hydroxide co-precipitation—for closed-loop recycling of layered NCM (LiNixCoyMnzO2) cathode materials recovered from spent LIBs. Spent cells were mechani-cally processed and leached using malic acid to recover Ni, Co, Mn, which were subsequently used to synthesize NCM622 cathode powders. The regenerated materials were characterized using SEM/EDX, XRD, and electrochemical testing in CR2032 coin cells. Both methods successfully produced phase-pure layered oxides with the R-3m structure, with distinct differences in structural ordering and electrochemical behavior. The sol–gel-derived NCM622 displayed higher crystallinity and reduced cation mixing, evidenced by an I(003)/I(104) ratio of 1.896 compared to 1.720 for the co-precipitated sample, and delivered a high initial discharge capacity of 170 mAh/g at 0.1 C. However, it exhibited significant capacity fade, retaining only 60 mAh/g after 40 cycles. In contrast, the co-precipitation route produced hierarchical porous spherical agglomerates that offered superior cycling stability, maintaining ~150 mAh/g after 40 cycles with lower polarization (ΔEp = 0.16 V). Both materials demonstrated electrochemical performance comparable to commercial NCM. Overall, hydroxide co-precipitation emerged as the most industrially viable method due to scalable processing, compositional robustness, and improved long-term stability of regenerated cathodes. This work highlights the critical influence of synthesis route selection in LIB closed-loop recycling and provides a technological framework for industrial recovery of high-value NCM cathode materials. Full article
Show Figures

Figure 1

18 pages, 1484 KB  
Article
Insights into Chemo-Mechanical Yielding and Eigenstrains in Lithium-Ion Battery Degradation
by Fatih Uzun
Batteries 2025, 11(12), 465; https://doi.org/10.3390/batteries11120465 - 18 Dec 2025
Viewed by 343
Abstract
In lithium-ion battery electrodes, repeated lithium insertion and extraction generate compositional gradients and volumetric changes that produce evolving stress fields and eigenstrains, accelerating mechanical degradation. While existing diffusion-induced stress models often capture only elastic behavior, they rarely provide a closed-form analytical treatment of [...] Read more.
In lithium-ion battery electrodes, repeated lithium insertion and extraction generate compositional gradients and volumetric changes that produce evolving stress fields and eigenstrains, accelerating mechanical degradation. While existing diffusion-induced stress models often capture only elastic behavior, they rarely provide a closed-form analytical treatment of irreversible deformation or its connection to cyclic degradation. In this work, a transparent analytical framework is developed for a planar electrode that explicitly couples lithium diffusion with elastic-plastic deformation, eigenstrain formation, and fracture-aware stress relaxation. The framework provides a means to quantitatively model the evolution of residual stress gradients, revealing the formation of a damaging tensile state at the electrode surface after delithiation and demonstrating how path-dependent irreversible deformation establishes a degradation memory. A parametric study is used to demonstrate the framework’s capability to clarify the influence of diffusivity and yield strength on residual stress development. This framework, which unifies diffusion, plasticity, and fracture in closed-form mechanical relations, provides new physical insight into the origins of chemo-mechanical degradation and offers a computationally efficient tool for guiding the design of durable next-generation electrode materials where chemo-mechanical strains are moderate. Full article
Show Figures

Graphical abstract

24 pages, 9272 KB  
Article
Cleaning and Cross-Contamination in Continuous Twin-Screw Extrusion of Battery Slurries
by Kevin Raczka, Furkan Öksüz, Nooshin Galahroudi, Emma Schiessl, Hermann Nirschl and Frank Rhein
Batteries 2025, 11(12), 464; https://doi.org/10.3390/batteries11120464 - 18 Dec 2025
Viewed by 339
Abstract
In the current industry standard of batch processing electrode slurry, manual cleaning processes pose significant challenges due to their labor intensive nature. The long-term objective is to expand the existing mixing process to create an intelligent, autonomous, and continuous slurry production process. This [...] Read more.
In the current industry standard of batch processing electrode slurry, manual cleaning processes pose significant challenges due to their labor intensive nature. The long-term objective is to expand the existing mixing process to create an intelligent, autonomous, and continuous slurry production process. This will result in a reduction in downtime and setup times, as well as an increase in the degree of automation. Additionally, the implementation of complex parameter selection in the mixing process is intended to make it manageable for variable recipes, ensuring efficient, resource-saving process control. This study aims to address this issue by investigating the continuous production of anode slurry and its subsequent cleaning in a laboratory extruder, with a focus on optimizing the cleaning conditions and analyzing the residual slurry. Several samples were taken during the cleaning of the process area and analyzed by UV-Vis spectroscopy, while also quantifying the residual slurry on the screw elements. The effectiveness of the cleaning was evaluated using Sinner’s Circle parameters, i.e., the effects of time, mechanical, chemical and thermal treatment on the effectiveness of the cleaning process are evaluated and discussed. Several detergents were tested, including deionized water, alcohol, and industrial detergents. Deionized water proved to be the most effective in terms of cleaning rate and residual slurry. In addition, higher screw speeds and flow rates improved cleaning efficiency. The effect of temperature was significant, with better cleaning rate results at higher temperatures. This indicates that mechanical and thermal factors play a critical role in improving cleaning kinetics. For a more in-depth knowledge of the resulting cell chemistry, successive cross-contamination of cathode materials in anode half-cells was examined. As a result, an indicator was identified in the first cycle that displays a voltage increase during delithiation with regard to electrochemical properties. Full article
Show Figures

Figure 1

12 pages, 2912 KB  
Article
KI-Assisted MnO2 Electrocatalysis Enables Low-Charging Voltage, Long-Life Rechargeable Zinc–Air Batteries
by Francesco Biscaglia, Sabrina Di Masi, Marco Milanese, Claudio Mele, Giuseppe Gigli, Arturo De Risi and Luisa De Marco
Batteries 2025, 11(12), 463; https://doi.org/10.3390/batteries11120463 - 16 Dec 2025
Viewed by 536
Abstract
Rechargeable zinc–air batteries (ZABs) are promising candidates for sustainable energy storage owing to their high theoretical energy density, safety, and environmental compatibility. However, their practical application is hindered by sluggish oxygen evolution reaction (OER) kinetics and the high charging voltage required, which reduce [...] Read more.
Rechargeable zinc–air batteries (ZABs) are promising candidates for sustainable energy storage owing to their high theoretical energy density, safety, and environmental compatibility. However, their practical application is hindered by sluggish oxygen evolution reaction (OER) kinetics and the high charging voltage required, which reduce energy efficiency and accelerate electrode degradation. Here, we report for the first time the beneficial role of potassium iodide (KI) as a reaction modifier in ZABs employing manganese dioxide (MnO2) as a bifunctional catalyst. MnO2 not only exhibits remarkable electrocatalytic activity toward the oxygen reduction reaction (ORR) but also catalyzes the iodide oxidation reaction (IOR), which proceeds at significantly lower potentials than the OER. As a result, KI-modified MnO2 ZABs achieve a remarkably low charging voltage of ≈1.8 V and an energy efficiency of 69.9% at 5 mA/cm2. Although the IOR is not fully reversible in alkaline media and its effectiveness depends on the iodide concentration in the electrolyte—which may decrease upon repeated discharge–charge cycling—the suppression of electrode degradation enables stable operation for more than 200 charge–discharge cycles. These findings demonstrate the synergistic effect of KI and MnO2 in enabling an efficient ORR/IOR pathway, providing a sustainable and cost-effective alternative to noble metal catalysts and opening new perspectives for the practical development of high-performance ZABs. Full article
Show Figures

Figure 1

14 pages, 2719 KB  
Article
In Situ Growth of Cross-Linked Ti2Nb10O29 Nanoparticles on Inner/Outer Surfaces of Carbon Microtubes for High-Efficiency Lithium Storage
by Zhi Nie, Hualin Xiong, Changlong Du, Lei Yu, Lianrui Li, Gengping Wan and Guizhen Wang
Batteries 2025, 11(12), 462; https://doi.org/10.3390/batteries11120462 - 16 Dec 2025
Viewed by 223
Abstract
Improving electronic and ionic transport and the structural stability of electrode materials is essential for the development of advanced lithium-ion batteries. Despite its great potential as a high-power anode, Ti2Nb10O29 (TNO) still underperforms due to its unsatisfactory electronic [...] Read more.
Improving electronic and ionic transport and the structural stability of electrode materials is essential for the development of advanced lithium-ion batteries. Despite its great potential as a high-power anode, Ti2Nb10O29 (TNO) still underperforms due to its unsatisfactory electronic and ionic conductivity. Here, a TNO/carbon microtube (TNO@CMT) composite is constructed via an ethanol-assisted solvothermal process and controlled annealing. The hollow carbon framework derived from kapok fibers provides a lightweight conductive skeleton and abundant nucleation sites for uniform TNO growth. By tuning precursor concentration, the interfacial structure and loading are precisely regulated, optimizing electron/ion transport. The optimized TNO@CMT-2 exhibits uniformly dispersed TNO nanoparticles anchored on both inner and outer CMT surfaces, enabling rapid electron transfer, short Li+ diffusion paths, and high structural stability. Consequently, it delivers a reversible capacity of 314.9 mAh g−1 at 0.5 C, retains 75.8% capacity after 1000 cycles at 10 C, and maintains 147.96 mAh g−1 at 40 C. Furthermore, the Li+ diffusion coefficient of TNO/CMT-2 is 5.4 × 10−11 cm2 s−1, which is nearly four times higher than that of pure TNO. This work presents a promising approach to designing multi-cation oxide/carbon heterostructures that synergistically enhance charge and ion transport, offering valuable insights for next-generation high-rate lithium-ion batteries. Full article
Show Figures

Graphical abstract

18 pages, 3189 KB  
Article
A Study on Thermal Performance Enhancement of Mini-Channel Cooling Plates with an Interconnected Design for Li-Ion Battery Cooling
by Armanto P. Simanjuntak, Joohan Bae, Benrico Fredi Simamora and Jae Young Lee
Batteries 2025, 11(12), 461; https://doi.org/10.3390/batteries11120461 - 15 Dec 2025
Viewed by 467
Abstract
The increasing adoption of lithium-ion (Li-ion) batteries in electric vehicles (EVs) and renewable energy systems has heightened the demand for efficient Battery Thermal Management Systems (BTMS). Effective thermal regulation is critical to prevent performance degradation, extend battery lifespan, and mitigate safety risks such [...] Read more.
The increasing adoption of lithium-ion (Li-ion) batteries in electric vehicles (EVs) and renewable energy systems has heightened the demand for efficient Battery Thermal Management Systems (BTMS). Effective thermal regulation is critical to prevent performance degradation, extend battery lifespan, and mitigate safety risks such as thermal runaway. Liquid cooling has become the dominant strategy in commercial EVs due to its superior thermal performance over air cooling. However, optimizing liquid cooling systems remains challenging due to the trade-off between heat transfer efficiency and pressure drop. Recent studies have explored various coolant selection, nanofluid enhancements, and complex channel geometries, an ideal balance remains difficult to achieve. While advanced methods such as topology optimization offer promising performance gains, they often introduce significant modeling and manufacturing complexity. In this study, we propose a practical alternative: an interconnected straight-channel cooling plate that introduces lateral passages to disrupt the thermal boundary layer and enhance mixing. Comparative analysis shows that the design improves temperature uniformity and reduces peak battery temperature, all while maintaining a moderate pressure drop. The proposed configuration offers a scalable and effective solution for next-generation BTMS, particularly in EV applications where thermal performance and manufacturability are both critical. Full article
(This article belongs to the Special Issue Thermal Management System for Lithium-Ion Batteries: 2nd Edition)
Show Figures

Figure 1

41 pages, 1635 KB  
Review
Photoresponsive TiO2/Graphene Hybrid Electrodes for Dual-Function Supercapacitors with Integrated Environmental Sensing Capabilities
by María C. Cotto, José Ducongé, Francisco Díaz, Iro García, Carlos Neira, Carmen Morant and Francisco Márquez
Batteries 2025, 11(12), 460; https://doi.org/10.3390/batteries11120460 - 15 Dec 2025
Viewed by 497
Abstract
This review critically examines photoresponsive supercapacitors based on TiO2/graphene hybrids, with a particular focus on their emerging dual role as energy-storage devices and environmental sensors. We first provide a concise overview of the electronic structure of TiO2 and the key [...] Read more.
This review critically examines photoresponsive supercapacitors based on TiO2/graphene hybrids, with a particular focus on their emerging dual role as energy-storage devices and environmental sensors. We first provide a concise overview of the electronic structure of TiO2 and the key attributes of graphene and related nanocarbons that enable efficient charge separation, transport, and interfacial engineering. We then summarize and compare reported device architectures and electrode designs, highlighting how morphology, graphene integration strategies, and illumination conditions govern specific capacitance, cycling stability, rate capability, and light-induced enhancement in performance. Particular attention is given to the underlying mechanisms of photo-induced capacitance enhancement—including photocarrier generation, interfacial polarization, and photodoping—and to how these processes can be exploited to embed sensing functionality in working supercapacitors. We review representative studies in which TiO2/graphene systems operate as capacitive sensors for humidity, gases, and volatile organic compounds, emphasizing quantitative figures of merit such as sensitivity, response/recovery times, and stability under repeated cycling. Finally, we outline current challenges in materials integration, device reliability, and benchmarking, and propose future research directions toward scalable, multifunctional TiO2/graphene platforms for self-powered and environmentally aware electronics. This work is intended as a state-of-the-art summary and critical guide for researchers developing next-generation photoresponsive supercapacitors with integrated sensing capability. Full article
Show Figures

Figure 1

20 pages, 4665 KB  
Article
Remaining Useful Life Prediction of Lithium Batteries Based on Transfer Learning and Particle Filter Fusion
by Liping Chen, Xiaolong Liang, Jiyu Ding, Kun Qiu and Hongli Ma
Batteries 2025, 11(12), 459; https://doi.org/10.3390/batteries11120459 - 13 Dec 2025
Viewed by 522
Abstract
Accurately predicting the remaining useful life (RUL) of lithium-ion batteries is critical for anticipating battery failure and enabling effective health management. However, existing RUL prediction methods often suffer from several limitations, including the need for large volumes of training data, significant differences across [...] Read more.
Accurately predicting the remaining useful life (RUL) of lithium-ion batteries is critical for anticipating battery failure and enabling effective health management. However, existing RUL prediction methods often suffer from several limitations, including the need for large volumes of training data, significant differences across datasets, and insufficient accuracy in long-term forecasting, which hinder their applicability in real world scenarios. To address these challenges, this paper proposes a hybrid model that integrates transfer learning (TL) and particle filtering (PF) with the Mogrifier LSTM (MLSTM) network. Specifically, the model first employs a transfer learning-based Mogrifier LSTM (TL-MLSTM) to perform long-term prediction of battery capacity, thereby enhancing the model’s generalization ability to accommodate RUL prediction under varying operating conditions. Subsequently, the capacity predictions generated by TL-MLSTM are used as observations in the PF algorithm, which iteratively updates the battery state parameters and refines the capacity predictions, thereby further improving accuracy. The proposed model is validated using publicly available datasets comprising multiple types of batteries under various operational conditions. Experimental results demonstrate that the model achieves an average RMSE of 0.0199, MAPE of 0.5803%, MAE of 0.0167 and APE of 11 cycles across multiple test groups. Compared with standalone models or purely data-driven approaches, the proposed method exhibits significant advantages in robustness and accuracy for long-term capacity degradation prediction. Full article
Show Figures

Figure 1

14 pages, 1444 KB  
Article
Li-Ion Battery Recycling via High-Intensity Milling Followed by Organic Acid Leaching for Preferential Lithium Extraction
by Brenda Segura-Bailón, Léa Rouquette, Nathália Vieceli, Karolina Bogusz, Cécile Moreau and Martina Petranikova
Batteries 2025, 11(12), 458; https://doi.org/10.3390/batteries11120458 - 12 Dec 2025
Viewed by 292
Abstract
Nowadays, spent batteries are considered a secondary and potential resource to meet the growing demand for lithium, a critical element widely used in the manufacturing of electric vehicles. Therefore, this work presents a hydrometallurgical method for extracting lithium from Nickel–Manganese–Cobalt (NMC) batteries. Citric [...] Read more.
Nowadays, spent batteries are considered a secondary and potential resource to meet the growing demand for lithium, a critical element widely used in the manufacturing of electric vehicles. Therefore, this work presents a hydrometallurgical method for extracting lithium from Nickel–Manganese–Cobalt (NMC) batteries. Citric (C6H8O7) and oxalic (C2H2O4) acids were used as leaching agents, both of which are cataloged as environmentally friendly organic compounds. To comprehend the chemical interactions between citrate (cit), oxalate (ox) and metallic ions, a thermodynamic analysis is presented. According to this analysis, both ions were effective in dissolving lithium; however, the experimental studies demonstrated that oxalate ensured a selective process and achieved complete lithium dissolution under the experimental conditions 1 M C2H2O4, 50 g/L, 60 °C, and 60 min, with a mechanically treated sample (milling time 8 min at 1000 rpm). In this process, the other metals present in the sample, such as cobalt, nickel, and manganese, formed insoluble species with oxalate, allowing their recovery in subsequent stages. Therefore, this investigation provides a proficient methodology for battery recycling, emphasizing sustainable practices. Full article
(This article belongs to the Special Issue Selected Papers from Circular Materials Conference 2025)
Show Figures

Graphical abstract

20 pages, 2340 KB  
Article
Macro Economic and Ecological Aspects of Cell Production in Europe 2030
by Tim Wicke, Lukas Weymann, Christoph Neef and Jens Tübke
Batteries 2025, 11(12), 457; https://doi.org/10.3390/batteries11120457 - 12 Dec 2025
Viewed by 488
Abstract
Factory announcements for battery production are increasing in number as European demand for battery cells grows. Using a Monte Carlo simulation (108 projects as of October 2025) with risk factors for individual projects, the predicted theoretical production capacity for lithium-ion batteries in Europe [...] Read more.
Factory announcements for battery production are increasing in number as European demand for battery cells grows. Using a Monte Carlo simulation (108 projects as of October 2025) with risk factors for individual projects, the predicted theoretical production capacity for lithium-ion batteries in Europe will rise to 1.1–1.5 TWh, enabling a real production output of 0.8–1.0 TWh by 2030. Our analysis suggests necessary cumulative investments in battery cell gigafactories of 36–139 billion euros by 2030. The industrial output of LIB cells in 2030 will have a value of 35–99 billion euros, of which the market size of battery production is around 6–17 billion euros. Furthermore, 43,000–174,000 direct jobs could be created, with the strongest impacts seen in Eastern Europe by the end of the decade. The raw material demand generated by this industry rises steeply: lithium will rise from 14 kt in 2025 to 47–133 kt, and nickel from 83 kt to 226–640 kt by 2030, implying continued import dependencies. The energy demand of European cell production will be 8.4–19.9 TWh in 2030. Furthermore, CO2 emissions of cell production will be 1.6 to 3.7 Mt CO2-eq in 2030. The volume of production scrap is estimated at 160–398 kt in 2030, creating near-term demand for recycling capacities. Full article
(This article belongs to the Section Battery Processing, Manufacturing and Recycling)
Show Figures

Figure 1

13 pages, 3460 KB  
Article
First-Principles Calculation Study on the Interfacial Stability Between Zr and F Co-Doped Li6PS5Cl and Lithium Metal Anode
by Junbo Zhang, Hailong Zhang, Binbin Chen, Yinlian Ji, Caixia Qian, Jue Wang, Yu Wang, Tiantian Bao, Peipei Chen and Jie Mei
Batteries 2025, 11(12), 456; https://doi.org/10.3390/batteries11120456 - 11 Dec 2025
Viewed by 413
Abstract
Li-Argyrodite-type Li6PS5Cl solid electrolyte is one of the most extensively investigated and promising materials in the field of all-solid-state batteries. However, its interfacial stability against lithium metal anodes remains challenging. Herein, first-principles calculations were employed to probe the effects [...] Read more.
Li-Argyrodite-type Li6PS5Cl solid electrolyte is one of the most extensively investigated and promising materials in the field of all-solid-state batteries. However, its interfacial stability against lithium metal anodes remains challenging. Herein, first-principles calculations were employed to probe the effects of Zr and F co-doping on the interfacial structural characteristics of Li6P0.9Zr0.1S4.9F0.1Cl solid electrolytes in contact with lithium metal at the atomic scale. Systematic investigations were conducted on interfacial structural stability, electronic structure, lithium-ion transport properties, and stress–strain properties. Theoretical results demonstrate that the formation energy of sulfur on the lithium metal side in the Zr and F co-doped interface is significantly increased, which stems from the strong bonding interactions of Zr–S and P-F bonds. This effectively suppresses sulfur diffusion toward the lithium metal anode, thereby enhancing the interfacial structural stability. Moreover, Zr and F co-doping simultaneously improves both the lithium-ion migration capability and mechanical stress–strain properties at the interface. The maximum strain at the Li/Li6PS5Cl interface increases substantially from 6% to 12% with the implementation of Zr/F co-doping. The Li+ migration barrier at the interface exhibits a reduction of 36%. The insights from this study can serve as a design guideline for engineering high-performance solid electrolytes for all-solid-state batteries. Full article
Show Figures

Figure 1

3 pages, 131 KB  
Editorial
Advances in Lithium-Ion Battery Safety and Fire Prevention
by Zhi Wang
Batteries 2025, 11(12), 455; https://doi.org/10.3390/batteries11120455 - 10 Dec 2025
Viewed by 570
Abstract
With the rapid development of new energy technologies, lithium-ion batteries (LIBs) have become one of the core technologies in modern energy storage and electric mobility [...] Full article
(This article belongs to the Special Issue Advances in Lithium-Ion Battery Safety and Fire)
19 pages, 3215 KB  
Article
Thick LiMn2O4 Electrode with Polymer Electrolyte for Electrochemical Extraction of Lithium from Brines
by Daiwei Yao, Jing Qin, Hongtan Liu, Mert Akin and Xiangyang Zhou
Batteries 2025, 11(12), 454; https://doi.org/10.3390/batteries11120454 - 10 Dec 2025
Viewed by 321
Abstract
Thick (900–1500 µm), crack-free lithium manganese oxide (LMO) electrodes with a polyvinylidene fluoride (PVDF)-based polymer electrolyte were prepared using an innovated slurry casting method. The selectivity and intercalation capacity of the thick electrodes of 900–1500 μm were evaluated in aqueous chloride solutions containing [...] Read more.
Thick (900–1500 µm), crack-free lithium manganese oxide (LMO) electrodes with a polyvinylidene fluoride (PVDF)-based polymer electrolyte were prepared using an innovated slurry casting method. The selectivity and intercalation capacity of the thick electrodes of 900–1500 μm were evaluated in aqueous chloride solutions containing main cations in synthetic Salar de Atacama brine using cyclic voltammetry (CV) measurements. The CV data indicated that a high Li+ selectivity of Li/Na = 152.7 could be achieved under potentiostatic conditions. With the thickest electrode, while the mass specific intercalation capacity was 6.234 mg per gram of LMO, the area specific capacity was increased by 3–11 folds compared to that for conventional thin electrodes to 0.282 mg per square centimeter. In addition, 82% of capacity was retained over 30 intercalation/dis-intercalation cycles. XRD and electrochemical analyses revealed that both Faradaic diffusion-controlled or battery-like intercalation and Faradaic non-diffusion controlled or pseudocapacitive intercalation contributed to the capacity and selectivity. This work demonstrates a practical technology for thick electrode fabrication that promises to result in a significant reduction in manufacturing and operational costs for lithium extraction from brines. Full article
(This article belongs to the Special Issue Solid Polymer Electrolytes for Lithium Batteries and Beyond)
Show Figures

Figure 1

19 pages, 4401 KB  
Article
Research and Structural Optimization of Lithium Battery Heat Dissipation Based on Leaf Vein Channels
by Haiyan Dai, Changyu Li and Jixiang Zhou
Batteries 2025, 11(12), 453; https://doi.org/10.3390/batteries11120453 - 10 Dec 2025
Viewed by 355
Abstract
The operating temperature of lithium batteries directly affects their charge–discharge performance. This study is based on the LF50K prismatic power battery. The battery’s thermal model and the computational fluid dynamics (CFD) control equation were established. After completing the model verification, a thermal management [...] Read more.
The operating temperature of lithium batteries directly affects their charge–discharge performance. This study is based on the LF50K prismatic power battery. The battery’s thermal model and the computational fluid dynamics (CFD) control equation were established. After completing the model verification, a thermal management system with a bionic leaf vein flow channel was designed. The study focused on investigating the effects of varied flow passage configurations, inlet–outlet flow channel angles, flow channel widths, flow rates, leaf vein angles, and inlet–outlet positions on the cooling effect of the lithium battery module. The results show that, as the inlet–outlet angle and width of the bionic leaf vein fluid flow channel increase, the battery cooling effect deteriorates; the increase in the angle and flow channel width has an adverse impact on battery heat dissipation. The significant reduction in the battery’s maximum temperature observed with an elevated fluid flow rate underscores the positive contribution of flow rate to the cooling process. The effect of the leaf vein angle on the cooling of lithium batteries shows a fluctuating trend: when the angle rises from 30° to 45°, the battery’s peak temperature shows a slow upward tendency; conversely, with the angle further increasing from 45° to 80°, the maximum temperature shows a gradual downward tendency. Specifically, at an angle of 45°, Battery No. 5 hits a maximum temperature of 306.58 K (around 33.43 °C), with the maximum temperature difference also reaching 6.38 K. After optimizing the structural parameters, when operating under the maximum ambient temperature conditions in 2024, the maximum temperature of the battery module decreased by 7 K, and the temperature difference decreased by 5.47 K, enabling the battery to achieve optimal operating efficiency. This study lays a foundation for a further optimization of the thermal management system for lithium-ion batteries in subsequent research. Full article
Show Figures

Figure 1

25 pages, 4711 KB  
Article
Hybrid Deep Learning Approach for Fractional-Order Model Parameter Identification of Lithium-Ion Batteries
by Maharani Putri, Dat Nguyen Khanh, Kun-Che Ho, Shun-Chung Wang and Yi-Hua Liu
Batteries 2025, 11(12), 452; https://doi.org/10.3390/batteries11120452 - 9 Dec 2025
Viewed by 424
Abstract
Fractional-order models (FOMs) have been recognized as superior tools for capturing the complex electrochemical dynamics of lithium-ion batteries, outperforming integer-order models in accuracy, robustness, and adaptability. Parameter identification (PI) is essential for FOMs, as its accuracy directly affects the model’s ability to predict [...] Read more.
Fractional-order models (FOMs) have been recognized as superior tools for capturing the complex electrochemical dynamics of lithium-ion batteries, outperforming integer-order models in accuracy, robustness, and adaptability. Parameter identification (PI) is essential for FOMs, as its accuracy directly affects the model’s ability to predict battery behavior and estimate critical states such as state of charge (SOC) and state of health (SOH). In this study, a hybrid deep learning approach has been introduced for FOM PI, representing the first application of deep learning in this domain. A simulation platform was developed to generate datasets using Sobol and Monte Carlo sampling methods. Five deep learning models were constructed: long short-term memory (LSTM), gated recurrent unit (GRU), one-dimensional convolutional neural network (1DCNN), and hybrid models combining 1DCNN with LSTM and GRU. Hyperparameters were optimized using Optuna, and enhancements such as Huber loss for robustness to outliers, stochastic weight averaging, and exponential moving average for training stability were incorporated. The primary contribution lies in the hybrid architectures, which integrate convolutional feature extraction with recurrent temporal modeling, outperforming standalone models. On a test set of 1000 samples, the improved 1DCNN + GRU model achieved an overall root mean square error (RMSE) of 0.2223 and a mean absolute percentage error (MAPE) of 0.27%, representing nearly a 50% reduction in RMSE compared to its baseline. This performance surpasses that of the improved LSTM model, which yielded a MAPE of 9.50%, as evidenced by tighter scatter plot alignments along the diagonal and reduced error dispersion in box plots. Terminal voltage prediction was validated with an average RMSE of 0.002059 and mean absolute error (MAE) of 0.001387, demonstrating high-fidelity dynamic reconstruction. By advancing data-driven PI, this framework is well-positioned to enable real-time integration into battery management systems. Full article
(This article belongs to the Special Issue Towards a Smarter Battery Management System: 3rd Edition)
Show Figures

Figure 1

26 pages, 761 KB  
Article
In Situ Estimation of Li-Ion Battery State of Health Using On-Board Electrical Measurements for Electromobility Applications
by Jorge E. García Bustos, Benjamín Brito Schiele, Leonardo Baldo, Bruno Masserano, Francisco Jaramillo-Montoya, Diego Troncoso-Kurtovic, Marcos E. Orchard, Aramis Perez and Jorge F. Silva
Batteries 2025, 11(12), 451; https://doi.org/10.3390/batteries11120451 - 9 Dec 2025
Viewed by 444
Abstract
The well-balanced combination of high energy density and competitive cycle performance has established lithium-ion batteries as the technology of choice for Electric Vehicles (EVs) energy storage. Nevertheless, battery degradation continues to pose challenges to EV range, safety, and long-term reliability, making accurate estimation [...] Read more.
The well-balanced combination of high energy density and competitive cycle performance has established lithium-ion batteries as the technology of choice for Electric Vehicles (EVs) energy storage. Nevertheless, battery degradation continues to pose challenges to EV range, safety, and long-term reliability, making accurate estimation of their State of Health (SoH) crucial for efficient battery management, safety, and improved longevity. This paper addresses a compelling research question surrounding the possibility of developing a real-time, non-invasive, and efficient methodology for estimating lithium-ion battery SoH without battery removal, relying solely on voltage and current data. Our approach integrates the fitting abilities of Maximum Likelihood Estimation (MLE) with the dynamic uncertainty propagation of Bayesian Filtering to provide accurate and robust online SoH estimation. By reconstructing the open-circuit voltage curve from real-time data, the MLE estimates battery capacity during discharge cycles, while Bayesian Filtering refines these estimates, accounting for uncertainties and variations. The methodology is validated using an available dataset from Stanford University, demonstrating its effectiveness in tracking battery degradation under driving profiles. The results indicate that the approach can reliably estimate battery SoH with mean absolute errors below 1%, confirming its suitability for scalable EV applications. Full article
Show Figures

Figure 1

54 pages, 8634 KB  
Review
Comparative Analysis of Cell Design: Form Factor and Electrode Architectures in Advanced Lithium-Ion Batteries
by Khaled Mekdour, Anil Kumar Madikere Raghunatha Reddy, Jeremy I. G. Dawkins, Thiago M. Guimaraes Selva and Karim Zaghib
Batteries 2025, 11(12), 450; https://doi.org/10.3390/batteries11120450 - 9 Dec 2025
Viewed by 1349
Abstract
This review investigates how cell form factors (cylindrical, prismatic, and pouch) and electrode architecture (jelly-roll, stacked, and blade) influence the performance, safety, and manufacturability of lithium-ion batteries (LIBs) across the main commercial chemistries LiFePO4 (LFP), Li (NiMnCo)O2 (NMC), LiNiCoAlO2 (NCA), [...] Read more.
This review investigates how cell form factors (cylindrical, prismatic, and pouch) and electrode architecture (jelly-roll, stacked, and blade) influence the performance, safety, and manufacturability of lithium-ion batteries (LIBs) across the main commercial chemistries LiFePO4 (LFP), Li (NiMnCo)O2 (NMC), LiNiCoAlO2 (NCA), and LiCoO2 (LCO). Literature, OEM datasheets, and teardown analyses published between 2015 and 2025 were examined to map the interdependence among geometry, electrode design, and electrochemical behavior. The comparison shows trade-offs among gravimetric and volumetric energy density, thermal runaway tolerance, cycle lifespan, and cell-to-pack integration efficiency. LFP, despite its lower nominal voltage, offers superior thermal stability and a longer cycle life, making it suitable for both prismatic and blade configurations in EVs and stationary storage applications. NMC and NCA chemistries achieve higher specific energy and power by using jelly-roll architectures that are best suited for tabless or multi-tab current collection, enhancing uniform current distribution and manufacturability. Pouch cells provide high energy-to-weight ratios and flexible packaging for compact modules, though they require precise mechanical compression. LCO remains confined to small electronics owing to safety and cost limitations. Although LFP’s safety and affordability make it dominant in cost-sensitive applications, its low voltage and energy density limit broader adoption. LiMnFePO4 (LMFP) cathodes offer a pathway to enhance voltage and energy while retaining cycle life and cost efficiency; however, their optimization across various form factors and electrode architecture remains underexplored. This study establishes an application-driven framework linking form factors and electrode design to guide the design and optimization of next-generation lithium-ion battery systems. Full article
Show Figures

Graphical abstract

23 pages, 9482 KB  
Article
A Hybrid End-to-End Dual Path Convolutional Residual LSTM Model for Battery SOH Estimation
by Azadeh Gholaminejad, Arta Mohammad-Alikhani and Babak Nahid-Mobarakeh
Batteries 2025, 11(12), 449; https://doi.org/10.3390/batteries11120449 - 6 Dec 2025
Viewed by 443
Abstract
Accurate estimation of battery state of health is essential for ensuring safety, supporting fault diagnosis, and optimizing the lifetime of electric vehicles. This study proposes a compact dual-path architecture that combines Convolutional Neural Networks with Convolutional Long Short-Term Memory (ConvLSTM) units to jointly [...] Read more.
Accurate estimation of battery state of health is essential for ensuring safety, supporting fault diagnosis, and optimizing the lifetime of electric vehicles. This study proposes a compact dual-path architecture that combines Convolutional Neural Networks with Convolutional Long Short-Term Memory (ConvLSTM) units to jointly extract spatial and temporal degradation features from charge-cycle voltage and current measurements. Residual and inter-path connections enhance gradient flow and feature fusion, while a three-channel preprocessing strategy aligns cycle lengths and isolates padded regions, improving learning stability. Operating end-to-end, the model eliminates the need for handcrafted features and does not rely on discharge data or temperature measurements, enabling practical deployment in minimally instrumented environments. The model is evaluated on the NASA battery aging dataset under two scenarios: Same-Battery Evaluation and Leave-One-Battery-Out Cross-Battery Generalization. It achieves average RMSE values of 1.26% and 2.14%, converging within 816 and 395 epochs, respectively. An ablation study demonstrates that the dual-path design, ConvLSTM units, residual shortcuts, inter-path exchange, and preprocessing pipeline each contribute to accuracy, stability, and reduced training cost. With only 4913 parameters, the architecture remains robust to variations in initial capacity, cutoff voltage, and degradation behavior. Edge deployment on an NVIDIA Jetson AGX Orin confirms real-time feasibility, achieving 2.24 ms latency, 8.24 MB memory usage, and 12.9 W active power, supporting use in resource-constrained battery management systems. Full article
Show Figures

Figure 1

15 pages, 2343 KB  
Article
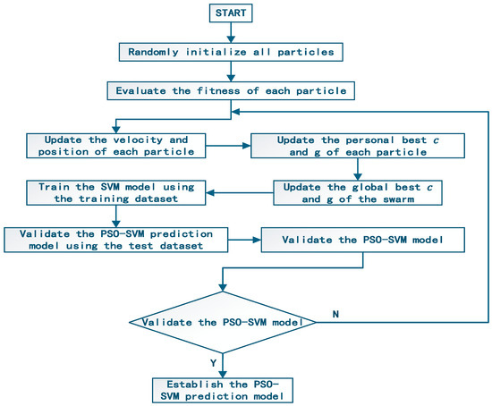
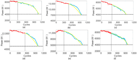
State of Power Prediction for Battery Packs Based on Particle Swarm Optimization SVM
by Hangang Yan, Qingbin Wang, Yun Yang, Xianzhong Zhao, Zudi Huang, Yuxi Wang, Shi Liu, Bin Yi, Gancai Huang and Jianfeng Yang
Batteries 2025, 11(12), 448; https://doi.org/10.3390/batteries11120448 - 5 Dec 2025
Viewed by 393
Abstract
Lithium-ion batteries are widely used in energy storage systems and consumer electronics; however, long-term usage leads to capacity degradation, which affects system efficiency and safety. Existing studies have largely focused on individual cells and their SOH and SOC metrics, with less attention paid [...] Read more.
Lithium-ion batteries are widely used in energy storage systems and consumer electronics; however, long-term usage leads to capacity degradation, which affects system efficiency and safety. Existing studies have largely focused on individual cells and their SOH and SOC metrics, with less attention paid to larger battery packs, while the SOP more effectively reflects the overall operational characteristics of a battery pack. Therefore, this study proposes a parameter-optimized prediction method based on PSO and SVM, using SOP as a key health indicator for life prediction. In this method, the global optimal solution is obtained by simulating the collaborative search behavior of the particle swarm, dynamically updating particle positions and velocities; this solution determines the SVM’s critical parameters, namely the kernel parameter g and the penalty coefficient c, which are then used to train the SVM model to enhance its generalization ability and prediction accuracy. The results indicate that the PSO-SVM model can effectively capture the degradation characteristics of battery packs, achieving high-precision SOP prediction, with most prediction errors below 5% and the maximum error reaching 10.91%. Full article
Show Figures

Figure 1

22 pages, 6983 KB  
Article
Bagging-PiFormer: An Ensemble Transformer Framework with Cross-Channel Attention for Lithium-Ion Battery State-of-Health Estimation
by Shaofang Wu, Jifei Zhao, Weihong Tang, Xuhui Liu and Yuqian Fan
Batteries 2025, 11(12), 447; https://doi.org/10.3390/batteries11120447 - 5 Dec 2025
Viewed by 378
Abstract
Accurate estimation of lithium-ion battery (LIB) state of health (SOH) is critical for prolonging battery life and ensuring safe operation. To address the limitations of existing data-driven models in robustness and feature coupling, this paper presents a new Bagging-PiFormer framework for SOH estimation. [...] Read more.
Accurate estimation of lithium-ion battery (LIB) state of health (SOH) is critical for prolonging battery life and ensuring safe operation. To address the limitations of existing data-driven models in robustness and feature coupling, this paper presents a new Bagging-PiFormer framework for SOH estimation. The framework integrates ensemble learning with an improved Transformer architecture to achieve accurate and stable performance across various degradation conditions. Specifically, multiple PiFormer base models are trained independently under the Bagging strategy to enhance generalization. Each PiFormer consists of a stack of PiFormer layers, which combines a cross-channel attention mechanism to model voltage–current interactions and a local convolutional feed-forward network (LocalConvFFN) to extract local degradation patterns from charging curves. Residual connections and layer normalization stabilize gradient propagation in deep layers, while a purely linear output head enables precise regression of the continuous SOH values. Experimental results on three datasets demonstrate that the proposed method achieves the lowest MAE, RMSE, and MAXE values among all compared models, reducing overall error by 10–33% relative to mainstream deep-learning methods such as Transformer, CNN-LSTM, and GCN-BiLSTM. These results confirm that the Bagging-PiFormer framework significantly improves both the accuracy and robustness of battery SOH estimation. Full article
(This article belongs to the Section Battery Performance, Ageing, Reliability and Safety)
Show Figures

Figure 1

19 pages, 5943 KB  
Article
A Physics-Guided Transformer for Robust State of Charge Estimation in Aging Lithium-Ion Batteries
by Xiang Li, Guanru Wu, Fei Chang, Weidong Xia, Shaobin Sun and Yingjun Shen
Batteries 2025, 11(12), 446; https://doi.org/10.3390/batteries11120446 - 3 Dec 2025
Viewed by 539
Abstract
Accurate state of charge (SOC) estimation is a critical challenge for battery management systems (BMSs), hindered by the nonlinear electrochemistry of lithium-ion batteries, their sensitivity to temperature, and pervasive measurement noise. Crucially, battery aging significantly degrades estimation accuracy, posing a major hurdle for [...] Read more.
Accurate state of charge (SOC) estimation is a critical challenge for battery management systems (BMSs), hindered by the nonlinear electrochemistry of lithium-ion batteries, their sensitivity to temperature, and pervasive measurement noise. Crucially, battery aging significantly degrades estimation accuracy, posing a major hurdle for long-term system dependability. We propose the Physics-Informed Transformer (PI-Transformer), a novel framework that integrates high-fidelity electrochemical constraints from the PyBaMM (Version: 25.10.2) model directly into a Transformer architecture. This approach ensures physical consistency while leveraging the Transformer’s self-attention mechanism to model long-term temporal dependencies. The framework is specifically designed to be robust against the effects of battery aging, incorporating an attention-based noise modeling module to enhance resilience against sensor uncertainty and capacity fade. Evaluated on two public datasets under diverse conditions, including variable temperatures, fast-charging protocols, and multiple stages of battery degradation, the PI-Transformer consistently achieves state-of-the-art performance. It demonstrates exceptional robustness and maintains high accuracy under challenging low-temperature and severely aged battery scenarios, highlighting its strong potential for deployment in real-world ESS applications where aging is a primary concern. Full article
(This article belongs to the Special Issue Batteries and Supercapacitors Aging III)
Show Figures

Figure 1

17 pages, 5437 KB  
Article
Battery Parameter Identification and SOC Estimation Based on Online Parameter Identification and MIUKF
by Liteng Zeng, Lei Zhao, Youwei Song, Yuli Hu and Guang Pan
Batteries 2025, 11(12), 445; https://doi.org/10.3390/batteries11120445 - 3 Dec 2025
Viewed by 435
Abstract
Accurate state of charge (SOC) estimation is crucial for the safety, reliability, and energy efficiency of lithium-ion battery systems. However, variations in battery parameters and the loss of historical information during the update steps of traditional unscented Kalman filters (UKFs) often lead to [...] Read more.
Accurate state of charge (SOC) estimation is crucial for the safety, reliability, and energy efficiency of lithium-ion battery systems. However, variations in battery parameters and the loss of historical information during the update steps of traditional unscented Kalman filters (UKFs) often lead to decreased estimation accuracy under dynamic operating conditions. To address these issues, this paper proposes a variable forgetting factor recursive least squares (VFFRLS) algorithm combined with a multi-innovation unscented Kalman filter (MIUKF) algorithm. First, a second-order RC equivalent circuit model is established, and the battery parameters are identified online using the VFFRLS method, enabling the model to dynamically adapt to changing operating conditions. Then, multi-innovation theory is incorporated into the standard UKF, extending the single-innovation matrix to a multi-innovation matrix, effectively enhancing the utilization of historical residuals and improving robustness to measurement noise and model uncertainty. Experimental validation under four typical dynamic operating conditions (FUDS, DST, BJDST, and US06) demonstrates that the proposed method significantly improves SOC estimation accuracy. Compared to the traditional UKF, MIUKF reduces MAE and RMSE by 25–30% while maintaining real-time performance, with single-step computation time reaching the microsecond level. Robustness tests under different initial SOC errors further validate MIUKF’s strong robustness to initial biases. In summary, the proposed method provides an effective solution for high-precision SOC estimation of batteries and has the potential for application in battery management systems. Full article
Show Figures

Figure 1

50 pages, 3679 KB  
Review
Carbon-Based Anode Materials for Metal-Ion Batteries: Current Status, Challenges, and Future Directions
by Salim Hussain, Adeniyi Oyebade, Md Riyad Hossain, Fatima Abbas and Noureen Siraj
Batteries 2025, 11(12), 444; https://doi.org/10.3390/batteries11120444 - 3 Dec 2025
Viewed by 917
Abstract
The demand for effective, economical, and sustainable anode materials for metal-ion batteries (MIBs) has increased significantly due to the rapid growth of energy storage technologies. Among various candidates, carbon-based materials have emerged as highly promising due to their abundance, structural versatility, and favorable [...] Read more.
The demand for effective, economical, and sustainable anode materials for metal-ion batteries (MIBs) has increased significantly due to the rapid growth of energy storage technologies. Among various candidates, carbon-based materials have emerged as highly promising due to their abundance, structural versatility, and favorable electrochemical properties. This review highlights the current status and future directions of carbon-based anode materials in MIBs, with a particular focus on graphite, hard carbon, carbon nanotubes, heteroatom-doped carbons, carbon-based composites, and other related structures. Various synthesis strategies for these materials are presented, along with discussions on their physicochemical characteristics, including structural features that influence electrochemical performance. Furthermore, we provided an overview on the performance of newly developed carbon-based anode materials in lithium-, sodium-, potassium-, and other emerging metal-ion battery systems to assess the impact of different synthesis approaches. Special attention is given to surface engineering, heteroatom doping, and composite design that can address intrinsic challenges such as limited ion diffusion, low reversible capacity, and poor cycling stability in MIBs. This review does not cover any carbon materials which have been used as an additive. In addition, the review explores emerging opportunities enabled by advanced characterization techniques, computational modeling, and artificial intelligence for optimizing the design of next-generation carbon anode. Finally, this article provides future perspectives and insights into the design principles of novel carbon-based anode materials that can accelerate the development of high-performance, durable, and sustainable MIB technologies. Full article
Show Figures

Figure 1

17 pages, 1652 KB  
Article
Boron-Doped Bamboo-Derived Porous Carbon via Dry Thermal Treatment for Enhanced Electrochemical Performance
by Hyeon-Hye Kim, Cheol-Ki Cho, Ju-Hwan Kim, Hye-Min Lee, Kay-Hyeok An, Dong-Cheol Chung and Byung-Joo Kim
Batteries 2025, 11(12), 443; https://doi.org/10.3390/batteries11120443 - 2 Dec 2025
Viewed by 384
Abstract
In this study, boron was introduced into bamboo-derived porous carbon (BPC) through dry thermal treatment using boric acid. During heat treatment, boric acid was converted to B2O3, which subsequently interacted with the oxygen-containing surface groups of BPC, leading to [...] Read more.
In this study, boron was introduced into bamboo-derived porous carbon (BPC) through dry thermal treatment using boric acid. During heat treatment, boric acid was converted to B2O3, which subsequently interacted with the oxygen-containing surface groups of BPC, leading to the formation and evolution of B–O–B and B–C bonds. This boron-induced bonding network reconstruction enhanced π-electron delocalization and surface polarity, while maintaining the intrinsic microporous framework of BPC. Among the prepared samples, B-BPC-1 exhibited an optimized balance between the conductive domains and defect concentration, resulting in lower internal resistance and improved ion transport behavior. Correspondingly, B-BPC-1 delivered a better capacitive performance than both undoped BPC and commercial activated carbon. These results indicate that controlling boron incorporation under appropriate heat-treatment conditions effectively improves charge-transfer kinetics while maintaining a stable pore morphology. The proposed dry thermal doping method provides a practical and environmentally benign route for developing high-performance porous carbon electrodes for electric double-layer capacitor applications. Full article
Show Figures

Figure 1

38 pages, 3819 KB  
Review
Battery Passport and Online Diagnostics for Lithium-Ion Batteries: A Technical Review of Materials–Diagnostics Interactions and Online EIS
by Muhammad Usman Tahir, Tarek Ibrahim and Tamas Kerekes
Batteries 2025, 11(12), 442; https://doi.org/10.3390/batteries11120442 - 1 Dec 2025
Viewed by 1388
Abstract
Digital battery passports are being adopted to provide traceable records of lithium-ion batteries across their lifecycle, credible performance, and durability. However, it requires continuous diagnostics rather than lab-based tests and conditions. This review establishes a materials-informed system that links (i) battery-passport frameworks, (ii) [...] Read more.
Digital battery passports are being adopted to provide traceable records of lithium-ion batteries across their lifecycle, credible performance, and durability. However, it requires continuous diagnostics rather than lab-based tests and conditions. This review establishes a materials-informed system that links (i) battery-passport frameworks, (ii) cell-level design, and (iii) online electrochemical impedance spectroscopy (EIS) observables. Therefore, a chemistry-aware indicator set is proposed for passport reporting that relies on capacity and impedance indices, each accompanied by explicit tests. A review of the common and commercial LIBs (LCO, NCA, NMC, LMO, LFP) explains differences and characteristics. In addition, online EIS is reviewed, and different techniques for battery online diagnostics and state estimation are described, with details on how this online analysis is incorporated into the battery passport framework. This review covers the battery passport framework, the materials used in commercial batteries that must be documented and traced, and how these materials evolve throughout the degradation process. It concludes with the state of the art in online battery cell inspection, which enables comparable health reporting, conformity assessment, and second-life grading. Finally, it outlines key implementation priorities related to the reliability and accuracy of battery passport deployment and online battery diagnostics. Full article
Show Figures

Figure 1

34 pages, 7903 KB  
Review
Precisely Engineering Interfaces for High-Energy Rechargeable Lithium Batteries
by Kah Chun Lau and Xiangbo Meng
Batteries 2025, 11(12), 441; https://doi.org/10.3390/batteries11120441 - 29 Nov 2025
Viewed by 677
Abstract
While we are pursuing a fully electrified society, high-energy rechargeable batteries are undergoing intensive investigation. In this respect, atomic and molecular layer deposition (ALD and MLD) have been drawing increasing interest, due to their unmatched capabilities to precisely modify electrodes’ surfaces for better [...] Read more.
While we are pursuing a fully electrified society, high-energy rechargeable batteries are undergoing intensive investigation. In this respect, atomic and molecular layer deposition (ALD and MLD) have been drawing increasing interest, due to their unmatched capabilities to precisely modify electrodes’ surfaces for better electrochemical performance. In this work, we reviewed the recent studies using ALD/MLD for interface engineering of several important electrode materials, including nickel (Ni)-rich metal oxide cathodes, silicon (Si), and lithium (Li) anodes in lithium-ion and lithium metal batteries. We particularly discussed the most promising coatings from these studies and explored the underlying mechanisms based on experiments and modeling. We anticipate that this work will inspire more studies using ALD/MLD as an important technique for securing new solutions for batteries. Full article
(This article belongs to the Special Issue 10th Anniversary of Batteries: Interface Science in Batteries)
Show Figures

Figure 1

26 pages, 1864 KB  
Article
Lithium-Ion Battery Lifetime Prediction Model Based on a Fusion Expert Network
by Yawei Meng, Qiang Sun, Zhi Wang, Qizheng Yang, Yuchen Song, Rui Xie, Quanyi Liu, Yang Lin and Fei Ren
Batteries 2025, 11(12), 440; https://doi.org/10.3390/batteries11120440 - 27 Nov 2025
Viewed by 865
Abstract
Accurate prediction of the State of Health (SOH) of lithium-ion batteries is essential for improving the safety and longevity of energy storage systems. This paper introduces ExpertMixer, a novel model based on a fused expert network for SOH estimation. By combining the strengths [...] Read more.
Accurate prediction of the State of Health (SOH) of lithium-ion batteries is essential for improving the safety and longevity of energy storage systems. This paper introduces ExpertMixer, a novel model based on a fused expert network for SOH estimation. By combining the strengths of state space models and recurrent neural networks, the model effectively handles the joint optimization of long-sequence dependency modeling and complex dynamic feature extraction. To improve temporal representation, ExpertMixer utilizes sampling time-based rotary position encoding (RoPE). It consists of two expert modules: a Mamba module designed to capture global degradation trends and an LSTM module focused on modeling local dynamic fluctuations. These are adaptively fused through a learnable gating mechanism that supports multi-scale feature integration. Experiments performed on the NASA PCoE dataset show that ExpertMixer achieves optimal performance on the NASA L subset, with an average MAE of 1.047 and RMSE of 1.603. It surpasses the traditional CNN BiGRU model, which had an MAE of 2.286, by 54.2%, and improves upon the advanced SambaMixer model, which had an MAE of 1.072, by 2.3%. Under low-temperature conditions using Battery 47, the model reduces the prediction error for nonlinear degradation to an MAE of 0.539, significantly exceeding all compared methods. Ablation studies verify the effectiveness of the dual-expert structure and fusion mechanism; removing the gating module results in an 18.7% decrease in performance. This research offers a new framework for lithium battery life prediction that demonstrates improved accuracy and generalization capability, suggesting potential practical value for intelligent energy storage management. Full article
Show Figures

Figure 1

17 pages, 4410 KB  
Article
Experimental Evidence on the Effect of Temperature on the Performance of a Lithium-Ion Battery
by Maurizio Bressan, Elena Campagnoli and Valter Giaretto
Batteries 2025, 11(12), 439; https://doi.org/10.3390/batteries11120439 - 26 Nov 2025
Viewed by 1002
Abstract
The current energy transition highlights the importance not only of energy production, but also of its efficient storage, for which lithium-ion batteries are currently the leading technology. In many applications, these devices operate outdoors at temperatures below 0 °C, and consequently, their performance [...] Read more.
The current energy transition highlights the importance not only of energy production, but also of its efficient storage, for which lithium-ion batteries are currently the leading technology. In many applications, these devices operate outdoors at temperatures below 0 °C, and consequently, their performance is reduced due to the lower mobility of the ions. With the aim of evaluating this decrease in performance, measurements were carried out on a commercial LiFePO4 module in the temperature range −20–+55 °C. The results show that the battery capacity decreases by 15% compared to the value measured at room temperature when the operating temperature drops to approximately −10 °C, and by 35% at approximately −20 °C. The paper also introduces a modified version of the Arrhenius kinetic model that allows for the analytical evaluation of the change in battery capacity as a function of temperature. The modified model proposes a quadratic dependence of the activation energy on the temperature through a temperature coefficient that for the two tested modules is equal to 8.0 × 10−5 eV/K2 and 6.7 × 10−5 eV/K2, respectively. Full article
(This article belongs to the Section Battery Performance, Ageing, Reliability and Safety)
Show Figures

Figure 1

4 pages, 124 KB  
Editorial
Modeling, Reliability, and Health Management of Lithium-Ion Batteries (2nd Edition)—A Summary of Contributions and Future Outlook
by Fei Feng
Batteries 2025, 11(12), 438; https://doi.org/10.3390/batteries11120438 - 26 Nov 2025
Viewed by 724
Abstract
Lithium-ion batteries (LIBs) are a cornerstone technology driving transportation electrification and renewable energy storage systems [...] Full article
16 pages, 22701 KB  
Article
Research on External Short Circuit Fault Evaluation Method for Li-Ion Batteries Based on Impedance Spectrum Feature Extraction
by Zhongshen Hong, Jinyuan Gao and Yujie Wang
Batteries 2025, 11(12), 437; https://doi.org/10.3390/batteries11120437 - 25 Nov 2025
Viewed by 440
Abstract
Accurate evaluation of the severity of external short-circuit (ESC) faults in li-ion batteries is critical to ensuring the safety and reliability of battery systems. This study proposes a novel ESC fault assessment method based on electrochemical impedance spectroscopy (EIS) and differential feature extraction [...] Read more.
Accurate evaluation of the severity of external short-circuit (ESC) faults in li-ion batteries is critical to ensuring the safety and reliability of battery systems. This study proposes a novel ESC fault assessment method based on electrochemical impedance spectroscopy (EIS) and differential feature extraction from relaxation time distributions. By comparing EIS responses before and after the short circuit, differential curves are constructed, and relevant peak descriptors are extracted to form physically interpretable feature vectors without requiring equivalent circuit modeling. Standardized feature data are further analyzed using principal component analysis (PCA) and K-Means clustering to perform unsupervised classification of fault severity. In addition, a differential evolution algorithm is employed to adaptively optimize the feature weights, enhancing the monotonic correlation between the weighted scores and actual short-circuit durations. The resulting SeverityScore provides an interpretable, mechanism-driven indicator of ESC fault severity. Experimental results demonstrate that the proposed method effectively distinguishes between mild and moderate short-circuit conditions and generalizes well across four independent battery groups. The model, trained on a single group, demonstrates strong robustness by accurately classifying the fault severity for three unseen validation groups. This data-driven framework offers a robust and model-free approach for fault evaluation, providing a promising tool for health monitoring and risk assessment in li-ion batteries. Full article
(This article belongs to the Special Issue Control, Modelling, and Management of Batteries)
Show Figures

Figure 1

Previous Issue
Next Issue
Back to TopTop