Sign in to use this feature.

Years

Between: -

Subjects

remove_circle_outline
remove_circle_outline
remove_circle_outline
remove_circle_outline
remove_circle_outline
remove_circle_outline
remove_circle_outline
remove_circle_outline
remove_circle_outline

Journals

remove_circle_outline
remove_circle_outline
remove_circle_outline
remove_circle_outline
remove_circle_outline
remove_circle_outline
remove_circle_outline
remove_circle_outline
remove_circle_outline
remove_circle_outline
remove_circle_outline
remove_circle_outline
remove_circle_outline
remove_circle_outline
remove_circle_outline
remove_circle_outline
remove_circle_outline
remove_circle_outline
remove_circle_outline
remove_circle_outline
remove_circle_outline
remove_circle_outline
remove_circle_outline

Article Types

Countries / Regions

remove_circle_outline
remove_circle_outline
remove_circle_outline
remove_circle_outline
remove_circle_outline
remove_circle_outline
remove_circle_outline

Search Results (1,691)

Search Parameters:
Keywords = satisfaction with learning

Order results
Result details
Results per page
Select all
Export citation of selected articles as:
20 pages, 718 KB  
Article
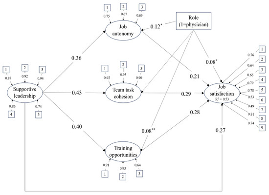
A Self-Determination Perspective in Healthcare: Leader–Member Exchange and Job Satisfaction in an Italian Sample
by Domenico Sanseverino, Alessandra Sacchi and Chiara Ghislieri
Healthcare 2026, 14(6), 794; https://doi.org/10.3390/healthcare14060794 - 20 Mar 2026
Abstract
Background/Objectives: Healthcare professionals operate in complex and demanding environments characterized by high workloads, emotional strain, and organizational pressures that can undermine well-being. According to Self-Determination Theory, the fulfillment of core psychological needs (autonomy, competence, and relatedness) leads to increased job satisfaction, a [...] Read more.
Background/Objectives: Healthcare professionals operate in complex and demanding environments characterized by high workloads, emotional strain, and organizational pressures that can undermine well-being. According to Self-Determination Theory, the fulfillment of core psychological needs (autonomy, competence, and relatedness) leads to increased job satisfaction, a key indicator of occupational well-being. Additionally, leadership plays a central role in shaping needs-fulfilling environments. Drawing on Leader–Member Exchange Theory (LMX), which emphasizes that high-quality leader-follower relationships foster greater discretion, provide learning opportunities, and build constructive team interactions, this study aimed to examine whether supportive leadership is associated with job satisfaction through the mediation of autonomy, team task cohesion, and perceived training opportunities. Methods: Data were collected from a local health authority in Northern Italy through an anonymous online survey, completed by 697 healthcare professionals, including 546 non-medical healthcare staff (primarily nurses) and 151 physicians. Structural equation modeling with a robust maximum likelihood estimator was employed to test the mediation model, including professional role as a covariate. Results: Higher LMX was positively and directly associated with job satisfaction, through the partial mediation of autonomy, team cohesion, and training opportunities, all positively associated with satisfaction. Team task cohesion showed the strongest associations with both LMX and satisfaction. Physicians reported slightly higher levels of autonomy, training opportunities, and job satisfaction than non-medical professionals. Conclusions: The findings suggest that supportive leadership contributes to healthcare professionals’ job satisfaction both directly and indirectly by contributing to core needs fulfillment. Interventions that strengthen relational quality, promote team cohesion, and enhance professional development may help sustain well-being and adaptive functioning in high-demand healthcare environments. Full article
(This article belongs to the Special Issue Job Satisfaction and Mental Health of Workers: Second Edition)
Show Figures

Figure 1

17 pages, 1303 KB  
Article
Prediction of Adherence to an Online Wellness Program for People with Mobility Limitations: A Machine Learning Approach
by Salma Aly, Hui-Ju Young, James H. Rimmer and Tapan Mehta
Healthcare 2026, 14(6), 781; https://doi.org/10.3390/healthcare14060781 - 19 Mar 2026
Abstract
Background/Objectives: People with mobility limitations face disproportionately high rates of chronic health conditions and demonstrate lower adherence to wellness interventions. Digital programs such as MENTOR offer accessible alternatives but often face high rates of attrition. This study applied machine learning (ML) methods to [...] Read more.
Background/Objectives: People with mobility limitations face disproportionately high rates of chronic health conditions and demonstrate lower adherence to wellness interventions. Digital programs such as MENTOR offer accessible alternatives but often face high rates of attrition. This study applied machine learning (ML) methods to predict adherence to the eight-week MENTOR telewellness program and identify key predictors of participant attendance. Methods: Data were drawn from 1218 adults enrolled in MENTOR (2023–2024). Adherence was defined as the percentage of 40 sessions attended. Baseline demographic, socioeconomic, psychosocial, mindfulness, resilience, health status, and physical activity variables were included as predictors. Following preprocessing and imputation, 13 ML regression models were trained using an 80/20 train–test split. The best-performing model was identified using mean absolute error (MAE), followed by feature selection and SHAP interpretability analyses. Pairwise synergy analysis quantified interactions between top predictors. Results: Model performance was modest overall. Bayesian ridge regression achieved the best performance (MAE 20.98; RMSE 25.26; R2 = 0.12). SHAP analyses revealed that education, race, emotional support, Area Deprivation Index, household size, mindfulness, life satisfaction, and disability onset were the strongest predictors of adherence. Higher emotional support, mindfulness, and life satisfaction were associated with greater adherence, while socioeconomic disadvantage predicted lower adherence. Synergy analyses showed the strongest predictive interactions between low education and psychosocial resources (emotional support and life satisfaction). Conclusions: Baseline characteristics alone modestly predicted adherence to a digital wellness program. However, psychosocial and socioeconomic factors emerged as meaningful predictors, underscoring the need for personalized support strategies to reduce dropout among participants with mobility limitations. Full article
Show Figures

Figure 1

14 pages, 1032 KB  
Article
Enhancing Medical Education Through Personalized Learning with zSpace Technology: A Case Study on the Respiratory System
by Boyana Ivanova, Kamelia Shoylekova and Valentina Voinohovska
Educ. Sci. 2026, 16(3), 476; https://doi.org/10.3390/educsci16030476 - 19 Mar 2026
Abstract
The integration of immersive educational technologies into medical education has attracted growing attention owing to their potential to improve the learning of complex anatomical structures and specialized terminology. This study investigates the use of zSpace technology as an interactive, learner-centered instructional tool for [...] Read more.
The integration of immersive educational technologies into medical education has attracted growing attention owing to their potential to improve the learning of complex anatomical structures and specialized terminology. This study investigates the use of zSpace technology as an interactive, learner-centered instructional tool for teaching the human respiratory system to undergraduate students in Nursing, Midwifery, and Physician Assistant programs. A structured pedagogical framework combined prior theoretical instruction in anatomy and Latin medical terminology with a zSpace-based practical learning activity was used. After the workshop, the students completed a survey evaluating perceived learning effectiveness, student engagement, and the quality of three-dimensional (3D) visualization. Data from 34 participants were analyzed using descriptive statistics and reliability analysis. The results indicated high levels of student satisfaction regarding the clarity, anatomical detail, and educational value of the immersive 3D models, along with higher levels of engagement compared with traditional methods. Despite challenges related to technical infrastructure, lecturer readiness, and students’ digital competencies, the findings support the pedagogical relevance of immersive 3D technologies in medical education. Overall, the findings suggest that students perceive zSpace technology as supporting anatomical understanding and enhancing engagement within the studied context. Full article
Show Figures

Figure 1

36 pages, 3399 KB  
Article
Urban Blue-Green Spaces and Everyday Well-Being in a High-Density Megacity: Evidence from Delhi
by Priyanka Jha, Pawan Kumar Yadav, Md Saharik Joy, Smriti Shreya, Motrih Al-Mutiry, Ajit Narayan Jha, Taruna Bansal and Hussein Almohamad
Land 2026, 15(3), 497; https://doi.org/10.3390/land15030497 - 19 Mar 2026
Abstract
Urban blue-green spaces (UBGS) are crucial nature-based solutions for enhancing urban resilience and improving public health. This study examined the experiential relationships linking BGS use to human well-being among users of five urban parks in Delhi, India. Using an integrated experience-centered framework, we [...] Read more.
Urban blue-green spaces (UBGS) are crucial nature-based solutions for enhancing urban resilience and improving public health. This study examined the experiential relationships linking BGS use to human well-being among users of five urban parks in Delhi, India. Using an integrated experience-centered framework, we collected in-situ survey data (n = 411) to profile usage patterns, assess environmental quality, and quantify restorative outcomes grounded in Attention Restoration Theory (ART) and Stress Reduction Theory (SRT). Advanced analytical techniques, including ordinal logistic regression and interpretable machine learning (SHAP), were used to identify the key factors associated with user satisfaction. The results revealed that for these respondents, BGS appeared to function as an essential neighbourhood, with over 40% visiting three or more times per week. Although visual attractiveness was rated positively, deficits in noise buffering and amenities indicated a gap between aesthetic and functional qualities. Restorative benefits, including emotional calmness, mood refreshment, and fatigue recovery, were consistently reported among respondents. Analyses showed that embodied experiences, particularly post-visit relaxation and physical comfort, were more strongly associated with user satisfaction. SHAP interpretation highlighted seating adequacy, routine use, and thermal comfort as prominent contributors, suggesting somatic relief may be particularly salient. This study provides exploratory evidence from a Global South megacity and context-sensitive insights into how restorative processes operate under high-density urban conditions. The findings show that routine accessibility, basic amenities, and thermal comfort are central to the everyday functioning of blue-green spaces as urban infrastructure, underscoring the need for experience-responsive and equity-oriented urban greening policies in high-density cities. Full article
Show Figures

Figure 1

29 pages, 4030 KB  
Article
Toward Sustainable Learning Environments: The Role of Architectural Acoustic Conditions in University Learning Outcomes
by Yibin Ao, Yingying Wang, Mingyang Li, Panyu Peng, Xiang Li, Igor Martek and Luwei Jia
Sustainability 2026, 18(6), 3008; https://doi.org/10.3390/su18063008 - 19 Mar 2026
Abstract
This study examines how architectural acoustic environments of university buildings influence student learning outcomes from a sustainability perspective. In the context of sustainable campus development and indoor environmental quality (IEQ), acoustic conditions represent a critical yet often overlooked factor affecting cognitive performance and [...] Read more.
This study examines how architectural acoustic environments of university buildings influence student learning outcomes from a sustainability perspective. In the context of sustainable campus development and indoor environmental quality (IEQ), acoustic conditions represent a critical yet often overlooked factor affecting cognitive performance and well-being. Through subjective questionnaires and objective assessments, we analyzed the acoustic experiences of 180 undergraduates, investigating the effects of varying noise levels (45 dBA, 60 dBA, and 75 dBA) and noise types (traffic and conversation) on learning outcomes during study sessions. This study aims to quantify acoustic sustainability in buildings of higher education and provides preliminary evidence that may inform sustainable campus planning and building design. Findings indicate that, within the experimental conditions of this study, regardless of the type of noise, higher noise levels are correlated with reduced subjective satisfaction and diminished learning outcomes. Specifically, traffic noise was found to have a stronger negative impact on memory, while conversational noise significantly impaired attention and reading ability. Additionally, an interaction effect was observed between noise type, noise level, as well as student gender, with male participants showing greater susceptibility to variations in noise level and type. These findings provide preliminary evidence for further improving sustainable campus planning and building design. Full article
Show Figures

Figure 1

23 pages, 816 KB  
Article
Learning Landscapes to Promote Environmental and Social Skills in Higher Education: A Proposal Aligned with SDG 11 (Sustainable Cities and Communities)
by Rafael Marcos-Sánchez, Alexandra Miguez-Souto, Alicia Zaragoza-Benzal and Daniel Ferrández
Sustainability 2026, 18(6), 2999; https://doi.org/10.3390/su18062999 - 18 Mar 2026
Viewed by 55
Abstract
In the contexts of higher education and Education for Sustainable Development, universities face the challenge of preparing professionals capable of addressing complex urban issues related to Sustainable Development Goal 11 (SDG 11). Learning landscapes, grounded in the theory of Multiple Intelligences and Bloom’s [...] Read more.
In the contexts of higher education and Education for Sustainable Development, universities face the challenge of preparing professionals capable of addressing complex urban issues related to Sustainable Development Goal 11 (SDG 11). Learning landscapes, grounded in the theory of Multiple Intelligences and Bloom’s Taxonomy, have been proposed as a pedagogical framework to support the development of sustainability competencies and higher-order thinking; however, evidence regarding their applicability and viability in university teaching remains limited. This study examines an exploratory learning landscape–based training experience oriented toward SDG 11, focusing on university faculty perceptions. A design-based research approach with mixed-methods design was employed, emphasizing the co-construction, pilot implementation, and formative assessment of learning landscapes within a technical-scientific faculty development program. The results indicate generally positive faculty perceptions, particularly in terms of satisfaction, perceived learning, and professional development. Participants also reported pedagogical usefulness and perceived potential to enhance student motivation and engagement. However, stable curricular integration emerged as the main challenge, mainly due to design workload and the need for institutional support. Overall, the findings provide initial empirical evidence on the perceived value and limitations of learning landscapes in sustainability-oriented higher education and point to the need for further research and institutional conditions to support their implementation. Full article
Show Figures

Figure 1

25 pages, 4865 KB  
Article
Hybrid Attention-Augmented Deep Reinforcement Learning for Intelligent Machining Process Route Planning
by Ruizhe Wang, Minrui Wang, Ziyan Du, Xiaochuan Dong and Yibing Peng
Machines 2026, 14(3), 343; https://doi.org/10.3390/machines14030343 - 18 Mar 2026
Viewed by 39
Abstract
Machining process route planning (MPRP) is vital for autonomous manufacturing yet remains challenging under complex, multi-dimensional engineering constraints. This paper proposes an attention-augmented deep reinforcement learning (DRL) framework to achieve intelligent process orchestration. First, an Optional Process Attribute Adjacency Graph (OPAAG) is established [...] Read more.
Machining process route planning (MPRP) is vital for autonomous manufacturing yet remains challenging under complex, multi-dimensional engineering constraints. This paper proposes an attention-augmented deep reinforcement learning (DRL) framework to achieve intelligent process orchestration. First, an Optional Process Attribute Adjacency Graph (OPAAG) is established to formally model the “feature–process–resource–constraint” coupling, enhancing the agent’s perception of manufacturing semantics. The architecture synergistically integrates Graph Attention Networks (GAT) to perceive spatial benchmark dependencies and a Transformer-based encoder to capture sequential resource correlations within variable-length machining chains. Furthermore, a dynamic action masking mechanism is integrated to guarantee a 100% constraint satisfaction rate during both training and inference stages. Experimental evaluations across diverse part geometries demonstrate that the proposed method offers significant advantages in cost optimization, inference efficiency, and topological stability compared to traditional heuristic algorithms and standard DRL models. By effectively distilling the search space and maintaining action feasibility, the framework provides an efficient and robust solution for autonomous process planning in complex industrial scenarios. Full article
(This article belongs to the Section Advanced Manufacturing)
Show Figures

Figure 1

22 pages, 725 KB  
Article
A Comparative NLP-BASED Sentiment Analysis of Basic Psychological Needs and Engagement Among Students with and Without Disability Accommodations in a Design Thinking Course with HyFlex Settings
by Elnara Mammadova, Nathan Mentzer, Federico R. Waitoller and Anne Traynor
Educ. Sci. 2026, 16(3), 457; https://doi.org/10.3390/educsci16030457 - 17 Mar 2026
Viewed by 104
Abstract
Although HyFlex teaching has been studied for decades and has become part of the teaching norm since the 2020 pandemic, studies have generally not investigated the learning experiences of students with disabilities in HyFlex classrooms. This study compared the basic psychological needs (BPN) [...] Read more.
Although HyFlex teaching has been studied for decades and has become part of the teaching norm since the 2020 pandemic, studies have generally not investigated the learning experiences of students with disabilities in HyFlex classrooms. This study compared the basic psychological needs (BPN) and engagement of undergraduate students who did (SwA) and did not (SwoA) request academic disability accommodations in an introductory, active learning, human-centered design thinking course, a core component of engineering technology education. Data were collected from 3748 primarily first-year undergraduate engineering technology students between fall 2021 and spring 2024, 126 of whom requested disability accommodation through the disability office. The data sources consisted of an end-of-course survey, in which students reported their basic psychological satisfaction level on a Likert scale and described their BPN experiences and engagement in response to open-ended survey questions. As a novel contribution, this study integrates the descriptive analysis of Likert-scale measures with textual- and word-level sentiment analysis, advancing conceptual understanding of reported BPN satisfaction and engagement and revealing divergent patterns across analytic approaches. While the SwA group reported lower scores across all BPN constructs compared to their counterparts, the highest number of them provided positive feedback statements across all BPN domains. Conversely, the SwoA group reported higher BPN scores across all constructs, yet the highest number of them used negative sentiments in their responses across all BPN constructs. The majority of SwA provided positive feedback on autonomy satisfaction, while the majority of SwoA’s positive feedback was on relatedness to the instructor. Future directions for advancing engineering technology education and disability data collection in higher education are provided. Full article
(This article belongs to the Special Issue Rethinking Engineering Education)
Show Figures

Figure 1

21 pages, 5344 KB  
Article
Active Learning in Engineering Education: A Case Study from a Digital Logic Design Course
by Majdi Mansouri
Appl. Sci. 2026, 16(6), 2880; https://doi.org/10.3390/app16062880 - 17 Mar 2026
Viewed by 129
Abstract
This study explores the design and implementation of active learning strategies in a Digital Logic Design (DLD) course offered at Sultan Qaboos University. By shifting away from traditional lecture formats and incorporating tools such as interactive quizzes, collaborative whiteboard sessions, and real-time feedback [...] Read more.
This study explores the design and implementation of active learning strategies in a Digital Logic Design (DLD) course offered at Sultan Qaboos University. By shifting away from traditional lecture formats and incorporating tools such as interactive quizzes, collaborative whiteboard sessions, and real-time feedback mechanisms, the course aimed to increase student engagement and deepen conceptual understanding. A mixed-methods approach was used, including classroom observation, visual documentation, and post-course satisfaction surveys (n = 49). Inferential statistical analyses and effect sizes were calculated on key survey items. Findings indicate that these strategies significantly enhanced both cognitive and affective aspects of learning. This paper offers insights for educators in STEM disciplines seeking to cultivate active learning environments that align with contemporary pedagogical frameworks. Full article
Show Figures

Figure 1

32 pages, 7928 KB  
Article
eXCube2: Explainable Brain-Inspired Spiking Neural Network Framework for Emotion Recognition from Audio, Visual and Multimodal Audio–Visual Data
by N. K. Kasabov, A. Yang, Z. Wang, I. Abouhassan, A. Kassabova and T. Lappas
Biomimetics 2026, 11(3), 208; https://doi.org/10.3390/biomimetics11030208 - 14 Mar 2026
Viewed by 154
Abstract
This paper introduces a biomimetic framework and novel brain-inspired AI (BIAI) models based on spiking neural networks (SNNs) for emotional state recognition from audio (speech), visual (face), and integrated multimodal audio–visual data. The developed framework, named eXCube2, uses a three-dimensional SNN architecture NeuCube [...] Read more.
This paper introduces a biomimetic framework and novel brain-inspired AI (BIAI) models based on spiking neural networks (SNNs) for emotional state recognition from audio (speech), visual (face), and integrated multimodal audio–visual data. The developed framework, named eXCube2, uses a three-dimensional SNN architecture NeuCube that is spatially structured according to a human brain template. The BIAI models developed in eXCube2 are trainable on spatio- and spectro-temporal data using brain-inspired learning rules. Such models are explainable in terms of revealing patterns in data and are adaptable to new data. The eXCube2 models are implemented as software systems and tested on speech and video data of subjects expressing emotional states. The use of a brain template for the SNN structure enables brain-inspired tonotopic and stereo mapping of audio inputs, topographic mapping of visual data, and the combined use of both modalities. This novel approach brings AI-based emotional state recognition closer to human perception, provides a better explainability and adaptability than existing AI systems. It also results in a higher or competitive accuracy, even though this was not the main goal here. This is demonstrated through experiments on benchmark datasets, achieving classification accuracy above 80% on single-modality data and 88.9% when multimodal audio–visual data are used, and a “don’t know” output is introduced. The paper further discusses possible applications of the proposed eXCube2 framework to other audio, visual, and audio–visual data for solving challenging problems, such as recognizing emotional states of people from different origins; brain state diagnosis (e.g., Parkinson’s disease, Alzheimer’s disease, ADHD, dementia); measuring response to treatment over time; evaluating satisfaction responses from online clients; cognitive robotics; human–robot interaction; chatbots; and interactive computer games. The SNN-based implementation of BIAI also enables the use of neuromorphic chips and platforms, leading to reduced power consumption, smaller device size, higher performance accuracy, and improved adaptability and explainability. This research shows a step toward building brain-inspired AI systems. Full article
Show Figures

Figure 1

28 pages, 3210 KB  
Article
Employee Attrition Prediction: An Explanatory and Statistically Robust Ensemble Learning Model
by Ghalia Nassreddine, Jamil Hammoud, Obada Al-Khatib and Mohamad Al Majzoub
Computers 2026, 15(3), 185; https://doi.org/10.3390/computers15030185 - 12 Mar 2026
Viewed by 336
Abstract
Organizational productivity and workforce management are highly affected by employee attrition. Thus, an employee attrition prediction system may allow human resource management to enhance the workplace by minimizing attrition. This study proposes a new and interpretable ensemble learning framework for employee attrition prediction. [...] Read more.
Organizational productivity and workforce management are highly affected by employee attrition. Thus, an employee attrition prediction system may allow human resource management to enhance the workplace by minimizing attrition. This study proposes a new and interpretable ensemble learning framework for employee attrition prediction. The model integrates SHapley Additive exPlanations (SHAP)-based feature selection, Optuna hyperparameter optimization, and dual explainability using SHAP and Local Interpretable Model-agnostic Explanations (LIME). Random oversampling (ROS) is used to address class imbalance. The proposed framework allows for both global and local interpretability, enabling actionable insights into retention drivers. It was assessed using two benchmark datasets: the Kaggle HR Analytics dataset (14,999 records) and the IBM HR dataset (1470 records). The results revealed that the most impactful factors on employee attrition are promotion history, tenure, job satisfaction, workload, average monthly hours, overtime, and financial incentives. Furthermore, the proposed model achieved exceptional performance on both datasets. On the Kaggle dataset, it reached an accuracy of 98.72%, an F1-score of 97.29%, and an ROC–AUC of 0.994, while on the IBM dataset, it produced an accuracy of 97.72%, an F1-score of 97.74%, and an ROC–AUC of 0.995. Moreover, the proposed approach shows high computational efficiency, demonstrating that it is suitable for real-world deployment. These findings indicate that integrating explainable AI techniques, resampling tools, and automated hyperparameter tuning can achieve robust, accurate, and actionable employee attrition predictions, supporting HR managers’ decision-making. Full article
(This article belongs to the Special Issue Machine Learning: Innovation, Implementation, and Impact)
Show Figures

Graphical abstract

21 pages, 409 KB  
Article
Motivational Mechanisms in CDIO-Based Sustainability Education: Effects of Experiential and AI-Supported Learning on Interest and Satisfaction
by Yang-Chieh Chin and Chiao-Chen Chang
Sustainability 2026, 18(6), 2724; https://doi.org/10.3390/su18062724 - 11 Mar 2026
Viewed by 147
Abstract
Higher education institutions are expected to cultivate graduates capable of addressing sustainability challenges through innovation, collaboration, and digital competence. However, many business programs struggle to integrate experiential authenticity, intelligent technologies, and collaborative learning into coherent instructional models, limiting students’ intrinsic motivation and sustainability-oriented [...] Read more.
Higher education institutions are expected to cultivate graduates capable of addressing sustainability challenges through innovation, collaboration, and digital competence. However, many business programs struggle to integrate experiential authenticity, intelligent technologies, and collaborative learning into coherent instructional models, limiting students’ intrinsic motivation and sustainability-oriented competence development. This study aims to examine how experiential learning, artificial intelligence-assisted collaborative learning, and team-based learning operate within the Conceive–Design–Implement–Operate instructional framework to influence learning interest and learning satisfaction in a sustainability-oriented business course. Survey data from 217 undergraduate students were analyzed using confirmatory factor analysis, structural equation modeling, and moderated regression analysis. The results indicate that both experiential and AI-supported collaborative learning positively enhance students’ learning interest, which partially mediates their effects on learning satisfaction. Team-based learning strengthens the experiential pathway but does not significantly moderate the AI-assisted pathway. These findings clarify differentiated motivational mechanisms within structured instructional systems and provide theoretical support for designing digitally enhanced sustainability education. Full article
Show Figures

Figure 1

20 pages, 7006 KB  
Article
Exploring Competency Development Through Simulation-Based Preclinical Training in Veterinary Education
by Paz Galarza-Alvarado, Diana Patricia Moya-Loaiza, Fernando Ramonet, Jhonatan Heriberto Vázquez-Albornoz and Freddy Patricio Moncayo-Matute
Vet. Sci. 2026, 13(3), 260; https://doi.org/10.3390/vetsci13030260 - 11 Mar 2026
Viewed by 186
Abstract
Strengthening key competencies in veterinary preclinical education, such as anatomical identification, spatial–visual reasoning, and anatomical–surgical understanding, is essential for effective preclinical learning. In this context, veterinary preclinical education is undergoing a transformation process in which traditional theoretical–practical approaches show limitations in responding to [...] Read more.
Strengthening key competencies in veterinary preclinical education, such as anatomical identification, spatial–visual reasoning, and anatomical–surgical understanding, is essential for effective preclinical learning. In this context, veterinary preclinical education is undergoing a transformation process in which traditional theoretical–practical approaches show limitations in responding to current educational demands, making it necessary to adopt innovative strategies based on active learning and simulation. This study presents a simulation-based educational approach designed to support competency development within preclinical veterinary education. Using a reproducible and low-cost workflow applied to a real canine cranial case of extra-genital transmissible venereal tumor (TVCT) with frontal bone invasion, used exclusively as a teaching scenario. Fourteen veterinary medicine students from the same institution participated in two instructional conditions: Group A received traditional theoretical instruction (including cadaveric specimens) without the use of 3D-printed models, while Group B participated in simulation-based training supported by virtual planning and a 3D-printed cranial model. Learning outcomes are assessed through structured observation and descriptive analysis. A Likert-type survey was also used to assess satisfaction and engagement among students who participated in the model-supported training, as well as to map competencies across cognitive, visual-spatial, and anatomical-surgical reasoning domains, with evaluation conducted by veterinarians with clinical and teaching experience. Descriptive observations indicated that students participating in the simulation-based training engaged in three-dimensional anatomical exploration of cranial anatomy and case-based anatomical-surgical discussion. In addition, survey responses from Group B indicated high levels of engagement and interest, as well as high perceived usefulness of the model-supported training experience. These findings suggest that simulation-based educational frameworks may offer a safe, transferable, and pedagogically valuable strategy for competency development within preclinical veterinary education. Full article
Show Figures

Graphical abstract

21 pages, 7323 KB  
Article
Room Acoustic Differences Between Enclosed and Open Learning Spaces
by Jukka Keränen, Valtteri Hongisto and Jenni Radun
Acoustics 2026, 8(1), 17; https://doi.org/10.3390/acoustics8010017 - 7 Mar 2026
Viewed by 283
Abstract
Enclosed learning spaces, e.g., classrooms, are used in most schools. Open learning spaces, which enable teaching more than one group of students at a time, have become increasingly popular. A recent survey showed that acoustic satisfaction was lower among teachers working in open [...] Read more.
Enclosed learning spaces, e.g., classrooms, are used in most schools. Open learning spaces, which enable teaching more than one group of students at a time, have become increasingly popular. A recent survey showed that acoustic satisfaction was lower among teachers working in open learning spaces. Our purpose was to compare the acoustic conditions of these learning space types. We investigated the room acoustic quality of 73 learning spaces in 20 schools. Ten schools involved only enclosed and ten both open and enclosed learning spaces. Measurements concerned speech transmission index, STI, background noise level, LAeq, and reverberation time, T. Variation in results in both learning space types was rather large. In enclosed learning spaces, STI varied within 0.64–0.83, LAeq within 25–47 dB, and T within 0.34–0.82 s. The corresponding variations in open learning spaces were 0.47–0.91, 29–44 dB, and 0.44–0.72 s. The differences between enclosed and open learning spaces were surprisingly small. Due to the different intended uses of these space types, Finnish target values are tighter for open than for enclosed learning spaces. These target values were fulfilled in 56% of enclosed and 9% of open learning spaces. The more frequent violation of target values in open learning spaces was due to the STI being too large at longer distances. Our study provides suggestive evidence that the room acoustic conditions are worse in open than enclosed learning spaces. Further research is needed to prove whether room acoustic conditions could explain worse acoustic satisfaction in teachers. Full article
Show Figures

Figure 1

23 pages, 2363 KB  
Article
Limited Feasibility Study of Holographic Display Technology for Interprofessional Team Training
by Maria Bajwa, Melissa Morris, Wajeeha Brar Ghias and Adam Linzels
Healthcare 2026, 14(5), 679; https://doi.org/10.3390/healthcare14050679 - 7 Mar 2026
Viewed by 285
Abstract
Background: Immersive technologies are increasingly used to support interprofessional education and team training in healthcare. Holographic display technology (HDT) offers a novel approach for delivering distributed, simulation-based TeamSTEPPS training; however, evidence regarding its short-term feasibility remains limited. Methods: This mixed-methods pilot [...] Read more.
Background: Immersive technologies are increasingly used to support interprofessional education and team training in healthcare. Holographic display technology (HDT) offers a novel approach for delivering distributed, simulation-based TeamSTEPPS training; however, evidence regarding its short-term feasibility remains limited. Methods: This mixed-methods pilot feasibility study examined the acceptability and limited efficacy (defined as learning satisfaction and self-reported gains) of HDT for interprofessional TeamSTEPPS-based team training across two geographically distributed campuses. Quantitative measures assessed changes in UTAUT-informed constructs, including attitude toward technology use (ATU) and behavioral intention (BI), while qualitative focus groups explored learner experiences and perceptions. Results: Of 64 participants, 47 consented to analysis. Quantitative analyses demonstrated post-training improvements in key technology-acceptance constructs, including significant gains in ATU and strengthened alignment between BI and UTAUT predictors. Qualitative findings reflected high learner engagement and perceived educational value, alongside practical considerations related to technical and instructional coordination. Conclusions: HDT was feasible for assessment of short-term foci of acceptability and perceived limited efficacy through the delivery of interprofessional TeamSTEPPS training, with observed gains in ATU and BI. These findings inform future assessment of long-term feasibility foci, including implementation studies examining the role of holographic simulation in advancing interprofessional education, healthcare workforce development, and the quality of healthcare delivery. Full article
Show Figures

Figure 1

Back to TopTop