Journal Description
Inventions
Inventions
is an international, scientific, peer-reviewed, open access journal published bimonthly online by MDPI.
- Open Access— free for readers, with article processing charges (APC) paid by authors or their institutions.
- High Visibility: indexed within Scopus, ESCI (Web of Science), Inspec, Ei Compendex and other databases.
- Journal Rank: JCR - Q2 (Engineering, Multidisciplinary) / CiteScore - Q1 (General Engineering)
- Rapid Publication: manuscripts are peer-reviewed and a first decision is provided to authors approximately 21.8 days after submission; acceptance to publication is undertaken in 2.9 days (median values for papers published in this journal in the first half of 2025).
- Recognition of Reviewers: reviewers who provide timely, thorough peer-review reports receive vouchers entitling them to a discount on the APC of their next publication in any MDPI journal, in appreciation of the work done.
Impact Factor:
1.9 (2024);
5-Year Impact Factor:
2.3 (2024)
Latest Articles
An Adaptive Concurrent Multiscale Approach Based on the Phase-Field Cohesive Zone Model for the Failure Analysis of Masonry Structures
Inventions 2025, 10(6), 111; https://doi.org/10.3390/inventions10060111 - 27 Nov 2025
Abstract
Simulating damage phenomena in masonry structures remains a significant challenge because of the intricate and heterogeneous nature of this material. An accurate evaluation of fracture behavior is essential for assessing the bearing capacity of these structures, thereby mitigating dramatic failures. This paper proposes
[...] Read more.
Simulating damage phenomena in masonry structures remains a significant challenge because of the intricate and heterogeneous nature of this material. An accurate evaluation of fracture behavior is essential for assessing the bearing capacity of these structures, thereby mitigating dramatic failures. This paper proposes an innovative adaptive concurrent multiscale model for evaluating the bearing capacity of in-plane masonry structures under in-plane loadings. Developed within a Finite Element (FE) set, the proposed model employs a domain decomposition scheme to solve a combination of fine- and coarse-scale sub-models concurrently. In regions requiring less detail, the masonry is represented by homogeneous linear elastic macro-elements. The material properties for these macro-elements are derived through a first-order computational homogenization strategy. Conversely, in areas with higher resolution needs, the masonry is modeled by accurately depicting individual brick units and mortar joints. To capture strain localization effectively in these finer regions, a Phase Field Cohesive Zone Model (PF-CZM) formulation is employed as the fracture model. The adaptive nature derives from the fact that at the beginning of the analysis, the model is entirely composed of coarse regions. As nonlinear phenomena develop, these regions are progressively deactivated and replaced by finer regions. An activation criterion identifies damage-prone regions of the domain, thereby triggering the transition from macro to micro scales. The proposed model’s validity was assessed through multiscale numerical simulations applied to a targeted case study, with the results compared to those from a direct numerical simulation. The results confirm the effectiveness and accuracy of this innovative approach for analyzing masonry failure.
Full article
(This article belongs to the Special Issue Advanced Numerical Approaches to Simulate Crack Propagation Mechanisms in Homogeneous and Heterogeneous Materials)
►
Show Figures
Open AccessArticle
Comparative Study of Neuroevolution and Deep Reinforcement Learning for Voltage Regulation in Power Systems
by
Adrián Alarcón Becerra, Vinícius Albernaz Lacerda, Roberto Rocca, Ana Patricia Talayero Navales and Andrés Llombart Estopiñán
Inventions 2025, 10(6), 110; https://doi.org/10.3390/inventions10060110 - 24 Nov 2025
Abstract
The regulation of voltage in transmission networks is becoming increasingly complex due to the dynamic behavior of modern power systems and the growing penetration of renewable generation. This study presents a comparative analysis of three artificial intelligence approaches—Deep Q-Learning (DQL), Genetic Algorithms (GAs),
[...] Read more.
The regulation of voltage in transmission networks is becoming increasingly complex due to the dynamic behavior of modern power systems and the growing penetration of renewable generation. This study presents a comparative analysis of three artificial intelligence approaches—Deep Q-Learning (DQL), Genetic Algorithms (GAs), and Particle Swarm Optimization (PSO)—for training agents capable of performing autonomous voltage control. A unified neural architecture was implemented and tested on the IEEE 30-bus system, where the agent was tasked with adjusting reactive power set points and transformer tap positions to maintain voltages within secure operating limits under a range of load conditions and contingencies. The experiments were carried out using the GridCal simulation environment, and performance was assessed through multiple indicators, including convergence rate, action efficiency, and cumulative reward. Quantitative results demonstrate that PSO achieved 3% higher cumulative rewards compared to GA and 5% higher than DQL, while requiring 8% fewer actions to stabilize the system. GA showed intermediate performance with 6% faster initial convergence than DQL but 4% more variable results than PSO. DQL demonstrated consistent learning progression throughout training, though it required approximately 12% more episodes to achieve similar performance levels. The quasi-dynamic validation confirmed PSO’s advantages over conventional AVR-based strategies, achieving voltage stabilization approximately 15% faster. These findings underscore the potential of neuroevolutionary algorithms as competitive alternatives for advanced voltage regulation in smart grids and point to promising research avenues such as topology optimization, hybrid metaheuristics, and federated learning for scalable deployment in distributed power systems.
Full article
(This article belongs to the Special Issue Distribution Renewable Energy Integration and Grid Modernization)
►▼
Show Figures

Figure 1
Open AccessArticle
Innovative Solar Still Desalination: Effects of Fans, Lenses, and Porous Materials on Thermal Performance Under Renewable Energy Integration
by
Karim Choubani and Mohamed Ben Rabha
Inventions 2025, 10(6), 109; https://doi.org/10.3390/inventions10060109 - 24 Nov 2025
Abstract
Global freshwater scarcity continues to escalate due to pollution, climate change, and population growth, making innovative sustainable desalination technologies increasingly vital. Solar stills offer a simple and eco-friendly method for freshwater production by utilizing renewable energy, yet their low productivity remains a major
[...] Read more.
Global freshwater scarcity continues to escalate due to pollution, climate change, and population growth, making innovative sustainable desalination technologies increasingly vital. Solar stills offer a simple and eco-friendly method for freshwater production by utilizing renewable energy, yet their low productivity remains a major limitation. This study experimentally evaluates and quantifies several established enhancement techniques under real climatic conditions to improve evaporation and condensation efficiency. The integration of porous materials, such as black rocks, significantly improves thermal energy storage and management by retaining absorbed heat during the daytime and releasing it gradually, resulting in an average 30% increase in daily distillate production (SD = 6 mL). Additionally, forced convection using small fans enhances humid air removal and evaporation rates, increasing the average yield by approximately 11.4% (SD = 2 mL). Optical concentration through lenses intensifies solar irradiation on the evaporation surface, achieving the highest performance with an average 50% improvement in water output (SD = 5 mL). The incorporation of Phase Change Materials (PCM) is further proposed to extend thermal stability during off-sunshine hours, with materials selected based on a melting point range of 38–45 °C. To minimize nocturnal heat loss, future designs may integrate radiative cooling materials for passive night-time condensation support, by applying a radiative cooling coating to the condenser plate to enhance passive heat rejection to the sky. Overall, the validated combined use of renewable energy-driven desalination, thermal storage media, and advanced strategies presents a practical pathway toward high-efficiency solar stills suitable for sustainable buildings and decentralized water supply systems in arid regions.
Full article
(This article belongs to the Section Inventions and Innovation in Energy and Thermal/Fluidic Science)
►▼
Show Figures

Figure 1
Open AccessArticle
A Novel Invention for Controlled Plant Cutting Growth: Chamber Design Enabling Data Collection for AI Tasks
by
Jesús Gerardo Ávila-Sánchez, Manuel de Jesús López-Martínez, Valeria Maeda-Gutiérrez, Francisco E. López-Monteagudo, Celina L. Castañeda-Miranda, Manuel Rivera-Escobedo, Sven Verlienden, Genaro M. Soto-Zarazua and Carlos A. Olvera-Olvera
Inventions 2025, 10(6), 108; https://doi.org/10.3390/inventions10060108 - 21 Nov 2025
Abstract
The Cutting Development Chamber (CDC) design is presented as an innovative solution to crucial human challenges, such as food and plant medicinal production. Unlike conventional propagation chambers, the CDC is a much more comprehensive research tool, specifically designed to optimize plant reproduction from
[...] Read more.
The Cutting Development Chamber (CDC) design is presented as an innovative solution to crucial human challenges, such as food and plant medicinal production. Unlike conventional propagation chambers, the CDC is a much more comprehensive research tool, specifically designed to optimize plant reproduction from cuttings. It maintains precise control over humidity, temperature, and lighting, which are essential parameters for plant development, thus maximizing the success rate, even in difficult-to-propagate species. Its modular design is one of its main strengths, allowing users to adapt the chamber to their specific needs, whether for research studies or for larger-scale propagation. The most distinctive feature of this chamber is its ability to collect detailed, labeled data, such as images of plant growth and environmental parameters that can be used in artificial intelligence tasks, which differentiate it from chambers that are solely used for propagation. A study that validated and calibrated the chamber design using cuttings of various species demonstrated its effectiveness through descriptive statistics, confirming that CDC is a powerful tool for research and optimization of plant growth. In validation experiments (Aloysia citrodora and Stevia rebaudiana), the system generated 6579 labeled images and 67,919 environmental records, providing a robust dataset that confirmed stable control of temperature and humidity while documenting cutting development.
Full article
(This article belongs to the Special Issue Inventions and Innovation in Smart Sensing Technologies for Agriculture: 2nd Edition)
►▼
Show Figures

Figure 1
Open AccessArticle
Quantifying Innovation: Intellectual Property Data as Indicators of Technology Maturity of Metal–Organic-Frameworks and Inorganic Nanoparticles
by
Umberto Maria Matera, Matteo Faccenda, Yolanda Pérez, Darina Francesca Picchi, Lorenzo Rossi, Sergio Larreina and Patricia Horcajada
Inventions 2025, 10(6), 107; https://doi.org/10.3390/inventions10060107 - 19 Nov 2025
Abstract
The increasing significance of intellectual property (IP) in recent decades highlights its crucial role in driving innovation and shaping competitive strategies. While many studies have attempted to evaluate the technological level of specific sectors or companies, few offer a standardized and scalable approach
[...] Read more.
The increasing significance of intellectual property (IP) in recent decades highlights its crucial role in driving innovation and shaping competitive strategies. While many studies have attempted to evaluate the technological level of specific sectors or companies, few offer a standardized and scalable approach for cross-domain comparison. This study proposes a patent-based framework to comparatively evaluate technological maturity across different fields using a concise set of intellectual property (IP) indicators. The selected metrics, renewal trends, family size, grant rate, and citation patterns, capture legal, economic, and technological dimensions of innovation without requiring field-specific calibration. We apply this approach to two representative nanomedical technologies, Metal–Organic Frameworks (MOFs) and inorganic nanoparticles (iNPs), within the domain of cancer therapy. Our analysis highlights distinct trajectories: MOFs show increasing patent activity and sustained short-term citation growth, consistent with an emerging field; iNPs exhibit signs of stabilization and declining citation intensity, suggesting greater maturity. These findings demonstrate the utility of standardized IP indicators for mapping innovation dynamics across domains. The proposed framework offers a replicable tool for strategic technology assessment, with potential applications in research prioritization, technology forecasting, and early-stage investment analysis.
Full article
(This article belongs to the Section Inventions and Innovation in Biotechnology and Materials)
►▼
Show Figures

Figure 1
Open AccessReview
Impact of Digital Twins on Real Practices in Manufacturing Industries
by
Muhammad Qamar Khan, Muhammad Abbas Haider Alvi, Hafiza Hifza Nawaz and Muhammad Umar
Inventions 2025, 10(6), 106; https://doi.org/10.3390/inventions10060106 - 17 Nov 2025
Abstract
In the era of Industry 5.0, the digital revolution stands as the paramount tool for achieving efficiency and elevating the standards of quality and quantity. This study delves deeply into the invaluable applications of digital twins within real production settings, highlighting their transformative
[...] Read more.
In the era of Industry 5.0, the digital revolution stands as the paramount tool for achieving efficiency and elevating the standards of quality and quantity. This study delves deeply into the invaluable applications of digital twins within real production settings, highlighting their transformative potential across a multitude of industries. Focusing particularly on textiles, machinery, and electronics manufacturing, the authors illustrate how digital twins enhance productivity, anticipate challenges, bolster the food supply chain, refine healthcare services, and propel sustainability initiatives within each sector. Through concrete examples, we demonstrate how digital twins can markedly decrease waste, energy consumption, and production downtime, all while elevating product quality and enabling virtualization. By virtually simulating physical systems, numerous operational issues can be mitigated, underscoring the pivotal role of digital twins in fostering hyper-personalization, sustainability, and resilience the foundational tenets of Industry 5.0. Nevertheless, this evaluation acknowledges the inherent challenges associated with the widespread adoption of digital twins, including concerns regarding data infrastructure, cybersecurity, and workforce adaptation. By presenting a balanced assessment of both the advantages and disadvantages, this review aims to guide future research and development endeavors, paving the way for the successful integration of this revolutionary technology as we journey toward Industry 5.0.
Full article
(This article belongs to the Section Inventions and Innovation in Design, Modeling and Computing Methods)
►▼
Show Figures

Figure 1
Open AccessReview
A Review of Heat and Energy Recovery Possibilities Within CO2 Refrigeration Systems
by
Cornel Constantin Pavel, Valentin Apostol, Horatiu Pop, Tudor Prisecaru, Claudia Ionita and Adrian Chiriac
Inventions 2025, 10(6), 105; https://doi.org/10.3390/inventions10060105 - 17 Nov 2025
Abstract
The paper identifies and describes the possibilities for heat and mechanical energy recovery within refrigeration systems using CO2 as a working fluid, employed in commercial and industrial applications. The heat and mechanical energy recovery methods that can be utilized for beneficial purposes
[...] Read more.
The paper identifies and describes the possibilities for heat and mechanical energy recovery within refrigeration systems using CO2 as a working fluid, employed in commercial and industrial applications. The heat and mechanical energy recovery methods that can be utilized for beneficial purposes are taken into consideration. These methods could increase the energy efficiency of the refrigeration system or the building in which it operates. This paper summarizes various configurations and recovery methods and critically compares and evaluates them (COP improvements, exergy performance, and system integration complexity) based on the data available in the literature. As a result, the internal heat exchangers can be used as a superheater, in which case the COP can increase to 35%. If the internal heat exchanger is used as a subcooler, it could lead to a COP increase of 17% compared to a CO2 refrigeration system without subcooling for an evaporating temperature of −10 °C and the temperature of the gas cooler outlet of 30 °C. The heat and mechanical energy recovery possibilities are presented using the available scientific literature.
Full article
(This article belongs to the Section Inventions and Innovation in Energy and Thermal/Fluidic Science)
►▼
Show Figures

Figure 1
Open AccessArticle
Numerical Analysis of the Near-Wake Flow Field of Two Closely Spaced Wind Turbines with Passive Flow Control Ducts
by
Maytham M. Abid and Marc Marín-Genescà
Inventions 2025, 10(6), 104; https://doi.org/10.3390/inventions10060104 - 13 Nov 2025
Abstract
The growing demand for renewable energy in space-constrained environments highlights the need for compact, high-efficiency wind energy systems. Conventional bare wind turbine (BWT) arrays suffer from severe wake interactions and performance degradation when operated in tandem or closely spaced configurations. To address these
[...] Read more.
The growing demand for renewable energy in space-constrained environments highlights the need for compact, high-efficiency wind energy systems. Conventional bare wind turbine (BWT) arrays suffer from severe wake interactions and performance degradation when operated in tandem or closely spaced configurations. To address these limitations, this study investigates the aerodynamic performance and near-wake dynamics of a novel multi-ducted wind turbine (MDWT) system that integrates passive flow-control technique (PFCT) into an innovative fixed-duct design. The objective is to evaluate how tandem ducted arrangements with this integrated mechanism influence wake recovery, vortex dynamics, and power generation compared with multi-bare wind turbine (MBWT) system. A numerical approach is employed using the Unsteady Reynolds-Averaged Navier–Stokes (URANS) formulation with the k–ω SST turbulence model, validated against experimental data. The analysis focuses on two identical, fixed-orientation ducts arranged in tandem without lateral offset, tested under three spacing configurations. The results reveal that the ducted system accelerates the near-wake flow and displaces velocity-deficit regions downward due to the passive flow-control sheets, producing stronger inflow fluctuations and enhanced turbulence mixing. These effects improve wake recovery and mitigate energy losses behind the first turbine. Quantitatively, the MDWT array achieves total power outputs 1.99, 1.90, and 1.81 times greater than those of the MBWT array for Configurations No. 1, No. 2, and No. 3, respectively. In particular, the second duct in Configuration No. 1 demonstrates a 3.46-fold increase in power coefficient compared with its bare counterpart. These substantial gains arise because the upstream duct–PFCT assembly generates a favorable pressure gradient that entrains ambient air into the wake, while coherent tip vortices and redirected shear flows enhance mixing and channel high-momentum fluid toward the downstream rotor plane. The consistent performance across spacings further confirms that duct-induced flow acceleration and organized vortex structures dominate over natural wake recovery effects, maintaining efficient energy transfer between turbines. The study concludes that closely spaced MDWT systems provide a compact and modular solution for maximizing energy extraction in constrained environments.
Full article
(This article belongs to the Topic Advancements and Challenges in Marine Renewable Energy and Marine Structures)
►▼
Show Figures

Figure 1
Open AccessArticle
ROboMC: A Portable Multimodal System for eHealth Training and Scalable AI-Assisted Education
by
Marius Cioca and Adriana-Lavinia Cioca
Inventions 2025, 10(6), 103; https://doi.org/10.3390/inventions10060103 - 11 Nov 2025
Abstract
AI-based educational chatbots can expand access to learning, but many remain limited to text-only interfaces and fixed infrastructures, while purely generative responses raise concerns of reliability and consistency. In this context, we present ROboMC, a portable and multimodal system that combines a validated
[...] Read more.
AI-based educational chatbots can expand access to learning, but many remain limited to text-only interfaces and fixed infrastructures, while purely generative responses raise concerns of reliability and consistency. In this context, we present ROboMC, a portable and multimodal system that combines a validated knowledge base with generative responses (OpenAI) and voice–text interaction, designed to enable both text and voice interaction, ensuring reliability and flexibility in diverse educational scenarios. The system, developed in Django, integrates two response pipelines: local search using normalized keywords and fuzzy matching in the LocalQuestion database, and fallback to the generative model GPT-3.5-Turbo (OpenAI, San Francisco, CA, USA) with a prompt adapted exclusively for Romanian and an explicit disclaimer. All interactions are logged in AutomaticQuestion for later analysis, supported by a semantic encoder (SentenceTransformer—paraphrase-multilingual-MiniLM-L12-v2’, Hugging Face Inc., New York, NY, USA) that ensures search tolerance to variations in phrasing. Voice interaction is managed through gTTS (Google LLC, Mountain View, CA, USA) with integrated audio playback, while portability is achieved through deployment on a Raspberry Pi 4B (Raspberry Pi Foundation, Cambridge, UK) with microphone, speaker, and battery power. Voice input is enabled through a cloud-based speech-to-text component (Google Web Speech API accessed via the Python SpeechRecognition library, (Anthony Zhang, open-source project, USA) using the Google Web Speech API (Google LLC, Mountain View, CA, USA; language = “ro-RO”)), allowing users to interact by speaking. Preliminary tests showed average latencies of 120–180 ms for validated responses on laptop and 250–350 ms on Raspberry Pi, respectively, 2.5–3.5 s on laptop and 4–6 s on Raspberry Pi for generative responses, timings considered acceptable for real educational scenarios. A small-scale usability study (N ≈ 35) indicated good acceptability (SUS ~80/100), with participants valuing the balance between validated and generative responses, the voice integration, and the hardware portability. Although system validation was carried out in the eHealth context, its architecture allows extension to any educational field: depending on the content introduced into the validated database, ROboMC can be adapted to medicine, engineering, social sciences, or other disciplines, relying on ChatGPT only when no clear match is found in the local base, making it a scalable and interdisciplinary solution.
Full article
(This article belongs to the Section Inventions and Innovation in Design, Modeling and Computing Methods)
►▼
Show Figures

Figure 1
Open AccessArticle
Time-Series Forecasting Patents in Mexico Using Machine Learning and Deep Learning Models
by
Juan-Carlos Gonzalez-Islas, Ernesto Bolaños-Rodriguez, Omar-Arturo Dominguez-Ramirez, Aldo Márquez-Grajales, Víctor-Hugo Guadarrama-Atrizco and Elba-Mariana Pedraza-Amador
Inventions 2025, 10(6), 102; https://doi.org/10.3390/inventions10060102 - 10 Nov 2025
Abstract
Patenting is essential for protecting intellectual property, fostering technological innovation, and maintaining competitive advantages in the global market. In Mexico, strategic planning in science, technology, and innovation requires reliable forecasting tools. This study evaluates computational models for predicting applied and granted patents between
[...] Read more.
Patenting is essential for protecting intellectual property, fostering technological innovation, and maintaining competitive advantages in the global market. In Mexico, strategic planning in science, technology, and innovation requires reliable forecasting tools. This study evaluates computational models for predicting applied and granted patents between 1990 and 2024, including statistical (ARIMA), machine learning (Regression Trees, Random Forests, and Support Vector Machines), and deep learning (Long Short-Term Memory, LSTM) approaches. The workflow involves historical data acquisition, exploratory analysis, decomposition, model selection, forecasting, and evaluation using the Root Mean Square Error (RMSE), the determination coefficient ( ), and the Mean Absolute Percentage Error (MAPE) as performance metrics. To ensure generalization and robustness in the training stage, we use the cross-validation rolling origin. On the test stage, LSTM achieves the highest accuracy (RMSE = 106.91, , and MAPE = 0.63 for applied patents; RMSE = 283.20, , and MAPE = 2.65 for granted patents). However, cross-validation shows that ARIMA provides more stable performance across multiple scenarios, highlighting a trade-off between short-term accuracy and long-term reliability. These results demonstrate the potential of machine learning and deep learning as forecasting tools for industrial property management.
Full article
(This article belongs to the Section Inventions and Innovation in Design, Modeling and Computing Methods)
►▼
Show Figures

Figure 1
Open AccessArticle
CTGAN-Augmented Ensemble Learning Models for Classifying Dementia and Heart Failure
by
Pornthep Phanbua, Sujitra Arwatchananukul, Georgi Hristov and Punnarumol Temdee
Inventions 2025, 10(6), 101; https://doi.org/10.3390/inventions10060101 - 6 Nov 2025
Abstract
Research shows that individuals with heart failure are 60% more likely to develop dementia because of their shared metabolic risk factors. Developing a classification model to differentiate between these two conditions effectively is crucial for improving diagnostic accuracy, guiding clinical decision-making, and supporting
[...] Read more.
Research shows that individuals with heart failure are 60% more likely to develop dementia because of their shared metabolic risk factors. Developing a classification model to differentiate between these two conditions effectively is crucial for improving diagnostic accuracy, guiding clinical decision-making, and supporting timely interventions in older adults. This study proposes a novel method for dementia classification, distinguishing it from its common comorbidity, heart failure, using blood testing and personal data. A dataset comprising 11,124 imbalanced electronic health records of older adults from hospitals in Chiang Rai, Thailand, was utilized. Conditional tabular generative adversarial networks (CTGANs) were employed to generate synthetic data while preserving key statistical relationships, diversity, and distributions of the original dataset. Two groups of ensemble models were analyzed: the boosting group—extreme gradient boosting, light gradient boosting machine—and the bagging group—random forest and extra trees. Performance metrics, including accuracy, precision, recall, F1-score, and area under the receiver-operating characteristic curve were evaluated. Compared with the synthetic minority oversampling technique, CTGAN-based synthetic data generation significantly enhanced the performance of ensemble learning models in classifying dementia and heart failure.
Full article
(This article belongs to the Special Issue Machine Learning Applications in Healthcare and Disease Prediction)
►▼
Show Figures

Figure 1
Open AccessArticle
Real-Time Mass and Axle Load Estimation in Multi-Axle Trucks Through Fusion of TPMS Pressure and Vision-Derived Tire Deformation
by
Jaime Sánchez Gallego
Inventions 2025, 10(6), 100; https://doi.org/10.3390/inventions10060100 - 4 Nov 2025
Abstract
This paper develops a theoretical framework and a numerical implementation for real-time estimation of the gross mass of heavy vehicles using only on-board signals: tire inflation pressure from the TPMS and radial deformation inferred from a monocular chassis camera. Each wheel is modeled
[...] Read more.
This paper develops a theoretical framework and a numerical implementation for real-time estimation of the gross mass of heavy vehicles using only on-board signals: tire inflation pressure from the TPMS and radial deformation inferred from a monocular chassis camera. Each wheel is modeled as a single-degree-of-freedom radial oscillator with pressure-dependent stiffness and damping . The contact patch geometry follows a compressed-arc approximation that maps radial deformation to contact length and area . Two independent force surrogates are constructed— and , where denotes the mean contact pressure—and fused by an adaptive Kalman filter operating at 30 Hz to recover per-wheel loads and total mass. Tuning the fusion weight yields a relative mass estimation error below 5% across m, and the maximum observed error is 4.99%. Numerical experiments using fixed-step RK4 and embedded RK45 methods confirm the accuracy and real-time feasibility on commodity hardware (runtime <33 ms per step). Uncertainty analysis based on Latin hypercube sampling, the PRCC, and Sobol indices shows robustness to parameter perturbations ( inflation, stiffness, damping, camera pitch, kPa TPMS bias). Observability analysis supports identifiability under the tested regimes. The estimator delivers wheel and axle loads for on-board alerts, telematics, V2X pre-screening for road user charging and weigh-in-motion technology, and friction-aware control.
Full article
(This article belongs to the Section Inventions and Innovation in Design, Modeling and Computing Methods)
►▼
Show Figures

Figure 1
Open AccessArticle
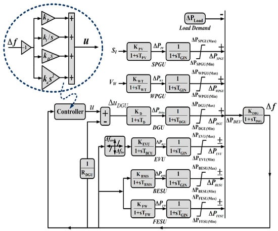
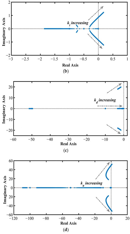
The Application of an Optimised Proportional–Integral–Derivative–Acceleration Controller to an Islanded Microgrid Scenario with Multiple Non-Conventional Power Resources
by
Prasun Sanki, Sindhura Gupta, Srinivasa Rao Gampa, Amarendra Alluri, Mahesh Babu Basam and Debapriya Das
Inventions 2025, 10(6), 99; https://doi.org/10.3390/inventions10060099 - 3 Nov 2025
Abstract
Presently, numerous non-conventional power resources have been applied in power system networks. However, these resources are very effective in islanded microgrid (IMG) scenarios for addressing numerous operational challenges. Additionally, it is observed that the power output of most of these resources is environment-dependent
[...] Read more.
Presently, numerous non-conventional power resources have been applied in power system networks. However, these resources are very effective in islanded microgrid (IMG) scenarios for addressing numerous operational challenges. Additionally, it is observed that the power output of most of these resources is environment-dependent and intermittent in nature. This intermittency causes a power imbalance between the overall generated power and the load demand, which results in an undesired frequency oscillation. In order to address this unwanted frequency fluctuation, this research work proposes power–frequency synchronisation considering an islanded microgrid scenario under numerous non-conventional power resources. The major contribution of this work includes implementing a suitable and optimised control scheme that effectively controls diverse power system disturbances and various uncertainties. A Fick’s law optimisation-based proportional–integral–derivative–acceleration controller (PIDA) is implemented under this proposed power scenario. Additionally, an extensive performance assessment is conducted considering different simulation test cases in order to verify the performance of the proposed control topology. Further, the effectiveness of the suggested power network is tested on a 33-bus radial distribution network. Finally, simulation results are shown to show the effectiveness of the proposed control scheme for the efficient operation of the microgrid in achieving the desired performance under the diverse operating conditions.
Full article
(This article belongs to the Special Issue Recent Advances and Challenges in Emerging Power Systems: 2nd Edition)
►▼
Show Figures

Figure 1
Open AccessArticle
MDSCNet: A Lightweight Radar Image-Based Model for Multi-Action Classification in Elderly Healthcare
by
Xiangbo Kong, Kenshi Saho and Akari Takebayashi
Inventions 2025, 10(6), 98; https://doi.org/10.3390/inventions10060098 - 31 Oct 2025
Abstract
This study presents MDSCNet, a compact radar image-based deep learning model for multi-action classification in elderly healthcare scenarios. Motivated by the need for real-time deployment on resource-constrained devices, MDSCNet employs a streamlined architecture with a small number of lightweight expansion–depthwise–projection blocks, removing complex
[...] Read more.
This study presents MDSCNet, a compact radar image-based deep learning model for multi-action classification in elderly healthcare scenarios. Motivated by the need for real-time deployment on resource-constrained devices, MDSCNet employs a streamlined architecture with a small number of lightweight expansion–depthwise–projection blocks, removing complex attention and squeeze-and-excitation modules to minimize computational overhead. The model is evaluated on a millimeter-wave radar dataset covering five healthcare-related actions: lying, sitting, standing, bed-exit, and falling, performed by 15 participants on an actual electric nursing bed. The experimental results demonstrate that MDSCNet achieves accuracy comparable to state-of-the-art CNN-based methods while maintaining an extremely compact model size of only 0.29 MB, showing its suitability for practical elderly care applications where both accuracy and efficiency are critical.
Full article
(This article belongs to the Special Issue Machine Learning Applications in Healthcare and Disease Prediction)
►▼
Show Figures

Figure 1
Open AccessArticle
Audio’s Impact on Deep Learning Models: A Comparative Study of EEG-Based Concentration Detection in VR Games
by
Jesus GomezRomero-Borquez, Carolina Del-Valle-Soto, José A. Del-Puerto-Flores, Juan-Carlos López-Pimentel, Francisco R. Castillo-Soria, Roilhi F. Ibarra-Hernández and Leonardo Betancur Agudelo
Inventions 2025, 10(6), 97; https://doi.org/10.3390/inventions10060097 - 29 Oct 2025
Abstract
This study investigates the impact of audio feedback on cognitive performance during VR puzzle games using EEG analysis. Thirty participants played three different VR puzzle games under two conditions (with and without audio) while their brain activity was recorded. To analyze concentration levels
[...] Read more.
This study investigates the impact of audio feedback on cognitive performance during VR puzzle games using EEG analysis. Thirty participants played three different VR puzzle games under two conditions (with and without audio) while their brain activity was recorded. To analyze concentration levels and neural engagement patterns, we employed spectral analysis combined with a preprocessing algorithm and an optimized Deep Neural Network (DNN) model. The proposed processing stage integrates feature normalization, automatic labeling based on Principal Component Analysis (PCA), and Gamma band feature extraction, transforming concentration detection into a supervised classification problem. Experimental validation was conducted under the two gaming conditions in order to evaluate the impact of multisensory stimulation on model performance. The results show that the proposed approach significantly outperforms traditional machine learning classifiers (SVM, LR) and baseline deep learning models (DNN, DGCNN), achieving a 97% accuracy in the audio scenario and 83% without audio. These findings confirm that auditory stimulation reinforces neural coherence and improves the discriminability of EEG patterns, while the proposed method maintains a robust performance under less stimulating conditions.
Full article
(This article belongs to the Special Issue Advances and Innovations in Deep Learning: Unveiling Multidisciplinary Applications and Challenges)
►▼
Show Figures

Figure 1
Open AccessArticle
A Multimodal Polygraph Framework with Optimized Machine Learning for Robust Deception Detection
by
Omar Shalash, Ahmed Métwalli, Mohammed Sallam and Esraa Khatab
Inventions 2025, 10(6), 96; https://doi.org/10.3390/inventions10060096 - 29 Oct 2025
Abstract
Deception detection is considered a concern for all individuals in their everyday lives, as it greatly affects human interactions. While multiple automatic lie detection systems exist, their accuracy still needs to be improved. Additionally, the lack of adequate and realistic datasets hinders the
[...] Read more.
Deception detection is considered a concern for all individuals in their everyday lives, as it greatly affects human interactions. While multiple automatic lie detection systems exist, their accuracy still needs to be improved. Additionally, the lack of adequate and realistic datasets hinders the development of reliable systems. This paper presents a new multimodal dataset with physiological data (heart rate, galvanic skin response, and body temperature), in addition to demographic data (age, weight, and height). The presented dataset was collected from 49 unique subjects. Moreover, this paper presents a polygraph-based lie detection system utilizing multimodal sensor fusion. Different machine learning algorithms are used and evaluated. Random Forest has achieved an accuracy of 97%, outperforming Logistic Regression (58%), Support Vector Machine (58% with perfect recall of 1.00), and k-Nearest Neighbor (83%). The model shows excellent precision and recall (0.97 each), making it effective for applications such as criminal investigations. With a computation time of 0.06 s, Random Forest has proven to be efficient for real-time use. Additionally, a robust k-fold cross-validation procedure was conducted, combined with Grid Search and Particle Swarm Optimization (PSO) for hyperparameter tuning, which substantially reduced the gap between training and validation accuracies from several percentage points to under 1%, underscoring the model’s enhanced generalization and reliability in real-world scenarios.
Full article
(This article belongs to the Topic Next-Generation IoT and Smart Systems for Communication and Sensing)
►▼
Show Figures

Figure 1
Open AccessReview
A Comparative Review of Vertical Axis Wind Turbine Designs: Savonius Rotor vs. Darrieus Rotor
by
Alina Fazylova, Kuanysh Alipbayev, Alisher Aden, Fariza Oraz, Teodor Iliev and Ivaylo Stoyanov
Inventions 2025, 10(6), 95; https://doi.org/10.3390/inventions10060095 - 27 Oct 2025
Abstract
This paper reviews and analyzes three types of vertical-axis wind rotors: the classic Savonius, spiral Savonius, and Darrieus designs. Using numerical modeling methods, including computational fluid dynamics (CFD), their aerodynamic characteristics, power output, and efficiency under different operating conditions are examined. Key parameters
[...] Read more.
This paper reviews and analyzes three types of vertical-axis wind rotors: the classic Savonius, spiral Savonius, and Darrieus designs. Using numerical modeling methods, including computational fluid dynamics (CFD), their aerodynamic characteristics, power output, and efficiency under different operating conditions are examined. Key parameters such as lift, drag, torque, and power coefficient are compared to identify the strengths and weaknesses of each rotor. Results highlight that the Darrieus rotor demonstrates the highest efficiency at higher wind speeds due to lift-based operation, while the spiral Savonius offers improved stability, smoother torque characteristics, and adaptability in turbulent or low-wind environments. The classic Savonius, though less efficient, remains simple, cost-effective, and suitable for small-scale urban applications where reliability is prioritized over high performance. In addition, the study outlines the importance of blade geometry, tip speed ratio, and advanced materials in enhancing rotor durability and efficiency. The integration of modern optimization approaches, such as CFD-based design improvements and machine learning techniques, is emphasized as a promising pathway for developing more reliable and sustainable vertical-axis wind turbines. Although the primary analysis relies on numerical simulations, the observed performance trends are consistent with findings reported in experimental studies, indicating that the results are practically meaningful for design screening, technology selection, and siting decisions. Unlike prior studies that analyze Savonius and Darrieus rotors in isolation or under heterogeneous setups, this work (i) establishes a harmonized, fully specified CFD configuration (common domain, BCs, turbulence/near-wall treatment, time-stepping) enabling like-for-like comparison; (ii) couples the transient aerodynamic loads p(θ,t) into a dynamic FEA + fatigue pipeline (rainflow + Miner with mean-stress correction), going beyond static loading proxies; (iii) quantifies a prototype-stage materials choice rationale (aluminum) with a validated migration path to orthotropic composites; and (iv) reports reproducible wake/torque metrics that are cross-checked against mature models (DMST/actuator-cylinder), providing design-ready envelopes for small/medium VAWTs. Overall, the work provides recommendations for selecting rotor types under different wind conditions and operational scenarios to maximize energy conversion performance and long-term reliability.
Full article
(This article belongs to the Section Inventions and Innovation in Energy and Thermal/Fluidic Science)
►▼
Show Figures

Figure 1
Open AccessArticle
Development of a Heating Block as an Aid for the DNA-Based Biosensing of Plant Pathogens
by
Bertrand Michael L. Diola, Adrian A. Borja, Paolo Rommel P. Sanchez, Marynold V. Purificacion and Ralph Kristoffer B. Gallegos
Inventions 2025, 10(6), 94; https://doi.org/10.3390/inventions10060094 - 26 Oct 2025
Abstract
Deoxyribonucleic acid (DNA)-based biosensors are rapid, cost-effective, and portable devices for monitoring crop pathogens. However, their on-field operations rely on a laboratory-bound heating block, which controls temperature during sample preparation. This study aimed to develop a field-deployable heating block to assist in the
[...] Read more.
Deoxyribonucleic acid (DNA)-based biosensors are rapid, cost-effective, and portable devices for monitoring crop pathogens. However, their on-field operations rely on a laboratory-bound heating block, which controls temperature during sample preparation. This study aimed to develop a field-deployable heating block to assist in the DNA hybridization protocol of DNA-based biosensors. It should maintain , , and for 5, 10, and 5 min, respectively. It had aluminum bars, positive thermal coefficient ceramic heaters, a Peltier thermoelectric module, and DS18B20 thermistors, serving twelve 0.2 mL polymerase chain reaction (PCR) tubes. An Arduino microcontroller employing a proportional–integral–derivative (PID) algorithm with a solid-state relay was utilized. Machine performance for distilled water-filled PCR tubes showed a maximum thermal variation. The machine maintained , , and with root mean square errors (RMSEs) of , , and , respectively. The average thermal rates were , , and from ambient to , to , and to , respectively. Overall, the low standard deviations and RMSEs demonstrate thermostable results and robust temperature control.
Full article
(This article belongs to the Special Issue Inventions and Innovation in Smart Sensing Technologies for Agriculture)
►▼
Show Figures

Figure 1
Open AccessArticle
AI-Driven Digital Twin for Optimizing Solar Submersible Pumping Systems
by
Yousef Salah, Omar Shalash, Esraa Khatab, Mostafa Hamad and Sherif Imam
Inventions 2025, 10(6), 93; https://doi.org/10.3390/inventions10060093 - 25 Oct 2025
Cited by 2
Abstract
Reliable water access in remote and desert-like regions remains a challenge, particularly in areas with limited infrastructure. Solar-powered submersible pumps offer a promising solution; however, optimizing their performance under variable environmental conditions remains a challenging task. This research presents an Artificial Intelligence (AI)-driven
[...] Read more.
Reliable water access in remote and desert-like regions remains a challenge, particularly in areas with limited infrastructure. Solar-powered submersible pumps offer a promising solution; however, optimizing their performance under variable environmental conditions remains a challenging task. This research presents an Artificial Intelligence (AI)-driven digital twin framework for modeling and optimizing the performance of a solar-powered submersible pump system. The proposed system has three core components: (1) an AI model for predicting the inverter motor’s output frequency based on the current generated by the solar panels, (2) a predictive model for estimating the pump’s generated power based on the inverter motor’s output, and (3) a mathematical formulation for determining the volume of water lifted based on the system’s operational parameters. Moreover, a dataset comprising 6 months of environmental and system performance data was collected and utilized to train and evaluate multiple predictive models. Unlike previous works, this research integrates real-world data with a multi-phase AI modeling pipeline for real-time water output estimation. Performance assessments indicate that the Random Forest (RF) model outperformed alternative approaches, achieving the lowest error rates with a Mean Absolute Error (MAE) of 1.00 Hz for output frequency prediction and 1.39 kW for pump output power prediction. The framework successfully estimated annual water delivery of 166,132.77 m3, with peak monthly output of 18,276.96 m3 in July and minimum of 9784.20 m3 in January demonstrating practical applicability for agricultural water management planning in arid regions.
Full article
(This article belongs to the Special Issue Advanced Technologies and Artificial Intelligence for Sustainable and Intelligent Transportation Systems: Second Edition)
►▼
Show Figures

Figure 1
Open AccessArticle
An Open-Source 3D Bioprinter Using Direct Light Processing for Tissue Engineering Applications
by
Daniel Sanchez-Garcia, Anuar Giménez-El-Amrani, Armando Gonzalez-Muñoz and Andres Sanz-Garcia
Inventions 2025, 10(5), 92; https://doi.org/10.3390/inventions10050092 - 17 Oct 2025
Abstract
The demand for organ transplantation continues to rise worldwide, intensifying the gap between supply and demand and driving research in tissue engineering (TE). Bioprinting, particularly light-based vat photopolymerization (VP) methods such as digital light processing (DLP), has emerged as a promising strategy to
[...] Read more.
The demand for organ transplantation continues to rise worldwide, intensifying the gap between supply and demand and driving research in tissue engineering (TE). Bioprinting, particularly light-based vat photopolymerization (VP) methods such as digital light processing (DLP), has emerged as a promising strategy to fabricate complex, cell-compatible tissue constructs with high precision. In this study, we developed an open-source, bottom-up DLP bioprinter designed to provide a cost-effective and modular alternative to commercial systems. The device was built from commercially available components and custom-fabricated parts, with tolerance allocation and deviation analyses applied to ensure structural reliability. Mechanical and optical subsystems were modeled and validated, and the control architecture was implemented on the Arduino platform with a custom Python-based graphical interface. The system achieved a theoretical Z-axis resolution of 1 m and a vertical travel range of 50 mm, with accuracy and repeatability comparable to research-grade bioprinters. Initial printing trials using polyethylene glycol diacrylate (PEGDA) hydrogels demonstrated high-fidelity microfluidic constructs with adequate dimensional precision. Collectively, these results validate the functionality of the proposed system and highlight its potential as a flexible, precise, and cost-effective platform that is also easy to customize to advance the democratization of biofabrication in TE.
Full article
(This article belongs to the Section Inventions and Innovation in Advanced Manufacturing)
►▼
Show Figures

Figure 1
Highly Accessed Articles
Latest Books
E-Mail Alert
News
Topics
Topic in
Applied Sciences, Electronics, Energies, Sensors, Systems, Inventions
Advanced Systems Engineering: Theory and Applications, 2nd Volume
Topic Editors: Katarzyna Antosz, Jose Machado, Erika Ottaviano, Pierluigi Rea, Camelia Claudia Avram, Vijaya Kumar ManupatiDeadline: 31 December 2025
Topic in
Applied Sciences, Electronics, Future Internet, IoT, Technologies, Inventions, Sensors, Vehicles
Next-Generation IoT and Smart Systems for Communication and Sensing
Topic Editors: Dinh-Thuan Do, Vitor Fialho, Luis Pires, Francisco Rego, Ricardo Santos, Vasco VelezDeadline: 31 January 2026
Topic in
Electronics, Energies, Eng, Machines, Vehicles, Designs, Batteries, Inventions
Next-Generation EV Motor Systems: Integrated Design and AI-Driven Optimization
Topic Editors: Kan Akatsu, Minh Cao TaDeadline: 30 June 2026
Topic in
JMSE, Sustainability, Energies, Inventions, Processes
Advancements and Challenges in Marine Renewable Energy and Marine Structures
Topic Editors: Tiago Fazeres Ferradosa, Mario López Gallego, Paulo Jorge Rosa-Santos, Dawei Guan, Daniel ClementeDeadline: 30 September 2026
Conferences
Special Issues
Special Issue in
Inventions
Revolutionizing Mobility: Unleashing the Power of Software-Defined Networking for Electric Vehicle Communication
Guest Editor: Stefano RinaldiDeadline: 25 December 2025
Special Issue in
Inventions
Application of Alternative Fluids for Fracturing in Hot Dry Rocks
Guest Editor: Mansour SharafisafaDeadline: 28 December 2025
Special Issue in
Inventions
Distribution Renewable Energy Integration and Grid Modernization
Guest Editors: Harsha Vardhana Padullaparti, Surya SantosoDeadline: 31 December 2025
Special Issue in
Inventions
Innovative Research and Applications of Biofuels and Bioplastics
Guest Editors: Umberto Lucia, Giulia Grisolia, Debora FinoDeadline: 28 January 2026





