-
Assessment of Healthcare Professionals’ Views on Parental Presence During Neonatal Resuscitation: Tool Development -
Virtual Reality Education Increases Neurologic Immersion and Empathy in Nursing Students -
Identifying Risk Factors for Delirium Through Comprehensive Geriatric Assessment in Older Adults Receiving Palliative Cancer Care -
Beyond Care: A Scoping Review on the Work Environment of Oncology Nurses
Journal Description
Nursing Reports
Nursing Reports
is an international, peer-reviewed, open access journal on nursing sciences published monthly online by MDPI (from Volume 10 Issue 1 - 2020).
- Open Access— free for readers, with article processing charges (APC) paid by authors or their institutions.
- High Visibility: indexed within Scopus, ESCI (Web of Science), PMC, PubMed, and other databases.
- Rapid Publication: manuscripts are peer-reviewed and a first decision is provided to authors approximately 27.5 days after submission; acceptance to publication is undertaken in 2.8 days (median values for papers published in this journal in the first half of 2025).
- Journal Rank: JCR - Q2 (Nursing) / CiteScore - Q2 (General Nursing)
- Recognition of Reviewers: APC discount vouchers, optional signed peer review, and reviewer names published annually in the journal.
- Journal Cluster of Healthcare Sciences and Services: Geriatrics, Journal of Ageing and Longevity, Healthcare, Hospitals, Hygiene, International Journal of Environmental Research and Public Health and Nursing Reports.
Impact Factor:
2.0 (2024);
5-Year Impact Factor:
2.5 (2024)
Latest Articles
Impact of Formal and Lifelong Education on Croatian Nurses’ Knowledge of Pressure Ulcers: A Cross-Sectional Study
Nurs. Rep. 2025, 15(11), 407; https://doi.org/10.3390/nursrep15110407 - 18 Nov 2025
Abstract
Background/Objectives: Formal and lifelong education on pressure injuries enables the acquisition and maintenance of relevant knowledge and represents a key link in ensuring quality and safe care. Critical planning and continuous implementation of education programs directly contributes to better management of these
[...] Read more.
Background/Objectives: Formal and lifelong education on pressure injuries enables the acquisition and maintenance of relevant knowledge and represents a key link in ensuring quality and safe care. Critical planning and continuous implementation of education programs directly contributes to better management of these injuries and ensures consistent application of best practices in everyday nursing care. Methods: This study is based on a cross-sectional, quantitative methodology conducted in a state hospital in Croatia, on a sample of 268 participants. Results: Work experience did not show a significant correlation with test scores while the level of education, a master’s degree in nursing, had the highest mean percentages in prevention and overall score. Differences in test performance across department type showed a significant difference for the prevention subscale for neurological department staff. Activities such as reading the professional literature and attending lectures showed a positive correlation with higher scores in different areas of prevention, staging and the overall test. Internet use was positively associated with all subscales and the overall score. Conclusions: Despite the unsatisfactory level of knowledge of the respondents, the positive impact of formal and lifelong education on the existing level of information about pressure ulcers is evident. These findings highlight the need for improvement and better organization of educational programs, with an emphasis on their accessibility, continuity and focus on clearly defined learning outcomes.
Full article
(This article belongs to the Section Nursing Education and Leadership)
Open AccessSystematic Review
Open-Door ICU Model and Humanized Care: A Systematic Review
by
Paula Andrea Duque and Sara Quintero Duque
Nurs. Rep. 2025, 15(11), 406; https://doi.org/10.3390/nursrep15110406 - 18 Nov 2025
Abstract
Background: Management of patients in closed-door intensive care units (ICUs) is often associated with limited family visits and a highly technological environment, which can lead to patient deconditioning through altered circadian rhythms and depersonalization, contributing to psychological distress in addition to physiological distress.
[...] Read more.
Background: Management of patients in closed-door intensive care units (ICUs) is often associated with limited family visits and a highly technological environment, which can lead to patient deconditioning through altered circadian rhythms and depersonalization, contributing to psychological distress in addition to physiological distress. In recent years, there has been a shift in trends in the management of ICU patients with an emphasis on more social and psychological support, with the option of an open-door ICU. Objective: This study aims to evaluate the role of humanized care through social and psychological support in improving patients’ outcomes through the concept of open-door ICUs. Methods: This systematic review was conducted under the Preferred Reporting Items for Systematic Reviews and Meta-Analyses (PRISMA 2020) guidelines. Six databases were searched (LILACS, SciELO, PubMed, Scopus, ScienceDirect, and Dialnet) using a strategy based on MeSH and DeCS terms. Studies published between 2018 and 2025, in English, Spanish, and Portuguese, were included. Fifty studies were selected and analyzed using open, axial, and selective coding techniques. The review protocol was registered in PROSPERO (CRD420251080952). Results: Three main categories emerged: (1) Patient and Family Perceptions of ICU Care; (2) flexible visitation and technological mediation; and (3) humanization-centered care. These factors were linked to improved emotional well-being, reduced anxiety, enhanced communication, and stronger trust between families and healthcare professionals. Conclusions: Based on the results of our systematic review, we emphasize the importance of adopting humanized care practices in open-door ICUs. In particular, strategies like flexible visitation, emotional and spiritual support, respectful communication, and family involvement contribute to compassionate, patient-centered care. We recommend institutional policies that need to be designed that support humanization for patients and families.
Full article
(This article belongs to the Topic Health Services Optimization, Improvement, and Management: Worldwide Experiences)
►▼
Show Figures

Figure 1
Open AccessArticle
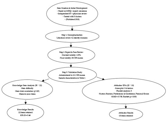
Development and Validation of the Evaluating Attitudes, Training and Skills in Dysphagia Care (EATS) Questionnaire Among Nursing Home Nurses in Singapore
by
Laurence Lean Chin Tan, Yujun Lim, Gerlie Contreras Magpantay and James Alvin Low
Nurs. Rep. 2025, 15(11), 405; https://doi.org/10.3390/nursrep15110405 - 17 Nov 2025
Abstract
Background: Dysphagia is prevalent among nursing-home residents and contributes to complications such as aspiration pneumonia, malnutrition, and diminished quality of life. Nurses’ knowledge and attitudes strongly influence care quality, yet few validated tools exist to assess these domains in long-term care. Objective:
[...] Read more.
Background: Dysphagia is prevalent among nursing-home residents and contributes to complications such as aspiration pneumonia, malnutrition, and diminished quality of life. Nurses’ knowledge and attitudes strongly influence care quality, yet few validated tools exist to assess these domains in long-term care. Objective: This study aimed to develop and validate the Evaluating Attitudes, Training and Skills in Dysphagia Care (EATS) Questionnaire for nursing home nurses in Singapore. Methods: A cross-sectional study involving 111 nurses from three nursing homes was conducted. The EATS questionnaire was adapted from a hospice-based tool, refined through experts’ and users’ feedback, and subjected to psychometric testing. Analyses included item difficulty and discrimination for the knowledge component, exploratory factor analysis for the attitude component, and internal-consistency reliability. Construct validity was examined by comparing knowledge and attitude scores across nursing seniority and experience. Results: The final questionnaire comprised 22 knowledge and 18 attitude items that loaded onto three factors—Barriers to Dysphagia Care, Patients’ Preferences and Nurses’ Confidence, and Personal Choice. The attitude scale showed moderate internal consistency, and the knowledge items demonstrated acceptable performance for discrete factual content. Senior nurses scored higher in knowledge, confirming construct validity. The tool revealed persistent misconceptions and gaps in recognising subtle clinical signs of dysphagia. Conclusions: The EATS Questionnaire is a valid and pragmatic instrument for assessing dysphagia-related knowledge and attitudes among nursing home nurses. It provides actionable insights for designing targeted education and improving resident safety in long-term care settings.
Full article
(This article belongs to the Special Issue Quality of Life in Care Homes)
►▼
Show Figures

Figure 1
Open AccessArticle
Communication with Mechanically Ventilated Patients: Nurses’ Perspectives and Practice
by
Ruba F. Zeadnih, Ayman M. Al-Qaaneh, Heba N. Hudhud and Islam Bani Mohammad
Nurs. Rep. 2025, 15(11), 404; https://doi.org/10.3390/nursrep15110404 - 17 Nov 2025
Abstract
Background: Effective communication with mechanically ventilated patients is essential to delivering patient-centered care and ensuring psychological well-being. However, barriers such as limited verbal ability and lack of communication tools often challenge ICU nurses’ ability to interact with these patients. This study aimed
[...] Read more.
Background: Effective communication with mechanically ventilated patients is essential to delivering patient-centered care and ensuring psychological well-being. However, barriers such as limited verbal ability and lack of communication tools often challenge ICU nurses’ ability to interact with these patients. This study aimed to assess the communication strategies used by ICU nurses in Jordan, with a focus on their knowledge, experience, and practice regarding augmentative and alternative communication (AAC) methods. Methods: A cross-sectional descriptive survey was conducted among ICU nurses from 11 hospitals in Jordan (governmental, private, and military). A validated 21-item questionnaire assessed communication strategies across four domains: traditional (unaided), aided (AAC), orientation, and assessment/planning. Responses were analyzed using descriptive statistics, Friedman and Kruskal–Wallis tests. Results: Out of 240 invited nurses, 237 participated (98.75% response rate). Traditional unaided strategies (e.g., gestures, yes/no questions, slow speech) and assessment/planning techniques were most frequently used (median = 3.83 and 4.00, respectively), while aided AAC strategies (e.g., boards, electronic tools) were least utilized (median = 3.25). Within-group comparisons showed significant differences in communication practices across subgroups, particularly in relation to years of experience and education level (p < 0.05). Despite having time to listen to patients, many nurses reported lacking reliable communication methods. Conclusions: Jordanian ICU nurses predominantly rely on traditional communication methods when interacting with conscious mechanically ventilated patients, with limited adoption of aided AAC strategies. These findings highlight a pressing need for targeted nurse training, policy support, and improved access to AAC tools to enhance communication and patient outcomes in critical care settings.
Full article
(This article belongs to the Special Issue Advances in Critical Care Nursing)
Open AccessArticle
Sense of Coherence as a Moderator Between Social Isolation and the Risk of Care Dependency Among Older Adults in Japan
by
Shimpei Hayashi and Keiko Matsumoto
Nurs. Rep. 2025, 15(11), 403; https://doi.org/10.3390/nursrep15110403 - 17 Nov 2025
Abstract
Background/Objectives: In Japan, the rapid aging of the population has increased the need for strategies to extend healthy life expectancy and prevent care dependency. Social isolation has been identified as a major risk factor for adverse physical and psychological outcomes, but its interaction
[...] Read more.
Background/Objectives: In Japan, the rapid aging of the population has increased the need for strategies to extend healthy life expectancy and prevent care dependency. Social isolation has been identified as a major risk factor for adverse physical and psychological outcomes, but its interaction with psychological resilience factors remains unclear. This study aimed to examine the association between social isolation and the risk of care dependency among community-dwelling older adults, and to investigate whether the sense of coherence (SOC) moderates this relationship. Methods: A cross-sectional survey was conducted in City A, Kagawa Prefecture, involving 519 residents aged 65 years or older. Social isolation was assessed using the Japanese version of the Lubben Social Network Scale-6 (LSNS-6), and SOC was measured with a validated three-item scale from the University of Tokyo. The risk of care dependency was evaluated using a 15-item checklist developed by the Tokyo Metropolitan Institute of Gerontology. Nutritional status was measured using the Mini Nutritional Assessment–Short Form. Multiple imputation (m = 50) handled missing data. Standardized linear regression analyses estimated main and interaction effects, followed by robustness checks using robust, gamma, and bootstrap analyses. Results: Lower levels of social connectedness were associated with a higher risk of care dependency. A moderating trend of SOC was observed (β = 0.100, p = 0.004), suggesting that the adverse impact of social isolation may be greater among individuals with lower SOC. Conclusions: These findings suggest that SOC may play a potential buffering role mitigating the adverse effects of social isolation. Although the explanatory power of the model was moderate, the observed trends highlight the potential importance of psychosocial resources for preventive care among older adults.
Full article
(This article belongs to the Special Issue Nursing Interventions to Improve Healthcare for Older Adults)
►▼
Show Figures

Figure 1
Open AccessProject Report
Clinical Provider Perspectives on Remote Spirometry and mHealth for COPD
by
Susan McCabe, Jessica Madiraca, Lianne Cole, Emily Morgan, Terri Fowler, Whitney Smith, Catherine O’Connor Durham, Kathleen Lindell and Sarah Miller
Nurs. Rep. 2025, 15(11), 402; https://doi.org/10.3390/nursrep15110402 - 15 Nov 2025
Abstract
Background/Objectives: COPD is a leading cause of death in the US, with higher morbidity and mortality in rural areas that lack specialized pulmonary care. Mobile health (mHealth) tools, including remote spirometry, may fill this gap, yet healthcare provider (HCP) perspectives on utility and
[...] Read more.
Background/Objectives: COPD is a leading cause of death in the US, with higher morbidity and mortality in rural areas that lack specialized pulmonary care. Mobile health (mHealth) tools, including remote spirometry, may fill this gap, yet healthcare provider (HCP) perspectives on utility and implementation of remote spirometry and mHealth for COPD management in these settings remain unexplored. This study aimed to examine HCPs’ perspectives of mHealth with remote spirometry to inform future implementation in rural and low medical access settings. Methods: Five HCPs working in rural or medically limited settings in South Carolina participated in a deliberative discussion focus group. A semi-structured interview guide was used to explore insights into feasibility, clinical utility, and implementation needs. Transcripts were analyzed using thematic analysis to identify facilitators, barriers, and implementation considerations. Results: Participants reported that remote spirometry and mHealth had potential to support COPD treatment, increase healthcare access, and support self-management. Key facilitators identified were access to smartphones, potential for individualized COPD care, and visual tools for patient engagement. Barriers included risk of time and workload burden, data information overload, and technological limitations. Participants emphasized the need for team training, thoughtful integration into existing workflows, customizable data displays, and robust support for patient onboarding. Conclusions: Providers viewed mHealth applications with remote spirometry as a valuable tool with potential to improve COPD care but identified critical implementation needs. Participants emphasized that successful integration would require structured support, user-centered design, and attention to reimbursement and workflow alignment to enhance sustainability and patient/provider engagement.
Full article
(This article belongs to the Section Artificial Intelligence and Digital Innovations in Nursing Care)
►▼
Show Figures

Figure 1
Open AccessArticle
Beyond Experience: How Doctoral and Pedagogical Training Shape Nurse Educators
by
Raúl Quintana-Alonso, Lucía Carton Erlandsson and Elena Chamorro-Rebollo
Nurs. Rep. 2025, 15(11), 401; https://doi.org/10.3390/nursrep15110401 - 15 Nov 2025
Abstract
Background/Objective: Nurse educators are central to consolidating nursing as a discipline and shaping professional identity, yet their preparation is heterogeneous. This study aimed to identify profiles of nurse educators based on the value they assign to teaching competencies and to analyze factors influencing
[...] Read more.
Background/Objective: Nurse educators are central to consolidating nursing as a discipline and shaping professional identity, yet their preparation is heterogeneous. This study aimed to identify profiles of nurse educators based on the value they assign to teaching competencies and to analyze factors influencing these profiles. Methods: A cross-sectional, descriptive research design was applied, using convenience sampling to recruit 326 nurse educators from Spanish universities. Data were collected through a self-administered online questionnaire distributed to nursing faculty from public, private, and affiliated (semi-private) universities across Spain. The instrument included sociodemographic and academic variables, along with nine teaching competencies. Descriptive statistics, cluster analysis, ANOVA, chi-square tests, and multinomial logistic regression were conducted using SPSS. Results: Three distinct profiles of nursing faculty were identified. The academic–pedagogical profile assigned the highest importance to all competencies (means 4.78–4.91), the clinical–pragmatic profile assigned the lowest (3.61–4.04), and the intermediate–researcher profile showed moderate values (4.26–4.50). Doctoral degree (χ2 = 65.36, p < 0.001) and pedagogical training (χ2 = 33.89, p < 0.001) were the strongest predictors of membership in the academic–pedagogical group, confirmed in multivariate regression (OR for doctorate = 0.07; OR for pedagogical training = 0.13, both p < 0.001). Conclusion: This study delineates three coherent and statistically robust profiles of nursing faculty based on their appraisal of teaching competencies. Academic qualifications and pedagogical training emerged as key determinants of these profiles. Tailored faculty development strategies that reinforce doctoral-level preparation and pedagogical expertise are critical to advancing the quality and consistency of nursing education.
Full article
(This article belongs to the Section Nursing Education and Leadership)
Open AccessArticle
Associations Between Care Environments and Environmental Modifications in the Daily Living Settings of Children with Medical Complexity
by
Yumi Mizuochi, Yukako Shigematsu and Yoshitomo Fukuura
Nurs. Rep. 2025, 15(11), 400; https://doi.org/10.3390/nursrep15110400 - 13 Nov 2025
Abstract
Background/Objectives: Children with medical complexity (CMC) living in community settings are increasingly prevalent, and appropriate care environments are essential to support their wellbeing. This study aimed to examine the relationship between care environments and environmental modifications in CMC’s daily living, as well as
[...] Read more.
Background/Objectives: Children with medical complexity (CMC) living in community settings are increasingly prevalent, and appropriate care environments are essential to support their wellbeing. This study aimed to examine the relationship between care environments and environmental modifications in CMC’s daily living, as well as the factors influencing this relationship. Methods: A cross-sectional survey was conducted among families of CMC and professionals (including visiting nurses, consultation support specialists, and other professionals) across Japan. Mann–Whitney U tests were used to examine differences between families and professionals, as well as by the agent of modification. Wilcoxon signed-rank tests were performed to compare environmental scores before and after modifications. Spearman’s rank correlation coefficients were used to assess associations between environmental modification scores and post-modification environmental scores. Multiple regression analyses were conducted to identify predictors of post-modification environmental scores, including environmental modification subcategory scores and background characteristics. Results: Valid responses were obtained from 90 families (93.8%) and 221 professionals (76.2%). Significant differences in environmental modification scores were observed between families and professionals. Scores were significantly higher when modifications were conducted jointly by families and professionals and when led by professionals than when implemented solely by families. Pre- and post-modification environmental scores demonstrated significant improvements across all domains—physical, collaborative, service, and community—as well as in total score. Conclusions: Families may underappreciate professional psychological support as part of environmental modifications. Jointly planned, family-centred modifications integrating physical, service, collaborative, and community elements improve care environments and support the wellbeing of CMC and their families.
Full article
Open AccessArticle
Influence of Transformational Leadership Competence on Nurses’ Intent to Stay: Cross-Sectional Study
by
Norisk Mataganas Adalin, Theresa Guino-o, Bushra Jafer Al Hnaidi, Yousef Alshamlani, Hazel Folloso Adalin, John Paul Ben Silang, Raeed Alanazi and Regie Buenafe Tumala
Nurs. Rep. 2025, 15(11), 399; https://doi.org/10.3390/nursrep15110399 - 12 Nov 2025
Abstract
Background/Objective: Transformational leadership (TL) by nurse managers is a modifiable organizational factor consistently linked to improved staff outcomes. However, evidence from the Arab Gulf region, particularly the Kingdom of Saudi Arabia (KSA), is limited. This study aimed to assess the relationship between nurse
[...] Read more.
Background/Objective: Transformational leadership (TL) by nurse managers is a modifiable organizational factor consistently linked to improved staff outcomes. However, evidence from the Arab Gulf region, particularly the Kingdom of Saudi Arabia (KSA), is limited. This study aimed to assess the relationship between nurse managers’ TL and staff nurses’ intent to stay and determine which TL dimensions predict intent to stay. Methods: A cross-sectional online survey was conducted among staff nurses at a three-hospital academic medical city in Riyadh, KSA. A total of 523 eligible respondents successfully completed the survey, utilizing probabilistic cluster sampling to guarantee representation from various nursing units within the medical city. Nurse managers’ TL was assessed across five dimensions by using the multifactor leadership questionnaire, and staff nurses’ intention to stay was measured using intent to stay scale. Descriptive statistics summarized the respondents’ demographic profile, nurse managers’ TL and staff nurses’ intent to stay. Normality was evaluated using Shapiro–Wilk and Kolmogorov–Smirnov tests. Relationships were examined using Spearman’s rank correlation, and multivariable ridge regression modeled the predictive contributions of the overall TL and its five dimensions to intent to stay. Results were considered significant if p < 0.05. Results: Nurse managers’ TL exhibited a positive association with staff nurses’ intention to stay in their current positions (r = 0.22, p < 0.001). Moreover, every dimension of TL demonstrated a strong positive relationship with the intent to stay (all p-values < 0.001). Multivariable ridge regression analysis revealed that the overall TL was a significant predictor of the intent to stay (β = 0.13, p < 0.001). Conclusions: The findings corroborate prior evidence linking TL to retention intentions. This underscores the practical salience of leadership competencies and attributes of nursing leaders, particularly TL, which recognizes the individual needs of staff nurses. This recognition subsequently fosters retention intentions, cultivates supportive nursing work environment, and enhances overall organizational success.
Full article
Open AccessArticle
The Impact of an Onboarding Plan for Newly Hired Nurses and Nursing Assistants: Results of a Quasi-Experimental Study
by
Pilar Montes Muñoz, Pablo Cardinal-Fernández, Ángel Morales Rodríguez, Cayetana Ruiz-Zaldibar and Alicia de la Cuerda López
Nurs. Rep. 2025, 15(11), 398; https://doi.org/10.3390/nursrep15110398 - 12 Nov 2025
Abstract
Background/Objectives: High turnover and staff shortages in nursing pose challenges to professional integration and compromised patient safety. Structured onboarding programs are considered key strategies to enhance adaptation, reduce clinical errors, and promote retention. This study aimed to evaluate the impact of a structured
[...] Read more.
Background/Objectives: High turnover and staff shortages in nursing pose challenges to professional integration and compromised patient safety. Structured onboarding programs are considered key strategies to enhance adaptation, reduce clinical errors, and promote retention. This study aimed to evaluate the impact of a structured onboarding program compared with the standard routine on early professional adaptation, safety culture, and satisfaction among newly hired nurses and nursing assistants. Methods: A prospective quasi-experimental study was conducted between 2022 and 2024 in three private hospitals in Madrid. A total of 200 newly hired health professionals (128 nurses and 72 assistants) were assigned alternately to either the intervention group (structured onboarding program) or the control group (usual routine). The intervention comprised three consecutive days of guided training with mentorship, simulation-based learning, and digital tool instruction. Adaptation was assessed with the validated GAML scale, and satisfaction was measured through a Likert survey one month later. Statistical analyses included Mann–Whitney U, Chi-squared tests, and linear regression. Results: The intervention group achieved significantly higher scores across all competency domains for both nurses and nursing assistants, with overall medians of 25 [22–27] and 22 [20–23.25], respectively, compared with notably lower values in the control groups (p < 0.001). The greatest improvements were observed in digital tool management, clinical protocol knowledge, problem-solving and decision-making, and patient safety practices, demonstrating the strong impact of the structured onboarding program. In terms of satisfaction, participants in the intervention group also reported higher ratings for the clarity and completeness of information, particularly regarding hospital structure, service-specific orientation, and occupational risk prevention. However, global satisfaction differences were more pronounced among nurses than nursing assistants. Conclusions: The structured onboarding program demonstrated substantial benefits in professional adaptation, safety culture, and perceived preparedness of newly hired staff. These findings support integrating standardized onboarding plans as part of hospital quality and safety strategies, requiring sustained leadership and resource investment for long-term success.
Full article
(This article belongs to the Topic Health Services Optimization, Improvement, and Management: Worldwide Experiences)
►▼
Show Figures

Figure 1
Open AccessArticle
Fostering Healthcare Innovation: A Mixed-Methods Study of an Impact Entrepreneurship Course for Nurse Practitioner Students
by
Zvika Orr, Beth G. Zalcman, Ronit Pinchas-Mizrachi and Anat Romem
Nurs. Rep. 2025, 15(11), 397; https://doi.org/10.3390/nursrep15110397 - 12 Nov 2025
Abstract
Background/Objectives: Despite its benefits for both nurses and patients, entrepreneurship among nurses remains uncommon. Specifically, impact entrepreneurship has rarely been applied in nursing. Impact entrepreneurship promotes solutions to health, social, and environmental challenges using business models committed to measurable social impact and return
[...] Read more.
Background/Objectives: Despite its benefits for both nurses and patients, entrepreneurship among nurses remains uncommon. Specifically, impact entrepreneurship has rarely been applied in nursing. Impact entrepreneurship promotes solutions to health, social, and environmental challenges using business models committed to measurable social impact and return on investment. Beginning in 2020, an impact entrepreneurship course was introduced as a mandatory component of the master’s and nurse practitioner programs in geriatrics and palliative care at an Israeli college. This article examines the perceptions of the nurses who completed the course and explores how the course affected them and their professional practice. Methods: This mixed-methods study employed a convergent design and included self-administered questionnaires sent to all graduates of two cohorts, along with a qualitative thematic analysis of students’ reflective essays written during the course. Results: Students reported that the course empowered them to be innovators and contributed to their professional and personal development. They also explained that studying impact entrepreneurship could increase their earning potential and enable them to make a substantial difference for patients. Throughout the course, participants shifted their view of entrepreneurship and realized that, given nurses’ closeness with patients, they can and should be entrepreneurs. Before the course, students were reluctant to engage in entrepreneurship; afterward, students demonstrated marked interest in pursuing entrepreneurial pathways. Conclusions: Exposure to impact entrepreneurship can help nurses identify and implement creative and cost-effective solutions to workplace challenges. The professional characteristics of nurses position them as potential leaders of impact entrepreneurship in healthcare. Educational institutions worldwide should incorporate the subject of impact entrepreneurship into curricula and practice to realize that potential.
Full article
(This article belongs to the Section Nursing Education and Leadership)
Open AccessArticle
Panorama of Two Decades of Maternal Deaths in Brazil: Retrospective Ecological Time Series
by
Gustavo Gonçalves dos Santos, Giovana Aparecida Gonçalves Vidotti, Carolliny Rossi de Faria Ichikawa, Cindy Ferreira Lima, Leticia de Almeida Dionizio, Janize Silva Maia, Karina Franco Zihlmann, Joaquim Guerra de Oliveira Neto, Wágnar Silva Morais Nascimento, Alexandrina Maria Ramos Cardoso, Júlia Maria das Neves Carvalho, Patrícia Lima Ferreira Santa Rosa, Ricardo José Oliveira Mouta, Cesar Henrique Rodrigues Reis, Cláudia de Azevedo Aguiar, Débora de Souza Santos, Bruno Pereira da Silva, Anderson Lima Cordeiro da Silva, Edson Silva do Nascimento, Beatriz Maria Bermejo Gil and Leticia López Pedrazaadd
Show full author list
remove
Hide full author list
Nurs. Rep. 2025, 15(11), 396; https://doi.org/10.3390/nursrep15110396 - 11 Nov 2025
Abstract
►▼
Show Figures
Background: Maternal mortality remains a significant public health challenge in Brazil, reflecting persistent social, racial, and regional inequalities. Objectives: This study aimed to analyze trends and characteristics of maternal deaths in Brazil from 2000 to 2020, identifying sociodemographic and clinical risk factors. Methods:
[...] Read more.
Background: Maternal mortality remains a significant public health challenge in Brazil, reflecting persistent social, racial, and regional inequalities. Objectives: This study aimed to analyze trends and characteristics of maternal deaths in Brazil from 2000 to 2020, identifying sociodemographic and clinical risk factors. Methods: A retrospective, population-based study was conducted using secondary data from the Sistema de Informações sobre Mortalidade (SIM) of the Brazilian Ministry of Health. Descriptive and comparative statistical analyses were performed, including chi-square (χ2) goodness-of-fit tests and 95% confidence intervals calculated by the Wilson method. Variables were stratified by region, age, race, education, type and period of death, and investigation status. Results: A total of 40,907 maternal deaths were recorded. From 2000 to 2020, Brazil recorded 40,907 maternal deaths. The maternal mortality ratio decreased from approximately 74 deaths per 100,000 live births in 2000 to 57 per 100,000 in 2020, representing a 23% reduction over two decades. Most deaths occurred among young, Brown women with low education levels, particularly in the Southeast and Northeast regions. Direct obstetric causes accounted for two-thirds of cases, and most deaths occurred in hospital settings, mainly during the early puerperium. Conclusions: Despite progress, maternal mortality in Brazil remains above the WHO target and is strongly influenced by social inequities. Strengthening primary care, improving referral networks, expanding postpartum follow-up, and enhancing surveillance systems are essential for preventing avoidable deaths and achieving reproductive justice.
Full article

Figure 1
Open AccessArticle
Construct Validity of the Staff Resource Adequacy Questionnaire for Healthcare Professionals (SRAQ-HP): An Exploratory and Confirmatory Factor Analysis from Latvia
by
Olga Cerela-Boltunova, Inga Millere and Ingrida Trups-Kalne
Nurs. Rep. 2025, 15(11), 395; https://doi.org/10.3390/nursrep15110395 - 10 Nov 2025
Abstract
►▼
Show Figures
Background: An effective healthcare system relies on sufficient and competent human resources. However, many countries face staff shortages, burnout, and turnover, which threaten the quality and safety of care. To address the absence of validated tools assessing healthcare professionals’ perceptions of staff
[...] Read more.
Background: An effective healthcare system relies on sufficient and competent human resources. However, many countries face staff shortages, burnout, and turnover, which threaten the quality and safety of care. To address the absence of validated tools assessing healthcare professionals’ perceptions of staff resource adequacy in Latvia, the Staff Resource Adequacy Questionnaire for Healthcare Professionals (SRAQ-HP) was developed. Methods: This study examined its construct validity through exploratory factor analysis (EFA) and confirmatory factor analysis (CFA) using a nationwide sample of 1369 healthcare professionals. EFA supported a three-factor structure comprising (1) adequacy of workload and staff resources, (2) quality of care, and (3) working conditions and support. Results: The instrument demonstrated high internal reliability (Cronbach’s α > 0.94) and moderate model fit indices (CFI/TLI > 0.90; RMSEA = 0.145; SRMR = 0.100). Although RMSEA values (0.145) were above conventional cutoffs, this was expected given the large sample and model complexity. Convergent validity was supported by correlations with established measures—the Measure of Moral Distress for Healthcare Professionals (MMD-HP), the Copenhagen Burnout Inventory (CBI), and the Anticipated Turnover Scale (ACT)—while criterion validity showed significant predictive value only for moral distress. Conclusions: Overall, the SRAQ-HP demonstrates promising psychometric properties and practical applicability for assessing staff resource adequacy in healthcare settings, although further refinement and re-validation (particularly of one reverse-worded item) are recommended before broader implementation.
Full article

Figure 1
Open AccessReview
Nursing Practice Environment in the Armed Forces: Scoping Review
by
Mafalda Inácio, Maria Carvalho, Ana Paulino, Patrícia Costa, Ana Rita Figueiredo, Elisabete Nunes, Paulo Cruchinho and Pedro Lucas
Nurs. Rep. 2025, 15(11), 394; https://doi.org/10.3390/nursrep15110394 - 7 Nov 2025
Abstract
Background: The nursing practice environment is a critical determinant of healthcare quality, patient safety, and nurse well-being. Military healthcare settings present unique challenges, including rigid hierarchical structures, deployment rotations, and resource constraints, which may significantly affect the nursing practice. This scoping review mapped
[...] Read more.
Background: The nursing practice environment is a critical determinant of healthcare quality, patient safety, and nurse well-being. Military healthcare settings present unique challenges, including rigid hierarchical structures, deployment rotations, and resource constraints, which may significantly affect the nursing practice. This scoping review mapped the available scientific evidence on the nursing practice environment in military healthcare institutions and identified its influencing factors. Methods: Following JBI methodology, a scoping review was conducted according to the PCC framework: nurses (Population), the nursing practice environment (Concept), and military healthcare settings (Context). Papers in English, Portuguese, or Spanish were included without date restrictions. Searches were performed in 4 databases (September 2025) and data selections were conducted independently by two reviewers. Results: Eleven studies (2010–2025), mainly from the United States, met the inclusion criteria. Thematic analysis revealed three main components influencing the nursing practice environment: structural (leadership, professional development, staffing), relational (collaboration, conflict management), and outcome-related (well-being, retention, patient safety). Favourable environments were associated with higher satisfaction, retention, and reduced burnout. Conversely, unfavorable environments, often influenced by rank hierarchy, deployment rotations, and organizational rigidity, were linked to turnover intention, moral distress, and compromised patient outcomes. Conclusions: Evidence from the included studies indicates that adaptive leadership, interprofessional collaboration, professional development and staffing adequacy are recurrent factors associated with nurses’ satisfaction, retention, and perceived quality of care. Hierarchy structures, deployments, and mobility also appear to influence the specific characteristics of military nursing practice environments.
Full article
(This article belongs to the Special Issue Nursing Management in Clinical Settings)
►▼
Show Figures

Figure 1
Open AccessArticle
Nurses’ Attitudes and Clinical Judgment on Skin Disinfection Before Subcutaneous Injection: Impact of Setting, Experience, and Normative Beliefs
by
Yuko Yoshida, Kohei Ikeno and Risa Takashima
Nurs. Rep. 2025, 15(11), 393; https://doi.org/10.3390/nursrep15110393 - 7 Nov 2025
Abstract
Background/Objectives: Skin disinfection before insulin administration is widely regarded as essential for preventing injection-site infection. However, the World Health Organization advises that while hand hygiene and washing with soap and water are crucial, alcohol-based disinfection before subcutaneous injection is not required. Thus,
[...] Read more.
Background/Objectives: Skin disinfection before insulin administration is widely regarded as essential for preventing injection-site infection. However, the World Health Organization advises that while hand hygiene and washing with soap and water are crucial, alcohol-based disinfection before subcutaneous injection is not required. Thus, the necessity for pre-injection (subcutaneous) skin preparation remains controversial. Therefore, this study aimed to clarify the determinants of nurses’ attitudes toward the necessity of skin disinfection before subcutaneous injection. We simultaneously examined the effects of workplace setting, years of professional experience, and social norms to identify the most significant factors influencing clinical judgment. Methods: Nurses employed in wards, outpatient settings, and home care settings were surveyed between October 2021 and January 2022 in this cross-sectional study. A structured questionnaire assessed frequency of skin disinfection and attitudes regarding its necessity before subcutaneous injection. Ordinal logistic regression was performed to identify factors associated with the attitude of nurses. Results: Overall, 992 valid responses were analyzed. Ordinal logistic regression indicated that the attitude of nurses were significantly influenced by years of professional experience (Odds Ratio [OR] = 0.98, 95% Confidence Interval [CI] [0.96, 0.99]), normative expectations (OR = 2.88, 95% CI [2.32, 3.56]), and sanctions (OR = 1.36, 95% CI [1.15, 1.62]) (all p < 0.001). Conclusions: Nurses’ beliefs regarding skin disinfection before subcutaneous injections are primarily influenced by normative expectations and professional experience, rather than workplace environment and experiential expectations. Experienced nurses do not disregard norms: they practice greater critical and situational judgment and show understanding of the purpose of disinfection.
Full article
Open AccessArticle
Positive Mental Health Questionnaire-Short Form (PMHQ-SF18): Psychometric Properties of the Spanish Version
by
Maria Teresa Lluch-Canut, Montserrat Puig-Llobet, Maria Aurelia Sánchez-Ortega, Carmen Moreno-Arroyo, Antonio R. Moreno-Poyato, Juan F. Roldán-Merino, Miguel Ángel Hidalgo-Blanco, Carmen Ferre-Grau, Núria Albacar-Riobóo, Carlos Sequeira, Sara Sanchez-Balcells, Susana Mantas-Jiménez, Marta Prats-Arimon and Zaida Agüera
Nurs. Rep. 2025, 15(11), 392; https://doi.org/10.3390/nursrep15110392 - 7 Nov 2025
Abstract
Background: The construct of positive mental health (PMH) is defined as the basis of individuals’ psychological well-being and their ability to function effectively and cope with life’s challenges. The Positive Mental Health Questionnaire (PMHQ) is a reliable tool for assessing the PMH
[...] Read more.
Background: The construct of positive mental health (PMH) is defined as the basis of individuals’ psychological well-being and their ability to function effectively and cope with life’s challenges. The Positive Mental Health Questionnaire (PMHQ) is a reliable tool for assessing the PMH factors, but its length (39 items) can pose challenges in certain contexts and populations. This highlights the need for an abridged version of the questionnaire that requires less time to administer. Therefore, the main aim was to validate the Spanish 18 item-shortened version of the PMHQ (PMHQ-SF18). Methods: The sample consisted of 574 nursing students. Psychometric analyses were carried out based on construct validity, criterion validity, and internal consistency. A confirmatory factor analysis was conducted to ascertain whether the internal structure was consistent with the model of the previously validated Portuguese brief version. Results: The results supported the good psychometric properties of the instrument, with adequate validity and reliability. Confirmatory factor analysis revealed optimal goodness-of-fit values, supporting the six-factor structure. The overall Cronbach’s alpha was 0.83. Conclusions: The findings suggest that the PMHQ-SF18 is a valid and reliable instrument, comparable to the original version, but with the added benefits of being shorter, quicker, and easier to administer. Consequently, it may be particularly useful for population-based screening studies and for monitoring change following positive mental health promotion interventions. Its abridged format makes it particularly suitable for assessing individuals with specific characteristics or in contexts where time is limited, and more concise instruments are required, for example, in primary care or critical care.
Full article
(This article belongs to the Section Mental Health Nursing)
►▼
Show Figures

Figure 1
Open AccessArticle
Nurses’ Participation in the Psychiatric Recovery Process: A Qualitative Study in Psychiatric Intensive Care Units in Chile
by
Daniela Fuentes-Olavarría
Nurs. Rep. 2025, 15(11), 391; https://doi.org/10.3390/nursrep15110391 - 6 Nov 2025
Abstract
Background: Recovery is an emerging approach. In Chile, attempts are being made to introduce the Recovery Model with specific guidelines for the care of people diagnosed with Severe Mental Disorders. The participation of nurses in this process is peripheral to the biomedical
[...] Read more.
Background: Recovery is an emerging approach. In Chile, attempts are being made to introduce the Recovery Model with specific guidelines for the care of people diagnosed with Severe Mental Disorders. The participation of nurses in this process is peripheral to the biomedical model. Objectives: To explore the participation of nurses in the recovery process of people hospitalised in Psychiatric Intensive Care between 2023 and 2024. Methods: Qualitative research, collective-case multisite study design in four hospitals. With the approval of four ethics committees, 18 nurses who signed informed consent were interviewed. Rapid qualitative analysis was performed. Results: Nursing care is mainly related to the caregiving, educational, and management roles. Recovery is associated with clinical improvement, and different components are identified, such as family and social support, the ability to resume control of one’s life, the existence of a future life plan, and the ability to manage one’s own illness. Conclusions: The results are consistent with elements described in contemporary approaches to recovery, incorporating autonomy, confidence in the person’s abilities, and shared decision-making. However, they are still far from modern approaches to personal and non-clinical recovery. Nursing needs to redirect its efforts toward recovery with a paradigm shift toward a model in which the person affected by a mental health condition is the protagonist of their own health process.
Full article
Open AccessArticle
Factors Related to Discharge-Oriented Dietary Support for Older Patients with Cancer at a Regional Core Cancer Hospital in Japan: A Cross-Sectional Study
by
Yoko Kano, Mai Yoshimura and Naomi Sumi
Nurs. Rep. 2025, 15(11), 390; https://doi.org/10.3390/nursrep15110390 - 4 Nov 2025
Abstract
Background/Objectives: Older patients with cancer are predisposed to malnutrition, contributing to adverse postoperative outcomes, high complication rates, and poor prognosis, warranting dietary support from nurses. Practices and factors related to such support remain unexplored. We examined factors associated with discharge-oriented dietary support
[...] Read more.
Background/Objectives: Older patients with cancer are predisposed to malnutrition, contributing to adverse postoperative outcomes, high complication rates, and poor prognosis, warranting dietary support from nurses. Practices and factors related to such support remain unexplored. We examined factors associated with discharge-oriented dietary support for older patients with cancer. Methods: This cross-sectional study involved registered nurses working in wards and was conducted using a self-report questionnaire between September 2024 and February 2025 at two regional core cancer Japanese hospitals. The survey included the Ward Nurses’ Discharge-Oriented Dietary Support Scale for Older Adult Patients (NDODSS), items assessing nurses’ perceived difficulty with cancer care, patient assessment, interprofessional collaboration, and their interest in, perceived importance of, and difficulty with dietary support. Data were analyzed using t-test, Pearson correlation, and multiple regression analysis. Results: Overall, 134 nurses, with an average of 6.8 years of cancer nursing experience, were included. The total mean scores for NDODSS, assessment of healthy eating behavior, adjustment of the living environment, and continual frailty assessment were 68.6 (11.8), 28.4 (4.9), 18.2 (4.7), and 22.0 (4.2), respectively. Multiple regression analysis showed that NDODSS was significantly associated with difficulty providing dietary support (β = −0.127, p = 0.043), physical assessment of cancer patients (β = 0.282, p < 0.001), social assessment (β = 0.207, p = 0.003), and consultation with other professionals (β = 0.205, p = 0.010). Conclusions: Dietary support for older patients with cancer requires a multidisciplinary approach, including cancer symptom assessment, social factor evaluation and sharing dietary support-related challenges.
Full article
Open AccessArticle
Students’ Oral Histories on Family Environment and Alcohol Use: A Qualitative Study
by
Bruno Pereira da Silva, Gabriel da Silva Brito, Marília Ignácio Espíndola, Clesyane Alves Figueiredo, Cristiano Gil Regis, Maria Giovana Borges Saidel, Débora de Souza Santos, Roberto Ariel Abeldaño Zuñiga, Marluce Mechelli de Siqueira, Manoel Antônio dos Santos and Sandra Cristina Pillon
Nurs. Rep. 2025, 15(11), 389; https://doi.org/10.3390/nursrep15110389 - 4 Nov 2025
Abstract
Objectives: To investigate family-related factors influencing alcohol use from the perspective of nursing students. Methods: A qualitative approach grounded in the Oral History method was employed. Data were collected through interviews with nursing students from a public higher education institution located
[...] Read more.
Objectives: To investigate family-related factors influencing alcohol use from the perspective of nursing students. Methods: A qualitative approach grounded in the Oral History method was employed. Data were collected through interviews with nursing students from a public higher education institution located in the Amazon. Thematic analysis was conducted, supported by a theoretical framework relevant to alcohol consumption. Results: Four thematic categories emerged: (1) family inhibition toward alcohol use, (2) implicit prohibition of alcohol within the household, (3) financial dependence on family, and (4) responsibilities associated with adulthood. Conclusions: The study highlights the protective role of family structure in shaping young adults’ attitudes toward alcohol. These findings can inform university-level interventions, including: Awareness and education campaigns, Prevention programs, Psychological and psychiatric support services, and Partnerships with local communities.
Full article
(This article belongs to the Special Issue Mental Health and Well-Being of Nursing Students: Challenges, Interventions, and Future Directions)
Open AccessArticle
The Face of Crisis: Examining Factors Affecting Nurses’ Professional Values During the COVID-19 Pandemic
by
Withirong Sutthigoon, Manaporn Chatchumni, Ravinan Thatsiriniratkul, Nuchanard Kiennukul, Wanitcha Roungsri, Sasiwan Boonyatham and Pitchayapan Chantara
Nurs. Rep. 2025, 15(11), 388; https://doi.org/10.3390/nursrep15110388 - 31 Oct 2025
Abstract
Background/Objectives: Nurses’ professional values are closely linked to job satisfaction, organizational commitment, and establishing objectives at work. During the COVID-19 pandemic, these relationships became especially crucial, yet they remain underexplored in the context of Southeast Asia. This study aimed to examine how these
[...] Read more.
Background/Objectives: Nurses’ professional values are closely linked to job satisfaction, organizational commitment, and establishing objectives at work. During the COVID-19 pandemic, these relationships became especially crucial, yet they remain underexplored in the context of Southeast Asia. This study aimed to examine how these organizational and motivational factors influence professional values among nurses in a large public hospital in Thailand. Methods: A cross-sectional survey was conducted with 336 registered nurses who had at least six months of experience caring for COVID-19 patients. Standardized instruments were employed to measure job satisfaction, organizational commitment, establishing objectives at work, and professional values, and correlation analyses were conducted to assess associations between variables. Results: Job satisfaction correlated positively with professional values (r = 0.505, β = 0.097), while organizational commitment showed the strongest association (r = 0.620, β = 0.528). Establishing objectives at work was also positively related, though to a lesser extent (r = 0.236, β = 0.086). Conclusions: These findings underscore the importance of supportive work environments that foster motivation, recognition, and career development in sustaining nurses’ professional values, especially in times of crisis. This study also serves as a reference for the development of the nursing workforce in post-pandemic healthcare systems, with implications for international health policy and workforce planning.
Full article
(This article belongs to the Section Nursing Education and Leadership)
►▼
Show Figures

Figure 1
Highly Accessed Articles
Latest Books
E-Mail Alert
News
Topics
Topic in
Healthcare, Pharmacy, Clinics and Practice, Nursing Reports, EJIHPE
Advancing the Knowledge and Application of Health Behavior Theories
Topic Editors: Yifei Liu, Dhananjay NayakankuppamDeadline: 31 December 2025
Topic in
Brain Sciences, IJERPH, JAL, Nursing Reports, Nutrients, Healthcare
Healthy, Safe and Active Aging, 2nd EditionTopic Editors: Antonella Lopez, Andrea Bosco, Alessandro Oronzo Caffò, Elisabetta Ricciardi, Giuseppina Spano, Luigi TinellaDeadline: 28 February 2026
Topic in
Hospitals, IJERPH, Nursing Reports, Healthcare
Health Services Optimization, Improvement, and Management: Worldwide Experiences
Topic Editors: Alexandre Morais Nunes, Diogo Filipe da Cunha FerreiraDeadline: 30 April 2026
Special Issues
Special Issue in
Nursing Reports
Sustainable Practices in Nursing Education
Guest Editors: Cristina Álvarez-García, Maria Dolores López FrancoDeadline: 15 December 2025
Special Issue in
Nursing Reports
Nursing Care for Patients with Chronic Pain
Guest Editors: Adriano Friganovic, Biljana Filipovic, Irena KovačevićDeadline: 31 December 2025
Special Issue in
Nursing Reports
Innovations in Nursing Education, Practice and Research: Emphasizing Health Literacy
Guest Editors: Antonio Martinez-Sabater, Elena Chover-Sierra, Carles Saus-OrtegaDeadline: 31 December 2025
Special Issue in
Nursing Reports
Nursing Interventions to Improve Healthcare for Older Adults
Guest Editor: Juan Manuel Vázquez-LagoDeadline: 31 December 2025
Topical Collections
Topical Collection in
Nursing Reports
Feature Review Papers in Mental Health Nursing Section
Collection Editors: Daniel Bressington, Martin Jones, Allison Wang, Daisy Dexing Zhang, Worku Animaw Temesgen
Topical Collection in
Nursing Reports
Feature Review Papers in Artificial Intelligence and Digital Innovations in Nursing Care Section
Collection Editors: Niall Higgins, Xujuan Zhou

