Next Article in Journal
Can We Trust Green Apps? Mapping out 14 Trustworthiness Indicators
Next Article in Special Issue
Tracing the Diffusion of Sustainability Discourse: Institutional Signals and Consumer Search Behavior in the United States
Previous Article in Journal
Moonlit Roads—Spatial and Temporal Patterns of Wildlife–Vehicle Collisions in Serbia
Previous Article in Special Issue
Variety-Seeking Shopping Behaviours in the Age of Green Content Marketing, Affiliate Marketing, and Shopping Motives: An Agenda for Future Research Using a TCCM Approach
 
 
Font Type:
Arial Georgia Verdana
Font Size:
Aa Aa Aa
Line Spacing:
Column Width:
Background:
Article

Data-Driven Insights into Consumer Satisfaction in E-Learning: Implications for Sustainable Digital Marketing

The Faculty of Marketing, The Bucharest University of Economic Studies, 010404 Bucharest, Romania
*
Author to whom correspondence should be addressed.
Sustainability 2025, 17(14), 6445; https://doi.org/10.3390/su17146445
Submission received: 18 June 2025 / Revised: 8 July 2025 / Accepted: 11 July 2025 / Published: 14 July 2025
(This article belongs to the Special Issue Sustainable Marketing: Consumer Behavior in the Age of Data Analytics)

Abstract

This study investigates consumer satisfaction in e-learning services by addressing a specific gap in the literature: the limited integration of sustainability principles and behavioral modeling in understanding satisfaction drivers in online education. While existing studies have explored engagement and usability, few have considered how sustainability-related factors influence satisfaction in digital learning environments. Based on a conceptual model involving system quality, service quality, motivation, and cognitive engagement, we applied structural equation modeling (WarpPLS) to a sample of 312 university students from Romania, using mainstream learning management systems (LMS). Data were collected from students at the Bucharest University of Economic Studies using a convenience sampling method. The results show that service quality and cognitive engagement are the strongest predictors of satisfaction. This study offers practical recommendations for improving sustainable digital marketing strategies in e-learning, such as enhancing support services and aligning platform features with eco-conscious consumer expectations.

1. Introduction

Consumer behavior is a fundamental pillar in the development of modern marketing strategies [1]. In today’s competitive environment, understanding how consumers make decisions—especially in digital contexts—has become increasingly complex. This behavior includes both psychological and emotional mechanisms [2], as well as the ways individuals respond to marketing stimuli and digital service experiences [3]. Companies now rely on data analytics to personalize offerings and optimize consumer experiences, fostering long-term loyalty and adaptability to shifting consumer expectations [4].
Recent evolutions in consumer preferences also highlight a growing concern for sustainability. As awareness of environmental and ethical issues increases, users gravitate toward platforms and brands that demonstrate responsibility, efficiency, and transparency. In this sense, digital service providers—such as e-learning platforms—must align their architecture and user experience with sustainable principles. This means reducing digital waste, promoting inclusive access, and encouraging lifelong learning.
Although e-learning adoption has been widely studied in recent years, existing research rarely addresses how sustainability-related expectations shape user satisfaction and platform engagement. Elements such as environmental awareness, ethical platform design, and responsible digital interaction remain underexplored. These aspects are increasingly important for younger users, who seek services that align with values of transparency, equity, and long-term impact.
This study addresses this gap by proposing a conceptual model that combines service and system quality with motivational and engagement factors grounded in sustainable digital behavior. The model aims to provide both theoretical insight and practical guidance for platforms seeking to align user satisfaction with sustainable marketing goals.
However, while many studies examine usability, engagement, or technology adoption in online education, few focus on how sustainability-related values influence satisfaction in digital learning environments. Existing models rarely integrate constructs such as environmental awareness or ethical digital behavior into their evaluation of e-learning success. This paper addresses this research gap.
Recent studies on e-learning focus extensively on usability, engagement, or the adoption of digital tools, yet few explore how sustainability values—such as environmental awareness, inclusivity, or ethical digital conduct—directly influence satisfaction. For example, while refs. [5,6] explore technological access and instructional design, they overlook how sustainability considerations shape user expectations or satisfaction outcomes. Furthermore, research by Hoyer et al. [7] confirms the relevance of service quality but omits broader ethical and environmental contexts. This study addresses this gap by examining how motivational and behavioral factors, rooted in sustainability principles, influence learner satisfaction in e-learning environments.
The objectives of the study are threefold:
(1)
To identify the main predictors of consumer satisfaction in e-learning (e.g., system quality, service quality, motivation, and engagement);
(2)
To examine the mediating role of cognitive engagement and active learning in the satisfaction-building process;
(3)
To offer actionable insights for sustainable digital marketing in the context of online education.
This study contributes to the literature by integrating sustainability concerns into the analysis of e-learning satisfaction, an area that remains underexplored in prior models using constructs such as system quality or cognitive engagement. Unlike previous research, this study emphasizes how these constructs function in digital education contexts where sustainability is both a value and a functional driver of user satisfaction.
The remainder of this paper is structured as follows: Section 2 presents the theoretical background; Section 3 details the methodology and data collection; Section 4 describes the results; Section 5 discusses the findings in relation to previous literature and sustainability implications; and Section 6 concludes with theoretical contributions, limitations, and directions for future research.

2. Theoretical Background

Consumer behavior encompasses the entirety of processes through which individuals or groups select, acquire, use, and dispose of goods, services, ideas, or experiences to satisfy their needs and desires. This concept includes analyzing how consumers make purchasing decisions, the factors influencing these decisions, and the effects of their choices on the market and society [2].

2.1. Consumer Behavior in an e-Learning Context

Consumer behavior is shaped by a wide range of factors that interconnect to influence individual choices and preferences. Among the most significant are psychological factors, which include perceptions, attitudes, motivations, and learning. Perceptions influence how consumers interpret information and evaluate products, while attitudes determine how they feel about various options. Motivations, such as the desire to fulfill basic needs or achieve personal goals, play an essential role in purchasing decisions. Learning, which involves how past experiences influence future behaviors, contributes to the development of consumption preferences and habits [4].
Social factors also have a strong influence on consumer behavior. These include the influence of family, friends, and social groups, which can shape individual choices through recommendations, pressures, or accepted norms. The impact of media and advertising, along with cultural and social influences, contributes to shaping perceptions and preferences. For example, trends and models promoted by influencers or marketing campaigns can alter how consumers perceive the value and attractiveness of products and services [5,6,7].
Finally, economic and environmental factors also affect consumer behavior. Economic stability, disposable income, and product prices influence consumers’ ability and willingness to make purchases. Additionally, environmental factors, such as product availability, market conditions, and economic trends, can alter purchasing preferences and behaviors. For instance, during an economic recession, consumers may become more budget-conscious and savings-oriented, which in turn impacts demand and marketing strategies [8,9].
In recent years, environmental and ethical considerations have become increasingly relevant in shaping digital consumer behavior. Eco-conscious users expect platforms—including e-learning systems—to demonstrate responsibility by minimizing digital clutter, reducing cognitive overload, and ensuring privacy and data ethics. These emerging preferences influence platform selection, satisfaction, and loyalty, particularly among younger, sustainability-oriented audiences [4,5].
While many studies confirm a strong link between service quality and consumer satisfaction [4,5], some empirical findings challenge the universality of these effects. For example, ref. [6] observed that in certain educational settings, the influence of cognitive engagement on satisfaction is mediated by contextual factors such as platform familiarity or cultural learning norms. Similarly, ref. [7] emphasized that service quality does not uniformly predict satisfaction in all user groups, particularly when digital literacy varies significantly.
In the context of digital education, consumer satisfaction is shaped by a combination of system-related, content-related, and user-centered factors. Among these, platform usability, responsiveness, and content clarity are frequently cited as key elements influencing perceived value [4,6]. Moreover, the presence of interactive tools such as discussion boards, real-time feedback mechanisms, and multimedia resources has been positively associated with learners’ perceived quality of service. When learners view digital platforms as intuitive, stable, and rich in functionality, their overall satisfaction tends to increase, reinforcing platform loyalty and future engagement.
Recent empirical studies highlight that satisfaction in e-learning environments is not only a result of functional quality but also of psychological and motivational alignment [7,9]. Specifically, when educational services are perceived as engaging, socially inclusive, and supportive of autonomous learning, they contribute more substantially to a student’s positive evaluation of the learning experience. In sustainable digital education, satisfaction further depends on the perception that the learning process is efficient, meaningful, and aligned with broader environmental or ethical values. Therefore, conceptual models aiming to explain satisfaction must integrate variables such as cognitive engagement, motivation, and sustainable interaction practices.

2.2. Definition of Consumer Behavior in Services

Service consumer behavior refers to the study of how individuals or organizations select, use, and evaluate services to satisfy their needs and desires. This concept involves analyzing the processes through which consumers form expectations and perceptions of available services, make purchasing decisions, experience the services, and assess post-service satisfaction. The study of consumer behavior in services explores how psychological, social, and economic factors influence these decisions and evaluations, considering that services are intangible, perishable, and often consumed at the time of delivery [10,11].
These behavioral mechanisms are highly relevant in digital services such as e-learning, where satisfaction depends not only on functional aspects (e.g., usability, accessibility), but also on how learners perceive value, trust, and ethical design. In this study, we focus on how consumer behavior principles map onto key constructs such as system quality, service quality, motivation, and cognitive engagement—elements essential for understanding satisfaction in educational technology services [10,11].

2.3. Methods and Techniques for Researching Consumer Behavior in Services—From Traditional to Innovative

Consumer behavior in services can be studied through both traditional and modern research methods. While techniques such as surveys, interviews, focus groups, and observation remain widely used [12,13,14], the rise of digital platforms has led to an increased reliance on data-driven tools, such as online questionnaires and structural equation modeling (SEM) [15,16]. In this study, we adopt a survey-based approach combined with SEM analysis using WarpPLS 8.0 software, allowing us to model and test relationships among psychological, informational, and behavioral constructs relevant to digital learning satisfaction [17,18].

2.4. Online Learning

Recent trends in online education reflect a significant increase in enrollment, driven by several key factors. First, greater accessibility to technology and the internet has made online education a viable option for an increasing number of people [19]. Digital platforms enable users to access courses and educational resources from any part of the world, removing geographical and temporal barriers that previously limited access to education. Moreover, the flexibility offered by these platforms plays a critical role in attracting students. The ability to learn at one’s own pace, tailor study schedules to personal commitments, and choose from a diverse range of courses and modules adds to the appeal of online education. This flexibility is particularly valuable for professionals seeking to enhance their skills without sacrificing their current responsibilities or for individuals with other obligations [20].
Furthermore, continuous technological innovations and improvements in online learning platform design enhance the educational experience. Advanced features, such as real-time interactions, personalized feedback, and multimedia resources, make the learning process more engaging and effective. These features, combined with accessibility and flexibility, contribute to the growing popularity of online education and the continued development of this sector [20].
Recent data highlight a significant shift in consumer preferences for online learning services, with an increasing tendency towards shorter and more interactive courses. This trend indicates a heightened demand for efficiency and conciseness, as individuals seek to maximize the value of the time invested in education. Short courses, often referred to as “microlearning,” allow students to cover essential material in small, easily digestible segments, providing a sense of rapid progress. This format also helps maintain attention more effectively than traditional, longer course formats [21,22].
Interactivity has also become a crucial element in online course design, addressing the need for active engagement and instant feedback. Interactive tools such as quizzes, simulations, and virtual group discussions allow students to immediately apply what they have learned, thus reinforcing knowledge and ensuring a more dynamic educational experience. This interactivity not only enhances information retention but also fosters a sense of community, even in fully online environments, which is essential for sustaining long-term motivation [23,24].
The trend toward shorter and interactive courses signals an innovative direction in online course design, where personalization and adaptability are prioritized. Educators and online learning platforms must remain flexible, adapting content to meet the needs and expectations of modern students, who seek high-quality education that fits into their busy schedules and is accessible at any time. This evolution in course design suggests that the future of online learning will be increasingly user-centered, offering not only knowledge but also an efficient and enjoyable learning experience [25].
Moreover, this user-centric evolution in e-learning aligns with the principles of sustainability marketing, which emphasize responsible consumption, long-term value creation, and ethical digital engagement. Shorter, interactive, and personalized formats reduce digital fatigue and resource waste, while promoting efficient knowledge transfer. Platforms that incorporate sustainable design and transparent data usage policies are increasingly favored by environmentally and ethically conscious users.
In the online environment, satisfaction and trust play crucial roles in shaping how users engage and interact with platforms and services. Satisfaction arises when user experiences exceed or at least meet their initial expectations. For instance, in an online course, students feel satisfied when materials are well-structured, accessible, and relevant to their needs. This satisfaction motivates them to participate actively, complete tasks on time, and remain engaged in the long term. Thus, satisfaction is not merely an end result but a dynamic factor that fuels ongoing user engagement [26,27].
Trust, on the other hand, forms the foundation of strong online relationships. Whether it involves an e-learning site, social media platform, or online store, users need to feel they can trust the platform to fully engage. This trust is built through repeated positive experiences, security, transparency, and effective support. When users know that their information is protected and that services are reliable, they are much more likely to explore further, engage in additional activities, and remain loyal to the platform [28].
The interaction between satisfaction and trust generates deeper engagement in the online environment. When users are both satisfied with the services offered and trust the platform, this is reflected in their online behaviors. They not only return to the platform but also recommend it to others, actively participate in virtual communities, and are more open to trying new features or services. This engagement goes beyond mere usage and extends to active involvement, where users contribute to the platform’s growth and development by providing feedback, participating in discussions, and becoming brand ambassadors [29,30].
In the long term, the influence of satisfaction and trust on engagement not only keeps users involved but also helps create a culture of loyalty. In a digital world full of alternative options, a platform that manages to maintain high levels of satisfaction and build strong trust among its users has a significant competitive advantage. This translates into a more stable user base that remains loyal and grows organically through recommendations and contributions, thereby strengthening the platform’s digital ecosystem [31].
These dynamics align closely with the constructs proposed in our conceptual model, where system and service quality influence user motivation and engagement, ultimately shaping satisfaction with e-learning services. By integrating these factors, we aim to offer a more comprehensive and sustainability-aware perspective on digital consumer satisfaction in education.
Given these evolving preferences and sustainability expectations, the next section presents the empirical framework and methodology used to analyze how these factors influence satisfaction in online learning.

3. Materials and Methods

This article proposes the creation of a conceptual model (Figure 1) to highlight the connections between variables relevant to consumer satisfaction in online learning services.

3.1. Hypothesis Formulation

Hypothesis formulation is a crucial process that guides research and helps in understanding the relationships between different aspects of consumer behavior. Hypotheses are statements that predict how one variable will influence another. They are based on theoretical knowledge and prior observations and are tested through data analysis to confirm or modify the predicted relationships. Essentially, hypothesis formulation establishes clear expectations that help explore and understand how different aspects of marketing interact [16,32].
Based on the proposed research model, the following hypotheses are formulated:
H1: 
There is a direct and positive relationship between system quality and service quality. This hypothesis is grounded in previous findings indicating that platform usability and accessibility directly impact perceived service effectiveness in digital contexts. As noted by [4], the quality of the technological infrastructure shapes user expectations and satisfaction with related services.
H2: 
There is a direct and positive relationship between information quality and service quality. Research has shown that the clarity, accuracy, and relevance of content influence how users evaluate overall service delivery, especially in online learning environments [5,6]. Informational clarity is a precursor to trust and perceived reliability.
H3: 
There is a direct and positive relationship between service quality and cognitive engagement. Service quality contributes to learners’ willingness to actively participate in educational activities. As suggested by [7], timely feedback, intuitive navigation, and access to support services are factors that increase users’ mental involvement and perceived control during learning.
H4: 
There is a direct and positive relationship between motivation and cognitive engagement. According to [8,9], motivation is a key psychological driver of engagement. When users are intrinsically or extrinsically motivated, they tend to invest more cognitive effort into processing and applying learning content.
H5: 
There is a direct and positive relationship between cognitive engagement and active learning. Cognitive engagement enables deeper information processing, which translates into behaviors such as problem-solving and critical thinking—core elements of active learning [10,11]. When learners are cognitively involved, they are more likely to participate interactively.
H6: 
There is a direct and positive relationship between motivation and active learning. Motivation encourages users to take initiative in learning activities. As noted by [12], motivated learners tend to engage more frequently in self-directed tasks, discussions, and hands-on experiences that define active learning strategies.
H7: 
There is a direct and positive relationship between service quality and consumer satisfaction. Previous studies have established a strong link between service quality and consumer satisfaction in digital environments. As reported by [4,5], users associate responsive support and reliable platforms with higher satisfaction levels.
H8: 
There is a direct and positive relationship between active learning and consumer satisfaction. Active learning methods improve learning outcomes and emotional satisfaction with the educational process. Refs. [13,14] support the idea that hands-on, participatory learning environments lead to increased satisfaction, especially when they align with learners’ autonomy and goals.
Each hypothesis in our conceptual model is grounded in established theories and validated measurement frameworks. For example, the relationship between system quality and service quality (H1) is supported by prior applications of the Web-Based Learning Environment Instrument (WBLEI) [33], while the information–service quality link (H2) aligns with empirical findings on online portal usability [34]. The association between motivation and engagement (H4, H6) is anchored in Self-Determination Theory [35], and the constructs of cognitive engagement and active learning (H5, H8) are rooted in the ICAP model and active learning principles [36,37]. These foundations ensure that our hypotheses are both theoretically coherent and empirically testable within the context of e-learning services.
The selection of constructs was guided by their recurring presence in successful IS success and user engagement models, as well as their relevance for measuring user satisfaction in e-learning contexts. System quality and service quality reflect platform performance, while motivation and cognitive engagement capture user-centered factors essential for learning effectiveness. Other constructs such as trust or price sensitivity were considered but excluded due to limited relevance in institutional e-learning environments where access is typically free.

3.2. Development of the Measurement Instrument

The measurement instrument was designed using previously validated scales to ensure construct validity and comparability with existing research. Each construct in the model—such as system quality, service quality, or satisfaction—was operationalized using items adapted from established sources in the literature. All items were measured using a five-point Likert scale (1 = Strongly Disagree, 5 = Strongly Agree), unless otherwise specified. For model validation research, we conducted a pilot test of the questionnaire on a sample of 30 individuals to assess respondents’ comprehension of the questions and phrasing, thereby eliminating any ambiguous language. Additionally, this pilot test helped identify potential issues such as omissions, redundancies, or questions that do not yield the desired information. This pilot testing also helped determine the average time required to complete the questionnaire, avoiding the risk of it being too long or tedious for respondents. It also validated the logical flow of questions, ensuring that they are presented in a coherent and consistent order, avoiding abrupt topic shifts that could confuse respondents. An essential role of pilot testing is to check response formats, allowing researchers to see if the response options are relevant and if all possible choices are included. Pilot testing is critical to ensure the success of the main research, reducing the risks associated with collecting inaccurate or incomplete data [15]. Without pilot testing, a questionnaire may generate inconclusive or invalid data, impacting the study’s results and conclusions.
Despite its valuable advantages, pilot testing has a noteworthy limitation: limited representativeness. Typically conducted on a small sample, pilot testing does not always reflect the diversity of the target population. Consequently, pilot test results may not always be generalizable or applicable to the broader research scope [12,14]. Although pilot testing uses small samples, it yields positive effects on both the questionnaire and the model. For questionnaire validation, it ensures clarity and understanding of questions, coherence in structure, and data reliability and validity. Regarding implications for the research model, it ensures variable consistency and provides feedback on the model [15].
To create an effective questionnaire for a marketing model, it is crucial to select the appropriate scales from existing literature to measure the variables included in the model. This process involves identifying and using validated scales that have proven effective in accurately measuring the construct of interest. Selecting the correct scales helps obtain precise and reliable data, which, in turn, allows for solid conclusions and the development of well-founded marketing strategies.
System quality (CS): The Web-Based Learning Environment Instrument (WBLEI) [33] was developed to assess web-based learning environments, including a section specifically focused on system quality, particularly related to accessibility and interface. Likert scale 1–5, two items.
Service quality (CSv): Service quality in the online environment can be measured by dimensions such as technical support, clarity and accessibility of learning materials, promptness of instructor responses, and quality of interactions. The SERVQUAL model, developed by Parasuraman, Zeithaml & Berry (1988) [38], is relevant for assessing service quality. Yang et al. (2005) [39] later created an Adapted SERVQUAL Model for E-Learning. The adapted SERVQUAL questionnaire for e-learning, which measures service quality by evaluating the availability and competence of the support team, service reliability, and resource accessibility, was analyzed, and six items measuring the SQ construct were selected.
Information quality (CI): To scale this construct, we used the Information Quality Scale [34], which measures students’ perceptions of information quality in an online learning system, evaluating aspects such as accuracy, relevance, and clarity of information.
Cognitive engagement (IC): Cognitive engagement can be evaluated by the degree to which users actively and deeply process information. The ICAP model—Interactive, Constructive, Active, and Passive Engagement Model—suggests four levels of cognitive engagement that reflect how students process information.
Motivation (M): In the context of online learning, motivation can be measured based on Self-Determination Theory [35], distinguishing between intrinsic motivation (derived from the joy of learning) and extrinsic motivation (learning to achieve external rewards, such as good grades or a certificate).
Active learning (IA): The items are based on the Active Learning Scale [36]. Active learning involves the active participation of students in the learning process by applying concepts, solving problems, participating in discussions, and collaborating with peers.
Consumer satisfaction (SC): The E-learning Satisfaction Scale [37] is among the most frequently used in the literature to measure consumer satisfaction within e-learning services. It includes several dimensions, such as system quality, support provided, interaction, and user perception.
While most constructs were measured using a five-point Likert scale, the service quality items used a seven-point scale to capture greater nuance in user perception, consistent with the SERVQUAL-based adaptations in e-learning contexts [38,39].
The main data collection involved a sample of 312 students enrolled in undergraduate and postgraduate programs at the Bucharest University of Economic Studies. Respondents were selected through convenience sampling and completed the questionnaire online via Google Forms. The overall response rate was 78%. Data were collected between March and May 2024.
Given that data collection was conducted in Romania, cultural and systemic factors specific to this region may influence perceptions of service and system quality, as well as motivational factors. While Romania is representative of emerging e-learning markets in Eastern Europe, caution should be exercised when generalizing findings to contexts with different digital infrastructure or cultural attitudes toward sustainability.

4. Results

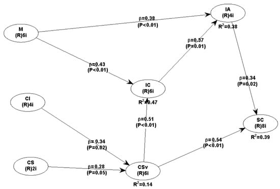
Following the development of the conceptual framework and the operationalization of variables through validated measurement instruments, the collected data were analyzed using structural equation modeling (SEM) with WarpPLS. This method enabled the testing of direct and indirect relationships between key constructs influencing consumer satisfaction in e-learning environments. The model is grounded in data-driven analytics and reflects behavioral tendencies relevant to sustainable digital service design. The aim of this analysis was not only to confirm the hypothesized relationships, but also to reveal which dimensions (e.g., service quality, motivation, and engagement) serve as critical drivers of satisfaction within platforms increasingly evaluated by environmentally and ethically conscious consumers. The next section presents the structural model (Figure 2) and the statistical significance of each path coefficient, shedding light on the strength and direction of these relationships.
To evaluate the explanatory power of the model, we also examined the coefficient of determination (R2) for each endogenous variable (Table 1). These values indicate the proportion of variance explained by the predictors in the model.
The model demonstrates substantial explanatory power, particularly for consumer satisfaction (R2 = 0.39) and cognitive engagement (R2 = 0.47), indicating a robust structural framework.
To enhance clarity and conciseness, Table 2 summarizes the results of the hypothesis testing, including standardized path coefficients (β) and significance levels (p-values).
The results show that all eight hypotheses were supported by the data. Service quality emerged as the strongest predictor of both cognitive engagement and consumer satisfaction. Motivation also had a significant influence on engagement and active learning. These findings indicate that platforms emphasizing responsiveness, content quality, and motivational features are more likely to foster deep engagement and long-term satisfaction. In line with our sustainability perspective, these results suggest that investing in quality digital service design supports not only user success but also responsible, lasting platform use.
The results from Table 2 indicate that system quality (β = 0.28, p = 0.05) and information quality (β = 0.34, p = 0.02) both significantly and positively influence service quality, supporting hypotheses H1 and H2. Furthermore, service quality strongly impacts cognitive engagement (β = 0.51, p < 0.01) and consumer satisfaction (β = 0.54, p < 0.01), confirming H3 and H7. Motivation also exerts a significant influence on both cognitive engagement (β = 0.43, p < 0.01) and active learning (β = 0.38, p < 0.01), validating H4 and H6. Additionally, cognitive engagement significantly predicts active learning (β = 0.37, p = 0.01), and active learning contributes to consumer satisfaction (β = 0.34, p = 0.02), supporting H5 and H8. All hypotheses were therefore supported by the data.
The overall model fit was assessed using WarpPLS indicators (Figure 3). The results showed that the structural model met the recommended thresholds for path significance, explanatory power, and overall model adequacy, confirming its robustness in analyzing user satisfaction in e-learning services.
From a sustainability perspective, these findings are relevant because higher levels of engagement and satisfaction are associated with more efficient use of digital resources, reduced dropout rates, and increased platform loyalty—all of which contribute to responsible digital consumption.

5. Discussion

The findings of this study provide valuable insights into the key drivers of consumer satisfaction in online learning services and offer meaningful implications for sustainable digital marketing strategies. Among the most significant relationships identified, the strong influence of service quality on both cognitive engagement (β = 0.51, p < 0.01) and consumer satisfaction (β = 0.54, p < 0.01) confirms that users highly value well-structured, responsive, and supportive digital environments. These results align with previous studies highlighting the role of perceived service quality in shaping online user behavior and brand trust.
These results have sustainability implications across three main dimensions. Environmentally, higher service quality and engagement reduce platform switching and unnecessary digital resource use. Socially, increased motivation and cognitive engagement support more inclusive and lifelong learning. Economically, satisfied learners are more likely to remain loyal to platforms, reducing acquisition costs and supporting long-term digital value creation. These patterns highlight how sustainable consumer behavior can emerge naturally from well-designed e-learning systems. Environmentally, e-learning reduces reliance on physical infrastructure and printed materials, lowering carbon footprints and digital waste. Socially, it promotes equitable access to education for underserved groups, particularly in rural or economically disadvantaged areas. Economically, platforms with high satisfaction and engagement ensure higher retention and reduced learner dropout, optimizing operational efficiency and long-term value creation.
Motivation also emerged as a crucial determinant, positively influencing both engagement and active learning. This supports self-determination theory in digital education contexts, where intrinsic and extrinsic motivation jointly enhance learning outcomes and user retention. Given that consumer expectations increasingly reflect a desire for flexibility, ethical design, and transparency, platforms that foster motivation through meaningful content and user-centric experiences are more likely to build sustainable relationships with their users.
These findings are consistent with recent studies emphasizing the role of intrinsic motivation in sustaining user engagement in digital learning environments [21,22]. Moreover, the link between service quality and satisfaction aligns with the work of Sun et al. [37], who found that responsiveness and content clarity significantly influence learner satisfaction. For instance, Garrison and Cleveland-Innes [23] highlighted how structured interaction improves satisfaction but did not address environmental efficiency. Our study builds upon this by showing how user satisfaction is also linked to platform sustainability features—such as digital minimalism, eco-friendly design, and reduced cognitive load. Lee et al. (2024) [40] found that ethically designed interfaces—characterized by digital minimalism and environmental awareness—enhance student motivation, aligning with our findings that sustainability-aligned platform features support satisfaction. Xu et al. (2022) [41] further showed that eco-conscious behaviors correlate with improved learning outcomes, reinforcing the holistic sustainability implications of our results. Finally, Singh et al. (2025) [42] highlighted how LMS integration of sustainability dimensions improves not only system use but also long-term value generation across economic and social domains. However, few studies have integrated these results with a sustainability lens, making our contribution distinctive in linking engagement mechanisms to eco-ethical outcomes.
Cognitive engagement and active learning, which mediate the relationship between perceived quality and satisfaction, are indicative of a shift from passive to active consumption patterns in online services. This trend is especially relevant in sustainability-focused consumer behavior, where users seek more than transactional value—they desire purposeful and participatory experiences. Our data-driven model confirms that engagement metrics are not only predictors of learning success but also of long-term satisfaction, thus offering actionable guidance for e-learning providers aiming to embed sustainability into their value propositions.
Furthermore, the use of structural equation modeling (WarpPLS) in this study reinforces the role of advanced data analytics in uncovering behavioral patterns and optimizing service design. As businesses adapt to sustainability-driven markets, the ability to interpret behavioral data accurately becomes a strategic asset. Our research contributes to this by illustrating how analytical tools can identify the most impactful factors in user satisfaction and inform evidence-based decision-making. The path modeling approach further allows practitioners to identify which service features or user perceptions yield the highest leverage for improving satisfaction—critical insights for resource-efficient, sustainable platform development.
From a marketing perspective, these insights can be used to tailor digital communication, refine consumer segmentation, and develop ethical engagement strategies that align with green consumer expectations. Given the rising demand for transparency, environmental responsibility, and personalization, e-learning platforms that strategically integrate these values into their service architecture are likely to achieve both competitive advantage and consumer loyalty. Such alignment not only enhances user value but also supports broader sustainability goals, such as reducing digital waste, optimizing content delivery cycles, and fostering mindful digital engagement. This reflects the core of sustainable digital marketing: creating lasting, ethical, and low-impact user experiences.
Taken together, these findings support a broader understanding of sustainable consumer behavior in digital environments and highlight the potential for integrating sustainability principles into digital service models through data-informed strategies.

6. Conclusions

One of the significant conclusions of this research is that all hypotheses investigated were supported by statistical data. Each relationship proposed within the conceptual model has been validated, demonstrating a series of meaningful connections among the variables influencing consumer satisfaction in online learning services.
From a theoretical perspective, this study contributes to the literature by integrating sustainability-related variables into an e-learning satisfaction model. It advances the understanding of how motivation and cognitive engagement mediate the relationship between service/system quality and satisfaction. Moreover, the model expands the traditional digital service framework by incorporating ethical and eco-conscious user perspectives, thus enhancing its relevance to sustainable consumer behavior.
The results indicate that “Cognitive Engagement” has an R2 value of 0.47 in Warp PLS, meaning that 47% of the variance in cognitive engagement is explained by the predictors included in the regression model—namely, service quality and motivation. This is a relatively substantial result, suggesting that the considered variables play an important role in influencing cognitive engagement in this model. However, it is also clear that there are other factors influencing cognitive engagement that were not captured by the current model.
This study is not without limitations. First, the sample consisted only of students from a single university in Romania, limiting the generalizability of the findings. Second, data were collected using self-reported questionnaires, which may be subject to response bias. Third, the cross-sectional design prevents the inference of causal relationships. Future research could address these limitations by including cross-cultural or longitudinal data.
The findings confirm that service quality and motivation significantly contribute to cognitive engagement and, in turn, to active learning and consumer satisfaction. For instance, a positive and moderately strong relationship between system quality and service quality (β = 0.28, p = 0.05) and a slightly stronger relationship between information quality and service quality (β = 0.34, p = 0.02) indicate that while quality aspects in the system and information provided play a role, their influence remains moderate. The impact of service quality on cognitive engagement (β = 0.51, p < 0.01) and subsequently on consumer satisfaction (β = 0.54, p < 0.01) highlights a strong connection, suggesting that high-quality services directly enhance engagement and satisfaction.
Based on the outcomes and literature review, a recommendation for future research is to examine the influence of “Course Price” as an additional factor that may impact both cognitive engagement and consumer satisfaction in online learning services. Investigating this variable could provide a more comprehensive understanding of consumer behavior in the context of online education, allowing for a better optimization of service offerings.
In addition to exploring the role of course price, future studies could examine cultural differences in digital satisfaction models or investigate how ethical AI, interface minimalism, and platform energy consumption affect learner perceptions. Experimental designs or mixed-method approaches may also provide deeper insights into causal mechanisms underlying sustainable e-learning behaviors.
Beyond the theoretical contributions, this study offers practical implications for sustainable marketing strategies in the digital education sector. E-learning platforms can leverage behavioral insights to create ethically sound, user-friendly, and environmentally responsible services. By aligning data analytics with green consumer trends, service providers not only improve satisfaction and engagement but also contribute to broader sustainability goals. Future research could explore how digital trust, energy-efficient content delivery, or ethical AI use further influence sustainable consumer behavior in education.
Overall, the study emphasizes that user satisfaction in e-learning is not only a function of design quality and engagement but also of how well platforms align with sustainability expectations. By optimizing service features and fostering active learning in ethical, resource-efficient ways, digital education providers can meet both pedagogical and environmental goals—key pillars of sustainable digital marketing.

Author Contributions

Conceptualization, E.G. and R.-G.C.; methodology, E.G.; software, E.G.; validation, G.R., D.M. and M.-C.O.; formal analysis, G.R.; investigation, R.-G.C.; resources, E.G.; data curation, G.R.; writing—original draft preparation, E.G.; writing—review and editing, R.-G.C.; visualization, D.M.; supervision, M.-C.O.; project administration, M.-C.O.; funding acquisition, M.-C.O. All authors have read and agreed to the published version of the manuscript.

Funding

This work was funded by the EU’s NextGenerationEU instrument through the National Recovery and Resilience Plan of Romania—PNR-III-C9-2022–I8, managed by the Romanian Ministry of Research, Innovation and Digitalization, through the project titled “A Study of Consumer Trust in Online Reviews and Social Media Comments in the Age of Artificial Intelligence”, contract no. 760248/28.12.2023, project code CF 158/31.07.2023. This work was also supported by a grant offered by the Bucharest University of Economic Studies, project title: “A Study on the Impact of Emerging AI Technologies on Social Media Marketing Strategies (AI in SMM)”.

Institutional Review Board Statement

Ethical approval from an Institutional Review Board (IRB) is not required for this study since the questionnaire was fully anonymous, and no personal or identifiable data were collected at any point during the study according to Romanian national legislation, namely Law no. 677/2001 (repealed and replaced by EU GDPR 2016/679).

Informed Consent Statement

Informed consent was obtained from all subjects involved in the study.

Data Availability Statement

The original contributions presented in this study are included in the article. Further inquiries can be directed to the corresponding author.

Conflicts of Interest

The authors declare no conflicts of interest.

References

  1. Kotler, P.; Keller, K.L. Marketing Management, 15th ed.; Pearson: Boston, MA, USA, 2016. [Google Scholar]
  2. Schiffman, L.G.; Kanuk, L.L. Consumer Behavior, 10th ed.; Pearson Education: Boston, MA, USA, 2010. [Google Scholar]
  3. Davenport, T.H.; Harris, J.G. Competing on Analytics: The New Science of Winning; Harvard Business School Press: Boston, MA, USA, 2007. [Google Scholar]
  4. Solomon, M.R. Consumer Behavior: Buying, Having, and Being, 12th ed.; Pearson Education: Boston, MA, USA, 2017. [Google Scholar]
  5. Belk, R.W.; Costa, J.A. The Mountain Man Myth: A Contemporary Consuming Fantasy. J. Consum. Res. 1998, 25, 218–240. [Google Scholar] [CrossRef]
  6. Mowen, J.C.; Minor, M. Consumer Behavior, 5th ed.; Prentice Hall: Upper Saddle River, NJ, USA, 2001. [Google Scholar]
  7. Hoyer, W.D.; MacInnis, D.J. Consumer Behavior, 7th ed.; Cengage Learning: Boston, MA, USA, 2018. [Google Scholar]
  8. Miller, D.; Rainer, R.K. Consumer Behavior in Online Learning: Determinants of Course Satisfaction and Engagement. J. Consum. Psychol. 2014, 24, 240–255. [Google Scholar]
  9. Babin, B.J.; Harris, E.G. CB7: Student Edition; Cengage Learning: Boston, MA, USA, 2016. [Google Scholar]
  10. Lovelock, C.; Wirtz, J. Services Marketing: People, Technology, Strategy, 8th ed.; Pearson: Boston, MA, USA, 2016. [Google Scholar]
  11. Zeithaml, V.A.; Bitner, M.J.; Gremler, D.D. Services Marketing: Integrating Consumer Focus Across the Firm, 7th ed.; McGraw-Hill Education: New York, NY, USA, 2018. [Google Scholar]
  12. Malhotra, N.K.; Birks, D.F. Marketing Research: An Applied Approach, 3rd ed.; Pearson Education: Harlow, UK, 2007. [Google Scholar]
  13. Orzan, G.; Macovei, O.; Orzan, M.; Iconaru, C. The impact of blogs over corporate marketing communications: An empirical model. Econ. Comput. Econ. Cybern. Stud. Res. 2013, 47, 79–96. [Google Scholar]
  14. Bryman, A.; Bell, E. Business Research Methods, 5th ed.; Oxford University Press: Oxford, UK, 2019. [Google Scholar]
  15. Kvale, S. InterViews: An Introduction to Qualitative Research Interviewing; Sage Publications: Thousand Oaks, CA, USA, 1996. [Google Scholar]
  16. Morgan, D.L. Focus Groups. Annu. Rev. Sociol. 1996, 22, 129–152. [Google Scholar] [CrossRef]
  17. Dillman, D.A.; Smyth, J.D.; Christian, L.M. Internet, Phone, Mail, and Mixed-Mode Surveys: The Tailored Design Method, 4th ed.; John Wiley & Sons: Hoboken, NJ, USA, 2014. [Google Scholar]
  18. Hair, J.F.; Babin, B.J.; Money, A.H.; Samouel, P. Essentials of Business Research Methods, 3rd ed.; Routledge: New York, NY, USA, 2015. [Google Scholar]
  19. Seaman, J.E. The Impact of Online Learning Trends on Higher Education: What’s Next? Babson Survey Research Group: Babson Park, MA, USA, 2021. [Google Scholar]
  20. Allen, I.E.; Seaman, J. Digital Learning Compass: Distance Education Enrollment Report 2017; Babson Survey Research Group: Babson Park, MA, USA, 2017. [Google Scholar]
  21. Dennen, V.P.; Hao, S. Designing Collaborative Online Courses: A Case Study of Technological Pedagogical Content Knowledge in Practice. J. Comput. High. Educ. 2014, 26, 187–208. [Google Scholar]
  22. Mayer, R.E. Multimedia Learning, 3rd ed.; Cambridge University Press: Cambridge, UK, 2019. [Google Scholar]
  23. Garrison, D.R.; Cleveland-Innes, M. Facilitating Cognitive Presence in Online Learning: Interaction Is Not Enough. Am. J. Distance Educ. 2005, 19, 133–148. [Google Scholar] [CrossRef]
  24. Bernard, R.M.; Abrami, P.C.; Borokhovski, E.; Wade, A.; Tamim, R.; Surkes, M.A.; Bethel, E.C. A Meta-Analysis of Three Types of Interaction Treatments in Distance Education. Rev. Educ. Res. 2009, 79, 1243–1289. [Google Scholar] [CrossRef]
  25. Pappas, C. The Top eLearning Statistics and Facts for 2015 You Need to Know. eLearning Industry. 2015. Available online: https://elearningindustry.com (accessed on 4 June 2025).
  26. Aladwani, A.M.; Palvia, P.C. Developing and validating an instrument for measuring user-perceived web quality. Inf. Manag. 2002, 39, 467–476. [Google Scholar] [CrossRef]
  27. Luo, X.; Lee, J. The Influence of Technology Anxiety on Consumer Resistance to Use Self-Service Technologies: Integrating Multiple Perspectives. J. Serv. Res. 2011, 14, 50–66. [Google Scholar]
  28. Gefen, D.; Karahanna, E.; Straub, D.W. Trust and TAM in Online Shopping: An Integrated Model. MIS Q. 2003, 27, 51–90. [Google Scholar] [CrossRef]
  29. Chiu, C.M.; Hsu, M.H.; Wang, E.T.G. Understanding Knowledge Sharing in Virtual Communities: An Integration of Social Capital and Social Cognitive Theories. Decis. Support Syst. 2006, 42, 1872–1888. [Google Scholar] [CrossRef]
  30. Cyr, D.; Head, M.; Ivanov, A. Design Aesthetics Leading to M-Loyalty in Mobile Commerce. Inf. Manag. 2009, 46, 205–212. [Google Scholar] [CrossRef]
  31. Sánchez-Franco, M.J. WebCT—The Quasi-Autonomous Learning Environment. Comput. Educ. 2010, 54, 325–334. [Google Scholar]
  32. Malhotra, N.K.; Dash, S. Marketing Research: An Applied Orientation, 6th ed.; Pearson Education: Upper Saddle River, NJ, USA, 2010. [Google Scholar]
  33. Chang, V.; Fisher, D. The Validation and Application of a New Learning Environment Instrument for Online Learning in Higher Education. In Technology-Rich Learning Environments: A Future Perspective; Khine, M., Fisher, D., Eds.; World Scientific Publishing: Singapore, 2003; pp. 1–20. [Google Scholar]
  34. Lee, Y.W.; Strong, D.M.; Kahn, B.K.; Wang, R.Y. AIMQ: A Methodology for Information Quality Assessment. Inf. Manag. 2002, 40, 133–146. [Google Scholar] [CrossRef]
  35. Deci, E.L.; Ryan, R.M. Intrinsic Motivation and Self-Determination in Human Behavior; Springer: Boston, MA, USA, 1985. [Google Scholar]
  36. Bonwell, C.C.; Eison, J.A. Active Learning: Creating Excitement in the Classroom; ASHE-ERIC Higher Education Reports; George Washington University: Washington, DC, USA, 1991. [Google Scholar]
  37. Sun, P.C.; Tsai, R.J.; Finger, G.; Chen, Y.Y.; Yeh, D. What Drives a Successful E-Learning? An Empirical Investigation of the Critical Factors Influencing Learner Satisfaction. Comput. Educ. 2008, 50, 1183–1202. [Google Scholar] [CrossRef]
  38. Parasuraman, A.; Zeithaml, V.A.; Berry, L.L. SERVQUAL: A Multiple-Item Scale for Measuring Consumer Perceptions of Service Quality. J. Retail. 1988, 64, 12–40. [Google Scholar]
  39. Yang, Z.; Cai, S.; Zhou, Z.; Zhou, N. Development and Validation of an Instrument to Measure User Perceived Service Quality of Information Presenting Web Portals. Inf. Manag. 2005, 42, 575–589. [Google Scholar] [CrossRef]
  40. Lee, H.Y.; Park, S.; Kim, E.H.; Seo, J.; Lim, H.; Lee, J. Investigating the Effects of Real-time Student Monitoring Interface on Instructors’ Monitoring Practices in Online Teaching. In Proceedings of the 2024 CHI Conference on Human Factors in Computing Systems, Honolulu, HI, USA, 11–16 May 2024; pp. 1–11. [Google Scholar]
  41. Xu, W.; Wang, L.; Amrollahifar, J.; Xu, S. Sustainability Education Through Digital Platforms: Evaluating Digital Tools for Eco-Conscious Behavior Promotion. Pak. J. Life Soc. Sci. (PJLSS) 2025, 23, 1425–1446. [Google Scholar] [CrossRef]
  42. Singh, R.; Singh, S.K.; Mishra, N. Influence of e-learning on the students’ of higher education in the digital era: A systematic literature review. Educ. Inf. Technol. 2024, 29, 20201–20221. [Google Scholar] [CrossRef]
Figure 1. Conceptual model of consumer satisfaction in e-learning.
Figure 1. Conceptual model of consumer satisfaction in e-learning.
Sustainability 17 06445 g001
Figure 2. Structural model results.
Figure 2. Structural model results.
Sustainability 17 06445 g002
Figure 3. Model fit and quality indices.
Figure 3. Model fit and quality indices.
Sustainability 17 06445 g003
Table 1. R2 values for endogenous variables in the structural model.
Table 1. R2 values for endogenous variables in the structural model.
Endogenous VariableR2 Value
Service Quality0.14
Cognitive Engagement0.47
Active Learning0.38
Consumer Satisfaction0.39
Table 2. Summary of hypothesis testing results.
Table 2. Summary of hypothesis testing results.
HypothesisPathβp-ValueSupported
H1System Quality → Service Quality0.280.05Yes
H2Information Quality → Service Quality0.340.02Yes
H3Service Quality → Cognitive Engagement0.51<0.01Yes
H4Motivation → Cognitive Engagement0.43<0.01Yes
H5Cognitive Engagement → Active Learning0.370.01Yes
H6Motivation → Active Learning0.38<0.01Yes
H7Service Quality → Consumer Satisfaction0.54<0.01Yes
H8Active Learning → Consumer Satisfaction0.340.02Yes
Disclaimer/Publisher’s Note: The statements, opinions and data contained in all publications are solely those of the individual author(s) and contributor(s) and not of MDPI and/or the editor(s). MDPI and/or the editor(s) disclaim responsibility for any injury to people or property resulting from any ideas, methods, instructions or products referred to in the content.

Share and Cite

MDPI and ACS Style

Moise, D.; Goga, E.; Rusu, G.; Chivu, R.-G.; Orzan, M.-C. Data-Driven Insights into Consumer Satisfaction in E-Learning: Implications for Sustainable Digital Marketing. Sustainability 2025, 17, 6445. https://doi.org/10.3390/su17146445

AMA Style

Moise D, Goga E, Rusu G, Chivu R-G, Orzan M-C. Data-Driven Insights into Consumer Satisfaction in E-Learning: Implications for Sustainable Digital Marketing. Sustainability. 2025; 17(14):6445. https://doi.org/10.3390/su17146445

Chicago/Turabian Style

Moise, Daniel, Elena Goga, Georgiana Rusu, Raluca-Giorgiana Chivu (Popa), and Mihai-Cristian Orzan. 2025. "Data-Driven Insights into Consumer Satisfaction in E-Learning: Implications for Sustainable Digital Marketing" Sustainability 17, no. 14: 6445. https://doi.org/10.3390/su17146445

APA Style

Moise, D., Goga, E., Rusu, G., Chivu, R.-G., & Orzan, M.-C. (2025). Data-Driven Insights into Consumer Satisfaction in E-Learning: Implications for Sustainable Digital Marketing. Sustainability, 17(14), 6445. https://doi.org/10.3390/su17146445

Note that from the first issue of 2016, this journal uses article numbers instead of page numbers. See further details here.

Article Metrics

Back to TopTop