Next Article in Journal
Two Novel Non-Uniform Quantizers with Application in Post-Training Quantization
Previous Article in Journal
Analysis and Demonstration of Control Scheme for Multiple Operating Modes of Energy Storage Converters to Enhance Power Factor
Previous Article in Special Issue
Cognitive Trait Model: Measurement Model for Mastery Level and Progression of Learning
 
 
Font Type:
Arial Georgia Verdana
Font Size:
Aa Aa Aa
Line Spacing:
Column Width:
Background:
Article

How Micro-Lectures Improve Learning Satisfaction and Achievement: A Combination of ECM and Extension of TAM Models

1
School of Mathematics and Statistics, Hunan Normal University, Changsha 410081, China
2
School of Mathematical Sciences, Beijing Normal University, Beijing 100875, China
3
Mathematics Education Department, Universitas Syiah Kuala, Banda Aceh 23111, Indonesia
4
Fakultas Keguruan dan Ilmu Pendidikan, Universitas Pahlawan Tuanku Tambusai, Kampar 28412, Indonesia
*
Author to whom correspondence should be addressed.
These authors contributed equally to this work.
Mathematics 2022, 10(19), 3430; https://doi.org/10.3390/math10193430
Submission received: 19 August 2022 / Revised: 9 September 2022 / Accepted: 16 September 2022 / Published: 21 September 2022

Abstract

This study aimed to examine the potential of micro-lectures as effective technology-based learning media in mathematics. It proposed a hypothesis that using micro-lectures affects learning satisfaction and achievement in mathematics. Data were collected using a questionnaire developed from the acceptance model theory (TAM) and the extended Expectation Confirmation Model (ECM). Respondents comprised 233 students from six classes that used micro-lectures to learn mathematics for one semester at a public junior high school. The data were analyzed quantitatively using structural equation modeling assisted by SMART PLS 3.0 software. The results showed that perceived usefulness was the most significant factor in the learning achievement. Student attitude towards micro-lectures was the strongest positive factor in learning satisfaction. Furthermore, the proposed model explained 76.9% and 77.3% of the factors related to learning and satisfaction in using micro-lectures, respectively. It implies that micro-lectures affect learning satisfaction and achievement in mathematics. These results indicate that using micro-lectures in mathematics lessons increases learning satisfaction and achievement. They could assist schools, teachers, and local education ministries in planning, evaluating, and implementing micro-lectures in teaching and learning activities to improve education quality.

1. Introduction

Rapid technology development affects education, where technology-based learning tools and media are more attractive and interesting, facilitating their proficient use by students [1,2]. During the COVID-19 pandemic, students utilized technology-based media to learn new material [3,4,5]. Most parents in Indonesia have little time to accompany their children to study at home. They also ignore the burden of their homework, causing tremendous pressure on students. Parents hope that technology could accompany and assist students in reviewing and preparing lessons [6,7]. However, the use of gadgets may not be maximal without strict supervision, leading to undesired learning outcomes.
Learning mathematics with traditional approaches is boring because students may not master new knowledge [8]. Teachers should design exciting learning using relevant media to improve achievement and satisfaction in mathematics [9]. Junior high school students in Indonesia often use gadgets to watch YouTube [10,11]. Mathematics teaching and learning activities in Indonesia’s big cities also use a flipped learning approach and micro-lectures. Most junior and senior high school students have smartphones and a few own tablets. School and teachers can take benefit from this situation, where smartphones and technology-based gadgets support the mathematics learning process. Therefore, micro-lectures is one of the preferred video-based learning media increasingly used during the pandemic to support students in online learning [12,13]. Micro-lectures contain videos with instructions that promote students to explore, interact, analyze, evaluate, and solve problems [14,15]. The Indonesian government, curriculum ranks, schools, and teachers expect that micro-lectures could be improved. This is because technology-based media increase learning interest and satisfaction, and contribute to improved outcomes.
In the last decade, many studies have examined the benefits of micro-lectures to learning [16,17,18]. Li [19] described the benefits of micro-lectures to assist in learning surgical courses, and other studies used this media for flipped classrooms [14,15,20]. However, few studies have examined the micro-lectures effect on student learning satisfaction, especially in mathematics in junior high schools. As a new medium for learning mathematics in Indonesia, it is important to determine whether micro-lectures brings satisfaction to learning mathematics lessons. Furthermore, there is a need to determine the factors affecting learning satisfaction when using micro-lectures in mathematics and the perspective of junior high school students on their learning achievement. Understanding the effect of micro-lectures on learning satisfaction and achievement is critical. Studies have shown that satisfaction has the most significant impact on student learning success [21,22,23]. Therefore, satisfaction becomes the main focus in teaching and learning activities [24,25].
This study aimed to analyze the factors affecting learning satisfaction and achievement using micro-lectures in mathematics. It supports previous studies that suggest investigating the effect of implementing micro-lectures in mathematics lessons. The information provided is relevant to teachers and related agents regarding the significant factors of micro-lectures on learning satisfaction and achievement in mathematics in developing countries. The contribution would help develop micro-lectures in the future and increase knowledge for teachers and schools on this media. Part two of this paper presents a literature review and theoretical framework, followed by methodology, results, discussion, implications, and conclusion in parts three, four, five, six, and seven, respectively.

2. Literature Review

2.1. Learning Satisfaction with the Help of Micro-Lectures

Micro-lectures is a 5–10-min video-based learning medium explaining an order or discussing an important topic [26]. This medium is growing in popularity and is increasingly implemented in teaching and learning at the K-12 level [27]. This necessitates considering student attitudes, learning achievement, and satisfaction. Studies have shown that learning satisfaction relates to learning achievement [28,29,30]. Like other technology-based learning media, micro-lectures cannot be successful unless students have a good attitude and are satisfied with learning mathematics. Several studies have shown that the effects of tool-based technology are not maximal [31,32]. The effect of technology-based learning media cannot be generalized regarding education levels, implying the need for further analysis.
Studies on learning satisfaction in learning mathematics at junior high school level are still limited [33,34]. Costley [35] examined the effect of learning satisfaction on behavioral intention to use video lectures. The results showed that learning satisfaction with video lectures relates to continuous intention. Furthermore, De [21] analyzed the effect of video clips on learning satisfaction in mechanical engineering. Wang [36] examined the teachers’ expression of learning satisfaction in video lectures. However, most of these studies on learning satisfaction were performed in universities and did not focus on mathematics. This implies a need for further studies on learning achievement and satisfaction with micro-lectures in mathematics, especially in junior high schools.

2.2. Micro-Lectures on Mathematics in Indonesia

Micro-lectures have emerged with great potential when education requires technology-based media [16,37,38]. This media is student-centered, more varied, and open-ended, providing students with many opportunities and time variations [39]. Since micro-lectures’ initial focus was on knowledge, their use, position, and effect on mathematics should be investigated further.
In Indonesia, micro-lectures began to develop as a mathematics learning medium during the pandemic and continued to be used during the post-pandemic period. The media has many variations depending on the purpose and manufacture. In Indonesia, it usually comprises 5–10 min video clips on solving difficult math questions, includes a contextual approach, and is packaged with interesting animations [40]. Teachers use the YouTube platform to spread their micro-lectures used by students to review the lesson and also applied to the flipped classroom [13,41]. However, further studies should examine student attitudes and satisfaction toward micro-lectures in mathematics lessons in Indonesia.
Several parameters could measure the learning process when teachers use micro-lectures in mathematics lessons. In Indonesia, micro-lectures can be integrated in two ways. First, they are given before lessons as a preview material for students. Second, they are used after class to help students review mathematics lessons or aid them with homework. The success of using micro-lectures is seen when used independently by students outside school hours. The second step examined the effect of micro-lectures on students’ interest in learning. The last step analyzed whether micro-lectures improve student learning outcomes during the pandemic or new normal compared to other mathematics learning approaches.

2.3. Study Model and Hypothesis Development

The study questions were answered using the acceptance model theory (TAM) [42] and the Expectation Confirmation Model (ECM) [43]. In our research model, learning satisfaction towards micro-lectures in mathematics is affected by behavioral intentions, perceived usefulness, and perceived ease of use. Attitude affects behavioral intentions and learning satisfaction. In ECM [44], the determinant confirmation significantly impacts perceived usefulness and learning satisfaction. This study combined the TAM and ECM models and added innovative learning and attitude as predictors from the literature review [4,44]. Mathematics teaching and learning activities have an innovative approach that may relate to micro-lectures satisfaction. Figure 1 shows a more complete proposed model.
  • Perceived Ease of Use (PEU)
Perceived ease of use is an individual’s belief that using new systems and approaches does not require much effort [42]. In this study, PEU described students’ feeling that using micro-lectures did not require much effort to help them learn mathematics. Previous studies showed that this parameter related to attitude and behavioral intention [29,45,46]. Furthermore, perceived ease of use has the greatest positive effect on using new technology. Therefore, the initial hypothesis is that PEU relates to attitude and behavioral intention.
  • Perceived Usefulness (PU)
PU is an individual’s belief that using technology improves their work performance [47]. This parameter represented the students’ belief that using micro-lectures improved their learning scores and helped them review and understand new mathematical material. When students feel the new technology improves their performance, their satisfaction increases, and their attitude improves [48,49]. Previous studies found that PU related to attitude, learning achievement, and satisfaction [50,51,52]. It had a positive effect on students’ attitudes to using new technologies. Therefore, the subsequent hypothesis is that PU relates to attitude, learning achievement, and satisfaction.
  • Innovative Learning (IL)
Innovative learning constitutes a competitive advantage, complexity, variety, and new ways of teaching and learning activities [53,54,55]. In this study, micro-lectures are considered a new learning media provided by mathematics teachers and are included in innovative learning. Furthermore, innovative learning positively impacted students’ attitudes and learning achievement [56,57]. There is also a significant relationship between innovative learning and learning satisfaction [58,59]. Therefore, the preliminary hypothesis is that innovative learning significantly affects student attitude and satisfaction in learning mathematics using micro-lectures.
  • Attitude (ATT)
Attitude is an individual desire to use a technology or system [4]. This study defined attitude as the students’ attitude and desire to use micro-lectures to learn mathematics. Many theories have been developed to examine the attitudes of teachers and students towards new technologies [60,61,62]. The theories show that attitudes are affected by many factors and affect learning achievement and satisfaction. Therefore, the hypothesis is that attitude relates to learning achievement and satisfaction.
  • Expectation Confirmation (EC)
Expectation confirmation is the perception of using technology and the expected performance [63]. In this study, expectation confirmation referred to students’ perceptions of the suitability of using micro-lectures to support their mathematics learning and its effects on the outcomes. Previous studies found a significant relationship between EC and satisfaction [43,64,65]. There is also a relationship between EC and PU in technology-based learning media. Therefore, the hypothesis is that EC has a significant positive relationship with PU and SAT.
  • Behavioral Intention (BI)
Many studies explained that behavioral intention comes from attitude [66,67,68]. BI is a specific activity or behavioral tendency after using a product or receiving a service [69]. It is a strong indicator for using a product or system in the future. This study defined positive behavioral intention as the students’ willingness to use micro-lectures to learn mathematics in the future. Studies often analyze the effect of BI on using new technology, such as the main and indirect effects of using learning media in mathematics lessons [26,70]. Therefore, it is important to examine students’ behavioral intention to use micro-lectures in mathematics and their satisfaction.
  • Learning Satisfaction (SATI) and Learning Achievement (LA)
Satisfaction is widely used to measure individual happiness when using technology or a system [71,72]. The relationship between learning satisfaction and achievement could be synergistic and influential through the students’ experiences. High learning satisfaction is directly proportional to learning achievement due to some reasons.
First, inspiration, learning success, and graduation rates induce learning satisfaction. Second, learning motivation is affected by satisfaction [73] and drives learning success. Third, learning satisfaction is related to learning achievement [28,74], as seen when students are satisfied with getting high grades. Students with high learning satisfaction prefer studying and taking more programs outside school hours. Therefore, the hypothesis is that satisfaction relates to learning achievement in mathematics.
This study used perceived ease of use, confirmation, and innovative learning as independent variables. The intermediate variables were learning satisfaction, attitude, and perceived usefulness. Additionally, the dependent variables were learning achievement and behavioral intention. The study proposed 17 hypotheses presented in Figure 1 and Table 1.

3. Methodology

3.1. Design

In Indonesia, micro-lectures are implemented using laptops, tablets, or smartphones owned by students at home because the media is flexible and accessible anytime. This media is used in the new normal period, where students have returned to school. Teachers give micro-lectures to students outside school hours to review and prepare for learning before class. This study distributed a questionnaire with 23 items given to students of public junior high schools in Cimahi, Indonesia. All students had used micro-lectures for at least one year during the pandemic. Therefore, they had the full experience using the media to learn mathematics.

3.2. Instrument

A survey instrument and the data collected were exposed to depth analysis. Details of the questionnaire are presented in Appendix A. The questionnaire contained eight constructs, where all measurements were adopted from the literature review and carefully modified according to the context.

3.3. Data Collection and Analysis

Data were collected using online questionnaires to ensure that participants were voluntary and anonymous. The teacher provided information on the purpose of this questionnaire, explaining that the data were not for distribution. Also, the teachers informed students that there was no coercion in case students did not want to fill out the questionnaire. Permission to collect data from 233 students was obtained from the homeroom and mathematics teachers. This study used SEM because it was suitable for more than 200 respondents. In the first stage, the data were entered into the SPSS for the initial analysis. The respondents consisted of 103 male and 130 female students. As many as 98 students were in grade 7, including 56 females and 42 males. Also, 71 were grade 8 (40 females and 31 males), and 64 were grade 9 (34 females and 30 males).
The data were analyzed using partial least squares structural equation modeling (PLS-SEM) assisted by SmartPLS 3.0 software [75]. This method is widely used to analyze simultaneous relationships between variables. Furthermore, SEM is considered a confirmatory approach, unlike other descriptive approaches that cannot test theoretical models [76]. This study used SmartPLS software to test measurement and structural models [68].

4. Results

As explained by Hair [77], this study used SEM as the main statistical method divided into three stages. The first stage determined the data normality, the second stage measured construct, convergent, and discriminant validity, and the last stage was the structural modeling approach.

4.1. Descriptive Statistics and Normality Test Data

Table 2 shows 3.970 as the highest average score for learning achievement and 3.584 as the lowest for attitude 3. This indicated that most students felt that micro-lectures affected their learning achievement. Students had relatively positive responses, showing they were quite satisfied with using micro-lectures when learning mathematics. The data normality was tested by assessing the kurtosis and skewness values [78]. The skewness and kurtosis values at the |3| limit indicate that the data were normally distributed and included in the acceptance value [79].

4.2. Construct Validity of the Measurements

Construct validity shows how an item assesses a structure and the evaluation item [80]. The items supposed to measure constructs should have greater weight in their correspondence than in other constructs. According to Hair [77], construct validity is measured using the comparative incremental fit index, and the Tucker-Lewis coefficient should be close to or greater than 0.90. This study obtained CFI and TLI values of 0.895 and 0.93, respectively. The root means square error of approximation was less than 0.10, and the RMSEA value was 0.037.
The instrument contained eight elements of endogenous and exogenous variables, each with several items. Table 3 shows the components with factor loading for all variable constructs. All item loadings exceeding the proposed limit value of 0.70 indicated that convergent validity was good [81]. It varied from the lowest value of 0.769 (PE3) to the highest factor loading value of 0.958 (BI2). Table 3 shows the loading factor for all items.

4.3. Convergent Validity

Table 4 shows composite reliability with a score exceeding 0.70 proposed by Hair [75]. The Cronbach alpha ranged from 0.876 to 0.960, higher than the recommended average value of 0.7. Moreover, the lowest and highest AVE values were 0.703 and 0.888, respectively, exceeding the recommended value of 0.5. This indicates that the convergent validity fulfilled the standard. Table 4 presents the CFA findings for the measurement model.

4.4. Discriminant Validity

Discriminant validity shows the differences between constructs. This study adopted Fornell’s criteria [82] by examining the square root of AVE for each latent variable. Table 5 shows that the AVE square root is greater than the other correlation values between latent variables, implying that discriminant validity fulfilled the standard criteria. Furthermore, discriminant validity is also measured by looking at the HTMT [83]. Good discriminant validity has a value on the HTMT not exceeding 0.9. Table 6 shows the HTMT table in detail.

4.5. Collinearity Test (Variance Inflation Factors-VIF)

Hair [75] suggested analyzing the data collinearity before checking the structural model. The variance expansion factor in the study model should be less than five to imply no collinearity. Table 7 shows that the VIF value of all variables ranges from 1.000 to 4.525 and does not exceed the critical number 5. Therefore, the model does not have multicollinearity problems, and the result is relatively stable.
Reliability, convergent validity, discriminant validity, and collinearity tests were performed using the PLS-SEM technique. The results showed that the items adopted in this study were reliable and valid.

5. Structural Model Analysis and Hypothesis Testing

A structural model with the PLS technique was used to analyze the path coefficient, t-statistics, standard error, and R2, determining the strength and direction of the relationship between constructs [84]. S-statistics indicate the magnitude of effect, and R2 shows the variance explained [85]. The explanatory power of the suggested models is determined by the R2 value [46]. The 5000 bootstrap resampling method was used to determine the t-statistic and standard error [67].

5.1. Coefficient of Determination: R2 Value

R2 explains the variance in the dependent variable indicated by the independent variable. A greater R2 value implies a better predictive potential of a structural model. It is important to ensure that the R2 value is high enough for a model with explanatory power. Falk and Miller [86] recommended an R2 value greater than 0.10 for the variance described from the endogenous concept to be considered sufficient. According to Cohen [87], the value of R2 is better when it is more than 0.26, though 0.02 is acceptable. The 1998 chin [88] criteria are more stringent, explaining that a good R2 value is above 0.65 but acceptable at the 0.19 level. Table 8 and Figure 2 show that the R2 value was quite high. This implies that the model was good at explaining the factors of learning satisfaction in mathematics using micro-lectures.

5.2. Assessment of Effect Size (f2)

The effect size in SEM, usually symbolized by f2, measures the impact of the predictor on the predicted construct when an exogenous construct is removed from the model [88]. According to Hair [75], f2 less than 0.02 has a small effect, 0.15 is moderate and higher than 0.35 has a high effect. Table 9 shows that students’ attitudes, satisfaction, and perceived usefulness on learning achievement have a big effect on attitude. The results support the path coefficient calculation.

5.3. Hypothesis Test

The hypothesis tests determined satisfaction factors when learning mathematics using micro-lectures in Indonesia. The SEM technique tests the hypothetical relationship between one and other variables. Figure 3 and Table 10 explain the final structural model based on the measurement model criteria described in the previous section to create a good model.
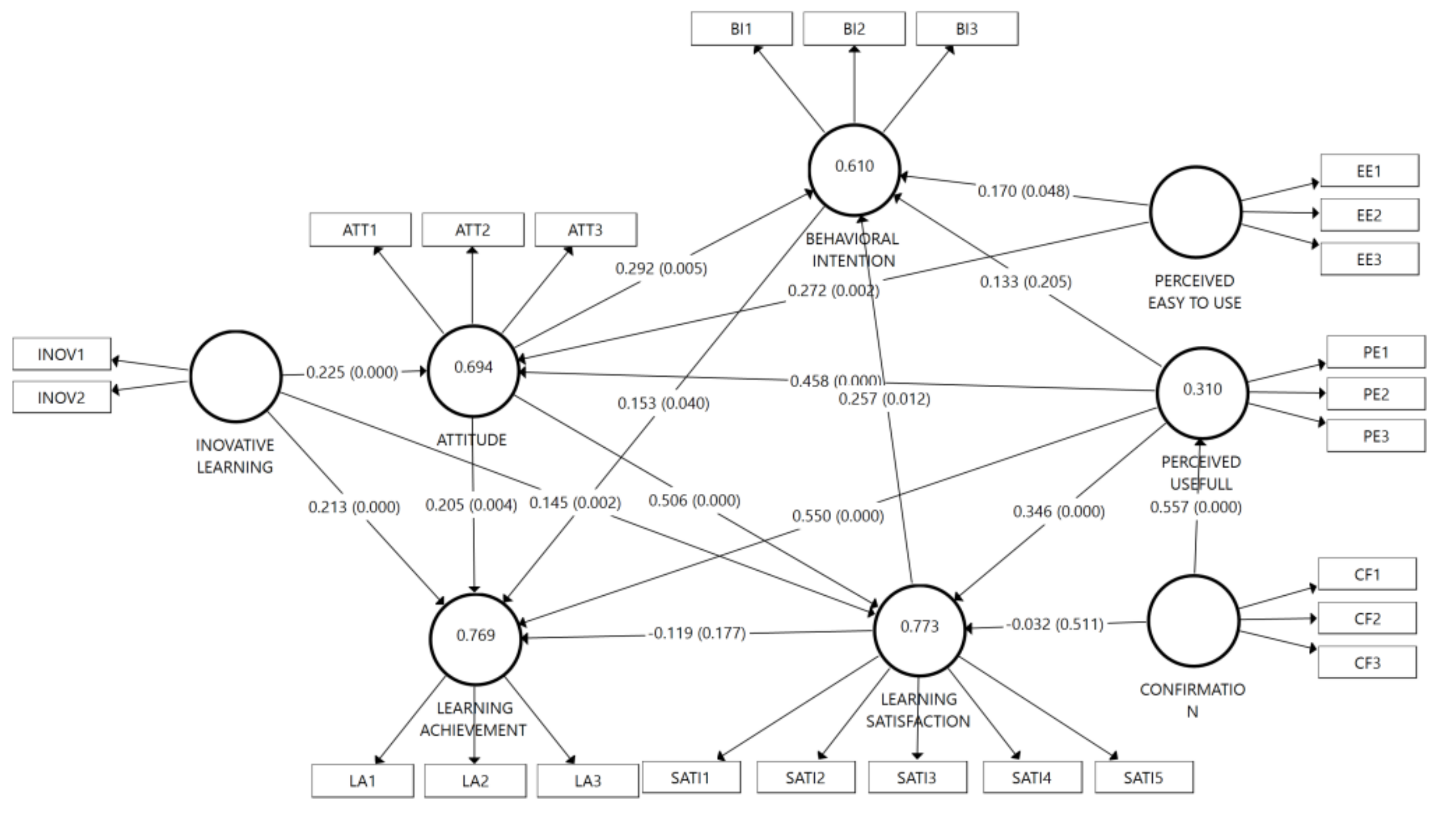
Table 10 shows the path coefficient, mean, STdev, t-statistic, and p value for all relationships in the 17 hypotheses. A t-statistic greater than 1.96 or a p-value smaller than 0.05 indicates that the hypothesis has significant results. In Table 10, 14 of the 17 hypotheses show significance. H1 (Attitude → Behavioral Intention) and H2 (Attitude → Learning Achievement) paths show significant positive relationships, with (B = 0.292, p < 0.01) and (B = 0.205, p < 0.01), respectively. In contrast, H3 is the attitude predictor with the strongest positive effect on Learning Satisfaction (B = 0.506, p < 0.001). H4 (Behavioral Intention → Learning Achievement) path showed a significant positive relationship (B = 0.153, p < 0.05), whereas H5 (Confirmation → Learning Satisfaction) did not show a significant relationship (p > 0.05). H6 also has a positive relationship with perceived usefulness (B = 0.557, p < 0.001). Hypothesis 7, 8, and 9 show that innovative learning relates to attitude (B = 0.225, p < 0.001), learning achievement (B = 0.213, p < 0.001), and learning satisfaction (B = 0.557, p < 0.01). Satisfaction shown in hypotheses 10 and 11 has a significant positive relationship with student behavioral intention to use micro-lectures to learn mathematics (B = 0.257, p < 0.01). However, it does not significantly relate to learning achievement (p > 0.05). Predictors of easy to use in hypothesis 12 and 13 had a significant positive relationship with attitude (B = 0.257, p < 0.001) and student behavioral intention to use micro-lectures (B = 0.257, p < 0.05). Perceived usefulness showed no significant relationship with behavior intention (p > 0.05) but it related to attitudes towards micro-lectures (B = 0.113, p < 0.001), learning achievement (B = 0.550, p < 0.01), and learning satisfaction (B = 0.346, p < 0.001). Therefore, perceived usefulness has the strongest relationship with learning achievement and attitude.

6. Discussion

This study aimed to determine the predictors related to the learning satisfaction of using micro-lectures in mathematics with the PLS-SEM model. It also proposed how these factors had a relationship with learning achievement. In the hypothetical model, the technology acceptance (TAM) and the ECM models were combined and modified by adding an innovative learning predictor. This section discusses the findings related to the study model.
First, perceived usefulness had the greatest effect on learning achievement and was the second largest factor affecting learning satisfaction. Junior high school students in Indonesia felt that micro-lectures should have high effectiveness in their achievement in learning mathematics. Furthermore, the effectiveness in mathematics was the main factor affecting learning satisfaction. Students fetl that mathematics is difficult and requires much effort to master. Therefore, the effectiveness of this media would increase their learning satisfaction. Schools, teachers, and developers should develop this as additional learning media. Micro-lectures should help students with difficulties understanding material and change the classroom atmosphere to be more relaxed and fun [89,90]. Furthermore, perceived usefulness had no relationship with behavioral intention. Students assumed that the effectiveness of micro-lectures alone could not affect behavioral intention. This is because using the media outside school or at home still had factors from parents, facilitating conditions, and the ease of use that might affect the utilization of micro-lectures to learn mathematics.
Second, perceived ease of use affects students’ attitudes and behavior intention. Many technology-based learning media in Indonesia are not convenient for students to use [91]. For instance, they require large internet quotas, are difficult to download, or require additional APP. Junior high school students lack personal gadgets, and their parents must approve of all technology-based learning media [92]. Many parents do not provide gadgets or tablets for their children to study, making it difficult for them to learn. Additionally, internet use in this country is still expensive, and not all families are capable of providing internet quotas to students. These are some obstacles to teaching and learning activities that require the internet. Consequently, students assume that the ease of use affects their intention to use this media to learn. This indicates that teachers and schools should provide micro-lectures offline or send them via WhatsApp to parents. It is expected that the duration is not too long to require a large internet quota when downloading.
Third, student satisfaction affects their intention to use micro-lectures in the future. However, this study found no significant relationship to learning achievement. Satisfaction alone cannot affect learning achievement because there are many more important factors.
Fourth, using micro-lectures as innovative learning in Indonesia relates to junior high school students’ attitudes, learning achievement, and satisfaction. To avoid boredom, a teacher should have many innovations to teach [20,93]. The results showed that the continuous use of teaching methods reduces the learning model’s effectiveness, a phenomenon also known as the Hawthorne effect [94]. Therefore, students feel that micro-lectures are related to their learning satisfaction and achievement. It is expected that teachers and developers could innovate and be creative by adding animations, cartoons, and learning approaches that could be mixed with micro-lectures.
Fifth, students’ attitude toward micro-lectures has the biggest positive importance on learning satisfaction. It also has a significant positive effect on learning achievement and behavioral intention. When students feel that micro-lectures are a good medium to help them learn mathematics, they become more willing to use the media, increasing their satisfaction. Therefore, schools and teachers could use this information to improve students’ attitudes towards micro-lectures to increase their satisfaction and achievement.

7. Theoretical and Practical Implication

This study aimed to examine the factors affecting student learning achievement and satisfaction using micro-lectures in mathematics lessons in Indonesia. It combined the TAM and ECM models and added innovative learning predictors. The proposed model explained 76.9% and 77.4% of factors related to learning achievement and satisfaction, respectively.
The results have several theoretical implications; First, the study has contributed to the knowledge of using micro-lectures in mathematics. The TAM and ECM models could be combined with additional predictors for micro-lectures and other technology-based mathematics learning media. Moreover, the validated model could be adopted to determine student perception in other technology-based learning media and dynamic mathematics software. Further studies could add more predictors such as social influence, motivation, and facilitating conditions. Using micro-lectures, these predictors might increase the R2 value and affect student learning satisfaction and achievement.
Second, the model validates the other factors affecting achievement and satisfaction when learning mathematics using micro-lectures. Attitude and perceived usefulness are important factors of learning achievement and satisfaction with micro-lectures. Although these factors were validated, some insignificant factors should be investigated further. Learning satisfaction has a negative but insignificant relationship with learning achievement. The increase in learning satisfaction when using micro-lectures makes students rely on this media without exploring other resources. In contrast, the decrease in efforts and enthusiasm lowers learning achievement. Junior high school students might not consider using micro-lectures from a theoretical perspective. However, different results might be obtained when students have more experience using various technology-based learning media such as VR, AR, MR, 3D printing, and other learning media.
Third, this model helps us to understand the students’ responses to using micro-lectures in mathematics. It could be adapted to understand various conditions and approaches as learning support. The instruments and methodologies in this study provide knowledge regarding student learning achievement and satisfaction when using this media in mathematics. The questionnaire could be adapted for learning media such as AR, MR, or other simulators. Furthermore, the questionnaire and model could be validated, extended, and used in various research contexts, different populations, and other technologies, such as high schools or colleges, and other subjects such as physics or chemistry. This suggestion would help understand how these factors explain learning satisfaction and achievement in similar media, particularly in TAM and ECM in micro-lectures.
Practically, this study provides knowledge about student perspectives. Micro-lectures have many advantages and opportunities for students. However, introducing and incorporating technology into the curriculum impacts learning satisfaction, achievement, and behavioral intention. This study’s participants were junior high school students aged 12–15. Therefore, they may find it difficult to use technology-based learning media due to various factors. This affects the students’ perspective, lowering their experience and confidence in using this media. In this context, students could benefit from the experience and understand the advantages of this media. They could gain knowledge before implementing the media in future teaching and learning activities. Although some hypotheses may be insignificant now, some factors could improve as micro-lectures become widely used in mathematics and become part of the curriculum and new teaching methods.

8. Limitation

This study has several limitations, but the findings are no less diminished. First, the findings may not be generalizable to all junior high school students. However, the results could provide useful information for teachers and schools focusing on developing and using micro-lectures in mathematics. Second, the data were collected by purposive sampling, where students responded to the study instrument subjectively and based on their personal experiences. Therefore, the findings cannot be generalized over some time. Third, the scope of this study was limited to factors relevant to micro-lectures. Other relevant factors that may provide much new knowledge were not included.
Further studies should examine the factor model and make appropriate revisions. They could be gender, experience, and education level factors that may affect students’ perspectives on micro-lectures. Furthermore, students should pay attention to the health risks of excessive use of this media via smartphones or tablets, indicating that future studies should include the self-efficacy factor. Additionally, studies on actual use, behavioral intention, and interest in learning using micro-lectures in mathematics are highly recommended.

9. Conclusions

This study is probably the first to combine the TAM and ECM models with an innovative learning variable to analyze the factors affecting learning achievement and satisfaction using micro-lectures in mathematics among junior high school students. It also demonstrated combining and extending the theoretical model using PLS-SEM through structural model fit. Micro-lectures are widely used in Indonesia and provide many new opportunities for teachers and students. However, integrating this media to be accepted by students is quite complicated, necessitating exploring the factors affecting learning satisfaction and achievement. This study examined the factors affecting learning satisfaction and achievement using micro-lectures by combining the TAM and the ECM models and adding innovative learning predictors. According to our findings, the perceived usefulness and students’ attitudes towards micro lectures must be considered as the main factors that might affect students’ learning satisfaction and achievement in mathematics. The proposed model is valid and reliable and could be useful for future studies in different contexts, especially in developing countries.

Author Contributions

Conceptualization, investigation and collecting data, P.J., A.A. and T.T.W.; writing—review and editing, P.J., Z.Z., A.A. and T.T.W.; analysis data and visualization T.T.W. and A.A. supervising P.J. and M.M. All authors have read and agreed to the published version of the manuscript.

Funding

2021 Hunan Provincial Department of Education Scientific Research Project “Academic Development Tracking Research of Top-notch Innovative Reserve Talents in Adolescent Basic Disciplines-Based on Mathematics Competitive Students as an Example” (21B0049).

Data Availability Statement

Not applicable.

Conflicts of Interest

The authors declare no conflict of interest.

Appendix A

Variable ConstructQuestionSources
learning satisfactionOverall, my experience using Learning Videos in mathematics is very satisfying.
My decision to use Learning Videos in mathematics is the right one[95]
I think I made the right decision to learn mathematics through Learning Videos.
Learning Videos meet my needs when learning mathematics material[96]
I learn new mathematics knowledge through Learning Videos.
Easy to useI find Learning Videos easy to use
I think Learning Videos are very friendly.
Using Learning Videos in mathematics is very easy.
Innovative teaching approachUsing Learning Videos is a new mathematics learning method[97]
Overall, using Learning Videos in mathematics is a whole new experience[98]
confirmationMy experience in using Learning Videos is more than I expected[43]
The animation and content of Learning Video are more interesting than I expected
Overall, my estimate of Learning Videos is very satisfactory.
Attitude towards micro-lecturesI believe that micro-lectures has many benefits in helping me learn math.[99]
I feel positive about learning mathematics using micro-lectures
My experience learning mathematics will be good.
Learning achievementMicro-lectures has a positive impact on my mathematics scores[100]
Micro-lectures helps me learn mathematics.
Micro-lectures helps me improve communication with other students and teachers.
Perceived usefulnessUsing micro-lectures will increase the effectiveness of my mathematics learning.[42]
Using micro-lectures will make me quickly understand mathematics material.
Using micro-lectures makes it easy for me to master difficult mathematics material.
Behavioral intentionI will continue to use micro-lectures to study mathematics.[47]
I will use micro-lectures to study mathematics this semester.
When teachers provide micro-lectures, I always use them to review mathematics material.

References

  1. Wijaya, T.T.; Zhou, Y.; Ware, A.; Hermita, N. Improving the Creative Thinking Skills of the Next Generation of Mathematics Teachers Using Dynamic Mathematics Software. Int. J. Emerg. Technol. Learn. (iJET) 2021, 16, 212–226. [Google Scholar] [CrossRef]
  2. Tang, K.Y.; Hsiao, C.H.; Su, Y.S. How has e-book research evolved? a bibliometric comparison of international journal publications (2000–2019). J. Internet Technol. 2020, 21, 1941–1948. [Google Scholar] [CrossRef]
  3. Mujalli, A.; Khan, T.; Almgrashi, A. University Accounting Students and Faculty Members Using the Blackboard Platform during COVID-19; Proposed Modification of the UTAUT Model and an Empirical Study. Sustainability 2022, 14, 2360. [Google Scholar] [CrossRef]
  4. Acharjya, B.; Das, S. Adoption of E-Learning During the COVID-19 Pandemic. Int. J. Web Based Learn. Teach. Technol. 2022, 17, 1–14. [Google Scholar] [CrossRef]
  5. Edumadze, J.K.E.; Barfi, K.A.; Arkorful, V.; Jnr, N.O.B. Undergraduate student’s perception of using video conferencing tools under lockdown amidst COVID-19 pandemic in Ghana. Interact. Learn. Environ. 2022, 1–12. [Google Scholar] [CrossRef]
  6. Davidson, C.; Danby, S.; Ekberg, S.; Thorpe, K. The interactional achievement of reading aloud by young children and parents during digital technology use. J. Early Child. Lit. 2020, 21, 475–498. [Google Scholar] [CrossRef]
  7. Haas, B.; Lavicza, Z.; Houghton, T.; Kreis, Y. Evaluating Technology-Enhanced, STEAM-Based Remote Teaching With Parental Support in Luxembourgish Early Childhood Education. Front. Educ. 2022, 7, 872479. [Google Scholar] [CrossRef]
  8. Wijaya, T.T.; Ying, Z.; Purnama, A. Using Hawgent Dynamic Mathematic Software in Teaching Trigonometry. Int. J. Emerg. Technol. Learn. (iJET) 2020, 15, 215–222. [Google Scholar] [CrossRef]
  9. McConnell, J.R. A model for understanding teachers’ intentions to remain in STEM education. Int. J. STEM Educ. 2017, 4, 7. [Google Scholar] [CrossRef]
  10. Pradipta, T.R.; Perbowo, K.S.; Nafis, A.; Miatun, A.; Johnston-Wilder, S. Marginal region mathematics teachers’ perception of using ict media. Infin. J. 2021, 10, 133–148. [Google Scholar] [CrossRef]
  11. Mulyono, H.; Suryoputro, G.; Jamil, S.R. The application of WhatsApp to support online learning during the COVID-19 pandemic in Indonesia. Heliyon 2021, 7, e07853. [Google Scholar] [CrossRef]
  12. Xiuru, Y.; Li, W.; Wei, L.; Yaqing, Z. Micro-lectures design and application of COVID-19 training for ICU healthcare professionals. Chin. J. Nurs. Educ. 2020, 17, 321–323. [Google Scholar]
  13. El-Ariss, B.; Zaneldin, E.; Ahmed, W. Using Videos in Blended E-Learning for a Structural Steel Design Course. Educ. Sci. 2021, 11, 290. [Google Scholar] [CrossRef]
  14. Singh, N. “A Little Flip Goes a Long Way”—The Impact of a Flipped Classroom Design on Student Performance and Engagement in a First-Year Undergraduate Economics Classroom. Educ. Sci. 2020, 10, 319. [Google Scholar] [CrossRef]
  15. Stoica, G.A.; Støckert, R. Designing New Learning Scenarios for Multi-Campus Large Classes in Mathematics. In Proceedings of the 14th International Scientific Conference on eLearning and Software for Education-eLearning Challenges and New Horizons, Bucharest, Romania, 19–20 April 2018; Volume 1, pp. 495–500. [Google Scholar] [CrossRef]
  16. Ji, Y.; Han, Y. Monitoring Indicators of the Flipped Classroom Learning Process based on Data Mining—Taking the Course of “Virtual Reality Technology” as an Example. Int. J. Emerg. Technol. Learn. (iJET) 2019, 14, 166. [Google Scholar] [CrossRef]
  17. Xiangfang, Z. Empirical Study of Collaborative Flipped Classroom of College Oral English Based on Multiple Intelligence Theory. In Proceedings of the 2016 Northeast Asia International Symposium On Linguistics, Literature And Teaching, Yinchuan, China, 2–4 August 2016; pp. 178–186. [Google Scholar]
  18. Lutian, M.; Qingwu, L.; Yan, H.; Yanwen, L. Experience in the Construction of Microbiology Quality Resource Shared Course. J. Mirobiology 2019, 39, 120–124. [Google Scholar]
  19. Li, Z.; Zhang, Y.; Fang, H.; Wang, Y.; Zhu, L.; Yu, H. Application of microlecture teaching approach based on UMU platform in nutritional nursing training for surgical nurses. J. Nurs. Sci. 2020, 35, 73–76. [Google Scholar]
  20. Tian, Z. Research on Teaching Strategies of Art Flipped Classroom in Colleges based on Support of Micro-lectures. AGRO FOOD INDUSTRY HI TECH 2017, 28, 225–227. [Google Scholar]
  21. López, S.D.L.F.; Ferrando, F.; Fabregat-Sanjuan, A. Learning/training video clips: An efficient tool for improving learning outcomes in Mechanical Engineering. Int. J. Educ. Technol. High. Educ. 2016, 13, 6. [Google Scholar] [CrossRef]
  22. Muñoz-Merino, P.; Ruipérez-Valiente, J.A.; Kloos, C.D.; Auger, M.A.; Briz, S.; de Castro, V.; Santalla, S.N. Flipping the classroom to improve learning with MOOCs technology. Comput. Appl. Eng. Educ. 2017, 25, 15–25. [Google Scholar] [CrossRef]
  23. Sulisworo, D.; Kusumaningtyas, D.A.; Anomeisa, A.B.; Wahyuningsih; Rahmadani, W. Perceptions of online learning experiences between students in urban and remote areas: Case study in indonesia. Int. J. Sci. Technol. Res. 2020, 9, 4850–4854. [Google Scholar]
  24. Chang, D.-F.; Lee, K.-Y.; Tseng, C.-W. Exploring Structural Relationships in Attracting and Retaining International Students in STEM for Sustainable Development of Higher Education. Sustainability 2022, 14, 1267. [Google Scholar] [CrossRef]
  25. Albelbisi, N.A.; Al-Adwan, A.S.; Habibi, A. Self-regulated learning and satisfaction: A key determinants of MOOC success. Educ. Inf. Technol. 2021, 26, 3459–3481. [Google Scholar] [CrossRef]
  26. Wijaya, T.T.; Cao, Y.; Weinhandl, R.; Yusron, E.; Lavicza, Z. Applying the UTAUT Model to Understand Factors Affecting Micro-Lecture Usage by Mathematics Teachers in China. Mathematics 2022, 10, 1008. [Google Scholar] [CrossRef]
  27. Xie, Z.; Xiao, L.; Hou, M.; Liu, X.; Liu, J. Micro classes as a primary school–level mathematics education response to COVID-19 pandemic in China: Students’ degree of approval and perception of digital equity. Educ. Stud. Math. 2021, 108, 65–85. [Google Scholar] [CrossRef]
  28. Yuan, M.; Zeng, J.; Wang, A.; Shang, J. Would It Be Better if Instructors Technically Adjust Their Image or Voice in Online Courses? Impact of the Way of Instructor Presence on Online Learning. Front. Psychol. 2021, 12, 4090. [Google Scholar] [CrossRef] [PubMed]
  29. Lin, C.-C. Learning English with electronic textbooks on tablet PCs. Interact. Learn. Environ. 2017, 25, 1035–1047. [Google Scholar] [CrossRef]
  30. Moreno, L.A.H.; Solórzano, J.G.L.; Morales, M.T.T.; Villegas, O.O.V.; Sánchez, V.G.C. Effects of using mobile augmented reality for simple interest computation in a financial mathematics course. PeerJ Comput. Sci. 2021, 7, e618. [Google Scholar] [CrossRef]
  31. Wijaya, T.T.; Cao, Y.; Weinhandl, R.; Tamur, M. A meta-analysis of the effects of E-books on students’ mathematics achievement. Heliyon 2022, 8, e09432. [Google Scholar] [CrossRef]
  32. Sarwinda, K.; Rohaeti, E.; Fatharani, M. The development of audio-visual media with contextual teaching learning approach to improve learning motivation and critical thinking skills. Psychol. Eval. Technol. Educ. Res. 2020, 2, 98. [Google Scholar] [CrossRef]
  33. Yu, H.; Wang, S.; Li, J.; Shi, G.; Yang, J. Influence of Online Merging Offline Method on University Students’ Active Learning Through Learning Satisfaction. Front. Psychol. 2022, 13, 842322. [Google Scholar] [CrossRef]
  34. Ke, F.; Kwak, D. Constructs of Student-Centered Online Learning on Learning Satisfaction of a Diverse Online Student Body: A Structural Equation Modeling Approach. J. Educ. Comput. Res. 2013, 48, 97–122. [Google Scholar] [CrossRef]
  35. Costley, J.; Lange, C.H. Video lectures in e-learning. Interact. Technol. Smart Educ. 2017, 14, 14–30. [Google Scholar] [CrossRef]
  36. Wang, Y.; Liu, Q.; Chen, W.; Wang, Q.; Stein, D. Effects of instructor’s facial expressions on students’ learning with video lectures. Br. J. Educ. Technol. 2019, 50, 1381–1395. [Google Scholar] [CrossRef]
  37. Li, M.; Wang, Y.; Stone, H.; Turki, N. Teaching Introductory Chemistry Online: The Application of Socio-Cognitive Theories to Improve Students’ Learning Outcomes. Educ. Sci. 2021, 11, 95. [Google Scholar] [CrossRef]
  38. Nicholls, G.M.; Restauri, S.L. Instituting and Assessing the Effectiveness of Focused e-learning Modules in Engineering Education. Int. J. Eng. Educ. 2015, 31, 461–475. [Google Scholar]
  39. Garber, A.M. Flipping Out! Utilizing an Online Micro-lecture for Asynchronous Learning Within the Acting Internship. Med. Sci. Educ. 2020, 30, 91–96. [Google Scholar] [CrossRef]
  40. Hermita, N.; Putra, Z.H.; Alim, J.A.; Tang, J.; Wijaya, T.T.; Li, L.; Pereira, J.; Tamur, M. The Hungry Ant: Development of Video-Based Learning on Polyhedron. Int. J. Interact. Mob. Technol. (iJIM) 2021, 15, 18–32. [Google Scholar] [CrossRef]
  41. Anwar, Z.; Kahar, M.S.; Rawi, R.D.P.; Nurjannah, N.; Suaib, H.; Rosalina, F. Development of Interactive Video Based Powerpoint Media In Mathematics Learning. J. Educ. Sci. Technol. (EST) 2020, 6, 167–177. [Google Scholar] [CrossRef]
  42. Davis, F.D. Perceived usefulness, perceived ease of use, and user acceptance of information technology. MIS Q 1989, 13, 319–340. [Google Scholar] [CrossRef]
  43. Rohan, R.; Pal, D.; Funilkul, S.; Chutimaskul, W.; Eamsinvattana, W. How Gamification Leads to Continued Usage of MOOCs? A Theoretical Perspective. IEEE Access 2021, 9, 108144–108161. [Google Scholar] [CrossRef]
  44. Zhao, H.; Khan, A. The Students’ Flow Experience With the Continuous Intention of Using Online English Platforms. Front. Psychol. 2022, 12, 807084. [Google Scholar] [CrossRef] [PubMed]
  45. Jiang, H.; Islam, A.Y.M.A.; Gu, X.; Spector, J.M. Online learning satisfaction in higher education during the COVID-19 pandemic: A regional comparison between Eastern and Western Chinese universities. Educ. Inf. Technol. 2021, 26, 6747–6769. [Google Scholar] [CrossRef]
  46. Islamoglu, H.; Yurdakul, I.K.; Ursavas, O.F. Pre-service teachers’ acceptance of mobile-technology-supported learning activities. Educ. Technol. Res. Dev. 2021, 69, 1025–1054. [Google Scholar] [CrossRef]
  47. Venkatesh, M.G.; Morris, G.B.; Davis, F.; Davis, D. User acceptance of information technology: Toward a unified view. Manag. Inf. Syst. Q. 2003, 27, 425–478. [Google Scholar] [CrossRef]
  48. Balakrishnan, J.; Abed, S.S.; Jones, P. The role of meta-UTAUT factors, perceived anthropomorphism, perceived intelligence, and social self-efficacy in chatbot-based services? Technol. Forecast. Soc. Chang. 2022, 180, 121692. [Google Scholar] [CrossRef]
  49. Adov, L.; Pedaste, M.; Leijen, Ä.; Rannikmäe, M. Does it have to be easy, useful, or do we need something else? STEM teachers’ attitudes towards mobile device use in teaching. Technol. Pedagog. Educ. 2020, 29, 511–526. [Google Scholar] [CrossRef]
  50. Zheng, J.; Li, S. What drives students’ intention to use tablet computers: An extended technology acceptance model. Int. J. Educ. Res. 2020, 102, 101612. [Google Scholar] [CrossRef]
  51. Al-Rahmi, A.M.; Al-Rahmi, W.M.; Alturki, U.; Aldraiweesh, A.; Almutairy, S.; Al-Adwan, A.S. Exploring the Factors Affecting Mobile Learning for Sustainability in Higher Education. Sustainability 2021, 13, 7893. [Google Scholar] [CrossRef]
  52. Naveed, Q.; Alam, M.; Tairan, N. Structural Equation Modeling for Mobile Learning Acceptance by University Students: An Empirical Study. Sustainability 2020, 12, 8618. [Google Scholar] [CrossRef]
  53. Wang, L.; Li, Y.; Wang, Z.; Shu, S.; Zhang, Y.; Wu, Y. Improved English Immersion Teaching Methods for the Course of Power Electronics for Energy Storage System in China. IEEE Access 2018, 6, 50683–50692. [Google Scholar] [CrossRef]
  54. Sun, X.; Wu, C.-C. A Study on Teaching Methods of the Second Classroom for Engineering in Applied University. In Proceedings of the 2nd International Conference on E-Education, E-Business and E-Technology (ICEBT) CL, Beijing, China, 5–7 July 2018; pp. 6–11. [Google Scholar] [CrossRef]
  55. Faqih, K.M.; Jaradat, M.-I.R.M. Integrating TTF and UTAUT2 theories to investigate the adoption of augmented reality technology in education: Perspective from a developing country. Technol. Soc. 2021, 67, 101787. [Google Scholar] [CrossRef]
  56. Wang, S.; Tlili, A.; Zhu, L.; Yang, J. Do Playfulness and University Support Facilitate the Adoption of Online Education in a Crisis? COVID-19 as a Case Study Based on the Technology Acceptance Model. Sustainability 2021, 13, 9104. [Google Scholar] [CrossRef]
  57. Suyidno, S.; Nur, M.; Yuanita, L.; Prahani, B.K.; Jatmiko, B. Effectiveness of Creative Responsibility Based Teaching (Crbt) Model on Basic Physics Learning to Increase Student’s Scientific Creativity and Responsibility. J. Balt. Sci. Educ. 2018, 17, 136–151. [Google Scholar] [CrossRef]
  58. Arain, A.A.; Hussain, Z.; Rizvi, W.H.; Vighio, M.S. Extending UTAUT2 toward acceptance of mobile learning in the context of higher education. Univers. Access Inf. Soc. 2019, 18, 659–673. [Google Scholar] [CrossRef]
  59. Fitzgerald, D.A.; Scott, K.M.; Ryan, M.S. Blended and e-learning in pediatric education: Harnessing lessons learned from the COVID-19 pandemic. Eur. J. Pediatr. 2021, 181, 447–452. [Google Scholar] [CrossRef]
  60. Camadan, F.; Reisoglu, I.; Ursavaş, Ö.F.; Mcilroy, D. How teachers’ personality affect on their behavioral intention to use tablet PC. Int. J. Inf. Learn. Technol. 2018, 35, 12–28. [Google Scholar] [CrossRef]
  61. Raygan, A.; Moradkhani, S. Factors influencing technology integration in an EFL context: Investigating EFL teachers’ attitudes, TPACK level, and educational climate. Comput. Assist. Lang. Learn. 2020, 1–22. [Google Scholar] [CrossRef]
  62. Shidiq, A.S.; Yamtinah, S. Pre-service chemistry teachers’ attitudes and attributes toward the twenty-first century skills. J. Phys. Conf. Ser. 2019, 1157, 042014. [Google Scholar] [CrossRef]
  63. Ahmad, P. Academic E-Book Users’ Information Behavior: A Maturity Model. Libr. Philos. Pract. 2021, 1–12. Available online: https://www.scopus.com/inward/record.uri?eid=2-s2.0-85104754326&partnerID=40&md5=afc832bb655a40d8439e96188671a05d (accessed on 10 May 2022).
  64. Al-Emran, M.; Arpaci, I.; Salloum, S.A. An empirical examination of continuous intention to use m-learning: An integrated model. Educ. Inf. Technol. 2020, 25, 2899–2918. [Google Scholar] [CrossRef]
  65. Joo, Y.J.; Park, S.; Shin, E.K. Students’ expectation, satisfaction, and continuance intention to use digital textbooks. Comput. Hum. Behav. 2017, 69, 83–90. [Google Scholar] [CrossRef]
  66. Stössel, J.; Baumann, R.; Wegner, E. Predictors of Student Teachers’ ESD Implementation Intention and Their Implications for Improving Teacher Education. Sustainability 2021, 13, 9027. [Google Scholar] [CrossRef]
  67. Liao, T.; Tang, S.; Shim, Y. The Development of a Model to Predict Sports Participation among College Students in Central China. Int. J. Environ. Res. Public Health 2022, 19, 1806. [Google Scholar] [CrossRef]
  68. Zhao, L.; Ao, Y.; Wang, Y.; Wang, T. Impact of Home-Based Learning Experience During COVID-19 on Future Intentions to Study Online: A Chinese University Perspective. Front. Psychol. 2022, 13, 862965. [Google Scholar] [CrossRef]
  69. Bagozzi, R.P.; Davis, F.D.; Warshaw, P.R. Development and Test of a Theory of Technological Learning and Usage. Hum. Relations 1992, 45, 659–686. [Google Scholar] [CrossRef]
  70. Graham, M.A.; Stols, G.; Kapp, R. Teacher Practice and Integration of ICT: Why Are or Aren’t South African Teachers Using ICTs in Their Classrooms. Int. J. Instr. 2020, 13, 749–766. [Google Scholar] [CrossRef]
  71. Wu, C.; Gong, X.; Luo, L.; Zhao, Q.; Hu, S.; Mou, Y.; Jing, B. Applying Control-Value Theory and Unified Theory of Acceptance and Use of Technology to Explore Pre-service Teachers’ Academic Emotions and Learning Satisfaction. Front. Psychol. 2021, 12, 738959. [Google Scholar] [CrossRef]
  72. Alowayr, A. Determinants of mobile learning adoption: Extending the unified theory of acceptance and use of technology (UTAUT). Int. J. Inf. Learn. Technol. 2021, 39, 1–12. [Google Scholar] [CrossRef]
  73. Yeh, M.K.-C.; Lin, P.-H.; D’Imperio, N. The Effect of Motivation on Learners’ Performance and Satisfaction under Flipped Strategy in Discrete Math. In Proceedings of the 2020 IEEE Frontiers in Education Conference (FIE), Uppsala, Sweden, 21–24 October 2020; pp. 1–4. [Google Scholar] [CrossRef]
  74. Jeno, L.M.; Vandvik, V.; Eliassen, S.; Grytnes, J.-A. Testing the novelty effect of an m-learning tool on internalization and achievement: A Self-Determination Theory approach. Comput. Educ. 2019, 128, 398–413. [Google Scholar] [CrossRef]
  75. Hair, J.; Black, B.; Babin, B.; Anderson, R.E.; Tatham, R.L. Multivariate Data Analysis, 6th ed.; Prentice Hall: Hoboken, NJ, USA, 2006. [Google Scholar]
  76. Teo, T.; Tsai, L.T.; Yang, C.-C. Applying Structural Equation Modeling (SEM) in Educational Research. In Application of Structural Equation Modeling in Educational Research and Practice. Contemporary Approaches to Research in Learning Innovations; SensePublishers: Rotterdam, The Netherlands, 2013; pp. 3–21. [Google Scholar] [CrossRef]
  77. Hair, J.F.; Hult, G.T.M.; Ringle, C.; Sarstedt, M. A Primer on Partial Least Squares Structural Equation Modeling (PLS-SEM); SAGE Publications: Thousand Oaks, CA, USA, 2016. [Google Scholar]
  78. Liu, X. Primary science curriculum student acceptance of blended learning: Structural equation modeling and visual analytics. J. Comput. Educ. 2021, 9, 351–377. [Google Scholar] [CrossRef]
  79. Moorthy, K.; T’Ing, L.C.; Ming, K.S.; Ping, C.C.; Ping, L.Y.; Joe, L.Q.; Jie, W.Y. Behavioral Intention to Adopt Digital Library by the Undergraduates. Int. Inf. Libr. Rev. 2019, 51, 128–144. [Google Scholar] [CrossRef]
  80. Indrayani, L.; Djuniadi, R.S. Pengembangan Instrumen Penilaian Afektif Peminatan Peserta Didik SMA Negeri 1 Semarang. J. Res. Educ. Res. Eval. 2017, 6, 39–45. [Google Scholar] [CrossRef]
  81. Hair, J.F.; Ringle, C.M.; Sarstedt, M. Partial Least Squares: The Better Approach to Structural Equation Modeling? Long Range Plan. 2012, 45, 312–319. [Google Scholar] [CrossRef]
  82. Fornell, C.; Larcker, D.F. Evaluating Structural Equation Models with Unobservable Variables and Measurement Error. J. Mark. Res. 1981, 18, 39–50. [Google Scholar] [CrossRef]
  83. Wut, T.-M.; Wong, H.S.-M.; Sum, C.K.-M. A study of continuance use intention of an on online learning system after Coronavirus disease 2019 pandemic outbreak. Asia Pac. J. Educ. 2022, 1–15. [Google Scholar] [CrossRef]
  84. Jeoreskog, K.G.; Wold, H.O. (Eds.) The ML and PLS techniques for modeling with latent variables: Historical and comparative aspects. In Systems Under Indirect Observation; North-Holland: Amsterdam, The Netherlands, 1982. [Google Scholar]
  85. Lulin, Z.; Owusu-Marfo, J.; Antwi, H.A.; Antwi, M.O.; Xu, X. Nurses’ Readiness in the Adoption of Hospital Electronic Information Management Systems in Ghana: The Application of the Structural Equation Modeling and the UTAUT Model. SAGE Open 2020, 10, 2158244020931814. [Google Scholar] [CrossRef]
  86. Falk, R.F.; Miller, N.B. A Primer for Soft Modeling; University of Akron Press: Akron, OH, USA, 1992. [Google Scholar]
  87. Cohen, J. Statistical Power Analysis for the Behavioral Sciences; Lawrance Erlbaum Associates: Hillsdale, NJ, USA, 1988. [Google Scholar]
  88. Chin, W.W. The partial least squares approach to structural equation modeling. Mod. Methods Bus. Res. 1998, 295, 295–336. [Google Scholar]
  89. Cao, M. An Overview of Micro-Lecture in College English Teaching in Mainland China. Int. J. Lang. Linguist. 2017, 5, 34. [Google Scholar] [CrossRef]
  90. Wang, J.-Y.; Li, S.-R.; Wang, J.; Zhang, Z.-H.; Zhang, D.-H.; Yan, F.; Song, J.-G. Application of micro-lectures teaching combined with standardized patients in training of risk assessment skills in psychiatric nursing. Chin. J. Nurs. 2016, 51, 1339–1343. [Google Scholar]
  91. Putra, Z.H.; Witri, G.; Sari, I.K. Prospective elementary teachers’ perspectives on online mathematics learning during coronavirus outbreak. J. Phys. Conf. Ser. 2020, 1655, 012057. [Google Scholar] [CrossRef]
  92. Putra, P.; Liriwati, F.Y.; Tahrim, T.; Syafrudin, S.; Aslan, A. The Students Learning from Home Experiences during COVID-19 School Closures Policy In Indonesia. J. Iqra’: Kaji. Ilmu Pendidik. 2020, 5, 30–42. [Google Scholar] [CrossRef]
  93. Wei, Z.; Shi, Y.; Zhang, L.; Wang, D.; Li, H.; Cai, H.; Zhang, H. A combined teaching model based on micro lectures in the teaching of General Human Embryology. Chin. J. Histochem. Cytochem. 2017, 26, 284–286. [Google Scholar]
  94. Tamur, M.; Kusumah, Y.S.; Juandi, D.; Wijaya, T.T.; Nurjaman, A.; Samura, A.O. Hawthorne effect and mathematical software based learning: A meta-analysis study. J. Physics Conf. Ser. 2021, 1806, 012072. [Google Scholar] [CrossRef]
  95. Liu, D.; Luo, J. College Learning From Classrooms to the Internet: Adoption of the YouTube as Supplementary Tool in COVID-19 Pandemic Environment. Educ. Urban Soc. 2021, 54, 00131245211062516. [Google Scholar] [CrossRef]
  96. Navarro, M.M.; Prasetyo, Y.T.; Young, M.N.; Nadlifatin, R.; Redi, A.A.N.P. The Perceived Satisfaction in Utilizing Learning Management System among Engineering Students during the COVID-19 Pandemic: Integrating Task Technology Fit and Extended Technology Acceptance Model. Sustainability 2021, 13, 10669. [Google Scholar] [CrossRef]
  97. Lee, P.-C.; Lin, C.-T.; Kang, H.-H. The influence of open innovative teaching approach toward student satisfaction: A case of Si-Men Primary School. Qual. Quant. 2016, 50, 491–507. [Google Scholar] [CrossRef]
  98. Dajani, D.; Abu Hegleh, A.S. Behavior intention of animation usage among university students. Heliyon 2019, 5, e02536. [Google Scholar] [CrossRef]
  99. Albelbisi, N.A.; Al-Adwan, A.S.; Habibi, A.; Rasool, S. The relationship between students’ attitudes toward online homework and mathematics anxiety. Int. J. Math. Educ. Sci. Technol. 2022, 1–19. [Google Scholar] [CrossRef]
  100. Masa’Deh, R.; AlHadid, I.; Abu-Taieh, E.; Khwaldeh, S.; Alrowwad, A.; Alkhawaldeh, R.S. Factors Influencing Students’ Intention to Use E-Textbooks and Their Impact on Academic Achievement in Bilingual Environment: An Empirical Study Jordan. Information 2022, 13, 233. [Google Scholar] [CrossRef]
Figure 1. Research model and initial hypothesis.
Figure 1. Research model and initial hypothesis.
Mathematics 10 03430 g001
Figure 2. Final model with R-square and total effect.
Figure 2. Final model with R-square and total effect.
Mathematics 10 03430 g002
Figure 3. Final model path coefficient and p-value.
Figure 3. Final model path coefficient and p-value.
Mathematics 10 03430 g003
Table 1. Initial hypotheses.
Table 1. Initial hypotheses.
HIPOTESISExplanation Hypothesis
H1Perceived ease of use has a positive relationship with behavioral intention
H2Perceived ease of use has a positive relationship with attitude
H3Perceived useful has a positive relationship with behavioral intention
H4Perceived useful has a positive relationship with attitude
H5Perceived useful has a positive relationship with learning achievement
H6Perceived useful has a positive relationship with learning satisfaction
H7Expectation confirmation has a positive relationship with perceived useful
H8Expectation confirmation has a positive relationship with learning satisfaction
H9Innovative learning has a positive relationship with attitude
H10Innovative learning has a positive relationship with learning satisfaction
H11Innovative learning has a positive relationship with learning achievement
H12Attitude has a positive relationship with learning achievement
H13Attitude has a positive relationship with learning satisfaction
H14Attitude has a positive relationship with behavioral intention
H15Learning satisfaction has a positive relationship with learning achievement
H16Learning satisfaction has a positive relationship with behavioral intention
H17Behavioral intention has a positive relationship with learning achievement
Table 2. Normality test.
Table 2. Normality test.
ConstructMeanMedianMinMaxStandard DeviationKurtosisSkewness
CF13.7424.0001.0005.0000.6702.655−1.283
CF23.8674.0001.0005.0000.8050.857−0.848
CF33.7774.0001.0005.0000.7591.735−1.138
INOV13.8114.0001.0005.0000.7401.186−0.831
INOV23.8934.0002.0005.0000.6691.907−0.997
LA33.6484.0001.0005.0000.8370.583−0.808
EE13.9534.0002.0005.0000.6301.341−0.585
EE23.8934.0002.0005.0000.7360.826−0.736
EE33.7554.0002.0005.0000.7560.265−0.580
PE13.7944.0001.0005.0000.8081.159−0.982
PE23.7514.0001.0005.0000.7900.912−0.785
PE33.8334.0002.0005.0000.7070.836−0.702
LA13.9484.0001.0005.0000.6732.731−1.046
LA23.9704.0001.0005.0000.6452.754−1.231
ATT13.7684.0001.0005.0000.8060.589−0.789
ATT23.8074.0001.0005.0000.7481.040−0.783
ATT33.5844.0001.0005.0000.9040.100−0.725
BI13.8034.0001.0005.0000.7781.309−0.907
BI23.8244.0001.0005.0000.7751.489−0.966
BI33.8454.0001.0005.0000.7711.587−0.971
SATI13.7424.0001.0005.0000.7660.861−0.852
SATI23.7474.0001.0005.0000.7920.538−0.716
SATI33.7214.0001.0005.0000.7890.852−0.782
SATI43.8284.0001.0005.0000.7211.384−0.835
SATI53.8114.0001.0005.0000.7571.431−0.862
Table 3. Factor loading for all items.
Table 3. Factor loading for all items.
INTATTBIINOVLASATEEPE
INT10.902
INT20.891
INT30.866
ATT1 0.942
ATT2 0.958
ATT3 0.926
BI1 0.778
BI2 0.845
BI3 0.899
INOV1 0.904
INOV2 0.895
LA1 0.885
LA2 0.857
LA3 0.769
SATI1 0.860
SATI2 0.915
SATI3 0.901
SATI4 0.886
SATI5 0.832
EE1 0.798
EE2 0.852
EE3 0.871
PE1 0.880
PE2 0.901
PE3 0.845
Table 4. Convergent validity test.
Table 4. Convergent validity test.
VariableCronbach AlphaComposite ReliabilityAverage Variance Extracted (Ave)R Square
Attitude0.8640.9170.7860.70
Behavioral Intention0.9370.9600.8880.61
Confirmation0.7960.8790.7090.00
Innovative Learning0.7640.8940.8090.00
Learning Achievement0.7860.8760.7030.77
Learning Satisfaction0.9260.9440.7730.77
Perceived Easy to Use0.7940.8790.7070.00
Perceived Useful0.8470.9080.7660.31
Table 5. Discriminant validity test.
Table 5. Discriminant validity test.
AttitudeBehavioral IntentionConfirmationInnovative LearningLearning AchievementLearning SatisfactionPerceived Easy To UsePerceived Useful
Attitude0.887
Behavioral Intention0.7380.942
Confirmation0.5660.5490.842
Innovative Learning0.6080.5750.4830.899
Learning Achievement0.7730.7190.5670.6290.838
Learning Satisfaction0.8440.7310.5170.6110.7320.879
Perceived Easy To Use0.7420.6710.4830.5630.7090.7200.841
Perceived Useful0.7750.6900.5570.5020.8270.7930.7490.875
Table 6. Heterotrait-Monotrait Ratio (HTMT).
Table 6. Heterotrait-Monotrait Ratio (HTMT).
AttitudeBehavioral IntentionConfirmationInnovative LearningLearning AchievementLearning SatisfactionPerceived Easy To UsePerceived Useful
Attitude
Behavioral Intention0.819
Confirmation0.6780.633
Innovative Learning0.7490.6790.626
Learning Achievement0.8340.8400.7100.814
Learning Satisfaction0.8400.7840.5930.7250.857
Perceived Easy To Use0.8830.7700.5900.7220.8840.829
Perceived Useful0.9000.7740.6630.6190.8110.8950.802
Table 7. Inner VIF value for Collinearity test.
Table 7. Inner VIF value for Collinearity test.
AttitudeBehavioral IntentionConfirmationInnovative LearningLearning AchievementLearning SatisfactionPerceived Easy to UsePerceived Useful
Attitude 4.171 4.3053.068
Behavioral Intention 2.585
Confirmation 1.619 1.000
Innovative Learning1.497 1.7391.663
Learning Achievement
Learning Satisfaction 4.228 4.525
Perceived Easy To Use2.5492.710
Perceived useful2.3273.413 3.1232.642
Table 8. R-square.
Table 8. R-square.
R SquareR Square Adjusted
Attitude0.6940.690
Behavioral Intention0.6100.603
Learning Achievement0.7690.764
Learning Satisfaction0.7730.769
Perceived useful0.3100.307
Table 9. F2 value to measure the effect size of each predictor.
Table 9. F2 value to measure the effect size of each predictor.
AttitudeBehavioral IntentionLearning AchievementLearning Satisfaction
Attitude 0.0520.0420.368
Behavioral Intention 0.039
Confirmation 0.003
Innovative Learning0.111 0.1130.056
Learning Achievement
Learning Satisfaction 0.0400.013
Perceived Easy To Use0.0950.027
Perceived Useful0.2950.0130.4190.199
Table 10. Hypothesis test.
Table 10. Hypothesis test.
Hypothesis Coefficient (β)MeanSTDEVT-Statisticsp-Values
H1Attitude → Behavioral Intention0.2920.2850.0963.0380.003
H2Attitude → Learning Achievement0.2050.1900.0653.1310.002
H3Attitude → Learning Satisfaction0.5060.5040.0637.9780.000
H4Behavioral Intention → Learning Achievement0.1530.1620.0732.0830.038
H5Confirmation → Learning Satisfaction−0.032−0.0300.0460.6850.494
H6Confirmation → Perceived Useful0.5570.5620.0797.0570.000
H7Innovative Learning → Attitude0.2250.2210.0524.3230.000
H8Innovative Learning → Learning Achievement0.2130.2110.0514.1770.000
H9Innovative Learning → Learning Satisfaction0.1450.1400.0453.1870.002
H10Learning Satisfaction → Behavioral Intention0.2570.2750.0962.6860.007
H11Learning Satisfaction → Learning Achievement−0.119−0.1160.0891.3320.137
H12Perceived Easy To Use → Attitude0.2720.2800.0853.2060.001
H13Perceived Easy To Use → Behavioral Intention0.1700.1700.0842.0310.043
H14Perceived Useful → Attitude0.4580.4540.0746.1720.000
H15Perceived Useful → Behavioral Intention0.1330.1230.1081.2350.205
H16Perceived Useful → Learning Achievement0.5500.5550.0678.2470.000
H17Perceived Useful → Learning Satisfaction0.3460.3510.0595.8520.000
Publisher’s Note: MDPI stays neutral with regard to jurisdictional claims in published maps and institutional affiliations.

Share and Cite

MDPI and ACS Style

Jiang, P.; Wijaya, T.T.; Mailizar, M.; Zulfah, Z.; Astuti, A. How Micro-Lectures Improve Learning Satisfaction and Achievement: A Combination of ECM and Extension of TAM Models. Mathematics 2022, 10, 3430. https://doi.org/10.3390/math10193430

AMA Style

Jiang P, Wijaya TT, Mailizar M, Zulfah Z, Astuti A. How Micro-Lectures Improve Learning Satisfaction and Achievement: A Combination of ECM and Extension of TAM Models. Mathematics. 2022; 10(19):3430. https://doi.org/10.3390/math10193430

Chicago/Turabian Style

Jiang, Peijie, Tommy Tanu Wijaya, Mailizar Mailizar, Zulfah Zulfah, and Astuti Astuti. 2022. "How Micro-Lectures Improve Learning Satisfaction and Achievement: A Combination of ECM and Extension of TAM Models" Mathematics 10, no. 19: 3430. https://doi.org/10.3390/math10193430

APA Style

Jiang, P., Wijaya, T. T., Mailizar, M., Zulfah, Z., & Astuti, A. (2022). How Micro-Lectures Improve Learning Satisfaction and Achievement: A Combination of ECM and Extension of TAM Models. Mathematics, 10(19), 3430. https://doi.org/10.3390/math10193430

Note that from the first issue of 2016, this journal uses article numbers instead of page numbers. See further details here.

Article Metrics

Back to TopTop