Next Article in Journal
Triple Designs: A Closer Look from Indicator Function
Previous Article in Journal
Red–Blue k-Center Clustering with Distance Constraints
 
 
Font Type:
Arial Georgia Verdana
Font Size:
Aa Aa Aa
Line Spacing:
Column Width:
Background:
Article

Student Experience, Satisfaction and Commitment in Blended Learning: A Structural Equation Modelling Approach

by
Santiago Batista-Toledo
* and
Diana Gavilan
Department of Marketing, Complutense University of Madrid, 28040 Madrid, Spain
*
Author to whom correspondence should be addressed.
Mathematics 2023, 11(3), 749; https://doi.org/10.3390/math11030749
Submission received: 10 December 2022 / Revised: 2 January 2023 / Accepted: 7 January 2023 / Published: 2 February 2023

Abstract

The COVID-19 pandemic led to higher education institutions adopting alternative teaching models to continue their work while complying with health measures. Specifically, in Spain, once the lockdown period was over, universities adopted the blended learning (BL) model, which allowed for a partial return to the classroom. The BL model meant a completely new approach for students that impacted their learning experience. Using structural equation modelling (SEM), this paper explores in-depth students’ experience with BL—social–behavioural, cognitive–affective, sensory and formative—and tests the impact of BL on students’ satisfaction and their commitment to learning. Data were collected from a sample of 467 undergraduate students at Complutense University of Madrid (Spain) who filled out a self-administered questionnaire. The model proposed shows fit indices above the recommended thresholds, indicating an adequate model fit. Results suggest a positive influence of the different dimensions of BL experience on satisfaction. In addition, satisfaction with BL had a positive impact on students’ affective commitment. Going by these results, the students’ experience with BL has been positive, increasing their willingness to study. Finally, the implications of these results for higher educational institutions are discussed and future research lines suggested.

1. Introduction

In the spring of 2020, schools and higher education institutions (HEIs) were closed in 185 countries, affecting 1,542,412,000 students, which is 89.4% of the total number of students enrolled in the world [1]. It was an unprecedented situation that, in record time, forced educational institutions and their actors to transform the work ecosystem in order to continue with the activities. The technical infrastructure of universities, pedagogical skills for distance learning and the specific requirements of some disciplines have been the main challenges recognised by HEIs [2]. At the same time, the forced move to distance teaching offered important opportunities to adopt more flexible forms of teaching, such as synchronous and asynchronous or hybrid teaching, better known as blended learning (BL).
In particular, these forms of teaching were applied in higher education, which is less dependent on the presence of the teacher for the learning process of students, thus making the latter less vulnerable to changes in the teaching model.
Consequently, although students in Spanish universities could return to the centres after the lockdown, the need to maintain social distancing norms led them to opt for the BL model, which flexibly combined face-to-face classes and activities with those taught online. This resulted in a new, and therefore little explored, educational context for students.
There has been a considerable amount of research into BL and its impact on student learning, including concepts such as satisfaction, commitment or experience, from a pedagogy point of view. However, no studies have been found that analyse BL using an experientially oriented approach (focusing on the student as a customer) and, even more importantly, that analyse the relationships that the concepts of experience, satisfaction and commitment have with each other. It is known, in particular, that BL can improve student performance [3] or be satisfactory [4]. Nevertheless, the impact of BL on student commitment through satisfaction, which is considered an intermediate outcome of the student experience and leads to student commitment, has not been studied, least of all during a pandemic period. In fact, several studies have looked at the effect of commitment on satisfaction with BL but not at how satisfaction fosters greater student commitment [5,6].
The literature on BL presents diverse methodological approaches (see Appendix A, Table A1). The main method adopted is based on descriptive analyses, such as frequencies or comparison of means [7,8,9]. Other studies employ qualitative tools, such as focus groups or personal interviews [10,11,12]. However, few studies deepen in BL using a structural equation approach [5,13,14].
This research aims to explore in-depth students’ lived experiences during the implementation of the BL model during the COVID-19 period and to investigate its impact on student satisfaction and commitment. In particular, the study approaches the experience not from a pedagogical point of view (as to higher or lower performance) but from a more experientially oriented approach and focused on the affective, behavioural, sensory or social situations students have lived through. In addition, the work attempts to answer the following research questions:
  • What aspects of the experience most influence student satisfaction with BL?
  • How does student experience influence satisfaction with BL and commitment to learning?
The paper is organised into four sections. To begin with, it focuses on the existing literature on BL and the development of the hypotheses. Then, the methodology used is explained, and the results are presented. Finally, the results obtained are discussed, and conclusions are drawn.

2. Literature Review

2.1. Blended Learning

BL was first implemented at Stanford University in the 1960s and 1970s, with the onset of the usage of videos, allowing students to learn outside the classroom. Over time, specific learning systems continued to be developed, which, with the great technological advances since the 2000s, have given rise to today’s BL [15].
BL is defined as “the thoughtful integration of face-to-face classroom learning experiences with online learning experiences” [16] (page 96). This definition has evolved to a learning environment that allows the incorporation and combination of face-to-face, computer-based, distance and mobile learning both inside and outside the classroom [17,18]. The different combinations that can be developed generate a wide variety of BL models to suit the needs of the student, the teacher and the subject matter [18]. In each model, the weight of the teacher’s presence and the student’s self-learning through technological resources varies, which highlights the principal characteristics of BL such as presence, self-learning, distance and ubiquity [7].
BL thus encourages students to be more autonomous, allowing them to practice self-organisation and follow the pace of learning that best suits them [19]. In addition, not having to go to the classroom every day saves time, which students perceive as more study time, leading to better academic performance [20]. The use of technology improves students’ digital skills, besides increasing their participation in the classroom [21].
From a social point of view, BL allows interactions between students to take place not only in the classroom but also through virtual environments. This benefits the integration of students, forming communities that reduce students’ sense of loneliness [22]. In addition, the fact that students with disabilities do not have to travel to the university to receive classes favours this collective, given that many facilities are not prepared for them, affecting their learning [19].
In short, BL is learner-centred learning with a focus on the learner’s ability to acquire and process knowledge and solve problems [21].
Despite this, BL is associated with problems of accessibility and equality. The need for computers or other devices that enable online activities to be monitored is a problem for students with limited resources. This engenders differences between students, creating an entry barrier that universities and public institutions must detect and try to resolve [23].
To illustrate and clarify how BL differs from face-to-face and fully online learning models, Figure 1 shows the characteristics of learning models.
As can be seen in Figure 1, the face-to-face and fully online models present totally opposite and different characteristics. BL, on the other hand, is not a disruptive model with respect to either the fully online or the face-to-face models but rather integrates the benefits of both models to form a new model that enhances student learning.

2.2. Educational Experience

In business, the consumer experience encompasses the sensations, feelings, cognitions and behavioural responses of a consumer when coming into contact with the brand, which, in turn, has repercussions on the consumer’s satisfaction and commitment to the brand [24]. When applied to education, this would be the sensations, feelings, cognitions and behavioural responses that students experience with the educational services, systems and products of their institution [25]. Of the dimensions of experience mentioned by Brakus et al. [24], one based on the environment in which the BL model takes place (classroom, technical infrastructure, teaching methodology) should be added, given that this is a key element in the educational environment and one of the main touchpoints of the student with the institution.
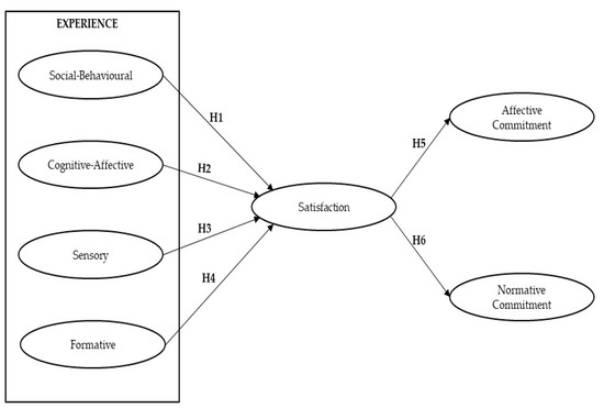
Social–behavioural experience is based on the behaviours and relationships established with peers or the staff of the institution. In this regard, previous studies show that in BL, there is greater socialisation among students and between students and the teacher [21,26], as well as greater participative behaviour of the students in the activities carried out [27]. These behaviours have been shown to be positively related to satisfaction in BL [28]. Based on the previous results, the following hypothesis is proposed:
H1. 
Social–behavioural experience of students positively influences satisfaction with BL.
Affective–cognitive experience reflects how learning in BL has made the student feel, both emotionally and intellectually. Gazica et al. [29] demonstrated that BL did not generate greater motivation in students in comparison to the face-to-face modality. However, it does provide the student with a greater capacity for reasoning and understanding the subject matter [30]. This experience has been found to be a predictor of satisfaction with BL [6], which is why the following hypothesis is proposed:
H2. 
Affective–cognitive experience of students positively influences satisfaction with BL.
Sensory experience in education involves students’ perceptions through the senses, with a particular focus on sight and hearing. Unfortunately, no previous literature could be located that studies the sensory experience of the student in BL environments or its relationship with student satisfaction in this modality. Even so, if we understand that for the correct functioning of BL, it is necessary for the student to be able to hear and see the teacher and the class materials either in the classroom or online, it seems logical to pose the following hypothesis:
H3. 
Sensory experience of students positively influences satisfaction with BL.
Formative experience depends on the infrastructures available, the methodology used and the organisation of the BL model. In this regard, there are studies that report problems in the organisation of online and face-to-face activities, leading to an overlap between them [31], or student difficulties with the introduction of new methodologies [32]. This gives rise to the following hypothesis:
H4. 
Formative experience of students positively influences satisfaction with the BL model.
Satisfaction is understood as the degree to which students enjoy their studies [33] and is a predictor of their commitment to learning [34]. Previous literature has shown that there is a positive relationship between student satisfaction and commitment to learning [6,35], particularly as to normative and affective commitment [36]. This takes place when students see the objectives of the course reflected in the activities carried out and the involvement of the teacher, which predisposes them to take a greater interest in their studies [6]. Therefore, the following hypotheses are proposed:
H5. 
Student satisfaction positively influences affective commitment.
H6. 
Student satisfaction positively influences normative commitment.
Based on the above, the conceptual model shown in Figure 2 depicts the proposed model and the hypotheses put forward. The model shows the social-behavioural, affective–cognitive, sensory and formative experience dimensions, as well as the resultant satisfaction and, in turn, normative and affective commitment.

3. Methodology

3.1. Survey

A self-administered questionnaire was sent to undergraduate students of the following disciplines: social and legal sciences, arts and humanities, health sciences, sciences, engineering (see Appendix A, Table A2). The fieldwork was carried out in April and May 2022; prior to the questionnaires, participants provided informed consent, and the data obtained were treated with the utmost confidentiality and following all ethical protocols.
The questionnaire was designed to measure the four dimensions of experience (social–behavioural, cognitive–affective, sensory and formative), satisfaction and commitment to learning in a BL environment. To measure social–behavioural, cognitive–affective and sensory experience dimensions, the items proposed by Brakus et al. [24] were adapted, while for the formative experience, items from Mbwesa [37] and Parasuraman et al. [38] were adapted. Satisfaction was measured using the items developed by Chen and Chau [7], and normative and affective commitment by adapting items from Meyer, Allen and Smith [39] and Fernandez-Lores et al. [40], respectively. All items were measured on a Likert-5 scale, with 1 representing strongly disagree and 5 strongly agree. Table 1 lists the items used to measure each variable.
The questionnaire was reviewed by a panel of experts to assess the content validity and to ensure the accuracy of the translations of the texts. In order to check the clarity of the questions and elicit information on adequacy in terms of completion time, a pretest was carried out on a group of 23 students. Some items were eliminated and reworded for simplification and comprehension. In addition, an ethics committee gave a positive assessment of the proposed items and the procedure for obtaining them. The analysis of the data obtained was carried out with SPSS Statistics 25.

3.2. Sample

Of 501 survey responses obtained between April and May 2022 from undergraduate students at the Complutense University of Madrid (Spain), 467 were found valid. The sample had a cross-sectional character and was obtained only from the Complutense University of Madrid because it adopted a basic BL model in which students had one week of face-to-face classes and another week of online classes. This meant that within the particularities that each case might have, there was a common pattern in all of them, homogenising the experience in this learning modality, giving rise to variability in the sample but not in the object of study. The characteristics of the sample are shown in Table 2.

4. Results

Structural equation modelling (SEM) was carried out using the maximum likelihood estimation method to corroborate the hypotheses, using SPSS AMOS 28.0. First, the measurement model was estimated to assess factor structure, reliability, convergent validity and discriminant validity. Subsequently, the parameters of the structural model were estimated, and the hypothesised relationships were tested.

4.1. Measurement Model

The criteria for validity and reliability are used to check the fit of the measures. Reliability represents the ability of a measuring instrument (items) to consistently deliver the same result. Validity represents the degree to which a measuring instrument (items) accurately measures a concept [41].
The reliability of the subscales of the model was adequate, with alpha coefficients above 0.7 [42].
The factor loadings, composite reliability and mean variance extracted were assessed for convergent validity, as suggested by Hair et al. [42]. The loadings of all items exceeded the recommended value of 0.6, and the composite reliability and the average variance extracted in all cases exceeded the recommended values of 0.7 and 0.5, respectively, as shown in Table 3.
Table 4 demonstrates the discriminant validity between the constructs, as the mean variance estimates extracted, which exceeded 0.5, were higher than all the phi-squared correlations between the constructs [43].

4.2. Structural Model

The structural model was estimated (see Figure 3). The recommended fit indices in assessing model adequacy [44,45] were above the recommended range [46,47], indicating a respectable fit: χ2 = 392.822; df = 163; (p < 0.01); comparative fit index (CFI) = 0.968; Tucker–Lewis index (TLI) = 0.963 and root mean error of approximation (RMSEA) = 0.054 with a 90% confidence interval of 0.048 and 0.061. Table 5 shows the standardized path coefficients of the relationships of dimensions.
All standardised path coefficients were positive and significant at 99% confidence, except for the relationship between satisfaction and normative commitment (standardised path coefficient = −0.305; p < 0.01). These results support the hypotheses stated, except for H6 (‘Student satisfaction positively influences normative commitment’), in which, despite being significant, the opposite effect is observed, with a negative relationship between satisfaction and normative commitment, consequently rejecting H6.
Among the different dimensions of experience, the hypotheses (H1, H2, H3, H4) are corroborated, with cognitive–affective experience having the greatest weight (standardised path coefficient = 0.736; p < 0.01) and formative experience being the one that, surprisingly, contributes the least (standardised path coefficient = 0.59; p < 0.01). Experience has a strong influence on student satisfaction with the BL model (standardised path coefficient = 0.804; p < 0.01), such that as experience increases, so too does satisfaction. Finally, increasing satisfaction has greatly increased affective commitment (standardised path coefficient = 0.875; p < 0.01), supporting H5.

5. Conclusions

The aim of the study was to explore the students’ experience of the BL model and its impact on their satisfaction and commitment to learning during COVID-19. This experiment was carried out in a university with students from several fields of knowledge, highlighting the impact of the student experience on their satisfaction and commitment to their learning using BL during COVID-19.
The results demonstrate that a positive experience with BL contributes positively to student satisfaction and affective commitment. These results are broadly in line with what has been suggested by the previous literature. Specifically, the different dimensions of experience influence satisfaction, with cognitive–affective and social–behavioural experiences having the greatest effect. The latter is of particular interest, given that Gao et al. [13] established that there was no relationship between the social–behavioural experience and satisfaction. However, this may be explained by the fact that the BL model encourages students to socialise [21,26], mainly through online communication, such as class forums and the use of social networks, which during the pandemic, when social interactions were reduced, became more important [22]. The effect of the cognitive–affective experience is underpinned by the fact that interaction and collaboration with other students encourage discussion and critical thinking, which translates into increased learning and satisfaction [9]. The positive influence of the formative and sensory experience is justified by the fact that the perception of an efficient and suitable study environment promotes satisfaction [5]. Another noteworthy result is the negative and significant effect that satisfaction has on normative commitment. This contradicts the previous literature but may be justified by the existing health situation, which may have conditioned and influenced this relationship. Affective commitment, on the other hand, has a positive relationship with satisfaction. This is explained by the fact that students in this learning model feel more comfortable and enjoy studying, which makes them more involved in learning as a matter of enjoyment [11,19,20].
These results deepen the study of the experience in the BL model, showing that it can be very satisfactory and can strengthen the affective bond of the student with the study and their academic training. This work takes the study of the BL experience to its ultimate consequence, student commitment, filling a gap unexplored to date.
Furthermore, it also has implications for the university by demonstrating the importance of managing the student experience for greater success in the implementation of BL. It stresses that universities are not external to the existing relationships in the markets and should consider their students as customers and act accordingly.
In concrete terms, the results encourage educational institutions to boost their investment in infrastructure and teacher training. Since, as demonstrated, the sensory and formative experiences positively influence student satisfaction, so improving aspects linked to these experiences would contribute to greater satisfaction. This study also highlights the importance of a clear and concrete institutional strategy in the implementation of BL, which reduces variability in the student experience. Finally, as shown above and revealed by earlier studies, BL as an environment is conducive to the socialisation of students through online and offline communications. In this regard, the realisation of activities inside and outside the classroom that involve students and lead to the development of personal relationships would be advisable for an improvement in the social–behavioural experience.
This work is not without limitations. Firstly, the data collected were self-reported by the students, so in order to fully understand the experience, additional information was necessary, for which in-depth interviews were conducted. In addition, self-reported data has the inherent limitation that it only considers the subjects’ vision, so the results should be cross-referenced with academic results. This was not feasible in our study because, during the pandemic, the change in the educational model also involved a change in the evaluation system. Finally, the study has the limitations of transversal studies, such as data being obtained at a single point in time. However, since the objective of this study was to analyse the student’s experience in BL during COVID-19, this type of study seems appropriate.
With regard to future lines of research, the replication of this study outside contexts of health crises or similar situations, which could condition the experience in these teaching models, can be considered. Furthermore, contrasting the students’ experience with their academic performance could contribute to a greater understanding of students’ experiences in this educational context.

Author Contributions

Conceptualisation, D.G. and S.B.-T.; methodology, D.G. and S.B.-T.; software, S.B.-T.; validation, D.G.; formal analysis, S.B.-T.; investigation, S.B.-T.; resources, S.B.-T.; data curation, S.B.-T.; writing—original draft preparation, S.B.-T.; writing—review and editing, D.G.; visualisation, D.G.; supervision, D.G.; project administration, D.G. All authors have read and agreed to the published version of the manuscript.

Funding

This work has been supported by the Madrid Government (Comunidad de Madrid-Spain) under the Multiannual Agreement with Universidad Complutense de Madrid in the line Excellence Programme for university teaching staff, in the context of the V PRICIT (Regional Programme of Research and Technological Innovation).

Institutional Review Board Statement

The study was conducted in accordance with the Declaration of Helsinki, and approved by Ethics Committee of Complutense University of Madrid (protocol code CE_20220317-09_SOC and date of approval: 4 April 2022).

Informed Consent Statement

Informed consent was obtained from all subjects involved in the study.

Data Availability Statement

Not applicable.

Acknowledgments

This research was supported by the Student Observatory of the Complutense University of Madrid through project POE 17-212.

Conflicts of Interest

The authors declare no conflict of interest.

Appendix A

Table A1. A sample of approaches from previous studies.
Table A1. A sample of approaches from previous studies.
AuthorApproachMethodologyRelationship
[8]PedagogyDescriptiveAcademic experience → Dropout
[9]PedagogyDescriptiveBL → Satisfaction
[10]PedagogyDescriptive and in-depth interviewsPreference between face-to-face and BL
[11]PedagogyCase studiesBL → Commitment
[14]TechnologicalPartial least squaresCommitment → Continuance intention
[5]PedagogyPartial least squaresBL → Commitment → Satisfaction
[19]PedagogyDescriptive and in-depth interviewsBL → Performance
[21]PedagogyDescriptiveBL → Skills acquisition
[28]Pedagogy/TechnologicalDescriptiveBL → Interaction and satisfaction
[6]PedagogyDescriptive and in-depth interviewsCommitment → Satisfaction
[32]PedagogyDescriptive and in-depth interviewsBL → Satisfaction
[34]PedagogyDescriptiveBL → Benefit perceptions
Table A2. Survey. (This survey has been translated from its original version used with the participants).
Table A2. Survey. (This survey has been translated from its original version used with the participants).
Your Experience in Blended Learning
The following questionnaire aims to study the UCM student’s experience with blended learning in the academic year 2020/2021. In this academic year, COVID-19 forced UCM to adopt blended learning, combining online and face-to-face learning. The following questions refer to this learning model during this period.
Please rate each item according to how accurately it describes your experience, using the following scale: 1 = strongly disagree to 5 = strongly agree
The following statement best describes my academic experience during blended learning:
12345
Teachers dedicated time to attend to the students
Teachers provided personalised attention to students
The university had up-to-date equipment
The virtual environments used were adequate
My faculty organised the BL courses appropriately
Teachers did an adequate assessment of the subject
Teachers used an appropriate teaching methodology
The content of the courses was adapted to blended learning
The following statement best describes my blended learning classes:
12345
I heard the teacher well
I heard my peers well
I saw the teacher well
I could see the audio-visual material well
Strengthened my relationship with peers
Facilitated my relationship with peers
Broadened my circle of friends
Encouraged me to study collaboratively with peers
Encouraged me to help my peers
Encouraged me to work as a team
Were stimulating
Encouraged me to be more active in class.
I would have continued studying in blended learning because:
NOTE: We know that in the last academic year, blended learning was compulsory, so the following questions are aimed at assessing the main reasons that led you to continue studying in this learning model instead of dropping your degree or dropping subjects.
12345
I felt good
I was having fun
I enjoyed it
I was highly motivated
It was a must for me
I felt it was my obligation
It was wrong to stop doing it
I would have felt guilty if I didn’t do it
With regard to blended learning:
12345
If I had the opportunity to do another course in BL, I would gladly do so
I would recommend it to other students
I was satisfied
Served my needs well
In which year of your course were you enrolled during the last academic year (tick the option where you had the highest number of subjects enrolled):
First
Second
Third
Fourth
Fifth
Not at university
What percentage of the total number of classes did you attend in the last academic year?
0%
25%
50%
75%
100%
Field of knowledge
Social and legal sciences
Arts and humanities
Health sciences
Sciences
Engineering
Gender
Male
Female
I would rather not say

References

  1. Marinoni, G.; Van’t Land, H.; Jensen, T. The impact of COVID-19 on higher education around the world. In IAU Global Survey Report; International Association of Universities: Paris, France, 2020; Volume 23, Available online: https://www.iau-aiu.net/IMG/pdf/iau_covid19_and_he_survey_report_final_may_2020.pdf (accessed on 8 September 2022).
  2. Dhawan, S. Online learning: A panacea in the time of COVID-19 crisis. J. Educ. Technol. Syst. 2020, 49, 5–22. [Google Scholar] [CrossRef]
  3. Ozadowicz, A. Modified blended learning in engineering higher education during the COVID-19 lockdown-building automation courses case study. Educ. Sci. 2020, 10, 292. [Google Scholar] [CrossRef]
  4. Bezliudna, V.; Shcherban, I.; Kolomiyets, O.; Mykolaiko, V.; Bezliudnyi, R. Master Students’ Perceptions of Blended Learning in the Process of Studying English during COVID 19 Pandemic in Ukraine. Rupkatha J. Interdiscip. Stud. Humanit. 2021, 13, 1–14. [Google Scholar] [CrossRef]
  5. Fisher, R.; Perényi, A.; Birdthistle, N. The positive relationship between flipped and blended learning and student engagement, performance and satisfaction. Act. Learn. High. Educ. 2021, 22, 97–113. [Google Scholar] [CrossRef]
  6. Lane, S.; Hoang, J.G.; Leighton, J.P.; Rissanen, A. Engagement and satisfaction: Mixed-method analysis of blended learning in the sciences. Can. J. Sci. Math. Technol. Educ. 2021, 21, 100–122. [Google Scholar] [CrossRef]
  7. Cheng, G.; Chau, J. Exploring the relationships between learning styles, online participation, learning achievement and course satisfaction: An empirical study of a blended learning course. Br. J. Educ. Technol. 2016, 47, 257–278. [Google Scholar] [CrossRef]
  8. Soler Morejón, C.D.D.; Borjas Borjas, F. Experiencias del b-learning en el curso “Pedagogía básica para la Educación Superior”. Educ. Méd. Super. 2020, 34, e2035. Available online: http://scielo.sld.cu/scielo.php?script=sci_arttext&pid=S0864-21412020000400003 (accessed on 26 July 2022).
  9. Al Awamleh, A. Students satisfaction on blended learning in the school of sport sciences. Ann. Appl. Sport Sci. 2020, 8, e803. Available online: http://aassjournal.com/article-1-803-en.html (accessed on 21 September 2022). [CrossRef]
  10. Mali, D.; Lim, H. How do students perceive face-to-face/blended learning as a result of the Covid-19 pandemic? Int. J. Manag. Educ. 2021, 19, 100552. [Google Scholar] [CrossRef]
  11. Shohel, M.; Cann, R.; Atherton, S. Enhancing Student Engagement Using a Blended Learning Approach: Case Studies of First-Year Undergraduate Students. Int. J. Mob. Blended Learn. (IJMBL) 2020, 12, 51–68. [Google Scholar] [CrossRef]
  12. Bruggeman, B.; Tondeur, J.; Struyven, K.; Pynoo, B.; Garone, A.; Vanslambrouck, S. Experts speaking: Crucial teacher attributes for implementing blended learning in higher education. Internet High. Educ. 2021, 48, 100772. [Google Scholar] [CrossRef]
  13. Gao, B.W.; Jiang, J.; Tang, Y. The effect of blended learning platform and engagement on students’ satisfaction—The case from the tourism management teaching. J. Hosp. Leis. Sport Tour. Educ. 2020, 27, 100272. [Google Scholar] [CrossRef]
  14. Goh, T.T.; Yang, B. The role of e-engagement and flow on the continuance with a learning management system in a blended learning environment. Int. J. Educ. Technol. High. Educ. 2021, 18, 49. [Google Scholar] [CrossRef]
  15. Singh, J.; Steele, K.; Singh, L. Combining the Best of Online and Face-to-Face Learning: Hybrid and Blended Learning Approach for COVID-19, Post Vaccine, & Post-Pandemic World. J. Educ. Technol. Syst. 2021, 50, 140–171. [Google Scholar] [CrossRef]
  16. Garrison, D.R.; Kanuka, H. Blended learning: Uncovering its transformative potential in higher education. Internet High. Educ. 2004, 7, 95–105. [Google Scholar] [CrossRef]
  17. Goncharov, V.V.; Stepanova, D.I.; Kovalev, D.V.; Kovaleva, T.A.; Batyrshina, A.R. Blended learning perspectives for students (university experience under constraints due to COVID-19 pandemic). Rev. Incl. 2020, 7, 288–300. [Google Scholar]
  18. Siripongdee, K.; Pimdee, P.; Tuntiwongwanich, S. A blended learning model with IoT-based technology: Effectively used when the COVID-19 pandemic? J. Educ. Gift. Young Sci. 2020, 8, 905–917. [Google Scholar] [CrossRef]
  19. Buck, E.; Tyrrell, K. Block and blend: A mixed method investigation into the impact of a pilot block teaching and blended learning approach upon student outcomes and experience. J. Furth. High. Educ. 2022, 46, 1078–1091. [Google Scholar] [CrossRef]
  20. Peimani, N.; Kamalipour, H. The Future of Design Studio Education: Student Experience and Perception of Blended Learning and Teaching during the Global Pandemic. Educ. Sci. 2022, 12, 140. [Google Scholar] [CrossRef]
  21. Hadiyanto, H.; Failasofah, F.; Armiwati, A.; Abrar, M.; Thabran, Y. Students’ Practices of 21st Century Skills between Conventional learning and Blended Learning. J. Univ. Teach. Learn. Pract. 2021, 18, 7. [Google Scholar] [CrossRef]
  22. Asghar, M.Z.; Iqbal, A.; Seitamaa-Hakkarainen, P.; Barbera, E. Breaching learners’ social distancing through social media during the covid-19 pandemic. Int. J. Environ. Res. Public Health 2021, 18, 11012. [Google Scholar] [CrossRef]
  23. Carius, A.C. Network Education and Blended Learning: Cyber University concept and Higher Education post COVID-19 Pandemic. Res. Soc. Dev. 2020, 9, e8209109340. [Google Scholar] [CrossRef]
  24. Brakus, J.J.; Schmitt, B.H.; Zarantonello, L. Brand experience: What is it? How is it measured? Does it affect loyalty? J. Mark. 2009, 73, 52–68. [Google Scholar] [CrossRef]
  25. Matus, N.; Rusu, C.; Cano, S. Student eXperience: A Systematic Literature Review. Appl. Sci. 2021, 11, 9543. [Google Scholar] [CrossRef]
  26. Bouilheres, F.; Ha Le, L.T.V.; McDonald, S.; Nkhoma, C.; Jandug-Montera, L. Defining student learning experience through blended learning. Educ. Inf. Technol. 2020, 25, 3049–3069. [Google Scholar] [CrossRef]
  27. Calderón, A.; Scanlon, D.; MacPhail, A.; Moody, B. An integrated blended learning approach for physical education teacher education programmes: Teacher educators’ and pre-service teachers’ experiences. Phys. Educ. Sport Pedagog. 2021, 26, 562–577. [Google Scholar] [CrossRef]
  28. Al-Momani, M.M.; Pilli, O. The Impact of Integrated Mobile System on Students’ Academic Achievement, Interaction and Satisfaction. TEM J. 2021, 10, 1395–1403. [Google Scholar] [CrossRef]
  29. Gazica, M.W.; Leto, G.D.; Irish, A.L. The effects of unexpected changes to content delivery on student learning outcomes: A psychological contract perspective during the COVID-19 era. Psychol. Sch. 2022, 59, 1473–1491. [Google Scholar] [CrossRef]
  30. Robson, L.; Gardner, B.; Dommett, E.J. The Post-Pandemic Lecture: Views from Academic Staff across the UK. Educ. Sci. 2022, 12, 123. [Google Scholar] [CrossRef]
  31. Potra, S.; Pugna, A.; Pop, M.-D.; Negrea, R.; Dungan, L.; González-Zamar, M.-D.; Vázquez-Cano, E.; López Meneses, E. Facing COVID-19 Challenges: 1st-Year Students’ Experience with the Romanian Hybrid Higher Educational System. Int. J. Environ. Res. Public Health 2021, 18, 3058. [Google Scholar] [CrossRef]
  32. Lin, S.L.; Wen, T.H.; Ching, G.S.; Huang, Y.C. Experiences and challenges of an english as a medium of instruction course in taiwan during COVID-19. Int. J. Environ. Res. Public Health 2021, 18, 12920. [Google Scholar] [CrossRef] [PubMed]
  33. Bedggood, R.E.; Donovan, J.D. University performance evaluations: What are we really measuring? Stud. High. Educ. 2012, 37, 825–842. [Google Scholar] [CrossRef]
  34. Pye, G.; Holt, D.; Salzman, S.; Bellucci, E.; Lombardi, L. Engaging diverse student audiences in contemporary blended learning environments in Australian higher business education: Implications for Design and Practice. Australas. J. Inf. Syst. 2015, 19. [Google Scholar] [CrossRef]
  35. Nashaat, N.; Abd El Aziz, R.; Abdel Azeem, M. The Mediating Role of Student Satisfaction in the Relationship between Determinants of Online Student Satisfaction and Student Commitment. J. E-Learn. High. Educ 2021, 2021, 404947. [Google Scholar] [CrossRef]
  36. Bashir, B.; Gani, A. Testing the effects of job satisfaction on organizational commitment. J. Manag. Dev. 2019, 39, 525–542. [Google Scholar] [CrossRef]
  37. Mbwesa, J.K. Students’ Perceived Quality of Distance Education Courses as a Correlate of Learner Satisfaction: A Case Study of the Bachelor of Education Arts Program, University of Nairobi, Kenya. Int. J. Soc. Sci. Stud. 2014, 2, 86. [Google Scholar] [CrossRef]
  38. Parasuraman, A.; Zeithaml, V.A.; Berry, L. SERVQUAL: A multiple-item scale for measuring consumer perceptions of service quality. J. Retail. 1988, 64, 12–40. [Google Scholar]
  39. Meyer, J.P.; Allen, N.J.; Smith, C.A. Commitment to organizations and occupations: Extension and test of a three-component conceptualization. J. Appl. Psychol. 1993, 78, 538–551. [Google Scholar] [CrossRef]
  40. Fernandez-Lores, S.; Gavilan, D.; Avello, M.; Blasco, F. Affective commitment to the employer brand: Development and validation of a scale. BRQ Bus. Res. Q. 2016, 19, 40–54. [Google Scholar] [CrossRef]
  41. Aravindan, K.L.; Thurasamy, R.; Raman, M.; Ilhavenil, N.; Annamalah, S.; Rathidevi, A.S. Modeling Awareness as the Crux in Solar Energy Adoption Intention through Unified Theory of Acceptance and Use of Technology. Mathematics 2022, 10, 2045. [Google Scholar] [CrossRef]
  42. Hair, J.F.; Black, B.; Babin, B.; Anderson, R.E. Multivariate Data Analysis, 7th ed.; Prentice Hall: Upper Saddle River, NJ, USA, 2009. [Google Scholar]
  43. Fornell, C.; Larcker, D.F. Structural equation models with unobservable variables and measurements error: Algebra and statistics. J. Mark. Res 1991, 18, 382–388. [Google Scholar] [CrossRef]
  44. Schreiber, J.B. Core reporting practices in structural equation modeling. Res. Soc. Adm. Pharm. 2008, 4, 83–97. [Google Scholar] [CrossRef] [PubMed]
  45. Wang, J.; Hefetz, A.; Liberman, G. Applying structural equation modelling in educational research. Cult. Y Educ. 2017, 29, 563–618. [Google Scholar] [CrossRef]
  46. Hu, L.; Bentler, P.M. Cutoff criteria for fit indexes in covariance structure analysis: Conventional criteria versus new alternatives. Struct. Equ. Model. A Multidiscip. J. 1999, 6, 1–55. [Google Scholar] [CrossRef]
  47. Bagozzi, R.P. Causal Models in Marketing; John Wiley & Sons: New York, NY, USA, 1980. [Google Scholar]
Figure 1. Characteristics of learning modalities.
Figure 1. Characteristics of learning modalities.
Mathematics 11 00749 g001
Figure 2. Conceptual model and hypotheses.
Figure 2. Conceptual model and hypotheses.
Mathematics 11 00749 g002
Figure 3. Estimation of model.
Figure 3. Estimation of model.
Mathematics 11 00749 g003
Table 1. Variables and items used in survey.
Table 1. Variables and items used in survey.
VariableItemDescriptionAdapted from
Social–BehaviouralSOB1Strengthened my relationship with peers[24]
SOB2Facilitated my relationship with peers
SOB3Broadened my circle of friends
Cognitive–AffectiveCOA1Encouraged me to study collaboratively with peers[24]
COA2Encouraged me to help my peers
COA3Encouraged me to work as a team
SensorySEN1I heard the teacher well[24]
SEN2I heard my peers well
SEN3I saw the teacher well
FormativeFOR1The university had up-to-date equipment[38]
FOR2The virtual environments used were adequate[37]
FOR3My faculty organised the BL courses appropriately[37]
SatisfactionSAT1If I have the opportunity to do another course in BL, I would gladly do so[7]
SAT2I would recommend it to other students
Affective CommitmentAC1Because it felt good[40]
AC2Because I was having fun
AC3Because I enjoyed it
Normative CommitmentNC1Because it was a must for me[39]
NC2Because I felt it was my obligation
NC3Because it was wrong to stop doing it
Table 2. Characteristics of the sample.
Table 2. Characteristics of the sample.
Characteristic%
Gender
  Male67.7
  Female25.9
  I would rather not say6.4
Field of knowledge
  Social and legal sciences38.1
  Arts and humanities29.1
  Health sciences 18.4
  Sciences 10.1
  Engineering4.3
Classes attended
  0%9.4
  25%3.6
  50%7.1
  75%29.3
100%50.5
Table 3. Reliability and validity of measures.
Table 3. Reliability and validity of measures.
ItemMeanSDLoadingαCRAVE
SOB11.971.2410.8380.9190.9490.883
SOB21.881.1420.85
SOB31.821.1240.858
COA12.171.2550.7890.9130.9450.88
COA22.461.3110.854
COA32.331.3110.845
SEN13.041.2060.8770.8840.9930.843
SEN22.821.2780.832
SEN33.021.2820.842
FOR13.641.4150.7820.8550.9190.837
FOR23.421.4140.798
FOR33.341.4950.774
SAT12.21.4270.8570.9360.8420.74
SAT22.191.360.81
AC12.871.3910.7660.9160.8830.743
AC22.321.2680.828
AC32.411.3170.815
NC13.81.240.9110.8950.9150.787
NC23.681.2930.886
NC33.491.3540.828
Table 4. Discriminant validity.
Table 4. Discriminant validity.
SOBCOASENFORSATACNCAVE
SOB1 0.883
COA0.2721 0.88
SEN0.2410.2591 0.843
FOR0.1770.1900.1681 0.837
SAT0.3250.3490.3090.2281 0.74
AC0.2490.2670.2370.1740.7311 0.743
NC0.0300.0320.0290.0210.0930.07110.787
Table 5. Structural model results.
Table 5. Structural model results.
EffectPathSEpH
SOE → EXP0.7090<0.001Supported
COA → EXP0.7360.095<0.001Supported
SEN → EXP0.6920.105<0.001Supported
FOR → EXP0.5930.107<0.001Supported
EXP → SAT0.8040.105<0.001Supported
SAT → NC−0.3050.057<0.001Not supported
SAT → AC0.8750<0.001Supported
Disclaimer/Publisher’s Note: The statements, opinions and data contained in all publications are solely those of the individual author(s) and contributor(s) and not of MDPI and/or the editor(s). MDPI and/or the editor(s) disclaim responsibility for any injury to people or property resulting from any ideas, methods, instructions or products referred to in the content.

Share and Cite

MDPI and ACS Style

Batista-Toledo, S.; Gavilan, D. Student Experience, Satisfaction and Commitment in Blended Learning: A Structural Equation Modelling Approach. Mathematics 2023, 11, 749. https://doi.org/10.3390/math11030749

AMA Style

Batista-Toledo S, Gavilan D. Student Experience, Satisfaction and Commitment in Blended Learning: A Structural Equation Modelling Approach. Mathematics. 2023; 11(3):749. https://doi.org/10.3390/math11030749

Chicago/Turabian Style

Batista-Toledo, Santiago, and Diana Gavilan. 2023. "Student Experience, Satisfaction and Commitment in Blended Learning: A Structural Equation Modelling Approach" Mathematics 11, no. 3: 749. https://doi.org/10.3390/math11030749

APA Style

Batista-Toledo, S., & Gavilan, D. (2023). Student Experience, Satisfaction and Commitment in Blended Learning: A Structural Equation Modelling Approach. Mathematics, 11(3), 749. https://doi.org/10.3390/math11030749

Note that from the first issue of 2016, this journal uses article numbers instead of page numbers. See further details here.

Article Metrics

Back to TopTop