- Article
Validation and Reliability of the Spanish Internet Addiction Test-7 (IAT-7) for Adolescents
- José Antonio Romero-Macarrilla,
- Robert Bauer and
- Daniel Collado-Mateo
- + 4 authors
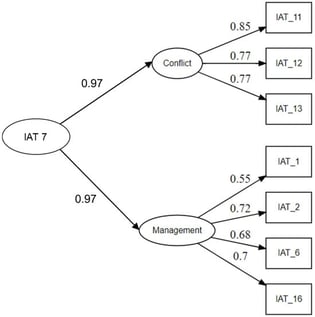
Problematic internet use has been consistently associated with different adverse effects on bio-psycho-social health outcomes. However, there is a lack of consensus in the definition and measures. This study aimed to translate and culturally adapt the Internet Addiction Test–Short Form (IAT-7) into Spanish and to evaluate its validity and reliability among adolescents. A total of 783 participants aged 12–18 years completed the questionnaires while 106 answered again two months later to assess test–retest reliability. Construct validity was examined using confirmatory factor analysis to test the two-factor structure. Convergent and discriminant validity, reliability, and invariance were analyzed. All items showed significant standardized loadings (0.55–0.85; p < 0.001), and fit indices supported the two-factor model. Both factors showed adequate convergent validity, while moderate correlation between factors (ρ = 0.667) supported discriminant validity. Test–retest reliability was strong (ICC = 0.814), and internal consistency was satisfactory (Cronbach’s α = 0.850; McDonald’s ω = 0.853). Furthermore, measurement invariance analyses supported the equivalence of the scale across gender and age. In conclusion, the Spanish IAT-7 is a valid and reliable instrument for assessing problematic internet use in adolescents aged 12–18 years.
14 February 2026





