Sign in to use this feature.

Years

Between: -

Subjects

remove_circle_outline
remove_circle_outline
remove_circle_outline
remove_circle_outline
remove_circle_outline
remove_circle_outline
remove_circle_outline
remove_circle_outline
remove_circle_outline

Journals

Article Types

Countries / Regions

Search Results (16)

Search Parameters:
Keywords = Biomass-based value web

Order results
Result details
Results per page
Select all
Export citation of selected articles as:
20 pages, 1988 KB  
Review
Feedstock Characterization for Enhanced Heat Recovery from Composting Processes: A Review
by Kareem Osama Fakhri Al-Twal, Giovanni Beggio, Marco Schiavon and Maria Cristina Lavagnolo
Appl. Sci. 2024, 14(23), 11245; https://doi.org/10.3390/app142311245 - 2 Dec 2024
Cited by 1 | Viewed by 2445
Abstract
Compost Heat Recovery Systems (CHRS) sustainably capture heat from composting waste biomass, helping reduce greenhouse gas emissions and fossil fuel reliance. The choice of feedstock affects the performance of CHRSs as it controls the microbial activities and the amount of heat generated. This [...] Read more.
Compost Heat Recovery Systems (CHRS) sustainably capture heat from composting waste biomass, helping reduce greenhouse gas emissions and fossil fuel reliance. The choice of feedstock affects the performance of CHRSs as it controls the microbial activities and the amount of heat generated. This review evaluates plant-based, animal-derived, and non-agricultural feedstocks to optimize CHRS energy recovery. A systematic review of 244 studies, published from 1996 to 2023 and available on Scopus, Web of Science, and external databases, categorized feedstocks based on properties like carbon-nitrogen ratio (C/N), moisture content, bulk density, and heating value to assess their impact on energy recovery and compost quality. The review followed the PRISMA guidelines, excluding irrelevant documents and those that lacked quantitative data. Animal-based materials, which have high levels of moisture and nutrients, such as nitrogen (14.50–32.20 g/kg TS) and phosphorus (13.0–13.5 g/kg TS), promote rapid growth of microbes and consistent heat production supported by their stable carbon content (353.8–450.0 g/kg TS) and optimal C/N ratios (5.90–28.90). On the other hand, plant-based materials that are rich in volatile solids (327.2–960.0 g/kg TS) and lignin (36.7–290.0 g/kg TS) offer a steady and prolonged release of heat but decompose more slowly. Full article
(This article belongs to the Special Issue Bioenergy and Bioproducts from Biomass and Waste)
Show Figures

Figure 1

49 pages, 45431 KB  
Article
Concepts Towards Nation-Wide Individual Tree Data and Virtual Forests
by Matti Hyyppä, Tuomas Turppa, Heikki Hyyti, Xiaowei Yu, Hannu Handolin, Antero Kukko, Juha Hyyppä and Juho-Pekka Virtanen
ISPRS Int. J. Geo-Inf. 2024, 13(12), 424; https://doi.org/10.3390/ijgi13120424 - 26 Nov 2024
Cited by 5 | Viewed by 4224
Abstract
Individual tree data could offer potential uses for both forestry and landscape visualization but has not yet been realized on a large scale. Relying on 5 points/m2 Finnish national laser scanning, we present the design and implementation of a system for producing, [...] Read more.
Individual tree data could offer potential uses for both forestry and landscape visualization but has not yet been realized on a large scale. Relying on 5 points/m2 Finnish national laser scanning, we present the design and implementation of a system for producing, storing, distributing, querying, and viewing individual tree data, both in a web browser and in a game engine-mediated interactive 3D visualization, “virtual forest”. In our experiment, 3896 km2 of airborne laser scanning point clouds were processed for individual tree detection, resulting in over 100 million trees detected, but the developed technical infrastructure allows for containing 10+ billion trees (a rough number of log-sized trees in Finland) to be visualized in the same system. About 92% of trees wider than 20 cm in diameter at breast height (corresponding to industrial log-size trees) were detected using national laser scanning data. Obtained relative RMSE for height, diameter, volume, and biomass (stored above-ground carbon) at individual tree levels were 4.5%, 16.9%, 30.2%, and 29.0%, respectively. The obtained RMSE and bias are low enough for operational forestry and add value over current area-based inventories. By combining the single-tree data with open GIS datasets, a 3D virtual forest was produced automatically. A comparison against georeferenced panoramic images was performed to assess the verisimilitude of the virtual scenes, with the best results obtained from sparse grown forests on sites with clear landmarks. Both the online viewer and 3D virtual forest can be used for improved decision-making in multifunctional forestry. Based on the work, individual tree inventory is expected to become operational in Finland in 2026 as part of the third national laser scanning program. Full article
Show Figures

Figure 1

25 pages, 4562 KB  
Article
Modeling Trophic Cascades to Identify Key Mammalian Species for Ecosystem Stability
by Idung Risdiyanto, Yanto Santosa, Nyoto Santoso and Arzyana Sunkar
Ecologies 2024, 5(4), 585-609; https://doi.org/10.3390/ecologies5040035 - 1 Nov 2024
Cited by 2 | Viewed by 2428
Abstract
The role of keystone species in maintaining ecosystem stability is a crucial aspect of ecology. Identifying key mammalian species within an ecosystem requires a systematic approach, utilizing criteria and indicators derived from species characteristic variables. This study presents a framework to identify key [...] Read more.
The role of keystone species in maintaining ecosystem stability is a crucial aspect of ecology. Identifying key mammalian species within an ecosystem requires a systematic approach, utilizing criteria and indicators derived from species characteristic variables. This study presents a framework to identify key mammalian species based on various ecological, structural, and functional factors. By developing a mechanistic model of energy flow in food webs and trophic levels, the model aims to pinpoint each species’ role in the stability and sustainability of biomass flow within the ecosystem. Known as KVT version 1.0, the model explains the role of each characteristic variable of mammalian species, predicts population growth, elucidates species interactions at trophic levels, and assesses species-specific dietary compositions, including food requirements, reproduction, and activity. Factor analysis of model outputs has produced equations to determine the value of keystone species (Kv), indicating the role of mammalian species in the stability and sustainability of biomass flow in the ecosystem. Keystone species, as identified by this model, are primarily small mammals of the families Muridae, Sciuridae, Tupaiidae, Ptilocercidae, Hystricidae, Viverridae, and Herpestidae, demonstrating omnivorous and herbivorous trophic levels. This model can serve as a valuable framework for conservation management of biodiversity in an ecosystem, with potential for expansion to include characteristics of non-mammalian species in future research. Full article
Show Figures

Figure 1

13 pages, 2554 KB  
Article
Spatiotemporal Variations in Trophic Diversity of Fish Communities in a Marine Bay Ecosystem Based on Stable Isotope Analysis
by Pengcheng Li, Wan Chen, Kun Wang, Binduo Xu, Chongliang Zhang, Yupeng Ji, Yiping Ren and Ying Xue
Fishes 2024, 9(7), 262; https://doi.org/10.3390/fishes9070262 - 4 Jul 2024
Cited by 1 | Viewed by 2205
Abstract
Climate change has led to significant fluctuations in marine ecosystems. As a component of the food web, the trophic diversity and spatiotemporal changes of fish communities are crucial for understanding ecosystems. In recent years, stable isotope analysis has been increasingly used as a [...] Read more.
Climate change has led to significant fluctuations in marine ecosystems. As a component of the food web, the trophic diversity and spatiotemporal changes of fish communities are crucial for understanding ecosystems. In recent years, stable isotope analysis has been increasingly used as a comprehensive tool for quantitative assessment of trophic diversity to explore spatiotemporal variations in fish community diversity. This study is based on carbon (δ13C) and nitrogen (δ15N) stable isotope analysis using different biomass-weighted isotope diversity indices, including isotopic divergence index (IDiv), isotopic dispersion index (IDis), isotopic evenness index (IEve), and isotopic uniqueness index (IUni). The overall results indicate that IDis, IEve, and IUni values of fish communities were relatively low, while IDiv was relatively high in the Haizhou Bay ecosystem. IDiv, IDis, IEve, and IUni were lower in autumn than in spring; IDiv and IDis were relatively higher in offshore waters, while IEve and IUni were relatively higher in inshore waters. The changes in species composition and intensive pelagic–benthic coupling in Haizhou Bay may lead to significant spatiotemporal variations in the trophic diversity of fish communities in the area. These findings highlight the importance of incorporating trophic relationships into ecosystem models, which will help to enhance our understanding of the complexity of the trophic structure of fish communities. Full article
(This article belongs to the Section Biology and Ecology)
Show Figures

Figure 1

28 pages, 1788 KB  
Review
Pretreatment and Bioconversion for Valorization of Residues of Non-Edible Oilseeds
by Eulogio Castro, Knut Olav Strætkvern, Juan Miguel Romero-García and Carlos Martín
Agronomy 2023, 13(9), 2196; https://doi.org/10.3390/agronomy13092196 - 22 Aug 2023
Cited by 7 | Viewed by 3398
Abstract
Biodiesel production currently follows a first-generation model using edible oils as raw materials. Such a production model is unsustainable, considering that it is limited by the high cost of edible oils, competes with the food sector, and is linked to deforestation and other [...] Read more.
Biodiesel production currently follows a first-generation model using edible oils as raw materials. Such a production model is unsustainable, considering that it is limited by the high cost of edible oils, competes with the food sector, and is linked to deforestation and other environmental threats. Changing the raw material base to non-edible oils provides an opportunity to increase the sustainability of the biodiesel industry and to avoid conflicts with food production. Processing non-edible oilseeds for extracting the oil to be used for producing biodiesel generates large amounts of residues, such as de-oiled cakes, seed husks, and fruit shells and pods as well as plant stems and leaves resulting from pruning and other agronomy practices. Most of those residues are currently disposed of by burning or used in a suboptimal way. Bioconversion following the sugar platform route, anaerobic digestion, or enzyme production provides means for upgrading them to advanced biofuels and high-added value products. Bioconversion of plant biomass, including oilseed residues, requires pretreatment to enhance their susceptibility to enzymes and microorganisms. This review provides an outlook on bioconversion approaches applicable to different residues of oilseed-bearing plant species. Recent reports on the pretreatment of non-edible oilseed residues for enhancing their bioconversion through either the sugar platform route or anaerobic digestion are critically discussed. This review is based on an exhaustive Web of Science search performed in January–May 2023. Full article
(This article belongs to the Special Issue Pretreatment and Bioconversion of Crop Residues II)
Show Figures

Graphical abstract

31 pages, 5504 KB  
Article
A Collaborative, Systems Approach for the Development of Biomass-Based Value Webs: The Case of the Acrocomia Palm
by Ricardo Vargas-Carpintero, Thomas Hilger, Karen Tiede, Carolin Callenius, Johannes Mössinger, Roney Fraga Souza, Juan Carlos Barroso Armas, Frank Rasche and Iris Lewandowski
Land 2022, 11(10), 1748; https://doi.org/10.3390/land11101748 - 9 Oct 2022
Cited by 20 | Viewed by 5505
Abstract
The diversification of biomass resources is key to the transition towards a bioeconomy. Acrocomia spp., a neotropical genus of palms, is an example of plants’ diversity potential for a sustainable bioeconomy. Acrocomia’s adaptability to environments outside rainforests, its specific fruit properties and high [...] Read more.
The diversification of biomass resources is key to the transition towards a bioeconomy. Acrocomia spp., a neotropical genus of palms, is an example of plants’ diversity potential for a sustainable bioeconomy. Acrocomia’s adaptability to environments outside rainforests, its specific fruit properties and high yields has generated the interest of researchers and entrepreneurs, triggering its introduction as a multipurpose oil crop. Developing sustainability-oriented and knowledge-based acrocomia value webs requires a collaborative, systems approach from the outset. Fostering an inter- and transdisciplinary dialogue on acrocomia through a participatory workshop with both academic and non-academic actors contributed to this endeavor. This allowed the identification of priorities, knowledge gaps, and stakeholder roles, and served as the basis for the co-creation of a research and development roadmap. Key steps for the introduction of acrocomia include intertwined technical aspects relating to the development of planting material, cultivation systems, processing technologies and applications, market entry, and value web governance aspects. A broad collaboration among scientists, the public and private sectors, farmers, and civil society, is required for the development of acrocomia value webs. The incorporation of sustainability and a consideration of context in the design and development phases are fundamental to fostering the sustainable performance of acrocomia value webs. Full article
(This article belongs to the Special Issue Sustainable Land-Based Bioeconomy Development)
Show Figures

Figure 1

17 pages, 4000 KB  
Article
Characterization of Seasonal Phytoplankton Pigments and Functional Types around Offshore Island in the East/Japan Sea, Based on HPLC Pigment Analysis
by Minji Lee, Yun-Bae Kim, Chan-Hong Park and Seung-Ho Baek
Sustainability 2022, 14(9), 5306; https://doi.org/10.3390/su14095306 - 28 Apr 2022
Cited by 13 | Viewed by 4027
Abstract
In this study, we investigated the seasonal phytoplankton community and phytoplankton functional types (PFTs) in the vicinity of Dokdo Island, located in the East/Japan Sea, in 2019. With strong seasonal winds, the water column was well mixed in winter. In spring and autumn, [...] Read more.
In this study, we investigated the seasonal phytoplankton community and phytoplankton functional types (PFTs) in the vicinity of Dokdo Island, located in the East/Japan Sea, in 2019. With strong seasonal winds, the water column was well mixed in winter. In spring and autumn, the upper mixed layer depth (MLD) was relatively deep, and the Subsurface Chlorophyll Maximum (SCM) formed in the middle layer. Small phytoplankton were dominant in the summer, which is a time of high water temperatures and strong stratification associated with a shallower MLD. Based on CHEMTAX analysis, in spring, the high phytoplankton biomass was mainly derived from cyanobacteria, diatoms, and dinoflagellates. In summer, >73.2% of the surface biomass was comprised of cyanobacteria. In autumn, pelagophytes accounted for the highest proportion of the biomass. The fraction of microphytoplankton (fmicro) was highest in winter and spring, whereas the fraction of nanophytoplankton (fnano) was highest in autumn and summer. A high fraction of picophytoplankton (fpico) was evident in the surface layers in summer. Values for both the photoprotection index (PI) and the ratio of photoprotective carotenoids (PPC) to photosynthetic carotenoids (PSC) indicate that this study area had high primary productivity in 2019. In order to predict long-term changes in marine food webs due to climate change, it is important to evaluate the size and composition of phytoplankton. Full article
Show Figures

Figure 1

19 pages, 1052 KB  
Article
The Bioeconomy–Biodiversity Nexus: Enhancing or Undermining Nature’s Contributions to People?
by Mairon G. Bastos Lima and Ulrika Palme
Conservation 2022, 2(1), 7-25; https://doi.org/10.3390/conservation2010002 - 22 Dec 2021
Cited by 31 | Viewed by 9011
Abstract
Bioeconomy has become fundamental for a post-fossil-resources society, in line with climate change mitigation ambitions. Although it does not have a single, consensual definition, the bioeconomy encompasses various bio-based value chains and economic activities relying on biodiversity. How these burgeoning developments may affect [...] Read more.
Bioeconomy has become fundamental for a post-fossil-resources society, in line with climate change mitigation ambitions. Although it does not have a single, consensual definition, the bioeconomy encompasses various bio-based value chains and economic activities relying on biodiversity. How these burgeoning developments may affect biodiversity, however, still needs further examination. This article explores the bioeconomy–biodiversity nexus through the lens of nature’s contributions to people (NCPs). Drawing from the bioeconomy literature and Amazonian experiences, we argue that the bioeconomy may: (i) help conserve or restore habitats, (ii) improve knowledge on biodiversity, (iii) valorize livelihoods and increase social participation, and (iv) aid in moving beyond the commodification of nature. However, none of these achievements can be taken for granted. To date, the bioeconomy has focused mainly on extracting goods from nature (e.g., food, energy, or biochemicals), often at the expense of NCPs that require integral ecosystems and are decisive for a sustainable society in the longer run. Moreover, we assert that it is critical to discern the beneficiaries of various contributions, as “people”, in reality, are composed of distinct groups that relate differently to nature and have different preferences regarding trade-offs. The NCPs framework can help broaden synergies in the bioeconomy–biodiversity nexus, but inclusive governance remains critical. Full article
Show Figures

Figure 1

24 pages, 4465 KB  
Review
Bioactivities of Lipid Extracts and Complex Lipids from Seaweeds: Current Knowledge and Future Prospects
by Diana Lopes, Felisa Rey, Miguel C. Leal, Ana I. Lillebø, Ricardo Calado and Maria Rosário Domingues
Mar. Drugs 2021, 19(12), 686; https://doi.org/10.3390/md19120686 - 30 Nov 2021
Cited by 53 | Viewed by 6314
Abstract
While complex lipids of seaweeds are known to display important phytochemical properties, their full potential is yet to be explored. This review summarizes the findings of a systematic survey of scientific publications spanning over the years 2000 to January 2021 retrieved from Web [...] Read more.
While complex lipids of seaweeds are known to display important phytochemical properties, their full potential is yet to be explored. This review summarizes the findings of a systematic survey of scientific publications spanning over the years 2000 to January 2021 retrieved from Web of Science (WoS) and Scopus databases to map the state of the art and identify knowledge gaps on the relationship between the complex lipids of seaweeds and their reported bioactivities. Eligible publications (270 in total) were classified in five categories according to the type of studies using seaweeds as raw biomass (category 1); studies using organic extracts (category 2); studies using organic extracts with identified complex lipids (category 3); studies of extracts enriched in isolated groups or classes of complex lipids (category 4); and studies of isolated complex lipids molecular species (category 5), organized by seaweed phyla and reported bioactivities. Studies that identified the molecular composition of these bioactive compounds in detail (29 in total) were selected and described according to their bioactivities (antitumor, anti-inflammatory, antimicrobial, and others). Overall, to date, the value for seaweeds in terms of health and wellness effects were found to be mostly based on empirical knowledge. Although lipids from seaweeds are little explored, the published work showed the potential of lipid extracts, fractions, and complex lipids from seaweeds as functional ingredients for the food and feed, cosmeceutical, and pharmaceutical industries. This knowledge will boost the use of the chemical diversity of seaweeds for innovative value-added products and new biotechnological applications. Full article
(This article belongs to the Special Issue Lipids in the Ocean 2021)
Show Figures

Figure 1

9 pages, 503 KB  
Editorial
Food and Non-Food Biomass Production, Processing and Use in sub-Saharan Africa: Towards a Regional Bioeconomy
by Daniel Callo-Concha, Hannah Jaenicke, Christine B. Schmitt and Manfred Denich
Sustainability 2020, 12(5), 2013; https://doi.org/10.3390/su12052013 - 6 Mar 2020
Cited by 21 | Viewed by 5001
Abstract
The bioeconomy concept has the aim of adding sustainability to the production, transformation and trade of biological goods. Though taken up throughout the world, the development of national bioeconomies is uneven, especially in the global South, where major challenges exist in Sub-Saharan Africa [...] Read more.
The bioeconomy concept has the aim of adding sustainability to the production, transformation and trade of biological goods. Though taken up throughout the world, the development of national bioeconomies is uneven, especially in the global South, where major challenges exist in Sub-Saharan Africa with respect to implementation. The BiomassWeb project aims to underpin the bioeconomy concept by applying the ‘value web’ approach, which seeks to uncover complex interlinked value webs instead of linear value chains. The project also aimed to develop intervention options to strengthen and optimize the synergies and trade-offs among different value chains. The special issue “Advances in Food and Non-Food Biomass Production, Processing and Use in Sub-Saharan Africa: Towards a Basis for a Regional Bioeconomy" compiles 22 articles produced in this framework. The articles are grouped in four sections: the value web approach; the production side; processing, transformation and trade; and global views. The synthesis presented in this paper introduces the challenges of the African bioeconomy and the value web approach, and outlines the contributing articles. Full article
Show Figures

Figure 1

15 pages, 2140 KB  
Article
Community-Level Analysis of Value Webs of Biomass-Based Resources: A Case Study among Local Actors in Ghana
by John-Baptist S. N. Naah
Sustainability 2020, 12(4), 1644; https://doi.org/10.3390/su12041644 - 22 Feb 2020
Cited by 5 | Viewed by 4554
Abstract
The biomass sector in Ghana is very important for supplying essential food and non-food biomass-based resources to many people for a wide range of uses. There is, however, limited deliberation on these culturally important biomass-based resources at a community level in the country. [...] Read more.
The biomass sector in Ghana is very important for supplying essential food and non-food biomass-based resources to many people for a wide range of uses. There is, however, limited deliberation on these culturally important biomass-based resources at a community level in the country. The aims of this study are three-fold, namely to (i) document various kinds of biomass-based resources and their cultural importance to local actors, (ii) examine socio-demographic factors influencing local actors’ knowledge base on biomass-based resources, and (iii) identify value webs, challenges, and future actions for sustainable use of biomass-based resources. Individual interviews were thus performed using structured questionnaires to cover 180 local actors (consisting of 120 smallholder farmers and 60 local commercial intermediaries) across six rural communities in the Northern and Upper East regions of Ghana. Cereals, e.g., maize (Zea mays), Guinea corn (Sorghum bicolor), rice (Oryza sativa), millet (Pennisetum glaucum), and legumes, e.g., groundnuts (Arachis hypogaea) are cultivated as major crops in the study areas and also considered by local actors as the most culturally important food crop species, as well as minor crops like tubers and vegetables. Ethnicity and residential status of local actors were found to significantly influence local knowledge on biomass-based resources. The value webs of selected food biomass-based resources are not elaborately developed and still remained simple and traditional in nature, since no cascading uses of by-products were identified. Several challenges and the future actions for managing locally produced biomass-based resources are addressed. The sustainable utilization of these biomass-based resources and value addition to their products are required to help increase family incomes and improve their livelihoods. Full article
Show Figures

Figure 1

14 pages, 4718 KB  
Article
BISSO: Biomass Interface for Superstructure Simulation and Optimization
by Franco Mangone, Jimena Ferreira and Ana I. Torres
Processes 2019, 7(10), 645; https://doi.org/10.3390/pr7100645 - 21 Sep 2019
Viewed by 3528
Abstract
This paper presents a web-based tool for the optimization of biomass-to-chemicals processing pathways. The tool provides a user-friendly grpahical user interface (GUI) for building a process superstructure, offers the possibility of uploading data from Aspen Plus simulations and generates an optimization code to [...] Read more.
This paper presents a web-based tool for the optimization of biomass-to-chemicals processing pathways. The tool provides a user-friendly grpahical user interface (GUI) for building a process superstructure, offers the possibility of uploading data from Aspen Plus simulations and generates an optimization code to find the pathway that minimizes the annualized costs or maximizes the net present value. A processing pathway from residues to lactic acid is used to discuss and illustrate the main features of the tool. Full article
(This article belongs to the Special Issue Process Systems Engineering à la Canada)
Show Figures

Graphical abstract

20 pages, 4605 KB  
Article
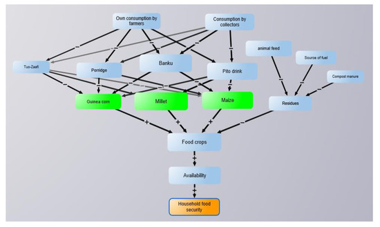
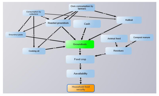
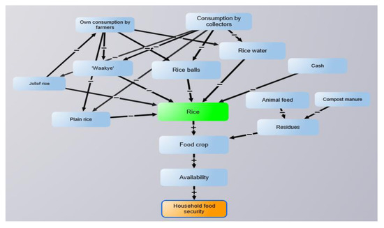
Identifying Biomass-Based Value Webs for Food Security in Sub-Saharan Africa: A Systems Modeling Approach
by Carl C. Anderson, Manfred Denich, Kai Neumann, Kwadwo Amankwah and Charles Tortoe
Sustainability 2019, 11(10), 2885; https://doi.org/10.3390/su11102885 - 21 May 2019
Cited by 2 | Viewed by 4907
Abstract
Food security in Sub-Saharan Africa (SSA) is dependent on complex networks of interconnected actors and the flows of resources (biomass, capital) and information among them. However, the degree to which actors and value chains of different crops are in fact interconnected and their [...] Read more.
Food security in Sub-Saharan Africa (SSA) is dependent on complex networks of interconnected actors and the flows of resources (biomass, capital) and information among them. However, the degree to which actors and value chains of different crops are in fact interconnected and their current systemic influence on food security are unclear. Therefore, the concept of “value webs” to better capture the complexity within the networks emerges. Biomass-based value webs of selected crops in Ghana, Nigeria, and Ethiopia are modeled using the systems analysis software iMODELER and by eliciting factors as well as their interconnections through participatory stakeholder workshops. Furthermore, a generic model was created compiling the country models to identify overarching system dynamics with supporting and hindering factors impacting food security in SSA. Findings from the country models show highly complex value webs, suggesting that the predominant value chain approach may oversimplify actual structures and resource flows in real life settings. However, few interconnections within the value webs link the actors and flows of different crops, contradicting predictions emerging from other research. Results from the generic model allow for a critical reflection on the relation between value web dynamics and food security policy in SSA. Current national and regional policy trends targeting market integration, mechanization, and reduction of post-harvest losses are supported by model results. Full article
Show Figures

Figure 1

18 pages, 1442 KB  
Article
The Potential of Plantain Residues for the Ghanaian Bioeconomy—Assessing the Current Fiber Value Web
by Tim K. Loos, Marlene Hoppe, Beloved M. Dzomeku and Lilli Scheiterle
Sustainability 2018, 10(12), 4825; https://doi.org/10.3390/su10124825 - 18 Dec 2018
Cited by 15 | Viewed by 7874
Abstract
An essential part in the concept of any emerging bioeconomy includes the sustainable use of biomass as a resource for industrial raw materials. Focusing on the increasing demand for natural fibers, it will be necessary to identify alternative sources without compromising food security. [...] Read more.
An essential part in the concept of any emerging bioeconomy includes the sustainable use of biomass as a resource for industrial raw materials. Focusing on the increasing demand for natural fibers, it will be necessary to identify alternative sources without compromising food security. Here, untapped potential lies in the use of plantain residues. Yet, it is unclear how or whether this can be activated. This article investigates the current situation in Ghana as a major plantain producer in Africa. Based on data collected with participatory tools, expert interviews, and group discussions, we (i) assess predominant plantain production structures, (ii) derive a stakeholder network map identifying institutional challenges, and (iii) discuss the potential starting points for linking the supply side with the national or international fiber market. Results indicate that there is substantial interest of private enterprises for high quality fibers. Despite traditional knowledge, after fruit harvest the fiber rich plantain pseudostems usually remain in the field. From an institutional point of view, key stakeholders and structures exist that could boost the establishment of a sustainable plantain based fiber value web. Key to such an endeavor, however, would be to pilot activities, including technology transfer of suitable innovations from other countries. Full article
Show Figures

Figure 1

10 pages, 1034 KB  
Article
New Insights into the Occurrence and Toxin Profile of Ciguatoxins in Selvagens Islands (Madeira, Portugal)
by Pedro Reis Costa, Pablo Estevez, David Castro, Lucía Soliño, Neide Gouveia, Carolina Santos, Susana Margarida Rodrigues, José Manuel Leao and Ana Gago-Martínez
Toxins 2018, 10(12), 524; https://doi.org/10.3390/toxins10120524 - 7 Dec 2018
Cited by 43 | Viewed by 6162
Abstract
Ciguatoxins (CTXs), endemic from tropical and subtropical regions of the Pacific and Indian Ocean and the Caribbean Sea, have caused several human poisonings during the last decade in Europe. Ciguatera fish poisonings (CFP) in Madeira and Canary Islands appear to be particularly related [...] Read more.
Ciguatoxins (CTXs), endemic from tropical and subtropical regions of the Pacific and Indian Ocean and the Caribbean Sea, have caused several human poisonings during the last decade in Europe. Ciguatera fish poisonings (CFP) in Madeira and Canary Islands appear to be particularly related with consumption of fish caught close to Selvagens Islands, a Portuguese natural reserve composed of three small islands that harbor high fish biomass. In this study, fish specimens considered as potential vectors of CTXs were caught in Madeira and Selvagens archipelagos for toxins determination via sensitive liquid chromatography with tandem mass spectrometry detection (LC–MS/MS). CTXs were found in most of the fish samples from Selvagens and none from Madeira. Caribbean ciguatoxin-1 (C-CTX1) was the only toxin congener determined, reaching the highest value of 0.25 µg C-CTX1 kg−1 in a 4.6 kg island grouper (Mycteroperca fusca). This study indicates that a diversity of fish from different trophic levels contains CTXs, Selvagens appear to be one of the most favorable locations for CTXs food web transfer and finally, this study highlights the need of further research based on intensive environmental and biological sampling on these remote islands. Full article
(This article belongs to the Special Issue Emerging Marine Biotoxins)
Show Figures

Figure 1

Back to TopTop