Next Article in Journal
The Impact of Social Media on Restaurant Corporations’ Financial Performance
Previous Article in Journal
The Heterogeneous Impacts of R&D on Innovation in Services Sector: A Firm-Level Study of Developing ASEAN
 
 
Font Type:
Arial Georgia Verdana
Font Size:
Aa Aa Aa
Line Spacing:
Column Width:
Background:
Article

Community-Level Analysis of Value Webs of Biomass-Based Resources: A Case Study among Local Actors in Ghana

by
John-Baptist S. N. Naah
1,2
1
Center for Development Research (ZEF), University of Bonn, Genscherallee 3, D-53113 Bonn, Germany
2
Institute of Geography, University of Cologne, Albertus Magnus Platz, D-50923 Cologne, Germany
Sustainability 2020, 12(4), 1644; https://doi.org/10.3390/su12041644
Submission received: 18 January 2020 / Revised: 18 February 2020 / Accepted: 18 February 2020 / Published: 22 February 2020

Abstract

The biomass sector in Ghana is very important for supplying essential food and non-food biomass-based resources to many people for a wide range of uses. There is, however, limited deliberation on these culturally important biomass-based resources at a community level in the country. The aims of this study are three-fold, namely to (i) document various kinds of biomass-based resources and their cultural importance to local actors, (ii) examine socio-demographic factors influencing local actors’ knowledge base on biomass-based resources, and (iii) identify value webs, challenges, and future actions for sustainable use of biomass-based resources. Individual interviews were thus performed using structured questionnaires to cover 180 local actors (consisting of 120 smallholder farmers and 60 local commercial intermediaries) across six rural communities in the Northern and Upper East regions of Ghana. Cereals, e.g., maize (Zea mays), Guinea corn (Sorghum bicolor), rice (Oryza sativa), millet (Pennisetum glaucum), and legumes, e.g., groundnuts (Arachis hypogaea) are cultivated as major crops in the study areas and also considered by local actors as the most culturally important food crop species, as well as minor crops like tubers and vegetables. Ethnicity and residential status of local actors were found to significantly influence local knowledge on biomass-based resources. The value webs of selected food biomass-based resources are not elaborately developed and still remained simple and traditional in nature, since no cascading uses of by-products were identified. Several challenges and the future actions for managing locally produced biomass-based resources are addressed. The sustainable utilization of these biomass-based resources and value addition to their products are required to help increase family incomes and improve their livelihoods.

1. Introduction

The global food system is confronted with a multitude of challenges leading to higher consumption rates on agricultural products [1,2]. Literature has suggested that the global demand for food is projected to increase dramatically due to the expected global population growth of 9–11 billion people in 2050 [2,3,4]. This increasing global demand for food may be exacerbated by incidences of food losses, inefficiencies, and wastes in the agricultural sector [5]. Furthermore, the changing climatic conditions have negative impacts on crop and animal production in many parts of the world [6]. At the same time, many people are supposed to be fed in a sustainable manner [7,8]. The inadequate food production in several regions in the world leads to causes of widespread household food insecurity, which is thus a major global concern [9]. It is estimated that nearly one billion people are undernourished globally [10]. It is also envisaged that the African continent, with the strongest population increase, will have a quarter of its people suffer from severe food insecurity [11]. Sub-Saharan Africa (SSA) has a large share of these undernourished people, constituting about 218 million, i.e., more than one in four persons [11]. The global demand for natural resources including various biomass-based resource types such as food, feed, fuel, and fiber [2,12] is also expected to surge. This means that there is obviously pressure on agricultural land regarding food production for local and global consumption, which may not help in the attainment of Sustainable Development Goals 1 (end extreme poverty in all forms) and 2 (end hunger, achieve food security and improved nutrition, and promote sustainable agriculture) by 2030. Hence, to sustainably achieve food security requires improved efficiency of food systems [5] as well as ensuring environmental sustainability [13]. Notwithstanding, this potential is not being fully harnessed in several developed and developing countries.
Approximately 54% of Africa’s rural population is engaged in agriculture [14]. According to the Alliance for a Green Revolution in Africa (AGRA), smallholder farmers in SSA are the primary producers of agricultural products, representing about 80% in the region [15]. In northern Ghana, more than 90% of the smallholder farmers are mostly engaged in small-scale agro-pastoralism. Thus, they grow various kinds of food and cash crops as well as rear livestock for their own upkeep and commercial purposes. The smallholder farm sector plays a key role in Ghana’s rural economy as well as in various countries of the African continent [16]. The northern parts of Ghana are known to be food insecure, risk-prone, and conflict-ridden. They have inadequate social amenities and industries as well as higher poverty rates as compared to the southern regions [17], and vulnerable crop production systems [18,19,20].
In the context of food security, it is assumed that biomass-based resources are produced, processed, and traded in complex value webs at the community level. Value webs are defined as a system of interlinked value chains that supports the joint production, processing, and trading of various crops for food and non-food purposes [21]. It is also assumed that maize, cassava, and plantain predominantly serve as biomass-producing crops for local actors. This study generally seeks to investigate biomass-based resources used by key local actors for their household food security needs. However, there is a general paucity of information on biomass-based value webs identified in the northern part of Ghana. The question therefore arises if biomass-based value webs exist at the community level, based not only on the value chains of major crops, but also on locally relevant minor crops. By targeting local actors (i.e., smallholder farmers and local commercial intermediaries—also locally known as collectors) in the biomass producing, processing, and trading sector in the research region, this study aims at:
  • Documenting various kinds of biomass-based resources and their cultural importance to local actors.
  • Examining socio-demographic factors influencing local actors’ knowledge base on biomass-based resources.
  • Identify value webs, challenges, and future actions for sustainable use of biomass-based resources.

2. Materials and Methods

2.1. Study Sites Description

Following a reconnaissance survey in August 2017 with the aim of identifying suitable investigation areas (see Table 1), interviews among smallholder farmers and local commercial intermediaries were conducted in the Northern and Upper East Regions of Ghana between October and November 2017. In this study, the term ‘smallholder farmers’ hereby refers to farmers who own at least two acres of farmlands and cultivate crop species, e.g., maize, millet, guinea corn, etc. for consumption and sale on local markets, while ‘local commercial intermediaries or collectors’ are those who mostly collect or buy these crops (e.g., grains, tubers, etc.) or non-food biomass-based resources (e.g., residues, charcoal, etc.) from smallholder farmers purposely for resale on local markets for profit. The Northern Region covers about 70,000 km2, which constitutes more than two fifths of the total landmass of Ghana [22,23], but with low population density. The region has 20 administrative districts/municipalities, with Tamale Metropolis as the regional capital. The three selected rural communities include Jegun, located in the Savelugu-Nanton district, Cheko, closely located within the Tamale Metropolitan Assembly, and Sang, situated in the Mion district. These three rural communities were also chosen based on previous knowledge from other studies [24]. The majority of the inhabitants in the surveyed rural communities are Dagbani-speaking people and have a typology of diverse farming systems with various crops and livestock species [23,24]. The natural vegetation is the Guinea Savanna Zone, which is characterized by dry and hot climate, uni-modal rainfall pattern, and open grassland with trees and shrubs [22,23,24]. The open vegetation is interspersed with uncultivated economically important trees such as sheanut trees (Vitellaria paradox), baobab (Adansonia digitata), ‘dawadawa’ (Parkia biglobosa), and other fruit-bearing trees, which are usually intentionally left on the farmlands for various reasons.
The Upper East Region covers about 8800 km2 and has 13 administrative districts. It has similar vegetation types, climatic conditions, and farming system (grow crops and rearing livestock) characteristics as that of the Northern Region, except that the latter has more fertile soils than the former. Additionally, weather conditions in the Upper East Region are slightly hotter and drier, reflecting the Sudanian Savanna than the Northern Region, located in the Guinea Savanna vegetation type. Many tree species are removed from farmlands except Vitellaria paradox and Parkia biglobosa [25]. This region is also home to winter thorn tree (Faidherbia albida) and perennial grasses such as Andropogon gayanus for provision of forage resources to domestic livestock [24]. The Upper East Region is populated with farmers mostly belonging to the Gurunsi ethnic group, and the people mostly speak Frafra and in some cases Nabit and Kasem. The selected rural communities are in the Bolgatanga Central and Nabdam district (Table 1).

2.2. General Study Set-Up and Sampling Methods

Information regarding the utilization of biomass-based resources was obtained in order to look at the two northern Regions of Ghana as a whole and the local actors who are involved. The collectors either visit homes of smallholder farmers or at local markets and buy from them, as well as at roadside trading if need be. For the individual interviews, a random sampling approach was employed to select individual local actors who use biomass-based resources in the six rural communities [26]. Every smallholder farmer is engaged in the use of one or more biomass-based resources. From the responses of the smallholder farmers, the general conceptual framework of the biomass value web approach [21] was applied in this investigation.
To better document and understand the kinds of biomass-based resources used by local actors, a free list technique was employed. Free listing here refers to the ability of an informant to cite or recall examples of a cultural domain biomass-based resources. A probing technique was used to boost free list tasks.
To examine socio-demographic factors influencing smallholder farmers’ local knowledge on biomass-based resources, their personal details, consisting of gender affiliation, ethnic group, educational level, residential status, and religious background, were recorded.
To identify biomass-based value chains and potential value webs for use of biomass-based resources, individual explanations on if value webs exist and how they function from the perspectives of the local actors were considered. The local actors were also asked to state challenges confronting each stage of their value chains and propose solutions to improving such challenges. During the fieldwork, all questions were explained to the local actors in their local dialects (e.g., Dagbani and Frafra/Nabit depending on the region) and corresponding answers were directly translated into English language with the help of local assistants. In each village, 20 smallholder farmers and 10 collectors consisting of both males and females were randomly selected and interviewed (a total of 120 smallholder farmers and 60 local commercial intermediaries).

2.3. Data Analysis

From the citation of various kinds of biomass-based resources cited by local actors in vernacular names, the scientific names were subsequently identified. The cultural importance or salience of various biomass-based resources was analyzed by applying the cognitive salience index-CSI [27].
CSI = F [ N mP ]
The CSI calculation is based upon the frequency of cited food biomass resources (F), the mean position (mP) on free lists given, and sample size (N) of the informants. The higher the CSI, the higher the cultural importance (salience) of a biomass-based species to the informants [28]. Hence, the topmost culturally important food biomass-based resources (e.g., maize, millet, sorghum, groundnuts, and rice) are thus selected for creation of value webs based on the calculations of cognitive salience indices for these biomass-based resources relevant for the local actors in their respective rural communities.
ANOVA analysis was performed using free list length (number of biomass resources cited per informant) as the response variable while the socio-demographic characteristics were treated as independent variables. Significant levels were determined at p < 0.05. For all the CSI-related analyses, ANTHROPAC 4.0 [29] statistical software was used, while SPSS vs. 24 was used for ANOVA analysis and value webs illustrations via descriptive modeling of food crops and residues as ‘factors’ and household food security as a ‘Target’ by using iMODELER 705 WIN software [30].

3. Results and Discussion

3.1. Demographic and Socioeconomic Characteristics of Respondents

Out of 180 local actors interviewed, 58% were men and 42% were women (Table 2). The results also show that 74% of smallholder farmers interviewed were men, while 75% of the collectors interviewed were women. This may be attributable to the fact that men as the household heads are mainly responsible for large production of food crops since they have access to land, physical strength, and financial resources for farming activities. The category of local commercial intermediaries is made up of the majority of women because the informal local economy of Ghana, including petty trading of all kinds of goods, is dominated by women. Illiteracy among local actors interviewed is very pronounced, with 66% in the two study regions (Table 2).
In terms of ethnic affiliation, the Dagbani-speaking people are only found in the Northern Region, and Gurunsi-speaking people are also in the Upper East Region. The Muslims are observed to be the most dominant religion, with 57% of the smallholder farmers who are mostly resident in the Northern Region. The rest is made of Christians and traditionalists, who are the majority in the Upper East Region. For the residential status of informants, more than 90% of the smallholder farmers are native dwellers in the rural communities, and the rest consists of migrants. The median age and household size are 38 years (range 19–70 years) and 10 people per household (range 3–40) respectively (Table 2). As largely smallholder farmers, they own and cultivate an average of 2.5 acres, grow on their farms an average of 3 crop species per household, and produce average quantity in terms of number of bags of crops per year as reported by the smallholder farmers (see Appendix A Table A2 for details). Both the smallholder farmers and petty traders/collectors earn their income from the sale of farm-related produce to take care of their daily expenses.

3.2. Variety of Biomass-Based Resources and Their Cultural Importance to Local Actors

The smallholder farmers exhibited extensive local knowledge in various types of biomass-based resources, which are mostly cultivated on their farmlands for their own consumption and for sale on local markets. For the category of food biomass-based resources, the local actors cited a total of 17 crop species, consisting of cereals (4 species), legumes (4), tubers (3), and vegetables (6). These crop species belong to Fabaceae and Poaceae, which are the most dominant plant families (Table 3).
Looking at the various specific cognitive salience indices (CSI) for the cited food biomass-based resources, it was revealed that maize (Zea mays) is regarded as the most dominant and culturally important for the local actors (with CSI: 0.652), followed by groundnuts (Arachis hypogaea) with 0.500. It is also imperative to state that other cereals such as millet (Pennisetum glaucum), guinea corn (Sorghum bicolor), and rice (Oryza sativa), were highly ranked with CSI values of 0.442, 0.415, and 0.404, respectively. These above-stated five food biomass-based resources are the major food and most culturally important biomass-based resources for the local actors (Table 3). The dominance of maize in terms of its cultural importance to local actors is supported by the fact that it is one of the most important cereal crops produced and consumed in West Africa including Ghana [31].
From the interviews with the local actors, the minor food biomass-based resources include tuber crops, e.g., yam (Dioscorea villosa), cassava (Manihot esculenta), and sweet potato (Ipomoea batata), and various kinds of local vegetables, as reflected in the low CSI values of these food crop species (Table 3). For the three tuber crops stated above, yam was found to be highly important, with CSI value of 0.201 among the Dagbani people in the Northern region, where it is largely cultivated by smallholder farmers. Although yams are not cultivated at all in the Upper East Region due to unsuitable topsoil, which does not support yam production in the region (personal communication with Mr. Simon Aboona), they are bought on local markets and consumed by local actors. Regarding the kinds of vegetables reported, sweet pepper (Capsicum frutenscens), tomatoes (Solanum lycopersicum), and perennial herb: Banana (Musa paradisiaca) were seen be less culturally important, even though they are essential for consumption and sale on local markets by local actors (Table 3). The assumption that maize, cassava, and plantain predominantly serve as biomass-producing crops during stakeholder workshops held in Accra was not fully confirmed by this study because maize was only found to be a major crop in the north of Ghana, while yam, cassava, and sweet potatoes were found to be minor crops. The finding of this study is largely similar in the whole savanna regions of northern Ghana. The results indicate that plantain crop was not even mentioned by local actors in the study regions. This is not surprising, because literature reveals that plantain is an important crop for many rural households in the southern regions of Ghana, and its residues have hugely untapped potential for the Ghanaian bioeconomy sector [32]. Cassava and yams are also widely cultivated in the southern Regions of Ghana. This may be true for the southern sector due to suitable prevailing environmental conditions for these crops. It is also reported that the cassava crop is a very popular food crop in Nigeria for local food, starch, and industrial purposes [33]. This study also revealed that the collectors largely engage in the purchase of seeds or tubers of harvested major and minor crops species cultivated by smallholder farmers in the study regions, as well as firewood or charcoal production from tree species, and herbaceous species for forage (Appendix A Table A1). In incidences of prolonged droughts, local actors also buy crop residues to provide forage for their domestic livestock, or tree trunks for roofing purposes (Appendix A Table A1).

3.3. Effects of Socio-Demographic Variables of Local Actors on the Use of Biomass-Based Resources

There were no significant differences in the number of biomass-based resources cited among local actors based on their gender, age, religion, educational level, and household size (Table 4). However, ethnicity and residential status of local actors were found to significantly influence the citation ability (number of biomass-based resources cited), reflecting their local knowledge base on the biomass-based resources cited (Table 4). It has been reported that the bamboo biomass utilization among local farmers was rather significantly influenced by age and gender, but not by educational level and marital status in the Dry Semi-Deciduous Forest Zone of Ghana [34]. Given the findings, the Dagbani informants cited more biomass-based resources than the Gurunsi informants (Table 4). This may be explained by the fact that the free list length among the Dagbani ethnic members was clearly enhanced by citation of food crops such as yams and cassava species, which are mostly cultivated by smallholder farmers in the Northern Region, but not cited at all by those in the Upper East Region. Some ethnobotanical studies in northern Ghana and southern Burkina Faso also reported similar findings, that local ecological knowledge on forage plants [24] and valuation criteria [35] were found to be higher among the Dagbani ethnic group than the Gurunsi ethnic group.
The native dwellers in rural communities significantly cited more food biomass-based resources than the migrants (Table 4). This difference in the citation ability among native and migrant dwellers could be influenced by long-term local traditions for cultivated food crops among the native dwellers as compared to the latter. Studies have further shown that household food security is largely influenced by various socio-demographic factors in West Africa [26] and elsewhere in rural northern Pakistan [36].

3.4. Value Webs, Challenges and Future Actions Regarding Sustainable Use of Biomass-Based Resources

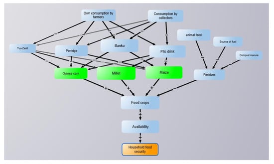
Identification of biomass-based value webs: Based on the findings of this study (Table 2), the five most culturally important food crops to local actors were selected for identification and assessment of value webs. Three of the five major food crops, namely maize, guinea corn, and millet, which have similar production processes and domestic uses, are used to construct a single simplified value web (Figure 1). For instance, these three major crops are domestically used to prepare a multiplicity of local cuisines such as tuo-zaafi, banku, porridge, and local drinks like pito (locally brewed drink), commonly consumed by both local farmers and collectors in the country (Figure 1). The component of the non-food biomass resources has also reflected in the value web illustrations. Thus, the residues of these harvested crops, including their dried stocks, are used for various purposes, such as animal feed, sources of fuel, and compost manure (Figure 1). For the other two major food crops, namely groundnuts and rice, separate value webs are constructed for each because they have marked different kinds of domestic uses for both smallholder farmers and local commercial intermediaries (Figure 2 and Figure 3). With respect to groundnuts, various kinds of processed local foods such as cooking oil, roasted groundnuts, Kulikuli (grounded into balls and fried), and groundnut paste for local soup, are prepared. Groundnuts are also largely cultivated as cash crops for sale. For rice, it is a popular food crop grown by many smallholder farmers in Ghana since it is used to prepare several local dishes including plain rice, jollof rice, rice water, rice balls, and waakye (local dish prepared from rice and beans). The residues from groundnuts and rice are used to feed livestock and as a source of compost manure (Figure 2 and Figure 3). The identified value webs of these selected major food crops and associated non-food residues were seen not to be elaborately developed and are still traditional in nature, since there are no cascading uses for by-products or little value being added to local actors’ farm produce before selling them on local markets in the studied rural communities (Figure 1, Figure 2 and Figure 3). This finding is not surprising because the local actors are low-income earners and largely depend on simple farming practices (e.g., hoes and cutlasses, and seldom use tractors for weeding), traditional sowing and harvesting (e.g., by hand and knife), and processing (e.g., grinding mills) for their survival. This may also be attributable to lack of value addition to local produce or very little value addition to food biomass-based resources by smallholder farmers and local commercial intermediaries for sale to customers on local markets. This is also supported by the fact that many low-income, agrarian-dominated countries are not fully exploiting processing opportunities for their biomass-based products before they are exported to other countries [21]. It is also imperative to state that all local actors interviewed said that they cared less after selling their food stuff, and therefore had no knowledge where their goods were transported to by the local commercial intermediaries. Among the main dimensions of food availability, accessibility, utilization, and stability in the definition of food security [37], the availability of food is considered critical in the value webs construction to reflect household food security.
The minor crops, e.g., yam, cassava, sweet potato, and vegetables, equally play crucial roles in the lives of the local actors, although they are not well-patronized as compared to the major food crops. Specifically, yams and cassava are known for processing fufu (freshly pounded yams) and gari (graded and dried cassava), respectively, while vegetables are used as spices and for soup preparation. It has been argued that the cascade of uses and interlinking of value chains are instrumental to increase the efficiency of resources in the bioeconomy sector [21]. A value chain approach, which is a simplified biomass-based value chain, oftentimes entails primary production, conversion, and markets in a linear manner in the context of bioeconomy [38], is however considered insufficient, and a value web approach may be able to close this knowledge gap [21]. The competing uses of these biological materials can lead to their unavailability for local consumption purposes. This may increase incidences of household food insecurity when biomass-based resources are used unsustainably. Thus, the various types of local dishes prepared from food biomass-based resources and consumed by smallholder farmers and collectors does have a reducing effect on the availability of these food crops (Figure 1, Figure 2 and Figure 3). On the other hand, adequate production and sustainable management of these biomass-based resources will lead to the target of individual household food security (Figure 1, Figure 2 and Figure 3). The identified value webs show low level of interlinkages among various crop species cultivated and used in Ghana, and this may be similar to other African bioeconomy sectors. As subsistence farmers, these cereal, leguminous, and tuber crops including vegetables can meet their individual household food security needs in various rural communities if they are available for consumption.
Challenges in the use of biomass-based resources at the community level: Given the findings of this study, the local actors mentioned a plethora of challenges, which negatively affected the various stages of their biomass-based production, processing, storage, transportation, and trading at the community level. It is important to note that these challenges are largely in the nature of economic, social, logistics, marketing, soil health, and climate-related issues. The majority of the local actors (50%) attributed their challenge situations to their currently poor economic state in the sense that they lack the needed funds or money to acquire farm implements such as tractors and combined harvesters for improved agricultural activities (Figure 4).
Linked to the economic challenges, smallholder farmers and local commercial intermediaries stated that they have difficulty buying sacks for storage and pesticides for pest or insect control purposes. With limited finances on their own, local actors reported that they cannot cover the high cost of labor or transportation to either increase farmlands or reduce post-harvest losses, respectively. Additionally, the problems of lack of logistics (35%) and marketing opportunities (35%) are scored equally high by local actors (Figure 4). For instance, inadequate availability of grinding mills or processing centers for processing grains into flour is also affecting them negatively. The unstable power supply, especially in the deprived rural communities, makes the grinding mills not able to operate and requires them to wait for long hours at the processing centers. They therefore have no other option than to engage in the traditional ways of production, processing, storage, transportation, and trading at the community level. There are also no warehouses to store their perishable food stuff (e.g., vegetables and other grains) before transporting them to local markets. The problem of logistics is compounded by poor road networks connecting farms or homes to local markets, leading to high post-harvest losses or high cost of farm produce. The smallholder farmers have also been battling with invasion of army worms on their maize and guinea corn farms in all study areas visited. About 25% of local actors said their challenges are also social in nature. That is, there is mistrust between smallholder farmers and collectors or traders, leading to unfair pricing (either too high or too low) of food stuff.
The impact of climate change (constituting 18% of local actors) was also cited to be quite challenging to the smallholder farmers, in particular due to increasing erratic rainfall patterns and high temperatures, which negatively affect their crop productivity. The local actors explained that the reduction in the number of bags of food crops harvested over the years is directly affected by the changing local climatic conditions as stated above. The least number of local actors (12% of them) reported that soil health (Figure 4) is not as good as before due to infertile lands everywhere, leading to low productivity of food crops. For those that are still ready to establish farmlands are faced with either lack or inadequacy of arable lands for farming. These stated challenges are not only experienced in Ghana, but also in other parts of Africa regarding the use of biomass-based resources [39]. These prevailing locally known challenges could lead to household food insecurity issues among the low-income earners in the studied rural communities.
The future actions for sustainable use of biomass-based resources: In soliciting their viewpoints on how to address the above-stated challenges, the local actors proffered several solutions. The most dominant solution was that Ghana government should assist in the provision of funds in the form of credit to local actors. About 50% of local actors stated that the rural road networks and transportation opportunities in farming communities should be improved through social interventions from central government to open access to distant farmlands, homes, and local/international markets (Figure 5). Without money, the local actors are unable to buy tractors, grinding mills, and storage facilities relevant for their farming activities. The current agricultural policy intervention of ‘Planting for Food and Jobs (PFJ)’ in Ghana seeks to use agriculture to boost food production and job creation for particularly the youth in the country (see www.mofa.gov.gh for details). Sustainable implementation of such a laudable policy is in doubt due to political reasons attached to it, as the policy may risk discontinuation if political power shifts from the current government to an opposition party in the 2020 general elections. As previously experienced, Ghana is known for helping local farmers with fertilizer subsidies since 2008 [31]. However, such a pro-poor agricultural policy has not been successfully done due to diversion of subsidized fertilizer by officials from target smallholder farmers, or smuggling of the subsidized fertilizer out of Ghana to neighboring countries for more profit. About 40% of the local actors suggested creation of ready local markets by the government of Ghana to enable smallholder farmers and collectors to get good prices for farm produce (Figure 5).
The local actors also stated that there should be adequate public education on modern agricultural practices, e.g., fertilizer use, etc. through effective agricultural extension services, representing about 30% of local actors’ viewpoints. Lastly, reduction in labor cost for purposes of farming activities should be done in collaboration of key stakeholders in the agricultural sector (Figure 5). Surprisingly, irrigation for dry season farming was not cited by local actors as a counter measure to erratic rainfall patterns due to local climate change. This may be due to attribution of climate change impacts by local people to natural phenomenon or God’s intervention [40] and coupled with high cost of irrigation for dry season farming. This thus leads to over dependence on rain-fed agriculture and associated risks for smallholder farmers in the studied regions of Ghana.

4. Conclusions

Evidence from this study indicates that there are various kinds of food and non-food biomass-based resources used by local actors for their daily survival in the Northern and Upper East Regions of Ghana. These biomass-based resources including both major and minor crops, and their associated residues play critical roles in the lives of the local actors. The local production, processing, transportation, and trading of biomass-based resources generate various kinds of food and cash income for the local actors, and therefore reflect the cultural importance of these biomass-based resources in the rural communities studied. The local knowledge base in biomass-based resources is significantly influenced by ethnicity and residential status of local actors. This means that agricultural enhancement programs and policies can be widely and socially accepted when these socio-demographic variables are carefully considered.
The identified value webs from the five most culturally important and major food biomass-based resources are not elaborately developed and still remained simple and traditional in nature, since no cascading uses of by-products were seen in the value webs. This finding reflects the low level of interlinkages in the value webs identified, which may be attributable to inadequate local capacity and financial resources to diversify these biomass-based resources into various commercially valuable international products by the local actors themselves. The efforts of the local actors to sustainably manage their scarce natural resources are confronted with various challenges in the production, processing, transportation, and trading/marketing stages at the end user in local markets. The most dominant challenges are economy-related reasons such as lack of funds for local actors to invest into their farming activities and trading of farm produce. This economic challenge is also linked to inadequacy of logistics and marketing avenues to facilitate their agricultural activities. Mistrust existing between smallholder farmers and local commercial intermediaries is also recognized to be a big issue, since it brings about unfair pricing of farm produce in selected rural communities. Although climate change and poor soil health do have serious negative impacts on their crop productivity, local actors see them as minor challenges, as reflected in their responses above (Figure 4). The future actions in line with the above-mentioned challenges are centered on financial support from the central government of Ghana to provide social amenities (especially good road networks), public education on good farming practices through extension services, as well as ready market and low cost of labor.
This community-level approach employed in this study is vital because it provides better understanding of the utilization of locally available biomass-based resources by local actors in the study areas. Sustainable use of locally available food and non-food biomass-based resources can enhance household food and nutrition security, as well as improve rural livelihoods in northern Ghana and beyond. Development of national agricultural policies by key decision-makers in the country should always be done within the context of prevailing local social, economic, and biophysical conditions in beneficiary communities.

Author Contributions

The author performed all research activities including study conceptualization, data gathering, statistical analyses, drafting, and finalization of this paper. The author read and approved the final manuscript.

Funding

This research was conducted under the auspices of ‘Improving food security in Africa through increased system productivity of biomass-based value webs’ (BiomassWeb project) which was funded by the Federal Ministry of Education and Research (BMBF) and supported with funds from the Federal Ministry of Economic Cooperation and Development (BMZ; Grant number: 031A258A).

Acknowledgments

I am thankful to all local informants and field assistants for providing information and helping with research activities, respectively. My thanks also go to Manfred Denich for valuable initial discussions and providing comments during the development process of the manuscript.

Conflicts of Interest

The author declares no conflicts of interest. Additionally, the funders had no role in the design of the study, data collection, data analyses, data interpretation, writing of the manuscript, and decision to publish the results.

Appendix A

Table A1. Different types of non-food biomass-based resources, including their cognitive salience index (CSI) according to smallholder farmers’ answers from the Northern and Upper East Regions of Ghana.
Table A1. Different types of non-food biomass-based resources, including their cognitive salience index (CSI) according to smallholder farmers’ answers from the Northern and Upper East Regions of Ghana.
Scientific NameDagbani VernacularFrafra VernacularComponentsLocal UsesCSI
Crop residues
Groundnuts (Arachis hypogaea L.)SimaSikaaStockAnimal feed0.369
Guinea corn (Sorghum bicolor (L.) Moench.)ChiSiStockAnimal feed & firewood0.361
Millet (Pennisetum glaucum (L.) R. Br.)ZaNaaraStockAnimal feed & firewood0.291
Cowpea (Vigna unguiculata (L.) Walp.)ToaBengStockAnimal feed0.248
Rice (Oryza sativa L.)SheekaafaMuStockAnimal feed0.195
Maize (Zea mays L.)KawanaKarawenaStockAnimal feed0.182
Cotton (Gossypium hirsutum L.) StockAnimal feed0.028
Bambara beans (Vigna subterranea (L.) Verdc.)SinkpilaSuuStockAnimal feed0.024
Sweet potatoes (Ipomoea batatas (L.) Lam.)Akata-StockAnimal feed0.009
Herbaceous species
Schizachyrium sanguineum (Retz.) Alston.Mopelmogu-AbovegroundRoofing & animal feed0.102
Pennisetum pedicellatum Trin.ChimaKelgoAbovegroundAnimal feed0.079
Pennisetum purpureum Schumach.KagliKagriAbovegroundRoofing & animal feed0.049
Andropogon fastigiatus Sw.Daziemam-AbovegroundAnimal feed0.017
Hyparrhenia rufa (L.) Stapf. -MiirikuAbovegroundRoofing & animal feed0.009
Commelina benghalensis L.AdomayoliFerikayuyaAbovegroundAnimal feed0.009
Tree species
Neem (Azadirachta indica A. Juss.)NyimsaNimaFruits, leaves & woodFirewood/charcoal & roofing0.276
Teak (Tectona grandis L. F.)AluuriTikFruits, leaves & woodFirewood/charcoal & timber0.136
African birch (Anogeissus leiocarpus (DC.) Guill. & Perr.)Shia-Fruits, leaves & woodFirewood/charcoal & roofing0.022
Shea (Vitellaria paradoxa C. F. Gaertn).TaangaTaangaFruits, leaves & woodFood & firewood/charcoal0.019
African locust bean (Parkia biglobosa (Jacq.) R.Br. ex G. Don)DooGaaFruits, leaves & woodFood & firewood/charcoal0.018
Rosewood (Pterocarpus erinaceus Lam.)Nee-Fruits, leaves & woodAnimal feed & firewood/charcoal0.011
Cashew (Anacardium occidentale L.)Atirinye-Fruits, leaves & woodFood & firewood/charcoal0.009
Mango (Mangifera indica L.)MoogoMangooFruits, leaves & woodFood & firewood/charcoal0.009
Dawadawa (Diospyros mespiliformis Hochst. ex. A. DC.)GaaGianFruits, leaves & woodFood & firewood/charcoal0.008
Lannea microcarpa Engl. & K. KrauseSinsabigaSinsaabigaFruits, leaves & woodFood & firewood/charcoal0.008
Combretum glutinosum Perr. ex DC. Yulinga-Fruits, leaves & woodFirewood/charcoal & roofing0.003
White thorn (Faidherbia albida (Delile) A.Chev.) GonpieligaGonpeeligaFruits, leaves & woodAnimal feed & firewood/charcoal0.002
Table A2. Average production quantities of major and minor food biomass-based resources produced by 180 local actors in the Northern Region (NR) and Upper East Region (UER). Note: Grains of crops are mostly stored in bags or sacks after harvest.
Table A2. Average production quantities of major and minor food biomass-based resources produced by 180 local actors in the Northern Region (NR) and Upper East Region (UER). Note: Grains of crops are mostly stored in bags or sacks after harvest.
Crop TypesAverage Quantity in NR (bags/year)Average Quantity in UER (bags/year)
Major food crops
Maize129
Guinea corn105
Millet87
Rice78
Groundnuts96
Minor food crops
Yams60
Sweet potatoes23
Vegetables21
Note: These average figures reflect rounded up number of bags harvested by informants interviewed in the year 2017 within study Regions. Crop yields are dependent upon amount (more or less) and duration (early or late) of rainfall in a particular year.

References

  1. Kearney, J. Food consumption trends and drivers. Philos. Trans. R. Soc. Lond. B Biol. Sci. 2010, 365, 2793–2807. [Google Scholar] [CrossRef] [PubMed]
  2. Tilman, D.; Balzer, C.; Hill, J.; Befort, B.L. Global food demand and the sustainable intensification of agriculture. Proc. Natl. Acad. Sci. USA 2011, 108, 20260–20264. [Google Scholar] [CrossRef] [PubMed]
  3. Valin, H.; Sands, R.D.; van der Mensbrugghe, D.; Nelson, G.C.; Ahammad, H.; Blanc, E.; Bodirsky, B.; Fujimori, S.; Hasegawa, T.; Havlik, P.; et al. The future of food demand: Understanding differences in global economic models. Agric. Econ. 2014, 45, 51–67. [Google Scholar] [CrossRef]
  4. UN. World Population Prospects: The 2012 Revision; United Nations: New York, NY, USA, 2012. [Google Scholar]
  5. Alexander, P.; Brown, C.; Arnethc, A.; Finnigan, J.; Moran, D.; Rounsevell, M.D.A. Losses, inefficiencies and waste in the global food system. Agric. Syst. 2017, 153, 190–200. [Google Scholar] [CrossRef]
  6. Müller, C.; Robertson, R.D. Projecting future crop productivity for global economic modeling. Agric. Econ. 2014, 45, 37–50. [Google Scholar] [CrossRef]
  7. FAO. State of Food Insecurity in the World: Economic Crises- Impacts and Lessons Learned; Food and Agriculture Organization of the United Nations (FAO): Rome, Italy, 2009. [Google Scholar]
  8. Pelletier, N.; Tyedmers, P. Forecasting potential global environmental costs of livestock production 2000–2050. Proc. Natl. Acad. Sci. USA 2010, 107, 18371–18374. [Google Scholar] [CrossRef]
  9. Sasson, A. Food security for Africa: An urgent global challenge. Food Secur. 2012, 1, 2. [Google Scholar] [CrossRef]
  10. Naylor, R.L. Expanding the boundaries of agricultural development. Food Secur. 2011, 3, 233–251. [Google Scholar] [CrossRef]
  11. UNDP. Africa Human Development Report 2012: Towards a Food Secure Future; United Nations Development Programme (UNDP): New York, NY, USA, 2012. [Google Scholar]
  12. Alexandratos, N.; Bruinsma, J. World Agriculture towards 2015/2030: An FAO perspective, in ESA Working Paper No. 12-03; Food and Agriculture Organization of the United Nations (FAO): Rome, Italy, 2012. [Google Scholar]
  13. Godfray, H.C.J.; Beddington, J.R.; Crute, I.R.; Haddad, L.; Lawrence, D.; Muir, J.F.; Pretty, J.; Robinson, S.; Thomas, S.M.; Toulmin, C. Food security: The challenge of feeding 9 billion people. Science 2010, 327, 812–818. [Google Scholar] [CrossRef]
  14. FAO. Statistical Yearbook 2014: Africa Food and Agriculture Accra; Regional Office for Africa, Ghana, Food and Agriculture Organisation of the United Nation: Africa, Ghana, 2014. [Google Scholar]
  15. AGRA. Africa Agriculture Status Report: Climate Change and Smallholder Agriculture in Sub-Saharan Africa; Alliance for a Green Revolution for Africa: Nairobi, Kenya, 2014. [Google Scholar]
  16. Wiggins, S.; Kirsten, J.; Llambí, L. The future of small farms. World Dev. 2010, 38, 1341–1348. [Google Scholar] [CrossRef]
  17. Dietz, T.; van der Geest, K.; Obeng, F. Local Perceptions of Development and Change in Northern Ghana, in Rural development in Northern Ghana; Yaro, J., Ed.; Nova Science Publishers: New York, NY, USA, 2013; pp. 17–36. [Google Scholar]
  18. Antwi-Agyei, P.; Frasera, E.D.G.; Dougill, A.J.; Stringer, L.C.; Simelton, E. Mapping the vulnerability of crop production to drought in Ghana using rainfall, yield and socioeconomic data. Appl. Geogr. 2012, 32, 324–334. [Google Scholar] [CrossRef]
  19. Antwi-Agyei, P.; Stringer, C.L.; Dougill, A.J. Livelihood adaptations to climate variability: Insights from farming households in Ghana. Reg. Environ. Change 2014, 14, 1436–3798. [Google Scholar] [CrossRef]
  20. Kumasi, T.C.; Antwi-Agjei, P.; Obiri-Danso, K. Small-holder farmers’ climate change adaptation practices in the Upper East Region of Ghana. Environ. Dev. Sustain. 2017, 1573–2975. [Google Scholar] [CrossRef]
  21. Virchow, D.; Beuchelt, T.D.; Kuhn, A.; Denich, M. Biomass-Based Value Webs: A Novel Perspective for Emerging Bioeconomies in Sub-Saharan Africa. In Technological and Institutional Innovation for Marginalized Smallholders in Agricultural Development; Gatzweiler, F.W., von Braun, J., Eds.; Springer International Publishing: Basel, Switzerland, 2016; pp. 225–238. [Google Scholar]
  22. Kuivanen, K.S.; Michalscheck, M.; Descheemaeker, K.; Adjei-Nsiah, S.; Mellon-Bedi, S.; Groota, J.C.J.; Alvare, S. A comparison of statistical and participatory clustering of smallholder farming systems-A case study in Northern Ghana. J. Rural Stud. 2016, 45, 184–198. [Google Scholar] [CrossRef]
  23. Kuivanen, K.S.; Alvarez, S.; Michalscheck, M.; Adjei-Nsiah, S.; Descheemaeker, K.; Mellon-Bedi, S.; Groot, J.C.J. Characterising the diversity of smallholder farming systems and their constraints and opportunities for innovation: A case study from the Northern Region, Ghana. NJAS-Wagening. J. Life Sci. 2016, 78, 153–166. [Google Scholar] [CrossRef]
  24. Naah, J.-B.S.N.; Guuroh, R.T.; Linstaestadter, A. Factors influencing local ecological knowledge of forage resources: Ethnobotanical evidence from West Africa’s savannas. J. Environ. Manag. 2017, 188, 297–307. [Google Scholar] [CrossRef]
  25. Blench, R. Working Paper: Background Conditions in Upper East Region, Northern Ghana, 2005; IFAD: Cambridge, UK, 2006. [Google Scholar]
  26. Zakari, S.; Ying, L.; Song, B. Factors Influencing Household Food Security in West Africa: The Case of Southern Niger. Sustainability 2014, 6, 1191–1202. [Google Scholar] [CrossRef]
  27. Sutrop, U. List task and a cognitive salience index. Field Methods 2001, 13, 263–276. [Google Scholar] [CrossRef]
  28. Thompson, E.C.; Juan, Z. Comparative cultural salience: Measures using free-list data. Field Methods 2006, 18, 398–412. [Google Scholar] [CrossRef]
  29. Borgatti, S. Anthropac 4.0. In Analytic Technologies; Analytic Technologies: Lexington, KY, USA, 1996. [Google Scholar]
  30. Neumann, K. ‘Know why’ thinking as a new approach to systems thinking. Emerg. Complex. Organ. 2013, 15, 81–93. [Google Scholar]
  31. Scheiterle, L.; Birner, R. Assessment of Ghana’s Comparative Advantage in Maize Production and the Role of Fertilizers. Sustainability 2018, 10, 4181. [Google Scholar] [CrossRef]
  32. Loos, T.K.; Hoppe, M.; Dzomeku, B.M.; Scheiterle, L. The Potential of Plantain Residues for the Ghanaian Bioeconomy-Assessing the Current Fiber Value Web. Sustainability 2018, 10, 4825. [Google Scholar] [CrossRef]
  33. Adeyemo, T.; Amaza, P.; Okoruwa, V.; Akinyosoye, V.; Salman, K.; Abass, A. Determinants of Intensity of Biomass Utilization: Evidence from Cassava Smallholders in Nigeria. Sustainability 2019, 11, 2516. [Google Scholar] [CrossRef]
  34. Akoto, D.S.; Denich, M.; Partey, S.T.; Frith, O.; Kwaku, M.; Mensah, A.A.; Borgemeister, C. Socioeconomic Indicators of Bamboo Use for Agroforestry Development in the Dry Semi-Deciduous Forest Zone of Ghana. Sustainability 2018, 10, 2324. [Google Scholar] [CrossRef]
  35. Naah, J.-B.S.N. Investigating criteria for valuation of forage resources by local agro-pastoralists in West Africa: Using quantitative ethnoecological approach. J. Ethnobiol. Ethnomed. 2018, 14, 62. [Google Scholar] [CrossRef]
  36. Abdullah; Zhou, D.; Shah, T.; Ali, S.; Ahmad, W.; Din, I.U.; Ilyas, A. Factors affecting household food security in rural northern hinterland of Pakistan. J. Saudi Soc. Agric. Sci. 2019, 18, 201–210. [Google Scholar]
  37. World Food Summit. Declaration on World Food Security; World Food Summit: Rome, Italy, 1996. [Google Scholar]
  38. Zörb, C.; Lewandowski, I.; Kindervater, R.; Göttert, U.; Patzelt, D. Biobased Resources and Value Chains. In Bioeconomy Shaping the Transition to a Sustainable, Biobased Economy; Lewandowski, I., Ed.; Springer: Cham, Switzerland, 2019; pp. 75–95. [Google Scholar] [CrossRef]
  39. Lin, J.; Gupta, S.; Loos, T.K.; Birner, R. Opportunities and Challenges in the Ethiopian Bamboo Sector: A Market Analysis of the Bamboo-Based Value Web. Sustainability 2019, 11, 1644. [Google Scholar] [CrossRef]
  40. Naah, J.-B.S.N.; Braun, B. Local agro-pastoralists’ perspectives on forage species diversity, habitat distributions, abundance trends and ecological drivers for sustainable livestock production in West Africa. Sci. Rep. 2019, 9, 1707. [Google Scholar] [CrossRef]
Figure 1. A value web showing multiple uses of guinea corn, millet, and maize crops (all have same domestic uses) from narrations of local actors in both Northern and Upper East Regions. Note: Negative sign in a line with arrow (−) = means that a ‘factor’ will lead to less of another ‘factor’ or less to the a ‘target’: Household food security; positive sign in a line with arrow (+) = shows a ‘factor’ that leads to more of another or to the ‘target’: Household food security; while sign x in a line with arrow (+/−) = indicates either a positive or negative effect depending on what a local actor does with cash. These notes apply to all value web diagrams.
Figure 1. A value web showing multiple uses of guinea corn, millet, and maize crops (all have same domestic uses) from narrations of local actors in both Northern and Upper East Regions. Note: Negative sign in a line with arrow (−) = means that a ‘factor’ will lead to less of another ‘factor’ or less to the a ‘target’: Household food security; positive sign in a line with arrow (+) = shows a ‘factor’ that leads to more of another or to the ‘target’: Household food security; while sign x in a line with arrow (+/−) = indicates either a positive or negative effect depending on what a local actor does with cash. These notes apply to all value web diagrams.
Sustainability 12 01644 g001
Figure 2. A value web indicating multiple uses of groundnuts using interviews from local actors in both Northern and Upper East Regions.
Figure 2. A value web indicating multiple uses of groundnuts using interviews from local actors in both Northern and Upper East Regions.
Sustainability 12 01644 g002
Figure 3. A value web depicting multiple uses of rice from interviews with local actors in both Northern and Upper East Regions.
Figure 3. A value web depicting multiple uses of rice from interviews with local actors in both Northern and Upper East Regions.
Sustainability 12 01644 g003
Figure 4. Proportion (%) of local actors on prevailing challenges confronting them in the use of biomass-based resources in the study areas.
Figure 4. Proportion (%) of local actors on prevailing challenges confronting them in the use of biomass-based resources in the study areas.
Sustainability 12 01644 g004
Figure 5. Proportion (%) of local actors on the suggested solutions for sustainable use of biomass-based resources in the study areas.
Figure 5. Proportion (%) of local actors on the suggested solutions for sustainable use of biomass-based resources in the study areas.
Sustainability 12 01644 g005
Table 1. Study sites (rural communities) in the Northern and Upper East Regions of Ghana selected for this research. Population data obtained from GSS (2012) 1.
Table 1. Study sites (rural communities) in the Northern and Upper East Regions of Ghana selected for this research. Population data obtained from GSS (2012) 1.
SiteRegionDistrictEcozonePopulation Ethnicity
SangNorthernMionGuinea Savanna8189Dagbani
ChekoNorthernTamale CentralGuinea Savanna296Dagbani
JegunNorthernSavelugu-NantonGuinea Savanna654Dagbani
AniabiisiUpper EastBolga CentralSudanian Savanna500Gurunsi
NangodiUpper EastNabdamSudanian Savanna3912Gurunsi
ZaareUpper EastBolga CentralSudanian Savanna2000Gurunsi
1 GSS (2012) “2010 population and housing census. Summary report on final results.” Ghana Statistical Service Report.
Table 2. Socio-demographic characteristics of smallholder farmers and local commercial intermediaries (N = 180) being interviewed in rural communities of the Northern and Upper East Regions of Ghana.
Table 2. Socio-demographic characteristics of smallholder farmers and local commercial intermediaries (N = 180) being interviewed in rural communities of the Northern and Upper East Regions of Ghana.
Socio-Demographic VariablesSample Size%
Ethnicity
Dagbani9050
Gurunsi9050
Gender
Male10458
Female7642
Educational level
No formal education11866
Basic education3519
Secondary/tertiary education2715
Religion
Christian5028
Muslim10257
Traditionalist2815
Residential status
Native 16391
Migrant179
Table 3. Various categories of food biomass-based species and their cognitive salience index (CSI) based on the citation of these species by smallholder farmers in the Northern and Upper East Regions of Ghana.
Table 3. Various categories of food biomass-based species and their cognitive salience index (CSI) based on the citation of these species by smallholder farmers in the Northern and Upper East Regions of Ghana.
Crop Common Name (Scientific Name) Dagbani VernacularGurunsi VernacularFamilyCSI
Cereals
Maize (Zea mays L.)KawanaKamaanaPoaceae0.652
Millet (Pennisetum glaucum (L.) R. Br.)ZaNaaraPoaceae0.442
Guinea corn (Sorghum bicolor (L.) Moench)ChiSiPoaceae0.415
Rice (Oryza sativa L.)SheekaafaMuPoaceae0.404
Legumes
Groundnuts (Arachis hypogaea L.)SimaSikaaFabaceae0.500
Cowpea (Vigna unguiculata (L.) Walp.)ToaBengFabaceae0.249
Soya beans (Glycine max (L.) Merr.)SalantuaSoya beansFabaceae0.105
Bambara beans (Vigna subterranea (L.) Verdc.)SinkpilaSuuFabaceae0.056
Tubers
Yam (Dioscorea villosa L.)NyuliNyuDioscoreaceae0.201
Cassava (Manihot esculenta Crantz.)BanchiBanchiEuphorbiaceae0.072
Sweet potatoes (Ipomoea batatas (L.) Lam.)Akata-Convolvulaceae0.015
Vegetables
Pepper (Capsicum frutenscens L.)Naazua Solanaceae0.029
Tomatoes (Solanum lycopersicum L.)KamantosiKamantosSolanaceae0.024
Watermelon (Citrullus lanatus (Thunb.) Matsum. et Nakai)WatermelonWatermelonCucurbitaceae0.013
Okro (Abelmoschus esculentus (L.) Moench) ManaMaanaMalvaceae0.009
* Banana (Musa paradisiaca L.)KoduKoduMusaceae0.004
* Pawpaw (Carica papaya L.)Gonda-Caricaceae0.002
* = Perennial herb with pseudo stem.
Table 4. Effects of socio-demographic variables on the citation ability of biomass-based resources by local actors in the Northern and Upper East Regions of Ghana.
Table 4. Effects of socio-demographic variables on the citation ability of biomass-based resources by local actors in the Northern and Upper East Regions of Ghana.
Socio-Demographic VariablesX2DfP
Ethnicity12.6810.002 **
Age57.28340.584
Gender3.6610.152
Educational level2.6420.479
Religion10.4820.061
Residential status8.7610.026 *
Household size37.03250.734
*: p = 0.05, **: p = 0.001.

Share and Cite

MDPI and ACS Style

Naah, J.-B.S.N. Community-Level Analysis of Value Webs of Biomass-Based Resources: A Case Study among Local Actors in Ghana. Sustainability 2020, 12, 1644. https://doi.org/10.3390/su12041644

AMA Style

Naah J-BSN. Community-Level Analysis of Value Webs of Biomass-Based Resources: A Case Study among Local Actors in Ghana. Sustainability. 2020; 12(4):1644. https://doi.org/10.3390/su12041644

Chicago/Turabian Style

Naah, John-Baptist S. N. 2020. "Community-Level Analysis of Value Webs of Biomass-Based Resources: A Case Study among Local Actors in Ghana" Sustainability 12, no. 4: 1644. https://doi.org/10.3390/su12041644

APA Style

Naah, J.-B. S. N. (2020). Community-Level Analysis of Value Webs of Biomass-Based Resources: A Case Study among Local Actors in Ghana. Sustainability, 12(4), 1644. https://doi.org/10.3390/su12041644

Note that from the first issue of 2016, this journal uses article numbers instead of page numbers. See further details here.

Article Metrics

Back to TopTop