Journal Description
Earth
Earth
is an international, peer-reviewed, open access journal on earth science, published quarterly online by MDPI.
- Open Access— free for readers, with article processing charges (APC) paid by authors or their institutions.
- High Visibility: indexed within ESCI (Web of Science), Scopus, GeoRef, AGRIS, and other databases.
- Rapid Publication: manuscripts are peer-reviewed and a first decision is provided to authors approximately 19.4 days after submission; acceptance to publication is undertaken in 4.3 days (median values for papers published in this journal in the first half of 2025).
- Journal Rank: JCR - Q2 (Geosciences, Multidisciplinary) / CiteScore - Q1 (Earth and Planetary Sciences (miscellaneous))
- Recognition of Reviewers: APC discount vouchers, optional signed peer review, and reviewer names published annually in the journal.
- Journal Cluster of Geospatial and Earth Sciences: Remote Sensing, Geosciences, Quaternary, Earth, Geographies, Geomatics and Fossil Studies.
Impact Factor:
3.4 (2024);
5-Year Impact Factor:
3.0 (2024)
Latest Articles
Spatial and Temporal Changes in Suspended Sediment Load and Their Contributing Factors in the Upper Reaches of the Yangtze River
Earth 2025, 6(4), 152; https://doi.org/10.3390/earth6040152 - 4 Dec 2025
Abstract
►
Show Figures
In recent decades, the suspended sediment load (SSL) of many rivers around the world has shown a significant decreasing trend, which is particularly prominent in large river basins such as the Yangtze River and the Yellow River. One of the key challenges currently
[...] Read more.
In recent decades, the suspended sediment load (SSL) of many rivers around the world has shown a significant decreasing trend, which is particularly prominent in large river basins such as the Yangtze River and the Yellow River. One of the key challenges currently faced is how to quantitatively determine the relative influence of the dominant factors on the basis of systematically assessing the changing trend of SSL. This study takes the upper reaches of the Yangtze River as the research object. Based on the observation data from representative hydrological stations during 1966–2024, it systematically analyzes the interannual variation trend of SSL in different sections of the study river reach, identifies several mutation points, and divides the SSL change process into a baseline period, change period I, and change period II. Using the SCRCQ (slope change ratio of cumulative quantity) method, the study finds that the contribution ratio of human activities to the reduction of SSL in different sections of the study river reach ranges from 87.5% to 111.9%, the contribution ratio of precipitation change ranges from −14.3% to 12.4%, and the contribution ratio of evapotranspiration change ranges from −0.1% to 0.6%. For the entire upper Yangtze River basin, the contribution ratios of human activities to the reduction of SSL during change period I and change period II are 87.5% and 95.1%, respectively, while those of climate change are 12.4% and 4.9%, respectively. Human activities play an absolutely dominant role in the reduction of SSL in the upper Yangtze River. The results of this study can provide guidance for the scientific management of river reaches with concentrated large-scale reservoirs in the upper Yangtze River and also offer references for the formulation of management measures for similar rivers worldwide.
Full article
Open AccessArticle
Assessing Earthquake-Induced Sediment Accumulation and Its Influence on Flooding in the Kota Belud Catchment of Malaysia Using a Combined D-InSAR and DEM-Based Analysis
by
Navakanesh M. Batmanathan, Joy Jacqueline Pereira, Afroz Ahmad Shah, Lim Choun Sian and Nurfashareena Muhamad
Earth 2025, 6(4), 151; https://doi.org/10.3390/earth6040151 - 30 Nov 2025
Abstract
►▼
Show Figures
A combined Differential InSAR (D-InSAR) and Digital Elevation Model (DEM)-based analysis revealed that earthquake-triggered landslides significantly altered river morphology and intensified flooding in the Kota Belud catchment, Sabah, Malaysia. This 1386 km2 catchment, home to about 120,000 people, has experienced a marked
[...] Read more.
A combined Differential InSAR (D-InSAR) and Digital Elevation Model (DEM)-based analysis revealed that earthquake-triggered landslides significantly altered river morphology and intensified flooding in the Kota Belud catchment, Sabah, Malaysia. This 1386 km2 catchment, home to about 120,000 people, has experienced a marked rise in flood events following the 4 June 2015 and 8 March 2018 earthquakes. Multi-temporal Sentinel-1 Synthetic Aperture Radar (SAR) data and a 30 m Shuttle Radar Topography Mission (SRTM) DEM, complemented by river network information from HydroBASINS, were integrated to map sediment redistribution and model flood extent. Upstream zones exhibited extensive coseismic landslides and pronounced geomorphic disruption. Interferometric analysis showed that coherence was well preserved over stable terrain but rapidly degraded in vegetated and steep areas. Sediment aggradation, interpreted qualitatively from patterns of coherence loss and increased backscatter intensity, highlights slope failure initiation zones and depositional build-up along channels. Conversely, downstream, similar sedimentary adjustments were detected immediately upstream of areas with repeated flood incidents. Between 2015 and 2018, flood occurrences increased over fivefold, and after 2018, they increased by more than thirteenfold relative to pre-2015 conditions. DEM-based inundation simulations demonstrated that channel shallowing substantially reduced conveyance capacity and expanded flood extent. Collectively, these results confirm that earthquake-induced landslides have contributed to reshaping the geomorphology and amplified flooding in the area.
Full article

Figure 1
Open AccessArticle
Assessment of Stone Wall Soil Conservation Techniques for Mitigating Rainfall-Induced Erosion in Sloping Areas of an Arid Region
by
Mamoun A. Gharaibeh, Hafsa Al-Zubi, Nabil Eltaif and Nikolaos Monokrousos
Earth 2025, 6(4), 150; https://doi.org/10.3390/earth6040150 - 28 Nov 2025
Abstract
►▼
Show Figures
Water erosion is a major driver of soil degradation in arid and semi-arid regions, where the lack of vegetative cover and intense rainfall accelerate erosion processes. Field experiments were conducted to evaluate the effectiveness of stone walls (SW) as a soil conservation practice
[...] Read more.
Water erosion is a major driver of soil degradation in arid and semi-arid regions, where the lack of vegetative cover and intense rainfall accelerate erosion processes. Field experiments were conducted to evaluate the effectiveness of stone walls (SW) as a soil conservation practice in reducing soil erosion using the universal soil loss equation. Furthermore, the support practice factor (P) was estimated via integrating computational measurements of changes in A horizon thickness with slope profiles. Six sites with varying slope gradients (8%, 10%, 15%, and 25%) implementing SW were compared to neighboring sites lacking this practice in the northeastern parts of Jordan. SW reduced average annual soil loss by 83%, lowering the average annual erosion rate from 58 t.ha−1.yr−1 (severe risk) to 10 t.ha−1.yr−1 (slight risk). The implementation of SW stabilized the thickness of the A horizon and organic matter contents across different slope gradients. In contrast, the absence of SW led to greater soil displacement and accumulation of organic matter at the lower slopes, indicating higher erosion risks. The average estimated P factor was 0.35. These findings underscore the effectiveness of conservation practices in controlling soil erosion, enhancing soil quality, and promoting sustainable land use in arid and semi-arid environments. Wider adoption of such measures can significantly contribute to combating soil degradation and improving agricultural productivity in similar regions worldwide.
Full article

Figure 1
Open AccessArticle
Assessment of Geohydraulic Parameters in Coastal Aquifers Using Electrical Resistivity Tomography: A Case Study from the Chaouia Region, Western Morocco
by
Saliha Najib, Ahmed Fadili, Othmane Boualla, Khalid Mehdi, Mohammed Bouzerda, Abdelhadi Makan, Bendahhou Zourarah and Said Ilmen
Earth 2025, 6(4), 149; https://doi.org/10.3390/earth6040149 - 27 Nov 2025
Abstract
►▼
Show Figures
This study investigated the geohydraulic properties of the Chaouia coastal aquifer in western Morocco through two-dimensional Electrical Resistivity Tomography (ERT). Five resistivity profiles were carried out and inverted to define subsurface lithology and estimate hydraulic conductivity (K), effective porosity (Φeff), and
[...] Read more.
This study investigated the geohydraulic properties of the Chaouia coastal aquifer in western Morocco through two-dimensional Electrical Resistivity Tomography (ERT). Five resistivity profiles were carried out and inverted to define subsurface lithology and estimate hydraulic conductivity (K), effective porosity (Φeff), and transmissivity (T) using the empirical relationships.The obtained results showed that K ranged from 1.2 m/day to more than 217.4 m/day, Φeff varied between 20.3% and 47.8%, and T varied between 0.4 and 159.3 m2/day. These findings highlight considerable lithological variability, with low to intermediate values in Plio-Quaternary deposits and higher values in fractured Cretaceous marly limestones. Comparison with available pumping test data and numerical modeling validated the consistency of the ERT-derived estimates with independent hydrogeological evidence. The present study demonstrates that, in areas where pumping tests are limited or impractical, ERT provides an effective, non-invasive, and cost-efficient tool for aquifer characterization. These findings offer valuable insights for groundwater assessment and support the development of sustainable management strategies to mitigate overexploitation and seawater intrusion in vulnerable coastal aquifers and propose sustainable strategies for conserving these water resources.
Full article

Figure 1
Open AccessArticle
Water-Body Detection from SAR Images Using Connectivity Refinement Network
by
Zile Gao, Jinkai Sun, Puyan Xu, Lin Wu, Yabo Huang, Ning Li, Zhuang Zhu and Qianchao Pu
Earth 2025, 6(4), 148; https://doi.org/10.3390/earth6040148 - 27 Nov 2025
Abstract
►▼
Show Figures
Synthetic aperture radar (SAR) is an active microwave imaging system equipped with penetration capability, enabling all-time and all-weather Earth observation, and demonstrates significant advantages in large-scale surface water-body detection. Although SAR images can provide relatively clear water-body details, they are susceptible to interference
[...] Read more.
Synthetic aperture radar (SAR) is an active microwave imaging system equipped with penetration capability, enabling all-time and all-weather Earth observation, and demonstrates significant advantages in large-scale surface water-body detection. Although SAR images can provide relatively clear water-body details, they are susceptible to interference from external factors such as complex terrain and background noise, resulting in fragmented detection outcomes and poor connectivity. Therefore, a Connectivity Refinement Network (ConRNet) is proposed in this study to address the issue of fragmented water-body regions in water-body detection results, combining HISEA-1 and Chaohu-1 SAR data. ConRNet is equipped with attention mechanisms and a connectivity prediction module, combined with dual supervision from segmentation and connectivity labels. Unlike conventional attention modules that only emphasize pixel-wise saliency, the proposed Dual Self-Attention Module (DSAM) jointly captures spatial and channel dependencies. Meanwhile, the Connectivity Prediction Module (CPM) reformulates water-body connectivity as a regression problem to directly optimize structural coherence without relying on post-processing. Leveraging dual supervision from segmentation and connectivity labels, ConRNet achieves simultaneous improvements in topological consistency and pixel-level accuracy. The performance of the proposed ConRNet is evaluated by con-ducting comparative experiments with five deep learning models: FCN, U-Net, DeepLabv3+, HRNet, and MAGNet. The experimental results demonstrate that the ConRNet achieves the highest accuracy in water-body detection, with an intersection over union (IoU) of 88.59% and an F1-score of 93.87%.
Full article

Figure 1
Open AccessArticle
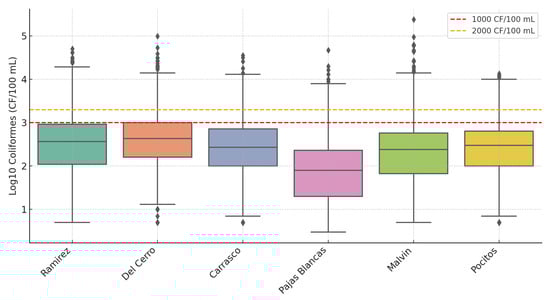
Machine Learning for Predicting Coliform Concentrations at Montevideo Beaches: Identifying Key Environmental Drivers for Coastal Water Quality Management
by
Pablo Armand-Ugon, Leonardo Goliatt, Alberto Castro and Angela Gorgoglione
Earth 2025, 6(4), 147; https://doi.org/10.3390/earth6040147 - 19 Nov 2025
Abstract
Monitoring microbial water quality at recreational beaches is essential to safeguard public health, with fecal coliforms serving as key indicators of contamination. This study applies machine learning (ML) techniques to predict fecal coliform concentrations at Montevideo’s urban beaches, aiming to support proactive and
[...] Read more.
Monitoring microbial water quality at recreational beaches is essential to safeguard public health, with fecal coliforms serving as key indicators of contamination. This study applies machine learning (ML) techniques to predict fecal coliform concentrations at Montevideo’s urban beaches, aiming to support proactive and data-driven coastal water quality management. Using an extensive monitoring dataset, we developed and calibrated five ML models to predict continuous fecal coliform levels, improving upon traditional threshold-based methods. Among these, Random Forest (RF) and Histogram-based Gradient Boosting (HGB) models showed very good predictive performance, with RF yielding the most consistent estimates of microbial contamination and HGB showing comparable accuracy but higher predictive uncertainty. The models were optimized using cross-validation and Optuna, with mean squared error as the loss function. Feature importance analysis using SHAP values revealed that Enterococcus concentrations were the most influential predictor, followed by water temperature and salinity. Seasonal patterns in coliform levels were also identified, likely linked to fluctuations in water temperature. These findings provide actionable insights into the dynamics of microbial contamination and highlight the potential of ML models for early warning systems, adaptive monitoring, and improved risk communication. This integrative approach not only enhances predictive performance but also advances our understanding of the environmental processes influencing water quality in urban coastal systems.
Full article
(This article belongs to the Section AI and Big Data in Earth Science)
►▼
Show Figures

Figure 1
Open AccessArticle
Case Study on Improvement Measures for Increasing Accuracy of AI-Based River Water-Level Prediction Model
by
Sooyoung Kim, Seungho Lee and Kwang Seok Yoon
Earth 2025, 6(4), 146; https://doi.org/10.3390/earth6040146 - 11 Nov 2025
Abstract
Global warming is recognized as a climate crisis that extends beyond a mere increase in the Earth’s temperature, triggering rapid and widespread climatic changes worldwide. In particular, the frequency and intensity of extreme rainfall events have increased in Korea and the Association of
[...] Read more.
Global warming is recognized as a climate crisis that extends beyond a mere increase in the Earth’s temperature, triggering rapid and widespread climatic changes worldwide. In particular, the frequency and intensity of extreme rainfall events have increased in Korea and the Association of Southeast Asian Nations (ASEAN) region, leading to a significant increase in flood damage. The growing number of large-scale hydrological disasters underscores the urgent need for accurate and rapid flood-forecasting systems that can support disaster preparedness and mitigation. Compared with conventional physics-based forecasting systems, artificial intelligence (AI) models can provide faster predictions using limited observational data. In this study, a river water-level prediction model was constructed using real-time observation data and a long short-term memory (LSTM) algorithm, which is a recurrent neural network-based deep learning approach suitable for hydrological time-series forecasting. A repeated k-fold cross-validation technique was applied to enhance model generalization and prevent overfitting. In addition, water-level differencing was employed to convert nonstationary water-level data into stationary time-series inputs, thereby improving the prediction stability. Water-level observation stations in the Philippines, Indonesia, and the Republic of Korea were selected as study sites, and the model performance was evaluated at each location. The differenced LSTM model achieved a root mean square error of 0.13 m, coefficient of determination (R2) of 0.866, Nash–Sutcliffe efficiency (NSE) of 0.844, and Kling–Gupta efficiency of 0.893, thus outperforming the non-differenced baseline by approximately 17%. The repeated k-fold validation approach was particularly effective when the training data period was short or the number of input variables was limited. These results confirm that ensuring temporal stationarity and applying repeated cross-validation can significantly enhance the predictive accuracy of real-time flood forecasting. The proposed framework exhibits strong potential for implementation in regional early warning systems across data-limited flood-prone areas in the ASEAN region. Ongoing studies that apply and verify this approach in diverse hydrological contexts are expected to further improve and expand AI-based flood prediction models.
Full article
(This article belongs to the Topic Machine Learning and Big Data Analytics for Natural Disaster Reduction and Resilience)
►▼
Show Figures

Figure 1
Open AccessArticle
Geochemical Fingerprints: Tracing the Origin and Evolution of the Teleghma Geothermal System, Northeastern Algeria
by
Nour El Imane Benchabane, Foued Bouaicha and Ayoub Barkat
Earth 2025, 6(4), 145; https://doi.org/10.3390/earth6040145 - 11 Nov 2025
Abstract
►▼
Show Figures
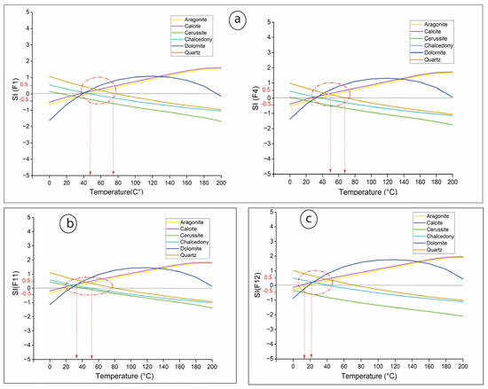
Boreholes in the Teleghma region of northeastern Algeria discharge thermal water with temperatures between 40 and 49 °C and total dissolved solids (TDS) ranging from 570 to 940 mg/L. The stable isotope compositions range from –7.8‰ to –6.2‰ for δ18O and
[...] Read more.
Boreholes in the Teleghma region of northeastern Algeria discharge thermal water with temperatures between 40 and 49 °C and total dissolved solids (TDS) ranging from 570 to 940 mg/L. The stable isotope compositions range from –7.8‰ to –6.2‰ for δ18O and –52.6‰ to –43.3‰ for δ2H, indicating a meteoric origin. Based on these isotopic signatures, the water is classified as immature and undersaturated with respect to the equilibrium line on the Giggenbach Na–K–Mg ternary diagram. The water exhibits a sodium–chloride (Na–Cl) facies, closely associated with Triassic formations rich in evaporitic deposits. This association was confirmed by the IIGR method, which illustrates the chemical evolution of the hydrothermal fluid as it ascends from the karstic carbonate reservoir through conduits and traverses clay formations. Consequently, computed saturation indices and applied inverse modeling significantly contributed to understanding the interactions between the hydrothermal water and the traversed rock. At the local scale, halite dissolution is the primary mineral phase driving chemical changes. Regionally, however, the processes are dominated by gypsum dissolution and cation exchange reactions between calcium and sodium ions. These findings offer valuable insights into the geochemical processes that shape the Teleghma geothermal system, with implications for resource management and potential applications.
Full article

Figure 1
Open AccessArticle
Analysis and Characterization of the Behavior of Air Pollutants and Their Relationship with Climate Variability in the Main Industrial Zones of Hidalgo State, México
by
Fernando Salas-Martínez, Aldo Márquez-Grajales, José Belisario Leyva-Morales, César Camacho-López, Claudia Romo-Gómez, Otilio Arturo Acevedo-Sandoval and César Abelardo González-Ramírez
Earth 2025, 6(4), 144; https://doi.org/10.3390/earth6040144 - 6 Nov 2025
Abstract
►▼
Show Figures
The concentration of air pollutants could be affected by climate change in industrial park zones in Hidalgo state, Mexico (IPHSs). The goals of this work were: (a) to describe the aerosols’ behavior (PM10 and PM2.5) and air pollutants (SO2
[...] Read more.
The concentration of air pollutants could be affected by climate change in industrial park zones in Hidalgo state, Mexico (IPHSs). The goals of this work were: (a) to describe the aerosols’ behavior (PM10 and PM2.5) and air pollutants (SO2, NO2, O3, and CO) in the IPHSs and (b) determine the climate variable behavior regarding the presence in IPHSs. The methodology consisted of structuring the time series of climate variables and air pollutants in six analysis regions. Afterwards, an annual average calculation, a count of days exceeding the allowed limits set by the official Mexican norms, an analysis of annual behavior by season, the Sen slope calculation, and correlation among variables were performed. Results demonstrated that Zone 2 is the most polluted, exceeding the allowed limits in the annual average (PM10 > 36 μg/m3, PM2.5 > 10 μg/m3, and NO2 > 0.021 ppm) and having more than 1000, 96, and 11 days where the daily limit was exceeded in PM10, PM2.5, and SO2, respectively. The minimum concentrations of the pollutants were observed during the summer–autumn seasons, coinciding with the highest precipitation. Regarding the correlations, the pollutants are negatively and statistically significantly correlated with precipitation (ranging from −0.81 to −0.43); meanwhile, the maximum temperature (ranging from +0.41 to +0.51) and evaporation (ranging from +0.39 to +0.54) are positively and statistically significantly correlated. In conclusion, the results could suggest that the presence of pollutants in the atmosphere may be influenced by the behavior of nearby regional climatic conditions in the IPHSs.
Full article

Figure 1
Open AccessArticle
The First National-Scale High-Resolution Land Use Land Cover Map of Bangladesh Using Multi-Temporal Optical and SAR Imagery
by
Md Manik Sarker, Dibakar Chakraborty, Van Thinh Truong, Yuki Mizuno, Sota Hirayama, Takeo Tadono, Mst Irin Parvin, Shun Ito, Md Abdul Aziz Bhuiyan, Naoyoshi Hirade, Sushmita Chakma and Kenlo Nishida Nasahara
Earth 2025, 6(4), 143; https://doi.org/10.3390/earth6040143 - 6 Nov 2025
Abstract
►▼
Show Figures
Bangladesh is highly susceptible to land use land cover (LULC) changes due to its geographical location and dense population. These changes have significant effects on food security, urban development, and natural resource management. Policy planning and resource management largely depend on accurate and
[...] Read more.
Bangladesh is highly susceptible to land use land cover (LULC) changes due to its geographical location and dense population. These changes have significant effects on food security, urban development, and natural resource management. Policy planning and resource management largely depend on accurate and detailed LULC maps. However, Bangladesh does not have its own national scale detailed high-resolution LULC maps. This study aims to develop high-resolution land use land cover (HRLULC) maps for Bangladesh for the years 2020 and 2023 using a deep learning method based on convolutional neural network (CNN), and to analyze LULC changes between these years. We used an advanced LULC classification algorithm, namely SACLASS2, that was developed by JAXA to work on multi-temporal satellite data from different sensors. Our HRLULC maps with 14 categories achieved an overall accuracy of 94.55 ± 0.41% with Kappa coefficient 0.93 for 2020 and 94.32 ± 0.42% with Kappa coefficient 0.93 for 2023, which is higher than the commonly accepted standard of around 87 overall accuracy for 14 category LULC map. Between 2020 and 2023, the most notable LULC increase were observed in single cropland (17 ± 4%), aquaculture (20 ± 5%), and brickfield (56 ± 25%). Conversely, decrease occurred for salt pans (47 ± 16%), bare land (24 ± 3%), and built-up (13 ± 3%). These findings offer valuable insights into the spatio-temporal patterns of LULC in Bangladesh, which can support policymakers in making informed decisions and developing effective conservation strategies aimed at promoting sustainable land management and urban planning.
Full article

Figure 1
Open AccessArticle
Discrete-Time Markov Chain Method for Predicting Probability of Crop Yield Variability
by
László Huzsvai, Elza Kovács, Géza Tuba, Csaba Juhász, Danijel Jug and József Zsembeli
Earth 2025, 6(4), 142; https://doi.org/10.3390/earth6040142 - 6 Nov 2025
Abstract
Agricultural crop yield prediction is vital for ensuring global food security and optimizing resource management amid the increasing challenges posed by climate change and extreme weather variability. This study investigates the use of discrete-time, finite-state, time-homogeneous Markov chains to model crop failure and
[...] Read more.
Agricultural crop yield prediction is vital for ensuring global food security and optimizing resource management amid the increasing challenges posed by climate change and extreme weather variability. This study investigates the use of discrete-time, finite-state, time-homogeneous Markov chains to model crop failure and yield fluctuation probability. Maize yields in Hungary during 1921–1960 and 1980–2023 were analyzed. Yield distribution was assumed to depend only on the yield of the previous year. The Olympic average was computed for 5-year periods, excluding the highest and lowest values. Annual yield was divided by the value of the moving average and expressed as a percentage. According to our estimates, a higher degree of yield fluctuation is associated with an increased frequency of years with yields close to the long-term average. Considering the long-time trend during 1925–1960, the probability of having average maize yield, yield failure, and high yield would be 73.5%, 11.8%, and 14.7%, respectively. For the period of 1985–2023, the probability of failure was calculated to be at least 15% higher, while that of the high yield was found to be lower than for the first period. Taking the second period’s trend into account, the probabilities of average harvest, crop failure, and high harvest would be 66%, 21%, and 13%, respectively. Our findings confirm that the probability of yield variability can be modeled using the discrete-time Markov chain method, providing a new mathematical approach for crop yield prediction.
Full article
(This article belongs to the Topic Advances in Crop Simulation Modelling)
►▼
Show Figures

Figure 1
Open AccessArticle
Spatiotemporal Evolution and Driving Factors of Surface Temperature Changes Before and After Ecological Restoration of Mines in the Plateau Alpine Permafrost Regions Based on Landsat Images
by
Lei Chen, Linxue Ju, Junxing Liu, Sen Jiao, Yi Zhang, Xianyang Yin and Caiya Yue
Earth 2025, 6(4), 141; https://doi.org/10.3390/earth6040141 - 6 Nov 2025
Abstract
►▼
Show Figures
Land surface temperature (LST) is a key indicator reflecting the ecological environmental disturbance caused by open-pit coal mining activities and determining the ecological status in alpine permafrost regions. Thus, it is crucial to study the spatiotemporal variations and influencing mechanisms of LST throughout
[...] Read more.
Land surface temperature (LST) is a key indicator reflecting the ecological environmental disturbance caused by open-pit coal mining activities and determining the ecological status in alpine permafrost regions. Thus, it is crucial to study the spatiotemporal variations and influencing mechanisms of LST throughout all stages of small-scale mining–large-scale land surface damage–ecological restoration. Landsat imagery over nine periods was extracted from the growing seasons between 1990 and 2024. This study retrieved LST while simultaneously calculating albedo, soil moisture, and normalized difference vegetation index (NDVI) for each time phase. By integrating land use/cover (LUCC) data, the spatiotemporal evolution patterns of LST in the mining area throughout all stages were revealed. Based on the Geodetector method, an identification approach for factors influencing LST spatial differentiation was established. This approach was applicable to the entire process characterized by significant land type transitions. The results indicate that the spatiotemporal variations in LST were significantly correlated with land surface damage and restoration caused by human activities in the mining area. With the implementation of ecological restoration, high and ultra-high temperatures decreased by about 25.98% compared to the period when the surface damage was the most severe. The main influencing factors of LST differentiation were identified for different land use types, i.e., natural and restored meadows (soil wetness, albedo, and NDVI), mine pits (albedo, aspect, and elevation), and mining waste dumps (aspect and albedo before restoration; aspect and NDVI after restoration). This study can provide a reference for monitoring the ecological environment changes and ecological restoration of global coalfields with the same climatic characteristics.
Full article

Figure 1
Open AccessArticle
Forestland Resource Dynamics in Hollow Frontiers of Sub-Saharan Africa: Empirical Insights from the Mungo Corridor of Cameroon
by
Chick Emil Abam, Jude Ndzifon Kimengsi and Zephania Nji Fogwe
Earth 2025, 6(4), 140; https://doi.org/10.3390/earth6040140 - 3 Nov 2025
Abstract
►▼
Show Figures
Natural resource-endowed landscapes in many parts of the Global South play a crucial role in the livelihoods of communities. Such resource-endowed areas attract current and prospective resource-use actors, making them veritable hollow frontiers. Hollow frontiers, as crucial resource attractions in many parts of
[...] Read more.
Natural resource-endowed landscapes in many parts of the Global South play a crucial role in the livelihoods of communities. Such resource-endowed areas attract current and prospective resource-use actors, making them veritable hollow frontiers. Hollow frontiers, as crucial resource attractions in many parts of sub-Saharan Africa (SSA), have attracted significant interest in scientific and policy circles. While studies have explored the patterns of migration and population change around hollow frontiers, there is limited evidence on the resource-use dynamics and trajectories in hollow frontiers. This study uses the case of the Mungo Corridor of Cameroon, a hollow frontier par excellence, to (1) determine the variations in forestland resource-use practices, and (2) analyze changes in forestland resource space in the corridor. Data for this study was collected through key informant interviews (n = 37), focus group discussions (n = 15), household surveys using a structured questionnaire (n = 250), and Landsat images. Geospatial analysis, descriptive statistics, and the chi-square statistical technique were employed in the analysis. The study revealed that forestland resource-use practices (NTFPs harvesting) witnessed a significant decline due to the intensification of extraction rates. Furthermore, forestland witnessed a significant decline in Njombe-Penja and Loum (35.216% and 48.176%, respectively) between 1984 and 2024. The results provide novel insights on the pattern of resource use around hollow frontiers and further informs land management policy in the context of the regulation of land-based resources in the hollow frontiers of Cameroon and similar sub-Saharan African contexts. Future studies should explore forestland resource regeneration strategies in the Mungo Corridor.
Full article

Figure 1
Open AccessArticle
Impact of Wastewater Pollution on Antibiotic Resistance in an Algerian Waterway: A Preliminary Investigation
by
Laid Bouchaala, Fatma Zohra Mellouk, Amira Afri, Nedjoud Grara and Moussa Houhamdi
Earth 2025, 6(4), 139; https://doi.org/10.3390/earth6040139 - 2 Nov 2025
Abstract
►▼
Show Figures
Wastewater contamination of freshwater ecosystems is a major driver of the spread of antibiotic resistance (AR). This preliminary study investigated the impact of wastewater pollution on the AR profiles of bacterial communities in the Oued–Zénati waterway, Algeria, across a pollution gradient. From September
[...] Read more.
Wastewater contamination of freshwater ecosystems is a major driver of the spread of antibiotic resistance (AR). This preliminary study investigated the impact of wastewater pollution on the AR profiles of bacterial communities in the Oued–Zénati waterway, Algeria, across a pollution gradient. From September 2017 to May 2018, water samples were collected from an upstream reference site (P1), a site downstream of urban and hospital discharges (P2), and a downstream recovery site (P3). Physicochemical and microbiological analyses revealed a critical pollution hotspot at P2, with fecal coliform concentrations reaching 9.5 × 105 MPN/100 mL, nearly 40 times higher than at P1. From a representative subset of 33 bacterial isolates characterized in this study, susceptibility testing showed a high prevalence of resistance, with observed trends matching the pollution gradient. Specifically, 100% of isolates from the polluted sites (P2 and P3) were resistant to ampicillin, and 60% of isolates from the hotspot (P2) were resistant to amoxicillin/clavulanic acid. Conversely, all isolates remained susceptible to gentamicin. These initial findings suggest that direct wastewater discharge is creating a significant reservoir for AR, highlighting potential risks to public and environmental health and underscoring the urgent need for improved wastewater management infrastructure.
Full article

Figure 1
Open AccessArticle
Atmospheric Processes over the Broader Mediterranean Region 1980–2024: Effect of Volcanoes, Solar Activity, NAO, and ENSO
by
Harry D. Kambezidis
Earth 2025, 6(4), 138; https://doi.org/10.3390/earth6040138 - 1 Nov 2025
Abstract
►▼
Show Figures
The Mediterranean region is regarded as a hot spot on Earth because of its placement at the junction of many aerosols. Numerous studies have demonstrated that the North Atlantic Oscillation (NAO), which is closely related to the El Niño–Southern Oscillation (ENSO) phenomenon, influences
[...] Read more.
The Mediterranean region is regarded as a hot spot on Earth because of its placement at the junction of many aerosols. Numerous studies have demonstrated that the North Atlantic Oscillation (NAO), which is closely related to the El Niño–Southern Oscillation (ENSO) phenomenon, influences the weather in the area. However, a recent study by the same author examined the ENSO effect on atmospheric processes in this area and discovered a slight but notable influence. This study builds on that earlier work, but it divides the Mediterranean region into four smaller regions during the same time span as the previous study, which is extended by two years, from 1980 to 2024. The division is based on geographical, climatological, and atmospheric process features. The findings demonstrate that volcanic eruptions significantly affect the total amount of aerosols. Additionally, the current study reveals that the Granger-causality test of the physical phenomena of solar activity, ENSO, and NAO indicates that all have a significant impact, either separately or in combination, on the atmospheric process over the four Mediterranean regions, and this effect can last up to six months. Moreover, a taxonomy of the different forms of aerosols across the four subregions is given.
Full article

Figure 1
Open AccessArticle
Spectral Analysis of Ocean Variability at Helgoland Roads, North Sea: A Time Series Study
by
Md Monzer Hossain Sarker and Nusrat Jahan Bipa
Earth 2025, 6(4), 137; https://doi.org/10.3390/earth6040137 - 1 Nov 2025
Abstract
►▼
Show Figures
The understanding of coastal ecosystems regarding variability and resilience under climatic and anthropogenic forcing is reliant upon long-term ecological records. We examined the Helgoland Roads time series (1968–2017), which includes temperature, salinity, nutrients (nitrate, phosphate), and biological parameters (diatoms and Acartia spp.). We
[...] Read more.
The understanding of coastal ecosystems regarding variability and resilience under climatic and anthropogenic forcing is reliant upon long-term ecological records. We examined the Helgoland Roads time series (1968–2017), which includes temperature, salinity, nutrients (nitrate, phosphate), and biological parameters (diatoms and Acartia spp.). We applied autocorrelation, multi-taper spectral analysis, and wavelet and cross-wavelet transforms to identify dominant temporal patterns and scale-dependent interactions. Sea surface temperature shows consistent long-term warming, and subdecadal (2–3-year) and decadal (7–8-year) oscillations reflect coherent patterns with the North Atlantic Oscillation and Arctic Oscillation. Salinity varied in anti-phase to Elbe River discharge at 6–7-year scales, reflecting control of seasonal, riverine freshwater, and salinity scenarios. Nutrients, as declining long-term trends (particularly phosphate), are associated with seasonal to multi-year variability linked to episodic discharge events. Biological parameters had strong annual periodicities reflective of bloom cycles but also variability above the annual limit. Diatoms responded to climatic, nutrient, and biological responses at the 3–5-year scale associated with this ecological context, particularly nitrate and phosphate; Acartia (spp.) respond to temperature, salinity, and resource availability (diatoms), reflecting climate/nutrient/trophic linkages. This study indicates that Helgoland Roads is represented as a multi-scale, non-stationary system, in which climate variability, riverine input, and ecological linkages are cascaded down to physical and chemical processes that structure biological communities. Spectral methods reveal scale-dependent synchrony and highlight the risks of trophic mismatch under climate change, emphasizing the importance of sustained high-frequency monitoring.
Full article

Figure 1
Open AccessArticle
Assessing Landscape-Level Biodiversity Under Policy Scenarios: Integrating Spatial and Land Use Data
by
Kristine Bilande, Katerina Zeglova, Janis Donis and Aleksejs Nipers
Earth 2025, 6(4), 136; https://doi.org/10.3390/earth6040136 - 1 Nov 2025
Abstract
►▼
Show Figures
Spatially explicit tools are essential for assessing biodiversity and guiding land use decisions at broad scales. This study presents a national-level approach for evaluating habitat quality as a proxy indicator for biodiversity, using Latvia as a case study. The approach integrates land use
[...] Read more.
Spatially explicit tools are essential for assessing biodiversity and guiding land use decisions at broad scales. This study presents a national-level approach for evaluating habitat quality as a proxy indicator for biodiversity, using Latvia as a case study. The approach integrates land use data, landscape structure, and habitat characteristics to generate habitat quality indices for agricultural and forest land. It addresses a common limitation in biodiversity planning, namely, the lack of consistent species-level data, by providing a comparative and conceptually robust way to assess how different land use types support biodiversity potential. The methodology was applied to assess current habitat quality and to simulate changes under two policy-relevant land use scenarios: the expansion of protected areas and a shift to organic farming. Results showed that expanding protected areas increased the national habitat quality index by 8.47%, while conversion to organic farming produced a smaller but still positive effect of 0.40%. Expansion of protected areas, therefore, led to a greater improvement in habitat quality compared to converting farmland to organic systems. However, both strategies offer complementary benefits for biodiversity at the landscape scale. Although national-level changes appear moderate, their spatial distribution enhances connectivity, particularly near existing protected areas, and may facilitate species movement. This approach enables national-level modelling of biodiversity outcomes under different policy measures. While it does not replace detailed species assessments, it provides a practical and scalable method for identifying conservation priorities, particularly in regions with limited biodiversity monitoring capacity.
Full article

Figure 1
Open AccessArticle
Simulation of Different Land Cover and Rainfall Scenarios to Soil Erosion Using HEC-HMS in Cagayan De Oro River Basin, Mindanao, Philippines
by
Kim Emissary C. Magarin, Hernando P. Bacosa, Elizabeth Edan M. Albiento, Jaime Q. Guihawan and Peter D. Suson
Earth 2025, 6(4), 135; https://doi.org/10.3390/earth6040135 - 1 Nov 2025
Abstract
►▼
Show Figures
Soil erosion affects agricultural and environmental sustainability and needs to be addressed. The Cagayan de Oro River Basin (CDORB), one of the major river basins in the Philippines, provides economic, social, and environmental services to the city and municipalities inside the basin. More
[...] Read more.
Soil erosion affects agricultural and environmental sustainability and needs to be addressed. The Cagayan de Oro River Basin (CDORB), one of the major river basins in the Philippines, provides economic, social, and environmental services to the city and municipalities inside the basin. More than 70% of the area of the river basin is devoted to various forms of agricultural production. Land cover critically influences erosion dynamics as vegetation reduces rainfall impact, enhances infiltration, and limits sediment transport. This study employs the Hydrologic Engineering Center–Hydrologic Modeling System (HEC-HMS) integrated with the Modified Universal Soil Loss Equation (MUSLE) to evaluate soil erosion under different rainfall return periods (5, 10, 25, 50, 100 years) and four land cover scenarios: No Reforestation Intervention (NI), Maximum Forest Cover (MF), Slope-Based Land Use (SB), and Reforestation on Public Domain (PD). Model results showed that soil loss increased with rainfall intensity, with NI yielding the highest average erosion of 1443 t ha−1. Conservation scenarios reduced erosion by up to 53% compared to NI. Among the conservation scenarios, MF, SB, and PD yielded average erosion of 21, 716, and 1304 t ha−1, respectively. While the MF scenario had the least soil loss, no space was assigned for economic production. On the other hand, the SB approach offered the best balance, halving erosion across all rainfall return periods, but at the same time has sufficient space available for economic production. These findings demonstrate the scientific value of integrating HEC-HMS and MUSLE for event-based erosion modeling and highlight how comparing multiple land-cover scenarios can inform data-driven land use planning and policy formulation for sustainable watershed management.
Full article

Figure 1
Open AccessArticle
Health and Economic Benefits of Ozone Reduction: Case Study in Santiago and Valparaíso
by
Fidel Vallejo, Patricio Villacrés, Jorge Leiva-González, Ernesto Pino-Cortés, Lorena Espinoza-Pérez, Andrea Espinoza-Pérez, Luis Díaz-Robles, Pablo Castro, Valeria Campos and Rasa Zalakeviciute
Earth 2025, 6(4), 134; https://doi.org/10.3390/earth6040134 - 28 Oct 2025
Abstract
This study estimated the relative risks (RRs) of respiratory and cardiovascular mortality and morbidity due to short-term ozone exposure in 13 polluted communes across Chile’s Santiago Metropolitan and Valparaíso regions. Data on daily ozone, meteorology, and pollutants were sourced from the National Air
[...] Read more.
This study estimated the relative risks (RRs) of respiratory and cardiovascular mortality and morbidity due to short-term ozone exposure in 13 polluted communes across Chile’s Santiago Metropolitan and Valparaíso regions. Data on daily ozone, meteorology, and pollutants were sourced from the National Air Quality Information System (NAQIS), while health outcomes (mortality, hospital admissions, and emergency visits) were obtained from the Department of Health Statistics. A Poisson regression model, adjusted for trends, meteorology, day-of-week effects, and pollutants, quantified RRs for a 10 ppb ozone increase, ranging from 1.004 to 1.198 (95% CI). The highest risks were in Santiago’s Eastern zone (cerebrovascular, RR 1.171, 95% CI: 1.018–1.347), Western zone (cardiovascular, RR 1.198, 95% CI: 1.049–1.369), and Valparaíso’s Viña del Mar (ischemic heart disease, RR 1.127, 95% CI: 1.017–1.248). The 5–64-year age group was most affected, particularly in terms of emergency visits. Reducing ozone to the WHO guideline (100 µg/m3) could avoid 837,498 cases in Santiago and 17,992 in Valparaíso annually, resulting in economic savings of $7,439,930,640 and $1,044,568,800, respectively. These results highlight the need for stricter air quality policies to reduce ozone-related health burdens.
Full article
(This article belongs to the Special Issue Special Issue Series: Young Investigators in Earth Science)
►▼
Show Figures

Figure 1
Open AccessArticle
Spatial and Temporal Evaluation of PM10 and PM2.5 in the Tropical Weather City Context: Effect of Environmental Parameters and Fixed-Pollution Sources
by
Carlos Alberto Quintal-Franco, Agur Mendicuti-Ramos, Carmen Ponce-Caballero, Virgilio René Góngora-Echeverría and Sergio Aguilar-Escalante
Earth 2025, 6(4), 133; https://doi.org/10.3390/earth6040133 - 23 Oct 2025
Abstract
►▼
Show Figures
Tropical weather cities, such as Mérida in Yucatán, Mexico, are perceived as air pollution-free environments. This study aimed to evaluate the air quality in Mérida City over five years, focusing on PM2.5 and PM10 as well as spatial and temporal factors.
[...] Read more.
Tropical weather cities, such as Mérida in Yucatán, Mexico, are perceived as air pollution-free environments. This study aimed to evaluate the air quality in Mérida City over five years, focusing on PM2.5 and PM10 as well as spatial and temporal factors. A government-accredited monitoring station for PM2.5 (2018–2022) and economic air sensors for PM2.5 and PM10 (2023) were used. Results showed the maximum daily (90 μg m−3) and annual PM2.5 (23 μg m−3) averages for 2020 exceeded the Mexican regulations. Sensors indicated that the fixed pollution sources influenced PM2.5 and PM10. Spatially and temporally, the southwest of the city in the dry season of 2023 showed the highest PM2.5 and PM10. Tropical conditions (solar radiation and temperature) increased PM, while high humidity and precipitation decreased it. Air quality improved during the rainy season. The southwest zone had the highest density of diesel vehicles and fixed pollution sources, which contributed to the highest PM concentration. The monitoring showed that air quality related to PM in Mérida City is a concern. Local and external factors are affecting the air quality. It is mandatory to regulate air emissions from fixed sources and implement vehicle verification, even in tropical weather cities.
Full article

Graphical abstract
Journal Menu
► ▼ Journal Menu-
- Earth Home
- Aims & Scope
- Editorial Board
- Reviewer Board
- Topical Advisory Panel
- Instructions for Authors
- Special Issues
- Topics
- Sections
- Article Processing Charge
- Indexing & Archiving
- Editor’s Choice Articles
- Most Cited & Viewed
- Journal Statistics
- Journal History
- Journal Awards
- Conferences
- Editorial Office
Journal Browser
► ▼ Journal BrowserHighly Accessed Articles
Latest Books
E-Mail Alert
News
Topics
Topic in
Atmosphere, Earth, IJERPH, Air
The Effect of Air Pollution on Human Health
Topic Editors: Elisabete Carolino, Liliana Aranha CaetanoDeadline: 31 December 2025
Topic in
Agriculture, Remote Sensing, Sustainability, Water, Hydrology, Limnological Review, Earth
Water Management in the Age of Climate Change
Topic Editors: Yun Yang, Chong Chen, Hao SunDeadline: 31 January 2026
Topic in
Earth, GeoHazards, IJGI, Land, Remote Sensing, Smart Cities, Infrastructures, Automation
Machine Learning and Big Data Analytics for Natural Disaster Reduction and Resilience
Topic Editors: Isam Shahrour, Marwan Alheib, Anna Brdulak, Fadi Comair, Carlo Giglio, Xiongyao Xie, Yasin Fahjan, Salah ZidiDeadline: 31 March 2026
Topic in
Atmosphere, Buildings, Climate, Environments, Sustainability, Earth
Climate, Health and Cities: Building Aspects for a Resilient Future
Topic Editors: Ferdinando Salata, Virgilio Ciancio, Simona MannucciDeadline: 25 May 2026
Conferences
Special Issues
Special Issue in
Earth
Sustainable Landscapes: Integrating Physical Geography, Ecotourism, and Nature Conservation
Guest Editors: Sanja Obradović Strålman, Nikola Milentijević, Ioannis CharalampopoulosDeadline: 1 February 2026
Special Issue in
Earth
Special Issue Series: Young Investigators in Earth Science
Guest Editor: Charles JonesDeadline: 31 July 2026




