-
Replication Stress in Cancer: Mechanistic Insights and Therapeutic Opportunities for Radiosensitization -
GPCR-Mediated Cell Intelligence: A Potential Mechanism for Survival and Long-Term Health -
Interleukin Signatures as Prognostic Biomarkers in Ulcerative Colitis: From Immune Pathways to Clinical Prediction -
Collagen Type II-Targeting Lentiviral Gene Therapy for Mucopolysaccharidosis IVA -
From GWAS Signals to Causal Genes in Chronic Kidney Disease
Journal Description
Current Issues in Molecular Biology
Current Issues in Molecular Biology
is an international, scientific, peer-reviewed, open access journal on molecular biology, published monthly online by MDPI (from Volume 43, Issue 1 - 2021).
- Open Access— free for readers, with article processing charges (APC) paid by authors or their institutions.
- High Visibility: indexed within Scopus, SCIE (Web of Science), PMC, PubMed, Embase, CAPlus / SciFinder, FSTA, AGRIS, and other databases.
- Rapid Publication: manuscripts are peer-reviewed and a first decision is provided to authors approximately 16.3 days after submission; acceptance to publication is undertaken in 2.8 days (median values for papers published in this journal in the second half of 2025).
- Recognition of Reviewers: APC discount vouchers, optional signed peer review, and reviewer names are published annually in the journal.
Impact Factor:
3.0 (2024);
5-Year Impact Factor:
3.2 (2024)
Latest Articles
Loss of WT1 Drives Adaptive Plasticity in CCDC6-RET Selpercatinib-Resistant Papillary Thyroid Cancer
Curr. Issues Mol. Biol. 2026, 48(3), 274; https://doi.org/10.3390/cimb48030274 (registering DOI) - 4 Mar 2026
Abstract
Background: Papillary Thyroid Cancer (PTC) harboring CCDC6-RET translocation is typically classified as a differentiated epithelial tumor. Although Selpercatinib, a RET-selective drug, was recently approved for use in advanced PTC, the emergence of drug resistance has already been observed. Tumor plasticity, including non-canonical
[...] Read more.
Background: Papillary Thyroid Cancer (PTC) harboring CCDC6-RET translocation is typically classified as a differentiated epithelial tumor. Although Selpercatinib, a RET-selective drug, was recently approved for use in advanced PTC, the emergence of drug resistance has already been observed. Tumor plasticity, including non-canonical Epithelial–Mesenchymal Transition (EMT) programs, is recognized as a key mechanism underlying drug resistance. The downregulation of the transcription factor Wilms’ Tumor 1 (WT1) in cancer is associated with increased motility, invasiveness, and metastatic potential. Methods: In this study, we developed a selpercatinib-resistant PTC-derived cell line, TPC-1-SelpR. Bioinformatic analyses were conducted to study the promoter of the CCDC6-RET gene and the transcriptomic landscape of PTC from RNAseq data. Subsequent real-time PCR, Western blot, and imaging techniques, such as confocal microscopy (CM) and fluorescence microscopy (FM), were employed to study the effects of WT1 loss-of-function following RNAi silencing. Results: In TPC-1-SelpR, WT1 expression appears downregulated compared to its counterpart, TPC-1. Crucially, WT1 silencing induced a context-dependent modulation of the CCDC6-RET driver: while WT1 silencing reduced CCDC6-RET expression in TPC-1, in TPC-1-SelpR, a post-transcriptional compensation of CCDC6-RET was observed. The gene expression of several factors involved in EMT, such as Twist, Vimentin, Integrin beta-1, and Profilin, was rewired in TPC-1-SelpRWT1-knockdown. Although the Vimentin protein product decreased, CM and FM analyses confirmed a reorganization of residual protein: the subcellular redistribution was more dispersed in TPC-1-SelpRWT1-knockdown. Further upregulation of the stemness factor Sox2 over the differentiation factor Sox17 occurred. These molecular changes were associated with higher cell motility of TPC-1-SelpRWT1-knockdown. Conclusions: Collectively, these findings suggest that WT1 is a critical regulator involved in tumor plasticity, thereby supporting selpercatinib resistance.
Full article
(This article belongs to the Special Issue Cancer Genetics and Pharmacology: Advancing Precision Therapeutics)
►
Show Figures
Open AccessArticle
Deep-Neural-Network-Aided Genetic Association Testing in Samples with Related Individuals
by
Xiaowei Wu
Curr. Issues Mol. Biol. 2026, 48(3), 273; https://doi.org/10.3390/cimb48030273 - 4 Mar 2026
Abstract
Genome-wide association studies (GWAS) have successfully identified thousands of genetic loci associated with complex traits and diseases, providing critical insights into genetic architecture, biological pathways, and disease mechanisms. With the advance of machine learning, the analytical scope of GWAS can be substantially expanded
[...] Read more.
Genome-wide association studies (GWAS) have successfully identified thousands of genetic loci associated with complex traits and diseases, providing critical insights into genetic architecture, biological pathways, and disease mechanisms. With the advance of machine learning, the analytical scope of GWAS can be substantially expanded by enabling joint modeling, nonlinear effects, and integrative analysis. However, deep learning approaches remain underutilized in augmenting traditional GWAS frameworks, particularly in the presence of cryptic relatedness among sampled individuals. In this paper, we propose a deep neural network (DNN)-based machine learning method to assist genetic association testing in samples with related individuals. By approximating the phenotype–genotype relationships in classical association tests and combining approximations across multiple tests, the proposed method aims to improve predictive performance in the identification of associated variants. Simulation studies demonstrate that our approach effectively complements conventional statistical methods and generally achieves increased power for detecting genetic associations. We further apply the method to data from the Framingham Heart Study, illustrating how DNN-based machine learning can facilitate the identification of genome-wide SNPs associated with average systolic blood pressure.
Full article
(This article belongs to the Special Issue Emerging Trends for Genome-Wide Association Studies in Complex Disease Genetics)
►▼
Show Figures

Figure 1
Open AccessArticle
Circulating MicroRNA Profiling for Phenotypic Stratification in Patients with Metabolic Dysfunction-Associated Fatty Liver Disease: A Candidate-Based Study
by
Sumbal Nida, Dilshad Ahmed Khan, Muhammad Amjad Pervez, Nayyar Chaudhry, Mohammad Qaiser Alam Khan and Alveena Younas
Curr. Issues Mol. Biol. 2026, 48(3), 272; https://doi.org/10.3390/cimb48030272 - 4 Mar 2026
Abstract
Metabolic dysfunction-associated fatty liver disease (MAFLD) comprises phenotypic subgroups, including type-2 diabetes-associated MAFLD (T2D-MAFLD), obesity-associated MAFLD (OB-MAFLD), and lean MAFLD (L-MAFLD). Emerging evidence indicates that dysregulation of miRNAs plays a key role in MAFLD pathogenesis and progression. This study evaluated the diagnostic accuracy
[...] Read more.
Metabolic dysfunction-associated fatty liver disease (MAFLD) comprises phenotypic subgroups, including type-2 diabetes-associated MAFLD (T2D-MAFLD), obesity-associated MAFLD (OB-MAFLD), and lean MAFLD (L-MAFLD). Emerging evidence indicates that dysregulation of miRNAs plays a key role in MAFLD pathogenesis and progression. This study evaluated the diagnostic accuracy of a plasma miRNA-based signature as a non-invasive biomarker for early detection and phenotypic stratification of MAFLD. A total of 393 MAFLD patients and 109 healthy controls were enrolled. Plasma expression of miR-122, miR-103a, miR-222, miR-15a, miR-34a, miR-192, miR-197, and miR-99a was quantified using Reverse transcription polymerase chain reaction. Compared to controls, MAFLD patients exhibited significant upregulation of miR-122, miR-103a, miR-222, miR-15a, and miR-34a, alongside downregulation of miR-197 and miR-99a. Multinomial logistic regression revealed phenotype-specific associations: miR-103a, miR-34a, and miR-197 with T2D-MAFLD; miR-122, miR-222, and miR-99a with OB-MAFLD; and miR-15a with L-MAFLD. Receiver operating characteristic analysis demonstrated highest individual diagnostic accuracy for miR-197 in T2D-MAFLD (AUC = 0.784), miR-99a in OB-MAFLD (AUC = 0.869), and miR-15a in L-MAFLD (AUC = 0.776). Integrating combined miRNA panels with biochemical markers further improved diagnostic performance and clinical utility, achieving high positive and negative predictive values. In conclusion, plasma miRNA signatures enable phenotype-specific discrimination of MAFLD subtypes and may serve as promising non-invasive tools pending multi-center validation.
Full article
(This article belongs to the Special Issue Molecular Mechanisms Underlying Fatty Liver Disease: From Pathogenesis to Treatment, 2nd Edition)
►▼
Show Figures

Figure 1
Open AccessArticle
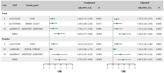
Development of a Sex-Specific Prevalent Hypertension Discrimination Model in Korean Adults Using Genetic Risk Scores and Clinical Biomarkers: A Cross-Sectional Study
by
Jua Park, Ximei Huang and Minjoo Kim
Curr. Issues Mol. Biol. 2026, 48(3), 271; https://doi.org/10.3390/cimb48030271 - 3 Mar 2026
Abstract
Genetic and metabolic factors contribute to hypertension, yet integrated sex-specific models remain limited. In this cross-sectional study, we developed sex-specific discrimination models for prevalent hypertension discrimination by integrating genetic risk scores (GRSs) with metabolic and vascular biomarkers. From 2075 Korean adults, the final
[...] Read more.
Genetic and metabolic factors contribute to hypertension, yet integrated sex-specific models remain limited. In this cross-sectional study, we developed sex-specific discrimination models for prevalent hypertension discrimination by integrating genetic risk scores (GRSs) with metabolic and vascular biomarkers. From 2075 Korean adults, the final models were evaluated using model-specific complete-case datasets (total n = 775; males n = 382; females n = 397). Blood pressure-related single-nucleotide polymorphisms (SNPs) were screened using genome-wide association analyses (p < 1 × 10−5), and selected variants were used to construct weighted GRSs. Models integrating GRSs with body mass index (BMI), brachial–ankle pulse wave velocity (ba-PWV), and urinary 8-epi-prostaglandin F2α (8-epi-PGF2α) were evaluated by multivariable logistic regression and receiver operating characteristic analysis, with 1000-bootstrap internal validation. Three SNPs formed the total-sample GRS (rs13175330, rs117559502, rs62099117; adjusted odds ratio [OR] = 3.20) and three formed the female GRS (rs13175330, rs6001482, rs62099117; adjusted OR = 2.80); no stable male-specific GRS met prespecified criteria. The final discrimination models achieved an area under the curve of 0.833 in the total sample and 0.913 in females (BMI + ba-PWV + 8-epi-PGF2α + GRS), and 0.758 in males (BMI + ba-PWV + 8-epi-PGF2α). These findings support sex-aware hypertension risk characterization and warrant external and prospective validation.
Full article
(This article belongs to the Special Issue Molecular Mechanisms and Therapeutic Advances in Hypertension Management and Vascular Health)
►▼
Show Figures

Figure 1
Open AccessArticle
Anti-Inflammatory and Synaptic Protective Effects of TNF-α Inactivation in the MDX Mouse Model
by
Anna Oller Bonani, Valquíria Matheus, Ana Laura Midori Rossi Tomiyama and Alexandre Leite Rodrigues de Oliveira
Curr. Issues Mol. Biol. 2026, 48(3), 270; https://doi.org/10.3390/cimb48030270 - 3 Mar 2026
Abstract
Background: Duchenne muscular dystrophy (DMD) is a severe neuromuscular disorder caused by the absence of functional dystrophin, leading to progressive muscle degeneration, inflammation, and alterations in the central nervous system. The sustained inflammatory response in DMD increases glial activation and the release of
[...] Read more.
Background: Duchenne muscular dystrophy (DMD) is a severe neuromuscular disorder caused by the absence of functional dystrophin, leading to progressive muscle degeneration, inflammation, and alterations in the central nervous system. The sustained inflammatory response in DMD increases glial activation and the release of tumor necrosis factor alpha (TNF-α), which contributes to muscle fiber damage. Here, we investigated the anti-inflammatory and neuroprotective effects of Etanercept, a TNF-α receptor-blocking therapeutic, on the spinal cord of MDX mice, a widely used model of DMD. Methods: Adult male MDX and control C57BL/10 mice received vehicle or Etanercept (3, 6, or 12 mg/Kg, intraperitoneally (i.p.)) every 72 h for two weeks, along with daily gait assessment. At the end of treatment, flow cytometry and immunolabeling analyses were performed in the lumbar spinal cord. Results: Etanercept at 12 mg/Kg reduced astrogliosis and microglial activation; restored synaptic markers, including synaptophysin, glutamic acid decarboxylase 65 (GAD-65), and vesicular glutamate transporter 1 (VGLUT-1); and decreased pro-inflammatory cytokines. The treatment reduced GFAP+/TNF-α+ astrocytes and significantly downregulated Th1 lymphocyte polarization in treated MDX mice. These cellular effects were accompanied by improvements in locomotor function. Conclusions: Together, our findings indicate that TNF-α blockade by Etanercept exerts neuroprotective and anti-inflammatory actions in the spinal cord of dystrophic mice, providing new insights into the impact of TNF-α signaling on neuroinflammatory processes in DMD.
Full article
(This article belongs to the Special Issue Molecular Biology in Drug Design and Precision Therapy, 2nd Edition)
►▼
Show Figures

Figure 1
Open AccessArticle
MVGAE: A Multi-View Graph Auto-Encoder Model for Drug Prediction of Non-Small Cell Lung Cancer Based on Synthetic Lethality
by
Shaobo Hu, Runsheng Jiang and Ning Zhao
Curr. Issues Mol. Biol. 2026, 48(3), 269; https://doi.org/10.3390/cimb48030269 - 3 Mar 2026
Abstract
Identifying therapeutic target genes and their corresponding targeted drugs is of significant importance for the treatment of non-small cell lung cancer (NSCLC). This study proposes a multi-view graph auto-encoder model (MVGAE), which, together with the network-informed adaptive positive-unlabeled (NIAPU) and synthetic lethality multi-view
[...] Read more.
Identifying therapeutic target genes and their corresponding targeted drugs is of significant importance for the treatment of non-small cell lung cancer (NSCLC). This study proposes a multi-view graph auto-encoder model (MVGAE), which, together with the network-informed adaptive positive-unlabeled (NIAPU) and synthetic lethality multi-view graph auto-encoder (SLMGAE) model, constitutes an integrated computational framework. The framework integrates multi-source biological network data, including protein–protein interaction networks, disease-gene association information, and gene-drug bipartite graphs, for data mining. Through systematic analysis and computational screening, we ultimately predicted seven potential driver genes associated with NSCLC using the NIAPU model. The SLMGAE model predicted nine genes with synthetic lethality (SL) interactions to these driver genes as candidate therapeutic targets. Based on these SL targets, the MVGAE model further predicted corresponding targeted drugs. Notably, among the prioritized targets, existing studies indicate that ATR and RAD51 exhibit conditional SL effects in the context of functional impairment. Furthermore, several of the predicted candidate drugs (such as PAZOPANIB) have been previously reported to play a positive role in NSCLC treatment. This study highlights MVGAE as a novel computational framework for drug repurposing and demonstrates how its integration with complementary models can effectively prioritize potential therapeutic targets and candidate drugs, providing a robust computational basis for precision treatment strategies.
Full article
(This article belongs to the Special Issue Advances in Drug Design and Drug Discovery)
►▼
Show Figures

Figure 1
Open AccessArticle
E-Cadherin Is an Accurate Target for Fluorescence-Guided Imaging of Lymph Nodes
by
Kelly A. McGovern, Katherine O. Welch, Jake Mlakar, Ryan Krouse, Michael Brown, Lydia Chen, Kevin Guo, Jeffrey Huang, Edward J. Delikatny, Viktor Gruev, Paul Zhang and Sunil Singhal
Curr. Issues Mol. Biol. 2026, 48(3), 268; https://doi.org/10.3390/cimb48030268 - 3 Mar 2026
Abstract
Lymph node (LN) dissection is a necessary part of every oncologic surgery in order to provide important information for staging, predicting prognosis and improving survival. To do this, surgical oncologists strive to localize and dissect every pathologically positive LN while avoiding the increased
[...] Read more.
Lymph node (LN) dissection is a necessary part of every oncologic surgery in order to provide important information for staging, predicting prognosis and improving survival. To do this, surgical oncologists strive to localize and dissect every pathologically positive LN while avoiding the increased morbidity of removing true negative LNs. The goal is to develop an imaging method to distinguish positive and negative LNs, but a specific biomarker is missing. Thus, our aim is to identify a reliable imaging marker for identifying LNs with lung cancer cells. After screening many epithelial markers, we identified E-cadherin, a membrane protein normally expressed in epithelial cells, including in the lung. To follow up on our potential target, we performed immunofluorescence staining on 48 human LNs with a conjugated anti-E-cadherin monoclonal antibody. Fluorescence was significantly higher in LNs with metastasis, as shown in 48 positive LNs from patients with resected primary lung cancer. There was high fluorescence in both hilar and mediastinal LNs, and in all primary tumor histologies. E-cadherin may be useful for the surgical oncologist for targeted imaging technologies for selecting positive LNs from lung cancer.
Full article
(This article belongs to the Section Molecular Medicine)
►▼
Show Figures

Figure 1
Open AccessReview
Ferroptosis in Glioblastoma and Neuroblastoma: Molecular Mechanisms and Novel Therapeutic Strategies
by
Zhaoyang Liu, Zihan Ma, Kexin Yang and Hongwei Fan
Curr. Issues Mol. Biol. 2026, 48(3), 267; https://doi.org/10.3390/cimb48030267 - 3 Mar 2026
Abstract
Malignant neoplasms arising from the central nervous system (CNS), particularly glioblastoma (GBM) as well as neuroblastoma (NB), represent a formidable global health burden owing to their aggressive biological behavior and dismal clinical outcomes. Ferroptosis—an iron-dependent form of regulated cell death distinct from apoptosis,
[...] Read more.
Malignant neoplasms arising from the central nervous system (CNS), particularly glioblastoma (GBM) as well as neuroblastoma (NB), represent a formidable global health burden owing to their aggressive biological behavior and dismal clinical outcomes. Ferroptosis—an iron-dependent form of regulated cell death distinct from apoptosis, autophagy, and necrosis—has emerged as a critical regulatory nexus in the progression and therapeutic response of these malignancies. Characterized by iron-catalyzed lipid peroxidation, ferroptosis is tightly governed by the metabolic interplay among lipids, iron, and glutathione, profoundly influencing tumorigenesis, tumor progression, and therapeutic resistance. In this review, we systematically synthesize current knowledge on ferroptosis in GBM and NB, specifically contrasting how developmental origins and metabolic contexts shape their regulatory mechanisms. We further integrate recent advances in the diagnostic and therapeutic landscape of nervous system tumors, with a particular emphasis on ferroptosis-targeted strategies. Overall, this work aims to provide a conceptual framework linking ferroptosis regulation to tumor context, thereby offering mechanistic insights and future directions for the precision management of nervous system malignancies.
Full article
(This article belongs to the Section Biochemistry, Molecular and Cellular Biology)
►▼
Show Figures

Figure 1
Open AccessArticle
Genome-Wide Analysis Identifies ScTCP6 as a Stress Responsive Gene in Rye
by
Yanyan Ren, Rui Ma, Zhiruo Wang, Ling Li, Muhua Xie, Tingting Jiang, Jing Zhang and Qinggui Lian
Curr. Issues Mol. Biol. 2026, 48(3), 266; https://doi.org/10.3390/cimb48030266 - 2 Mar 2026
Abstract
Teosinte branched1/cycloidea/proliferating cell factor (TCP) transcription factors are key regulators of plant growth and stress adaptation. However, their evolutionary history and functional divergence in rye (Secale cereale L.) remain unclear. Here, 26 ScTCP genes were identified from the reference rye genome. Phylogenetic
[...] Read more.
Teosinte branched1/cycloidea/proliferating cell factor (TCP) transcription factors are key regulators of plant growth and stress adaptation. However, their evolutionary history and functional divergence in rye (Secale cereale L.) remain unclear. Here, 26 ScTCP genes were identified from the reference rye genome. Phylogenetic and collinearity analyses with six representative cereals (Secale cereale, H. vulgare, O. sativa, T. aestivum, Z. mays, and A. tauschii Coss) revealed that segmental duplication, rather than tandem repetition, drove ScTCP expansion, with ScTCP2 located in a conserved syntenic block shared across the Poaceae family. Promoter analysis identified numerous hormone- and stress-responsive cis-elements, while a predicted protein–protein interaction network indicated extensive cross-talk with ERF and MYB transcription factors. Expression profiling of 12 representative ScTCP genes using qRT-PCR across different organs, developmental stages, six abiotic stress conditions, and three hormone treatments showed that ScTCP6 plays an important role in rye development and in responses to hormonal signals and abiotic stresses. Therefore, this study provides the first genome-wide characterization of the TCP gene family in rye and contributes to a broader understanding of the evolution and functional diversification of the TCP superfamily in higher plants.
Full article
(This article belongs to the Special Issue Plant Hormones, Development, and Stress Tolerance)
►▼
Show Figures

Figure 1
Open AccessArticle
n-Butanol Extract of Polygonum capitatum Targets Biofilm Formation, Motility, and Adhesion Attenuation to Combat Uropathogenic Escherichia coli
by
Derong Zeng, Yan Zhang, Jingjing Guo, Jiahua Yu, Shuai Dou, Yuqi Yang, Xiang Yu, Yongqiang Zhou, Juan Xue, Zehuan Wang and Wude Yang
Curr. Issues Mol. Biol. 2026, 48(3), 265; https://doi.org/10.3390/cimb48030265 - 2 Mar 2026
Abstract
Uropathogenic Escherichia coli (UPEC) that form biofilms exhibit high-level antibiotic resistance, which poses substantial challenges to current therapeutic strategies for urinary tract infection (UTI). There is an urgent need for strategies specifically targeting UPEC biofilms. This study investigated the effects of the n-butanol
[...] Read more.
Uropathogenic Escherichia coli (UPEC) that form biofilms exhibit high-level antibiotic resistance, which poses substantial challenges to current therapeutic strategies for urinary tract infection (UTI). There is an urgent need for strategies specifically targeting UPEC biofilms. This study investigated the effects of the n-butanol extract of Polygonum capitatum (BPC) on UPEC strains, focusing on its antibacterial activity, biofilm formation, bacterial motility, adhesion capacity, and cell membrane integrity. The disk diffusion method, minimum inhibitory concentration (MIC), and minimum bactericidal concentration (MBC) assays demonstrated that BPC exhibited potent antibacterial activity against both reference and clinically isolated UPEC strains. Time–kill curve assays further confirmed that BPC inhibits bacterial growth in a time-dependent manner. BPC inhibited UPEC biofilm formation in a dose-dependent manner, significantly reducing biofilm formation in both reference and clinical UPEC strains. Furthermore, BPC disrupted cell membrane integrity in UPEC strain CFT073, resulting in the leakage of alkaline phosphatase (AKP), β-galactosidase, and intracellular proteins. BPC treatment also significantly reduced bacterial surface hydrophobicity, impaired swimming and swarming motility, and diminished adhesion and invasion capabilities. A total of 32 active compounds, predominantly flavonoids, were identified in BPC by UHPLC-Q-orbitrap MS/MS. Molecular docking studies revealed that several compounds in BPC, such as quercetin-3,4′-O-di-beta-glucoside, exhibited strong binding affinity to AKP and β-galactosidase, further supporting its potential to disrupt membrane integrity and inhibit biofilm formation. Thus, BPC exerts anti-UPEC effects through biofilm disruption and multi-targeted anti-virulence mechanisms, highlighting its potential as a novel therapeutic or adjunctive agent for UTI, particularly against recalcitrant biofilm-associated infections. The mode of action of BPC provides a scientific basis for developing new anti-infective strategies as alternatives to conventional antibiotics.
Full article
(This article belongs to the Special Issue Molecular Insights into Pathogen–Host Interactions and Therapeutic Development)
►▼
Show Figures

Graphical abstract
Open AccessArticle
Cycle-Dependent Expression of Immune, Morphogenetic, Apoptotic, and Steroid-Related Markers in the Endometrium of Infertile Women: A Pilot Study
by
Elizabete Brikune, Māra Pilmane and Jana Brikune
Curr. Issues Mol. Biol. 2026, 48(3), 264; https://doi.org/10.3390/cimb48030264 - 2 Mar 2026
Abstract
Infertility affects a substantial proportion of women of reproductive age and is frequently associated with impaired endometrial receptivity. Successful implantation depends on tightly regulated hormonal, immune, apoptotic, and stress-response pathways within the endometrium. This pilot study aimed to evaluate the expression and distribution
[...] Read more.
Infertility affects a substantial proportion of women of reproductive age and is frequently associated with impaired endometrial receptivity. Successful implantation depends on tightly regulated hormonal, immune, apoptotic, and stress-response pathways within the endometrium. This pilot study aimed to evaluate the expression and distribution of granulocyte colony-stimulating factor (G-CSF), bone morphogenetic proteins 2/4 (BMP-2/4), heat shock protein 70 (HSP-70), apoptosis, progesterone, estrogen, and pentraxin-3 (PTX-3) in the endometrium of infertile women across different menstrual cycle days. A descriptive cross-sectional analysis was performed on endometrial tissue samples obtained from six infertile women aged 21–49 years at various menstrual cycle days. Routine histology, immunohistochemistry, TUNEL assay, and chromogenic in situ hybridization were used to assess tissue morphology, protein expression, apoptotic activity, and PTX-3 gene expression. Quantitative evaluation was applied to immunohistochemical markers and apoptosis, while PTX-3 expression was assessed semi-quantitatively. G-CSF expression showed low-to-moderate levels with a relative mid-cycle increase. BMP-2/4 demonstrated the highest overall positivity across most cycle days, with marked inter-sample variability. HSP-70 exhibited pronounced cycle-dependent variability. Apoptotic activity increased toward mid-to-late cycle days. Progesterone and estrogen positivity was heterogeneous and limited to selected cycle days. PTX-3 gene expression was highest during mid-cycle days and decreased toward later phases. No clear association with patient age was observed. Conclusions: The findings indicate distinct and cycle-dependent patterns of immune, morphogenetic, apoptotic, hormonal, and inflammatory markers in the endometrium of infertile women. These results highlight the dynamic nature of endometrial regulation and suggest that altered temporal coordination of these pathways may contribute to impaired endometrial receptivity.
Full article
(This article belongs to the Special Issue Molecular Mechanism and Advances in Gynecological Pathology: From Bench to Bedside)
►▼
Show Figures

Figure 1
Open AccessReview
Immunopathogenesis of Severe Fever with Thrombocytopenia Syndrome: Core Driving Role of Cytokine Storm
by
Yuan Ding, Quanman Hu, Yan Hu, Yanyan Yang, Jundong Chen, Fei Zhao, Saiwei Lu, Li Zhang, Shuaiyin Chen and Guangcai Duan
Curr. Issues Mol. Biol. 2026, 48(3), 263; https://doi.org/10.3390/cimb48030263 - 1 Mar 2026
Abstract
Severe fever with thrombocytopenia syndrome (SFTS) is a newly discovered tick-borne disease caused by SFTS virus (SFTSV) infection. Patients present with high fever, thrombocytopenia, and multiple organ dysfunction, with a high mortality rate and a lack of specific treatment, all of which indicate
[...] Read more.
Severe fever with thrombocytopenia syndrome (SFTS) is a newly discovered tick-borne disease caused by SFTS virus (SFTSV) infection. Patients present with high fever, thrombocytopenia, and multiple organ dysfunction, with a high mortality rate and a lack of specific treatment, all of which indicate that research on the deterioration mechanism and treatment of this disease is urgent. Currently, multiple studies have indicated that cytokine storm is one of the core factors contributing to the deterioration of the disease. SFTSV inhibits the host’s type I interferon response through its non-structural protein NSs, thereby promoting immune evasion and viral replication. Extensive viral stimulation leads to dysfunction and abnormal polarization of immune cells (including monocytes, macrophages, dendritic cells, T cells, and B cells), triggering the massive release of pro-inflammatory factors(such as interleukin-6 (IL-6), tumor necrosis factor-alpha (TNF-α), and interleukin-1 beta (IL-1β)), anti-inflammatory factors (such as interleukin-10 (IL-10)), and chemokines(such as interferon-gamma inducible protein 10 (IP-10), monocyte chemoattractant protein-1 (MCP-1), and interleukin-8 (IL-8)). This cytokine storm exacerbates the imbalance between pro-inflammatory and anti-inflammatory factors, as well as immune paralysis, leading to vascular endothelial damage, microthrombosis, and ultimately, multi-organ failure, which determines the clinical outcome. Simultaneously, specific cytokines and immune cell phenotypes can serve as biomarkers for disease severity and prognosis. In terms of treatment, this article further summarizes the intervention strategies targeting the aforementioned immune links, including intravenous immunoglobulin (IVIG), tocilizumab (targeting the IL-6 receptor), inhibitors of Janus kinase (JAK) and nuclear factor-kappa B (NF-κB) signaling pathways, interferon, neutralizing antibodies, and other immunotherapy methods. By analyzing the dynamic changes and mechanisms of cytokine storm in the course of SFTS, and summarizing current potential immunotherapy methods, this article aims to provide a theoretical framework for the future treatment of SFTS.
Full article
(This article belongs to the Special Issue Molecular Research on Virus-Related Infectious Disease)
►▼
Show Figures

Figure 1
Open AccessArticle
Nuclear DNA Content Analyses by Flow Cytometry of Saffron (Crocus sativus L.) Populations Obtained from Safranbolu, Türkiye
by
Gülru Yücel, Şahane Funda Arslanoğlu, Ogün Demir, Bozena Kolano and Metin Tuna
Curr. Issues Mol. Biol. 2026, 48(3), 262; https://doi.org/10.3390/cimb48030262 - 1 Mar 2026
Abstract
C. sativus (saffron) is the source of the world’s most expensive spice. Despite its economic significance, the genome structure is poorly studied. C. sativus is a sterile triploid (2n = 3x = 24) species, traditionally considered to exhibit minimal genetic variation.
[...] Read more.
C. sativus (saffron) is the source of the world’s most expensive spice. Despite its economic significance, the genome structure is poorly studied. C. sativus is a sterile triploid (2n = 3x = 24) species, traditionally considered to exhibit minimal genetic variation. In this study, we analysed 45 individuals representing 15 accessions of C. sativus obtained from farmers in the Davutobası and Yukarıçiftlik villages of Safranbolu—an important centre of saffron cultivation in Türkiye. These populations represent an underexplored reservoir of germplasm with potential implications for biodiversity, conservation, and genetic improvement. Flow cytometry based on propidium iodide staining was used to assess nuclear DNA content, a key cytogenetic characteristic relevant to taxonomy, breeding, and molecular research. Nuclear DNA content among individuals ranged from 10.45 pg/2C DNA to 10.9 pg/2C DNA, all sharing the expected triploid chromosome number (2n = 3x = 24). Although variation was subtle, the observed polymorphism suggests the presence of detectable genomic diversity within these genotypes. These findings highlight the importance of analysing genotypes in understanding the genetic landscape of C. sativus. Selected individuals exhibiting variation in genome size may serve as valuable material for further molecular and breeding studies aimed at improving this culturally and economically significant crop.
Full article
(This article belongs to the Special Issue Molecular Breeding and Genetics Research in Plants—3rd Edition)
►▼
Show Figures

Figure 1
Open AccessReview
Mitochondrial Long Non-Coding RNAs in Gynecological Cancers: Pathogenic Signaling Pathways and Therapeutic Opportunities
by
Ioana-Stefania Bostan, Nicolae Gica, Mirela Mihaila, Marinela Bostan, Nicoleta Radu, Viviana Roman, Cristina-Elena Dinu-Pirvu and Valentina Uivarosi
Curr. Issues Mol. Biol. 2026, 48(3), 261; https://doi.org/10.3390/cimb48030261 - 28 Feb 2026
Abstract
Understanding the complex molecular mechanisms behind gynecological cancers is crucial, as these diseases pose significant challenges to women’s health and are frequently diagnosed at advanced stages. Various genetic, epigenetic, and metabolic alterations play a vital role in tumor development, metastasis, and therapy. Exploring
[...] Read more.
Understanding the complex molecular mechanisms behind gynecological cancers is crucial, as these diseases pose significant challenges to women’s health and are frequently diagnosed at advanced stages. Various genetic, epigenetic, and metabolic alterations play a vital role in tumor development, metastasis, and therapy. Exploring mitochondrial dysfunction and the role of lncRNAs may provide essential insights into how tumor cells evade apoptosis, alter their metabolic pathways, and adapt to stress. In gynecological malignancies, nuclear lncRNAs contribute to tumor progression, treatment resistance, and metastasis through mechanisms that include chromatin remodeling, microRNA modulation, and regulation of mitochondrial dynamics. More recently, the emerging role of mt-lncRNAs, derived from the mitochondrial genome, has attracted attention for their involvement in retrograde signaling, mitochondrial respiration, and regulation of apoptosis. Dysregulation of mt-ncRNAs may contribute to tumor bioenergetic reprogramming, mitochondrial integrity, and nuclear gene expression. The objective of this review is to consolidate the current understanding of the regulatory mechanisms of mitochondrial lncRNAs in ovarian, cervical, and endometrial cancers, thus identifying new opportunities of research. A thorough elucidation of the role of mitochondrial lncRNAs in mitochondrial–nuclear communication may facilitate the development of new interventions in gynecological oncology, highlighting the potential of these molecules as diagnostic biomarkers and therapeutic targets.
Full article
(This article belongs to the Special Issue Molecular Functions of Long Non-Coding RNAs: Implications for Diseases and Therapy)
►▼
Show Figures

Figure 1
Open AccessArticle
Synthesis and Antimicrobial Activity of Novel Fluoroquinolone with Geranyl Amine Moiety
by
Ilmir R. Gilfanov, Svetlana A. Lisovskaya, Daria P. Gerasimova, Evgeniy S. Izmest’ev, Olga B. Babaeva, Denis V. Sudarikov, Pavel V. Gribkov, Iva I. Zadorina, Airat R. Kayumov and Liliya E. Nikitina
Curr. Issues Mol. Biol. 2026, 48(3), 260; https://doi.org/10.3390/cimb48030260 - 28 Feb 2026
Abstract
The rapid emergence and global spread of antimicrobial resistance necessitate the development of novel antibacterial molecules. A promising strategy is the fusion of conventional drugs with fragments of natural compounds possessing various biological activity. In this study, we report the synthesis and antimicrobial
[...] Read more.
The rapid emergence and global spread of antimicrobial resistance necessitate the development of novel antibacterial molecules. A promising strategy is the fusion of conventional drugs with fragments of natural compounds possessing various biological activity. In this study, we report the synthesis and antimicrobial activity of a novel fluoroquinolone carrying acyclic monoterpene moiety derived from geranyl amine. Compound 7 was obtained with a yield of 75% and characterized by NMR, HRMS, IR, UV, and single-crystal X-ray diffraction. The antimicrobial activity of the synthesized fluoroquinolone was assessed against MSSA and MRSA S. aureus clinical isolates, as well as Candida species and filamentous fungi. While exhibiting antibacterial activity lower than that of moxifloxacin against MSSA isolates (MIC 0.25–1 μg/mL), the compound demonstrated comparable or up to four-fold higher potency against MRSA isolates. The molecular docking confirmed the high binding affinity of compound 7 for DNA gyrase with the binding energy of −11.59 kcal/mol. In addition, moderate antifungal activity was observed against filamentous fungi (MIC 125–250 μg/mL). Thus, a novel fluoroquinolone represents a promising starting point for the design of antimicrobials for the treatment of staphylococcal infections complicated by fungal pathogens.
Full article
(This article belongs to the Section Bioorganic Chemistry and Medicinal Chemistry)
►▼
Show Figures

Figure 1
Open AccessArticle
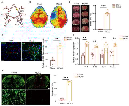
Meningeal Lymphatics Drives Macrophage Clearance via CCL2-CCR2 Axis After Cerebral Ischemia
by
Jing Wang, Yu Lei, Yongfeng Yang and Jin Wang
Curr. Issues Mol. Biol. 2026, 48(3), 259; https://doi.org/10.3390/cimb48030259 - 28 Feb 2026
Abstract
The mechanisms underlying meningeal lymphatic vessel (mLV)-mediated immune cell clearance after stroke remain unclear. Using a mouse middle cerebral artery occlusion model, we performed single-cell RNA sequencing to analyze post-ischemic meningeal macrophages. In vitro co-culture and CCR2 inhibition (RS504393) validated the CCL2-CCR2 axis
[...] Read more.
The mechanisms underlying meningeal lymphatic vessel (mLV)-mediated immune cell clearance after stroke remain unclear. Using a mouse middle cerebral artery occlusion model, we performed single-cell RNA sequencing to analyze post-ischemic meningeal macrophages. In vitro co-culture and CCR2 inhibition (RS504393) validated the CCL2-CCR2 axis between lymphatic endothelial cells and macrophages. Macrophage trafficking to mLVs and cervical lymph nodes was assessed by Evans Blue tracing and F4/80 immunofluorescence. We utilized VEGF-C to enhance meningeal lymphatic vessel function and concomitantly evaluated neurological deficits, brain edema, and neuroinflammation. Ischemia expanded meningeal macrophages, whose crosstalk with lymphatic endothelial cells relied on CCL2-CCR2 axis. CCR2 inhibition impaired macrophage trafficking to mLVs and cervical lymph nodes, worsening edema, motor deficits, and inflammation, whereas VEGF-C enhanced mLV drainage and improved outcomes. We identify a novel mechanism where in mLVs recruit macrophages via CCL2 for perivascular clearance post-ischemia. Combining VEGF-C with modulation of the CCL2-CCR2 axis presents a promising synergistic therapeutic strategy for stroke.
Full article
(This article belongs to the Special Issue Phagocytosis in Neurological Disorders: Molecular Mechanisms and Therapeutic Targets)
►▼
Show Figures

Figure 1
Open AccessArticle
Genistein–Butein Co-Treatment Suppresses Glycolytic Metabolism and Induces Apoptotic Signaling in PC-3 Prostate Cancer Cells
by
Moon-Kyun Cho, Yeji Lee, Sang-Han Lee, Hae-Seon Nam and Yoon-Jin Lee
Curr. Issues Mol. Biol. 2026, 48(3), 258; https://doi.org/10.3390/cimb48030258 - 27 Feb 2026
Abstract
Prostate cancer progression involves metabolic reprogramming that supports sustained proliferation and survival, highlighting metabolic pathways as potential targets for intervention. While genistein (GEN) and butein (BTN) are naturally occurring polyphenolic compounds with reported anticancer activities, their combined effects on prostate cancer cell metabolism
[...] Read more.
Prostate cancer progression involves metabolic reprogramming that supports sustained proliferation and survival, highlighting metabolic pathways as potential targets for intervention. While genistein (GEN) and butein (BTN) are naturally occurring polyphenolic compounds with reported anticancer activities, their combined effects on prostate cancer cell metabolism and apoptotic signaling remain unclear. Here, we investigated the effects of GEN and BTN, administered individually and in combination, on human PC-3 prostate cancer cells, with normal human prostate epithelial cells (HPrEC) used for comparison. Cell viability was assessed using MTT and trypan blue exclusion assays. Glycolytic metabolism was evaluated by measuring glucose consumption, lactate production, hexokinase and pyruvate dehydrogenase activity, and intracellular ATP levels, while apoptotic and survival signaling pathways were analyzed by means of Annexin V staining and Western blotting. GEN/BTN co-treatment selectively reduced PC-3 cell viability, producing greater inhibitory effects than either compound alone. This enhanced response was accompanied by suppression of glycolytic metabolism, ATP depletion, attenuation of AKT and ERK phosphorylation, and activation of apoptotic signaling, as evidenced by increased cleavage of caspase-3 and PARP. Collectively, these findings indicate that GEN/BTN co-treatment cooperatively disrupts glycolytic metabolism while activating apoptotic signaling in prostate cancer cells.
Full article
(This article belongs to the Special Issue Phytochemical-Based Therapeutics: Emerging Mechanisms and Biomedical Applications)
►▼
Show Figures

Figure 1
Open AccessArticle
A Novel Self-Competitive Fishing Primer qPCR Approach for Efficient POLE Mutation Detection in Endometrial Cancer Molecular Classification
by
Chao-Chih Wu, Yu-Chia Hsiao, Zi-Yu Lin, Pai-Hsuan Chiu and Chih-Long Chang
Curr. Issues Mol. Biol. 2026, 48(3), 257; https://doi.org/10.3390/cimb48030257 - 27 Feb 2026
Abstract
This study developed and validated a Self-competitive Fishing (SCF) primer qPCR system as a rapid, cost-effective alternative to next-generation sequencing (NGS) for detecting POLE exonuclease domain mutations (EDMs) in endometrial cancer. The system detects 11 pathogenic POLE EDMs using SuperSelective primers combined with
[...] Read more.
This study developed and validated a Self-competitive Fishing (SCF) primer qPCR system as a rapid, cost-effective alternative to next-generation sequencing (NGS) for detecting POLE exonuclease domain mutations (EDMs) in endometrial cancer. The system detects 11 pathogenic POLE EDMs using SuperSelective primers combined with wild-type-blocking oligonucleotides that prevent amplification of wild-type DNA, thereby enhancing mutant DNA detection. The validation process involved comparing specificity using genomic DNA from tumors with known POLE mutations identified by NGS. Sensitivity testing used POLE-mutated DNA diluted in wild-type DNA, while precision was confirmed by analyzing 86 endometrial cancer samples against NGS results. The SCF qPCR system demonstrated superior specificity compared to the original SuperSelective primer-based qPCR, achieving 1% mutation-detection sensitivity across various mutation points. Importantly, results from all endometrial cancer cases showed complete concordance with NGS analysis for the 11 pathogenic POLE-EDM points tested. This cost-effective and efficient SCF primer qPCR system provides an accessible method for routine molecular classification of endometrial cancer in clinical settings, offering a practical alternative to NGS for detecting pathogenic POLE mutations and supporting clinical decision-making.
Full article
(This article belongs to the Special Issue Molecular Insights into Pathogenesis and Targeted Therapy of Gynaecological Cancers)
►▼
Show Figures

Figure 1
Open AccessArticle
Quantification of the Human Satellite 2 (HSAT2) Repeat in the Plasma Cell-Free DNA of Patients with Colon Cancer
by
Ebru Esin Yörüker, Emre Özgür, Cemil Burak Kulle, Betül Aksu, Ilgin Gökçe Demir, Abel Bronkhorst, Stefan Holdenrieder and Ugur Gezer
Curr. Issues Mol. Biol. 2026, 48(3), 256; https://doi.org/10.3390/cimb48030256 - 27 Feb 2026
Abstract
Background/Objectives: Liquid profiling of molecular and epigenetic markers in bodily fluids is an expanding field of cancer biomarker research. Recent research activity also reveals the human satellite 2 (HSAT2) repetitive element cell-free DNA (cfDNA) as a potential cancer biomarker. Based on our recent
[...] Read more.
Background/Objectives: Liquid profiling of molecular and epigenetic markers in bodily fluids is an expanding field of cancer biomarker research. Recent research activity also reveals the human satellite 2 (HSAT2) repetitive element cell-free DNA (cfDNA) as a potential cancer biomarker. Based on our recent results from targeted sequencing of HSAT2 cfDNA, we tested whether a specific HSAT2 sequence (e.g., 95 bp-HSAT2) shows greater cancer enrichment than 114 bp-SAT2, from which it derives, in patients with colon cancer. Methods: By comparing the ratio of 114 bp-HSAT2 to 95 bp-HSAT2, we investigated the increased cancer enrichment of 95 bp-HSAT2 in cfDNA samples obtained from plasma DNA extraction and a hybridization capture assay, in which HSAT2 sequences were captured from plasma using a biotin-labeled probe, in samples from colon cancer patients (n = 60) and polyp-controls (n = 60), and polyp-free controls (n = 60). Results: A correlation analysis between Ct values from DNA extraction and the hybridization capture assay for both 95 bp- and 114 bp-HSAT2 showed a positive correlation in patients with colon cancer and control subjects, indicating that the hybridization capture assay provides HSAT2 levels comparable to those obtained by DNA extraction. With both approaches, we found a lower 114 bp-HSAT2 to 95 bp-HSAT2 ratio in patients with colon cancer than in the control groups. The median ratio of extracted DNA was 62, 78, and 79 in patients with colon cancer, polyp-controls (p = 0.23), and polyp-free controls (p = 0.067), respectively. Capture assay values were 49, 87, and 64 in patients with colon cancer, polyp controls (p = 0.016), and polyp-free controls (p = 0.19), respectively. Even though statistical significance was not achieved in some comparisons, these results suggest that 95 bp-HSAT2 is more abundant in the blood of patients with colon cancer than 114 bp-HSAT2 in non-malignant patients. Conclusions: To our knowledge, this is the first study to conduct a hybridization capture assay using a biotinylated probe as a feasible approach for targeted enrichment of cfDNA from plasma. Our results confirm the outcomes of our recent article based on targeted sequencing and reveal that some specific HSAT2 sequences may exhibit increased cancer abundance.
Full article
(This article belongs to the Special Issue Gastrointestinal Cancers: From Pathogenesis to Treatment)
►▼
Show Figures

Figure 1
Open AccessArticle
Hallmarks of Sublethal Endothelial Injury Are Differentially Induced by Cuminum cyminum Extracts with Distinct Phytochemical Profiles
by
Margarita L. Martinez-Fierro, Virginia Flores-Morales and Idalia Garza-Veloz
Curr. Issues Mol. Biol. 2026, 48(3), 255; https://doi.org/10.3390/cimb48030255 - 26 Feb 2026
Abstract
Cuminum cyminum (cumin) is widely used as a culinary spice and medicinal plant, yet its endothelial effects remain poorly defined, and viability-only toxicity tests may miss relevant changes. We evaluated whether four C. cyminum extracts (aqueous, methanolic, acetonic, hexane) induce sublethal endothelial injury
[...] Read more.
Cuminum cyminum (cumin) is widely used as a culinary spice and medicinal plant, yet its endothelial effects remain poorly defined, and viability-only toxicity tests may miss relevant changes. We evaluated whether four C. cyminum extracts (aqueous, methanolic, acetonic, hexane) induce sublethal endothelial injury (SEI), defined as preserved viability with functional, molecular, and morphological alterations. Human microvascular endothelial cells (HMEC-1) were exposed to increasing extract concentrations, and endothelial viability, migration, molecular responses, and cytomorphology were evaluated. Organic extracts (methanolic, acetonic, and hexane) induced endothelial stress and injury-related responses. Methanolic and acetonic extracts caused concentration- and time-dependent cytotoxicity, accompanied by reduced migration, stress-related gene modulation, and marked morphological damage, whereas the hexane extract induced pronounced cytomorphological disruption and strong NOS2 induction. In contrast, the aqueous extract exhibited minimal cytotoxicity and significantly enhanced endothelial migration, together with FGF2 upregulation and moderate NOS2 induction, consistent with a sublethal, pro-migratory phenotype. Overall, extract composition strongly influenced endothelial responses, demonstrating that SEI can occur in the absence of overt cytotoxicity and highlighting the need to incorporate functional endothelial endpoints into the safety evaluation of herbal and plant-derived extracts.
Full article
(This article belongs to the Special Issue Molecular Insights: Mechanisms Underlying the Biological Activities of Natural Products—2nd Edition)
►▼
Show Figures

Figure 1
Journal Menu
► ▼ Journal Menu-
- CIMB Home
- Aims & Scope
- Editorial Board
- Reviewer Board
- Topical Advisory Panel
- Instructions for Authors
- Special Issues
- Topics
- Sections & Collections
- Article Processing Charge
- Indexing & Archiving
- Editor’s Choice Articles
- Most Cited & Viewed
- Journal Statistics
- Journal History
- Journal Awards
- Conferences
- Editorial Office
Journal Browser
► ▼ Journal Browser-
arrow_forward_ios
Forthcoming issue
arrow_forward_ios Current issue - Volumes not published by MDPI
- Vol. 42 (2021)
- Vol. 41 (2021)
- Vol. 40 (2021)
- Vol. 39 (2020)
- Vol. 38 (2020)
- Vol. 37 (2020)
- Vol. 36 (2020)
- Vol. 35 (2020)
- Vol. 34 (2019)
- Vol. 33 (2019)
- Vol. 32 (2019)
- Vol. 31 (2019)
- Vol. 30 (2019)
- Vol. 29 (2018)
- Vol. 28 (2018)
- Vol. 27 (2018)
- Vol. 26 (2018)
- Vol. 25 (2018)
- Vol. 24 (2017)
- Vol. 23 (2017)
- Vol. 22 (2017)
- Vol. 21 (2017)
- Vol. 20 (2016)
- Vol. 19 (2016)
- Vol. 18 (2016)
- Vol. 17 (2015)
- Vol. 16 (2014)
- Vol. 15 (2013)
- Vol. 14 (2012)
- Vol. 13 (2011)
- Vol. 12 (2010)
- Vol. 11 (2009)
- Vol. 10 (2008)
- Vol. 9 (2007)
- Vol. 8 (2006)
- Vol. 7 (2005)
- Vol. 6 (2004)
- Vol. 5 (2003)
- Vol. 4 (2002)
- Vol. 3 (2001)
- Vol. 2 (2000)
- Vol. 1 (1999)
Highly Accessed Articles
Latest Books
E-Mail Alert
News
27 January 2026
Meet Us at the 5th Molecules Medicinal Chemistry Symposium, 14–17 May 2026, Beijing, China
Meet Us at the 5th Molecules Medicinal Chemistry Symposium, 14–17 May 2026, Beijing, China
6 November 2025
MDPI Launches the Michele Parrinello Award for Pioneering Contributions in Computational Physical Science
MDPI Launches the Michele Parrinello Award for Pioneering Contributions in Computational Physical Science
Topics
Topic in
Biophysica, CIMB, Biology, Membranes, IJMS
New Insights into Cytoskeleton
Topic Editors: Malgorzata Kloc, Jacek KubiakDeadline: 31 March 2026
Topic in
CIMB, IJMS, Reprod. Med., Biology, Life
Recent Research in Germ Cells
Topic Editors: Malgorzata Kloc, Jacek KubiakDeadline: 31 May 2026
Topic in
CIMB, Molecules, Pharmaceuticals, Pharmaceutics, Sci. Pharm.
Challenges and Opportunities in Drug Delivery Research, 2nd Edition
Topic Editors: Lenuta Profire, Ioana Mirela VasincuDeadline: 30 June 2026
Topic in
Cancers, CIMB, Current Oncology, Sci. Pharm., Antibodies, IJMS, IJTM
Antibody-Mediated Therapy and Other Emerging Therapies in Cancer Treatment
Topic Editors: Won Sup Lee, Yaewon Yang, Seil GoDeadline: 31 July 2026
Conferences
Special Issues
Special Issue in
CIMB
Advances in Drug Design and Drug Discovery
Guest Editor: Arjun SinghDeadline: 5 March 2026
Special Issue in
CIMB
Mechanisms and Pathophysiology of Obesity
Guest Editor: Padmamalini BaskaranDeadline: 20 March 2026
Special Issue in
CIMB
Advances in Molecular Biology and Therapeutics: From Natural Products to Pharmaceutical Agents
Guest Editor: Budimir S. IlićDeadline: 30 March 2026
Special Issue in
CIMB
Molecular Research on Growth Hormones and Related Hormones and Peptides
Guest Editor: Hugo Alberto Barrera-SaldañaDeadline: 31 March 2026
Topical Collections
Topical Collection in
CIMB
Feature Papers in Current Issues in Molecular BiologyCollection Editor: Madhav Bhatia
Topical Collection in
CIMB
Molecular Mechanisms in Human Diseases
Collection Editor: Roberto Campagna
Topical Collection in
CIMB
Bioinformatics Approaches to Biomedicine
Collection Editor: Giulia Fiscon
Topical Collection in
CIMB
Advancements in Molecular Biology and Pharmaceutical Science
Collection Editor: Arun Butreddy

