Abstract
Salt stress is a major environmental constraint that severely limits cotton seed germination. However, the regulatory mechanisms governing salt stress responses during the post-germination stage remain largely unclear. Here, we employed an integrated transcriptomic and metabolomic approach to investigate salt-responsive mechanisms in the salt-tolerant cotton cultivar ST022-1056m5 (ST) following exposure to 150 mM NaCl. Our analysis identified 4368 differentially expressed genes (DEGs) and 441 differentially accumulated metabolites (DAMs) under salt stress conditions. Multi-omics integration revealed that alpha-linolenic acid and linoleic acid metabolic pathways were particularly responsive to salt stress. In the α-linolenic acid pathway, salt stress triggered substantial accumulation of jasmonic acid (JA) precursors and concurrent upregulation of key JA biosynthetic genes. Simultaneously, the linoleic acid metabolism pathway exhibited increased metabolite levels and enhanced the relative gene expression. These findings provide compelling evidence that alpha-linolenic acid and linoleic acid metabolism pathways collectively modulate post-germination salt stress responses in cotton, offering new insights into the molecular mechanisms underlying salt tolerance and presenting potential targets for breeding resilient cotton varieties.
1. Introduction
Cotton, a major cash crop of the Malvaceae family, is cultivated worldwide because of its high-quality fiber and valuable oilseed [1]. Moreover, population growth worldwide has increased the demand for cotton, driving the continued expansion of its cultivation. However, soil salinization has emerged as a significant constraint on agricultural productivity, affecting over 20% of irrigated cropland across at least 75 countries [2,3]. This issue is further exacerbated by climate change and anthropogenic activities. Salinized land is reportedly increasing by approximately 1 million hectares annually [4], and by 2050, nearly 50% of agricultural land is projected to experience varying degrees of salt damage [5]. In China alone, an estimated 99 million ha of salinized land has been identified in Xinjiang, the country’s leading cotton-producing region, thus posing a substantial challenge [6]. Beyond reducing cotton yield and quality, soil salinization impedes rural development. Therefore, breeding salt-tolerant cotton cultivars has become an economically and agronomically viable strategy for utilizing marginal land.
Although cotton exhibits a degree of salt tolerance, its germination and emergence till formation of first reproductive branches are vulnerable to high saline conditions (more than 7.7 dS m−1), leading to reduced yield and poorer fiber quality [7]. Seed germination typically occurs in three sequential phases [8,9]. Phase I (imbibition) involves rapid water uptake and hydration of macromolecules, leading to reactivation of mitochondrial respiration and DNA/membrane repair systems. Phase II (metabolic activation) is marked by the de novo synthesis of RNA, lipids, and proteins, alongside the mobilization of stored nutrients, thereby enabling the transition from dormancy to germination. Phase III (post-germination) is characterized by radicle emergence driven by cell division and elongation in the plumular axis, thereby promoting seedling establishment and causing a loss of desiccation tolerance [10,11]. Due to the structural irreversibility of this stage, cotton is particularly vulnerable to salt stress during germination [7,12]. While numerous studies have elucidated salt-responsive genes and pathways in cotton leaves, roots, fibers, and seeds during early germination [13,14,15], the post-germination stage remains underexplored.
Plants respond to environmental stress through dynamic metabolic reprogramming, which generates metabolites that serve both adaptive functions and potential biomarkers [16]. Metabolomic analyses have identified key metabolites that contribute to salt stress tolerance across several crops [17,18]. For example, soybean accumulates catechin, L-homocysteine, and kaempferol to mitigate osmotic stress under saline-alkaline conditions [19]. In grapevine, salt stress induces the metabolism of nitrogen and increases the accumulation of free amino acids, such as glutamate, proline, and polyamine putrescine, and the non-protein amino acid γ-aminobutyrate [20]. In wheat seedlings, salinity triggers the accumulation of flavonoids, organic and phenolic acids, amino acids and their derivatives, and phytohormones [21]. These findings underscore the utility of metabolomics in elucidating plant stress adaptations and mapping metabolic networks, particularly at critical developmental stages such as post-germination.
Salt tolerance in plants is orchestrated by complex gene regulatory networks [22]. Although salinity induces conserved patterns of metabolic reprogramming [23], the responses exhibit marked spatial, temporal, and varietal specificity [24]. Consequently, transcriptomic or metabolomic analysis alone is insufficient for fully characterizing salt tolerance mechanisms. Integrating transcriptomic and metabolomic datasets enables systematic identification of key stress-responsive genes, core metabolic pathways, and their regulatory interactions. This approach not only elucidates mechanisms of salt tolerance but also informs molecular breeding strategies [25]. Association analysis of transcriptome and metabolome data has thus emerged as a powerful tool for dissecting the molecular basis of salt tolerance and accelerating the development of stress-resilient cultivars [26,27].
In this study, we employed an integrated transcriptomic–metabolomic approach to investigate the molecular response of the salt-tolerant cotton cultivar ST022-1056m5 to salt stress during the post-germination stage. This combined analysis identified key salt-responsive metabolic pathways and candidate regulatory genes, thus providing comprehensive insights into the molecular basis of early-stage salinity tolerance in cotton and supporting the development of salt-tolerant cultivars.
2. Materials and Methods
2.1. Plant Materials and Experimental Design
The salinity tolerance of 47 cotton cultivars with contrasting performance was determined through field assays (Table S2). From these, the salt-tolerant cotton cultivar ST022-1056m5 (ST, salt-tolerant) and the salt-sensitive cultivar ZM113 (SS) were used as experimental material. The experimental procedure was adapted from Zhang et al. [28] with minor modifications. Briefly, uniform full seeds were surface-sterilized with 10% (v/v) hydrogen peroxide for 30 min, followed by four to five rinses with sterile distilled water. After blotting dry with sterile filter paper, seeds from each genotype were randomly divided into two groups: 150 mM NaCl treatment group and the water control group. Six independent biological replicates of 30 seeds each were prepared per treatment. Three replicates were germinated in a chamber (28 °C, 14/10 h light/dark) for seven days to record daily germination (defined as radicle emergence ≥ 2 mm) and to measure primary root length using ImageJ version 2.0. The remaining three replicates were planted in a peat-based compost mixture and subjected to either a control (water) or a 150 mM NaCl treatment in a growth chamber under the same conditions; seedling scoring was conducted after five and seven days of growth.
2.2. LC-MS/MS Analysis
Following three days of treatment with either salt or water, a biological replicate consisting of 10 germinated ST seeds was collected and homogenized into a powder using liquid nitrogen. Three biological replicates were included for each treatment. Metabolite extraction was performed using grinding beads, and LC-MS/MS analysis was conducted by Majorbio Bio-Pharm Technology Co., Ltd. (Shanghai, China) [29].
2.3. Metabolomic Analysis
The resulting data matrix was analyzed on the Majorbio Cloud Platform (https://cloud.majorbio.com, accessed on 20 May 2025). Principal component analysis (PCA) and orthogonal partial least squares discriminant analysis (OPLS-DA) were used for multivariate analysis. Metabolites with variable importance in projection (VIP) scores > 1 and p < 0.05 (based on Student’s t-test) were defined as significantly different [30]. Differential metabolites were subjected to KEGG pathway enrichment analysis (http://www.genome.jp/kegg/) and mapped to relevant metabolic pathways [31]. Metabolites were categorized according to associated pathways and biological functions.
2.4. RNA-Seq Analysis
Total RNA was extracted from the powder for metabolomic analysis, with three biological replicates performed per treatment. Strand-specific RNA-seq libraries were constructed on the Illumina platform. After removal of rRNA, the target RNA fragments were enriched, followed by second-strand cDNA synthesis, adapter ligation, enrichment, and sequencing [32]. Clean reads were aligned to the Gossypium hirsutum TM-1 reference genome (http://cotton.zju.edu.cn/source/TM-1_V2.1.fa.gz, accessed on 20 May 2025) using HISAT2 v2.0.5 [33]. Differentially expressed genes (DEGs) were identified using DESeq2 with an adjusted p-value < 0.01 and |log2 fold change| ≥ 1 [34].
2.5. Integrated Transcriptomic and Metabolomic Analysis
DEGs and differentially expressed metabolites (DEMs) were visualized using iPath 3.0 (https://pathways.embl.de) [35]. To explore metabolite–gene correlations, eight representative DEMs (VIP > 1, log2FC > 1, p < 0.05) and corresponding significant DEGs (log2FC > 1, p < 0.05, FPKM > 10) were selected for co-expression network analysis using Pearson correlation (r > 0.90). Network construction and visualization were performed in Cytoscape version 3.9, and KEGG Mapper (https://www.kegg.jp/kegg/mapper.html, accessed on 20 May 2025) was used for pathway annotation.
2.6. qRT-PCR Validation
TRNA-seq results were validated by quantitative real-time PCR (qRT-PCR) following the method of Zhang et al. [36]. Three biological replicates were used per treatment. First-strand cDNA was synthesized from total RNA using the HiScript III 1st Strand cDNA Synthesis Kit with gDNA wiper (Vazyme, Nanjing, China). Specific primers were designed for nine DEGs (Table S1) and the reference gene GhActin9 [37]. qRT-PCR was performed on a Bio-Rad iQ5 system (Hercules, CA, USA) using SYBR Green PCR SuperMix (Vazyme, China). Relative gene expression was calculated using the 2−ΔΔCt method.
2.7. Data Processing, Visualization, and Statistical Analysis
Bar graphs were generated using GraphPad Prism 6.0, and heat maps of gene expression (FPKM values) were produced in TBtools v2.025 [38]. Statistical significance was assessed using the least significant difference (LSD) method at p < 0.05 or p < 0.01. All experiments included at least three biological replicates.
3. Results
3.1. Salt Tolerance Assay of Cotton Cultivars During Germination and Post-Germination Stages
To investigate the mechanisms of salinity tolerance in G. hirsutum, we selected the ST022-1056m5 ST and ZM113 SS lines from 47 cultivars exhibiting contrasting salinity tolerance, as determined by field assays (Table S2). Under control conditions, ST and SS showed comparable germination rates and reached the post-germination stage (Figure 1). In contrast, under salt stress, ST exhibited markedly enhanced performance, more than 80% of seeds germinating after 5 days of treatment compared to 53% for SS (Figure 1A–C), confirming ST as a salt-tolerant cultivar. This demonstrates that ST maintained high germination efficiency (>80%) under both control and saline conditions. Furthermore, most ST seeds showed rapid radicle elongation, reaching 1.5 cm by the third day (Figure 1D,E), indicating that ST seeds had progressed to the post-germination stage by this time point.
Figure 1.
Analysis of salinity tolerance during germination and early seedling growth. (A) Germination under control (water) or salt (150 mM NaCl) conditions over time. (B) Germination percentage under control conditions. (C) Germination percentage under salt treatment. (D) Primary root growth under control and salt conditions after 3 days. (E) Root length under control or salt treatment after three days. Data represent means ± SD (n = 30 seeds). Asterisks (**) indicate significant differences (p < 0.01; t-test). All experiments were performed in triplicate.
3.2. Metabolomic Characteristics of ST in the Post-Germination Stage Under Salt Stress
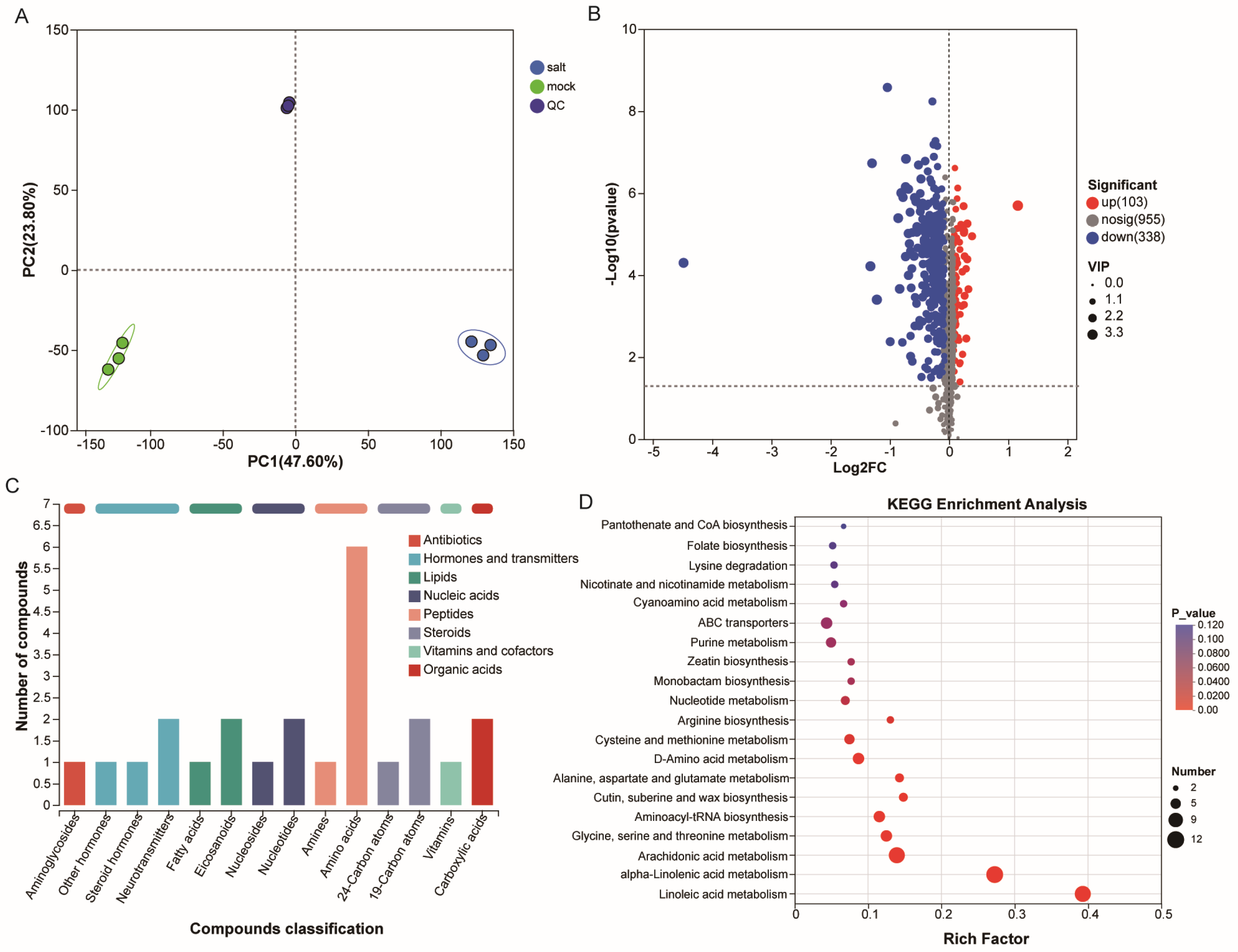
To characterize metabolic responses in ST in the post-germination stage under salt stress, LC-MS-based broad-target metabolomics was performed on samples collected on day 2 of treatment. PCA revealed distinct separation between the metabolic profiles of the salt-treated and control samples (Figure 2A), with PC1 and PC2 explaining 47.60% and 23.80% of the variance, respectively. Partial least squares discriminant analysis (PLS-DA) further confirmed the separation between treatment groups (Figure S1). Based on the criteria p < 0.05 and VIP > 1, a total of 441 DEMs were identified (Figure 2B), including 103 upregulated and 338 downregulated metabolites. KEGG classification revealed that these DEMs were predominantly enriched in the “hormones and transmitters” category (Figure 2C). Among them, nicotinic acid ribonucleoside exhibited a high VIP score and strong differential expression, suggesting a key role for carbohydrates and their derivatives in the salt stress response. Hierarchical clustering analysis indicated that approximately two-thirds of the DEMs were downregulated in salt-treated seedlings, forming ten distinct metabolite clusters (Figure S2).
Figure 2.
Metabolomic profiling of ST post-germination stages in response to exogenous salt stress. (A) Principal component analysis (PCA) of metabolites in control- and salt-treated samples. (B) Volcano plot of differentially expressed metabolites (DEMs). (C) Classification of DEMs by KEGG category. (D) KEGG pathway enrichment analysis of DEMs.
Key metabolic alterations under salt stress were further analyzed through KEGG pathway enrichment (Figure 2D, Table S3). The significantly enriched pathways included “linoleic acid metabolism”, “cutin, suberine and wax biosynthesis”, “arachidonic acid metabolism”, “glycine, serine and threonine metabolism”, “aminoacyl-tRNA biosynthesis”, and “alpha-linolenic acid metabolism.” These findings suggest that exogenous salt stress modulates both carbohydrate and lipid metabolic pathways, thereby contributing to the salt stress response in cotton seedlings.
3.3. Identification of Salt Stress-Responsive Genes in ST Post-Germination Stage by Transcriptome Analysis
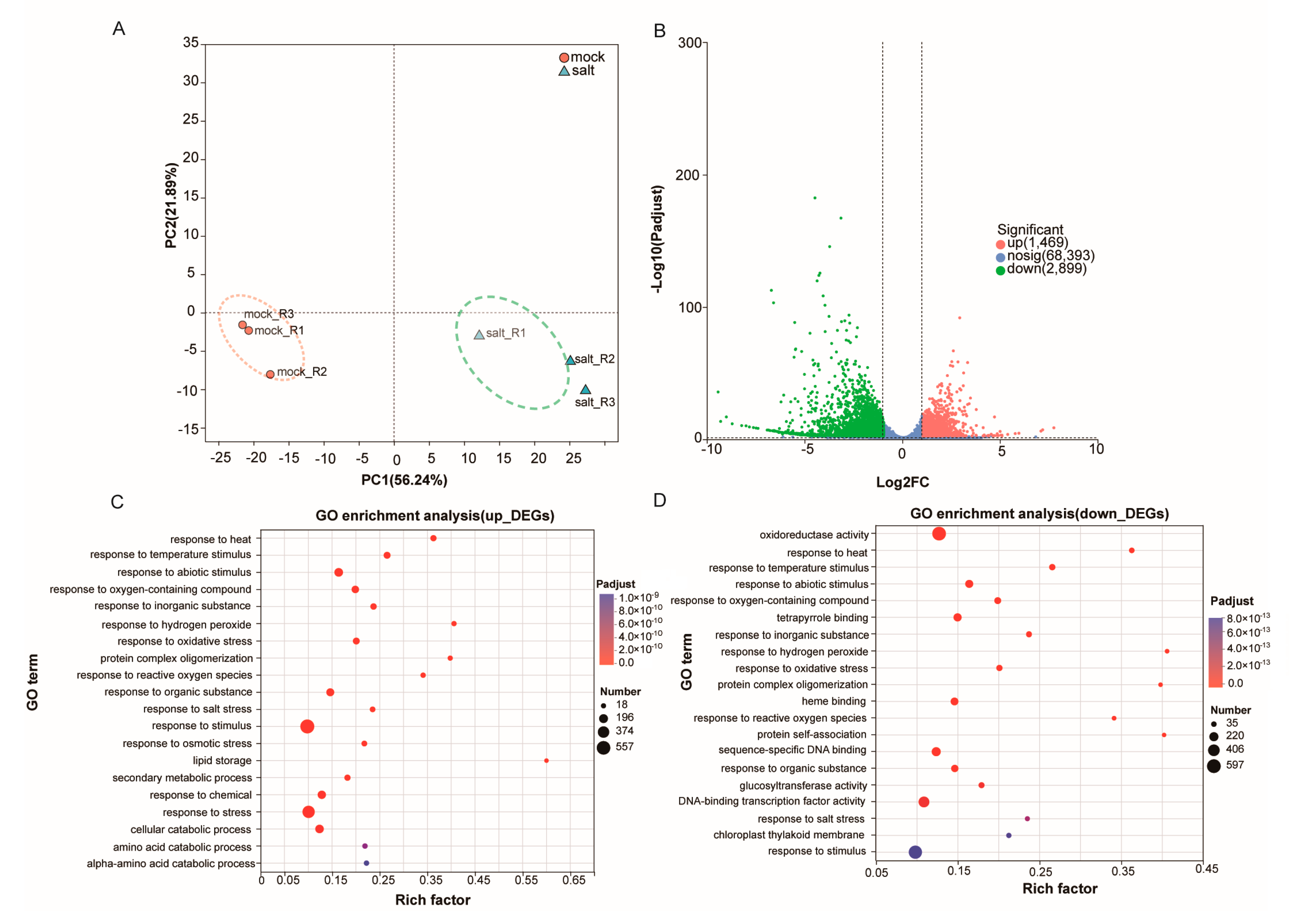
To systematically identify salt stress-responsive genes in the ST post-germination stage, RNA-seq analysis was conducted on samples collected on the third day of treatment. PCA revealed clear separation between salt-treated and control samples along PC1, which accounted for 56.24% of the total variance, while PC2 accounted for 21.89% (Figure 3A). Differential expression analysis identified 4368 DEGs (|log2FC| > 1; adjusted p < 0.05), indicating extensive transcriptional reprogramming under salt stress (Figure 3B).
Figure 3.
Transcriptomic profiling of ST in the post-germination stage under exogenous salt stress. (A) PCA of transcriptomic profiles of the control and salt-treated samples. (B) Volcano plot showing differentially expressed genes (DEGs) between control and salt-treated seedlings; red and blue dots represent significantly up- and downregulated genes, respectively. (C,D) Gene Ontology–Biological Process (GO-BP) enrichment analysis of (C) upregulated and (D) downregulated DEGs; top enriched terms shown (FDR < 0.05).
Gene Ontology–Biological Process (GO-BP) enrichment analysis showed that these DEGs were significantly enriched in terms such as “response to salt stress”, “response to stimulus”, “response to osmotic stress” and “response to abscisic acid” (Table S4), suggesting the activation of multiple stress- and hormone-related pathways in ST under salt stress. Further GO-BP enrichment of upregulated and downregulated DEGs revealed distinct functional patterns (Figure 3C,D). Upregulated genes were enriched in terms such as “response to abiotic stimulus”, “response to salt stress”, “response to osmotic stress”, “secondary metabolic process” and “lipid storage” with particularly strong enrichment in general stress-responsive terms. In contrast, downregulated genes were enriched in “response to oxidative stress”, “oxidoreductase activity” and “response to inorganic substance.” These findings suggest that ST seedlings undergo multilevel transcriptional reprogramming during early salt stress by simultaneously activating protective pathways and repressing select metabolic processes to enhance stress adaptation.
3.4. Integrated Metabolome–Transcriptome Analysis
To further explore the relationship between salt-responsive metabolic and transcriptional changes in ST post-germination stage under salt stress, we performed an integrated analysis of DEGs and DEMs using an O2PLS model. A high degree of correlation was observed between the two omics datasets, indicating coordinated regulation (Figure 4A). Venn diagram analysis showed substantial overlap between the KEGG pathways enriched in DEMs and DEGs (Figure 4B,C). Co-enriched pathways included “linoleic acid metabolism”, “alpha-linolenic acid metabolism”, “alanine, aspartate, and glutamate metabolism” and “glycine, serine, and threonine metabolism”. Given that metabolite accumulation levels were influenced by corresponding gene expression changes, this suggests a strong coupling between transcriptional regulation and metabolic remodeling under salt stress.
Figure 4.
Correlation between the metabolomic and transcriptomic responses to salt stress. (A) O2PLS score plot showing joint variation between metabolomic and transcriptomic datasets; T-values represent transcriptomic scores, and U-values represent metabolomic scores. (B) Venn diagram of KEGG pathways enriched in DEGs and DEMs. (C) Top 20 KEGG pathways containing the highest number of DEGs and DEMs identified by integrated omics analysis.
Given that metabolite accumulation is often regulated at the transcriptional level, we conducted a correlation analysis of the transcriptomic and metabolomic datasets. iPath-based pathway mapping indicated that DEGs and DEMs jointly contributed to key biological processes, including “amino acid metabolism”, “biosynthesis of other secondary metabolites”, “carbohydrate metabolism” and “lipid metabolism” (Figure S3A). To identify regulatory hubs, we selected eight core metabolites from the top 8 DEMs to construct a co-expression network with 50 major DEGs (Figure S3B). The resulting network revealed distinct regulatory clusters, with several DEMs exhibiting strong co-expression with multiple DEGs. These results suggest that specific genes may directly or indirectly regulate the biosynthesis and accumulation of critical metabolites involved in the salt stress response.
3.5. Integrated Analysis of Genes and Metabolites Related to Alpha-Linolenic Acid and Linoleic Acid Metabolism in ST in the Post-Germination Stage Under Salt Stress
Key regulators of the alpha-linolenic acid metabolic pathway in the early-stage ST seedlings under salt stress were identified through an integrated analysis of DEGs and DEMs (Figure 5A, Tables S5 and S6). This pathway exhibited significant alterations at both the transcriptomic and metabolomic levels, with 20 DEGs identified. Notably, most genes involved in alpha-linolenic acid metabolism were upregulated, although four enzyme-coding genes were downregulated.
Figure 5.
DEGs and DEMs involved in (A) alpha-linolenic acid metabolism and (B) linoleic acid metabolism in early-stage cotton seedlings under salt stress. Each rectangular block is split in half, representing expression under salt (left) and control (right) conditions for DEGs and differentially accumulated metabolites (DAMs).
Specifically, genes encoding 12-oxophytodienoic acid reductase (OPR; GH_D05G1191, GH_A05G1191), lipoxygenase (LOX; GH_D10G0585, GH_A10G0553), and HRAS-like suppressor 3 (DAD1; GH_D12G2360, GH_A11G0263) were upregulated by 10- to 86.43-fold. Metabolomic profiling revealed that jasmonic acid levels increased by more than 1.6-fold under salt stress, and colnelenic acid, 9-oxononanoic acid, 13(S)-HOTrE, 13(S)-HpOTrE, and OPC8 levels were also increased. These findings support a synergistic regulatory relationship between transcriptomic and metabolomic changes within the alpha-linolenic acid metabolism pathway.
To further explore linoleic acid metabolism, an interaction network was constructed that integrated DEGs and DEMs associated with this pathway (Figure 5B; Tables S5 and S6). Linoleic acid metabolism was also significantly reprogrammed in response to salt stress, with six DEGs identified, five upregulated and one downregulated. The gene encoding secretory phospholipase A2 (PLA2G; GH_D13G0023) was upregulated, while four lipoxygenase genes (LOX1; GH_A06G1213) were downregulated. Conversely, lipoxygenase genes (LOX2; GH_A10G0553, GH_D10G0585) were significantly upregulated by 12.12- and 23.04-fold, respectively. Metabolite analysis revealed substantial increases in 11-HpODE, 12,13-DiHOME, dihomo-γ-linolenic acid, coriolic acid, and 9,10,13-TriHOME. These results further confirm that linoleic acid metabolism responds to salt stress via coordinated changes in gene expression and metabolite accumulation.
3.6. qRT-PCR Validation of DEGs in ST in the Post-Germination Stage Under Salt Stress
To validate the reliability of the transcriptomic data, qRT-PCR was performed on eight representative DEGs involved in alpha-linolenic acid, including OPR, ACX, AOC, AOS, and OPC. As shown in Figure 6, the expression patterns observed by qRT-PCR were consistent with the transcriptomic data, demonstrating similar trends of upregulation under salt stress. This concordance confirms the robustness and reproducibility of the RNA-seq results.
Figure 6.
qRT-PCR validation of selected DEGs. Gene abbreviations: OPR, 12-oxophytodienoic acid reductase; ACX, acyl-CoA oxidase; AOC, allene oxide cyclase; AOS, hydroperoxide dehydratase; OPCL, OPC-8:0 CoA ligase, PLA2G, HRAS-like suppressor 3.
4. Discussion
Soil salinity is a significant limiting factor for crop growth, yield, and production, is becoming a severe threat to most crop plants [39]. Although cotton exhibits relatively strong salt tolerance compared to other crops, its sensitivity varies significantly across developmental stages. The seed germination and early seedling stages are particularly vulnerable because high NaCl concentrations inhibit root growth while promoting excessive uptake and translocation of toxic Na+ and Cl− to shoots. This ionic imbalance disrupts cellular homeostasis, leading to stunted seedling establishment and reduced crop. These physiological disruptions often lead to poor stand establishment and ultimately reduce crop yield [40]. Therefore, the key responses and related mechanisms involved in seed germination and post-germination under salt stress must be determined. Moreover, investigating the salt-responsive genes or metabolites in the post-germination stage under salt stress can expand our current knowledge of cotton salinity tolerance and identify useful genes for improving tolerance during the cotton breeding program. In this study, we found that the salt-tolerant cotton cultivar ST exhibited vigorous root growth, with root length exceeding twice the seed length (≥2-fold) after three days under both control (water) and salt-stress conditions (Figure 1). This rapid root elongation, which aligns with phenotyping criteria for cotton germination studies [28,41,42], clearly indicates the successful transition to the early seedling stage.
Transcriptomic analysis has become a powerful approach for characterizing salt-stress responsive genes and elucidating their molecular functions during cotton seed germination and early seedling development [43,44,45,46]. In this study, comparative transcriptome profiling of the salt-tolerant cotton cultivar ST under salt stress revealed 4368 differentially expressed genes (DEGs) relative to the water-treated control. GO enrichment analysis classified these DEGs into several key functional categories (Figure 3, Table S4), such as response to abiotic stimulus (GO:0009628), response to salt stress (GO:0009651), response to osmotic stress (GO:0006970), response to abscisic acid (GO:0097305), response to water (GO:0009415), response to hormone (GO:0006520), cell wall biogenesis (GO:0009833), and lipid metabolic process (GO:0006629). Notably, the functional categories of these salt-responsive genes showed significant consistency with previous transcriptomic studies for cotton seed germination under salt stress [33,47,48]. These robust findings not only validate our experimental approach but also provide a reliable foundation for subsequent metabolomic correlation analyses to further dissect the molecular mechanisms of salt tolerance in cotton.
Plant metabolism plays a pivotal role in stress resistance, with the accumulation of specialized metabolites such as flavonoids, terpenes, lipids, and hormones being well-documented as key mediators of stress adaptation and tolerance across diverse plant species [49,50,51]. In this study, we observed significant activation of nicotinate and nicotinamide metabolism in the salt-treated plants during early post-germination. This metabolic shift resulted in the marked accumulation of two key compounds: nicotinic acid ribonucleoside (which exhibited the highest VIP value; Figure 3, Table S2) and niacinamide. Similar increases in niacinamide content have been reported in salt-stressed tobacco [52], rapeseed [53], and water lettuce [54], suggesting a conserved stress-response mechanism among divergent species. Functionally, nicotinamide serves as a vital component of the pyridine dinucleotide coenzyme NAD(P)H, which acts as both a stress signal and a critical mediator in enzymatic oxidation-reduction reactions [55]. Other studies have demonstrated that nicotinamide enhances carbohydrate production and protein synthesis in sorghum under salt stress [56]. Collectively, these findings suggest that the observed upregulation of nicotinate and nicotinamide metabolism may be crucial for sustaining the alpha-linolenic acid metabolism and linoleic acid metabolism that were observed in our enriched pathways (Figure 4), which help cotton maintain osmotic and metabolic homeostasis during stress conditions.
Integrative analysis of the transcriptomes and metabolomes showed that DEGs and DEMs were mostly associated with the “alpha-linolenic acid metabolism”, “linoleic acid metabolism”, “alanine, aspartate and glutamate metabolism” and “glycine, serine and threonine metabolism” pathways (Figure 4). The alpha-linolenic acid metabolism pathway begins with the peroxidization of alpha-linolenic acid by lipoxygenase. Subsequently, under the influence of lipoxygenase (LOX) genes, alpha-linolenic acid is converted into 13-hydroperoxy-9,11,15-octadecatrienoic acid (13-HPOT), the product of which is then converted to 12,13(S)-epoxy-octadecatrienoic acid (12,13-EOT) by the enzyme allene oxide synthase (AOS). 12,13-EOT is then processed to 12-oxo-phytodienoic acid (OPDA) by the action of allene oxide cyclase (AOC). Afterward, OPRII reduces cis-(+)-OPDA to form 3-oxo-2-(29-[Z]-pentenyl) cyclopentane-1 octanoic acid (OPC 8:0), which is finally oxidized to produce JA by acyl-CoA oxidase (ACX) [57,58]. Numerous studies have shown that alpha-linolenic acid can not only act as a strong antioxidant but also as a precursor to the synthesis of JA, which acts as a signaling molecule to stimulate the downstream anti-stress response [59,60]. In this study, alpha-linolenic acid and jasmonic acid in the alpha-metabolism pathway were significantly accumulated (Figure 5A), and some structural genes in this pathway were also significantly upregulated, such as PLA2G(GH_D13G0023), AOS(GH_D05G2640), OPR(GH_A05G1191 and GH_D05G1191), ACX(GH_D10G1120) and JMT(GH_A12G0633). These results highlight that alpha-linolenic acid metabolism is mostly involved in the synthesis of JA during the early seedling stage and alleviates salt stress through JA signaling. In addition, genes involved in the metabolism of alpha-linolenic acid have been extensively reported to be associated with stress resistance in plants [61]. For example, in rice, cold stress induces OsAOS1, OsAOS2, OsOPR1, and OsOPR7 expression, thereby elevating endogenous JA levels [62]; in Arabidopsis, the cotton gene GhACX3 can increase the seed germination rate and survival rate [63]; and in tomato, SlPLA1-2 enhances cold tolerance by regulating CBF signaling and JA biosynthesis in coordination [64]. The identified upregulated genes from the alpha-linolenic acid pathway represent promising molecular targets for developing stress-resistant crop varieties through genetic engineering or marker-assisted breeding approaches.
Cottonseed oil is predominantly composed of linoleic acid (C18:2), which constitutes more than 50% of its total fatty acids, followed by palmitic acid (C16:0), oleic acid (C18:1), and stearic acid (C18:0) [65]. As a key constituent of triacylglycerols and glycerolipids, linoleic acid plays multiple physiological roles, including carbon and energy storage, regulation of membrane lipid fluidity, and serving as a precursor for various bioactive molecules [66]. The accumulation of linoleic acid has been widely reported in plants subjected to abiotic stresses such as low temperature, chilling, and salt stress [67,68]. In the present study, we observed that several metabolites in the linoleic acid metabolism pathway, including 11-HpODE, 12,13-DiHOME, dihomo-γ-linolenic acid, coriolic acid, and 9,10,13-TriHOME were significantly upregulated under salt treatment in the salt-tolerant cultivar ST. Furthermore, key genes involved in linoleic acid metabolism, such as the lipoxygenase genes LOX2 (GH_A10G0553, GH_D10G0585), were also notably induced (Figure 5B). These findings further indicate that linoleic acid metabolism plays an important role in enhancing salt tolerance during the post-germination stage of the ST cultivar.
5. Conclusions
This study employed integrated transcriptomic and metabolomic analyses to elucidate the molecular mechanisms underlying cotton’s response to salt stress during the post-germination stage. A total of 4368 DEGs and 441 DAMs were identified. KEGG enrichment analysis revealed significant involvement of the alpha-linolenic acid and linoleic acid metabolism pathways under salt stress. Construction of a regulatory network integrating genes and metabolites from these pathways demonstrated strong correlations between the expression of key genes and the accumulation of associated metabolites. Notably, salt stress induced substantial accumulation of metabolites in both the α-linolenic acid and linoleic acid pathways, accompanied by the upregulation of key regulatory genes, such as OPR, DAD1, LOX, AOC, and AOS. These findings underscore the pivotal role of α-linolenic acid and linoleic acid metabolism in mediating salt tolerance during the post-germination stage.
Supplementary Materials
The supporting information can be downloaded at: https://www.mdpi.com/article/10.3390/cimb47110951/s1.
Author Contributions
Writing—original draft: Y.L.; Resources and investigation: Y.S. and X.Z.; Methodology and data curation: R.X. and J.B.; Writing—review and editing: J.W. and X.Z.; Funding acquisition: J.W. and X.Z. All authors have read and agreed to the published version of the manuscript.
Funding
This work was supported by the Natural Science Foundation of Xinjiang Uygur Autonomous Region (2023D01A015); Changji Prefecture “Tingzhou Talents” Talent Plan “Tingzhou Agricultural Development and Talent Cultivation Special Action” Fund (2024); Autonomous Region Science and Technology Commissioner Rural Science and Technology Entrepreneurship Action Project (2025KZ004); and Collaborative Innovation Center for Taihang Mountain Forestry and Grassland Resource Conservation and Utilization of Anyang Institute of Technology (XTCX202402).
Institutional Review Board Statement
Not applicable.
Informed Consent Statement
Not applicable.
Data Availability Statement
Clean RNA-Seq data have been submitted to the National Center Biotechnology Information (Accession ID PRINA1335884). The original contributions presented in this study are included in the article/Supplementary Materials. Further inquiries can be directed to the corresponding author.
Conflicts of Interest
The authors declare that they have no conflicts of interest.
References
- Zhang, S.; Tian, Z.; Li, H.; Guo, Y.; Zhang, Y.; Roberts, J.A.; Zhang, X.; Miao, Y. Genome-wide analysis and characterization of F-box gene family in Gossypium hirsutum L. BMC Genom. 2019, 20, 993. [Google Scholar] [CrossRef] [PubMed]
- Duan, W.; Lu, B.; Liu, L.; Meng, Y.; Ma, X.; Li, J.; Zhang, K.; Sun, H.; Zhang, Y.; Dong, H.; et al. Effects of exogenous melatonin on root physiology, transcriptome and metabolome of cotton seedlings under salt stress. Int. J. Mol. Sci. 2022, 23, 9456. [Google Scholar] [CrossRef] [PubMed]
- Li, X.; Zheng, H.; Wu, W.; Liu, H.; Wang, J.; Jia, Y.; Li, J.; Yang, L.; Lei, L.; Zou, D.; et al. QTL Mapping and Candidate Gene Analysis for Alkali Tolerance in Japonica Rice at the bud Stage Based on Linkage Mapping and Genome-Wide Association Study. Rice 2020, 13, 48. [Google Scholar] [CrossRef]
- Wang, J.J.; Li, X.Z.; Lin, S.W.; Ma, Y.X. Economic evaluation and systematic review of salt marsh restoration projects at a global scale. Front. Ecol. Evol. 2022, 10, 865516. [Google Scholar] [CrossRef]
- Shaygan, M.; Baumgartl, T. Reclamation of salt-affected land: A review. Soil Syst. 2022, 6, 61. [Google Scholar] [CrossRef]
- Zhao, K.; Yang, T.; Pang, B.; Wang, H.; Yang, Z.; Liang, W.; Rui, C.; Gao, W. Response of different cotton genotypes to salt stress and re-watering. BMC Plant Biol. 2025, 25, 587. [Google Scholar] [CrossRef]
- Sharif, I.; Aleem, S.; Farooq, J.; Rizwan, M.; Younas, A.; Sarwar, G.; Chohan, S. Salinity stress in cotton: Effects, mechanism of tolerance and its management strategies. Physiol. Mol. Biol. Plants 2019, 25, 807–820. [Google Scholar] [CrossRef]
- Wei, X.X.; Zhao, H.X.; Cui, J.L. Endophyte is an effective supplement to traditional factors affecting plant seed germination and its mechanism research progress. Russ. J. Plant Physiol. 2025, 72, 43. [Google Scholar] [CrossRef]
- Xu, F.; Yoshida, H.; Chu, C.; Matsuoka, M.; Sun, J. Seed dormancy and germination in rice: Molecular regulatory mechanisms and breeding. Mol. Plant 2025, 18, 960–977. [Google Scholar] [CrossRef]
- Sano, N.; Lounifi, I.; Cueff, G.; Collet, B.; Clément, G.; Balzergue, S.; Huguet, S.; Valot, B.; Galland, M.; Rajjou, L. Multi-omics approaches unravel specific features of embryo and endosperm in rice seed germination. Front. Plant Sci. 2022, 13, 867263. [Google Scholar] [CrossRef]
- Smolikova, G.; Krylova, E.; Petrik, I.; Vilis, P.; Vikhorev, A.; Strygina, K.; Strnad, M.; Frolov, A.; Khlestkina, E.; Medvedev, S. Involvement of Abscisic Acid in Transition of Pea (Pisum sativum L.) Seeds from Germination to Post-Germination Stages. Plants 2024, 13, 206. [Google Scholar] [CrossRef]
- Smolikova, G.; Medvedev, S. Seed-to-seedling transition: Novel aspects. Plants 2022, 11, 1988. [Google Scholar] [CrossRef] [PubMed]
- Pang, B.; Li, J.; Zhang, R.; Luo, P.; Wang, Z.; Shi, S.; Gao, W.; Li, S. RNA-seq and WGCNA analyses reveal key regulatory modules and genes for salt tolerance in cotton. Genes 2024, 15, 1176. [Google Scholar] [CrossRef] [PubMed]
- Smith, J.; Wijewardene, I.; Cai, Y.; Esmaeili, N.; Shen, G.; Hequet, E.; Ritchie, G.; Payton, P.; Zhang, H. Co-overexpression of RCA and AVP1 in Cotton Substantially Improves Fiber Yield for Cotton Under Drought, Moderate Heat, and Salt Stress Conditions. Curr. Res. Biotechnol. 2023, 5, 100123. [Google Scholar] [CrossRef]
- Tian, C.; Rehman, A.; Wang, X.; Wang, Z.; Li, H.; Ma, J.; Du, X.; Peng, Z.; He, S. Late embryogenesis abundant gene GhLEA-5 of semi-wild cotton positively regulates salinity tolerance in upland cotton. Gene 2025, 949, 149372. [Google Scholar] [CrossRef]
- Zhou, L.; Zong, Y.; Li, L.; Wu, S.; Duan, M.; Lu, R.; Liu, C.; Chen, Z. Integrated analysis of transcriptome and metabolome reveals molecular mechanisms of salt tolerance in seedlings of upland rice landrace 17SM-19. Front. Plant Sci. 2022, 13, 961445. [Google Scholar] [CrossRef]
- Liang, X.; Wang, Y.; Li, Y.; An, W.; He, X.; Chen, Y.; Shi, Z.; He, J.; Wan, R. Widely-Targeted Metabolic Profiling in Lycium barbarum Fruits under Salt-alkaline Stress Uncovers Mechanism of Salinity Tolerance. Molecules 2022, 27, 1564. [Google Scholar] [CrossRef]
- Zhu, Y.; Wang, Q.; Wang, Y.; Xu, Y.; Li, J.; Zhao, S.; Wang, D.; Ma, Z.; Yan, F.; Liu, Y. Combined transcriptomic and metabolomic Analysis Reveals the Role of phenylpropanoid Biosynthesis Pathway in the Salt Tolerance Process of Sophora alopecuroides. Int. J. Mol. Sci. 2021, 22, 2399. [Google Scholar] [CrossRef]
- Li, Q.; Chen, B.; Li, C.; Yang, Z.; Ni, R.; Chen, L.; Liu, N.; Mao, P.; Zhang, L.; Guo, X. Synergistic responses of physiological, transcriptomic, and metabolomic levels in soybean (Glycine max (Linn.) Merr.) under combined salt-alkali stress. Ind. Crops Prod. 2025, 234, 121499. [Google Scholar] [CrossRef]
- Reta, K.; Lazarovitch, N.; Fait, A. Metabolic and physiological analysis reveals distinct salinity tipping point in Vitis vinifera cv. Syrah to enter a stress response mode. Plant Stress 2025, 16, 100864. [Google Scholar] [CrossRef]
- Ren, W.; Chen, L. Unravelling the Dynamic Physiological and metabolome Responses of Wheat (Triticum aestivum L.) to Saline-alkaline Stress at the Seedling Stage. Metabolites 2025, 15, 430. [Google Scholar] [CrossRef] [PubMed]
- Sackey, O.K.; Feng, N.; Mohammed, Y.Z.; Dzou, C.F.; Zheng, D.; Zhao, L.; Shen, X. A comprehensive review on rice responses and tolerance to salt stress. Front. Plant Sci. 2025, 16, 1561280. [Google Scholar] [CrossRef] [PubMed]
- Zhou, Z.; Liu, J.; Meng, W.; Sun, Z.; Tan, Y.; Liu, Y.; Tan, M.; Wang, B.; Yang, J. Integrated analysis of transcriptome and metabolome reveals molecular mechanisms of rice with different salinity tolerances. Plants 2023, 12, 3359. [Google Scholar] [CrossRef]
- Deng, R.; Li, Y.; Feng, N.-J.; Zheng, D.-F.; Khan, A.; Du, Y.-W.; Zhang, J.-Q.; Sun, Z.-Y.; Wu, J.-S.; Xue, Y.-B.; et al. Integrative analysis of transcriptome and metabolome reveal molecular mechanism of tolerance to salt stress in rice. BMC Plant Biol. 2025, 25, 335. [Google Scholar] [CrossRef]
- Choudhary, R.; Ahmad, F.; Kaya, C.; Upadhyay, S.K.; Muneer, S.; Kumar, V.; Meena, M.; Liu, H.; Upadhyaya, H.; Seth, C.S. Decrypting proteomics, transcriptomics, genomics, and integrated omics for augmenting the abiotic, biotic, and climate change stress resilience in plants. J. Plant Physiol. 2025, 305, 154430. [Google Scholar] [CrossRef]
- Liu, L.; Si, L.; Zhang, L.; Guo, R.; Wang, R.; Dong, H.; Guo, C. Metabolomics and transcriptomics analysis revealed the response mechanism of alfalfa to combined cold and saline-alkali stress. Plant J. 2024, 119, 1900–1919. [Google Scholar] [CrossRef]
- Ma, L.; Lian, Y.; Li, S.; Fahim, A.M.; Hou, X.; Liu, L.; Pu, Y.; Yang, G.; Wang, W.; Wu, J.; et al. Integrated transcriptome and metabolome analysis revealed molecular regulatory mechanism of saline-alkali stress tolerance and identified bHLH142 in winter rapeseed (Brassica rapa). Int. J. Biol. Macromol. 2025, 295, 139542. [Google Scholar] [CrossRef]
- Zhang, J.; Zhang, P.; Huo, X.; Gao, Y.; Chen, Y.; Song, Z.; Wang, F.; Zhang, J. Comparative phenotypic and transcriptomic analysis reveals key responses of upland cotton to salinity stress during postgermination. Front. Plant Sci. 2021, 12, 639104. [Google Scholar] [CrossRef]
- Zhang, Z.; Yu, H.; Tao, M.; Lv, T.; Li, F.; Yu, D.; Liu, C. Mechanistic insight into the impact of polystyrene microparticle on submerged plant during asexual propagules germination to seedling: Internalization in functional organs and alterations of physiological phenotypes. J. Hazard. Mater. 2024, 469, 133929. [Google Scholar] [CrossRef]
- Want, E.; Masson, P. Processing and analysis of GC/LC-MS-based metabolomics data. In Metabolic Profiling: Methods and Protocols; Metz, T.O., Ed.; Humana Press: Totowa, NJ, USA, 2011; Volume 708, pp. 277–298. [Google Scholar] [CrossRef]
- Kanehisa, M.; Furumichi, M.; Sato, Y.; Kawashima, M.; Ishiguro-Watanabe, M. KEGG for taxonomy-based analysis of pathways and genomes. Nucleic Acids Res. 2023, 51, D587–D592. [Google Scholar] [CrossRef]
- Zhang, C.; Wang, H.; Tian, X.; Lin, X.; Han, Y.; Han, Z.; Sha, H.; Liu, J.; Liu, J.; Zhang, J.; et al. A transposon insertion in the promoter of OsUBC12 enhances cold tolerance during japonica rice germination. Nat. Commun. 2024, 15, 2211. [Google Scholar] [CrossRef] [PubMed]
- Pertea, M.; Kim, D.; Pertea, G.M.; Leek, J.T.; Salzberg, S.L. Transcript-level expression analysis of RNA-seq experiments with HISAT, StringTie and Ballgown. Nat. Protoc. 2016, 11, 1650–1667. [Google Scholar] [CrossRef] [PubMed]
- Li, H.; Liu, L.; Kong, X.; Wang, X.; Si, A.; Zhao, F.; Huang, Q.; Yu, Y.; Chen, Z. Time-course transcriptomics analysis reveals molecular mechanisms of salt-tolerant and salt-sensitive cotton cultivars in response to salt stress. Int. J. Mol. Sci. 2025, 26, 329. [Google Scholar] [CrossRef] [PubMed]
- Letunic, I.; Yamada, T.; Kanehisa, M.; Bork, P. IPath: Interactive exploration of biochemical pathways and networks. Trends Biochem. Sci. 2008, 33, 101–103. [Google Scholar] [CrossRef]
- Zhang, S.; Zhang, M.; Tian, L.; Zhi, Z.; Wang, X.; Jia, W.; Zhou, R.; Chen, H.; Zhu, G.P.; Chen, X.; et al. Integrated transcriptome and chromatin accessibility dynamics in developing walnut kernels reveal regulators of oil accumulation. Ind. Crops Prod. 2025, 233, 121380. [Google Scholar] [CrossRef]
- Mu, C.; Zhou, L.; Shan, L.; Li, F.; Li, Z. Phosphatase GhDs PTP3a interacts with annexin protein GhANN8b to reversely regulate salt tolerance in cotton (Gossypium spp.). New Phytol. 2019, 223, 1856–1872. [Google Scholar] [CrossRef]
- Chen, C.; Chen, H.; Zhang, Y.; Thomas, H.R.; Frank, M.H.; He, Y.; Xia, R. TBtools: An integrative toolkit developed for interactive analyses of big Biological Data. Mol. Plant 2020, 13, 1194–1202. [Google Scholar] [CrossRef]
- Zörb, C.; Geilfus, C.M.; Dietz, K.J. Salinity and crop yield. Plant Biol. 2019, 21, 31–38. [Google Scholar] [CrossRef]
- Ren, W.; Chen, L.; Wang, Q.; Ren, Y. Transcriptome and metabolome Analysis of Upland Cotton (Gossypium hirsutum) Seed Pretreatment with MgSO4 in Response to Salinity Stress. Life 2022, 12, 921. [Google Scholar] [CrossRef]
- Dong, Z.; Fu, Q.; Huang, J.; Qi, T.; Fu, Y.; Kaisaier, K. Analysis of salt tolerance capacity of Xinjiang Cotton Guring germination. J. Agric. Sci. Technol. 2025, 27, 57–67. [Google Scholar]
- Dong, Z.; Xu, F.; Fu, Q.; Huang, J.; Qi, T.; Meng, A.; Fu, Y.; Kaisaier, K. Effects of different types of salt and alkali stress on cotton seed germination. Xinjiang Agric. Sci. 2024, 61, 1831–1844. [Google Scholar]
- Wang, W.; Huang, S.; Wang, Z.; Cao, P.; Luo, M.; Wang, F. Unraveling wheat’s response to salt stress during early growth stages through transcriptomic analysis and co-expression network profiling. BMC Genom. Data 2024, 25, 36. [Google Scholar] [CrossRef]
- Xia, K.; Liu, A.; Wang, Y.; Yang, W.; Jin, Y. Mechanism of salt-inhibited early seed germination analysed by transcriptomic sequencing. Seed Sci. Res. 2019, 29, 73–84. [Google Scholar] [CrossRef]
- Yang, D.; Ha, Y.; Lee, M.M.; Nam, K.H. Salt overly sensitive components differentially regulate seed germination and seedling growth under saline conditions in Arabidopsis. J. Plant Biol. 2025, 68, 49–59. [Google Scholar] [CrossRef]
- Zhang, J.; Xu, T.; Liu, Y.; Chen, T.; Zhang, Q.; Li, W.; Zhou, H.; Zhang, Y.; Zhang, Z. Molecular insights into salinity responsiveness in contrasting genotypes of rice at the seedling stage. Int. J. Mol. Sci. 2022, 23, 1624. [Google Scholar] [CrossRef] [PubMed]
- Ren, W.; Wang, Q.; Chen, L.; Ren, Y. Transcriptome and metabolome Analyses of Salt Stress Response in Cotton (Gossypium hirsutum) Seed pretreated with NaCl. Agronomy 2022, 12, 1849. [Google Scholar] [CrossRef]
- Yuan, Y.; Xing, H.; Zeng, W.; Xu, J.; Mao, L.; Wang, L.; Feng, W.; Tao, J.; Wang, H.; Zhang, H.; et al. Genome-wide association and differential expression analysis of salt tolerance in Gossypium hirsutum L. at the germination stage. BMC Plant Biol. 2019, 19, 394. [Google Scholar] [CrossRef] [PubMed]
- Chen, Y.; Li, H.; Zhang, S.; Du, S.; Wang, G.; Zhang, J.; Jiang, J. Analysis of the Antioxidant Mechanism of Tamarix ramosissima Roots under NaCl Stress Based on Physiology, transcriptomic and metabolomic. Antioxidants 2022, 11, 2362. [Google Scholar] [CrossRef]
- Liu, Y.; Su, M.; Zhao, X.; Liu, M.; Wu, J.; Wu, X.; Lu, Z.; Han, Z. Combined transcriptomic and metabolomic analysis revealed the salt tolerance mechanism of Populus talassica × Populus euphratica. BMC Plant Biol. 2025, 25, 361. [Google Scholar] [CrossRef]
- Zhou, Y.; Ma, G.; Li, W.; Xie, L.; Zhan, S.; Yao, X.; Zuo, Z.; Tian, D. Analysis of volatile metabolome and transcriptome in sweet basil under drought stress. Curr. Issues Mol. Biol. 2025, 47, 117. [Google Scholar] [CrossRef]
- Xu, J.; Zhou, Y.; Xu, Z.; Chen, Z.; Duan, L. Combining Physiological and metabolomic Analysis to Unravel the Regulations of coronatine Alleviating water Stress in Tobacco (Nicotiana tabacum L.). Biomolecules 2020, 10, 99. [Google Scholar] [CrossRef]
- Zhi, X.; Bian, X.; Yu, J.; Xiao, X.; Duan, B.; Huang, F.; Jiang, Z.; Zhou, G.; Ma, N. Comparative metabolomics analysis of tolerant and sensitive genotypes of rapeseed (Brassica napus L.) seedlings under drought stress. Agric. Water Manag. 2024, 296, 108797. [Google Scholar] [CrossRef]
- Li, X.; Hu, N.; Li, Y.; Tang, H.; Huang, X.; Yang, T.; Xu, J. Integrated Ultrastructural, Physiological, Transcriptomic, and Metabolomic Analysis Uncovers the Mechanisms by Which Nicotinamide Alleviates Cadmium Toxicity In Pistia stratiotes L. J. Hazard. Mater. 2024, 467, 133702. [Google Scholar] [CrossRef] [PubMed]
- Park, J.; Lee, N.; Kim, H.; Kim, D.; Shin, S.; Choi, S.; Choi, G.J.; Son, H. A mitochondrial NAD/NADH kinase governs fungal virulence through an oxidative stress response and arginine biosynthesis in Fusarium graminearum. Microbiol. Res. 2024, 283, 127692. [Google Scholar] [CrossRef] [PubMed]
- Ozturk, M.; Turkyilmaz Unal, B.; García-Caparrós, P.; Khursheed, A.; Gul, A.; Hasanuzzaman, M. Osmoregulation and its actions during the drought stress in plants. Physiol. Plant. 2021, 172, 1321–1335. [Google Scholar] [CrossRef]
- Wang, Y.; Mostafa, S.; Zeng, W.; Jin, B. Function and mechanism of jasmonic acid in plant responses to abiotic and biotic stresses. Int. J. Mol. Sci. 2021, 22, 8568. [Google Scholar] [CrossRef]
- Zhao, Y.; Dong, W.; Zhang, N.; Ai, X.; Wang, M.; Huang, Z.; Xiao, L.; Xia, G. A wheat allene oxide cyclase gene enhances salinity tolerance via jasmonate signaling. Plant Physiol. 2014, 164, 1068–1076. [Google Scholar] [CrossRef]
- Li, J.; Lou, S.; Gong, J.; Liang, J.; Zhang, J.; Zhou, X.; Li, J.; Wang, L.; Zhai, M.; Duan, L.; et al. Coronatine-treated seedlings increase the tolerance of cotton to low-temperature stress. Plant Physiol. Biochem. 2024, 213, 108832. [Google Scholar] [CrossRef]
- Sohn, S.I.; Pandian, S.; Rakkammal, K.; Largia, M.J.V.; Thamilarasan, S.K.; Balaji, S.; Zoclanclounon, Y.A.B.; Shilpha, J.; Ramesh, M. Jasmonates in plant growth and development and elicitation of secondary metabolites: An updated overview. Front. Plant Sci. 2022, 13, 942789. [Google Scholar] [CrossRef]
- Kaur, J.; Viswanathan P, A.; Bari, V.K. CRISPR/Cas9-mediated editing of jasmonic acid pathways to enhance biotic & abiotic stress tolerance: An overview & prospects. Funct. Integr. Genom. 2025, 25, 125. [Google Scholar] [CrossRef]
- Du, H.; Liu, H.; Xiong, L. Endogenous auxin and jasmonic acid levels are differentially modulated by abiotic stresses in rice. Front. Plant Sci. 2013, 4, 397. [Google Scholar] [CrossRef] [PubMed]
- Shiraku, M.L.; Magwanga, R.O.; Cai, X.; Kirungu, J.N.; Xu, Y.; Mehari, T.G.; Hou, Y.; Wang, Y.; Agong, S.G.; Peng, R.; et al. Functional characterization of GhACX3 gene reveals its significant role in enhancing drought and salt stress tolerance in cotton. Front. Plant Sci. 2021, 12, 658755. [Google Scholar] [CrossRef] [PubMed]
- Li, Z.; Yao, Z.; Ruan, M.; Wang, R.; Ye, Q.; Wan, H.; Zhou, G.; Cheng, Y.; Guo, S.; Liu, C.; et al. The PLA gene family in tomato: Identification, phylogeny, and functional characterization. Genes 2025, 16, 130. [Google Scholar] [CrossRef] [PubMed]
- Dong, Y.X.; Song, J.K.; Zhang, M.; Shahzad, K.; Zhang, X.X.; Guo, L.P.; Qi, T.X.; Tang, H.N.; Shi, L.P.; Qiao, X.Q.; et al. Integrated multiple environmental tests and QTL mapping uncover novel candidate genes for seed oil content in upland cotton. Ind. Crops Prod. 2024, 220, 119193. [Google Scholar] [CrossRef]
- He, M.; Ding, N.Z. Plant unsaturated fatty acids: Multiple roles in stress response. Front. Plant Sci. 2020, 11, 562785. [Google Scholar] [CrossRef]
- Zheng, X.W.; Cao, X.Y.; Jiang, W.H.; Xu, G.Z.; Liang, Q.Z.; Yang, Z.Y. Cryoprotectant-mediated cold stress mitigation in litchi flower development: Transcriptomic and metabolomic perspectives. Metabolites 2024, 14, 223. [Google Scholar] [CrossRef]
- Qian, G.; Wang, M.; Wang, X.; Liu, K.; Li, Y.; Bu, Y.; Li, L. Integrated Transcriptome and Metabolome Analysis of Rice Leaves Response to High Saline–Alkali Stress. Int. J. Mol. Sci. 2023, 24, 4062. [Google Scholar] [CrossRef]
Disclaimer/Publisher’s Note: The statements, opinions and data contained in all publications are solely those of the individual author(s) and contributor(s) and not of MDPI and/or the editor(s). MDPI and/or the editor(s) disclaim responsibility for any injury to people or property resulting from any ideas, methods, instructions or products referred to in the content. |
© 2025 by the authors. Licensee MDPI, Basel, Switzerland. This article is an open access article distributed under the terms and conditions of the Creative Commons Attribution (CC BY) license (https://creativecommons.org/licenses/by/4.0/).





