Unveiling Let-7a’s Therapeutic Role in Ewing Sarcoma Through Molecular Docking and Deformation Energy Analysis
Abstract
1. Introduction
2. Computational Methodology
2.1. Retrieval of miRNA Sequences from miRBase and miRDB
2.2. National Center for Biotechnology Information (NCBI)
2.3. miRNA and mRNA Model Predictions
2.4. Molecular Docking of Mature miRNA and mRNA
2.5. KEGG Pathway Prediction of miRNAs
3. Results and Discussion
3.1. Retrieval of mRNA of EWSR1
3.2. Sequence and Structural Analysis of Generated Models
3.3. Molecular Docking Analysis
3.3.1. HNADOCK Docking
3.3.2. PatchDock Docking
3.3.3. Interaction Behavior
3.3.4. EWS-FLI1 Docking Interaction
3.4. Anisotropic Network Model Analysis
Correlation Analysis by Two-Dimensional Matrices
3.5. Inter-Nucleotide Distance Fluctuations and Deformation Energy
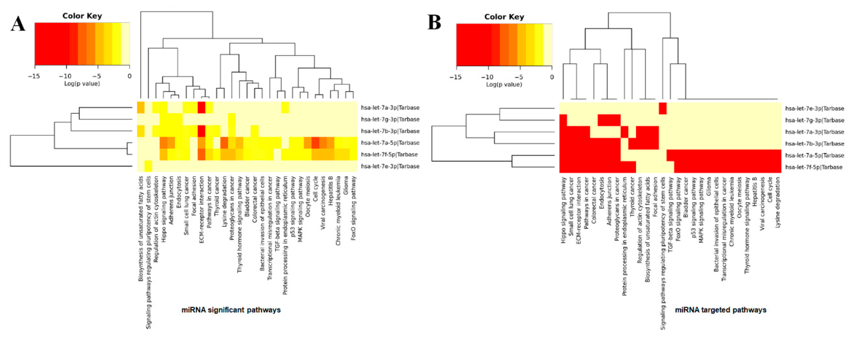
3.6. miRNA KEGG Pathways Analysis
3.7. hsa-let-7a-3p Target Gene and Target Pathway Networks
3.8. Mechanistic Pathway of ES
4. Conclusions
Author Contributions
Funding
Institutional Review Board Statement
Informed Consent Statement
Data Availability Statement
Acknowledgments
Conflicts of Interest
References
- Rani, P.V.; Shyamala, K.; Girish, H.C.; Murgod, S. Pathogenesis of Ewing sarcoma: A review. J. Adv. Clin. Res. Insights 2015, 2, 164–168. [Google Scholar] [CrossRef]
- Rana, K.A.; Meyer, J.; Ibrahim, S.; Ralls, M.; Kent, P.M. The role of imaging of malignant bone tumors in children and young adults. Curr. Probl. Cancer 2013, 37, 181–191. [Google Scholar] [CrossRef] [PubMed]
- Burchill, S. Ewing’s sarcoma: Diagnostic, prognostic, and therapeutic implications of molecular abnormalities. J. Clin. Pathol. 2003, 56, 96–102. [Google Scholar] [CrossRef]
- De Vito, C.; Riggi, N.; Suva, M.-L.; Janiszewska, M.; Horlbeck, J.; Baumer, K.; Provero, P.; Stamenkovic, I. Let-7a is a direct EWS-FLI-1 target implicated in Ewing’s sarcoma development. PLoS ONE 2011, 6, e23592. [Google Scholar] [CrossRef]
- Herrero-Martin, D.; Fourtouna, A.; Niedan, S.; Riedmann, L.T.; Schwentner, R.; Aryee, D.N. Factors affecting EWS-FLI1 activity in Ewing’s sarcoma. Sarcoma 2011, 2011, 352580. [Google Scholar] [CrossRef]
- Taylor, B.S.; Barretina, J.; Maki, R.G.; Antonescu, C.R.; Singer, S.; Ladanyi, M. Advances in sarcoma genomics and new therapeutic targets. Nat. Rev. Cancer 2011, 11, 541–557, Erratum in Nat. Rev. Cancer 2011, 11, 685.. [Google Scholar] [CrossRef]
- Aalto, A.P.; Pasquinelli, A.E. Small non-coding RNAs mount a silent revolution in gene expression. Curr. Opin. Cell Biol. 2012, 24, 333–340. [Google Scholar] [CrossRef]
- Zoroddu, S.; Sias, F.; Bagella, L. The Double Life of microRNAs in Bone Sarcomas: Oncogenic Drivers and Tumor Suppressors. Int. J. Mol. Sci. 2025, 26, 4814. [Google Scholar] [CrossRef] [PubMed]
- Farazi, T.A.; Spitzer, J.I.; Morozov, P.; Tuschl, T. miRNAs in human cancer. J. Pathol. 2011, 223, 102–115. [Google Scholar] [CrossRef]
- Faramin Lashkarian, M.; Hashemipour, N.; Niaraki, N.; Soghala, S.; Moradi, A.; Sarhangi, S.; Hatami, M.; Aghaei-Zarch, F.; Khosravifar, M.; Mohammadzadeh, A.; et al. MicroRNA-122 in human cancers: From mechanistic to clinical perspectives. Cancer Cell Int. 2023, 23, 29. [Google Scholar] [CrossRef]
- Peng, Y.; Croce, C.M. The role of MicroRNAs in human cancer. Signal Transduct. Target. Ther. 2016, 1, 15004. [Google Scholar] [CrossRef]
- Ardekani, A.M.; Naeini, M.M. The role of microRNAs in human diseases. Avicenna J. Med. Biotechnol. 2010, 2, 161. [Google Scholar]
- Boyerinas, B.; Park, S.-M.; Hau, A.; Murmann, A.E.; Peter, M.E. The role of let-7 in cell differentiation and cancer. Endocr.-Relat. Cancer 2010, 17, F19–F36. [Google Scholar] [CrossRef]
- Chirshev, E.; Oberg, K.C.; Ioffe, Y.J.; Unternaehrer, J.J. Let-7 as biomarker, prognostic indicator, and therapy for precision medicine in cancer. Clin. Transl. Med. 2019, 8, 24. [Google Scholar] [CrossRef] [PubMed]
- Thammaiah, C.K.; Jayaram, S. Role of let-7 family microRNA in breast cancer. Non-Coding RNA Res. 2016, 1, 77–82. [Google Scholar] [CrossRef] [PubMed]
- Parafioriti, A.; Bason, C.; Armiraglio, E.; Calciano, L.; Daolio, P.A.; Berardocco, M.; Di Bernardo, A.; Colosimo, A.; Luksch, R.; Berardi, A.C. Ewing’s sarcoma: An analysis of miRNA expression profiles and target genes in paraffin-embedded primary tumor tissue. Int. J. Mol. Sci. 2016, 17, 656. [Google Scholar] [CrossRef]
- Hassan, M.; Shahzadi, S.; Kloczkowski, A. BPS2025-Let-7a as a possible therapeutic target for Ewing’s sarcoma. Biophys. J. 2025, 124, 487a. [Google Scholar] [CrossRef]
- Pettersen, E.F.; Goddard, T.D.; Huang, C.C.; Couch, G.S.; Greenblatt, D.M.; Meng, E.C.; Ferrin, T.E. UCSF Chimera—A visualization system for exploratory research and analysis. J. Comput. Chem. 2004, 25, 1605–1612. [Google Scholar] [CrossRef]
- Abramson, J.; Adler, J.; Dunger, J.; Evans, R.; Green, T.; Pritzel, A.; Ronneberger, O.; Willmore, L.; Ballard, A.J.; Bambrick, J.; et al. Accurate structure prediction of biomolecular interactions with AlphaFold 3. Nature 2024, 630, 493–500. [Google Scholar] [CrossRef]
- Shen, T.; Hu, Z.; Sun, S.; Liu, D.; Wong, F.; Wang, J.; Chen, J.; Wang, Y.; Hong, L.; Xiao, J.; et al. Accurate RNA 3D structure prediction using a language model-based deep learning approach. Nat. Methods 2024, 21, 2287–2298. [Google Scholar] [CrossRef]
- Wang, W.; Feng, C.; Han, R.; Wang, Z.; Ye, L.; Du, Z.; Wei, H.; Zhang, F.; Peng, Z.; Yang, J. trRosettaRNA: Automated prediction of RNA 3D structure with transformer network. Nat. Commun. 2023, 14, 7266. [Google Scholar] [CrossRef]
- Baek, M.; McHugh, R.; Anishchenko, I.; Jiang, H.; Baker, D.; DiMaio, F. Accurate prediction of protein–nucleic acid complexes using RoseTTAFoldNA. Nat. Methods 2024, 21, 117–121. [Google Scholar] [CrossRef]
- Krokidis, M.G.; Koumadorakis, D.E.; Lazaros, K.; Ivantsik, O.; Exarchos, T.P.; Vrahatis, A.G.; Kotsiantis, S.; Vlamos, P. AlphaFold3: An overview of applications and performance insights. Int. J. Mol. Sci. 2025, 26, 3671. [Google Scholar] [CrossRef]
- Ludaic, M.; Elofsson, A. Limits of deep-learning-based RNA prediction methods. bioRxiv 2025. [Google Scholar] [CrossRef]
- Krokidis, M.G.; Dimitrakopoulos, G.N.; Vrahatis, A.G.; Exarchos, T.P.; Vlamos, P. Challenges and limitations in computational prediction of protein misfolding in neurodegenerative diseases. Front. Comput. Neurosci. 2024, 17, 1323182. [Google Scholar] [CrossRef]
- Hassan, M.; Shahzadi, S.; Alashwal, H.; Zaki, N.; Seo, S.-Y.; Moustafa, A.A. Exploring the mechanistic insights of Cas scaffolding protein family member 4 with protein tyrosine kinase 2 in Alzheimer’s disease by evaluating protein interactions through molecular docking and dynamic simulations. Neurol. Sci. 2018, 39, 1361–1374. [Google Scholar] [CrossRef]
- Hassan, M.; Zahid, S.; Alashwal, H.; Kloczkowski, A.; Moustafa, A.A. Mechanistic insights into TNFR1/MADD death domains in Alzheimer’s disease through conformational molecular dynamic analysis. Sci. Rep. 2021, 11, 12256. [Google Scholar] [CrossRef]
- Studio, D. Accelrys [2.1]; Discovery Studio: London, UK, 2008. [Google Scholar]
- Eyal, E.; Yang, L.-W.; Bahar, I. Anisotropic network model: Systematic evaluation and a new web interface. Bioinformatics 2006, 22, 2619–2627. [Google Scholar] [CrossRef] [PubMed]
- Vlachos, I.S.; Zagganas, K.; Paraskevopoulou, M.D.; Georgakilas, G.; Karagkouni, D.; Vergoulis, T.; Dalamagas, T.; Hatzigeorgiou, A.G. DIANA-miRPath v3. 0: Deciphering microRNA function with experimental support. Nucleic Acids Res. 2015, 43, W460–W466. [Google Scholar] [CrossRef] [PubMed]
- Kern, F.; Aparicio-Puerta, E.; Li, Y.; Fehlmann, T.; Kehl, T.; Wagner, V.; Ray, K.; Ludwig, N.; Lenhof, H.-P.; Meese, E.; et al. miRTargetLink 2.0—Interactive miRNA target gene and target pathway networks. Nucleic Acids Res. 2021, 49, W409–W416. [Google Scholar] [CrossRef]
- Shahzadi, S.; Yasir, M.; Kloczkowski, A.; Hassan, M. EWS-RNA Binding Protein 1: Structural Insights into Ewing Sarcoma by Conformational Dynamics Investigations. Curr. Cancer Drug Targets 2025. Online ahead of print. [Google Scholar] [CrossRef]
- Hassan, M.; Shahzadi, S.; Malik, A.; Din, S.u.; Yasir, M.; Chun, W.; Kloczkowski, A. Oncomeric profiles of microRNAs as new therapeutic targets for treatment of Ewing’s sarcoma: A composite review. Genes 2023, 14, 1849. [Google Scholar] [CrossRef]
- Cannell, I.G.; Kong, Y.W.; Bushell, M. How do microRNAs regulate gene expression? Biochem. Soc. Trans. 2008, 36, 1224–1231. [Google Scholar] [CrossRef] [PubMed]
- Bao, Y.; Wang, L.; Shi, L.; Yun, F.; Liu, X.; Chen, Y.; Chen, C.; Ren, Y.; Jia, Y. Transcriptome profiling revealed multiple genes and ECM-receptor interaction pathways that may be associated with breast cancer. Cell. Mol. Biol. Lett. 2019, 24, 38. [Google Scholar] [CrossRef]
- Hawkins, A.G.; Pedersen, E.A.; Treichel, S.; Temprine, K.; Sperring, C.; Read, J.A.; Magnuson, B.; Chugh, R.; Lawlor, E.R. Wnt/β-catenin–activated Ewing sarcoma cells promote the angiogenic switch. JCI Insight 2020, 5, e135188. [Google Scholar] [CrossRef] [PubMed]
- Neilsen, P.M.; Pishas, K.I.; Callen, D.F.; Thomas, D.M. Targeting the p53 pathway in Ewing sarcoma. Sarcoma 2010, 2011, 746939. [Google Scholar] [CrossRef] [PubMed]
- Chandhanayingyong, C.; Kim, Y.; Staples, J.R.; Hahn, C.; Lee, F.Y. MAPK/ERK signaling in osteosarcomas, Ewing sarcomas and chondrosarcomas: Therapeutic implications and future directions. Sarcoma 2012, 2012, 404810. [Google Scholar] [CrossRef]
- Zhang, Y.; Guo, J.; Li, Y.; Jiao, K.; Zhang, Y. let-7a suppresses liver fibrosis via TGFβ/SMAD signaling transduction pathway. Exp. Ther. Med. 2019, 17, 3935–3942. [Google Scholar] [CrossRef]
- Ban, J.; Bennani-Baiti, I.M.; Kauer, M.; Schaefer, K.-L.; Poremba, C.; Jug, G.; Schwentner, R.; Smrzka, O.; Muehlbacher, K.; Aryee, D.N.; et al. EWS-FLI1 suppresses NOTCH-activated p53 in Ewing’s sarcoma. Cancer Res. 2008, 68, 7100–7109. [Google Scholar] [CrossRef]
- Ma, Y.; Shen, N.; Wicha, M.S.; Luo, M. The roles of the Let-7 family of MicroRNAs in the regulation of cancer stemness. Cells 2021, 10, 2415. [Google Scholar] [CrossRef]
- Letafati, A.; Najafi, S.; Mottahedi, M.; Karimzadeh, M.; Shahini, A.; Garousi, S.; Abbasi-Kolli, M.; Sadri Nahand, J.; Tamehri Zadeh, S.S.; Hamblin, M.R.; et al. MicroRNA let-7 and viral infections: Focus on mechanisms of action. Cell. Mol. Biol. Lett. 2022, 27, 14. [Google Scholar] [CrossRef]
- Yu, L.; Davis, I.J.; Liu, P. Regulation of EWSR1-FLI1 function by post-transcriptional and post-translational modifications. Cancers 2023, 15, 382. [Google Scholar] [CrossRef]
- Kawano, M.; Tanaka, K.; Itonaga, I.; Iwasaki, T.; Tsumura, H. c-Myc represses tumor-suppressive microRNAs, let-7a, miR-16 and miR-29b, and induces cyclin D2-mediated cell proliferation in Ewing’s sarcoma cell line. PLoS ONE 2015, 10, e0138560. [Google Scholar] [CrossRef]
- Iwasaki, T.; Tanaka, K.; Kawano, M.; Itonaga, I.; Tsumura, H. Tumor-suppressive microRNA-let-7a inhibits cell proliferation via targeting of E2F2 in osteosarcoma cells. Int. J. Oncol. 2015, 46, 1543–1550. [Google Scholar] [CrossRef] [PubMed]
- Sun, X.; Tang, S.C.; Xu, C.; Wang, C.; Qin, S.; Du, N.; Liu, J.; Zhang, Y.; Li, X.; Luo, G.; et al. DICER1 regulated let-7 expression levels in p53-induced cancer repression requires cyclin D1. J. Cell. Mol. Med. 2015, 19, 1357–1365. [Google Scholar] [CrossRef]
- Tang, W.; Cai, P.; Huo, W.; Li, H.; Tang, J.; Zhu, D.; Xie, H.; Chen, P.; Hang, B.; Wang, S.; et al. Suppressive action of mi RNA s to ARP 2/3 complex reduces cell migration and proliferation via RAC isoforms in Hirschsprung disease. J. Cell. Mol. Med. 2016, 20, 1266–1275, Erratum in J. Cell. Mol. Med. 2018, 22, 5170.. [Google Scholar] [CrossRef] [PubMed]
- He, X.-y.; Chen, J.-x.; Zhang, Z.; Li, C.-l.; Peng, Q.-l.; Peng, H.-m. The let-7a microRNA protects from growth of lung carcinoma by suppression of k-Ras and c-Myc in nude mice. J. Cancer Res. Clin. Oncol. 2010, 136, 1023–1028. [Google Scholar] [CrossRef]
- Murphy, A.J.; Guyre, P.M.; Pioli, P.A. Estradiol suppresses NF-κB activation through coordinated regulation of let-7a and miR-125b in primary human macrophages. J. Immunol. 2010, 184, 5029–5037. [Google Scholar] [CrossRef]
- Akao, Y.; Nakagawa, Y.; Naoe, T. let-7 microRNA functions as a potential growth suppressor in human colon cancer cells. Biol. Pharm. Bull. 2006, 29, 903–906. [Google Scholar] [CrossRef]
- Müller, D.; Bosserhoff, A. Integrin β3 expression is regulated by let-7a miRNA in malignant melanoma. Oncogene 2008, 27, 6698–6706. [Google Scholar] [CrossRef] [PubMed]
- Lin, Y.-C.; Hsieh, L.-C.; Kuo, M.-W.; Yu, J.; Kuo, H.-H.; Lo, W.-L.; Lin, R.-J.; Yu, A.L.; Li, W.-H. Human TRIM71 and its nematode homologue are targets of let-7 microRNA and its zebrafish orthologue is essential for development. Mol. Biol. Evol. 2007, 24, 2525–2534. [Google Scholar] [CrossRef]
- Meng, F.; Henson, R.; Wehbe-Janek, H.; Smith, H.; Ueno, Y.; Patel, T. The MicroRNA let-7a modulates interleukin-6-dependent STAT-3 survival signaling in malignant human cholangiocytes. J. Biol. Chem. 2007, 282, 8256–8264. [Google Scholar] [CrossRef]
- Johnson, S.M.; Grosshans, H.; Shingara, J.; Byrom, M.; Jarvis, R.; Cheng, A.; Labourier, E.; Reinert, K.L.; Brown, D.; Slack, F.J. RAS is regulated by the let-7 microRNA family. Cell 2005, 120, 635–647. [Google Scholar] [CrossRef] [PubMed]
- Nie, K.; Gomez, M.; Landgraf, P.; Garcia, J.-F.; Liu, Y.; Tan, L.H.; Chadburn, A.; Tuschl, T.; Knowles, D.M.; Tam, W. MicroRNA-mediated down-regulation of PRDM1/Blimp-1 in Hodgkin/Reed-Sternberg cells: A potential pathogenetic lesion in Hodgkin lymphomas. Am. J. Pathol. 2008, 173, 242–252. [Google Scholar] [CrossRef] [PubMed]
- Papagiannakopoulos, T.; Shapiro, A.; Kosik, K.S. MicroRNA-21 targets a network of key tumor-suppressive pathways in glioblastoma cells. Cancer Res. 2008, 68, 8164–8172. [Google Scholar] [CrossRef]
- Watanabe, S.; Ueda, Y.; Akaboshi, S.-i.; Hino, Y.; Sekita, Y.; Nakao, M. HMGA2 maintains oncogenic RAS-induced epithelial-mesenchymal transition in human pancreatic cancer cells. Am. J. Pathol. 2009, 174, 854–868. [Google Scholar] [CrossRef]
- Beitzinger, M.; Peters, L.; Zhu, J.Y.; Kremmer, E.; Meister, G. Identification of human microRNA targets from isolated argonaute protein complexes. RNA Biol. 2007, 4, 76–84. [Google Scholar] [CrossRef]
- Shell, S.; Park, S.-M.; Radjabi, A.R.; Schickel, R.; Kistner, E.O.; Jewell, D.A.; Feig, C.; Lengyel, E.; Peter, M.E. Let-7 expression defines two differentiation stages of cancer. Proc. Natl. Acad. Sci. USA 2007, 104, 11400–11405. [Google Scholar] [CrossRef]
- Liu, K.; Zhang, C.; Li, T.; Ding, Y.; Tu, T.; Zhou, F.; Qi, W.; Chen, H.; Sun, X. Let-7a inhibits growth and migration of breast cancer cells by targeting HMGA1. Int. J. Oncol. 2015, 46, 2526–2534. [Google Scholar] [CrossRef] [PubMed]
- Lu, L.; Katsaros, D.; Rigault de la Longrais, I.A.; Sochirca, O.; Yu, H. Hypermethylation of let-7a-3 in epithelial ovarian cancer is associated with low insulin-like growth factor-II expression and favorable prognosis. Cancer Res. 2007, 67, 10117–10122. [Google Scholar] [CrossRef] [PubMed]
- He, X.; Duan, C.; Chen, J.; Ou-Yang, X.; Zhang, Z.; Li, C.; Peng, H. Let-7a elevates p21WAF1 levels by targeting of NIRF and suppresses the growth of A549 lung cancer cells. FEBS Lett. 2009, 583, 3501–3507. [Google Scholar] [CrossRef]
- Tokumaru, S.; Suzuki, M.; Yamada, H.; Nagino, M.; Takahashi, T. let-7 regulates Dicer expression and constitutes a negative feedback loop. Carcinogenesis 2008, 29, 2073–2077. [Google Scholar] [CrossRef]
- Yu, F.; Yao, H.; Zhu, P.; Zhang, X.; Pan, Q.; Gong, C.; Huang, Y.; Hu, X.; Su, F.; Lieberman, J.; et al. let-7 regulates self renewal and tumorigenicity of breast cancer cells. Cell 2007, 131, 1109–1123. [Google Scholar] [CrossRef]
- Takane, K.; Fujishima, K.; Watanabe, Y.; Sato, A.; Saito, N.; Tomita, M.; Kanai, A. Computational prediction and experimental validation of evolutionarily conserved microRNA target genes in bilaterian animals. BMC Genom. 2010, 11, 101. [Google Scholar] [CrossRef]
- Tsang, W.P.; Kwok, T.T. Let-7a microRNA suppresses therapeutics-induced cancer cell death by targeting caspase-3. Apoptosis 2008, 13, 1215–1222. [Google Scholar] [CrossRef]
- Wu, L.; Fan, J.; Belasco, J.G. MicroRNAs direct rapid deadenylation of mRNA. Proc. Natl. Acad. Sci. USA 2006, 103, 4034–4039. [Google Scholar] [CrossRef]
- Dong, Q.; Meng, P.; Wang, T.; Qin, W.; Qin, W.; Wang, F.; Yuan, J.; Chen, Z.; Yang, A.; Wang, H. MicroRNA let-7a inhibits proliferation of human prostate cancer cells in vitro and in vivo by targeting E2F2 and CCND2. PLoS ONE 2010, 5, e10147. [Google Scholar] [CrossRef]
- Iliopoulos, D.; Hirsch, H.A.; Struhl, K. An epigenetic switch involving NF-κB, Lin28, Let-7 MicroRNA, and IL6 links inflammation to cell transformation. Cell 2009, 139, 693–706. [Google Scholar] [CrossRef] [PubMed]
- Mongroo, P.S.; Noubissi, F.K.; Cuatrecasas, M.; Kalabis, J.; King, C.E.; Johnstone, C.N.; Bowser, M.J.; Castells, A.; Spiegelman, V.S.; Rustgi, A.K. IMP-1 displays cross-talk with K-Ras and modulates colon cancer cell survival through the novel proapoptotic protein CYFIP2. Cancer Res. 2011, 71, 2172–2182. [Google Scholar] [CrossRef] [PubMed]
- Kim, S.-J.; Shin, J.-Y.; Lee, K.-D.; Bae, Y.-K.; Sung, K.W.; Nam, S.J.; Chun, K.-H. MicroRNA let-7a suppresses breast cancer cell migration and invasion through downregulation of CC chemokine receptor type 7. Breast Cancer Res. 2012, 14, R14. [Google Scholar] [CrossRef] [PubMed]
- Bhutia, Y.D.; Hung, S.W.; Krentz, M.; Patel, D.; Lovin, D.; Manoharan, R.; Thomson, J.M.; Govindarajan, R. Differential processing of let-7 a precursors influences RRM2 expression and chemosensitivity in pancreatic cancer: Role of LIN-28 and SET oncoprotein. PLoS ONE 2013, 8, e53436. [Google Scholar] [CrossRef] [PubMed]
- Yang, X.; Rutnam, Z.J.; Jiao, C.; Wei, D.; Xie, Y.; Du, J.; Zhong, L.; Yang, B.B. An anti-let-7 sponge decoys and decays endogenous let-7 functions. Cell Cycle 2012, 11, 3097–3108. [Google Scholar] [CrossRef] [PubMed][Green Version]
- Boyerinas, B.; Park, S.-M.; Shomron, N.; Hedegaard, M.M.; Vinther, J.; Andersen, J.S.; Feig, C.; Xu, J.; Burge, C.B.; Peter, M.E. Identification of let-7–regulated oncofetal genes. Cancer Res. 2008, 68, 2587–2591. [Google Scholar] [CrossRef] [PubMed]
- Melo, S.A.; Esteller, M. Dysregulation of microRNAs in cancer: Playing with fire. FEBS Lett. 2011, 585, 2087–2099, Erratum in FEBS Lett. 2021, 595, 2068. [Google Scholar] [CrossRef] [PubMed]















| miRNAs | Precursor miRNAs | Mature miRNAs |
|---|---|---|
| hsa-let-7a-1 | ugggaugagguaguagguuguauaguuuuagggucacacccaccac auccu-uucugucaucuaacauaucaa-----------uagagggu | ugagguaguagguuguauaguu (5p) cuauacaaucuacugucuuuc (3p) |
| hsa-let-7b | cggggugagguaguagguugugugguuucagggcagugauguugccccucgg guccc-uuccgucauccaacauaucaa--------------------uagaa | ugagguaguagguugugugguu (5p) |
| hsa-let-7e | cccgggcugagguaggagguuguauaguuga----ggaggac ggaccccuuucgauccuccggcauauca-cuagaggaaccca | cuauacggccuccuagcuuucc (3p) |
| hsa-let-7f-1 | ucagagugagguaguagauuguauaguugu---------gggguagugaaguc ccuuccguuaucuaacauaucaauagaggacuugucccauuuu | cuauacaaucuauugccuuccc (3p) |
| hsa-let-7g | aggcugagguaguaguuuguacaguuugagggucu-augauaccac accg-uuccgucaccggacaugucaa-----uagaggac-auggcc | cuguacaggccacugccuugc (3p) |
| miRNAs | Pathway | Gene Count | Adjusted p-Value | Enrichment Score (−log10 p) |
|---|---|---|---|---|
| hsa-let-7a-3p | ECM–receptor interaction | 10 | 1.0 × 10−6 | 6.00 |
| hsa-let-7b-3p | Thyroid hormone signaling pathway | 8 | 3.2 × 10−5 | 4.49 |
| hsa-let-7c-3p | Signaling pathways regulating pluripotency | 12 | 2.5 × 10−7 | 6.60 |
| hsa-let-7d-3p | PI3K-Akt signaling pathway | 9 | 5.0 × 10−4 | 3.30 |
| hsa-let-7e-3p | Focal adhesion | 7 | 2.0 × 10−3 | 2.70 |
| miRs | Target Genes | Experiment(s) | Ref |
|---|---|---|---|
| hsa-let-7a-3p | CCND2 | qRT-PCR, Western blot | [44] |
| hsa-let-7a-3p | E2F2 | Western blot | [45] |
| hsa-let-7a-3p | CCND1 | Luciferase reporter assay | [46] |
| hsa-let-7a-3p | APOBEC3A | Luciferase reporter assay | [47] |
| hsa-let-7a-5p | MYC | Western blot | [48] |
| hsa-let-7a-5p | NKIRAS2 | Western blot | [49] |
| hsa-let-7a-5p | MYC | qRT-PCR, Western blot | [50] |
| hsa-let-7a-5p | ITGB3 | qRT-PCR, Western blot | [51] |
| hsa-let-7a-5p | TRIM71 | Luciferase reporter assay | [52] |
| hsa-let-7a-5p | NF2 | qRT-PCR, Western blot | [53] |
| hsa-let-7a-5p | NRAS | Luciferase reporter assay | [54] |
| hsa-let-7a-5p | KRAS | Western blot | [48] |
| hsa-let-7a-5p | PRDM1 | Luciferase reporter assay | [55] |
| hsa-let-7a-5p | TRIM71 | Luciferase reporter assay | [56] |
| hsa-let-7a-5p | HMGA1 | Luciferase reporter assay | [57] |
| hsa-let-7a-5p | RAVER2 | Western blot | [58] |
| hsa-let-7a-5p | HMGA2 | qRT-PCR, Western blot | [59] |
| hsa-let-7a-5p | HMGA1 | qRT-PCR, Western blot | [60] |
| hsa-let-7a-5p | IGF2 | Luciferase reporter assay | [61] |
| hsa-let-7a-5p | UHRF2 | qRT-PCR, Western blot | [62] |
| hsa-let-7a-5p | DICER1 | Western blot, Northern blot | [63] |
| hsa-let-7a-5p | HRAS | Luciferase reporter assay | [64] |
| hsa-let-7a-5p | AGO4 | Luciferase reporter assay | [65] |
| hsa-let-7a-5p | CASP3 | Western blot | [66] |
| hsa-let-7a-5p | LIN28A | B-globin reporter assay | [67] |
| hsa-let-7a-5p | E2F2 | qRT-PCR, Western blot | [68] |
| hsa-let-7a-5p | IL6 | qRT-PCR, Western blot | [69] |
| hsa-let-7a-5p | CCND2 | qRT-PCR, Western blot | [44] |
| hsa-let-7a-5p | IGF2BP1 | qRT-PCR, Western blot | [70] |
| hsa-let-7a-5p | CDC34 | Immunoblot, qRT-PCR, | [70] |
| hsa-let-7a-5p | CCR7 | qRT-PCR, Western blot | [71] |
| hsa-let-7a-5p | RRM2 | qRT-PCR, Western blot | [72] |
| hsa-let-7a-5p | HAS2 | Luciferase reporter assay | [73] |
Disclaimer/Publisher’s Note: The statements, opinions and data contained in all publications are solely those of the individual author(s) and contributor(s) and not of MDPI and/or the editor(s). MDPI and/or the editor(s) disclaim responsibility for any injury to people or property resulting from any ideas, methods, instructions or products referred to in the content. |
© 2025 by the authors. Licensee MDPI, Basel, Switzerland. This article is an open access article distributed under the terms and conditions of the Creative Commons Attribution (CC BY) license (https://creativecommons.org/licenses/by/4.0/).
Share and Cite
Hassan, M.; Malik, A.; Shahzadi, S.; Kloczkowski, A. Unveiling Let-7a’s Therapeutic Role in Ewing Sarcoma Through Molecular Docking and Deformation Energy Analysis. Curr. Issues Mol. Biol. 2025, 47, 948. https://doi.org/10.3390/cimb47110948
Hassan M, Malik A, Shahzadi S, Kloczkowski A. Unveiling Let-7a’s Therapeutic Role in Ewing Sarcoma Through Molecular Docking and Deformation Energy Analysis. Current Issues in Molecular Biology. 2025; 47(11):948. https://doi.org/10.3390/cimb47110948
Chicago/Turabian StyleHassan, Mubashir, Amal Malik, Saba Shahzadi, and Andrzej Kloczkowski. 2025. "Unveiling Let-7a’s Therapeutic Role in Ewing Sarcoma Through Molecular Docking and Deformation Energy Analysis" Current Issues in Molecular Biology 47, no. 11: 948. https://doi.org/10.3390/cimb47110948
APA StyleHassan, M., Malik, A., Shahzadi, S., & Kloczkowski, A. (2025). Unveiling Let-7a’s Therapeutic Role in Ewing Sarcoma Through Molecular Docking and Deformation Energy Analysis. Current Issues in Molecular Biology, 47(11), 948. https://doi.org/10.3390/cimb47110948

