Next Issue
Volume 9, December
Previous Issue
Volume 9, October
 
 

J. Compos. Sci., Volume 9, Issue 11 (November 2025) – 67 articles

Cover Story (view full-size image): In the evolving field of soft robotics and biomedical technology, 4D-printed smart materials offer transformative possibilities. This review first examines the latest advances in additive manufacturing of Liquid Crystal Elastomers (LCEs), focusing on synthesis and shape programming and related advanced manufacturing technologies. Additionally, we discuss how mesogen alignment and geometry of objects control performance, and highlight versatile actuators for crawling and gripping movements, adaptive scaffolds and wearable devices. Finally, we discuss critical challenges in biocompatibility, durability and scalability while proposing a forward-looking roadmap for integrating LCEs into next-generation research. View this paper
  • Issues are regarded as officially published after their release is announced to the table of contents alert mailing list.
  • You may sign up for e-mail alerts to receive table of contents of newly released issues.
  • PDF is the official format for papers published in both, html and pdf forms. To view the papers in pdf format, click on the "PDF Full-text" link, and use the free Adobe Reader to open them.
Order results
Result details
Section
Select all
Export citation of selected articles as:
27 pages, 2965 KB  
Article
Waves After Waves: The Use of Citric Acid as Salt Crystallization Inhibitor for Improving the Resistance of Concrete in Marine Environments
by Maria Carla Ciacchella, Myrta Castellino, Andrea Tomassi, Fabio Trippetta, Assunta Marrocchi and Maria Paola Bracciale
J. Compos. Sci. 2025, 9(11), 639; https://doi.org/10.3390/jcs9110639 - 20 Nov 2025
Viewed by 592
Abstract
This study investigates the effectiveness of citric acid as a salt crystallization inhibitor aimed at improving the durability and mechanical performance of concrete exposed to marine environments. The goal is to evaluate whether the addition of citric acid can mitigate the deterioration of [...] Read more.
This study investigates the effectiveness of citric acid as a salt crystallization inhibitor aimed at improving the durability and mechanical performance of concrete exposed to marine environments. The goal is to evaluate whether the addition of citric acid can mitigate the deterioration of concrete caused by salt crystallization during wet–dry cycles and simulated wave impacts. The novelty of this work lies in the experimental demonstration that a simple and environmentally friendly organic compound can effectively reduce salt-induced damage in marine-exposed concrete. Concrete samples were subjected to repeated wet–dry cycles and simulated marine wave impacts to assess changes in their physical and elastic properties. Variations in P-wave and S-wave velocities, Young’s modulus, and the effects of salt crystallization within the concrete matrix were evaluated through acoustic measurements. Results show that citric acid significantly reduces internal cracking, stiffness loss, and salt accumulation, leading to enhanced structural integrity and greater resistance to environmental stressors. These findings highlight the potential of citric acid as a sustainable additive for improving the long-term durability and mechanical stability of concrete structures in marine environments. Full article
(This article belongs to the Special Issue Sustainable Cementitious Composites)
Show Figures

Figure 1

23 pages, 7034 KB  
Article
Four-Dimensional Printing of Auxetic Structures Using Nanocellulose-Reinforced PLA/PETG Blends
by Karima Bouguermouh, Mohamed Habibi, Amal Megdich, Luc Laperrière and Daniel Monplaisir
J. Compos. Sci. 2025, 9(11), 637; https://doi.org/10.3390/jcs9110637 - 20 Nov 2025
Viewed by 616
Abstract
This study explores the development of 4D-printed smart structures based on PLA/PETG (75/25) polymer blends reinforced with nanocellulose (0–3 wt%), processed using fused filament fabrication (FFF). Both conventional U-shaped specimens and anti-tri-chiral auxetic architectures were fabricated to evaluate the effects of nanocellulose on [...] Read more.
This study explores the development of 4D-printed smart structures based on PLA/PETG (75/25) polymer blends reinforced with nanocellulose (0–3 wt%), processed using fused filament fabrication (FFF). Both conventional U-shaped specimens and anti-tri-chiral auxetic architectures were fabricated to evaluate the effects of nanocellulose on mechanical performance and shape memory behavior. Tensile tests demonstrated that nanocellulose reinforcement enhanced both strength and stiffness, with the highest values observed at 2 wt% (tensile strength of 56 MPa and Young’s modulus of 3.3 GPa). In standard U-shaped samples, all compositions showed excellent shape fixity and recovery (100%). For auxetic structures, shape memory behavior and deformation response varied with nanocellulose content. Notably, 2 wt% nanocellulose yielded the highest shape recovery ratio (90.8%) and fixity (99.8%), indicating improved elasticity and structural responsiveness. Meanwhile, 1 wt% nanocellulose resulted in the highest energy absorption and more controlled deformation under compression, suggesting enhanced energy dissipation and stress distribution. A slight decrease in performance at 3 wt% is attributed to nanocellulose agglomeration and reduced polymer chain mobility. These findings highlight nanocellulose as a multifunctional additive that enables fine-tuning of mechanical and functional properties in 4D-printed structures. Depending on the intended application whether focused on energy absorption, mechanical strength, or shape recovery nanocellulose content can be strategically adjusted. This approach opens pathways for designing responsive materials suited for biomedical engineering, adaptive devices, and advanced environmental technologies. Full article
(This article belongs to the Special Issue 3D Printing and Additive Manufacturing of Composites)
Show Figures

Graphical abstract

24 pages, 6732 KB  
Article
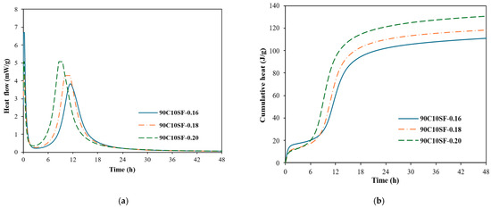
Multi-Scale Experimental Investigation of UHPC Rheology: From Cement Paste to Fiber-Reinforced Mortar Scale
by Alfred Addai-Nimoh, Jingjie Wei and Kamal H. Khayat
J. Compos. Sci. 2025, 9(11), 638; https://doi.org/10.3390/jcs9110638 - 18 Nov 2025
Viewed by 559
Abstract
Numerous studies have been published on various rheological aspects of conventional and high-performance concrete, some of which encompass multi-scale investigations. However, there is no published article that studies the rheology of ultra-high-performance concrete (UHPC) with a multi-scale approach. In this paper, a comprehensive [...] Read more.
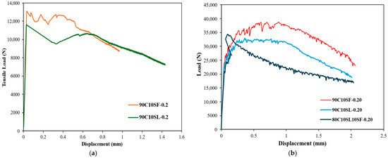
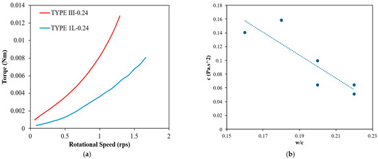
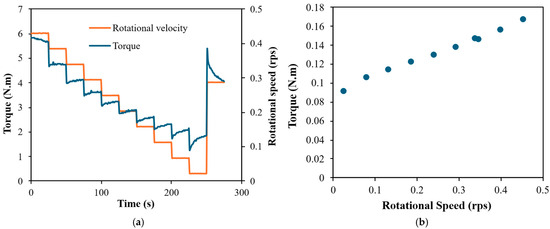
Numerous studies have been published on various rheological aspects of conventional and high-performance concrete, some of which encompass multi-scale investigations. However, there is no published article that studies the rheology of ultra-high-performance concrete (UHPC) with a multi-scale approach. In this paper, a comprehensive investigation into the rheological properties of UHPC at three cementitious material scales was undertaken: the paste scale, the high-strength mortar scale, and the fiber-reinforced composite scale. The effect of cement type, supplementary cementitious materials (SCMs), and the water-to-binder ratio (w/b) on the rheology of UHPC at various material scales was evaluated using the appropriate rheometric apparatus. The results indicated that all of the UHPC mixtures in this study exhibited shear thickening behavior, and the degree of shear thickening increased as the w/b decreased. This phenomenon was systematically quantified at the paste, high-strength mortar, and fiber-reinforced composite scales, enabling direct comparison across material levels. Notably, the incorporation of silica fume suppressed the shear thickening behavior, as evidenced by the disappearance of the second-order term in the modified Bingham model, whereas slag had no such effect. The 28-day compressive strength of the investigated UHPC mixtures ranged between 100 and 150 MPa, and the mixture prepared with a combination of cement and silica fume (90C10SF) exhibited 35% higher compressive strength compared to the mixture prepared with cement and slag (90C10SL). Additionally, the UHPC mixture prepared with 90C10SF binder combination showed a 20% higher load-carrying capacity compared to the UHPC mixture made with 90C10SL and 80C10SL10SF binder combination. Full article
(This article belongs to the Special Issue Sustainable Cementitious Composites)
Show Figures

Figure 1

16 pages, 4810 KB  
Article
Thermal Influence on the Mechanical Performance and Deformation Characteristics of Symmetric and Asymmetric GFRP Laminates
by Juveriya Sayyed, Prashantha Acharya, Sriharsha Hegde, Gururaj Bolar, Manjunath Shetty, Thara Reshma I. V. and Padmaraj N. H.
J. Compos. Sci. 2025, 9(11), 636; https://doi.org/10.3390/jcs9110636 - 18 Nov 2025
Viewed by 423
Abstract
The present study investigated the tensile behavior, failure mechanisms and deformation characteristics of glass fiber-reinforced polymer (GFRP) composites with symmetric [0°/90°/90°/0°] and asymmetric [0°/90°/0°/90°] stacking sequences across a temperature range of 30–150 °C. Tensile testing revealed superior mechanical performance in the symmetric lay-up, [...] Read more.
The present study investigated the tensile behavior, failure mechanisms and deformation characteristics of glass fiber-reinforced polymer (GFRP) composites with symmetric [0°/90°/90°/0°] and asymmetric [0°/90°/0°/90°] stacking sequences across a temperature range of 30–150 °C. Tensile testing revealed superior mechanical performance in the symmetric lay-up, with higher tensile strength and failure strain sustained across elevated temperatures. Failure mode analysis revealed a transition from ductile failure to brittle failure with increasing temperature, which was more pronounced in the asymmetric lay-up, along with increased delamination and reduced fiber pull-out. Failure surface examination supported these findings, revealing better interfacial bonding and matrix integrity in the symmetric lay-up. Deformation analysis further confirmed a more homogeneous distribution of strain and longer failure time in symmetric laminates. Across all the metrics, including toughness, energy absorption, and strain uniformity, the symmetric configuration outperformed the asymmetric counterpart, underscoring the critical role of balanced stacking in enhancing the thermal durability. The observed temperature-induced degradation and its impact on mechanical and failure behavior emphasize the need for temperature-sensitive design strategies in GFRP-based structures. Full article
(This article belongs to the Special Issue Polymer Composites and Fibers, 3rd Edition)
Show Figures

Figure 1

16 pages, 1359 KB  
Article
An In Situ Forming Bleomycin-Polidocanol Composite Foam for Optimizing Sclerotherapy of High-Risk Airway Venous Malformations
by Artur Medzhidov, Lev Voznitsyn, Emil Askerov, Alexandre A. Vetcher, Raja Venkatesan and Dmitry Telyshev
J. Compos. Sci. 2025, 9(11), 635; https://doi.org/10.3390/jcs9110635 - 15 Nov 2025
Viewed by 497
Abstract
Background: The treatment of soft tissue vascular anomalies is a challenge in materials science, requiring injectable biomaterials that can conform to complex lesion architectures while providing controlled drug delivery. Conventional liquid sclerosants fail due to poor localization. This study reports on the formulation [...] Read more.
Background: The treatment of soft tissue vascular anomalies is a challenge in materials science, requiring injectable biomaterials that can conform to complex lesion architectures while providing controlled drug delivery. Conventional liquid sclerosants fail due to poor localization. This study reports on the formulation and clinical performance of an in situ-forming, drug-eluting composite foam designed to overcome these limitations. Methods: A multicomponent composite foam was formulated from a liquid phase containing bleomycin and polidocanol and a gaseous phase of room air using a standardized Tessari emulsification technique. The therapeutic performance of this composite was evaluated retrospectively in 14 patients with high-risk airway venous malformations (AVMs) by quantifying lesion volume reduction on magnetic resonance imaging (MRI) and assessing clinical outcomes. Biocompatibility was determined by monitoring adverse tissue reactions. Results: The injectable composite foam demonstrated superior clinical performance with a 100% therapeutic response rate. Full target lesion ablation, defined as a complete response, was achieved in 10 of 14 cases (71.4%), demonstrating the composite’s high efficacy. The material exhibited excellent biocompatibility, with adverse events limited to minor, localized mucosal necrosis (21.4%) that resolved without intervention, indicating predictable material-tissue interaction. Conclusions: The bleomycin-polidocanol composite foam is an effective, therapeutic biomaterial whose performance is directly linked to its unique physicochemical structure. This work validates a material-based strategy for treating complex vascular lesions and highlights the potential for further optimization of such injectable composites by enhancing their long-term stability. Full article
Show Figures

Figure 1

13 pages, 1519 KB  
Article
Comparative Analysis of Wood Waste Species on the Mechanical Performance of Sustainable Cement-Based Mortars
by Dorin Maier, Daniela Lucia Manea, Daniela-Roxana Tămaș-Gavrea, Alexandra Țiriac and Paul Costin
J. Compos. Sci. 2025, 9(11), 634; https://doi.org/10.3390/jcs9110634 - 14 Nov 2025
Viewed by 418
Abstract
The use of wood waste as a component in cementitious composites represents a promising strategy for reducing environmental impact and promoting circular economy principles in the construction sector. This study examines the influence of five types of wood waste, spruce sawdust, spruce shavings, [...] Read more.
The use of wood waste as a component in cementitious composites represents a promising strategy for reducing environmental impact and promoting circular economy principles in the construction sector. This study examines the influence of five types of wood waste, spruce sawdust, spruce shavings, oak, beech, and oriented strand board (OSB), on the properties of Portland cement mortars. A constant 5% by mass of sand was replaced with each wood residue, and mixtures were tested for flowability, density, flexural, and compressive strength at 7, 14, and 28 days. Our results show that wood addition reduces density by 20–36% and compressive strength by 70–85%, depending on species and particle morphology. Denser materials (oak and OSB) resulted in composites with higher mechanical strength, suggesting a more effective particle packing and interfacial interaction compared to porous particles (spruce sawdust, shavings), which led to higher water demand and reduced strength. Beech showed the highest flexural strength, indicating potential for bending-dominated applications. The study demonstrates the feasibility of using selected wood residues for lightweight, non-structural cement composites and outlines the need for future microstructural validation through SEM and porosity analyses. Full article
(This article belongs to the Section Composites Applications)
Show Figures

Figure 1

29 pages, 3577 KB  
Review
4D-Printed Liquid Crystal Elastomers: Printing Strategies, Actuation Mechanisms, and Emerging Applications
by Mehrab Hasan and Yingtao Liu
J. Compos. Sci. 2025, 9(11), 633; https://doi.org/10.3390/jcs9110633 - 13 Nov 2025
Viewed by 1027
Abstract
Liquid crystal elastomers (LCEs), as a class of smart materials, have attracted significant attention across soft robotics, biomedical engineering, and intelligent devices because of their unique capabilities to undergo large, reversible, and anisotropic deformations under external stimuli. Over the years, fabrication methods have [...] Read more.
Liquid crystal elastomers (LCEs), as a class of smart materials, have attracted significant attention across soft robotics, biomedical engineering, and intelligent devices because of their unique capabilities to undergo large, reversible, and anisotropic deformations under external stimuli. Over the years, fabrication methods have advanced from conventional molding and thin-film processing to additive manufacturing, with 4D printing emerging as a transformative approach by enabling time-dependent, programmable shape transformations. Among the available methods, direct ink writing (DIW) and vat photopolymerization are most widely adopted, with ink chemistry, rheology, curing, and printing parameters directly governing mesogen alignment and actuation performance. Recent advances in LCE actuators have demonstrated diverse functionalities in soft robotics, including bending, crawling, gripping, and sequential actuation, while biomedical applications span adaptive tissue scaffolds, wearable sensors, and patient-specific implants. This review discusses the conceptual distinction between 3D and 4D printing, compares different additive manufacturing techniques for LCE, and highlights emerging applications in the field of soft robotics and biomedical technologies. Despite rapid progress in LCE, challenges remain in biocompatibility, long-term durability and manufacturing scalability. Overall, innovations in 4D printing of LCEs underscores both the promise and the challenges of these materials, pointing toward their transformative role in enabling next-generation soft robotic and biomedical technologies. Full article
(This article belongs to the Section Polymer Composites)
Show Figures

Figure 1

20 pages, 4018 KB  
Article
Advancements in ZnFe2O4 Synthesis: A Comparative Study of Sol–Gel and Solid-State Methods for Next-Generation Battery Applications
by Vadim V. Efremov, Roman I. Korneikov, Svetlana V. Aksenova, Yaroslav G. Zernov, Tatiana V. Reznichenko, Nikita P. Ivanov, Semen A. Azon, Anton A. Belov, Aleksandr N. Fedorets, Oksana E. Kravchenko, Oleg I. Akhmetov, Ivan G. Tananaev, Evgeniy K. Papynov and Oleg O. Shichalin
J. Compos. Sci. 2025, 9(11), 632; https://doi.org/10.3390/jcs9110632 - 13 Nov 2025
Viewed by 911
Abstract
The article examines the synthesis and electrophysical properties of spinel ferrite ZnFe2O4, produced using the sol–gel method with a solid-state finishing process; as well as through classical ceramic technology with mechanochemical activation. The study includes a detailed analysis of [...] Read more.
The article examines the synthesis and electrophysical properties of spinel ferrite ZnFe2O4, produced using the sol–gel method with a solid-state finishing process; as well as through classical ceramic technology with mechanochemical activation. The study includes a detailed analysis of the phase composition and crystalline structure using X-ray diffraction; infrared spectroscopy; mass spectrometry; and thermogravimetric and differential thermal analyses. These methods help identify thermal effects and the stages of synthesis. Impedance spectroscopy is used to investigate the electrophysical properties, revealing a significant influence of firing temperature on electrical ionic conductivity. The results show that the electrophysical properties differ based on the synthesis conditions and methods. This suggests potential applications for ZnFe2O4 as a cathode material in metal-ion batteries. The work highlights the importance of optimizing synthesis conditions to achieve high-performance characteristics in electrode materials. Full article
(This article belongs to the Special Issue Composite Materials for Energy Management, Storage or Transportation)
Show Figures

Figure 1

17 pages, 2314 KB  
Article
Process Optimization and Non-Destructive Evaluation of Micro-Voids in Submarine Composite Structures for Enhanced Mechanical Performance
by Woo-Suk Choi and Jong-Yong Park
J. Compos. Sci. 2025, 9(11), 631; https://doi.org/10.3390/jcs9110631 - 13 Nov 2025
Viewed by 393
Abstract
This study presents a systematic approach to enhancing the mechanical performance of composite materials for submarine applications by quantitatively evaluating and controlling internal micro-voids generated during the manufacturing process. Three non-destructive evaluation techniques—ultrasonic testing, optical microscopy, and micro-computed tomography (Micro-CT)—were employed to assess [...] Read more.
This study presents a systematic approach to enhancing the mechanical performance of composite materials for submarine applications by quantitatively evaluating and controlling internal micro-voids generated during the manufacturing process. Three non-destructive evaluation techniques—ultrasonic testing, optical microscopy, and micro-computed tomography (Micro-CT)—were employed to assess the void content in fiber-reinforced composite specimens fabricated under various processing conditions. Tensile and flexural strength tests were conducted to investigate the correlation between the void content and mechanical properties. Among the methods, ultrasonic testing exhibited the strongest negative correlation (correlation coefficient = −0.703), confirming its effectiveness as a representative non-destructive evaluation technique. Furthermore, the statistical design of experiments, including factorial design, steepest ascent method, and response surface methodology (RSM), identified defoamer concentration and mixing time as the most influential process parameters in void reduction. The optimal processing conditions were determined to be 0.049% defoamer and 232 min of mixing. Under these conditions, the void content was minimized, and the mechanical properties were significantly improved. These findings offer practical guidance for void control and non-destructive evaluation in large-scale composite structures, contributing to improved reliability in underwater structural applications. Full article
Show Figures

Figure 1

15 pages, 895 KB  
Article
Acoustic Emission During Failure of a Composite Under the von Mises Criterion with Local Structural Defects
by Sergii Filonenko, Anzhelika Stakhova and Milan Sokol
J. Compos. Sci. 2025, 9(11), 630; https://doi.org/10.3390/jcs9110630 - 12 Nov 2025
Viewed by 286
Abstract
This study investigates the effect of local structural defects on the acoustic emission (AE) response during composite failure under the von Mises criterion. A fiber bundle model (FBM) is used to simulate failure under transverse shear while varying the initiation time of fracture, [...] Read more.
This study investigates the effect of local structural defects on the acoustic emission (AE) response during composite failure under the von Mises criterion. A fiber bundle model (FBM) is used to simulate failure under transverse shear while varying the initiation time of fracture, which corresponds to changes in defect size or heterogeneity. The results show that increasing the failure initiation time leads to a decrease in AE signal amplitude and a simultaneous increase in its duration, reflecting a slower energy release during fracture. These relationships were confirmed experimentally on fine-grained composite specimens. The obtained findings demonstrate that amplitude–time AE parameters can serve as sensitive indicators of defectiveness and local heterogeneity in composite materials, offering potential for improved nondestructive evaluation and structural health monitoring. Full article
(This article belongs to the Section Composites Modelling and Characterization)
Show Figures

Figure 1

22 pages, 13581 KB  
Article
Hot-Dip PVC-Based Polymeric Composite Coating for Advanced Electrical Insulation of Electric Vehicle Battery Systems
by Ekrem Altuncu, Arzu Parten Altuncu, Nilay Tüccar Kılıç, Zeynep Uçanok and Handan Yilmaz
J. Compos. Sci. 2025, 9(11), 629; https://doi.org/10.3390/jcs9110629 - 12 Nov 2025
Viewed by 449
Abstract
Polyvinyl chloride (PVC) is a widely used polymer in composite systems due to its versatility and processability, with growing use in advanced engineering applications. This study presents the formulation, processing optimisation, and detailed characterisation of a hot-dip PVC-based plastisol composite coating developed for [...] Read more.
Polyvinyl chloride (PVC) is a widely used polymer in composite systems due to its versatility and processability, with growing use in advanced engineering applications. This study presents the formulation, processing optimisation, and detailed characterisation of a hot-dip PVC-based plastisol composite coating developed for electrical insulation in electric vehicle (EV) battery systems. A series of plastisol formulations with varying filler contents were prepared and applied via dip-coating at withdrawal speeds of 5, 10, and 15 mm s−1. The 5 mm s−1 withdrawal speed resulted in the most uniform coatings with thicknesses of 890–2100 µm. Mechanical testing showed that lower filler content significantly improved performance: Group 1 (lowest filler) exhibited the highest tensile strength (11.9 N mm−2), elongation at break (465%), tear strength (92 N mm−1), and abrasion resistance. SEM and EDX analyses confirmed more homogeneous filler dispersion in Group 1, while FTIR spectra indicated stronger polymer–plasticiser interactions. Contact-angle measurements showed an increase of 38 in low-filler samples, indicating enhanced surface hydrophobicity. Furthermore, Group 1 coatings demonstrated superior dielectric strength (22.1 kV mm−1) and excellent corrosion resistance, maintaining integrity for over 2000 h in salt-spray testing. These findings highlight the importance of filler optimisation in balancing mechanical, electrical, and environmental performance. The proposed PVC-based composite coating offers a durable, cost-effective solution for next-generation EV battery insulation systems and has potential applicability in other high-performance engineering applications. Full article
(This article belongs to the Section Polymer Composites)
Show Figures

Figure 1

16 pages, 1592 KB  
Article
In Vitro Evaluation of Marginal Adaptation in Large Direct Class II Restorations Using Single- and Multi-Increment Approaches with “Bulk-Fill” Composites Under High Cycling Load
by Didier Dietschi, Philippe T. Gerber, Isaline Rossier, Enrico Di Bella and Stefano Ardu
J. Compos. Sci. 2025, 9(11), 628; https://doi.org/10.3390/jcs9110628 - 12 Nov 2025
Viewed by 542
Abstract
Objective: Evaluating the in vitro marginal adaptation of conventional, flowable and restorative bulk-fill resin composites placed in large class II cavities with supra- and sub-gingival margins, using a bulk-fill or layering approach, before and after thermo-mechanical loading (TML) simulating parafunctional forces. A total [...] Read more.
Objective: Evaluating the in vitro marginal adaptation of conventional, flowable and restorative bulk-fill resin composites placed in large class II cavities with supra- and sub-gingival margins, using a bulk-fill or layering approach, before and after thermo-mechanical loading (TML) simulating parafunctional forces. A total of 40 prepared teeth were divided and assigned to each of the five experimental groups. In group 1, restorations were made of layered high-viscosity conventional composite (Tetric EvoCeram); in groups 2 and 3 restorations were made of a high-viscosity bulk-fill composite (Tetric Powerfill) applied in one (group 2) or three layers (group 3); in groups 4 and 5 restorations were made of a flowable bulk-fill composite (SDRflow) applied in one (group 4) or two layers (group 5), underneath a layer of high-viscosity composite (Ceram-X Spectra ST). The same adhesive (OptiBond FL) was used in all groups. All specimens were submitted to a TML comprising a loading phase of 250,000 cycles at 100 N combined to 1675 thermal cycles (5 to 55 °C). The proximal tooth-restoration interfaces were analyzed quantitatively by SEM, prior and after TML. Results: Repeated measures ANOVA followed by Fisher’s LSD (Least Significant Difference) post hoc tests served for comparing inter-group marginal adaptation percentages between the pre- (T0) and post- (T1) loading conditions and intra-group marginal adaptation percentages. The lowest pre-loading values were for the cervical dentin adaptation ranging from 94.79% (SDRflow layered) to 66.06% (Tetric Powerfill layered) while the post-loading values of continuous cervical dentin adaptation varied from 61.20% (SDRflow layered) to 33.36% (SDRflow Monolayer). TML with higher axial forces led to a marked reduction in continuous adaptation at enamel or dentin margins in all groups. Overall, the low-viscosity bulk-fill SDRflow layers showed the best behavior while other products showed varying levels of degradation. Conclusions–Clinical significance: Simulated bruxism loading conditions induced severe marginal adaptions of class II composite restorations, which could potentially impact their lifespan. Full article
(This article belongs to the Section Biocomposites)
Show Figures

Figure 1

17 pages, 2202 KB  
Article
Physicochemical Characterization and Biodegradability of Nanostructured Chitosan-Based Films Reinforced with Orange Waste
by Zormy Nacary Correa-Pacheco, Silvia Bautista-Baños, Pedro Ortega-Gudiño, Erick Omar Cisneros-López, Daniel Tapia-Maruri and José Luis Jiménez-Pérez
J. Compos. Sci. 2025, 9(11), 627; https://doi.org/10.3390/jcs9110627 - 12 Nov 2025
Viewed by 459
Abstract
The valorization of agricultural by-products through their integration into biodegradable materials represents a promising approach for sustainable food preservation. In this study, nanostructured chitosan/polyvinyl alcohol (PVA)/orange peel–bagasse waste (OPB) (0.125%, 0.25%, and 0.5% OPB) films were developed and characterized for their physicochemical, mechanical, [...] Read more.
The valorization of agricultural by-products through their integration into biodegradable materials represents a promising approach for sustainable food preservation. In this study, nanostructured chitosan/polyvinyl alcohol (PVA)/orange peel–bagasse waste (OPB) (0.125%, 0.25%, and 0.5% OPB) films were developed and characterized for their physicochemical, mechanical, and biodegradation properties. Scanning electron microscopy and confocal laser scanning microscopy revealed that OPB concentration influenced structural homogeneity. Attenuated total reflectance-Fourier transform infrared spectroscopy (ATR-FTIR) revealed possible molecular interactions among components through hydrogen bonding (peaks at 1570, 1416 cm−1, and 1020 cm−1) and imine (C = N) formation (broadening of the peak at 1425 cm−1). As OPB increased, water vapor diffusion and film rigidity increased, while elongation at break decreased. After composting, weight loss was 93.7% and 100% for the chitosan and PVA films, respectively. For the nanostructured films, weight loss was between 94.7% (30PVA/0.5OPB) and 99.7% (30PVA/0.125OPB). Regarding ATR-FTIR of the blends, the intensity of the peaks located between 3625 and 3005 cm−1, at 2919 cm−1, at 1729 cm−1, at 1621 cm−1, at 1521 cm−1, and between 1160 and 885 cm−1, corresponding to the OPB functional groups, decreased. These results demonstrate that incorporating citrus waste enhances biodegradability and provides films barrier properties suitable for fresh produce preservation. Full article
(This article belongs to the Special Issue Sustainable Polymer Composites: Waste Reutilization and Valorization)
Show Figures

Figure 1

2 pages, 131 KB  
Editorial
Editorial for the Special Issue on Mechanical Properties of Composite Materials and Joints
by Hamed Aghajani Derazkola
J. Compos. Sci. 2025, 9(11), 626; https://doi.org/10.3390/jcs9110626 - 11 Nov 2025
Viewed by 253
Abstract
The papers gathered in this Special Issue present an integrated view of how processing routes, microstructure, and interfacial design govern the mechanical response of modern composites and their joints [...] Full article
(This article belongs to the Special Issue Mechanical Properties of Composite Materials and Joints)
18 pages, 2066 KB  
Article
Efficient Pb(II) Adsorption by Natural Mugaldzhar Diatomite: Isotherm, Kinetic, and Thermodynamic Analysis
by Araylim Nurgain, Meruyert Nazhipkyzy, Gamzenur Özsin, Aizhan A. Zhaparova and Esin Apaydın-Varol
J. Compos. Sci. 2025, 9(11), 625; https://doi.org/10.3390/jcs9110625 - 11 Nov 2025
Viewed by 423
Abstract
Heavy metal pollution remains one of the major environmental challenges due to the persistence and toxicity of metals such as Pb(II). This study investigates the potential of natural diatomite from Mugaldzhar, Kazakhstan, as a low-cost and sustainable sorbent for lead removal from aqueous [...] Read more.
Heavy metal pollution remains one of the major environmental challenges due to the persistence and toxicity of metals such as Pb(II). This study investigates the potential of natural diatomite from Mugaldzhar, Kazakhstan, as a low-cost and sustainable sorbent for lead removal from aqueous solutions. The effects of key parameters, including sorbent dosage, particle size, contact time, temperature, and initial Pb(II) concentration, were systematically examined. Adsorption experiments revealed a maximum adsorption capacity of 74.9 mg/g at 45 °C and an initial Pb(II) concentration of 800 mg/L. The adsorption behavior followed the pseudo-second-order kinetic model, indicating a chemisorption mechanism, while isotherm analysis showed a transition from Langmuir to Freundlich type with increasing temperature. Thermodynamic data confirmed the spontaneous and endothermic nature of the process. These results demonstrate that unmodified natural diatomite exhibits high efficiency for Pb(II) removal, emphasizing its suitability as an eco-friendly and cost-effective material for water purification and environmental remediation. Full article
(This article belongs to the Section Composites Applications)
Show Figures

Figure 1

18 pages, 4550 KB  
Article
Effect of Annealing on High Temperature Tensile Performance of 3D Printed Polyamide Carbon Fiber: A Comparative Study
by Theodor Florian Zach and Mircea Cristian Dudescu
J. Compos. Sci. 2025, 9(11), 624; https://doi.org/10.3390/jcs9110624 - 10 Nov 2025
Viewed by 654
Abstract
Fused filament fabrication of thermoplastic composites, despite its recyclability, increased strength, and efficiency, faces structural limitations under elevated temperatures. The literature on heat treatments for improving the thermal resilience of accessible 3D printed composites is limited. Therefore, this study comprehensively presents the efficacy [...] Read more.
Fused filament fabrication of thermoplastic composites, despite its recyclability, increased strength, and efficiency, faces structural limitations under elevated temperatures. The literature on heat treatments for improving the thermal resilience of accessible 3D printed composites is limited. Therefore, this study comprehensively presents the efficacy of annealing on carbon fiber reinforced polyamide (PAHT-CF). The methodology includes uniaxial tensile testing of 200 samples across a wide temperature range (25–150 °C) and five different infill orientations, annealed as per the Technical Data Sheet (80 °C, 12 h). Scanning electron microscopy (SEM) of the fracture surfaces revealed the microstructural changes responsible for the improved properties after annealing. At 25 °C, annealing led to a 50% strength increase (63.88 MPa) and a 70% lower strain (2.65%). At 150 °C, the material maintained a 17.5% strength advantage (23.62 MPa) and a 17.5% reduction in strain (12.67%). The 0°, 90°, and 0/90° orientations exhibited the highest improvements, while the remainder displayed lower strengths and higher deformation beyond the glass transition temperature (70 °C). Overall, annealed PAHT-CF demonstrates high-temperature resilience, comparable to previously analyzed materials like carbon fiber reinforced polyether–ether–ketone (PEEK-CF). This makes it a potentially accessible alternative for the aerospace and automotive sectors. However, practical applications must consider the trade-off between its enhanced mechanical properties and the increased lead time from annealing. Full article
(This article belongs to the Special Issue Polymer Composites and Fibers, 3rd Edition)
Show Figures

Figure 1

17 pages, 2709 KB  
Article
Comparative In Vitro Analysis of Mechanical Properties in Three High-Viscosity Bulk-Fill Composite Resins
by Carlos I. Santacruz, Jorge I. Fajardo, César A. Paltán, Ana del Carmen Armas-Vega and Eleonor Vélez León
J. Compos. Sci. 2025, 9(11), 623; https://doi.org/10.3390/jcs9110623 - 10 Nov 2025
Viewed by 534
Abstract
Bulk-fill composite resins (BFCRs) have emerged as efficient alternatives to conventional restorative systems, enabling placement in thicker increments without compromising polymerization; however, their comparative mechanical performance under clinically demanding conditions remains uncertain. This study aimed to evaluate and compare the mechanical properties—flexural strength [...] Read more.
Bulk-fill composite resins (BFCRs) have emerged as efficient alternatives to conventional restorative systems, enabling placement in thicker increments without compromising polymerization; however, their comparative mechanical performance under clinically demanding conditions remains uncertain. This study aimed to evaluate and compare the mechanical properties—flexural strength (FS), elastic modulus (EM), strain (ε), and displacement (δ)—of three high-viscosity bulk-fill resins: Filtek One™ Bulk Fill (3M ESPE), Tetric® N-Ceram Bulk Fill (Ivoclar Vivadent), and Opus™ Bulk Fill (FGM). Thirty specimens (n = 10 per group) were fabricated according to ISO 4049:2019 and subjected to three-point bending tests. Statistical analysis included Shapiro–Wilk testing for normality, one-way analysis of variance (ANOVA) with Tukey’s post hoc comparisons, multivariate analysis of variance (MANOVA), and Spearman’s correlation. Filtek One™ Bulk Fill exhibited the highest FS 142.5 megapascals (MPa) and EM 4.2 gigapascals (GPa), with significant differences compared to Tetric® N-Ceram Bulk Fill and Opus™ Bulk Fill (p < 0.001). Opus™ Bulk Fill demonstrated greater deformation capacity before fracture (p = 0.015). MANOVA revealed a significant effect of resin type on overall mechanical behavior (Wilks’ λ = 0.132; p < 0.001). Strong correlations were observed between strength and stiffness (ρ = 0.82), and between stiffness and deformation (ρ = –0.68). These findings confirm that BFCRs differ significantly in mechanical behavior, with Filtek One™ Bulk Fill exhibiting superior stiffness and resistance, while Opus™ Bulk Fill showed greater deformation capacity. Such differences support material selection based on the functional and anatomical demands of restorations, contributing to improved clinical performance and longevity. Full article
(This article belongs to the Special Issue The Properties and Applications of Advanced Functional Biocomposites)
Show Figures

Figure 1

23 pages, 4593 KB  
Article
Finite Element and Parametric Study on the Shear Capacity of FRP and Stainless-Steel Bolted Connectors in GFRP–Concrete Composite Beams
by Abdalla Zidan, Hesham Fawzy Shaaban and Ayman El-Zohairy
J. Compos. Sci. 2025, 9(11), 622; https://doi.org/10.3390/jcs9110622 - 10 Nov 2025
Viewed by 618
Abstract
Fiber-reinforced polymer (FRP) composites, particularly glass fiber-reinforced polymer (GFRP), are increasingly utilized in civil engineering due to their high strength-to-weight ratio, corrosion resistance, and environmental sustainability compared to steel. Shear connectors in FRP–concrete hybrid beams are critical for effective load transfer, yet their [...] Read more.
Fiber-reinforced polymer (FRP) composites, particularly glass fiber-reinforced polymer (GFRP), are increasingly utilized in civil engineering due to their high strength-to-weight ratio, corrosion resistance, and environmental sustainability compared to steel. Shear connectors in FRP–concrete hybrid beams are critical for effective load transfer, yet their behavior under static loads remains underexplored. This study aims to investigate the shear strength, stiffness, and failure modes of GFRP, CFRP, AFRP, and stainless-steel shear connectors in FRP–concrete hybrid beams through a comprehensive parametric analysis, addressing gaps in material optimization, bolt configuration, and design guidelines. A validated finite element model in Abaqus was employed to simulate push-out tests based on experimental data. The parameters analyzed included shear connector material (GFRP, CFRP, AFRP, and stainless steel), bolt diameter (16–30 mm), number of bolts (1–6), longitudinal spacing (60–120 mm), embedment length (40–70 mm), and concrete compressive strength (30–70 MPa). Shear load–slip (P-S) curves, ultimate shear load (P), secant stiffness (K1), and failure modes were evaluated. CFRP bolts exhibited the highest shear capacity, 26.50% greater than stainless steel, with failure dominated by flange bearing, like AFRP and stainless steel, while GFRP bolts failed by shear failure of bolt shanks. Shear capacity increased by 90.60%, with bolt diameter from 16 mm to 30 mm, shifting failure from bolt shank to concrete splitting. Multi-bolt configurations reduced per-bolt shear capacity by up to 15.00% due to uneven load distribution. Larger bolt spacing improved per-bolt shear capacity by 9.48% from 60 mm (3d) to 120 mm (6d). However, in beams, larger spacing reduced the total number of bolts, decreasing overall shear resistance and the degree of shear connection. Higher embedment lengths (he/d ≥ 3.0) mitigated pry-out failure, with shear capacity increasing by 33.59% from 40 mm to 70 mm embedment. Increasing concrete strength from 30 MPa to 70 MPa enhanced shear capacity by 22.07%, shifting the failure mode from concrete splitting to bolt shank shear. The study highlights the critical influence of bolt material, diameter, number, spacing, embedment length, and concrete strength on shear behavior. These findings support the development of FRP-specific design models, enhancing the reliability and sustainability of FRP–concrete hybrid systems. Full article
(This article belongs to the Special Issue Polymer Composites and Fibers, 3rd Edition)
Show Figures

Figure 1

20 pages, 2350 KB  
Article
Enhanced FDM Printing Accuracy in Low-Carbon Production Mode Using RSM-NSGA-II and Entropy Weight TOPSIS Method
by Yuan Wang and Zhengcheng Tang
J. Compos. Sci. 2025, 9(11), 621; https://doi.org/10.3390/jcs9110621 - 10 Nov 2025
Viewed by 405
Abstract
Compared to traditional processes, fused deposition modeling 3D printing can manufacture parts of various shapes without the need for additional equipment, moulds, fixtures, or other tools. Its excellent characteristics have been widely applied in many industries. However, balancing product quality with low-carbon production [...] Read more.
Compared to traditional processes, fused deposition modeling 3D printing can manufacture parts of various shapes without the need for additional equipment, moulds, fixtures, or other tools. Its excellent characteristics have been widely applied in many industries. However, balancing product quality with low-carbon production has always been a pressing issue for 3D printing companies to address. To improve the stability of 3D printing in terms of part size accuracy and sustainable development, an orthogonal experimental design method, RSM-NSGA-II, and an entropy weight TOPSIS method were employed to optimise the factors affecting size accuracy and carbon emissions. The layer height, nozzle temperature, filling density, first layer height, and printing pattern were selected as factor variables, and the circular runout tolerance value and carbon emissions of printed parts were set as optimisation objectives. An L18 orthogonal experimental design was established. The influence of process parameters on quality indicators and the optimal combination of process parameters were analysed through range calculation. In addition, the NSGA-II-based optimisation model was constructed using the experimental design method in response surface methodology, and combined with the entropy weight TOPSIS method, to determine the optimal FDM 3D printing process parameter scheme with the best comprehensive performance. The results indicate that the response surface model established in this paper has good adaptability. When the layer height is 0.2 mm, the nozzle temperature is 243 °C, the filling density is 70%, and the first layer height is 0.15 mm, the circular runout tolerance value and carbon emissions are reduced by 64.29% and 53.45% respectively, compared to the original values. This study provides a theoretical basis and technical support for optimising the FDM manufacturing process in low-carbon and environmentally friendly production. Full article
(This article belongs to the Special Issue 3D Printing and Additive Manufacturing of Composites)
Show Figures

Figure 1

26 pages, 13498 KB  
Article
Flexural and Specific Properties of Acrylic Solid Surface (PMMA/ATH) Composites: Effects of Thermoforming-Relevant Heating and Cooling
by Vassil Jivkov, Boryana Petrova, Nikolay Yavorov and Yavor Makyov
J. Compos. Sci. 2025, 9(11), 620; https://doi.org/10.3390/jcs9110620 - 9 Nov 2025
Viewed by 854
Abstract
Acrylic solid surface composites made of poly (methyl methacrylate) (PMMA) and aluminum trihydrate, Al(OH)3 (ATH) are widely used in furniture and interior applications. However, independent brand comparative data, especially on density-normalized (“specific”) properties, remain limited. This study quantifies the flexural response of [...] Read more.
Acrylic solid surface composites made of poly (methyl methacrylate) (PMMA) and aluminum trihydrate, Al(OH)3 (ATH) are widely used in furniture and interior applications. However, independent brand comparative data, especially on density-normalized (“specific”) properties, remain limited. This study quantifies the flexural response of 11 commercial sheets (6, 8, and 12 mm, including one translucent) under ISO 178 three-point bending and evaluates the effects of heating and cooling relevant to thermoforming. The density is concentrated in the range 1680–1748 kg/m3 (weighted mean of 1712 kg/m3). The flexural strength ranged between 51 and 79 MPa, divided into three groups—high (76–79 MPa), medium (63–67 MPa), and low (51–56 MPa) levels, while the modulus ranged between 7700 and 9400 MPa with a narrow dispersion. The strength showed no significant correlation with density, while the modulus increased with density, indicating that stiffness is composition-dominated, while strength is influenced by factors related to microstructural defects/particle boundaries. Heating at 160 °C and subsequent cooling have a significant influence on flexural strength and strain. Flexural strength increased by an average of approximately 7%, and flexural strain increased by approximately 12%, while the modulus remained virtually unchanged (within ±0.5%); additionally, shock cooling did not bring any benefits. The density-normalized parameters (σ/ρ, E/ρ) reflected these trends, allowing for a more accurate comparison when limited by mass or deformation. Overall, the results are broadly consistent with manufacturers’ declarations and demonstrate that thermoforming-relevant heating at 160 °C, followed by cooling, can be used not only to improve formability but also to modestly increase flexural strength and strain without compromising stiffness. Full article
(This article belongs to the Section Composites Applications)
Show Figures

Figure 1

22 pages, 3085 KB  
Article
Predicting Stress–Strain Behavior of Silica–Epoxy Nanocomposites Using Random Forest Regression
by Salsabeel Kareem Burhan, Adnan Adhab K. Al-Saeedi, Abbas Jalal Kaishesh, Dhiyaa Salih Hammad, Anmar Dulaimi, Luís Filipe Almeida Bernardo and Jorge Miguel de Almeida Andrade
J. Compos. Sci. 2025, 9(11), 619; https://doi.org/10.3390/jcs9110619 - 9 Nov 2025
Viewed by 735
Abstract
The accurate prediction of the mechanical behaviour of silica–epoxy nanocomposites is essential for advancing their application in high-performance industries, including aerospace, automotive, and structural engineering. Conventional experimental characterization methods are often time-consuming and costly, highlighting the need for efficrelianceient computational alternatives. This study [...] Read more.
The accurate prediction of the mechanical behaviour of silica–epoxy nanocomposites is essential for advancing their application in high-performance industries, including aerospace, automotive, and structural engineering. Conventional experimental characterization methods are often time-consuming and costly, highlighting the need for efficrelianceient computational alternatives. This study proposes a machine learning based on Random Forest Regression to predict the stress–strain behaviour of silica–epoxy nanocomposites with high accuracy. The model employs two independent and physically meaningful input parameters—SiO2 nanoparticle concentration (wt%) and strain—to predict stress, thereby capturing the true constitutive relationship of the material. The model was trained and validated on an extensive experimental dataset of 7422 observations across five compositions (0–4 wt% SiO2), obtained from systematic tensile testing following the ASTM D638 standard. Rigorous stratified 10-fold cross-validation confirmed excellent generalization (mean R2 = 0.9977 ± 0.0023) with minimal overfitting (training–validation gap < 0.005). The performance of the test set (R2 = 0.9948, mean absolute error (MAE) = 0.0404 MPa) surpasses recent literature benchmarks by nearly 5%, establishing state-of-the-art accuracy in nanocomposite property prediction. Error analysis revealed stable prediction accuracy throughout the elastic and plastic regimes (error variance < 0.004 MPa2 for strain), with a physically consistent increase in error near failure due to complex damage mechanisms. Feature importance analysis indicated that strain and SiO2 concentration contributed 78.4% and 21.6%, respectively, to predictive accuracy. This is consistent with constitutive modelling principles, in which deformation state primarily determines stress magnitude, while composition modulates the functional relationship. Mechanical property extraction from experimental curves showed optimal performance at 2–3 wt% SiO2, yielding balanced enhancements in tensile strength (+1–2%) and failure strain (+36–64%) relative to neat epoxy. The validated framework reduces material development time by 65–80% and cost by 60–75% compared with conventional trial-and-error methods, offering a robust, data-driven tool for the efficient design and optimization of silica–epoxy nanocomposites. A comprehensive discussion of limitations and applicability boundaries ensures the framework’s responsible and reliable deployment in engineering practice. Full article
(This article belongs to the Section Nanocomposites)
Show Figures

Figure 1

29 pages, 8337 KB  
Article
Lime and Nano-Limestone Composite-Based Pretreatment and Adsorption Strategies for Olive Mill Wastewater Treatment: Toward Efficient and Sustainable Solutions
by Abeer Al Bawab, Razan Afaneh, Muna A. Abu-Dalo, Fadwa Odeh, Mustafa Al Kuisi and Nathir A. F. Al-Rawashdeh
J. Compos. Sci. 2025, 9(11), 618; https://doi.org/10.3390/jcs9110618 - 9 Nov 2025
Viewed by 537
Abstract
The treatment of olive mill wastewater (OMW) remains a major environmental challenge due to its high organic load and phenolic content. This study investigates a combined approach using lime pretreatment and limestone (LS)-based adsorption for cost-effective and sustainable OMW remediation. Locally sourced limestone [...] Read more.
The treatment of olive mill wastewater (OMW) remains a major environmental challenge due to its high organic load and phenolic content. This study investigates a combined approach using lime pretreatment and limestone (LS)-based adsorption for cost-effective and sustainable OMW remediation. Locally sourced limestone was used in both micro- and nanoscale forms, while lime (CaO) was produced by calcination. The materials were characterized using X-ray Diffraction pattern (XRD), Scanning Electron Microscopy (SEM), Brunauer–Emmett–Teller (BET), and Point of Zero Charge (pHPZC) analyses to evaluate surface properties relevant to adsorption. Lime pretreatment achieved notable reductions in total suspended solids (TSS, 99%), chemical oxygen demand (COD, 43%), and total phenolic content (TPC, 48%). Subsequent adsorption with nano-limestone (particles obtained through high-energy ball milling, followed by sieving, with a size distribution 400–500 nm) further enhanced pollutant removal, achieving up to 72% COD and 89% TPC reduction in batch experiments. Column studies confirmed the synergistic effect of mixed particle sizes, yielding 65% COD and 76% TPC removal. The combined process demonstrates the potential of lime–limestone composites as locally available and eco-friendly materials for OMW treatment. While promising, the results represent laboratory-scale findings; further optimization and long-term assessments are recommended for field applications. Full article
(This article belongs to the Special Issue Composites: A Sustainable Material Solution, 2nd Edition)
Show Figures

Graphical abstract

17 pages, 2720 KB  
Article
The Influence of Microstructural Heterogeneities on the Thermal Response of CFRTP Composite Tapes at the Ply-Scale
by Mabel Palacios and Anaïs Barasinski
J. Compos. Sci. 2025, 9(11), 617; https://doi.org/10.3390/jcs9110617 - 9 Nov 2025
Viewed by 413
Abstract
The thermal response of Carbon Fiber Reinforced Thermoplastic (CFRTP) tapes under short-term localized heating is critical for automated manufacturing processes. Conventional homogenized models often overlook microstructural heterogeneities that can promote non-uniform heating and affect the quality of the consolidated part. In this work, [...] Read more.
The thermal response of Carbon Fiber Reinforced Thermoplastic (CFRTP) tapes under short-term localized heating is critical for automated manufacturing processes. Conventional homogenized models often overlook microstructural heterogeneities that can promote non-uniform heating and affect the quality of the consolidated part. In this work, we combine insights from infrared thermography with finite element simulations at the fiber scale built on micrographs extracted from real tapes to quantify the effect of individual heterogeneities—including surface roughness, thickness variation, fiber agglomeration, and porosity—on thermal propagation. Three modeling configurations were compared under identical conditions: a full microstructure model; a simplified geometry-aware model (where the real geometry is taken into the account, including the surface roughness and thickness variability, but the properties of the domain are considered as a homogeneous-equivalent material); and a homogeneous-equivalent baseline with flat borders and uniform thickness. Results show that porosity effects depend strongly on location and orientation: large, horizontally aligned pores near the heated surface produce the highest gradients. Surface roughness, on the other hand, exerts dominant effects on surface temperature non-uniformity with respect to thickness variation and fiber distribution. These findings demonstrate that accounting for microscale heterogeneities is essential to achieve more accurate, optimized, and application-tailored analyses of CFRTP tapes in advanced manufacturing. Full article
Show Figures

Figure 1

12 pages, 1982 KB  
Article
Tailoring Fe-Pt Composite Nanostructures Through Iron Precursor Selection in Aqueous Low-Temperature Synthesis
by Anna N. Prigorodova, Nikita S. Zakharov, Valery M. Pugachev, Alexander N. Shmakov, Nickolay S. Adodin and Dmitry M. Russakov
J. Compos. Sci. 2025, 9(11), 616; https://doi.org/10.3390/jcs9110616 - 8 Nov 2025
Viewed by 336
Abstract
This study addresses the challenge of low-temperature synthesis of the high-performance L10 Fe-Pt intermetallic phase, which is critical for applications in ultra-high-density data storage and advanced magnetic devices. We demonstrate that the choice of iron precursor is a decisive factor in directing [...] Read more.
This study addresses the challenge of low-temperature synthesis of the high-performance L10 Fe-Pt intermetallic phase, which is critical for applications in ultra-high-density data storage and advanced magnetic devices. We demonstrate that the choice of iron precursor is a decisive factor in directing the phase composition and thermal evolution of Fe-Pt nanostructures, ultimately determining their suitability as functional composite materials. Fe-Pt systems were synthesized from aqueous solutions using platinum(IV) chloric acid (H2PtCl6) with either iron(III) ammonium sulfate (NH4Fe(SO4)2) or iron(II) sulfate (FeSO4). Comprehensive characterization using X-ray diffraction and high-resolution transmission electron microscopy revealed distinct composite formations. The iron(III) precursor yielded homogeneous, thermally stable nanocomposites: as-synthesized nanoparticles formed a Pt-based FCC solid solution (~5 nm), which upon annealing at 500 °C transformed into a biphasic nanocomposite of FCC solid solution and an L12 Fe21Pt79 intermetallic phase with minimal grain growth (~7 nm). In stark contrast, the system derived from iron(II) sulfate resulted in a heterogeneous composite of 4 nm Pt nanoparticles, an FCC solid solution, and discrete 1–3 nm Fe nanoparticles with L12-ordered FePt3 domains. Annealing this heterogeneous mixture caused phase segregation, forming significantly coarsened Pt-rich crystals (~30 nm) that were approximately 4–6 times larger than the crystallites in the annealed homogeneous composite, with negligible Fe incorporation. Our findings establish that precursor chemistry dictates the initial nanocomposite architecture, which in turn controls the pathway and success of low-temperature intermetallic phase formation. This work provides a crucial design principle for fabricating tailored Fe-Pt composite nanomaterials, moving beyond simple alloys to engineered multiphase systems for practical application. Full article
(This article belongs to the Special Issue Metal Composites, Volume II)
Show Figures

Figure 1

21 pages, 3170 KB  
Article
Understanding and Estimating the Electrical Resistance Between Surface Electrodes on a UD Carbon Fibre-Reinforced Composite Layer
by J. David Acosta, Meisam Jalalvand, Sheik Abdul Malik and Andrew Hamilton
J. Compos. Sci. 2025, 9(11), 615; https://doi.org/10.3390/jcs9110615 - 8 Nov 2025
Viewed by 430
Abstract
The potential for structural health monitoring (SHM) in fibre-reinforced polymers (FRPs) using electrical resistance measurements (ERMs) has gained increasing attention, particularly in carbon fibre-reinforced polymers (CFRPs). Most existing studies are limited to single-axis measurements on coupon-scale specimens, whereas industrial applications demand scalable solutions [...] Read more.
The potential for structural health monitoring (SHM) in fibre-reinforced polymers (FRPs) using electrical resistance measurements (ERMs) has gained increasing attention, particularly in carbon fibre-reinforced polymers (CFRPs). Most existing studies are limited to single-axis measurements on coupon-scale specimens, whereas industrial applications demand scalable solutions capable of monitoring large areas, with more complex sensing configurations. Structural health monitoring (SHM) of carbon fibre-reinforced polymers (CFRPs) using electrical resistance measurements offers a low-cost, scalable sensing approach. However, predicting surface resistance between arbitrarily placed electrodes on unidirectional (UD) CFRP laminates remains challenging due to anisotropic conductivity and geometric variability. This study introduces a practical analytical model based on two geometry-dependent parameters, effective width and effective distance, to estimate resistance between any two electrodes arbitrarily placed on UD CFRP laminates with 0° or 90° fibre orientations. Validation through finite element (FE) simulations and experimental testing demonstrates good matching, confirming the model’s accuracy across various configurations. Results show that the dominant electrical current path aligns with the fibre direction due to the material’s anisotropic conductivity, allowing simplification to a single-axis resistance model. The proposed model offers a reliable estimation of surface resistance and provides a valuable tool for electrode array configuration design in CFRP-based SHM. This work contributes to enabling low-cost and scalable electrical sensing solutions for the real-time monitoring of composite structures in aerospace, automotive, and other high-performance applications. Full article
(This article belongs to the Special Issue Carbon Fiber Composites, 4th Edition)
Show Figures

Graphical abstract

13 pages, 1837 KB  
Article
Development and Research of Biocompatible Composite Materials Based on Polyvinyl Alcohol and Hydroxyapatite Obtained by 3D Printing
by Rustam Sadykov, Gulnaz Musina, Rymgul Zhaslan, Daria Lytkina, Ulyana Khomutova, Olesya Laput, Lyubov Domracheva, Irina Kurzina, Altynaray Takibayeva, Zhanara Rakhimberlinova and Gaukhar Seitkasymova
J. Compos. Sci. 2025, 9(11), 614; https://doi.org/10.3390/jcs9110614 - 7 Nov 2025
Viewed by 474
Abstract
A composite material based on polyvinyl alcohol (PVA) and hydroxyapatite modified with magnesium (0.3; 0.5; 1.0 mol) was developed using the in situ mineralization method. A thorough analysis confirmed the formation of a two-phase system, with a uniform distribution of HA particles within [...] Read more.
A composite material based on polyvinyl alcohol (PVA) and hydroxyapatite modified with magnesium (0.3; 0.5; 1.0 mol) was developed using the in situ mineralization method. A thorough analysis confirmed the formation of a two-phase system, with a uniform distribution of HA particles within the PVA matrix. In addition, the analysis confirmed the successful incorporation of magnesium into the crystal lattice without the formation of secondary phases. The material exhibited a developed macroporous structure, with porosities ranging from 50 to 200 μm. In order to ensure that the rheological properties of the composition were suitable for 3D printing, 4 wt.% gelatin was added, resulting in stable scaffolds. In vitro studies demonstrated high biocompatibility of the materials and a synergistic effect of the components: PVA has been demonstrated to neutralise the cytotoxic effects of HA, while magnesium has been shown to statistically significantly increase the viability of macrophages. The combination of a polymer matrix with an inorganic phase results in a material that exhibits both elasticity and bioactivity. The structural and functional characteristics of these systems render them promising materials for tissue engineering, particularly for bone regeneration and the creation of biocompatible 3D scaffolds. Full article
(This article belongs to the Special Issue The Properties and Applications of Advanced Functional Biocomposites)
Show Figures

Figure 1

13 pages, 5982 KB  
Article
The Effects of Extraction on Mechanical and Morphological Properties of Sisal Polyester Composite
by Abera Endesha, Getahun Tefera, Sarp Adali and Glen Bright
J. Compos. Sci. 2025, 9(11), 613; https://doi.org/10.3390/jcs9110613 - 7 Nov 2025
Viewed by 471
Abstract
Natural fibers are replacing synthetic fibers and are used to develop different useful composite products due to their environmental advantages. To fabricate high-performance composites, high-quality natural fibers are essential. Fiber quality largely depends on the extraction method and subsequent treatment. In this study, [...] Read more.
Natural fibers are replacing synthetic fibers and are used to develop different useful composite products due to their environmental advantages. To fabricate high-performance composites, high-quality natural fibers are essential. Fiber quality largely depends on the extraction method and subsequent treatment. In this study, fibers were extracted using both machine and manual methods, treated with 5% NaOH, and used at a 30:70 fiber-to-matrix volume ratio to fabricate composite laminates. Key properties such as tensile, flexural, and impact strength, water absorption, elemental composition, and morphological structure were analyzed. When comparing the untreated fiber composites, the machine-extracted samples exhibited a 6.7% increase in tensile strength and a 7.06% increase in flexural strength over those extracted manually. For treated fiber composites, the machine-extracted samples showed improvements in tensile, flexural, and impact strengths of 19.82%, 19.38%, and 26.59%, respectively, compared to those extracted manually. These enhancements indicate that machine extraction provides fibers with better structural integrity and consistency, contributing to stronger fiber–matrix bonding. The machine-extracted treated composites showed reduced water absorption and smaller fiber diameters, indicating that machine extraction was more effective in removing impurities from the fibers. Scanning electron microscopy (SEM) confirmed improved fiber–matrix interfacial bonding in the machine-extracted composites, which also exhibited better water resistance. This study highlights that fiber extraction and treatment significantly influence the mechanical, physical, and morphological properties of natural fiber composites, as verified through SEM, EDS, and universal testing machine (UTM) analysis. Full article
Show Figures

Figure 1

23 pages, 4766 KB  
Article
Synergistic Integration of Graphene Nanoparticles in Colloidal TiO2 for Grätzel Cells (DSSC)
by Luigi Madeo, Anastasia Macario, Peppino Sapia and Pierantonio De Luca
J. Compos. Sci. 2025, 9(11), 612; https://doi.org/10.3390/jcs9110612 - 6 Nov 2025
Viewed by 596
Abstract
This study presents the development and characterization of Grätzel cells (DSSCs), part of third-generation photovoltaic technologies, fabricated with and without the addition of graphene nanoparticles. A TiO2 paste was prepared by combining colloidal solutions of Polyethylene Glycol (PEG) and Titanium Tetrachloride (TiCl [...] Read more.
This study presents the development and characterization of Grätzel cells (DSSCs), part of third-generation photovoltaic technologies, fabricated with and without the addition of graphene nanoparticles. A TiO2 paste was prepared by combining colloidal solutions of Polyethylene Glycol (PEG) and Titanium Tetrachloride (TiCl4), and then deposited on FTO (Fluorine-doped Tin Oxide) glass substrates via spin coating and sensitized with N719 dye. Each cell was assembled using two FTO electrodes, a photoanode (TiO2/N719) and a platinum-coated counter electrode, separated by a liquid iodide/triiodide-based electrolyte to complete the redox cycle. The core objective was to optimize the graphene nanoparticle concentration within the TiO2 matrix to improve photovoltaic performance. Samples with 0.1%, 0.2%, and 0.5% graphene were tested under simulated illumination (AM 1.5G), evaluating photocurrent, efficiency, and Fill Factor (FF). Optical analysis included desorption of N719 using NaOH to quantify intrinsic light absorption. Graphene’s high transparency and charge transport properties positively affected light harvesting. Results showed that graphene dosage is critical; 0.1% yielded the best efficiency, while excess concentrations diminished electronic and optical behavior. Controlled integration of graphene nanoparticles enhances DSSC performance and supports the development of more efficient and sustainable solar cells. Full article
(This article belongs to the Section Composites Applications)
Show Figures

Graphical abstract

22 pages, 2042 KB  
Article
Implementation of Composite Materials for Lightweighting of Industrial Vehicle Chassis
by Ivan Tomasi, Stefano Grandi, Giorgio Donzella and Luigi Solazzi
J. Compos. Sci. 2025, 9(11), 611; https://doi.org/10.3390/jcs9110611 - 5 Nov 2025
Viewed by 607
Abstract
This research study investigates the use of composite materials to reduce the weight of heavy industrial vehicle chassis. A new Carbon Fibre Reinforced Polymer (CFRP) crossmember was developed to replicate the mechanical performance of the traditional steel component while achieving substantial weight reduction. [...] Read more.
This research study investigates the use of composite materials to reduce the weight of heavy industrial vehicle chassis. A new Carbon Fibre Reinforced Polymer (CFRP) crossmember was developed to replicate the mechanical performance of the traditional steel component while achieving substantial weight reduction. A multi-step approach was adopted: analytical and finite-element analyses were performed on single crossmembers to assess bending and torsional stiffness. The CFRP design achieved increases of 6.8% in torsional stiffness and 5.0% in bending stiffness, with a 68.1% weight reduction. After confirming stiffness equivalence, full chassis simulations were carried out to evaluate global performance. The steel model reproduced experimental results with a relative error of 1.13%, while the CFRP configuration enhanced overall torsional stiffness by 7.8%. Extending these results to all crossmembers, the initial cost increase of the CFRP solution could be recovered within about 2 years for the diesel scenario and 3.5 years for the electric one. Environmental benefits were also quantified, with annual CO2 reductions of 708.4 kg and 298.6 kg, and cost savings of up to 463.3 EUR/year and 299.8 EUR/year, respectively. Full article
Show Figures

Figure 1

25 pages, 5108 KB  
Article
In Situ Polymerization as an Effective Method, Compared to Melt Mixing, for Synthesis of Flexible Poly(lactic acid) Nanocomposites Based on Metal Nanoparticles
by Kyriaki Lazaridou, Rafail O. Ioannidis and Dimitrios N. Bikiaris
J. Compos. Sci. 2025, 9(11), 610; https://doi.org/10.3390/jcs9110610 - 5 Nov 2025
Viewed by 600
Abstract
A comprehensive investigation was conducted focusing on two series of poly(lactic acid) (PLA)-based nanocomposites filled with small amounts (0.5 and 1.0%) of metal (Ag/Cu) nanoparticles (NPs). Our work aimed to synthesize PLA/Ag nanocomposites via in situ ring-opening polymerization (ROP), and for comparison purposes, [...] Read more.
A comprehensive investigation was conducted focusing on two series of poly(lactic acid) (PLA)-based nanocomposites filled with small amounts (0.5 and 1.0%) of metal (Ag/Cu) nanoparticles (NPs). Our work aimed to synthesize PLA/Ag nanocomposites via in situ ring-opening polymerization (ROP), and for comparison purposes, the same materials were also prepared via solution casting followed by melt mixing. PLA/Cu nanocomposites were also prepared via melt extrusion. Gel permeation chromatography (GPC) and intrinsic viscosity measurements [η] showed that the incorporation of Ag nanoparticles (AgNPs) resulted in a decrease in the molecular weight of the PLA matrix, indicating a direct effect of the AgNPs on its macromolecular structure. Fourier-transform infrared spectroscopy (FTIR) revealed no significant changes in the characteristic peaks of the nanocomposites, except for an in situ sample containing 1.0 wt% of AgNPs, where slight interactions in the C=O region were detected. Differential scanning calorimetry (DSC) analysis confirmed the semi-crystalline nature of the materials. Glass transition temperature was strongly affected by the presence of NPs in the case of the in situ-based samples. Melt crystallized studies suggested potential indirect polymer–NP interactions, while isothermal melt crystallization experiments confirmed the nucleation ability of the NPs. The mechanical performance was assessed via tensile and flexural measurements, revealing that the in situ-based samples exhibited remarkable flexibility. Moreover, during the three-point bending tests, none of the in situ nanocomposite samples broke. In this context, next-generation PLA-based nanocomposites have been proposed for advanced applications, including flexible printed electronics. Full article
(This article belongs to the Special Issue Feature Papers in Journal of Composites Science in 2025)
Show Figures

Graphical abstract

Previous Issue
Next Issue
Back to TopTop