- Article
Assessment of a Hybrid Modulation Strategy for Asymmetrical Cascaded Multilevel Inverters Under Comparative Analysis
- Gerlando Frequente,
- Massimo Caruso,
- Giuseppe Schettino and
- Rosario Miceli
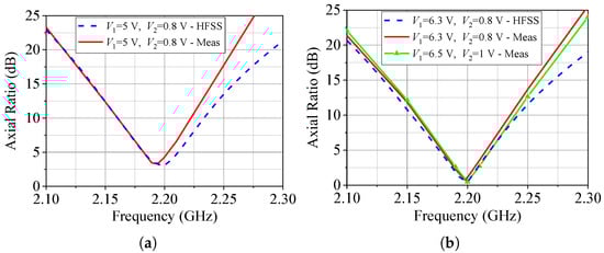
This paper presents a novel hybrid modulation technique for Asymmetrical Cascaded H-Bridge Multilevel Inverters (ACHBMLIs), specifically designed to enhance both efficiency and harmonic performance. Unlike conventional strategies, the proposed method...

