Next Issue
Volume 16, January-1
Previous Issue
Volume 15, December-1
 
 
animals-logo

Journal Browser

Journal Browser

Animals, Volume 15, Issue 24 (December-2 2025) – 151 articles

Cover Story (view full-size image): Despite decades of research, managing heat load in feedlot settings remains challenging. In the context of a changing climate, the severity and intensity of summers are projected to increase, as the impact of heat load on feedlots, will remain challenging. This means that commercial industries need numerous options to mitigate the adverse effects of heat load conditions to support cattle welfare whilst minimising the impacts to production. Nutritional management strategies specifically targeted for supporting feedlot cattle during heat load may present a beneficial and cost-effective strategy to support cattle health and wellbeing during heat load conditions. In this study, three feeding strategies were implemented during a simulated heat wave event to investigate the timing of roughage addition on the rumen environment. View this paper
  • Issues are regarded as officially published after their release is announced to the table of contents alert mailing list.
  • You may sign up for e-mail alerts to receive table of contents of newly released issues.
  • PDF is the official format for papers published in both, html and pdf forms. To view the papers in pdf format, click on the "PDF Full-text" link, and use the free Adobe Reader to open them.
Order results
Result details
Section
Select all
Export citation of selected articles as:
12 pages, 223 KB  
Article
Cultivated Gut Microbiota of Roe Deer and Red Deer in Central Poland Forest
by Wojciech Ospałek, Łukasz Wlazło, Katarzyna Tajchman, Małgorzata Targońska-Karasek and Bożena Nowakowicz-Dębek
Animals 2025, 15(24), 3656; https://doi.org/10.3390/ani15243656 - 18 Dec 2025
Viewed by 308
Abstract
The aim of this study was to compare, using culture methods, the microflora of the small and large intestines, distinguishing pathogenic bacteria, in free-living ruminants: roe deer (Capreolus capreolus) and red deer (Cervus elaphus). Intestinal samples from six individuals [...] Read more.
The aim of this study was to compare, using culture methods, the microflora of the small and large intestines, distinguishing pathogenic bacteria, in free-living ruminants: roe deer (Capreolus capreolus) and red deer (Cervus elaphus). Intestinal samples from six individuals of each species were collected immediately after hunting under aseptic conditions. Aerobic and facultatively anaerobic bacteria, including Lactobacillus spp., Escherichia coli, Listeria spp., and Clostridium perfringens, were quantified using standard culture methods. Statistical analysis (ANOVA) revealed no significant differences (p > 0.05) between species in any of the microbial groups analyzed, although higher mean abundances were observed in red deer, particularly in the large intestine. The results indicate that interspecific variation in cultured microbiota may reflect individual and environmental factors rather than consistent taxonomic differences. Due to the high inter-individual variability and limited sample size, this study should be considered preliminary. The results demonstrate the predominance of viable aerobic and facultative anaerobic bacterial groups in culture-based analysis and provide reference data for future metagenomic studies. This study fills an important knowledge gap, as culture-dependent studies of the gut microbiota of wild cervids are still rare due to the logistical and ethical constraints associated with sampling wild animals. Full article
(This article belongs to the Section Wildlife)
18 pages, 7314 KB  
Article
Embryonic Development and Growth Performance of the Tomato Hind Grouper (Cephalopholis sonnerati): A New Cultivated Aquaculture Species
by Yimeng Wang, Tangtang Ding, Yongsheng Tian, Dongqing Bai, Xinlu Jiao, Shihao Wang, Chunbai Zhang, Fengfan Yang, Linna Wang, Zhentong Li, Linlin Li, Yidan Xu and Yang Liu
Animals 2025, 15(24), 3655; https://doi.org/10.3390/ani15243655 - 18 Dec 2025
Viewed by 336
Abstract
The tomato hind grouper (Cephalopholis sonnerati) is an emerging aquaculture species, with significant commercial value and promising farming potential. To advance the theoretical framework for artificial breeding, this study systematically investigated the embryogenesis, early larval morphology, growth patterns, and heritable traits [...] Read more.
The tomato hind grouper (Cephalopholis sonnerati) is an emerging aquaculture species, with significant commercial value and promising farming potential. To advance the theoretical framework for artificial breeding, this study systematically investigated the embryogenesis, early larval morphology, growth patterns, and heritable traits of the species. The results indicated fertilization and hatching rates of 88.67 ± 3.93% and 79.67 ± 7.55%, respectively, with an average egg diameter of 0.87 ± 0.02 mm. Hatching occurred 22:55 h after fertilization at 24.80 ± 0.70 °C, corresponding to 568.42 degree-hours, and the newly hatched larvae measured 2.09 ± 0.12 mm in total length. Interestingly, as the fish grows, the color of its head patches shifts from yellow to red, providing a visible trait that can be used for early growth screening. After 15 months of graded rearing, marked growth disparities were observed among individuals originating from the same clutch, with the fast-growing group weighing 457.12 ± 58.68 g, which was 2.9 times greater than that of the slow-growing group. These findings underscore the potential of C. sonnerati as a valuable aquaculture species. Future efforts should prioritize enhanced broodstock selection and the development of fast-growing germplasm to increase its cultivation potential. Full article
(This article belongs to the Special Issue Fish Reproductive Biology and Embryogenesis)
Show Figures

Figure 1

17 pages, 3972 KB  
Article
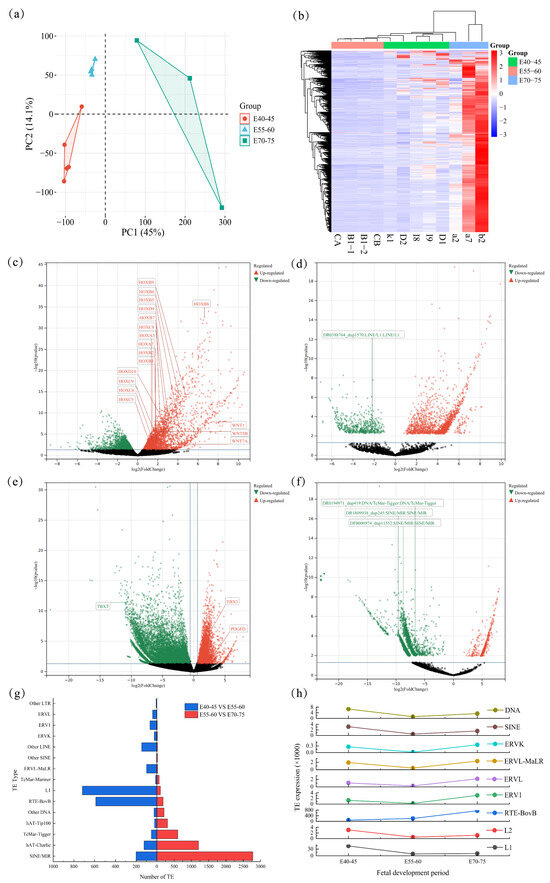
Transposable Elements Regulate Tail Development and Fat Deposition in Sheep Fetuses
by Qianqian Liang, Haichen Yang, Huajiao Dong, Göran Andersson, Erik Bongcam-Rudloff, Pengcheng Wan, Beibit Turganbekovich Kulatayev, Mahaba Rouzi, Min Yang and Jilong Han
Animals 2025, 15(24), 3654; https://doi.org/10.3390/ani15243654 - 18 Dec 2025
Viewed by 450
Abstract
Transposable elements (TEs) play important roles in physiological processes, but their function in tail development remains poorly characterized. To explore their potential regulatory roles, we systematically analyzed the expression patterns of TEs during different fetal developmental stages of the sheep tail. Using RNA-seq [...] Read more.
Transposable elements (TEs) play important roles in physiological processes, but their function in tail development remains poorly characterized. To explore their potential regulatory roles, we systematically analyzed the expression patterns of TEs during different fetal developmental stages of the sheep tail. Using RNA-seq data and the TEtranscripts pipeline, we identified differentially expressed TEs. Our key findings are as follows: (i) SINE/MIR, L1, and BovB elements exhibited significant stage-specific expression. (ii) The number of differentially expressed TEs was dynamic, with 2129 identified between stages E40–45 and E55–60, and 5554 between E55–60 and E70–75. (iii) These TEs were primarily located in intergenic regions, introns, and 3′UTRs, and their expression trends were highly consistent with those of adjacent differentially expressed genes. (iv) Pathway enrichment analysis revealed that TEs and their correlated genes between E40–45 and E55–60 were predominantly involved in tail elongation, while the comparison between E55–60 and E70–75 highlighted pathways related to tail fat formation. Furthermore, we identified specific candidate TEs associated with vertebra formation and fat deposition. This study provides novel insights into the role of TEs in shaping tail phenotypes and offers valuable information for sheep breeding programs. Full article
(This article belongs to the Section Small Ruminants)
Show Figures

Figure 1

19 pages, 646 KB  
Review
The Role of Swine Gut Microbiota and Its Metabolites in Maintaining Intestinal Barrier Integrity and Mitigating Stress via the Gut–Brain Axis
by Katarzyna Woś, Karol Pachciński, Marianna Wacko, Oliwia Koszła, Przemysław Sołek and Anna Czech
Animals 2025, 15(24), 3653; https://doi.org/10.3390/ani15243653 - 18 Dec 2025
Viewed by 547
Abstract
The gut-brain axis is a complex communication network linking the gastrointestinal tract and the central nervous system, in which the gut microbiota plays a pivotal role in regulating intestinal homeostasis, immune responses and neuroendocrine functions. This review summarizes current knowledge on the role [...] Read more.
The gut-brain axis is a complex communication network linking the gastrointestinal tract and the central nervous system, in which the gut microbiota plays a pivotal role in regulating intestinal homeostasis, immune responses and neuroendocrine functions. This review summarizes current knowledge on the role of the porcine gut microbiota in the functioning of the gut-brain axis and examines nutritional strategies aimed at its modulation. Key production-related stressors, such as weaning, transport and handling, disrupt microbiota composition, increase intestinal permeability and activate the hypothalamic-pituitary-adrenal (HPA) axis, leading to heightened stress responses, impaired immunity and behavioral disturbances. Evidence indicates that supplementation with probiotics, prebiotics, or postbiotics stabilizes the gut microbiota, enhances the production of bioactive metabolites, supports intestinal barrier integrity and alleviates oxidative stress. Such interventions improve adaptation to environmental stress, animal welfare and performance, while potentially reducing the need for antibiotics. Maintaining a balanced gut microbiota is therefore essential for the proper functioning of the neuroendocrine and immune systems in pigs. An integrated approach utilizing omics technologies (metagenomics, metabolomics, proteomics) may further elucidate microbiota-brain interactions and support the development of sustainable and ethical swine production strategies. Full article
(This article belongs to the Special Issue Strategies to Improve Gut Health and Immunity in Monogastric Animals)
Show Figures

Figure 1

19 pages, 1186 KB  
Review
Research Progress on Genetic Factors of Poultry Egg Quality: A Review
by Liu Yang, Yang Yang, Yadi Jing, Meixia Zhang, Min Zhang, Shuer Zhang, Chao Qi, Weiqing Ma, Muhammad Zahoor Khan and Mingxia Zhu
Animals 2025, 15(24), 3652; https://doi.org/10.3390/ani15243652 - 18 Dec 2025
Viewed by 455
Abstract
Egg quality is a critical economic trait in poultry production, influencing consumer preference and production efficiency. The genetic and epigenetic regulation of egg quality involves complex biological pathways across various traits such as shell quality, albumen composition, and yolk biochemistry. This review synthesizes [...] Read more.
Egg quality is a critical economic trait in poultry production, influencing consumer preference and production efficiency. The genetic and epigenetic regulation of egg quality involves complex biological pathways across various traits such as shell quality, albumen composition, and yolk biochemistry. This review synthesizes recent advances in the genetic, molecular, and epigenetic mechanisms that determine poultry egg quality. Specifically, it focuses on external traits such as eggshell strength, color, and thickness, and internal traits including albumen height, yolk composition, and the Haugh unit. Through genome-wide association studies (GWAS), quantitative trait loci (QTL) mapping, whole-genome sequencing (WGS), and multi-omics approaches, key candidate genes such as OC-116, CALB1, CA2 (shell formation), OVAL, SPINK5, SERPINB14 (albumen quality), and FGF9, PIAS1, NOX5 (lipid metabolism) have been identified. These genes play a pivotal role in shell biomineralization, albumen protein regulation, and yolk lipid transport. This review also explores the heritability of these traits, emphasizing the challenges posed by polygenic architecture and the influence of environmental factors. Furthermore, it addresses the dynamic spatiotemporal regulation of egg quality traits, including epigenetic layers such as DNA methylation, histone modifications, RNA methylation, and post-translational protein modifications. This paper highlights the application of these findings to breeding programs via genomic selection, marker-assisted breeding, and epigenetic engineering approaches. Future directions for precision breeding and the development of functional eggs with enhanced quality are also discussed. Full article
(This article belongs to the Section Poultry)
Show Figures

Figure 1

17 pages, 5179 KB  
Case Report
Gut Morphological Structure-Microbial Characteristics in Elaphodus cephalophus: A Case Report
by Siying Chen, Hao Dai, Zhiyu Feng, Haiyang Zhu, Jiahua Zhang, Tingting Fang, Shibin Yuan and Bangyuan Wu
Animals 2025, 15(24), 3651; https://doi.org/10.3390/ani15243651 - 18 Dec 2025
Viewed by 280
Abstract
The ruminant gastrointestinal tract hosts a complex microbial ecosystem vital for nutrient absorption, with each segment displaying distinct morphological and microbial compositional features compared to monogastric animals. While most studies rely on fecal samples, these fail to capture region-specific variations, limiting insight into [...] Read more.
The ruminant gastrointestinal tract hosts a complex microbial ecosystem vital for nutrient absorption, with each segment displaying distinct morphological and microbial compositional features compared to monogastric animals. While most studies rely on fecal samples, these fail to capture region-specific variations, limiting insight into microbe–physiology adaptations. In this study, we investigated Elaphodus cephalophus by measuring circular, longitudinal, and mucosal layer thickness across intestinal segments and by profiling bacterial and fungal communities via 16S and its rRNA sequencing. The results found that the stomach had the thickest circular (484.2 μm) and longitudinal (385.2 μm) muscle layers among all gastrointestinal segments. The thickness of the circular and longitudinal muscle layers in the stomach and duodenum showed a highly consistent variation trend (r > 0.74). Bacterial diversity was highest in the stomach and lowest in the ileum; cecal and rectal communities were similar but distinct from those in the duodenum, ileum, and stomach. Firmicutes and Bacteroidota dominated the bacterial phyla. Fungal abundance and diversity peaked in the cecum and were lowest in the stomach; Ascomycota was overall dominant, whereas Basidiomycota was most abundant in the duodenum. This study provides baseline descriptive data on the gastrointestinal muscle layer morphology and gut microbiota of Elaphodus cephalophus, establishing a basis for further study. Full article
Show Figures

Graphical abstract

21 pages, 4729 KB  
Article
Pig Health Assessment Framework Based on Behavioural Analysis
by Shuqin Tu, Boyang Tan, Aqing Yang, Hairan Yang, Yizhi Luo, Yuan Fang and Zicong Xu
Animals 2025, 15(24), 3650; https://doi.org/10.3390/ani15243650 - 18 Dec 2025
Viewed by 294
Abstract
The long-term behavioural analysis and health assessment of Pigs are essential for intelligent management in modern pig farming. Manual tracking and behaviour analysis for constructing health assessment systems are often subjective, inconsistent, and lack sufficient accuracy. To overcome these challenges, this study proposes [...] Read more.
The long-term behavioural analysis and health assessment of Pigs are essential for intelligent management in modern pig farming. Manual tracking and behaviour analysis for constructing health assessment systems are often subjective, inconsistent, and lack sufficient accuracy. To overcome these challenges, this study proposes a health assessment framework for pigs based on multi-object behaviour tracking and analysis under large-scale pig farming. The proposed framework consists of three modules: an improved ByteTrack-based multi-object tracking (MOT) module, a behaviour statistics and analysis module, and a health assessment module. The pipeline involves using the MOT module to obtain pigs’ behavioural data, followed by the behaviour analysis module and health assessment module to analyse and evaluate the health status of the pigs. Two datasets comprising 18 videos of healthy pigs and 10 videos of unhealthy pigs were created to validate the framework. Experimental results demonstrated that the improved ByteTrack algorithm achieved high performance in MOT metrics, including a High-Order Tracking Accuracy (HOTA) of 74.0%, Multiple Object Tracking Accuracy (MOTA) of 92.2%, Identification F1 Score (IDF1) of 89.4%, and 43 identity switches (IDs). The behaviour statistics derived from these tracking results enabled reliable inputs for the health assessment model, which accurately assesses the health status of each pig. The results demonstrate that the proposed framework provides an effective solution and reliable technical support for pig health monitoring in modern pig farming. Full article
Show Figures

Figure 1

11 pages, 632 KB  
Article
Comparative Evaluation of a Domestic Automatic Milking System and a Commercial System: Effects of Parity on Milk Performance and System Capacity
by Dong-Hyun Lim, Jun Sik Eom, Seong Min Park, Jihoo Park, Dong Hyeon Kim, Taejeong Choi, Young Kyung Choi, Jongseon Kim and Younghoon Kim
Animals 2025, 15(24), 3649; https://doi.org/10.3390/ani15243649 - 18 Dec 2025
Viewed by 338
Abstract
This study evaluated milking characteristics and milk productivity of a domestically developed automatic milking system (AMS-K) and compared its performance with a commercially imported AMS (AMS-C), under identical farm management conditions. Milking performance of AMS-K was monitored over a three-month operating period, and [...] Read more.
This study evaluated milking characteristics and milk productivity of a domestically developed automatic milking system (AMS-K) and compared its performance with a commercially imported AMS (AMS-C), under identical farm management conditions. Milking performance of AMS-K was monitored over a three-month operating period, and a comparative analysis was subsequently conducted using a total of 50 Holstein cows, with 25 cows allocated to each system based on similar parity, days in milk, and milk yield. During the three-month operation of AMS-K, milk yield per milking significantly increased in from 13.81 kg in the 1st month to 15.99 kg in the 3rd month, and daily milk yield increased by 4.01–7.52% compared with the initial operating period. Milking frequency decreased from 2.53 to 2.27 times per day, but remained higher than conventional twice-daily milking. Average milking interval increased from 9.37 to 10.34 h, which was within the optimal range (9–10 h) for AMS operation. Milking stall occupancy and teat-cup attachment times gradually increased, whereas milking time showed no significant change. Somatic cell count initially increased but stabilized after three months. Milking efficiency ranged from 2.44 to 2.56 kg/min. In the system comparison, AMS-C showed shorter milking stall occupancy time, higher milking frequency, and higher milking efficiency than AMS-K, whereas AMS-K showed higher milk yield per milking, associated with longer milking interval. Across both systems, multiparous cows exhibited longer milking intervals and higher milk yields than primiparous cows in both AMSs. Theoretical milking capacity per AMS was 54.45 cows (primiparous) and 37.77 cows (multiparous) for AMS-K, sufficient for an average Korean dairy farm. Our results demonstrate that AMS-K achieved stable milking performance, milk quality, and operational efficiency comparable to the imported AMS. AMS-K shows great potential for practical applications and commercialization in Korean dairy farms. Full article
(This article belongs to the Section Animal System and Management)
Show Figures

Figure 1

16 pages, 599 KB  
Article
Relationship Between Age at First Calving and 305-Day Milk Yield in Hungarian Holstein-Friesian Cows: Trends and Genetic Parameters
by Szabolcs Albin Bene, Zsolt Jenő Kőrösi, László Bognár, József Péter Polgár and Ferenc Szabó
Animals 2025, 15(24), 3648; https://doi.org/10.3390/ani15243648 - 18 Dec 2025
Viewed by 398
Abstract
Age at first calving (AFC) and 305-day milk yield in the first lactation (MY) data of 18,545 Holstein-Friesian cows born between 2008 and 2018 in six herds were evaluated. The effects of some genetic and environmental factors, population genetic parameters, breeding value (BV), [...] Read more.
Age at first calving (AFC) and 305-day milk yield in the first lactation (MY) data of 18,545 Holstein-Friesian cows born between 2008 and 2018 in six herds were evaluated. The effects of some genetic and environmental factors, population genetic parameters, breeding value (BV), and phenotypic and genetic trends of AFC and MY traits were estimated. The GLM method (ANOVA Type III) and BLUP animal model were used for the estimations. One-way linear regression analysis was used for trend calculations. The adjusted overall mean value (±SE) of the AFC and MY traits was 25.19 ± 0.02 months and 10,287.14 ± 24.79 kg, respectively. The percentage proportion contribution of the different factors in the phenotype in the case of AFC was as follows: herd 94.41%, birth year of cow 3.26%, birth season of cow 1.39%, and sire 0.71%. For MY, the contribution was as follows: herd 89.17%, birth season of cow 5.38%, birth year of cow 4.09%, and sire 1.05%. The heritability of AFC and MY traits by two different models proved to be moderate (0.26 ± 0.02, 0.19 ± 0.01 and 0.30 ± 0.02, 0.34 ± 0.01, respectively). There were relatively small differences between the sires in the estimated BV for the traits AFC and MY. The phenotypic and genetic correlations between AFC and MY traits were weak (between −0.05 and −0.16). Based on the phenotypic trend calculation, AFC showed a decreasing direction (−0.12 months per year) and MY an increasing direction (+42.30 kg per year). However, the genetic trend was very slightly decreasing for AFC (−0.00 and −0.05 months per year) and slightly increasing for MY (+5.52 and +16.49 kg per year) over the period studied. Full article
(This article belongs to the Special Issue Advances in Cattle Genetics and Breeding)
Show Figures

Figure 1

18 pages, 932 KB  
Review
Assessing Executive Cognitive Functions in Sheep: A Scoping Review of Recent Literature on Cognitive Tasks
by Davide Galanti, Emanuela Dalla Costa, Sara Barbieri and Michela Minero
Animals 2025, 15(24), 3647; https://doi.org/10.3390/ani15243647 - 18 Dec 2025
Viewed by 440
Abstract
The study of cognitive processes in sheep (Ovis aries) has gained interest in recent years, particularly for their potential as a model species in translational medicine. This scoping review aimed to identify, classify, and describe cognitive tasks developed to assess executive [...] Read more.
The study of cognitive processes in sheep (Ovis aries) has gained interest in recent years, particularly for their potential as a model species in translational medicine. This scoping review aimed to identify, classify, and describe cognitive tasks developed to assess executive functions in sheep. A literature search followed PRISMA guidelines and used CAB Abstracts, PubMed, and Scopus to identify studies on cognitive tasks in sheep from 1 January 2010, to 4 August 2025. The search yielded 2873 records; after removing duplicates and applying inclusion criteria, 20 studies were analyzed. Data on animal categories, test methods, and timing were collected. The selected studies were grouped by cognitive domain: memory and flexibility (13), sensory discrimination (6), and problem-solving (6). All studies describe specific testing apparatuses tailored to assess distinct cognitive functions, detailing materials, apparatus dimensions, and the importance of pre-test periods, as well as the necessity of a reward system. The review emphasizes ethical testing that minimizes animal stress, supporting welfare. Standardizing cognitive tests can improve reliability, and comparability while integrating neurobiology, ethology, and welfare knowledge advances research and livestock care. Full article
(This article belongs to the Special Issue Advances in Small Ruminant Welfare)
Show Figures

Figure 1

1 pages, 123 KB  
Correction
Correction: Ohnishi et al. Risk Factors for Radiation-Induced Keratoconjunctivitis Sicca in Dogs Treated with Hypofractionated Intensity-Modulated Radiation Therapy for Intranasal Tumors. Animals 2025, 15, 2258
by Akihiro Ohnishi, Soichirou Takeda, Yoshiki Okada, Manami Tokoro, Saki Kageyama, Shinya Mizutani, Yoshiki Itoh and Taketoshi Asanuma
Animals 2025, 15(24), 3646; https://doi.org/10.3390/ani15243646 - 18 Dec 2025
Viewed by 188
Abstract
Addition of an Author [...] Full article
(This article belongs to the Section Veterinary Clinical Studies)
18 pages, 4849 KB  
Article
Genome-Wide Identification of the Transient Receptor Potential Channel Family in Nile Tilapia and Expression Analysis in Response to Cold Stress
by Wanyue Deng, Yiqiong Wang, Qiong Niu, Qin Xu, Xuemei Wang, Yan Zheng, Deshou Wang and Ling Wei
Animals 2025, 15(24), 3645; https://doi.org/10.3390/ani15243645 - 18 Dec 2025
Viewed by 506
Abstract
Transient receptor potential (TRP) channels play critical roles in animals in sensing diverse stimuli, especially environmental temperature. The teleost fish Nile tilapia (Oreochromis niloticus) cannot tolerate cold temperatures. In this study, we identified a total of 32 TRP genes in the [...] Read more.
Transient receptor potential (TRP) channels play critical roles in animals in sensing diverse stimuli, especially environmental temperature. The teleost fish Nile tilapia (Oreochromis niloticus) cannot tolerate cold temperatures. In this study, we identified a total of 32 TRP genes in the tilapia genome. Based on analyses of gene structure and phylogenetic relationship, all tilapia TRP genes could be classified into six subfamilies, namely, TRPA, TRPC, TRPM, TRPV, TRPP, and TRPML. Comparative analysis showed that three TRP subfamilies—TRPC, TRPM, and TRPML—underwent an expansion in tilapia and other teleost fishes following three or four rounds of whole-genome duplication. In addition, expression profiling revealed that a large number of TRP genes were expressed in at least one tissue in adult tilapia. Notably, compared with normal growth temperature (28 °C), cold stress (10 °C) altered the expression of several TRPs in multiple tissues in adult tilapia, especially upregulating TRPC5 in the brain and TRPM7 in the gill. Collectively, these findings provide new insight into the phylogeny of TRP genes in animals and lay the foundation for further investigation into the roles of TRP channels in cold sensitivity in tilapia. Full article
(This article belongs to the Section Aquatic Animals)
Show Figures

Figure 1

41 pages, 1178 KB  
Review
Current Understanding of Bovine Ketosis: From Molecular Basis to Farm-Level Management
by Yigang Zhang, Changfa Wang, Muhammad Zahoor Khan, Zhihua Ju and Jinming Huang
Animals 2025, 15(24), 3644; https://doi.org/10.3390/ani15243644 - 18 Dec 2025
Viewed by 798
Abstract
Bovine ketosis represents a critical metabolic challenge in modern dairy production, primarily affecting high-yielding cows during the periparturient period. The disorder arises from severe negative energy balance (NEB), where energy demands exceed supply, triggering substantial mobilization of adipose tissue and hepatic accumulation of [...] Read more.
Bovine ketosis represents a critical metabolic challenge in modern dairy production, primarily affecting high-yielding cows during the periparturient period. The disorder arises from severe negative energy balance (NEB), where energy demands exceed supply, triggering substantial mobilization of adipose tissue and hepatic accumulation of non-esterified fatty acids (NEFAs). This stress overwhelms hepatic oxidative capacity, leading to incomplete fatty acid oxidation and excessive ketone body production—primarily β-hydroxybutyrate (BHB), acetoacetate, and acetone. While genomics enables the identification of candidate genes and genetic variations influencing ketosis susceptibility, metabolomics provides comprehensive, multi-matrix metabolic signatures across blood, milk, urine, and tissues, often revealing predictive biomarkers in the dry period and pre-clinical stage. This review provides a comprehensive overview of ketosis etiology, emphasizing the roles of NEB, fat mobilization, hormonal dysregulation, and oxidative stress. We systematically examine candidate genes, signaling pathways, and the diverse metabolomic profiles underlying disease pathogenesis, and discuss current prevention strategies focusing on periparturient nutritional management and therapeutic interventions. Understanding these integrated molecular and metabolic mechanisms offers valuable insights for developing targeted breeding programs and precision management approaches to enhance metabolic health and economic efficiency in dairy cattle. Full article
(This article belongs to the Collection High-Yielding Dairy Cows)
Show Figures

Figure 1

14 pages, 2302 KB  
Article
A Simple Yet Reliable 12S rRNA-Based Molecular Approach for Identifying Bat Species
by Subarna Barua, Asfiha Tarannum, Charles E. Rupprecht, Molly C. Simonis, Daniel Felipe Barrantes Murillo, Janna R. Willoughby and Chengming Wang
Animals 2025, 15(24), 3643; https://doi.org/10.3390/ani15243643 - 18 Dec 2025
Viewed by 371
Abstract
Bats (Chiroptera) represent nearly one-fifth of all mammalian species and play vital ecological roles as pollinators, pest controllers, and reservoirs of zoonotic pathogens. Accurate identification of bat species is essential for biodiversity monitoring, conservation, and disease surveillance. Traditional methods based on [...] Read more.
Bats (Chiroptera) represent nearly one-fifth of all mammalian species and play vital ecological roles as pollinators, pest controllers, and reservoirs of zoonotic pathogens. Accurate identification of bat species is essential for biodiversity monitoring, conservation, and disease surveillance. Traditional methods based on morphology or acoustic calls are often limited by overlapping features, while DNA barcoding using the cytochrome oxidase I (COI) gene can be hindered by sequence variability. In this study, we developed a simple, single-step PCR assay targeting a short, variable region of the mitochondrial 12S rRNA gene. Alignment of sequences from 232 bat species allowed the design of a single primer pair producing a 203–224 bp amplicon that successfully distinguished all species analyzed. The assay achieved 100% amplification success across 241 bat samples, with 97.2% concordance between molecular and morphological identification. Two samples showed sequence divergence suggestive of an undescribed species. Overall, ten bat species from six genera were identified, with Eptesicus fuscus being the most frequent. This assay offers a practical and robust approach for bat identification, supporting biodiversity assessment and pathogen surveillance in ecological and public health research. Full article
(This article belongs to the Section Wildlife)
Show Figures

Figure 1

14 pages, 3597 KB  
Article
Unveiling a Salmonella Enteritidis Outbreak in an Italian Meat Rabbit Farm: Histopathological Features and Epidemiological Investigation
by Giulia Graziosi, Letizia Cirasella, Caterina Lupini, Giulia D’Annunzio, Elena Catelli, Claudio Romboli, Caterina Siclari, Simona Perulli, Laura Fiorentini, Giovanni Tosi, Patrizia Bassi and Giulia Mescolini
Animals 2025, 15(24), 3642; https://doi.org/10.3390/ani15243642 - 17 Dec 2025
Viewed by 359
Abstract
This study documents an outbreak of Salmonella enterica serovar Enteritidis (SE) on a commercial meat rabbit farm in Italy. Following the observation of increased mortality in kits and severe enteric symptoms across all age groups, SE was first isolated in early March 2024. [...] Read more.
This study documents an outbreak of Salmonella enterica serovar Enteritidis (SE) on a commercial meat rabbit farm in Italy. Following the observation of increased mortality in kits and severe enteric symptoms across all age groups, SE was first isolated in early March 2024. A diagnostic and epidemiological investigation was subsequently undertaken to characterize the anatomo-histopathological features in deceased rabbits and to identify the source and transmission dynamics of the infection. Between March and December 2024, a total of 1550 rectal swabs from live rabbits, 60 environmental samples, and 168 carcasses were collected and subjected to microbiological analysis. SE-positivity rates ranged from 8.4% to 36.3%, depending on the sample type considered. Co-infections with Pasteurella multocida, Escherichia coli, and Staphylococcus spp. were also detected. Gross and histological lesions in SE-positive rabbits included fibrinonecrotizing enterocolitis, hepatosplenomegaly, and renal damage such as suppurative nephritis and tubulorrhexis. Despite the implementation of enhanced biosecurity protocols, SE re-emerged over time and across different pens. Given the zoonotic potential of SE, the outbreak described underscores the need for rabbit-specific Salmonella control programs to safeguard both animal and public health. Full article
(This article belongs to the Section Veterinary Clinical Studies)
Show Figures

Figure 1

18 pages, 2104 KB  
Article
Preliminary Investigation of Cecal Microbiota in Experimental Broilers Reared Under the Aerosol Transmission Lameness Induction Model
by Anh Dang Trieu Do, Khawla Alharbi, Ruvindu Perera, Andi Asnayanti and Adnan Alrubaye
Animals 2025, 15(24), 3641; https://doi.org/10.3390/ani15243641 - 17 Dec 2025
Viewed by 379
Abstract
Bacterial chondronecrosis with osteomyelitis (BCO), and its associated lameness, is one of the most common and devastating issues the poultry industry constantly faces, both globally and domestically. Leveraging the currently accepted “leaky gut” model of pathogenesis, this study aims to evaluate the cecal [...] Read more.
Bacterial chondronecrosis with osteomyelitis (BCO), and its associated lameness, is one of the most common and devastating issues the poultry industry constantly faces, both globally and domestically. Leveraging the currently accepted “leaky gut” model of pathogenesis, this study aims to evaluate the cecal community of broilers reared under the aerosol transmission BCO induction model. A trial involving 1320 Cobb 500 broilers was conducted using the same induction model for 56 d with the following treatments: (1) positive control (PC)—untreated birds on wire-flooring pens; (2) negative control (NC)—untreated birds on litter-flooring pens; (3) LOW—birds treated with probiotic Enterococcus faecium spray on day-of-hatch (2.0 × 109 CFU/bird); and (4) HIGH—birds treated with LOW spray combined with probiotic Bacillus amyloliquefaciens/Bacillus subtilis inclusion in the diet (492.1 mg/kg). Cecal contents were collected from six birds per treatment on d14, d28, d42, and d56 of the experiment; then, DNA was extracted and sent for 16 s V3–V4 amplicon sequencing. Returned sequences were assembled and taxonomically assigned, after which diversity indices were analyzed (including alpha, beta, and abundance). No significant effect was found between all treatments and positive/negative control groups in all timepoints, but timepoints were significantly different from each other in both alpha and beta diversity indices (p < 0.05). Abundance analysis also showed a high Bacillota:Bacteroidota ratio (average 18.87; p < 0.0001) with Bacillota (Firmicutes) dominating at 95.57% on average across all treatments, followed by Bacteroidota at 5.06% and Pseudomonadota at 2.59%. These findings characterize in detail the cecal microbiome in populations of broilers reared under the novel aerosol transmission induction model, offering further insights and possibilities into studies of BCO etiology and pathology. Full article
Show Figures

Figure 1

15 pages, 555 KB  
Article
Evaluation of Concentration Changes in Plasma Amino Acids and Their Metabolites in Eventing Horses During Cross-Country Competitions as Potential Performance Predictors
by Flora Philine Reemtsma, Johanna Giers, Stephanie Horstmann, Sabita Diana Stoeckle and Heidrun Gehlen
Animals 2025, 15(24), 3640; https://doi.org/10.3390/ani15243640 - 17 Dec 2025
Viewed by 323
Abstract
Amino acid (AA) metabolism and the adaptation of muscles to increased physical performance are interdependent. This field study examined changes in plasma amino acid (PAA) concentrations and two metabolites (ammonia and urea) before and after cross-country (CC) competitions throughout an entire eventing season [...] Read more.
Amino acid (AA) metabolism and the adaptation of muscles to increased physical performance are interdependent. This field study examined changes in plasma amino acid (PAA) concentrations and two metabolites (ammonia and urea) before and after cross-country (CC) competitions throughout an entire eventing season and their associations with performance outcomes in eventing horses. Twenty horses from nine different Warmblood breeds were evaluated between two and seven times across 14 international eventing competitions over a 23-week period. A total of 55 rides were sampled. Blood samples were collected at four time points: before the start (TP0), 10 min after completion of the CC ride (TP1), 30 min post-CC (TP2), and the next morning (TP3). A mixed ANOVA revealed significant effects (p < 0.05) of calendar week on PAA concentrations for asparagine, ornithine, and proline. Correlations between CC scores and PAA concentrations were observed for 4 of the 25 measured parameters. TP0 leucine concentrations and TP2 histidine concentrations correlated negatively with CC penalty score, whereas TP1 proline concentrations and TP3 alanine concentrations correlated positively with CC penalty score. These results indicate that higher plasma leucine concentrations may contribute to improved performance in eventing horses. Additionally, alanine and proline show potential as performance-related diagnostic biomarkers. Full article
(This article belongs to the Section Equids)
Show Figures

Figure 1

16 pages, 1685 KB  
Article
Next-Generation Sequencing Insights into the Oral Microbiome and Antibiotic Resistance Genes in Grey Wolves (Canis lupus)
by Laura Sakarnyte, Renata Spinkyte, Lina Merkeviciene, Rita Siugzdiniene and Modestas Ruzauskas
Animals 2025, 15(24), 3639; https://doi.org/10.3390/ani15243639 - 17 Dec 2025
Viewed by 349
Abstract
The oral microbiome of apex predators such as grey wolves (Canis lupus) is colonised by complex microbial communities and plays a crucial role in the health of wild mammals, but remains poorly understood. In this study, a single pooled sample mixed [...] Read more.
The oral microbiome of apex predators such as grey wolves (Canis lupus) is colonised by complex microbial communities and plays a crucial role in the health of wild mammals, but remains poorly understood. In this study, a single pooled sample mixed from oral samples of 17 wolves (Canis lupus) hunted in Lithuania was investigated for the determination of a variety of oral microbiota, providing the first metagenomic insight into wolf oral microbiomes in Baltic countries. The aim of this study was to identify the zoonotic and antimicrobial resistance potential of the oral microbiota. The results revealed diverse microbiomes associated with periodontal health as well as microbiomes related to the environment. Unique microbial taxa potentially reflect the nutritional and ecological interactions of carnivores. Shotgun metagenomic sequencing yielded a total of 18,726,406 raw reads, and following quality trimming and filtering, 86.01% of these (16,106,613) were retained. Among the total reads, 45.15% (8,455,255) were identified as host-derived and were removed. The most common oral bacterial genera were Pseudomonas (50%) and Psychrobacter (22.6%). Metagenomic reads for zoonotic pathogens, including Salmonella, Mycobacterium spp., Yersinia, Coxiella burnetii, Corynebacterium pseudotuberculosis, and others, were also detected, suggesting that grey wolves are potential natural reservoirs of zoonotic infections. Genes encoding antimicrobial resistance to many classes of antibiotics were also detected. This research contributes to understanding wolf dietary habits, oral health, the carriage and possible risk of transmitting AMR, and social interactions. Full article
Show Figures

Figure 1

14 pages, 1826 KB  
Article
Assessing the Hibernation Ecology of the Endangered Amphibian, Pelophylax chosenicus Using PIT Tagging Method
by Kwanik Kwon, Changdeuk Park, Jeongwoo Yoo, Nakyung Yoo, Keun-Sik Kim and Juduk Yoon
Animals 2025, 15(24), 3638; https://doi.org/10.3390/ani15243638 - 17 Dec 2025
Viewed by 341
Abstract
The Gold-spotted pond frog (Pelophylax chosenicus (Okada, 1931)), classified as an endangered species in South Korea, has experienced significant population declines due to habitat loss, primarily driven by agricultural expansion and urbanization. This study aimed to assess the hibernation ecology of P. [...] Read more.
The Gold-spotted pond frog (Pelophylax chosenicus (Okada, 1931)), classified as an endangered species in South Korea, has experienced significant population declines due to habitat loss, primarily driven by agricultural expansion and urbanization. This study aimed to assess the hibernation ecology of P. chosenicus using PIT tagging technology, focusing on its hibernation behavior, environmental conditions, and implications for conservation and restoration. Over a three-year period (2021–2024), PIT tags were implanted in 408 frogs, enabling continuous monitoring of hibernation sites and individual characteristics. The results revealed that hibernation depths ranged from 1 to 23 cm, with deeper burrowing observed during colder months, indicating a temperature-dependent survival strategy. The soil temperature at hibernation sites remained consistently higher than ambient air temperature, suggesting an adaptive mechanism to avoid freezing conditions. Additionally, frogs exhibited a strong preference for hibernation sites near water bodies, where soil moisture levels were high, highlighting the importance of preserving suitable microhabitats for successful overwintering. These findings provide valuable insights into the hibernation ecology of P. chosenicus and are critical for guiding effective habitat restoration initiatives. Future research should investigate physiological adaptations to varying hibernation environments and the potential impacts of climate change may impact the survival of this endangered species. Full article
(This article belongs to the Section Herpetology)
Show Figures

Figure 1

15 pages, 670 KB  
Article
Diet Acceptance and Utilization Responses to Increasing Doses of Thymol in Beef Steers Consuming Forage
by Emma P. Fukuda, Jordan P. Suter, Russell W. Jessup and Merritt L. Drewery
Animals 2025, 15(24), 3637; https://doi.org/10.3390/ani15243637 - 17 Dec 2025
Viewed by 247
Abstract
Thymol is an antimicrobial terpene with potential as a feed additive for cattle; however, in vivo data describing the response of forage-fed beef cattle to the increasing provision of thymol is limited. As thymol may affect palatability and exert antimicrobial effects on rumen [...] Read more.
Thymol is an antimicrobial terpene with potential as a feed additive for cattle; however, in vivo data describing the response of forage-fed beef cattle to the increasing provision of thymol is limited. As thymol may affect palatability and exert antimicrobial effects on rumen microbes, defining its effects in vivo is critical to inform adoption. Accordingly, the objectives of this study were to evaluate cattle acceptance of thymol and characterize the effects of increasing thymol doses on diet utilization and ruminal fermentation, with the overarching goal of identifying a maximum tolerable dose for beef cattle. Two 4 × 4 Latin Square experiments were conducted using beef steers consuming forage and providing thymol dosed on alfalfa. Experiment 1 assessed acceptance of thymol at increasing concentrations (0, 110, 220, and 330 mg/kg intake), and experiment 2 assessed diet utilization and fermentation in response to one of four thymol doses: 0, 120, 240, and 480 mg/kg intake. For experiment 1, thymol dose did not affect treatment or forage intake (p ≥ 0.17). For experiment 2, thymol did not linearly or quadratically affect (p ≥ 0.28) forage organic matter (OM) intake or OM digestibility. There were also no linear or quadratic effects (p ≥ 0.09) on ruminal ammonia-N, volatile fatty acids, or pH. These data indicate that thymol can be provided to beef cattle at up to 330 mg/kg intake and 480 mg/kg intake without negatively impacting acceptance and diet utilization, respectively. Full article
(This article belongs to the Special Issue Feed Additives in Animal Nutrition)
Show Figures

Figure 1

14 pages, 1644 KB  
Article
Sex-Related Shape Variation and Right–Left Asymmetry in the Stylopodium and Zeugopodium of Guinea Pigs
by Edyta Pasicka, Iliana Stefanova Ruzhanova-Gospodinova, Seven Mustafa, Ana Pesic, Ebuderda Günay, Nicoleta Manuta, Barış Can Güzel, Ebru Eravci Yalin and Ozan Gündemir
Animals 2025, 15(24), 3636; https://doi.org/10.3390/ani15243636 - 17 Dec 2025
Viewed by 579
Abstract
The aim of this study was to identify the presence and magnitude of right–left asymmetry in the fore- and hindlimb long bones of adult guinea pigs (Cavia porcellus), and, in parallel, to evaluate sex-related differences in shape and size in the [...] Read more.
The aim of this study was to identify the presence and magnitude of right–left asymmetry in the fore- and hindlimb long bones of adult guinea pigs (Cavia porcellus), and, in parallel, to evaluate sex-related differences in shape and size in the same bones. For this purpose, the stylopodium and zeugopodium bones were analyzed together. Computed tomography data were obtained from all animals under a standard protocol, three-dimensional bone models were generated from these datasets, and these models formed the basis for the geometric morphometric analyses. The analyses showed that sex accounted for a small but consistent proportion of shape variation (approximately 5–7%) in the antebrachium, femur and crus, whereas this effect was more limited in the humerus. Asymmetry analysis based on paired right–left data revealed that directional asymmetry was generally low, whereas fluctuating asymmetry varied across bones. The highest asymmetry was detected in the antebrachium, the crus showed an intermediate level, and the stylopodial elements, humerus and femur, were comparatively more symmetrical. This pattern is consistent with the biomechanical expectation that small right–left deviations tend to accumulate in distal and functionally more active forelimb segments that are positioned farther from the trunk. In conclusion, the findings indicate that asymmetry arises gradually as a function of bone position and functional use rather than from a single growth error, and that distal forelimb elements should therefore be given particular attention in asymmetry studies. Full article
Show Figures

Figure 1

16 pages, 1430 KB  
Article
Ecological Succession of Airborne Bacterial Aerosols in Poultry Houses: Insights from Taihang Chickens
by Yejin Yang, Huan Cui, Zitong Yang, Zhenyue Li, Wenhao Feng, Zhuhua Liu, Mengxi Yan, Zhibin Ren, Ran Zhu, Yuqing Yang, Mingli Liu, Xiaolong Chen, Cheng Zhang, Huage Liu and Shishan Dong
Animals 2025, 15(24), 3635; https://doi.org/10.3390/ani15243635 - 17 Dec 2025
Viewed by 347
Abstract
Bioaerosols are a major source of airborne microbial contamination in intensive poultry production systems. Their concentration and community structure can profoundly influence animal health, public health, and the overall safety of the farming environment. However, the dynamic characteristics of bacterial aerosols in enclosed [...] Read more.
Bioaerosols are a major source of airborne microbial contamination in intensive poultry production systems. Their concentration and community structure can profoundly influence animal health, public health, and the overall safety of the farming environment. However, the dynamic characteristics of bacterial aerosols in enclosed poultry houses during winter remain insufficiently studied. Using Taihang chickens as a model, this study investigated three key production stages—brooding (15 days), growing (60 days), and laying (150 days)—under winter cage-rearing conditions. A six-stage Andersen sampler was employed alongside culture-dependent enumeration and 16S rRNA high-throughput sequencing to analyze variations in bacterial aerosol concentration, particle size distribution, and community succession patterns. The results revealed a significant increase in the concentration of culturable airborne bacteria with bird age, rising from 8.98 × 103 colony-forming unit (CFU)/m3 to 2.89 × 104 CFU/m3 (p < 0.001). The particle size distribution progressively shifted from larger, settleable particles (≥4.7 μm) toward smaller, respirable particles (<4.7 μm). Microbial sequencing indicated a continuous increase in bacterial alpha diversity across the three stages (Chao1 and Shannon indices, p < 0.05), while beta diversity exhibited stage-specific clustering, reflecting clear differences in community assembly. The composition of dominant bacterial genera transitioned from potentially pathogenic taxa such as Acinetobacter and Corynebacterium during the brooding stage to a greater abundance of beneficial genera, including Bacteroides, Lactobacillus, and Ruminococcus, in later stages. This shift suggests a potential ecological link between aerosolized bacterial communities and host development, possibly related to the aerosolization of gut microbiota. Notably, several zoonotic bacterial species were detected in the poultry house air, indicating potential public health and occupational exposure risks under winter confinement conditions. This study is the first to elucidate the ecological succession patterns of airborne bacterial aerosols in Taihang chicken houses across different growth stages during winter. The findings provide a scientific basis for optimizing winter ventilation strategies, implementing stage-specific environmental controls, and reducing pathogen transmission and occupational hazards. Full article
Show Figures

Figure 1

18 pages, 4016 KB  
Article
From Mutation to Manifestation: Evaluation of a PKLR Gene Truncation Caused by Exon Skipping in a Schnauzer Terrier
by Tzu Yi Ma, Chih Jung Kuo and Pin Chen Liu
Animals 2025, 15(24), 3634; https://doi.org/10.3390/ani15243634 - 17 Dec 2025
Viewed by 292
Abstract
A five-month-old, intact, female Miniature Schnauzer Terrier presented with persistent severe hemolytic anemia following an initial infection with Babesia gibsoni and B. vogeli. Despite treatment, severe regenerative anemia persisted, and the patient was unresponsive to antibiotics, as well as antiprotozoal and immunosuppressive agents. [...] Read more.
A five-month-old, intact, female Miniature Schnauzer Terrier presented with persistent severe hemolytic anemia following an initial infection with Babesia gibsoni and B. vogeli. Despite treatment, severe regenerative anemia persisted, and the patient was unresponsive to antibiotics, as well as antiprotozoal and immunosuppressive agents. Subsequent laboratory tests and diagnostic imaging ruled out persistent hemiparasitic infections, immune-mediated diseases, or neoplasia. Genomic DNA and cDNA sequencing identified a point mutation in exon 8 (g.4978G>T) that introduced a premature termination codon, leading to exon 8 skipping and a single-nucleotide deletion at the exon 7–intron 7 boundary (c.966delG) during splicing. A 151 bp deletion in the coding region of the patient’s PKLR cDNA was subsequently detected, which ultimately resulted in pyruvate kinase deficiency. This missplicing results in a premature stop codon and disrupts PKLR tetramer formation owing to the partial loss of domain A and complete loss of domain C. Enzyme activity assays confirmed a complete loss of function in the mutant PKLR protein compared to the wild-type, supporting the causal role of this deletion in non-spherocytic hemolytic anemia. This is the first report as per our knowledge documenting truncated PKLR variant in a dog, and notably, the first such case in a Miniature Schnauzer breed. Full article
Show Figures

Figure 1

16 pages, 4436 KB  
Article
CFD Application to Poultry Crate Design Improving Internal Airflow Velocities
by Victor Abreu de Lima, Jasson Fernandez Gurgel, Daniel Gurgel Pinheiro, Nítalo André Farias Machado, José Antonio Delfino Barbosa Filho, Antonio Velarde, Iran José Oliveira da Silva and Marcos Vinícius da Silva
Animals 2025, 15(24), 3633; https://doi.org/10.3390/ani15243633 - 17 Dec 2025
Viewed by 427
Abstract
Poultry transport represents a significant animal welfare challenge, particularly when birds are exposed to heat stress during travel, a condition that can compromise physiological stability, performance, and survival. Despite the relevance of this issue, research on engineering improvements to poultry transport crates remains [...] Read more.
Poultry transport represents a significant animal welfare challenge, particularly when birds are exposed to heat stress during travel, a condition that can compromise physiological stability, performance, and survival. Despite the relevance of this issue, research on engineering improvements to poultry transport crates remains limited. In this study, four virtual models of poultry transport crates were evaluated to assess their potential to improve the thermal comfort internal airflow conditions. Computational Fluid Dynamics (CFD) simulations were conducted under three transport speeds, complemented by wind tunnel experiments using reduced-scale prototypes fabricated by additive manufacturing. The results demonstrated that the alternative crate 3 (AC3) model presented exhibited superior internal average airflow velocities (IAFV) across all speeds, including a 32.85% increase compared to the conventional crate at 60 km/h. Wind tunnel testing confirmed significant differences among crate designs. AC3 showed lower air temperature than AC1 and reduced relative humidity compared to CC and AC2. Thermal comfort indices supported these findings, with AC3 presenting the lowest THI and enthalpy, indicating a less stressful microclimate. In terms of airflow, AC2 and AC3 achieved higher IAFV (19.27 ± 8.49 m/s and 19.30 ± 4.80 m/s) than CC and AC1. AC3 also had the lowest dynamic pressure, suggesting reduced airflow resistance and more efficient aerodynamics. Therefore, improved crate geometry and increased ventilation surface can enhance airflow distribution, potentially reduce heat accumulation and improve animal welfare. However, further studies involving live birds, realistic stocking densities, and full-scale trailer simulations are required to validate these benefits under commercial transport conditions. Full article
(This article belongs to the Section Animal Welfare)
Show Figures

Figure 1

10 pages, 3543 KB  
Article
Incidence of Bacterial Chondronecrosis with Osteomyelitis Lameness in Commercial Duck Flocks in Mojokerto, Indonesia
by Andi Asnayanti, Siti Azizah, Anif Mukaromah Wati, Ahmad Ridwan, Ahmad Arman Dahlan, Dinda Rosalita Asmara, Anh Dang Trieu Do and Adnan Alrubaye
Animals 2025, 15(24), 3632; https://doi.org/10.3390/ani15243632 - 17 Dec 2025
Viewed by 414
Abstract
Bacterial Chondronecrosis with Osteomyelitis (BCO) lameness is an infection of opportunistic bacteria in the structural skeletal bones impacting multiple animal species, particularly poultry species. BCO lameness results in significant financial losses to industrial poultry production and increases the risk of foodborne illnesses, posing [...] Read more.
Bacterial Chondronecrosis with Osteomyelitis (BCO) lameness is an infection of opportunistic bacteria in the structural skeletal bones impacting multiple animal species, particularly poultry species. BCO lameness results in significant financial losses to industrial poultry production and increases the risk of foodborne illnesses, posing a major threat to consumers’ food safety. As BCO lameness is an inherent risk of fast body weight gain in poultry species, especially broiler chickens, abundant studies have been conducted in broilers and turkeys. Nevertheless, BCO lameness incidence in ducks remains elusive. Thus, this is the first survey investigating the prevalence of BCO lameness cases in ducks. The survey was conducted in commercial duck farms in Indonesia, the fourth biggest duck-producing country globally. Two hundred birds from four commercial duck farms in Mojokerto, East Java, Indonesia, were necropsied to examine their lameness lesions in the femoral head and proximal tibia. Of the 44% birds showing BCO lameness lesions, 3% were evidently clinically lame birds, particularly exhibiting limping gait. Femoral head separation (FHS) and tibial head necrosis (THN) are the most frequently observed lesions in ducks, representing a mild-to-moderate BCO lameness state. Based on the results of this study, intervention measures to boost the immune system and skeletal bone integrity of ducks are urgently required. Full article
(This article belongs to the Special Issue Common Infectious Diseases in Poultry)
Show Figures

Figure 1

15 pages, 670 KB  
Systematic Review
The Roles of Enzymes as Dietary Additives in Ruminant Diets: A Meta-Analysis
by Diky Ramdani, Ririn Siti Rahmatillah, Yulianri Rizki Yanza, Anuraga Jayanegara, Nasrul Wathoni and Abdul Shakoor Chaudhry
Animals 2025, 15(24), 3631; https://doi.org/10.3390/ani15243631 - 17 Dec 2025
Viewed by 554
Abstract
Understanding the function of enzymes before their use as additives in ruminant diets is essential for achieving sustainable and efficient agricultural practices. Ruminants such as cattle, sheep, and goats are vital for global food production because of their ability to convert fibrous plant [...] Read more.
Understanding the function of enzymes before their use as additives in ruminant diets is essential for achieving sustainable and efficient agricultural practices. Ruminants such as cattle, sheep, and goats are vital for global food production because of their ability to convert fibrous plant materials into high-quality proteins through enteric fermentation. Various datasets were carefully selected from four scientific databases: Science Direct, Scopus, PubMed, and Google Scholar. The rigorous Preferred Reporting Items for Systematic Review and Meta-Analysis (PRISMA) protocol was employed to ensure the eligibility of the selected articles used in the analysis. A systematic review showed that the administration of various types of enzymes can increase dry (DMD) and organic (OMD) matter, neutral (NDFD), and acid (ADFD) detergent fibre, and crude protein (CPD) digestibility in both in vitro and in vivo tests in individual studies. However, the pooled meta-analysis indicated that their overall effect on CPD was not significant (p > 0.05). The OpenMEE approach was used to calculate the effect size (Hedges’ g) for each experimental unit for various parameters. Across enzyme types and doses in the meta-analysis, the administration of enzymes did not have any significant effect (p > 0.05) on DMI, OMI, and CPD, but it did have a significant effect (p < 0.05) on DMD, OMD, ADFD, NDFD, pH and gas production at 24, 48, and 72 h, as assessed by in vitro experiments. Ruminant in vivo studies indicated that the administration of enzymes has significant impacts (p < 0.05) on digestibility parameters (DMD, OMD, NDFD, ADFD), milk production, milk lactose content, acetate, and propionate, but it had non-significant impacts on milk protein and rumen total volatile fatty acids and acetate: propionate ratio. Full article
(This article belongs to the Section Animal Nutrition)
Show Figures

Figure 1

21 pages, 21437 KB  
Article
Genome-Wide Identification, Function, and Expression Analysis of the ABC Transporter Gene Family in Forest Musk Deer (Moschus berezovskii) Under Musk Secretion Stage
by Ying-Ying Ren, Xuan-Ze Zhou, Jin-Fang Ma, Xue-Mei Jiang, Fang Dan, Dan-Dan Liao, Cong-Xue Yao, Cheng-Li Zheng and Wen-Hua Qi
Animals 2025, 15(24), 3630; https://doi.org/10.3390/ani15243630 - 17 Dec 2025
Viewed by 495
Abstract
The ATP-binding cassette (ABC) transporter family is one of the oldest conserved protein families and is widely present in animal and plant cells. However, few studies have investigated the role of ABC in the forest musk deer (FMD; Moschus berezovskii). In this [...] Read more.
The ATP-binding cassette (ABC) transporter family is one of the oldest conserved protein families and is widely present in animal and plant cells. However, few studies have investigated the role of ABC in the forest musk deer (FMD; Moschus berezovskii). In this study, we employed bioinformatics methods to identify and analyze the ABC transporter genes in M. berezovskii to elucidate the potential function of ABC genes in musk secretion. A total of 51 members of the MbABC gene family were identified. The analysis encompassed various aspects including physical and chemical properties, phylogenetic tree, structure prediction, conserved motifs, gene structures, chromosome localization, collinearity analysis, and KEGG and GO enrichment. Collinearity analysis revealed that the ABC transporter gene family is conserved in FMD, Cervidae, and five Bovinae species. MbABCB6, MbABCD4, MbABCF3, and MbABCG5 are key genes in protein–protein interaction networks, which are primarily involved in the transport of vitamins, lipids, and proteins. Tissue expression analysis showed that MbABCs were expressed at different stages. The RT-qPCR analysis revealed that 12 MbABC genes were up-regulated in musk gland cells during the non-secretion phase and stimulation phase, particularly MbABCC4d and MbABCC3. This study provides comprehensive information on the ABC gene family in FMD which can be further used for their functional validation. Full article
(This article belongs to the Section Animal Genetics and Genomics)
Show Figures

Figure 1

19 pages, 1566 KB  
Article
Effect of Bacillus Probiotics on Growth Performance, Diarrhea Incidence, Nutrient Digestibility, and Intestinal Health of Weaned Piglets
by Xinhong Wang, Siqi Liu, Zihan Zhu, Chunyan Guo, Yinghai Jin, Zhenlong Wu and Xianren Jiang
Animals 2025, 15(24), 3629; https://doi.org/10.3390/ani15243629 - 17 Dec 2025
Viewed by 471
Abstract
Weaned piglets have a fragile gastrointestinal tract and immature digestive function. Supplementation of Bacillus can enhance intestinal barrier function and improve nutrient digestion and absorption efficiency. It is an important nutritional regulation method to alleviate weaning stress, reduce the incidence of diarrhea and [...] Read more.
Weaned piglets have a fragile gastrointestinal tract and immature digestive function. Supplementation of Bacillus can enhance intestinal barrier function and improve nutrient digestion and absorption efficiency. It is an important nutritional regulation method to alleviate weaning stress, reduce the incidence of diarrhea and promote growth performance. This experiment was conducted to investigate the effects of Bacillus subtilis, Bacillus pumilus and their combination on growth performance, diarrhea incidence, nutrient apparent digestibility, intestinal morphology and barrier function of weaned piglets. A total of 128 weaned piglets weighing 6.68 kg (±0.35 kg) were selected, divided into 4 treatment groups, and fed with a basal diet (CTR), a Bacillus subtilis (BS1), a Bacillus pumilus (BS2) and a Bacillus subtilis + Bacillus pumilus (BS1 + BS2) for 42 days. Each group had 8 replicates with 4 piglets per replicate. One piglet was selected from each replicate and euthanized to collect intestinal samples. The results showed that compared with the CTR group, the BS1 + BS2 group significantly increased the average daily gain (ADG) of weaned piglets on days 0–14 (p < 0.05), and the BS2 group significantly increased the ADG on days 0–42 (p < 0.05). Compared with the CTR group, the BS1 + BS2 group significantly reduced the full-time diarrhea rate (p < 0.05), and weaned piglets of the BS2 group significantly reduced the incidence of diarrhea on days 0–14, 15–28, and 0–42 of the study, in comparison to the control (p < 0.05). Compared with the CTR group, the piglets in the BS1 + BS2 group significantly decreased the serum tumor necrosis factor-α (TNF-α) content on day 21 (p < 0.05), and the BS1, BS2, and BS1 + BS2 groups significantly decreased the serum TNF-α content on day 42 (p < 0.05). Compared with the CTR group, the BS1 + BS2 group significantly reduced the expression of Interleukin-8 (IL-8) mRNA in the ileum (p < 0.05). The BS1, BS2, and BS1 + BS2 groups significantly reduced the expression of TNF-α mRNA in the ileum, IL-8 mRNA in the jejunum, and TNF-α mRNA in the jejunum (p < 0.05). In addition, compared with the CTR group, the BS2 and BS1 + BS2 groups significantly increased Claudin-1 mRNA expression in the jejunum (p < 0.05). Compared with the CTR group, the BS1 and BS2 groups significantly increased Occludin mRNA expression in the jejunum (p < 0.05). In summary, dietary supplementation with Bacillus-based probiotics can significantly improve growth performance in weaned piglets, reduce diarrhea incidence, alleviate inflammation, and enhance intestinal barrier function. Full article
(This article belongs to the Special Issue Feed Additives in Animal Nutrition)
Show Figures

Figure 1

16 pages, 777 KB  
Review
The Map’s Design: Evolution’s Impact on Navigation and Spatial Cognition
by Isabella S. Olynik-McLaughlin and Diano F. Marrone
Animals 2025, 15(24), 3628; https://doi.org/10.3390/ani15243628 - 17 Dec 2025
Viewed by 668
Abstract
Spatial cognition is fundamental to an animal’s ability to move through and interact with its environment. Thus, understanding the physiological basis for this cognitive function and how it varies across taxa is fundamental to understanding how ecology alters brain architecture and function. Although [...] Read more.
Spatial cognition is fundamental to an animal’s ability to move through and interact with its environment. Thus, understanding the physiological basis for this cognitive function and how it varies across taxa is fundamental to understanding how ecology alters brain architecture and function. Although elements of spatial cognition can be found across the animal kingdom, here we concentrate specifically on cognitive maps and their physiological basis. This will begin with a focus on the rodent model, which is the source of the vast majority of data on the neural basis of cognitive maps. This serves as a foundation for comparative analysis of other taxa to demonstrate that, although this line of inquiry is relatively new and small, important variations have been observed, tied largely to changes in both perception and ambulation, that may fundamentally alter how spatial cognition is implemented. This latter analysis emphasizes birds, as recent data in this order provide fundamental insights into how the selective pressures that drive changes in peripheral physiology also drive commensurate neuronal changes in spatial cognition. Full article
(This article belongs to the Section Animal Physiology)
Show Figures

Figure 1

14 pages, 2130 KB  
Article
Integrative Multi-Omics Analysis Unveils Candidate Genes and Functional Variants for Growth and Reproductive Traits in Duroc Pigs
by Zhuofan Yan, Xiyue Li, Wenbo Yang, Peng Zhou, Weiya Zhang, Xinyun Li, Liangliang Fu, Jingjin Li and Xiaoyong Du
Animals 2025, 15(24), 3627; https://doi.org/10.3390/ani15243627 - 17 Dec 2025
Viewed by 497
Abstract
Pigs play a vital role in global food security as a major source of animal protein. Enhancing growth and reproductive traits is of great economic importance to the swine industry. To systematically identify genetic determinants underlying key economic traits, we performed an integrative [...] Read more.
Pigs play a vital role in global food security as a major source of animal protein. Enhancing growth and reproductive traits is of great economic importance to the swine industry. To systematically identify genetic determinants underlying key economic traits, we performed an integrative multi-omics analysis in a population of 1624 Duroc pigs, focusing on backfat thickness (BF), loin muscle area (LMA), and total teat number (TTN). Our genome-wide association study (GWAS) identified twenty-one significant single nucleotide polymorphisms (SNPs)—fourteen for BF, three for LMA, and seven for TTN. Candidate genes located within 1 Mb of these SNPs, such as ZC3HAV1L and FAM3A for BF, PTGR2 for LMA, and VRTN and ABCD4 for TTN, were further investigated. Functional genomic annotations revealed that genetic variants near the significant SNPs were enriched in tissue-specific enhancer elements, implying regulatory potential. Transcriptome-wide association study (TWAS) further supported the candidate genes such as ABCD4 and YLPM1 for TTN and predicted several putative functional mutations that may affect transcription factor binding sites. This study demonstrates the power of integrative genomics to prioritize candidate genes and causal variants for animal complex traits, offering valuable resources for future precision breeding in pigs. Full article
(This article belongs to the Special Issue Genetic Improvement in Pigs)
Show Figures

Figure 1

Previous Issue
Back to TopTop