Next Issue
Volume 17, December-1
Previous Issue
Volume 17, November-1
 
 
cancers-logo

Journal Browser

Journal Browser

Cancers, Volume 17, Issue 22 (November-2 2025) – 127 articles

Cover Story (view full-size image): Clinicians face a daily “crossroads” when selecting the most appropriate treatment for patients with advanced non-small cell lung cancer (NSCLC). Despite multiple available combination therapies, real-world decision-making remains challenging, and a clear guidepost is needed. This study compared two atezolizumab-based regimens—carboplatin + nab-paclitaxel + atezolizumab (ACnP) and carboplatin + paclitaxel + bevacizumab + atezolizumab (ABCP)—which are relevant for patients with renal dysfunction or resistance to EGFR tyrosine kinase inhibitors. ABCP demonstrated greater effectiveness in patients with EGFR-positive NSCLC, liver metastases, and brain metastases. These findings may help clinicians select more personalized and effective treatments in daily practice and provide an important guidepost at this therapeutic crossroads. View this paper
  • Issues are regarded as officially published after their release is announced to the table of contents alert mailing list.
  • You may sign up for e-mail alerts to receive table of contents of newly released issues.
  • PDF is the official format for papers published in both, html and pdf forms. To view the papers in pdf format, click on the "PDF Full-text" link, and use the free Adobe Reader to open them.
Order results
Result details
Section
Select all
Export citation of selected articles as:
19 pages, 2166 KB  
Article
Niclosamide and Palbociclib Act Synergistically to Reduce Cholangiocarcinoma Cell Viability In Vitro and Inhibit Tumour Growth in a Mouse Model
by Grace Martin, Ka Ying Lee, Christopher Roberts, Jinxia Zheng, Gagan Kaur Batth, William Dalleywater, Farhat Latif Khanim, Sebastian Oltean, Kevin Gaston and Padma-Sheela Jayaraman
Cancers 2025, 17(22), 3721; https://doi.org/10.3390/cancers17223721 - 20 Nov 2025
Viewed by 468
Abstract
Background: Despite the emergence of new treatment modalities, including targeted therapies that are of benefit to patients whose tumours carry specific mutations, the prognosis for most patients with cholangiocarcinoma remains poor. Novel therapeutic approaches that can benefit the majority of patients whose tumour [...] Read more.
Background: Despite the emergence of new treatment modalities, including targeted therapies that are of benefit to patients whose tumours carry specific mutations, the prognosis for most patients with cholangiocarcinoma remains poor. Novel therapeutic approaches that can benefit the majority of patients whose tumour cells do not carry targetable mutations are urgently needed. Results: To identify mutation-agnostic treatment approaches, we screened a library of well-tolerated off-patent drugs against cholangiocarcinoma cells and normal biliary epithelial cells. The screen identified Niclosamide as a drug that reduces the viability of multiple cholangiocarcinoma cell lines but has a lesser effect on normal primary biliary epithelial cells. Moreover, Niclosamide treatment reduces the growth of cholangiocarcinoma tumour cells as tumour spheroids in vitro and reduces the growth of cholangiocarcinoma cells as tumours in a xenograft mouse model of this disease. Through a proteasome-dependent mechanism, Niclosamide treatment reduces the expression of the Proline-Rich Homeodomain (PRH) protein, a transcription factor which acts as an oncoprotein in cholangiocarcinoma cells. However, PRH knockout does not alter the sensitivity of cholangiocarcinoma cells to Niclosamide, indicating that this drug is not dependent on PRH to reduce cell viability. Interestingly, the CDK4/6 kinase inhibitor Palbociclib selectively reduces the viability of cholangiocarcinoma cell lines compared to normal biliary epithelial cells and, importantly, Palbociclib synergises with Niclosamide to reduce cholangiocarcinoma cell viability in vitro as well as to reduce tumour growth in a mouse xenograft model. Conclusion: These preclinical results suggest that the combination of Niclosamide and an inhibitor of CDK4/6 is worthy of clinical evaluation as a potential treatment for this disease. Full article
Show Figures

Figure 1

24 pages, 1325 KB  
Review
Bridging Discovery and Treatment: Cancer Biomarker
by Hengrui Liu, Ilayda Karsidag, Rebecca Golin and Guangzhen Wu
Cancers 2025, 17(22), 3720; https://doi.org/10.3390/cancers17223720 - 20 Nov 2025
Viewed by 1023
Abstract
Biomarkers have transformed cancer care by linking molecular insights to personalized treatment strategies. This review first surveys the spectrum of detection modalities, including tissue genomics and histopathology; liquid biopsies such as circulating tumor DNA (ctDNA), circulating tumor cells (CTCs), and extracellular vesicles; imaging [...] Read more.
Biomarkers have transformed cancer care by linking molecular insights to personalized treatment strategies. This review first surveys the spectrum of detection modalities, including tissue genomics and histopathology; liquid biopsies such as circulating tumor DNA (ctDNA), circulating tumor cells (CTCs), and extracellular vesicles; imaging and radiomics; and multi-omic approaches spanning epigenomics, transcriptomics, proteomics, metabolomics, and microbiomics. We then critically appraise the translational challenges that hinder clinical implementation, assay standardization, data integration, analytical and clinical validation, regulatory pathways, and cost-effectiveness. Finally, we explore emerging solutions, including artificial intelligence (AI)-driven multi-modal phenotyping, adaptive trial designs, and point-of-care assays, and outline future directions for expanding access and equitable adoption. By emphasizing the central role of biomarkers in guiding targeted and immune-based therapies, we underscore their potential to overcome tumor heterogeneity, preempt resistance, and ultimately improve patient outcomes. Full article
(This article belongs to the Special Issue Diagnostic Biomarkers in Cancers Study)
Show Figures

Figure 1

17 pages, 315 KB  
Review
The Puzzle of Genetic Stability and Chromosomal Copy Number Alterations for the Therapy of Ewing Sarcoma
by Günther H. S. Richter, Andreas Ranft, Maximilian Kerkhoff, Marvin Jens, Ina E. Kirchberg and Uta Dirksen
Cancers 2025, 17(22), 3719; https://doi.org/10.3390/cancers17223719 - 20 Nov 2025
Viewed by 620
Abstract
Studies of the genomic stability of Ewing sarcoma (EwS) have produced contradictory findings. While they are generally characterized by low mutation rates of individual genes, several cases exhibit genomic alterations that manifest as chromosomal gains and losses. Taken together, these alterations represent independent [...] Read more.
Studies of the genomic stability of Ewing sarcoma (EwS) have produced contradictory findings. While they are generally characterized by low mutation rates of individual genes, several cases exhibit genomic alterations that manifest as chromosomal gains and losses. Taken together, these alterations represent independent biomarkers for EwS, such as loss of heterozygosity (LOH) or an altered genome. Patients with primary EwS tumors with fewer than three copy number alterations (CNAs) have a better prognosis than those with more CNAs. The functional mechanisms underlying this chromosomal instability are not yet clear. However, there are indications that this may be directly caused by the EWSR1::ETS translocations that are characteristic of EwS. The transcriptional behavior of the chimeric transcription factor EWSR1-FLI1 leads to the formation of R-loop DNA–RNA hybrids that form when RNA binds back to DNA during transcription and increased replication stress, which may result in structural chromosomal changes. Additionally, the formation of EWSR1 fusion genes in EwS results in the loss of one or both wild-type EWSR1 alleles in sarcoma cells. As chromosome segregation has been observed under loss of wild-type EWSR1, EWSR1 loss has been proposed as a potential source of LOH. So, it is highly probable that a chromosomal translocation and the subsequent formation of the EWSR1-ETS fusion protein cause the genomic alterations in EwS. This indicates that targeted therapy should be directed against the CNA and LOH biology caused by the fusion protein. Full article
(This article belongs to the Special Issue Targeted Therapy of Pediatric Cancer (2nd Edition))
14 pages, 605 KB  
Review
Lacrimal Sac Tumors: A Histotype-Driven Literature Review
by Luca Giovanni Locatello, Enrico Redolfi De Zan, Riccardo Marzolino, Leigh J. Sowerby, Anna Tarantini, Paolo Lanzetta and Cesare Miani
Cancers 2025, 17(22), 3718; https://doi.org/10.3390/cancers17223718 - 20 Nov 2025
Viewed by 463
Abstract
Objectives: Because of their rarity, lacrimal sac tumors (LSTs) are challenging to diagnose and treat. We herein provide an overview of the recent literature. Methods: A scoping search of the Cochrane library, PubMed and Google Scholar database in the last 5 years was [...] Read more.
Objectives: Because of their rarity, lacrimal sac tumors (LSTs) are challenging to diagnose and treat. We herein provide an overview of the recent literature. Methods: A scoping search of the Cochrane library, PubMed and Google Scholar database in the last 5 years was conducted. Three independent reviewers extracted data, and the findings were summarized due to study heterogeneity. Results: A total of 55 articles were included. LST histology is diverse and there is no commonly accepted staging system. Recent discoveries in their biology are offering new treatment strategies but exclusive endoscopic resections remain feasible in only very limited cases of non-aggressive LSTs. Conclusion: LSTs require a high index of suspicion because of their rarity. A histotype-driven treatment plan must be carefully prepared, but complete excision remains the cornerstone of treatment in all cases. Full article
(This article belongs to the Special Issue Personalizing Head and Neck Cancer Care)
Show Figures

Figure 1

16 pages, 469 KB  
Review
PSMA Theranostics in Prostate Cancer and Beyond: Current and Future Perspectives
by Kieran Sandhu, David Chen, David Hennes, Declan G. Murphy, Nathan Lawrentschuk and Marlon Perera
Cancers 2025, 17(22), 3717; https://doi.org/10.3390/cancers17223717 - 20 Nov 2025
Viewed by 1074
Abstract
Prostate-specific membrane antigen (PSMA) is a type II transmembrane glycoprotein that has become central to prostate cancer (PCa) diagnostics and treatment. Beyond its enzymatic role in folate and glutamate metabolism, PSMA is upregulated in advanced PCa, where it contributes to angiogenesis, tumour progression, [...] Read more.
Prostate-specific membrane antigen (PSMA) is a type II transmembrane glycoprotein that has become central to prostate cancer (PCa) diagnostics and treatment. Beyond its enzymatic role in folate and glutamate metabolism, PSMA is upregulated in advanced PCa, where it contributes to angiogenesis, tumour progression, and therapeutic resistance. This review integrates current understanding of PSMA biology with an emphasis on the role of PSMA expression and the hallmarks of cancer-proliferative signalling, metabolic adaptation, and evasion of cell death. While PSMA has revolutionised theranostic strategies in PCa, its utility as a sole biomarker is limited in select cases such as neuroendocrine differentiation and discordant disease biology. To address these challenges, we highlight emerging biomarkers and novel imaging markers that complement PSMA, including genomic alterations, circulating tumour markers, and exosomal microRNAs. Advances in radiomics and dual-tracer positron emission tomography (PET) further refine patient selection by capturing aggressive low-PSMA phenotypes. Furthermore, PSMA-PET is showing promise in other malignancies, including renal cell carcinoma (RCC) and glioblastoma multiforme (GBM), where neovasculature expression may extend its theranostic applications beyond PCa. By situating PSMA within this broader biomarker landscape, we outline opportunities for theranostic integration, including predictive models, combination therapies and expansion into non-prostate malignancies. Understanding the biology of PSMA in conjunction with novel biomarkers provides a framework for optimising theranostic applications and advancing personalised cancer care. Full article
(This article belongs to the Section Clinical Research of Cancer)
Show Figures

Figure 1

14 pages, 1422 KB  
Article
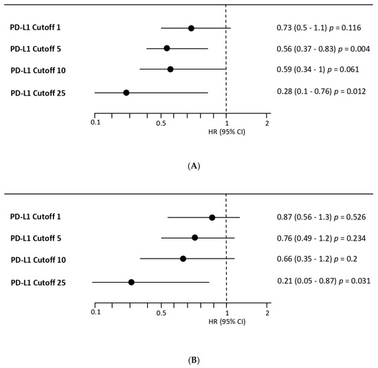
Efficacy of First-Line Nivolumab Plus Chemotherapy in Advanced Gastric Cancer Stratified by PD-L1 Expression: A Real-World Comparison
by Dae-Ho Choi, Ji Eun Shin, Eunbyeol Lee, Seung Tae Kim and Sung Hee Lim
Cancers 2025, 17(22), 3716; https://doi.org/10.3390/cancers17223716 - 20 Nov 2025
Viewed by 855
Abstract
Background: Nivolumab plus chemotherapy has shown significant benefits in advanced gastric cancer (AGC) patients with PD-L1 combined positive score (CPS) 5 or higher. However, real-world data on its efficacy across different PD-L1 expression levels are limited. Methods: We conducted a retrospective analysis of [...] Read more.
Background: Nivolumab plus chemotherapy has shown significant benefits in advanced gastric cancer (AGC) patients with PD-L1 combined positive score (CPS) 5 or higher. However, real-world data on its efficacy across different PD-L1 expression levels are limited. Methods: We conducted a retrospective analysis of 143 AGC patients treated with first-line nivolumab plus chemotherapy. Patients were stratified by PD-L1 CPS. Progression-free survival (PFS), overall survival (OS), and clinical factors affecting outcomes were evaluated. Results: Among 143 patients, 87 (60.8%) were classified as PD-L1 CPS < 5 and 56 (39.2%) as CPS ≥ 5. The PD-L1 ≥ 5 group had a higher proportion of dMMR and TMB-high. Notably, patients in the PD-L1 < 5 group also derived a PFS benefit from chemotherapy plus nivolumab, achieving a median PFS of 6.8 months, although outcomes were further enhanced in the PD-L1 ≥ 5 group with statistical significance (10.0 months; HR 0.56, p = 0.004). Although the PD-L1 ≥ 5 group showed a higher median OS compared with the PD-L1 < 5 group (26.2 vs. 18.8 months), the difference was not statistically significant (p = 0.234). Exploratory analyses demonstrated a stepwise trend toward improved survival with increasing PD-L1 cutoffs, with the most pronounced benefit observed in the PD-L1 ≥ 25 subgroup (PFS HR 0.28, p = 0.012; OS HR 0.21, p = 0.031). Conclusions: This real-world study suggests that nivolumab plus chemotherapy may benefit AGC patients across various PD-L1 expression levels, with trends favoring higher expression. These findings warrant further investigation in larger real-world studies to optimize patient selection and treatment strategies. Full article
(This article belongs to the Section Cancer Therapy)
Show Figures

Figure 1

15 pages, 1493 KB  
Article
Histology-Specific Survival in Penile Squamous Cell Carcinoma: A SEER-Based Study Highlighting Human Papillomavirus Status and Prognostic Subtypes
by Yudai Ishiyama, Arjun Venkatesh, Reynier David Rodriguez Rosales, Jean-Pierre Kanumuambidi, Mark Bandyk and K. C. Balaji
Cancers 2025, 17(22), 3715; https://doi.org/10.3390/cancers17223715 - 20 Nov 2025
Viewed by 476
Abstract
Background: Penile squamous cell carcinoma (SCC) is now categorized based on human papillomavirus (HPV) status as HPV associated (SCCa) or HPV-independent. While most HPV-independent cases are of the usual type (Usual-SCCi), the prognostic significance of this subclassification—particularly between Usual-SCCi and other SCC HPV-independent [...] Read more.
Background: Penile squamous cell carcinoma (SCC) is now categorized based on human papillomavirus (HPV) status as HPV associated (SCCa) or HPV-independent. While most HPV-independent cases are of the usual type (Usual-SCCi), the prognostic significance of this subclassification—particularly between Usual-SCCi and other SCC HPV-independent variants (Variant-SCCi)—remains unclear. Materials and Methods: Using SEER data (2000–2021), patients with penile SCC were categorized into Usual-SCCi, Variant-SCCi (verrucous, papillary, and sarcomatoid), and SCCa groups. Cancer-specific survival (CSS) was evaluated using Kaplan–Meier estimates and Cox proportional hazard regression adjusted for demographic and clinical factors, with Firth’s penalized likelihood correction applied when appropriate. Temporal trends and subtype-specific outcomes were also analyzed. Results: Among 6332 patients, 5706 (90.1%) were Usual-SCCi, 416 (6.6%) were Variant-SCCi, and 210 (3.3%) were SCCa. Overall, 5-year CSS (proportion of patients (%) [95% CI]) was the highest in Variant-SCCi (90.9% [87.8–94.0]), compared to Usual-SCCi (73.7% [72.4–75.0]) and SCCa (71.5% [63.3–80.8). Within Variant-SCCi, verrucous SCC had the most favorable outcome (94.1% [91.3–97.0]), followed by papillary (81.9% [68.2–98.4]) and sarcomatoid (63.4% [47.4–84.7]). Multivariable analysis confirmed verrucous SCC as being independently associated with significantly lower cancer-specific mortality (HR: 0.31 [95% CI, 0.20–0.45]; p < 0.001). Time-stratified analysis revealed that in the latter half of the study period, SCCa outcomes improved markedly, and no statistically significant differences in CSS were observed among the SCCa, papillary, and Usual-SCCi groups, leaving verrucous SCC as the only subtype with consistently superior survival (p < 0.001). Conclusions: The CSS of SCCa improved over time to become equivalent to those of the SCCi subtypes except for the verrucous SCCi variant, which had a significantly better CSS. Our study clearly demonstrates a temporal shift toward improved CSS in the SCCa subtype, which may be related to increased awareness following recognition as a separate entity in the WHO 2022 classification and other factors. Full article
Show Figures

Figure 1

16 pages, 1905 KB  
Systematic Review
Comparative Analysis of Maintenance Treatments in Patients with Newly Diagnosed Advanced Ovarian Cancer After First-Line Platinum-Based Regimens
by Lorenzo Gasperoni, Luca Cancanelli, Andrea Ossato, Luna Del Bono, Stefano Vecchia, Caterina Fontanella, Vera Damuzzo and Andrea Messori
Cancers 2025, 17(22), 3714; https://doi.org/10.3390/cancers17223714 - 20 Nov 2025
Viewed by 790
Abstract
Background: Poly (ADP-ribose) polymerase inhibitors (PARPi) are the standard of care for first-line maintenance in advanced ovarian cancer, but their benefit varies by BRCA and homologous recombination deficiency (HRD) status, and no head-to-head comparisons are available. Methods: We conducted an indirect comparison of [...] Read more.
Background: Poly (ADP-ribose) polymerase inhibitors (PARPi) are the standard of care for first-line maintenance in advanced ovarian cancer, but their benefit varies by BRCA and homologous recombination deficiency (HRD) status, and no head-to-head comparisons are available. Methods: We conducted an indirect comparison of PARPi regimens using reconstructed individual patient data (IPD) from Kaplan–Meier curves of phase III randomized trials (SOLO1, PRIMA, PAOLA1, ATHENA, FLAMES). Progression-free survival (PFS) was the primary endpoint; overall survival (OS) was exploratory. Subgroups were defined as BRCA−mutated (BRCA+), BRCA−/HRD+, and BRCA−/HRD−. Safety outcomes were assessed through a network meta-analysis of adverse drug reactions (ADRs). Results: In BRCA+ patients, olaparib + bevacizumab achieved the largest PFS improvement (HR = 0.27; 95%CI: 0.19–0.39), followed by olaparib monotherapy, while niraparib performed significantly worse. In BRCA−/HRD+, olaparib + bevacizumab was superior to niraparib and rucaparib, with restricted mean survival time (RMST) gains of 3–4 months. In BRCA−/HRD−, PARPi produced only a modest benefit, with no advantage over bevacizumab monotherapy. Exploratory OS analysis confirmed long-term survival with olaparib in BRCA+ but not in the other subgroups. Safety analysis indicated olaparib had the most favorable hematological profile, while niraparib was associated with the highest rates of severe anemia, thrombocytopenia, and neutropenia, despite showing lower gastrointestinal toxicity and fatigue incidence. Conclusions: PARPi efficacy depends strongly on BRCA and HRD status. Olaparib-based regimens provide the greatest clinical benefit with acceptable safety in BRCA+ and HRD+ disease, whereas PARPi appear to be of limited value in HRD-negative ovarian cancer. Full article
(This article belongs to the Section Systematic Review or Meta-Analysis in Cancer Research)
Show Figures

Figure 1

11 pages, 646 KB  
Article
Development and Validation of a Brief Self-Report Scale to Measure Perceived Immune Vulnerability (PIV) in Cancer Population
by Lingyun Sun, Rose Wai-Yee Fok, Jerrin Bawa, Xiaotong Li, Kaitlin Lampson, Susan Chimonas, Thomas M. Atkinson and Jun J. Mao
Cancers 2025, 17(22), 3713; https://doi.org/10.3390/cancers17223713 - 20 Nov 2025
Viewed by 318
Abstract
Objective: Understanding immunity from the patient’s perspective is essential for optimizing cancer treatment and improving patient-reported outcomes. Currently, there are no established self-reported scales designed to assess immune vulnerability in cancer populations. We aimed to fill this gap by developing a brief scale [...] Read more.
Objective: Understanding immunity from the patient’s perspective is essential for optimizing cancer treatment and improving patient-reported outcomes. Currently, there are no established self-reported scales designed to assess immune vulnerability in cancer populations. We aimed to fill this gap by developing a brief scale fit for this purpose. Methods: We developed a five-item brief perceived immune vulnerability (PIV) scale and conducted a two-phase study on cancer survivors in China. In Phase 1, we assessed the reliability and factor structure of the PIV scale, while in Phase 2, we evaluated its construct validity by comparing it with measures of overall well-being and various patient characteristics. Results: Between October and December 2022, 100 patients completed Phase 1, while 1275 patients were enrolled in Phase 2. The mean age of the participants was 68.7 years (SD 10.3); 892 (64.9%) patients were female, and 537 (40.3%) patients had at least high-school education. In Phase 1, Cronbach’s α = 0.913, indicating good internal consistency. We identified one component with an eigenvalue of 3.72, explaining 70.17% of the variance. In Phase 2, patients reporting poor well-being had worse immune function (Pearson r = 0.202, p < 0.001). Additionally, patients undergoing active cancer treatment had worse immune function than those receiving survivorship care (p = 0.024). Meanwhile, patients with stage III/IV disease had worse immune function than those with stage I/II disease (p = 0.041). Conclusions: The PIV scale is a reliable and valid tool for assessing immune vulnerability in patients with cancer and preliminarily offers a convenient approach to monitoring and evaluating their self-reported immunity. Further research is needed to explore the broader utility of this instrument. Full article
(This article belongs to the Section Cancer Survivorship and Quality of Life)
Show Figures

Figure 1

22 pages, 2577 KB  
Article
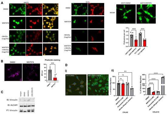
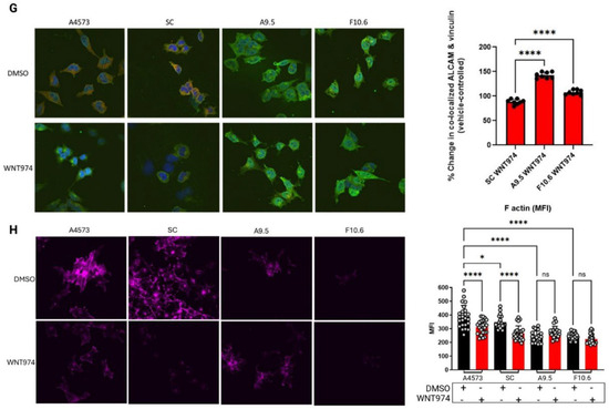
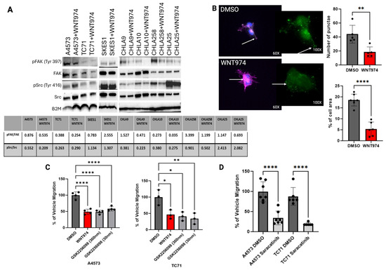
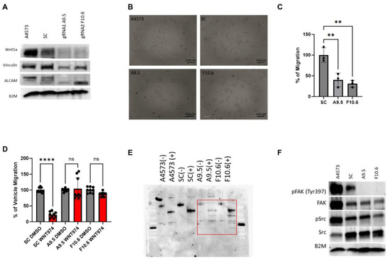
Wnt5a Regulates Focal Adhesion Formation to Promote Migration in Ewing Sarcoma
by Alissa Baker, Anusha Singhal, Sarah Jacobson and David M. Loeb
Cancers 2025, 17(22), 3712; https://doi.org/10.3390/cancers17223712 - 20 Nov 2025
Viewed by 422
Abstract
Background/Objectives: Ewing sarcoma is an aggressive pediatric sarcoma of bone and soft tissues, with metastatic disease being the most significant prognostic factor of poor outcome. We have previously reported that WNT974, a selective Porcn inhibitor, delays the onset of metastases in three [...] Read more.
Background/Objectives: Ewing sarcoma is an aggressive pediatric sarcoma of bone and soft tissues, with metastatic disease being the most significant prognostic factor of poor outcome. We have previously reported that WNT974, a selective Porcn inhibitor, delays the onset of metastases in three different xenograft models of Ewing sarcoma with no effect on primary tumor growth, suggesting a specific role of the drug in metastasis. The goal of this work was to define the role of Wnt signaling in this process. Methods: We evaluated transcriptional changes in Wnt ligands upon Porcn inhibition using real-time PCR. Boyden chamber assays were used to quantify migration upon Wnt inhibition and addition of recombinant Wnt ligands. Changes in FAK, Src, ALCAM, and MCAM after treatment with WNT974 were evaluated using Western blots, immunofluorescence, and phalloidin staining. Wnt5a knock-out Ewing sarcoma cell lines were generated using Crispr-Cas9 editing to evaluate changes in migration and cytoskeletal arrangements. Results: We show that a non-canonical pathway responsive to Wnt5a drives Ewing sarcoma migration. Ewing sarcoma cells modulate their endogenous transcription of Wnt5a upon differing concentrations of exogenous Wnt5a exposure, suggesting an important feedback-dependent response. We demonstrate changes to FAK phosphorylation, cross-linking of filamentous actin by vinculin to ALCAM, and alterations in post-translational modifications of ALCAM, which all affect Ewing sarcoma cell migration. Crispr-Cas9 editing of Wnt5a results in an inability of the cells to migrate with a global lack of filamentous actin in the cell cytoskeleton. Conclusions: These findings suggest that a Wnt5a-dependent signaling pathway drives the cytoskeletal changes and cell adhesion molecule changes necessary for early steps of migration in the metastatic cascade. Full article
(This article belongs to the Section Cancer Metastasis)
Show Figures

Figure 1

11 pages, 804 KB  
Article
Local Control After Single-Isocenter Dynamic Conformal Arc SRS for Brain Metastases
by Maciej Blok, Izabela Zarebska, Izabela Miechowicz, Tomasz Wisniewski, Szymon Ziolkowski and Maciej Harat
Cancers 2025, 17(22), 3711; https://doi.org/10.3390/cancers17223711 - 20 Nov 2025
Viewed by 314
Abstract
Purpose: Brain metastases occur in up to 30% of patients with advanced cancer and remain a major clinical challenge. While WBRT was historically the standard treatment, it provided limited survival benefit and significant neurocognitive toxicity, leading to increasing use of stereotactic radiosurgery (SRS). [...] Read more.
Purpose: Brain metastases occur in up to 30% of patients with advanced cancer and remain a major clinical challenge. While WBRT was historically the standard treatment, it provided limited survival benefit and significant neurocognitive toxicity, leading to increasing use of stereotactic radiosurgery (SRS). Recent advances with single-isocenter, multi-target (SIMT) dynamic conformal arc (DCA) techniques on modern linear accelerators have enabled efficient treatment of numerous lesions within a single session, though concerns regarding geometric accuracy persist. This study aimed to evaluate local control outcomes and influencing factors following DCA-SIMT radiosurgery in patients with multiple brain metastases. Methods: We retrospectively analyzed 195 brain metastases treated using single-isocenter, multi-target dynamic conformal arc (DCA-SIMT) stereotactic radiosurgery on a Varian TrueBeam LINAC between August 2018 and September 2020. Treatment planning was performed with Brainlab Elements MultiMets software, version 2.0 and image guidance with ExacTrac. Local control was assessed on MRI according to BM-RANO criteria, while radiation-induced contrast enhancements (RICE) were identified using multiparametric MRI. The median follow-up duration was 12 months. Statistical analyses included chi-square and ROC analyses, with p < 0.05 considered statistically significant. Results: A total of 195 brain metastases in 37 patients were analyzed. Local control at 6 months was achieved in 93% of lesions, with complete or partial response in 82%. Distance-to-isocenter (DTI), gradient index (GI), and target volume (GTV/PTV) were not associated with local control. In contrast, conformity index (CI) < 1.42 predicted better treatment response (AUC = 0.698, p = 0.0006). Margin expansion ≥ 0.5 mm was associated with improved local control (p = 0.049), while higher margins did not further improve outcomes. Prescription dose showed no significant impact. The addition of immunotherapy or targeted therapy within 4 months post-SRS significantly increased the likelihood of radiographic response (OR = 2.55, p = 0.030), with the strongest association observed in lung adenocarcinoma patients (p < 0.001). Conclusions: DCA-SIMT stereotactic radiosurgery achieves high local control in patients with multiple brain metastases. Conformity index, minimal margin expansion, and systemic therapy influenced outcomes, whereas distance-to-isocenter and dose did not. Further validation is needed to optimize margins in high-DTI scenarios. Full article
(This article belongs to the Special Issue Advances in Radiation Therapy for Brain Metastases)
Show Figures

Figure 1

18 pages, 747 KB  
Review
Adjuvant Treatment for Surgically-Treated Cervical Cancer Patients: A Comprehensive Review
by Stamatios Petousis, Aristarchos Almperis, Chrysoula Margioula-Siarkou, Frederic Guyon, Vasileios Pergialiotis, Nikolaos Thomakos, Konstantinos Dinas and Alexandros Rodolakis
Cancers 2025, 17(22), 3710; https://doi.org/10.3390/cancers17223710 - 20 Nov 2025
Viewed by 639
Abstract
Background/Objectives: Cervical cancer (CC) is the fourth most common gynecologic malignancy, disproportionately affecting women in low- and middle-income countries. Despite the effectiveness of HPV vaccination and screening strategies, CC poses a major global health issue, accounting for approximately 94% of annual deaths. Τhis [...] Read more.
Background/Objectives: Cervical cancer (CC) is the fourth most common gynecologic malignancy, disproportionately affecting women in low- and middle-income countries. Despite the effectiveness of HPV vaccination and screening strategies, CC poses a major global health issue, accounting for approximately 94% of annual deaths. Τhis review aims to summarize the current evidence regarding adjuvant treatment indications for surgically treated cervical cancer patients and identify areas where further research is required. Methods: After a literature search, a comprehensive review of the existing guidelines, clinical trials, and cohort studies related to cervical cancer treatment was conducted, focusing on the role of adjuvant therapy in patients classified as at low, intermediate, and high risk for recurrence, who may require no further treatment. Results: Adjuvant therapy is generally unnecessary for low-risk patients, while high-risk patients with lymph node invasion, parametrial involvement, or large tumor size require chemoradiation (CRT). Ιntermediate-risk patients fall into a grey zone, where the necessity of adjuvant therapy is still debatable. Guidelines emphasize the need for individualization in treatment strategies, since, based on the published studies, careful surgery alone and observation can provide similar outcomes to adjuvant therapy. Conclusions: This review emphasizes that achieving monotherapy remains pivotal to optimize outcomes and minimize overtreatment. Definitive adjuvant treatment is indicated for high-risk cases, and intermediate-risk patients may benefit from careful observation following adequate surgical intervention, pointing out the necessity of well-designed clinical trials. Full article
(This article belongs to the Special Issue Gynecological Cancer: Prevention, Diagnosis, Prognosis and Treatment)
Show Figures

Figure 1

12 pages, 1683 KB  
Article
Evaluating the Utility of Fresh Tissue in Molecular Diagnostics of Colorectal Cancer
by Tadeusz Kałużewski, Szymon Wcisło, Kinga Sałacińska, Łukasz Kępczyński, Izabela Kubiak, Magdalena Grabiec, Ewa Kalinka, Bogdan Kałużewski and Agnieszka Gach
Cancers 2025, 17(22), 3709; https://doi.org/10.3390/cancers17223709 - 20 Nov 2025
Viewed by 405
Abstract
Background: Molecular diagnostics has become a critical component of precision oncology in solid tumors, including colorectal cancer, yet the use of formalin-fixed, paraffin-embedded (FFPE) tissue often suffers from DNA degradation that compromises sequencing quality. This study aimed to evaluate the feasibility and effectiveness [...] Read more.
Background: Molecular diagnostics has become a critical component of precision oncology in solid tumors, including colorectal cancer, yet the use of formalin-fixed, paraffin-embedded (FFPE) tissue often suffers from DNA degradation that compromises sequencing quality. This study aimed to evaluate the feasibility and effectiveness of using fresh, intraoperatively collected tumor tissue for next-generation sequencing-based molecular diagnostics in colorectal cancer. Methods: Tissue samples from 24 patients undergoing colorectal tumor resection were obtained based on macroscopic evaluation and tested with a custom gene panel. Sequencing metrics, mutation profiles, and correlations with clinical and pathological features were analyzed. Results: All samples yielded high-quality sequencing data. Oncogenic or likely oncogenic variants were detected in 21 out of 24 samples (87.5%), predominantly affecting genes frequently involved in colorectal cancer carcinogenesis, including APC, TP53, and KRAS. In three cases, no typical mutations were found despite visual confirmation of tumor tissue during surgery, which may be attributed to insufficient tumor cellularity or molecular alterations beyond the panel’s scope. Conclusions: The results support the use of fresh tissue as a high-quality source for molecular diagnostics, capable of reducing turnaround time and avoiding formalin-induced artifacts. However, the findings also highlight the diagnostic risk of relying solely on macroscopic tumor assessment without histological confirmation. Overall, fresh tissue-based testing represents a promising yet currently investigational approach that can enhance molecular diagnostics in colorectal cancer. Full article
(This article belongs to the Section Cancer Causes, Screening and Diagnosis)
Show Figures

Figure 1

11 pages, 936 KB  
Systematic Review
Laser Therapy for Cutaneous Kaposi Sarcoma: A Systematic Review and Meta-Analysis
by Tomer Mimouni, Meital Oren-Shabtai, Aviv Barzilai, Sharon Baum, Yehonatan Noyman, Shohat Michael and Riad Kassem
Cancers 2025, 17(22), 3708; https://doi.org/10.3390/cancers17223708 - 20 Nov 2025
Viewed by 380
Abstract
Background: Kaposi sarcoma (KS) is a human herpesvirus-8-associated vascular malignancy with four subtypes. Although several local therapies are available for cutaneous lesions, no standard treatment exists. Laser therapy is a minimally invasive treatment option; however, its efficacy and safety remain unclear. Objectives: To [...] Read more.
Background: Kaposi sarcoma (KS) is a human herpesvirus-8-associated vascular malignancy with four subtypes. Although several local therapies are available for cutaneous lesions, no standard treatment exists. Laser therapy is a minimally invasive treatment option; however, its efficacy and safety remain unclear. Objectives: To systematically review and analyze the available literature on the efficacy and safety of laser-based treatment protocols for cutaneous KS lesions. Methods: A comprehensive literature search was conducted up to August 2025 to identify randomized controlled trials, observational studies, and case series with ≥3 patients who received laser therapy for cutaneous KS. Data on patient and disease characteristics, laser protocols, outcomes and adverse events were extracted from the included studies. Results: Eight studies involving 79 patients with 371 treated lesions were included in this systematic review. The reported outcome rates varied greatly between different modalities, with inconsistent outcome definitions. No recurrence was reported in seven studies, whereas the condition in all cases in the eighth study recurred. Overall, laser therapy was well tolerated with minimal adverse effects, including mild atrophic scarring, transient post-inflammatory changes, and hyperpigmentation. Six studies were eligible for meta-analysis, yielding a pooled significant response rate of 88% (95% CI: 44.1–98.6%, I2 = 86.3%). Conclusions: Available data indicate that laser therapy may represent a safe and effective option for cutaneous KS, particularly Nd:YAG, which demonstrated good efficacy with low recurrence rates; however, further research is required to define its efficacy more precisely and to standardize treatment protocols. Full article
Show Figures

Figure 1

20 pages, 2180 KB  
Systematic Review
Emotional Functioning as a Dimension of Quality of Life in Breast Cancer Survivors: A Systematic Review and Meta-Analysis
by Iryna Makhnevych, Mussab Ibrahim Mohamed Fadl Elseed, Ibrahim Mohamed Ahmed Musa and Yauhen Statsenko
Cancers 2025, 17(22), 3707; https://doi.org/10.3390/cancers17223707 - 19 Nov 2025
Viewed by 566
Abstract
Background: As survival rates among breast cancer (BC) patients continue to rise, Emotional Functioning (EF)—has become increasingly clinically relevant; however, researchers have yet to fully characterize its long-term, dynamic trajectories following surgery. This systematic review and meta-analysis aimed to (1) characterize the [...] Read more.
Background: As survival rates among breast cancer (BC) patients continue to rise, Emotional Functioning (EF)—has become increasingly clinically relevant; however, researchers have yet to fully characterize its long-term, dynamic trajectories following surgery. This systematic review and meta-analysis aimed to (1) characterize the longitudinal trajectories of EF after BC surgery and (2) examine the moderating effects of surgical modality and age. Methods: We conducted this systematic review and meta-analysis in accordance with PRISMA 2020 guidelines. We synthesized data from studies published between 2000 and 2024 that assessed EF using the EORTC QLQ-C30 at multiple post-surgical time points. Using multilevel random-effects meta-analytic models, we examined EF trajectories across 116 effect sizes derived from 40 studies, and evaluated time, surgical modality (breast-conserving surgery (BCS), mastectomy (MA), mastectomy with immediate reconstruction (Mx + IR) and age group as moderators. Results: The overall pooled estimate for EF was 73.44 (95% CI: 70.29–76.58, p < 0.001). Time since surgery significantly influenced EF: scores were lowest during the initial 6 months (66.82, 95% CI: 59.75–73.89), peaked at 7–15 months (77.86, 95% CI: 74.51–81.22) and 31–54 months (77.52, 95% CI: 70.44–84.59), and showed lower values at 16–30 months (72.58, 95% CI: 61.45–83.72) and 55–72 months (69.81, 95% CI: 64.08–75.54). Surgical modality significantly shaped these trajectories (p = 0.013). The overall pooled estimate for EF was 73.44 (95% CI: 70.29–76.58, p < 0.001). Time since surgery significantly influenced EF: scores were lowest during the initial 6 months (66.82, 95% CI: 59.75–73.89), peaked at 7–15 months (77.86, 95% CI: 74.51–81.22) and 31–54 months (77.52, 95% CI: 70.44–84.59), and showed lower values at 16–30 months (72.58, 95% CI: 61.45–83.72) and 55–72 months (69.81, 95% CI: 64.08–75.54). Surgical modality significantly shaped these trajectories (p = 0.013). The BCS group showed a significant inverted-U trajectory in EF scores, with a positive linear slope (β = 1.22, SE = 0.50, p = 0.046) and a small negative quadratic term (β = −0.02, SE = 0.01, p = 0.046), indicating initial improvement followed by decline. A similar pattern was observed for MA, where the linear term (β = 1.19, SE = 0.51, p = 0.054) and quadratic curvature (β = −0.02, SE = 0.01, p = 0.054) suggested an early rise with subsequent decline. In contrast, Mx + IR displayed a high intercept (β = 71.46, SE = 4.46, p < 0.001) but no significant trajectory over time (p = 0.582), indicating stability. The 45–60 year group demonstrated a significant inverted-U trajectory in EF scores, with a positive linear coefficient (β = 0.87, SE = 0.38, p = 0.067) and a negative quadratic coefficient (β = −0.01, SE = 0.01, p = 0.067), suggesting an early rise in emotional functioning followed by a subsequent decline. Participants <45 years also showed a significant inverted-U pattern, starting from a moderately high baseline (β = 67.56, SE = 4.26, p < 0.001) with a positive linear slope (β = 0.82, SE = 0.34, p = 0.051) and a negative quadratic curvature (β = −0.01, SE = 0.01, p = 0.051). In contrast, the >60 year group reported the highest baseline scores (β = 75.60, SE = 5.18, p < 0.001) with no significant trajectory, indicating overall stability. These findings confirm that EF follows a significant inverted-U trajectory (p < 0.001) and is influenced by time, surgical modality, and age. Full article
(This article belongs to the Section Systematic Review or Meta-Analysis in Cancer Research)
Show Figures

Figure 1

18 pages, 7950 KB  
Article
Integrated Pan-Cancer Analysis and Experimental Verification of the Roles of Retinoid-Binding Proteins in Breast Cancer
by Yuchu Xiang, Dan Du, Yaoxi Su, Linghong Guo and Siliang Chen
Cancers 2025, 17(22), 3706; https://doi.org/10.3390/cancers17223706 - 19 Nov 2025
Viewed by 461
Abstract
Background: Retinoid-binding proteins (RBPs) regulate retinoid metabolism and signaling, but their roles across human cancers remain incompletely defined. Methods: We conducted a comprehensive analysis using bioinformatics tools and experimental validations, examining RBP expression profiles across cancer types based on data from The Cancer [...] Read more.
Background: Retinoid-binding proteins (RBPs) regulate retinoid metabolism and signaling, but their roles across human cancers remain incompletely defined. Methods: We conducted a comprehensive analysis using bioinformatics tools and experimental validations, examining RBP expression profiles across cancer types based on data from The Cancer Genome Atlas (TCGA). We employed survival analysis using the Kaplan–Meier method and utilized single-cell RNA sequencing (scRNA-seq) to investigate the roles of RBP4 and RBP7 in the tumor microenvironment. Results: Our analysis revealed significant downregulation of RBPs in multiple cancers, with RBP4 and RBP7 showing notable expression variations linked to tumor stages and grades. Cox analysis identified RBP4 as a protective gene in kidney renal papillary cell carcinoma (KIRP), liver hepatocellular carcinoma (LIHC), and mesothelioma (MESO), while RBP7 exhibited protective effects in breast cancer (BRCA) and uveal melanoma (UVM). Conclusions: This pan-cancer and single-cell integrative analysis highlights the complex roles of RBPs in cancer progression and their potential as prognostic biomarkers, particularly RBP4 and RBP7 in breast cancer. These findings warrant further investigation into the functional mechanisms of RBPs, which may provide valuable strategies for therapeutic interventions. Full article
(This article belongs to the Section Tumor Microenvironment)
Show Figures

Figure 1

15 pages, 2505 KB  
Article
Colorectal Cancer Hepatic Metastasis Modeling by Advanced 3D Bioprinting Allows Demonstration of Oncolytic Viral Chemotherapeutic Delivery
by Colin McGuckin, Nico Forraz, Clément Milet, Mathieu Lacroix, Yordan Sbirkov, Victoria Sarafian, Caroline Ebel, Anita Spindler, Véronique Koerper, Jean-Marc Balloul and Philippe Erbs
Cancers 2025, 17(22), 3705; https://doi.org/10.3390/cancers17223705 - 19 Nov 2025
Viewed by 347
Abstract
Potential chemotherapeutic agents are subjected to many levels of preclinical screening which can fail at any time and, unfortunately, often do [...] Full article
(This article belongs to the Special Issue Recent Advances in Basic and Clinical Colorectal Cancer Research)
Show Figures

Graphical abstract

11 pages, 518 KB  
Article
Individualized Triplet Chemotherapy Decision-Making in Metastatic Colorectal Cancer: A Machine-Learning-Driven Study
by Mehmet Kayaalp, Erman Akkuş, Beliz Bahar Karaoğlan and Güngör Utkan
Cancers 2025, 17(22), 3704; https://doi.org/10.3390/cancers17223704 - 19 Nov 2025
Viewed by 420
Abstract
Objective: The optimal patient subgroup that derives substantial benefit from triplet chemotherapy (FOLFOXIRI/FOLFIRINOX) as first-line treatment for metastatic colorectal cancer (mCRC), and the clinical scenarios in which its increased toxicity is justified, remain uncertain. This study employed a machine learning–based approach to develop [...] Read more.
Objective: The optimal patient subgroup that derives substantial benefit from triplet chemotherapy (FOLFOXIRI/FOLFIRINOX) as first-line treatment for metastatic colorectal cancer (mCRC), and the clinical scenarios in which its increased toxicity is justified, remain uncertain. This study employed a machine learning–based approach to develop a predictive biomarker capable of identifying patients most likely to benefit from triplet therapy. Methods: Clinical data from 136 patients in the Ankara University de novo mCRC cohort were retrospectively reviewed. 66 clinical and biochemical variables were analyzed. Consistent with the existing literature, progression-free survival (PFS) ≥ 270 days was selected as the primary outcome. Individual treatment effect (ITE) estimation was performed using the T-Learner method with separate regression models for each treatment arm (μ1 − μ0). Model performance was evaluated using leave-one-out cross-validation (LOOCV). Feature importance was assessed using SHAP analysis, after which a reduced model was constructed using only the most influential variables. Results: The model incorporating all features demonstrated the highest predictive performance, with a ROC AUC of 0.919. SHAP analysis identified the top 10 predictive variables: primary tumor localization, ferritin, CA19-9, CRP, uric acid, TSH, triglycerides, total protein, LDL, and platelet count. The reduced model built using only these 10 features achieved an AUC of 0.869 for predicting PFS ≥270 days. Conclusion: This machine learning–based model presents a promising framework for improving patient selection for triplet chemotherapy in mCRC. Prospective validation in larger cohorts will be essential to support its integration into clinical decision making. Full article
Show Figures

Figure 1

15 pages, 6659 KB  
Article
Results of the First Folate Receptor Alpha Testing Trial by the German Quality Assurance Initiative in Pathology (QuIP®)
by Alexander Scheiter, Sven Mattern, Verena Gassenmaier, Hans-Ulrich Schildhaus, Matthias Christgen, Hans Kreipe, Hermann Herbst, Bettina Lambert, Guido Sauter, Maximilian Lennartz, Korinna Jöhrens, Florian Sperling, Afschin Soleiman, Ramona Erber, Stephan Singer, Annette Staebler and Kirsten Utpatel
Cancers 2025, 17(22), 3703; https://doi.org/10.3390/cancers17223703 - 19 Nov 2025
Viewed by 553
Abstract
Background: Folate receptor alpha (FRα) is a glycosylphosphatidylinositol-anchored membrane protein encoded by the FOLR1 gene. Its overexpression in various cancers, including ovarian carcinoma, makes it a promising target for antibody-drug conjugates (ADC). Mirvetuximab soravtansine-gynx, an FRα-targeting ADC, has been approved by the FDA [...] Read more.
Background: Folate receptor alpha (FRα) is a glycosylphosphatidylinositol-anchored membrane protein encoded by the FOLR1 gene. Its overexpression in various cancers, including ovarian carcinoma, makes it a promising target for antibody-drug conjugates (ADC). Mirvetuximab soravtansine-gynx, an FRα-targeting ADC, has been approved by the FDA and EMA for the treatment of FRα-positive, platinum-resistant ovarian cancer. In the United States, patient selection is tied to the VENTANA FOLR1 (FOLR1-2.1) RxDx Assay, an immunohistochemical (IHC) test that identifies tumors with ≥75% moderate-to-strong membrane staining. However, in the European Union, no specific IHC test is mandated, and alternative antibodies are frequently used in routine pathology, necessitating validation of their diagnostic performance. Methods and Results: We report the results of the first interlaboratory proficiency trial on FRα testing conducted by the German Quality Assurance Initiative in Pathology (QuIP®). Sixty-eight pathology institutes participated across internal and open trials using a variety of antibodies and staining platforms. The VENTANA FOLR1 RxDx Assay demonstrated the highest reliability, with 83% of participating laboratories achieving a successful result. In contrast, alternative clones such as BN3.2 (Leica/Novocastra) and EPR20277 (Abcam) showed substantially weaker staining intensity, lower concordance with reference values, and success rates of only 22–25%, while other antibodies failed entirely. Problem analysis revealed that failures with the VENTANA FOLR1 (FOLR1-2.1) RxDx Assay were mainly due to interpretative challenges, whereas weak staining was the predominant issue with alternative clones. Participation in a preparatory online seminar improved pass rates, underscoring the importance of training. Conclusions: These findings highlight the critical importance of standardized, validated assays for FRα detection to ensure accurate patient selection for targeted therapies. The study emphasizes the need for further optimization of alternative antibodies before clinical implementation. Full article
Show Figures

Figure 1

18 pages, 326 KB  
Review
Update on Systemic Therapies for Metastatic/Unresectable Pheochromocytomas and Paragangliomas and Future Directions
by Imani Ghosh, Olivia Benson, Jorge H. Hernandez-Felix, Frank I. Lin, Karel Pacak and Jaydira del Rivero
Cancers 2025, 17(22), 3702; https://doi.org/10.3390/cancers17223702 - 19 Nov 2025
Viewed by 856
Abstract
Metastatic or unresectable pheochromocytomas and paragangliomas (PPGLs) remain rare but clinically challenging neuroendocrine neoplasms with limited curative options. Traditionally managed with surgery, radionuclide therapy, or cytotoxic chemotherapy, systemic treatments have historically achieved disease stabilization, rather than durable remissions. In recent years, however, the [...] Read more.
Metastatic or unresectable pheochromocytomas and paragangliomas (PPGLs) remain rare but clinically challenging neuroendocrine neoplasms with limited curative options. Traditionally managed with surgery, radionuclide therapy, or cytotoxic chemotherapy, systemic treatments have historically achieved disease stabilization, rather than durable remissions. In recent years, however, the therapeutic landscape has evolved substantially. Radiopharmaceuticals such as 131I-MIBG and 177Lu-DOTATATE continue to play a pivotal role, achieving disease control in many patients. Cytotoxic regimens, particularly temozolomide, remain relevant, with some studies suggesting that SDHB-mutated PPGLs demonstrate a heightened sensitivity associated with MGMT promoter hypermethylation and reduced MGMT expression. Targeted agents are increasingly important: multi-kinase inhibitors such as sunitinib, anlotinib, and cabozantinib have shown meaningful activity. The landmark approval of belzutifan, a HIF-2α inhibitor, in 2025 represents the first oral targeted therapy for advanced/metastatic PPGL, which is particularly relevant for pseudohypoxic Cluster 1 tumors. Immunotherapy has yielded modest responses with checkpoint inhibitor monotherapy, but ongoing studies of dual checkpoint blockade and TKI–ICI combinations hold promise. Novel approaches, including PARP inhibition, metabolic targeting strategies, and cancer vaccines, are under investigation, especially for aggressive SDHB-related disease. Optimal sequencing of these therapies is emerging as a central challenge, with treatment strategies increasingly tailored to molecular genotype, tumor behavior, and functional imaging phenotype. This review summarizes current evidence and highlights ongoing clinical trials, underscoring a paradigm shift toward precision medicine and rational combination strategies. Collectively, these advances bring cautious optimism that metastatic PPGLs may soon become a more manageable chronic disease with improved survival and quality of life. Full article
(This article belongs to the Special Issue Updates in Neuroendocrine Neoplasms)
2 pages, 900 KB  
Correction
Correction: Margaryan et al. The Stem Cell Phenotype of Aggressive Breast Cancer Cells. Cancers 2019, 11, 340
by Naira V. Margaryan, Hannah Hazard-Jenkins, Mohamad A. Salkeni, Matthew B. Smolkin, James A. Coad, Sijin Wen, Elisabeth A. Seftor, Richard E. B. Seftor and Mary J. C. Hendrix
Cancers 2025, 17(22), 3701; https://doi.org/10.3390/cancers17223701 - 19 Nov 2025
Viewed by 161
Abstract
In the original publication [...] Full article
(This article belongs to the Special Issue Advances in Cancer Stem Cell Research)
Show Figures

Figure 4

2 pages, 150 KB  
Correction
Correction: Do et al. Colon Cancer Rates Among Asian Americans: A 2017–2021 Epidemiological Analysis. Cancers 2024, 16, 4254
by Candice Do, Wei-Chen Lee, Christopher Huy D. Doan, Cathy Z. Xie and Kendall M. Campbell
Cancers 2025, 17(22), 3700; https://doi.org/10.3390/cancers17223700 - 19 Nov 2025
Viewed by 160
Abstract
The authors would like to make a number of corrections to their published paper [...] Full article
(This article belongs to the Special Issue The Impact of Community Context and Cancer Disparities)
19 pages, 1379 KB  
Systematic Review
Integrating Surgery and Ablative Therapies for the Management of Multiple Primary Lung Cancer: A Systematic Review
by Zhenghao Dong, Cheng Shen, Jingwen Zhang, Jian Zhou, Xiang Lin, Beinuo Wang and Hu Liao
Cancers 2025, 17(22), 3699; https://doi.org/10.3390/cancers17223699 - 19 Nov 2025
Viewed by 545
Abstract
Background: Multiple primary lung cancer (MPLC) presents clinical challenges due to its biological complexity. While lobectomy remains standard, limited resection and localized ablation offer comparable efficacy. This systematic review evaluates the safety and efficacy of combining surgical and ablative therapies for MPLC. Methods: [...] Read more.
Background: Multiple primary lung cancer (MPLC) presents clinical challenges due to its biological complexity. While lobectomy remains standard, limited resection and localized ablation offer comparable efficacy. This systematic review evaluates the safety and efficacy of combining surgical and ablative therapies for MPLC. Methods: A comprehensive search of PubMed, Embase, and Web of Science (January 2000–2025) identified studies involving MPLC patients treated with both surgery and ablation, either concurrently or sequentially. Data on ablation efficacy, adverse events, and prognosis were extracted. A meta-analysis was performed when data pooling was appropriate. The methodological quality and risk of bias of the included studies were assessed using the MINORS and ROBINS-I tools. Publication bias was evaluated through funnel plots and Egger’s linear regression test. Furthermore, one case report on combination therapy was also included. Results: A total of nine studies met the inclusion criteria and were included in the final analysis. All reported a 100% technical success rate for ablation, efficacy rates exceeding 70%, and adverse event rates ranging from 5.0% to 26.7%. Due to significant heterogeneity among studies, a random-effects model was applied. The meta-analysis yielded a pooled ablation efficacy rate of 97.11% (95% CI: 85.81–100.00%) and a pooled adverse event rate of 14.23% (95% CI: 8.07–20.38%), indicating favorable safety and efficacy of the combined therapy. Conclusions: The integration of surgical and ablative therapies offers a safe and effective strategy for managing MPLC and supports a potential paradigm shift from single-modality treatment toward a more personalized, organ-preserving, and patient-centered approach. Full article
(This article belongs to the Special Issue Advances in Lung Cancer Treatment Strategies)
Show Figures

Figure 1

2 pages, 175 KB  
Correction
Correction: Saraiva et al. Deep Learning and High-Resolution Anoscopy: Development of an Interoperable Algorithm for the Detection and Differentiation of Anal Squamous Cell Carcinoma Precursors—A Multicentric Study. Cancers 2024, 16, 1909
by Miguel Mascarenhas Saraiva, Lucas Spindler, Thiago Manzione, Tiago Ribeiro, Nadia Fathallah, Miguel Martins, Pedro Cardoso, Francisco Mendes, Joana Fernandes, João Ferreira, Guilherme Macedo, Sidney Nadal and Vincent de Parades
Cancers 2025, 17(22), 3698; https://doi.org/10.3390/cancers17223698 - 19 Nov 2025
Viewed by 180
Abstract
There were errors in the original publication [...] Full article
16 pages, 525 KB  
Article
Feasibility and Acceptability of the Cancer-Specific PRONTO Protocol for Nutritional Risk Screening in Outpatient Oncology Cancer Care: A Pilot Study
by Darío Sánchez-Cabrero, Jaime Rubio, Jorge Durá Esteve, Laura Guzmán-Gómez, Germán Guzmán-Rolo, Cristina Grande, Andrea Martín Aguilar, Pablo Pérez-Wert, Ana Pertejo, Suela Sulo, Amy R. Sharn, Samara Palma Milla, Carolina Dassen and Maurizio Muscaritoli
Cancers 2025, 17(22), 3697; https://doi.org/10.3390/cancers17223697 - 19 Nov 2025
Viewed by 476
Abstract
Background: Malnutrition or its risk is common among patients with cancer (from 15% to 90%) and can negatively impact treatment outcomes and quality of life. Early detection and nutritional intervention are essential to improve clinical, health, and economic outcomes. This study evaluates [...] Read more.
Background: Malnutrition or its risk is common among patients with cancer (from 15% to 90%) and can negatively impact treatment outcomes and quality of life. Early detection and nutritional intervention are essential to improve clinical, health, and economic outcomes. This study evaluates the PRONTO (PROtocol for NuTritional risk in Oncology), a novel tool designed for the early identification of nutritional risk in patients with cancer. Objectives: To assess the feasibility of the PRONTO in detecting nutritional risk among newly diagnosed oncology patients. Methods: This cross-sectional, observational pilot study included 200 patients from two oncology centers in Madrid, Spain. The PRONTO was applied during the first oncology visit. Nutritional risk was assessed using PRONTO and nutritional status was evaluated with the Global Leadership Initiative on Malnutrition (GLIM) criteria. Tool acceptability was measured using the System Usability Scale (SUS) and Net Promoter Score (NPS) among participating oncologists. Results: The PRONTO identified 62.0% of patients at nutritional risk, while malnutrition was confirmed in 57.0% of patients using GLIM criteria. The PRONTO demonstrated high sensitivity (90.4%) and specificity (75.6%) compared to the GLIM. Oncologists rated the PRONTO highly, with a SUS score of 87.9 and an NPS of 9.1, indicating strong usability and recommendation potential. Conclusions: The PRONTO is a feasible and practical tool for early nutritional risk screening in oncology settings. Its simplicity and efficiency support its integration into routine clinical practice. The high prevalence of nutritional risk underscores the need for early screening to guide timely nutrition care. Further research with larger and diverse groups of patients and oncologists is needed to validate scalability and assess the impact of nutritional interventions on patient outcomes. Full article
(This article belongs to the Section Cancer Causes, Screening and Diagnosis)
Show Figures

Figure 1

19 pages, 824 KB  
Review
From Slide to Insight: The Emerging Alliance of Digital Pathology and AI in Melanoma Diagnostics
by Federico Venturi, Giulia Veronesi, Alberto Gualandi, Elisabetta Magnaterra, Biagio Scotti, Ina Sotiri, Carlotta Baraldi, Aurora Maria Alessandrini, Leonardo Veneziano, Sabina Vaccari, Elena Maria Cama, Daniela Tassone, Barbara Corti and Emi Dika
Cancers 2025, 17(22), 3696; https://doi.org/10.3390/cancers17223696 - 18 Nov 2025
Viewed by 623
Abstract
Background: Cutaneous melanoma (CM) poses significant diagnostic challenges due to its biological heterogeneity and the subjective interpretation of histopathologic criteria. While early and accurate diagnosis remains critical for patient outcomes, conventional pathology is limited by interobserver variability and diagnostic ambiguity, especially in borderline [...] Read more.
Background: Cutaneous melanoma (CM) poses significant diagnostic challenges due to its biological heterogeneity and the subjective interpretation of histopathologic criteria. While early and accurate diagnosis remains critical for patient outcomes, conventional pathology is limited by interobserver variability and diagnostic ambiguity, especially in borderline lesions. Objective: This narrative review explores the integration of digital pathology (DP) and artificial intelligence (AI)—including deep learning (DL), machine learning (ML), and interpretable models—into the histopathologic workflow for CM diagnosis. Methods: We systematically searched PubMed, Scopus, and Web of Science (2013–2025) for studies using whole slide imaging (WSI) and AI to assist melanoma diagnosis. We categorized findings across five domains: WSI-based classification models, feature extraction (e.g., mitoses, ulceration), spatial modeling and TIL analysis, molecular prediction (e.g., BRAF mutation), and interpretable pipelines based on nuclei morphology. Results: We included 87 studies with diverse AI methodologies. Convolutional neural networks (CNNs) achieved diagnostic accuracy comparable to expert dermatopathologists. U-Net and Mask R-CNN models enabled robust detection of critical histologic features, while nuclei-level analyses offered explainable classification strategies. Spatial and morphometric modeling allowed quantification of tumor–immune interactions, and select models inferred molecular alterations directly from H&E slides. However, generalizability remains limited due to small, homogeneous datasets and lack of external validation. Conclusions: AI-enhanced digital pathology holds transformative potential in CM diagnosis, offering accuracy, reproducibility, and interpretability. Yet, clinical integration requires multicentric validation, standardized protocols, and attention to workflow, ethical, and medico-legal challenges. Future developments, including multimodal AI and integration into molecular tumor boards, may redefine diagnostic precision in melanoma. Full article
(This article belongs to the Special Issue Novel Research on the Diagnosis and Treatment of Melanoma)
Show Figures

Figure 1

14 pages, 1072 KB  
Article
Hepatitis C Virus Infection Associated with Oral Potentially Malignant Disorder, Oral Cancer, and Liver Diseases: A Community-Based Cross-Sectional Study
by Donlagon Jumparway, Chen-Yang Hsu, Amy Ming-Fang Yen, Ting-Yu Lin, Saman Warnakulasuriya, Tony Hsiu-Hsi Chen, Dih-Ling Luh, Chiu-Wen Su, Pongdech Sarakarn, Yen-Po Yeh and Sam Li-Sheng Chen
Cancers 2025, 17(22), 3695; https://doi.org/10.3390/cancers17223695 - 18 Nov 2025
Viewed by 541
Abstract
Background/Objectives: While smoking, areca nut chewing, and alcohol are established risk factors, Hepatitis C virus (HCV) infection has emerged as a potential risk for oral neoplasia. This study explores any association of HCV infection with oral potentially malignant disorder (OPMD) and oral cancer, [...] Read more.
Background/Objectives: While smoking, areca nut chewing, and alcohol are established risk factors, Hepatitis C virus (HCV) infection has emerged as a potential risk for oral neoplasia. This study explores any association of HCV infection with oral potentially malignant disorder (OPMD) and oral cancer, following adjustment for HCV-related liver disease in a large screening cohort. Methods: Data from 37,720 participants in the Changhua Community-Based Integrated Screening Program (2005–2014) with smoking or areca nut use history were analyzed. OPMD and cirrhosis were identified at screening, while oral and liver cancers were diagnosed during follow-up. Information on demographics, lifestyle, and clinical factors, including chronic and active HCV infection, was collected. Multinomial logistic regression was used to assess associations between HCV status and disease outcomes. Results: The prevalence of hepatitis C viremia was higher in the OPMD group (4.4%) and oral cancer group (3.3%) compared to the screen-negative group (2.7%), and highest in the cirrhosis/liver cancer group (23.3%). The odds ratios of OPMD and oral cancer were 1.59 (95% CI: 1.20–2.01) and 1.22 (95% CI: 0.67–2.23), respectively, in subjects with hepatitis C viremia compared to those without. After adjusting for confounding factors, individuals with hepatitis C viremia were at increased risk of OPMD by 50% (aOR = 1.50; 95% CI: 1.17–1.92) but not a statistically significant elevated risk for oral cancer (aOR = 1.09; 95% CI: 0.59–2.01), which was possibly attenuated due to HCV-related liver disease (aOR = 11.59; 95% CI: 8.33–16.13). Conclusions: HCV infection may act as an early risk factor for OPMD, though its progression to oral cancer may occur alongside the risk of HCV-related liver diseases. Including HCV status in screening may aid early detection and secondary prevention of oral cancer in high-risk groups. Full article
(This article belongs to the Section Infectious Agents and Cancer)
Show Figures

Figure 1

15 pages, 858 KB  
Article
Prognosis Prediction Model After Upfront Surgery for Resectable Pancreatic Ductal Adenocarcinoma: A Multicenter Study (OS-HBP-2)
by Kosei Takagi, Ryuichi Yoshida, Kazuya Yasui, Masayoshi Hioki, Takehiro Okabayashi, Toru Kojima, Yoshikatsu Endo, Daisuke Nobuoka, Kenta Sui, Masaru Inagaki, Susumu Shinoura, Masashi Kimura, Tatsuo Matsuda, Hideki Aoki and Toshiyoshi Fujiwara
Cancers 2025, 17(22), 3694; https://doi.org/10.3390/cancers17223694 - 18 Nov 2025
Viewed by 527
Abstract
Background/Objectives: Upfront surgery (UFS) remains the standard treatment for patients with resectable pancreatic ductal adenocarcinoma (PDAC). We aimed to investigate the prognostic factors for survival after UFS in patients with resectable PDAC and to develop a prognostic prediction model. Methods: This [...] Read more.
Background/Objectives: Upfront surgery (UFS) remains the standard treatment for patients with resectable pancreatic ductal adenocarcinoma (PDAC). We aimed to investigate the prognostic factors for survival after UFS in patients with resectable PDAC and to develop a prognostic prediction model. Methods: This multicenter, retrospective study included 603 patients who underwent UFS for resectable PDAC between January 2013 and December 2017. Univariate and multivariate analyses were performed to identify prognostic factors for overall survival (OS). We constructed a prognostic prediction model for OS after UFS. An internal validation was performed to evaluate the discriminative performance of the model. Results: The 1-, 3-, and 5-year OS rates were 83.7%, 48.2%, and 37.5%, respectively. The Cox proportional hazards model showed that tumor size > 2 cm (hazard ratio [HR] 1.50, p = 0.001); tumor contact with the portal and superior mesenteric veins of ≤180° (HR 1.47, p = 0.003); carbohydrate antigen 19-9 levels of 40 to 500 U/mL (HR 1.59, p = 0.002) and ≥500 U/mL (HR 2.16, p < 0.001); and a modified Glasgow Prognostic Score of two (HR 1.56, p = 0.038) were predictors associated with OS. The prognostic prediction model for 5-year OS demonstrated an area under the curve of 0.68. The calibration plots indicate a concordance index of 0.63. Conclusions: We identified the preoperative prognostic factors for OS and developed a prognostic prediction model to estimate OS in patients undergoing UFS for resectable PDAC. Our model may be useful and internally validated for predicting OS. Full article
(This article belongs to the Section Clinical Research of Cancer)
Show Figures

Figure 1

22 pages, 4029 KB  
Article
VHL Gene Restoration Supports RCC Reprogramming to iPSCs but Does Not Ensure Line Stability
by Zsuzsanna Lichner, Yasaman Shamshirgaran, Katarzyna Pieczonka, Anna Jonebring, Mark Kibschull, Oksana Shynlova, Jalna Meens, Raymond H. Kim, Laurie Ailles, Bilada Bilican, Ryan Hicks and Ian M. Rogers
Cancers 2025, 17(22), 3693; https://doi.org/10.3390/cancers17223693 - 18 Nov 2025
Viewed by 479
Abstract
Background: Modeling precancerous stages holds the promise to understand early transformation events, thereby offering the potential for personalized, targeted treatment. Because cancer hijacks developmental pathways, precancerous stages could potentially be modeled by reprogramming cancer cells to an induced pluripotent stem cell state and [...] Read more.
Background: Modeling precancerous stages holds the promise to understand early transformation events, thereby offering the potential for personalized, targeted treatment. Because cancer hijacks developmental pathways, precancerous stages could potentially be modeled by reprogramming cancer cells to an induced pluripotent stem cell state and subsequently differentiating them to the target organs using organoid models. Methods: We attempted reprogramming of patient-derived clear cell renal cell carcinoma (ccRCC) cell lines and adjacent normal renal epithelial cell lines using lentivirus or episomal reprogramming vectors. Results: The cancer cells failed to reprogram while the adjacent normal cells reprogrammed with high efficiency. The von Hippel–Lindau factor (VHL) gene was re-expressed in ccRCC cells in an attempt to restore the wild-type phenotype and restore reprogramming. The VHL gene is the major tumor suppressor in ccRCC pathogenesis and a conductor of oxidative-glycolytic glucose metabolism. While its re-expression did restore the epithelial phenotype and oxidative regulation of ccRCC cells, they still failed to stably reprogram. With an optimized reprogramming workflow, VHL-corrected ccRCC cells generate NANOG+ cells; however, they remained dependent on the ectopic expression of the reprogramming factors. Conclusions: We concluded that while VHL expression is necessary for cellular reprogramming of ccRCC cells, other genetic lesions in the ccRCC cells could be preventing the stabilization of the pluripotent state. Full article
(This article belongs to the Section Methods and Technologies Development)
Show Figures

Figure 1

19 pages, 1377 KB  
Review
Circulating Tumor DNA (ctDNA) in Gastroesophageal Adenocarcinoma (GEA): Evidence and Emerging Applications
by Oudai Sahwan, Lin Batha, Fares Jamal and Mohamad Bassam Sonbol
Cancers 2025, 17(22), 3692; https://doi.org/10.3390/cancers17223692 - 18 Nov 2025
Viewed by 821
Abstract
The role of circulating tumor DNA (ctDNA) in gastroesophageal adenocarcinoma (GEA) has expanded in recent years. In resectable disease, postoperative ctDNA is able to detect patients at highest risk of recurrence months before scans. Tumor-informed assays provide the best sensitivity and emerging methylation [...] Read more.
The role of circulating tumor DNA (ctDNA) in gastroesophageal adenocarcinoma (GEA) has expanded in recent years. In resectable disease, postoperative ctDNA is able to detect patients at highest risk of recurrence months before scans. Tumor-informed assays provide the best sensitivity and emerging methylation assays are useful when tissue is scarce. In metastatic GEA, baseline ctDNA burden correlates with prognosis, and a decrease in ctDNA level after treatment initiation reflects therapeutic response. It can also uncover actionable targets, including ERBB2, FGFR2, and MSI-H, and detect resistance that can arise after starting treatment. Limitations include variable assay performance, low shedding in some tumors, clonal hematopoiesis confounding, and a lack of randomized data showing that ctDNA-guided changes improve outcomes. Ongoing trials are testing MRD-guided escalation/de-escalation and ctDNA-directed biomarker therapy. In this review, we evaluate the role of ctDNA in GEA cancers over recent years. Full article
Show Figures

Figure 1

Previous Issue
Back to TopTop