Previous Issue
Volume 17, September
 
 

Diversity, Volume 17, Issue 10 (October 2025) – 69 articles

Cover Story (view full-size image): The National Museum of Natural Sciences (MNCN), Madrid (Spain), is one of the emblematic centres of the Spanish Council for Scientific Research (CSIC) with a heritage of over 250 years. The current work supposes the continuation of a review of the African marine crabs housed at the Crustacean collection of the MNCN. In this new study focused on the Thoracotremata species, 197 specimens (59 records) were reviewed, and this new study reveals similar results to Part I: 77.2% of the African Thoracotremata specimens housed in the MNCN, which were either misidentified or not identified at all. We have also used DNA barcodes (16S and COI) to confirm identifications or to add new molecular data to species without previous DNA sequences known. DNA sequences (16S and/or COI) were obtained for seven species. It has been a challenge to obtain sequences from specimens preserved 60 to 200 years ago. View this paper
  • Issues are regarded as officially published after their release is announced to the table of contents alert mailing list.
  • You may sign up for e-mail alerts to receive table of contents of newly released issues.
  • PDF is the official format for papers published in both, html and pdf forms. To view the papers in pdf format, click on the "PDF Full-text" link, and use the free Adobe Reader to open them.
Order results
Result details
Section
Select all
Export citation of selected articles as:
22 pages, 9240 KB  
Article
Home Range Size and Habitat Usage of Hatchling and Juvenile Wood Turtles (Glyptemys insculpta) in Iowa
by Jeffrey W. Tamplin, Joshua G. Otten, Samuel W. Berg, Nadia E. Patel, Jacob B. Tipton and Justine M. R. Radunzel
Diversity 2025, 17(10), 733; https://doi.org/10.3390/d17100733 (registering DOI) - 18 Oct 2025
Abstract
The Wood Turtle (Glyptemys insculpta) is an endangered species in the state of Iowa and a species of conservation concern across their entire range. The Iowa population is characterized by high levels of adult and egg predation, displays little or no [...] Read more.
The Wood Turtle (Glyptemys insculpta) is an endangered species in the state of Iowa and a species of conservation concern across their entire range. The Iowa population is characterized by high levels of adult and egg predation, displays little or no annual recruitment, and harbors an extremely low number of juveniles (7.3%). Home range and habitat usage studies of hatchling and juvenile Wood Turtles are limited to a few studies, and only one study of juveniles exists from the state of Iowa. Over a 10 yr period, we conducted a radiotelemetry study in Iowa on seven juvenile wood turtles for 32–182 weeks, and a 6-week study on six head-started hatchlings to determine home range sizes and habitat usage patterns and to provide comparisons with similar studies on adult Wood Turtles. Mean home range sizes of hatchling Wood Turtles were significantly smaller than the mean home range of older juvenile turtles for 100%, 95%, and 50% minimum convex polygons (MCPs), for 95% and 50% kernel density estimators (KDEs), and for linear home range (LHR) and stream home range (SHR). Habitat usage patterns of hatchlings and juveniles also differed. During periods of terrestrial activity, older juveniles utilized grass and forb clearings significantly more frequently than did hatchlings, and hatchlings used riverbank habitat more frequently than did juvenile turtles. In addition, juveniles were, on average, located significantly farther from the stream than were hatchlings. Our study provides important data on the home range size and habitat usage patterns of two under-represented age classes of this endangered species. These data will inform conservation agencies regarding relevant habitat protection and age-class management strategies of riparian areas that are necessary for the continued survival and protection of this imperiled species. Full article
(This article belongs to the Section Biodiversity Conservation)
Show Figures

Figure 1

5 pages, 959 KB  
Interesting Images
Can Shading Drive the Transition from Black Band Disease to a Cyanobacterial Patch-like Stage in Montipora Corals?
by Rocktim Ramen Das, Parviz Tavakoli-Kolour, Sen-Lin Tang and James Davis Reimer
Diversity 2025, 17(10), 732; https://doi.org/10.3390/d17100732 (registering DOI) - 18 Oct 2025
Abstract
Black band disease (BBD), which overgrows and kills scleractinian coral, is known to have various phases. The initial phase is the cyanobacterial patches (CPs) phase, followed by the intermediate phase (IP), and finally the mature BBD phase. Here, we hypothesize, pending further evidence, [...] Read more.
Black band disease (BBD), which overgrows and kills scleractinian coral, is known to have various phases. The initial phase is the cyanobacterial patches (CPs) phase, followed by the intermediate phase (IP), and finally the mature BBD phase. Here, we hypothesize, pending further evidence, that when coral fragments infected with mature BBD are placed under shaded conditions, the BBD band shifts into a CP-like condition, with the shading causing a complex shift in the microbial consortium. While these microbial changes are beyond the scope of this paper, the photographs within provide interesting potential insights into this transition. Full article
(This article belongs to the Collection Interesting Images from the Sea)
Show Figures

Figure 1

15 pages, 839 KB  
Article
Influence of Bird Behavioural Traits and Habitat in Predicting Haemoparasite Infection
by Grace Nyathi, Mduduzi Ndlovu and Tshifhiwa C. Nangammbi
Diversity 2025, 17(10), 731; https://doi.org/10.3390/d17100731 (registering DOI) - 18 Oct 2025
Abstract
Host-vector contact rates influence the spread of several vector-borne infections, including avian haemoparasites. To investigate the ecological mechanisms underlying avian disease dynamics, we examined haemoparasite prevalences in relation to bird life-history attributes. Using previously collected data of 1003 birds sampled from an Afrotropical [...] Read more.
Host-vector contact rates influence the spread of several vector-borne infections, including avian haemoparasites. To investigate the ecological mechanisms underlying avian disease dynamics, we examined haemoparasite prevalences in relation to bird life-history attributes. Using previously collected data of 1003 birds sampled from an Afrotropical region, we tested the hypothesis that a bird’s behavioural traits and habitat do not influence the chances of infection. Overall, infection prevalence did not differ significantly between gregarious and solitary birds, nor across association categories (wild, mixed, anthropogenic). However, significant differences in infection were detected across haemoparasite genera. Plasmodium, Haemoproteus, and Leucocytozoon showed distinct infection patterns in relation to host behavioural traits and habitats. Moreover, there were significant differences in infection prevalence based on movement patterns (resident, nomadic, migratory) and foraging strata (ground, mixed, aerial). These results enhance our avian parasitology theories, indicating that behavioural traits and habitat also have parasite-genus-dependent impacts on infection prevalence. Our research demonstrates that behavioural characteristics have an unequal impact on haemoparasite prevalence, indicating that no single factor can accurately predict the probability of infection at an Afrotropical setting. Full article
(This article belongs to the Special Issue Bird Parasites—3rd Edition)
Show Figures

Figure 1

21 pages, 1085 KB  
Review
Reimagining Armadillo Husbandry: Applying an Enrichment Framework to Support Ex Situ Conservation
by Robert Kelly and Paul Rose
Diversity 2025, 17(10), 730; https://doi.org/10.3390/d17100730 (registering DOI) - 18 Oct 2025
Abstract
Environmental enrichment (EE) is a vital component of modern zoo husbandry, improving welfare by encouraging natural behaviours and supporting ex situ conservation goals. While EE is widely integrated into the management of many taxa, its welfare benefits remain poorly understood for certain species. [...] Read more.
Environmental enrichment (EE) is a vital component of modern zoo husbandry, improving welfare by encouraging natural behaviours and supporting ex situ conservation goals. While EE is widely integrated into the management of many taxa, its welfare benefits remain poorly understood for certain species. The armadillos are examples of such species—underrepresented in research with few targeted EE strategies. Importantly, although olfaction is recognised as their primary sensory modality, methods to promote behaviour linked to olfaction (e.g., exploration and foraging) remain unclear. This review synthesises knowledge on EE for armadillos, using Bloomsmith’s five categories of enrichment and Positive Reinforcement Training (PRT) as a framework. We identify species-typical behaviours to maintain in captivity, consider their ecological relevance in the wild, and explore how tailored EE and PRT can adjust environments. We then evaluate how such approaches can enhance behavioural outcomes, support visitor engagement, and promote welfare critical for in situ and ex situ conservation. Furthermore, we highlight EE’s role in safeguarding adaptive traits for population sustainability and argue that integrating EE and PRT into a broader One Plan Approach provides a pathway for aligning ex situ management with wild ecology. Finally, we identify key gaps, emphasising multi-institutional collaboration, standardised metrics, and long-term research to guide evidence-based practices for armadillos. Full article
(This article belongs to the Special Issue Ecology, Behavior, and Conservation of Armadillos)
Show Figures

Figure 1

20 pages, 3659 KB  
Article
Metabolites Fingerprinting Variations and Chemotaxonomy of Related South African Hypoxis Species
by Kokoette Bassey
Diversity 2025, 17(10), 729; https://doi.org/10.3390/d17100729 - 17 Oct 2025
Abstract
Hypoxis hemerocallidea (Hypoxidaece) is thoroughly researched and well documented for its plethora of anecdotal and scientifically backed pharmacological potentials. Its anecdotal uses and pharmacological activities are attributed to its extract’s inherent bioactive compounds like hypoxoside, rooperol, and β-sitosterol. This study aimed at conducting [...] Read more.
Hypoxis hemerocallidea (Hypoxidaece) is thoroughly researched and well documented for its plethora of anecdotal and scientifically backed pharmacological potentials. Its anecdotal uses and pharmacological activities are attributed to its extract’s inherent bioactive compounds like hypoxoside, rooperol, and β-sitosterol. This study aimed at conducting a targeted and holistic phytochemical profiling of variations in Hypoxis hemerocallidea (H. hemerocallidea) and related species. The chemotaxonomic classifications of H. hemerocallidea and seven other related species were also carried out to avert the possibility of over harvesting H. hemerocallidea and the encouragement of species inter-change. The plant extracts were analysed with reverse phase ultra-pure liquid chromatography quadrupole time-of-flight mass spectrometry and gas chromatography, as well as high-performance thin-layer chromatography. The generated chromatographic data were made compatible for chemometric computation using Principal Component Analysis (PCA) and Orthogonal Partial Least Squares Discriminant Analysis (OPLS-DA) models. The results obtained unveil orcinol glycoside, curculigoside C, hypoxoside, dehydroxyhypoxoside, bisdehydroxy hypoxoside, hemerocalloside, galpinoside, cholchicoside, geraniol glycoside, β-sitosterol, oleic acid, and 2-hydroxyethyl linoleate as target phytochemicals that define the profiles of the Hypoxis species. In addition, three distinct chemotypes defined by hemerocalloside, galpinoside, and colchicoside, respectively, were observed, as well as holistic variations in all secondary metabolites. Due to similarities in the phytochemical constituents of selected species, species inter-change seems imminent if further research confirms the findings of this study. Full article
(This article belongs to the Section Chemical Diversity and Chemical Ecology)
Show Figures

Figure 1

15 pages, 1603 KB  
Article
Assessment of Non-Sessile Invertebrates Associated with Mats of the Red Alga Phyllophora crispa at Giglio Island, Mediterranean Sea
by Alexander Töpfel, Melissa Steinhoff and Christian Wild
Diversity 2025, 17(10), 728; https://doi.org/10.3390/d17100728 - 17 Oct 2025
Abstract
The Mediterranean Sea hosts highly diverse habitats such as Posidonia oceanica meadows, coralligenous communities, and gorgonian forests. Stressors including warming, eutrophication, pollution, and overfishing are driving shifts towards algae-dominated systems, often with reduced biodiversity. Among these, recent research surprisingly revealed that the mat-forming [...] Read more.
The Mediterranean Sea hosts highly diverse habitats such as Posidonia oceanica meadows, coralligenous communities, and gorgonian forests. Stressors including warming, eutrophication, pollution, and overfishing are driving shifts towards algae-dominated systems, often with reduced biodiversity. Among these, recent research surprisingly revealed that the mat-forming red alga Phyllophora crispa, which overgrows seagrass and gorgonian habitats, supports high sessile invertebrate diversity. However, little is known about its associated non-sessile fauna. This study thus investigated non-sessile invertebrates in P. crispa using a newly designed appropriate sampling technique at two study sites around Giglio Island (Italy), Fenaio, and Secca II (distance ca. 600 m from each other). Across all samples, 5464 organisms were identified, mostly to family level. We recorded 169 non-sessile taxa, including 96 families, 41 copepod morphotypes, 21 ostracod morphotypes, and 11 unclassified taxa. The dominant phyla were Arthropoda (67%), Mollusca (14%), Annelida (9%), and Nematoda (5%). The most abundant families were Calliopiidae (Amphipoda), Leptognathiidae (Malacostraca), and Mytilidae (Bivalvia). Of the 169 taxa, 128 occurred at both sites, while 20 were unique to Fenaio and 21 to Secca II, suggesting high connectivity likely linked to mobility. Organism abundances ranged from 1315 to 5759 individuals per m2 seafloor. Diversity indices were as follows: Shannon 1.5–3.4, Simpson 0.6–1.0, and Pielou 0.6–0.9. These values are similar or even exceed previously reported values for sessile invertebrates (Shannon 2.2–2.5). Notably, P. crispa supported diversity levels higher than those reported for seagrass meadows (Shannon 2.0–2.1) and even tropical coral reefs (2.0). Our study thus confirms P. crispa as a biodiversity hotspot and suggests that these algae mats should be considered in biodiversity conservation strategies. Full article
(This article belongs to the Section Marine Diversity)
Show Figures

Figure 1

17 pages, 3985 KB  
Article
Microbial Diversity, Selective Isolation and Bioactivity Characterization of Bacterial Populations in Eutrophic Seawater of Coastal East China Sea
by Qiao Yang, Bowen Ouyang, Bingqian Liu and Xiaoling Zhang
Diversity 2025, 17(10), 727; https://doi.org/10.3390/d17100727 - 17 Oct 2025
Abstract
Marine bacteria possess significant potential for numerous applications including environmental remediation, creation of natural products and medicines, agriculture, and various industrial sectors. In this study, the diversity of bacterial populations in the seawater at the nearshore S1 station which is a frequent red-tide [...] Read more.
Marine bacteria possess significant potential for numerous applications including environmental remediation, creation of natural products and medicines, agriculture, and various industrial sectors. In this study, the diversity of bacterial populations in the seawater at the nearshore S1 station which is a frequent red-tide occurrence area in the East China Sea, was characterized using 16S rRNA gene amplicon sequencing analysis. The three predominant phyla in the bacterial communities were identified as Proteobacteria, Actinobacteria, and Bacteroidetes, with the families Rhodobacteraceae, Mycobacteriaceae, and Flavobacteriaceae as the dominant groups, respectively. The bacterial community composition at the S1 station significantly differed from those of the other five investigated coastal sites, and demonstrated its own unique taxonomic associations with the Rhodobacteraceae as the keystone species. Functional prediction through KEGG and MetaCyc analyses revealed the presence of an L-tryptophan biosynthesis pathway responsible for indole-3-acetic acid (IAA) production. By using the targeted isolation of cultivable bacterial strains, a novel red-pigmented bacterium, designated S1-TA-50, which produced IAA metabolites, was recovered from the S1 station. It was identified as a potential novel species within the genus Sulfitobacter in the family Rhodobacteraceae. This bacterium demonstrated notable antibacterial activity against four model pathogenic strains and also acted as a new microalgae growth-promoting bacterium with substantial IAA production after bacterial culture optimization. This study contributes to the accumulation of scientific knowledge regarding the dynamics of marine bacterial ecosystems in nearshore eutrophic environments and facilitates a better understanding of phycosphere bacterial roles in coastal ecosystems, as well as the comprehensive utilization of microbial resources. Full article
(This article belongs to the Special Issue Diversity, Phylogeny and Ecology of Marine Microorganisms)
Show Figures

Figure 1

17 pages, 3972 KB  
Article
An IUCN-Based Conservation Perspective of the Genus Limonium (Plumbaginaceae) in Greece: From Assessing Species to Identifying Patterns of Extinction Risk and Conservation Needs
by Efstathios Apostolopoulos, Anna-Thalassini Valli, Nikolaos Gkournelos, Apostolos-Emmanouil Bazanis, Katerina Koutsovoulou and Theophanis Constantinidis
Diversity 2025, 17(10), 726; https://doi.org/10.3390/d17100726 - 17 Oct 2025
Abstract
This study presents the first comprehensive IUCN-based assessment for all 88 Limonium species occurring in Greece, aiming to close a critical conservation gap for this highly diverse and important genus in the country. To identify patterns of extinction risk, we applied the IUCN [...] Read more.
This study presents the first comprehensive IUCN-based assessment for all 88 Limonium species occurring in Greece, aiming to close a critical conservation gap for this highly diverse and important genus in the country. To identify patterns of extinction risk, we applied the IUCN Red List Categories and Criteria, integrating data on endemism, ploidy, and anthropogenic threats. Moreover, we employed spatial analysis to identify conservation hotspots, and we statistically analyzed how threat status changes across geographic space. Our results show that 51 species (58.0%) are threatened, with endemics (62.3%) exhibiting a significantly higher risk than non-endemics. A greater proportion of diploid species were also found to be threatened compared to their polyploid counterparts. Longitude was identified as a key spatial predictor of threat, with risk concentrated in southern and western coastal zones. The most prevalent threats are coastal development (56.9% of threatened species) and invasive species (33.3%). This work provides a vital baseline for Limonium conservation, highlighting the urgent need for a dual conservation strategy that combines efficient in situ actions with ex situ measures for the most imperiled species. Full article
(This article belongs to the Section Biodiversity Conservation)
Show Figures

Figure 1

46 pages, 10766 KB  
Article
Integrative Taxonomic Assessment of Two Atractus (Serpentes: Dipsadidae) from Mérida Andes, Venezuela
by Luis Felipe Esqueda, Juan Carlos Ortiz, Claudio Correa, Pablo C. Guerrero, Luis Fernando Navarrete and Félix Urra
Diversity 2025, 17(10), 725; https://doi.org/10.3390/d17100725 - 17 Oct 2025
Abstract
Recently, the nominal species Atractus meridensis was considered a junior synonym of Atractus erythromelas, both species being endemic to the cordillera de Mérida in Venezuela. Here, its taxonomic status is resolved through the examination of the original descriptions, available type specimens, and [...] Read more.
Recently, the nominal species Atractus meridensis was considered a junior synonym of Atractus erythromelas, both species being endemic to the cordillera de Mérida in Venezuela. Here, its taxonomic status is resolved through the examination of the original descriptions, available type specimens, and an extensive comparison of additional museum material. In this review, we provide a new morphological–phylogenetic approach regarding its diagnosis and description for each species, including a model of its current distribution, which demonstrates its allopatric distribution. Both sleepyhead snakes are considered mimetic, but A. erythromelas exhibits a polymorphic color pattern with at least five known morphs, while A. meridensis is dichromatic with only two known color patterns. According to the IUCN, both taxa should be included in the Vulnerable category according to criteria B2abi,ii,iii,iv. Full article
Show Figures

Figure 1

15 pages, 4527 KB  
Article
Four New Species and Records of Chaetozone Malmgren, 1867 (Annelida: Cirratulidae) from Brazilian Waters
by Roberta Freitas, Carolina Moraes and Christine Ruta
Diversity 2025, 17(10), 724; https://doi.org/10.3390/d17100724 - 17 Oct 2025
Abstract
Cirratulid polychaetes are abundant, ecologically relevant, and widely used as bioindicators, but systematic studies worldwide remain scarce due to systematic challenges. Chaetozone Malmgren, 1867, is the most diverse genus of Cirratulidae. The first taxonomic study of Chaetozone in Brazil was carried out on [...] Read more.
Cirratulid polychaetes are abundant, ecologically relevant, and widely used as bioindicators, but systematic studies worldwide remain scarce due to systematic challenges. Chaetozone Malmgren, 1867, is the most diverse genus of Cirratulidae. The first taxonomic study of Chaetozone in Brazil was carried out on the southeastern and southern coast in a region of sedimentary basins under oil exploration. Four new species are described: C. beneditae sp. nov., C. bidentata sp. nov., C. lesliae sp. nov., and C. lutzae sp. nov. We also provide the first Brazilian record of C. larae (Elias, Rivero & Orensanz, 2017), expanding the distribution from Argentina to Brazil. A taxonomic key to Brazilian Chaetozone species is presented, contributing to cirratulid systematics and South Atlantic polychaete diversity. Full article
(This article belongs to the Section Marine Diversity)
Show Figures

Figure 1

17 pages, 12883 KB  
Article
Rhizosphere Bacterial Diversity and Community Structure of Kobresia humilis in the Alpine Meadow of Eastern Qinghai–Tibetan Plateau and Its Response to Environmental Variables
by Qingqing Peng, Jing Guo, Zengzeng Yang, Xianbin Hou, Zhengzhou Yang and Zhengjie Zhu
Diversity 2025, 17(10), 723; https://doi.org/10.3390/d17100723 - 17 Oct 2025
Abstract
Kobresia humilis, an alpine meadow-constructive species, has significant ecological and economic importance on the Qinghai–Tibetan Plateau (QTP). Understanding the diversity and structure of the rhizosphere microbiota associated with K. humilis is essential for advancing microbiome engineering aimed at promoting sustainable ecosystem functioning [...] Read more.
Kobresia humilis, an alpine meadow-constructive species, has significant ecological and economic importance on the Qinghai–Tibetan Plateau (QTP). Understanding the diversity and structure of the rhizosphere microbiota associated with K. humilis is essential for advancing microbiome engineering aimed at promoting sustainable ecosystem functioning in alpine meadows. However, little is known about the composition of bacterial community associated with K. humilis and the environmental drivers affecting microbiota assembly on a larger scale. This study revealed that bacterial communities inhabiting the rhizosphere exhibited greater diversity and higher compositional dissimilarity than those within the root compartment (ANOSIM, R = 0.86, p = 0.001). The bacterial genus Sphingomonas was identified as the predominant taxon in both microbial niches. A total of 196 and 176 core genera were detected in the roots and rhizosphere, respectively, with chemoheterotrophy and aerobic chemoheterotrophy representing the dominant functional groups. Co-occurrence network analysis identified hub genera, including Sphingomonas, Rhodomicrobium, Rhizobacter, and Phyllobacterium within root, and Allorhizobium-Neorhizobium-Pararhizobium-Rhizobium, Acidibacter, RB41, and Sphingomonas in the rhizosphere. Among the sampling sites, Haiyan (HY) emerged as the central hub (EICHY = 1), followed by Tianjun (EICroot = 0.98; EICsoil = 0.99) and Xinghai (EICroot = 0.97; EICsoil = 0.95). Redundancy analysis indicated that bacterial abundance in roots was significantly influenced by geographic variables, temperature, and edaphic factors, whereas bacterial communities in the rhizosphere were primarily affected by latitude, altitude, pH, and climatic conditions (p < 0.05). Furthermore, the core bacterial genera exhibited stronger correlations with geographic and edaphic parameters than with climatic factors (p < 0.05). Collectively, these results enhance the current understanding of K. humilis–microbe–environment interactions within the alpine meadow ecosystems of the QTP. Full article
(This article belongs to the Section Microbial Diversity and Culture Collections)
Show Figures

Graphical abstract

18 pages, 1707 KB  
Article
Comparative Analysis of Cryptic Fig Wasp Species Reveals Sexually Divergent Gene Transcriptional Regulation
by Hongxia Hou, Shasha Liu, Lin Li, Yalei Su, Binbin Gong and Jing Liu
Diversity 2025, 17(10), 722; https://doi.org/10.3390/d17100722 - 16 Oct 2025
Abstract
Cryptic species are morphologically indistinguishable but possess genetically distinct taxa. Alternative splicing (AS) regulates physiological processes, thereby facilitating ecological adaptation and evolution. To explore the sex-specific differences in transcriptional regulation among cryptic species, we profiled both AS and gene expression in two cryptic [...] Read more.
Cryptic species are morphologically indistinguishable but possess genetically distinct taxa. Alternative splicing (AS) regulates physiological processes, thereby facilitating ecological adaptation and evolution. To explore the sex-specific differences in transcriptional regulation among cryptic species, we profiled both AS and gene expression in two cryptic species of Wiebesia pumilae (WPDZ19 and WPHS), which differ in Wolbachia infection status. The results showed that 101 and 71 differentially alternatively spliced genes (DASs) were identified in female and male groups, respectively. Functional enrichment revealed that female DASs were significantly enriched in mitotic cell cycle process, cytoskeleton organization, cellular component organization, and DNA damage. On the other hand, male DASs were predominantly related to actin, cytoskeleton, and muscle development. Gene set enrichment analysis of DASs also revealed that the regulation of mitotic nuclear division and meiotic nuclear division were enriched in female and male groups, respectively. We identified 4509 DEGs in females and 3645 in males, with minimal overlap between DASs and DEGs. Moreover, RT-PCR has been used to validate the key genes. Our results revealed sexually divergent transcriptional regulation patterns between WPDZ19 and WPHS, suggesting a potential association with Wolbachia persistence. Our findings provide new insights into the study of adaptive evolution of cryptic species. Full article
(This article belongs to the Special Issue Advances in Hymenoptera Diversity and Biology)
Show Figures

Figure 1

15 pages, 6066 KB  
Article
The Complete Chloroplast Genome of the Green Algae Desmodesmus spinosus (Chodat) E.Hegewald: Genome Structure, Phylogeny, and Comparative Analysis
by Shixi Chen, Jiang Tan, Fardous Mohammad Safiul Azam, Ao Li, Renqing Zhang and Bin Li
Diversity 2025, 17(10), 721; https://doi.org/10.3390/d17100721 - 16 Oct 2025
Abstract
Desmodesmus spinosus (Chodat) E.Hegewald is a common freshwater green microalgae widely distributed in various aquatic environments. Owing to its pollution tolerance and rapid growth characteristics, it is often used in bioremediation and biofuel studies. Here, we report the draft chloroplast (cp) genome of [...] Read more.
Desmodesmus spinosus (Chodat) E.Hegewald is a common freshwater green microalgae widely distributed in various aquatic environments. Owing to its pollution tolerance and rapid growth characteristics, it is often used in bioremediation and biofuel studies. Here, we report the draft chloroplast (cp) genome of this species here for the first time to facilitate its genomic features and phylogenetic position in Scenedesmaceae. The whole chloroplast genome was 167, 203 base pairs in length, with 104 annotated genes, including 69 protein-coding genes, 29 tRNAs, and 6 rRNAs. The introns identified among them were: rbcL, psaA, and petD, each containing 1 intron; atpB with 2 introns; and psbA with 3 introns. A total of 106 SSRs with 16 motif classes, 50 dispersed repeats, and 17 long tandem repeats were identified in this genome. A total of 221 RNA-editing sites were distributed across 46 protein-coding genes in this genome. In IR boundaries, the position of genes was found to be remarkable in differentiating species, such as trnH and ycf1 at JLB and JSA, cemA, psbC, and rpl22 at JS, and cemA, psbC and rrs at JSB. Notably, psbA-rps11, psbH-psbK, and trnR-ACG-psbM were highly variable regions. Phylogenetic analysis revealed a sister relationship between D. spinosus and D. abundans. Chloroplast genomic data and findings from phylogenetic studies of D. spinosus could provide useful information and shed light on in-depth studies on the evolution pattern of the understudied species, as well as that of Scenedesmaceae. Full article
(This article belongs to the Section Freshwater Biodiversity)
Show Figures

Figure 1

15 pages, 1040 KB  
Article
Human Preferences for Animals on YouTube
by Pavol Prokop, Rudolf Masarovič and Tomáš Vranovský
Diversity 2025, 17(10), 720; https://doi.org/10.3390/d17100720 - 15 Oct 2025
Viewed by 96
Abstract
Social media has emerged as a dominant platform for sharing human–animal interactions, creating a powerful tool for public engagement and wildlife conservation. Consequently, we sought to determine whether analyzing user preferences for animals on social networks could inform the management of effective conservation [...] Read more.
Social media has emerged as a dominant platform for sharing human–animal interactions, creating a powerful tool for public engagement and wildlife conservation. Consequently, we sought to determine whether analyzing user preferences for animals on social networks could inform the management of effective conservation campaigns. We analyzed 5129 videos from three channels (Brave Wilderness, BBC Earth, and Nat Geo Wild) available on YouTube, which have millions of followers each. The mean number of “likes” was used as a proxy for animal species preferences. Contrary to the general expectation that humans predominantly prefer charismatic animals (e.g., terrestrial mammals), the most preferred animals on these channels were from the classes Amphibia, Arachnida, and Insecta, which significantly outperformed mammals and birds. Viewers most frequently consumed videos of stinging insects or threatening animals, and domestic animals received more likes than wild animals. Furthermore, contrary to expectations, body mass, IUCN conservation status, and daytime activity of mammals and birds did not significantly influence human preferences. Our results suggest that although viewing animal videos may have a negligible direct conservation impact, the analysis of preferences reveals that creators successfully captured human attention toward less popular animal taxa, highlighting potential indirect benefits. Future research should integrate audience enjoyment of frightening content with conservation intentions. Full article
(This article belongs to the Section Biodiversity Conservation)
Show Figures

Figure 1

13 pages, 12888 KB  
Article
New Discovery of Bradoriids from the Lower Cambrian Shuijingtuo Formation in the Eastern Three Gorges Area, South China
by Feiyang Chen, Yucheng Lian and Yi Wang
Diversity 2025, 17(10), 719; https://doi.org/10.3390/d17100719 - 15 Oct 2025
Viewed by 186
Abstract
The early Cambrian complex ecosystem was dominated by lophotrochozoans and ecdysozoans, with arthropods constituting the most prominent animal group during the Cambrian Explosion. Bradoriids, an extinct lineage of small bivalved arthropods, first appeared slightly earlier than the oldest known trilobites, in the early [...] Read more.
The early Cambrian complex ecosystem was dominated by lophotrochozoans and ecdysozoans, with arthropods constituting the most prominent animal group during the Cambrian Explosion. Bradoriids, an extinct lineage of small bivalved arthropods, first appeared slightly earlier than the oldest known trilobites, in the early Cambrian Abadiella Trilobite Biozone (Series 2, Stage 3) of both South China and South Australia. They subsequently achieved a global distribution and reached particularly high diversity and abundance in the early Cambrian of South China. Here we systematically describe two bradoriid species from the upper Shuijingtuo Formation in western Hubei: Houlongdongella disulcata Lee, 1975 and Houlongdongella elevata Cui, 1989. This study represents the first record of both species in the eastern Three Gorges Area, Hubei Province, thereby extending their known geographic ranges. Biostratigraphic correlation based on the occurrence of H. disulcata and H. elevata, alongside with previously reported trilobites and small shelly fossils, indicates that the middle–upper Shuijingtuo Formation in western Hubei corresponds to the late Chiungchussuan to Tsanglangpuan ages (upper Stage 3–Stage 4). Therefore, bradoriids would be a useful proxy for resolving biostratigraphic issues of regional or global correlation within the Cambrian. Full article
(This article belongs to the Section Phylogeny and Evolution)
Show Figures

Figure 1

15 pages, 9461 KB  
Article
New Records of Simulium murmanum Enderlein, 1935 and Simulium reptans (Linnaeus, 1758) (Diptera: Simuliidae) in North-Eastern Kazakhstan: Bionomics and Habitat Range
by Aigerim A. Orazbekova, Kanat K. Akhmetov, Liudmila V. Petrozhitskaya, Aigerim Zh. Kabyltayeva, Maira Zh. Khalykova, Ulzhan D. Burkitbaeva, Laura M. Mazhenova and Vladimir Kiyan
Diversity 2025, 17(10), 718; https://doi.org/10.3390/d17100718 - 15 Oct 2025
Viewed by 100
Abstract
This study investigates the species composition and distribution of blackflies (Diptera: Simuliidae) in Kazakhstan, with a focus on two species newly recorded for the country: Simulium murmanum (Enderlein, 1935) and Simulium reptans (Linnaeus, 1758). The presence of S. murmanum in Kazakhstan is reported [...] Read more.
This study investigates the species composition and distribution of blackflies (Diptera: Simuliidae) in Kazakhstan, with a focus on two species newly recorded for the country: Simulium murmanum (Enderlein, 1935) and Simulium reptans (Linnaeus, 1758). The presence of S. murmanum in Kazakhstan is reported for the first time, supported by morphological and molecular genetic analyses. Diagnostic features of the larva, pupa, and adult stages are described in detail, including the structure and coloration of the larval head capsule, pupal cocoon, and genitalia of both sexes. Habitat preferences and pupal substrate attachment patterns are illustrated, with observations on variations in cocoon branching across different flow regimes. Species identification was conducted using the morphological keys of Rubtsov and Yankovsky, and taxonomic classification was confirmed using the framework proposed by Adler. Molecular confirmation of S. murmanum was performed via DNA analysis. The species was found to be restricted to the foothill regions of East Kazakhstan, suggesting a distribution closely associated with the Altai mountain systems and adjacent regions in Mongolia and China. Unlike its status as a dominant hematophagous species in parts of Russia, S. murmanum has not demonstrated biting activity in Kazakhstan, Mongolia, or China. Additionally, the study provides the first records of S. reptans within the fauna of Kazakhstan, initially identified in the Irtysh River (Pavlodar Region). Subsequent sampling conducted in June 2024 revealed a continuous distribution of S. reptans along the Irtysh River through to the mountain streams of East Kazakhstan. The species was found in mountainous, foothill, and lowland environments, highlighting its wide ecological plasticity. Full article
(This article belongs to the Section Animal Diversity)
Show Figures

Graphical abstract

11 pages, 2341 KB  
Article
Phorid Flies (Insecta: Diptera: Phoridae) of the Nectandra Cloud Forest Reserve in Mid-Elevation Costa Rica
by Brian V. Brown and Evelyne T. Lennette
Diversity 2025, 17(10), 717; https://doi.org/10.3390/d17100717 - 15 Oct 2025
Viewed by 129
Abstract
The Costa Rican mid-elevation forests have been found to include some of the richest sites in the world for biodiversity per unit area. We used DNA barcodes to study 28,773 phorid fly specimens that were Malaise-trapped in the Nectandra Cloud Forest Reserve, north [...] Read more.
The Costa Rican mid-elevation forests have been found to include some of the richest sites in the world for biodiversity per unit area. We used DNA barcodes to study 28,773 phorid fly specimens that were Malaise-trapped in the Nectandra Cloud Forest Reserve, north of the city of San Ramón, Alajuela, Costa Rica. This survey yielded 1964 BINs (Barcode Index Numbers), with a projected total of 2809, the largest known world phorid fauna. The diversity patterns of phorid flies collected at Nectandra were compared to 133,705 phorid flies collected at four other sites in Área de Conservacíon de Guanacaste in northwestern Costa Rica. All sites were highly diverse but differed significantly in their similarity to Nectandra, with low overlap among sites. Together, the number of BINs in northwestern Costa Rica is projected to exceed the entire described world fauna of Phoridae. Full article
(This article belongs to the Special Issue Ecology and Diversity of Diptera in the Tropics)
Show Figures

Figure 1

18 pages, 2822 KB  
Article
Analysis of Endophytic Bacteria and Quantification of the Magnolin Lignan in Flower Buds of Magnolia biondii, Magnolia denudata and Magnolia liliiflora from the Shanghai Region
by Renjie Fu, Dongmei Zhang and Lijuan Yin
Diversity 2025, 17(10), 716; https://doi.org/10.3390/d17100716 - 14 Oct 2025
Viewed by 85
Abstract
This study explored the relationship between endophytic bacterial communities and the accumulation of the bioactive lignan, magnolin, in the flower buds of three important species: Magnolia biondii, Magnolia denudata, and Magnolia liliiflora. We employed 16S rRNA gene sequencing to characterize [...] Read more.
This study explored the relationship between endophytic bacterial communities and the accumulation of the bioactive lignan, magnolin, in the flower buds of three important species: Magnolia biondii, Magnolia denudata, and Magnolia liliiflora. We employed 16S rRNA gene sequencing to characterize the diversity and composition of endophytic bacteria and used high-performance liquid chromatography Mass Spectrometry (LC-MS) to quantify magnolin content. Our results revealed significant differences in bacterial diversity and community structure among the three host species, with Proteobacteria and Actinobacteria being the dominant phyla. Notably, the abundance of specific genera, such as Pseudomonas and Bacillus, showed a significant positive correlation with magnolin concentrations. These findings suggest a potential link between specific endophytic taxa and the biosynthesis of magnolin, providing novel insights for improving the medicinal value of Magnolia plants through microbial regulation. This research lays a foundation for future studies on harnessing endophytic microorganisms to enhance the production of valuable secondary metabolites in medicinal plants. Full article
(This article belongs to the Section Microbial Diversity and Culture Collections)
Show Figures

Figure 1

20 pages, 1408 KB  
Article
Fine-Scale Environmental Drivers Shaping Vegetation Communities in Yongneup Montane Peatland, Korea
by Kyungeun Lee and Jiseon Lee
Diversity 2025, 17(10), 715; https://doi.org/10.3390/d17100715 - 14 Oct 2025
Viewed by 101
Abstract
This study investigated the structure of vegetation communities in Yongneup, a representative montane peatland on Mt. Daeamsan, Korea. It also identified key microenvironmental drivers shaping their distribution. We surveyed 200 quadrats, analyzing herbaceous plant composition alongside peat depth, water level, and soil chemical [...] Read more.
This study investigated the structure of vegetation communities in Yongneup, a representative montane peatland on Mt. Daeamsan, Korea. It also identified key microenvironmental drivers shaping their distribution. We surveyed 200 quadrats, analyzing herbaceous plant composition alongside peat depth, water level, and soil chemical properties. Multivariate analyses, including cluster analysis and classification tree analysis (CHAID), identified nine distinct vegetation communities. Each community was correlated with specific environmental gradients. Dominant species included Sanguisorba tenuifolia and Carex thunbergii var. appendiculata, with rare species such as Carex chordorrhiza and Drosera rotundifolia present in localized habitats. Peat depth emerged as the primary determinant of vegetation distribution, followed by hydrology and nutrient levels, including phosphorus and cations (Mg2+, Na+, K+). Our results underscored continuous ecological gradients rather than discrete zonation, aligning with ecological continuum theory. These findings provide a robust scientific framework for ecological monitoring and restoration. They also support Korea’s national wetland conservation policies and international commitments such as the Ramsar Convention. Full article
(This article belongs to the Section Plant Diversity)
Show Figures

Figure 1

15 pages, 3786 KB  
Article
Identifying Keystone Species in the Mangrove Benthic Food Web of Yanpu Bay: Integrating Stable Isotope and Network Analysis Approaches
by Chengye Hu, Yuwei Qu, Xuehe Fang, Minghai Xu, Jiayu Feng, Mengjia Shi, Jing Wang and Bonian Shui
Diversity 2025, 17(10), 714; https://doi.org/10.3390/d17100714 - 14 Oct 2025
Viewed by 96
Abstract
Keystone species play a critical role in sustaining ecosystem structure and function. Thus, accurately identifying keystone species is essential for effective biodiversity conservation. This study investigates the benthic ecosystem of Yanpu Bay’s mangroves, utilizing stable isotope analysis in combination with Bayesian mixture models [...] Read more.
Keystone species play a critical role in sustaining ecosystem structure and function. Thus, accurately identifying keystone species is essential for effective biodiversity conservation. This study investigates the benthic ecosystem of Yanpu Bay’s mangroves, utilizing stable isotope analysis in combination with Bayesian mixture models and ecological network analysis to characterize trophic relationships and topological network structures, with the aim of identifying keystone species within the community. The benthic food web in this study comprised 96 connections and 27 nodes. Among them, Scartelaos histophorus preyed on eight benthos species, constituting 18.51% of the total prey sources in food web. Sedimentary organic matter (SOM) was identified as a critical food source, sustaining 17 consumer species, 62.96% of the total species recorded in the community. Quantitative analysis using criticality indices and key player problem indices identified Cerithidea cingulate, Littorinopsis scabra, Periophthalmus magnuspinnatus, S. histophorus, Bostrychus sinensis, and Metaplax longipes as keystone species. The identification of these keystone species provides valuable insights for developing targeted biodiversity conservation strategies and offers a robust scientific foundation for the restoration and sustainable management of the mangrove benthic food web. Full article
(This article belongs to the Section Marine Diversity)
Show Figures

Figure 1

21 pages, 12948 KB  
Article
Old Taxonomy Masks the Phenotypic Diversity of Pleurobrachia Fleming (Ctenophora: Tentaculata): An Analysis of the Morphological Variation in the Genus from Mexican Coasts
by Jorge Luis Navarro-Serralde, Francisco Armendáriz-Toledano, Araceli Contreras-Rodríguez, José Juan Flores-Martínez, Zulema Gomez-Lunar and Enrico Alejandro Ruiz
Diversity 2025, 17(10), 713; https://doi.org/10.3390/d17100713 - 14 Oct 2025
Viewed by 123
Abstract
Pleurobrachia pileus and P. bachei are among the most frequently recorded ctenophores worldwide. Despite their long-standing descriptions dating back nearly 250 years, their taxonomic boundaries remain ambiguous due to the lack of definitive diagnostic features. In Mexican waters, records of both species are [...] Read more.
Pleurobrachia pileus and P. bachei are among the most frequently recorded ctenophores worldwide. Despite their long-standing descriptions dating back nearly 250 years, their taxonomic boundaries remain ambiguous due to the lack of definitive diagnostic features. In Mexican waters, records of both species are primarily based on geographic distribution, with limited morphological evidence supporting their separation. This study aimed to evaluate the morphological diversity of Pleurobrachia spp. along the Mexican coast through a comprehensive morphological approach. Specimens from four sites representing two marine regions (the Gulf of Mexico and the Southern Mexican Pacific coast) were examined for phenotypic variation. A standardized methodology was developed for specimen handling, observation, and digital reconstruction of body plans, enabling the extraction of 38 discrete and continuous morphological traits. Our analysis revealed two distinct and internally consistent phenotypic groups, each corresponding to one of the two regions, with notable differences in tentacular sheath structure, tentacular canals, gastrovascular cavity pigmentation pattern, and pharyngeal morphology. A clinal pattern in body size was observed, with smaller specimens in the north and larger ones in the south. Importantly, neither phenotype matched the diagnostic traits of P. pileus or P. bachei, suggesting that the Mexican populations represent separate, previously unrecognized species. These findings highlight the necessity to re-evaluate the taxonomy of Pleurobrachia in these regions and contribute valuable morphological data toward resolving longstanding questions about species boundaries within this genus. Full article
(This article belongs to the Section Marine Diversity)
Show Figures

Figure 1

16 pages, 1854 KB  
Article
Synergistic Efficacy of Hydrilla verticillata and Anodonta woodiana in Eco-Restoration of Hypereutrophic Aquatic Ecosystems
by Xiaozhen Li, Shuyan Qiu, Wei Li, Weijing Sheng, Bintang Huo, Taotao Dai, Mengying Gu and Jiayou Zhong
Diversity 2025, 17(10), 712; https://doi.org/10.3390/d17100712 - 14 Oct 2025
Viewed by 79
Abstract
Eutrophication of water bodies significantly accelerates water quality degradation, leading to the decline of aquatic organisms. To evaluate the synergistic restoration effects of submerged macrophyte Hydrilla verticillata and filter-feeding bivalve Anodonta woodiana on hypereutrophic water, a 40-day mesocosm simulation experiment in hypereutrophic aquatic [...] Read more.
Eutrophication of water bodies significantly accelerates water quality degradation, leading to the decline of aquatic organisms. To evaluate the synergistic restoration effects of submerged macrophyte Hydrilla verticillata and filter-feeding bivalve Anodonta woodiana on hypereutrophic water, a 40-day mesocosm simulation experiment in hypereutrophic aquatic ecosystems was conducted by setting up four treatments: control group (CK), A. woodiana group (Aw), H. verticillata group (Hv), and combined H. verticillata + A. woodiana group (HA). The results indicated that the combined application of H. verticillata and A. woodiana significantly reduced total phosphorus (TP), chlorophyll a (Chl a) concentration, and turbidity in the water, with removal rates reaching 58.3%, 60.6%, and 85.4%, respectively. The introduction of A. woodiana substantially altered the algal community composition. At the end of the experiment, the average proportion of cyanobacteria in the CK and Hv groups was 55.6%, whereas in the Aw and HA groups it decreased to 36.0%. Both total phosphorus and water-soluble phosphorus contents in H. verticillata tissues were significantly lower in HA compared to Hv, indicating that the combined treatment could reduce the risk of internal phosphorus release after H. verticillata senescence. These findings collectively demonstrate that the combination of H. verticillata and A. woodiana represents an efficient and environmentally friendly ecological restoration technology of eutrophic waters. Full article
(This article belongs to the Special Issue Ecology and Conservation of Freshwater Bivalves)
Show Figures

Figure 1

26 pages, 2688 KB  
Article
Phosphate-Solubilizing Bacteria and Phosphorus Fertilization Shape Microbial Dynamics in the Maize Rhizosphere
by Raquel Gomes de Oliveira, Ubiraci Gomes de Paula Lana, Christiane Abreu de Oliveira-Paiva, Mariana Lourenço Campolino, João Vitor Silvério Alves de Avelar, Eliane Aparecida Gomes, Thiago Teixeira Santos, Flavia Cristina dos Santos and Sylvia Morais de Sousa Tinôco
Diversity 2025, 17(10), 711; https://doi.org/10.3390/d17100711 - 14 Oct 2025
Viewed by 134
Abstract
The use of bioinoculants aligns with ecological intensification in agriculture, but their effects on crop performance and soil microbiota under different fertilization regimes remain unclear. This study evaluated the impact of a bioinoculant containing two phosphate-solubilizing bacterial strains (Priestia megaterium and Bacillus [...] Read more.
The use of bioinoculants aligns with ecological intensification in agriculture, but their effects on crop performance and soil microbiota under different fertilization regimes remain unclear. This study evaluated the impact of a bioinoculant containing two phosphate-solubilizing bacterial strains (Priestia megaterium and Bacillus subtilis) on maize yield, root architecture, and rhizosphere microbial communities via seed inoculation in a clayey soil. Maize was cultivated for two consecutive seasons under treatments combining inoculation, phosphorus sources (triple superphosphate or reactive rock phosphate), and P doses (0 or 120 kg ha−1 of P2O5). Root traits, phosphatase activities, and microbial diversity were assessed at flowering, while agronomic parameters and nutrient content were measured at harvest. In the first season, microbial alpha diversity was higher, accompanied by a 31.5% increase in root surface area and a 46.2% increase in P-resin availability. In contrast, the second season showed greater phosphatase activity and higher grain P and K concentrations, by 42.3% and 38.2%, respectively. Grain yield did not differ significantly between inoculated and non-inoculated treatments; however, root, plant, and microbial traits varied markedly across seasons. Principal component analysis revealed that productivity was primarily driven by seasonal variation rather than by fertilization or inoculation. These findings emphasize that the effectiveness of bioinoculants and P fertilization, as well as their influence on the microbiota, are highly context-dependent, being shaped by environmental conditions, soil nutrient availability, and crop genotype. Full article
(This article belongs to the Special Issue Microbial Diversity in Different Environments)
Show Figures

Figure 1

17 pages, 2535 KB  
Article
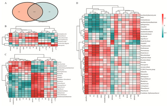
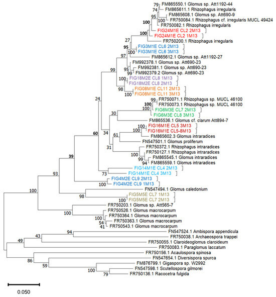
Morphological and Molecular Characterization of Arbuscular Mycorrhizal Fungi from the Rhizosphere of Date Palm (Phoenix dactylifera L.) in the Oasis of Figuig, Morocco
by Elmostafa Gagou, Claire Guérin, Khadija Chakroune, Mahmoud Abbas, Touria Lamkami, Mondher El Jaziri and Abdelkader Hakkou
Diversity 2025, 17(10), 710; https://doi.org/10.3390/d17100710 - 14 Oct 2025
Viewed by 170
Abstract
This study presents the first molecular characterization of arbuscular mycorrhizal fungi (AMF) isolated from single-spore cultures in Morocco, specifically from the rhizosphere of date palm (Phoenix dactylifera L.) in the Figuig oasis. Nine indigenous AMF isolates were successfully established and identified through [...] Read more.
This study presents the first molecular characterization of arbuscular mycorrhizal fungi (AMF) isolated from single-spore cultures in Morocco, specifically from the rhizosphere of date palm (Phoenix dactylifera L.) in the Figuig oasis. Nine indigenous AMF isolates were successfully established and identified through an integrative approach combining spore morphology with ribosomal DNA region sequencing (SSU–ITS–LSU). Morphological and phylogenetic analyses revealed that the isolates belonged mainly to the genera Rhizophagus and Glomus. These results provide new insights into AMF diversity in arid Moroccan ecosystems and establish a reference collection of indigenous isolates with potential applications. In particular, they open opportunities for developing bio-inoculants that can improve date palm growth, enhance resilience to environmental stresses, and contribute to sustainable agriculture and soil restoration in oasis systems. Full article
(This article belongs to the Section Microbial Diversity and Culture Collections)
Show Figures

Figure 1

12 pages, 2340 KB  
Article
The Effect of Light on Plant Growth and Physiology of Acmella radicans and A. paniculata in China
by Xiaohan Wu, Fengping Zheng, Zhijie Wang, Qiurui Li, Kexin Yang, Gaofeng Xu, Yunhai Yang, David Roy Clements, Shaosong Yang, Bin Yao, Guimei Jin, Shicai Shen, Fudou Zhang and Michael Denny Day
Diversity 2025, 17(10), 709; https://doi.org/10.3390/d17100709 - 13 Oct 2025
Viewed by 257
Abstract
Acmella radicans (Jacquin) R.K.Jansen is an annual herb native to Central America. In China, it is becoming increasingly invasive and often co-occurs with the native congener A. paniculata (Wall. ex DC.) R.K.Jansen in some habitats. In order to understand the invasion mechanism of [...] Read more.
Acmella radicans (Jacquin) R.K.Jansen is an annual herb native to Central America. In China, it is becoming increasingly invasive and often co-occurs with the native congener A. paniculata (Wall. ex DC.) R.K.Jansen in some habitats. In order to understand the invasion mechanism of A. radicans, we investigated the growth parameters of both the invasive A. radicans and the native congener, A. paniculata, under different light conditions (5%, 25%, 50%, 75%, and 100% of light availability) using potted plants in a glasshouse. Light level, plant species, and their interaction were significant, with plant species generally having a greater effect than light level. Acmella radicans and A. paniculata showed great phenotypic plasticity to various light intensities and had a similar trend with increased shade. The plasticity indices of all parameters of A. radicans, except for branch length and inflorescence number, were greater than those of A. paniculata under the same light intensity. The physiological parameters for A. radicans under both favorable (high light intensity) and unfavorable (low light intensity) conditions showed less inhibition than those of A. paniculata. All these responses indicated that A. radicans had greater phenotypic plasticity and higher adaptability to low light, which may contribute to its invasion success. Full article
(This article belongs to the Special Issue Ecology, Distribution, Impacts, and Management of Invasive Plants)
Show Figures

Figure 1

25 pages, 17251 KB  
Article
Spatial Prioritization for the Zonation of a Reef System in a New Remote Marine Protected Area in the Southern Gulf of Mexico
by Juan Emanuel Frías-Vega, Rodolfo Rioja-Nieto, Erick Barrera-Falcón, Carlos Cruz-Vázquez and Lorenzo Alvarez-Filip
Diversity 2025, 17(10), 708; https://doi.org/10.3390/d17100708 - 13 Oct 2025
Viewed by 124
Abstract
Coral reef ecosystems are biodiversity hotspots that provide essential ecological and environmental services but are increasingly threatened by anthropogenic pressure and climate change. Effective conservation of reef systems within Marine Protected Areas (MPAs) can be enhanced using spatially explicit approaches that integrate habitat [...] Read more.
Coral reef ecosystems are biodiversity hotspots that provide essential ecological and environmental services but are increasingly threatened by anthropogenic pressure and climate change. Effective conservation of reef systems within Marine Protected Areas (MPAs) can be enhanced using spatially explicit approaches that integrate habitat mapping and ecological metrics at seascape scales. In this study, we characterized the benthic seascape of Cayo Arenas and identified optimal priority conservation zones in one of the core zones of the recently established Southern Gulf of Mexico Reefs National Park (SGMRNP). In July 2023, ground-truthing was performed to quantify the cover of sand, calcareous matrix, macroalgae, hard corals and octocorals. Cluster analysis of quantitative data and ecological similarity between classes was used to identify the main benthic habitat classes. Object-based and supervised classification algorithms on a PlanetScope image were used to construct a thematic map of the benthic reef system. Based on the thematic map, habitat connectivity, β-diversity, patch compactness, and availability for commercial species were estimated. In addition, a benthic change analysis (2017–2013), based on the spectral characteristics of PlanetScope images, was performed. The layers obtained were then used to perform an iterative weighted overlay analysis (WOA) using 126 combinations. Six main habitat classes, with different coverages of hard corals, calcareous matrix, macroalgae, and sand, were identified. Habitats with calcareous matrix and sandy substrates dominated the seascape. High habitat compactness, connectivity, and β-diversity values were observed, suggesting habitat stability and ecologically dynamic areas. Based on the WOA, eight optimal priority areas for conservation were recognized. These areas are characterized by heterogeneous habitats, moderate coral cover, and high connectivity. We provide a spatially explicit approach that can strengthen conservation planning within the SGMRNP and other MPAs, particularly by assisting zonation and sub-zonation processes. Full article
Show Figures

Figure 1

18 pages, 3258 KB  
Article
Phyto- and Zooplankton Diversity Under Land Use and Water Quality Dynamics in the Jialing River, China
by Xiaopeng Tang, Yiling Huang, Chang Chen, Haoyun He, Qiang Qin, Fei Xu and Fubin Zhang
Diversity 2025, 17(10), 707; https://doi.org/10.3390/d17100707 - 13 Oct 2025
Viewed by 180
Abstract
Understanding the mechanisms that maintain biodiversity is crucial for effective conservation in riverine ecosystems. However, the direct and indirect mechanisms by which land use patterns and water quality parameters influence plankton α- and β-diversity remain poorly elucidated. Here, we undertook a [...] Read more.
Understanding the mechanisms that maintain biodiversity is crucial for effective conservation in riverine ecosystems. However, the direct and indirect mechanisms by which land use patterns and water quality parameters influence plankton α- and β-diversity remain poorly elucidated. Here, we undertook a comprehensive survey of plankton communities across the Jialing River basin. Our results showed that Bacillariophyta and Chlorophyta were the dominant phytoplankton groups, whereas Protozoa and Copepoda predominated among zooplankton. Redundancy analysis identified dissolved oxygen and total phosphorus as key environmental factors shaping plankton community structure. Additionally, random forest models indicated that anthropogenic stressors exerted consistent effects on both α- and β-diversity of phytoplankton. Importantly, the decomposition of β-diversity revealed that species turnover constituted the major component, underscoring the importance of basin-scale management approaches. Structural equation modeling further demonstrated that land use practices predominantly affected phytoplankton β-diversity indirectly via water quality alterations, with a relatively weak direct effect. In contrast, neither the direct nor indirect effects of land use were significant for zooplankton communities. These findings suggest that phytoplankton may serve as more reliable bioindicators of anthropogenic disturbance than zooplankton in this freshwater system. Moreover, our findings highlight the central role of water quality in regulating phytoplankton diversity responses to environmental change. Consequently, we recommend that conservation strategies in the Jialing River basin focus on water quality monitoring and the mitigation of its ecological effects. Full article
(This article belongs to the Section Freshwater Biodiversity)
Show Figures

Figure 1

25 pages, 3342 KB  
Article
Modelling Urban Plant Diversity Along Environmental, Edaphic, and Climatic Gradients
by Tuba Gül Doğan, Engin Eroğlu, Ecir Uğur Küçüksille, Mustafa İsa Doğan and Tarık Gedik
Diversity 2025, 17(10), 706; https://doi.org/10.3390/d17100706 - 13 Oct 2025
Viewed by 230
Abstract
Urbanization imposes complex environmental gradients that threaten plant diversity and urban ecosystem integrity. Understanding the multifactorial drivers that govern species distribution in urban contexts is essential for biodiversity conservation and sustainable landscape planning. This study addresses this challenge by examining the environmental determinants [...] Read more.
Urbanization imposes complex environmental gradients that threaten plant diversity and urban ecosystem integrity. Understanding the multifactorial drivers that govern species distribution in urban contexts is essential for biodiversity conservation and sustainable landscape planning. This study addresses this challenge by examining the environmental determinants of urban flora in a rapidly developing city. We integrated data from 397 floristic sampling sites and 13 environmental monitoring locations across Düzce, Türkiye. A multidimensional suite of environmental predictors—including microclimatic variables (soil temperature, moisture, light), edaphic properties (pH, EC (Electrical Conductivity), texture, carbonate content), precipitation chemistry (pH and major ions), macroclimatic parameters (CHELSA bioclimatic variables), and spatial metrics (elevation, proximity to urban and natural features)—was analyzed using nonlinear regression models and machine learning algorithms (RF (Random Forest), XGBoost, and SVR (Support Vector Regression)). Shannon diversity exhibited strong variation across land cover types, with the highest values in broad-leaved forests and pastures (>3.0) and lowest in construction and mining zones (<2.3). Species richness and evenness followed similar spatial trends. Evenness peaked in semi-natural habitats such as agricultural and riparian areas (~0.85). Random Forest outperformed other models in predictive accuracy. Elevation was the most influential predictor of Shannon diversity, while proximity to riparian zones best explained richness and evenness. Chloride concentrations in rainfall were also linked to species composition. When the models were recalibrated using only native species, they exhibited consistent patterns and maintained high predictive performance (Shannon R2 ≈ 0.937474; Richness R2 ≈ 0.855305; Evenness R2 ≈ 0.631796). Full article
(This article belongs to the Section Plant Diversity)
Show Figures

Graphical abstract

22 pages, 6295 KB  
Article
The Multipartite Mitogenome of Camellia sinensis cv. Xinyang10 Reveals Frequent Reorganization and Hints at Phylogeographic History
by Ming-Hui Yan, Yan-Rong Du, Wei Tong, Jia-Meng Su, Guo-Qing Pu, Lu-Miao Yan, Tong-Tong Zhu and Wen-Wen Wang
Diversity 2025, 17(10), 705; https://doi.org/10.3390/d17100705 - 11 Oct 2025
Viewed by 124
Abstract
Camellia sinensis cv. Xinyang10 is a nationally recognized elite tea cultivar selected from the Xinyang drought-resistant population, valued for its notable cold tolerance and broad adaptability. In this study, we present the first complete assembly and annotation of its mitogenome. The mitogenome features [...] Read more.
Camellia sinensis cv. Xinyang10 is a nationally recognized elite tea cultivar selected from the Xinyang drought-resistant population, valued for its notable cold tolerance and broad adaptability. In this study, we present the first complete assembly and annotation of its mitogenome. The mitogenome features a multipartite structure, consisting of a circular chromosome (798,917 bp) and a linear chromosome (46,159 bp), harboring a total of 74 genes. We identified extensive repetitive sequences (244 simple sequence repeats and 998 long sequence repeats), 211 RNA editing sites, and 16,614 bp of chloroplast-derived DNA, indicating a highly dynamic genome. Positive selection was detected in nad1 and ccmFC. Phylogenetic analysis based on mitochondrial SNP markers placed C. sinensis Xinyang10 closest to C. sinensis var. pubilimba. Notably, a phylogeny reconstructed based on mitogenomic collinearity displayed a distinct geographical pattern, supporting the hypothesized westward-to-eastward migration route of tea plants from southwestern China. These findings provide valuable genomic resources and demonstrate the utility of the mitogenome in understanding the evolutionary history of tea plants. Full article
(This article belongs to the Section Plant Diversity)
Show Figures

Figure 1

24 pages, 4004 KB  
Article
Genetic Monitoring of the Endangered Acipenser dabryanus Using a High-Resolution MNP System
by Lu Cai, Wei Jiang, Zhiwei Fang, Hai Peng, Hao Chen, Renjing Wan, Lifen Gao, Baolong Zhang, Zilan Xiao, Sha Li, Lun Li, Lihong Chen, Huiyin Song, Tiantian Li and Junfei Zhou
Diversity 2025, 17(10), 704; https://doi.org/10.3390/d17100704 - 11 Oct 2025
Viewed by 236
Abstract
Acipenser dabryanus, once abundant in China’s freshwater ecosystems, is now extinct in the wild. Effective genetic tools are urgently needed to support conservation efforts under the Yangtze River Protection Law and the 10-year fishing ban. Traditional molecular markers (e.g., COI, SSR, [...] Read more.
Acipenser dabryanus, once abundant in China’s freshwater ecosystems, is now extinct in the wild. Effective genetic tools are urgently needed to support conservation efforts under the Yangtze River Protection Law and the 10-year fishing ban. Traditional molecular markers (e.g., COI, SSR, SNP) often lack sufficient resolution for fine-scale population assessment. Here, we developed a high-resolution Multiple-Nucleotide Polymorphism (MNP) system for A. dabryanus, comprising 424 newly developed, highly polymorphic markers optimized for multiplex PCR and high-throughput sequencing. The MNP system demonstrated excellent performance in individual fin tissue samples, successfully distinguishing Acipenser sinensis and Acipenser ruthenus individuals from the A. dabryanus population. In addition, 41 characteristic alleles specific to A. dabryanus were further identified. Across samples, it achieved >90% MNP locus detection rate, with an average of 7.48 alleles per locus, 66.5% heterozygosity, >98% reproducibility, and 99% accuracy. A strong correlation was observed between DNA concentration and spike-in-based copy numbers (R2 > 0.99), and sensitivity analysis confirmed reliable detection at ~1 copy/reaction. Application of the system across 97 samples, including 51 A. dabryanus tissue samples and 46 water environmental samples, revealed clear population structure with an average genetic differentiation of 70.45%, highlighting substantial genetic diversity within the sampled populations. Based on the above experimental results, the high-resolution MNP system has the potential to enable construction of population-specific allelic genotypes to distinguish wild individuals from released ones and, when applied to tissue and eDNA samples, to facilitate monitoring of migration pathways and habitat connectivity. Such applications could provide essential genetic information to evaluate release programs, guide conservation strategies, and inform habitat restoration for the recovery of A. dabryanus. Full article
Show Figures

Figure 1

Previous Issue
Back to TopTop