You are currently viewing a new version of our website. To view the old version click .
Diversity
  • Article
  • Open Access

17 October 2025

Rhizosphere Bacterial Diversity and Community Structure of Kobresia humilis in the Alpine Meadow of Eastern Qinghai–Tibetan Plateau and Its Response to Environmental Variables

,
,
,
,
and
1
College of Agriculture and Food Engineering, Baise University, Baise 533000, China
2
Guangxi Key Laboratory of Biology for Mango, Baise 533000, China
3
University Engineering Research Center for Preservation and Comprehensive Utilization of Subtropical Characteristic Agricultural Products in Guangxi, Baise 533000, China
4
School of Ecology and Environmental Science, Qinghai University of Science and Technology, Xining 810016, China
This article belongs to the Section Microbial Diversity and Culture Collections

Abstract

Kobresia humilis, an alpine meadow-constructive species, has significant ecological and economic importance on the Qinghai–Tibetan Plateau (QTP). Understanding the diversity and structure of the rhizosphere microbiota associated with K. humilis is essential for advancing microbiome engineering aimed at promoting sustainable ecosystem functioning in alpine meadows. However, little is known about the composition of bacterial community associated with K. humilis and the environmental drivers affecting microbiota assembly on a larger scale. This study revealed that bacterial communities inhabiting the rhizosphere exhibited greater diversity and higher compositional dissimilarity than those within the root compartment (ANOSIM, R = 0.86, p = 0.001). The bacterial genus Sphingomonas was identified as the predominant taxon in both microbial niches. A total of 196 and 176 core genera were detected in the roots and rhizosphere, respectively, with chemoheterotrophy and aerobic chemoheterotrophy representing the dominant functional groups. Co-occurrence network analysis identified hub genera, including Sphingomonas, Rhodomicrobium, Rhizobacter, and Phyllobacterium within root, and Allorhizobium-Neorhizobium-Pararhizobium-Rhizobium, Acidibacter, RB41, and Sphingomonas in the rhizosphere. Among the sampling sites, Haiyan (HY) emerged as the central hub (EICHY = 1), followed by Tianjun (EICroot = 0.98; EICsoil = 0.99) and Xinghai (EICroot = 0.97; EICsoil = 0.95). Redundancy analysis indicated that bacterial abundance in roots was significantly influenced by geographic variables, temperature, and edaphic factors, whereas bacterial communities in the rhizosphere were primarily affected by latitude, altitude, pH, and climatic conditions (p < 0.05). Furthermore, the core bacterial genera exhibited stronger correlations with geographic and edaphic parameters than with climatic factors (p < 0.05). Collectively, these results enhance the current understanding of K. humilis–microbe–environment interactions within the alpine meadow ecosystems of the QTP.

1. Introduction

Grasslands on the Qinghai–Tibetan Plateau (QTP) account for 54–70% of the total area of the QTP, with alpine Kobresia meadows accounting for more than half of the available grassland area [1]. Kobresia humilis (K. humilis) is a densely tufted perennial herb in the sedge family with good palatability, high-stress tolerance, and economic value [2]. It has well-developed rhizomes that help to maintain high system stability and self-regulation ability. As a constructive species in alpine meadows, it plays an important role in maintaining the ecological balance of the QTP [3]. Studies have shown that K. humilis acts via root exudates such as flavonoids to recruit rhizosphere bacteria and enhance soil nutrient utilization, thereby promoting plant growth [4]. The bacterial community is crucial for ecosystem stability and function in alpine meadow ecosystems and responds rapidly to environmental changes [5]. However, understanding of the patterns and drivers of bacterial communities remains limited, especially in alpine Kobresia meadows.
Bacterial communities are important mediators of litter decomposition and nutrient cycling. The metabolic versatility of alpine meadows makes them better- adapted to relatively barren soil conditions [6]. The rhizosphere, a hotspot of mutualistic interactions, facilitates nutrient exchange between the plant host and free-living microorganisms [7]. Plant secondary metabolites can alter the assembly and function of bacterial communities, and bacterial metabolites may induce changes in plant growth [8,9]. However, multiple factors, including plant species and environmental factors may influence this symbiotic relationship [10,11]. Previous studies have demonstrated that dominant species in alpine meadows display greater temporal stability than do non-dominant functional groups [12]. Moreover, plants affect the selection of rhizosphere bacterial assemblages; hence, these communities can be similar, even in different environments across geographical regions [13]. Investigating the assembly and dynamics of rhizosphere microbiota in various alpine Kobresia meadows may yield valuable insights into strategies for manipulating microbiomes to enhance local grassland management.
Environmental factors can naturally affect plant and bacterial communities, and previous studies have shown that bacterial and plant processes are asynchronous due to resource availability in this alpine meadow [14]. However, little is known about whether bacterial communities respond similarly or synchronously to environmental changes, such as soil nutrients and climatic conditions in alpine meadows. Yuan et al. [15] found that warming significantly influenced belowground plant biomass, microbial community and soil organic carbon (SOC) content in K. humilis swamp meadows. Guo et al. [16] reported the distribution of K. humilis rhizosphere fungi on the QTP. Further research is required to examine the core bacterial species and the geographic differentiation of the bacterial community associated with K. humilis in alpine meadows on the QTP.
This study aimed to reveal the core bacteria and the geographic differentiation of bacterial communities and evaluate how environmental variables influence the bacterial community associated with K. humilis on the QTP. Our specific objectives were to (a) assess the diversity and richness of bacterial communities in seven alpine meadows on the QTP, (b) decipher the structure and composition of the bacterial community in the K. humilis rhizosphere and root compartment, and (c) understand how the structure of rhizosphere and root-associated bacterial communities correlate with the environmental variables on the QTP. The current study provides significant insights into the bacterial community composition of K. humilis and its connection to environmental factors in alpine meadow on the QTP.

2. Materials and Methods

2.1. Root and Rhizosphere Soil Samples

This study was conducted during the peak growing season in July 2020 in the natural alpine meadow grasslands of Haiyan (HY), Tianjun (TJ), Xinghai (XH), Zeku (ZK), Maqin (MQ), Gande (GD) and Zhenqin Town in Chenduo County (ZQ) on the QTP (Figure 1). Six K. humilis individuals were sampled as replicates, spaced 20 m apart at selected sites, and transported in an ice box to the laboratory. Soil adhering to the roots at 0–10 cm was collected as the rhizosphere soil. It was filtered through a 2 mm sieve to remove visible stones and plant debris. One part of the sieved soil was stored separately at –80 °C for DNA extraction. Another portion of the sieved soil collected from each sampling location was mixed to obtain a homogeneous mixture and divided into three sub-samples for physicochemical analysis. The root surface was sterilized as described by Costa et al. [17] and stored at −80 °C until DNA extraction.
Figure 1. Sampling map of this study. (A) Geographic distribution of sampling sites (red dots) across seven regions of the Qinghai–Tibetan Plateau. (B) Photographs of the sampling site in the alpine meadow of Haiyan County. (C) Photographs of K. humilis.

2.2. Soil Physicochemical Properties

Soil moisture content (SMC) was measured using the gravimetric method, and the rhizosphere soil pH was determined, as described by Wang et al. [6]. The SOC, total nitrogen (TN), and total phosphorus (TP) were quantified using the Chinese standard methods (GB 7857-1987, GB 7173-1987, GB 7852-1987).

2.3. DNA Extraction and Polymerase Chain Reaction (PCR) Amplification

DNA from the soil samples was extracted from fully mixed soil (0.5 g) using the Ezup Column Soil DNA Purification Kit (Sangon Biotech, Shanghai, China) following the manufacturer’s instructions.
DNA was extracted from the root samples after surface sterilization using the cetyltrimethylammonium bromide (CTAB) method described by Cota-Sánchez et al. [18], with some modifications. Roots (0.5–1.0 g) were ground into a fine powder in liquid nitrogen. Then, 1.5 mL of 2× CTAB buffer with 2-mercaptoethanol (1 mL:4 μL, v/v) was added to the Eppendorf tubes. Powdered tissue was added to each tube and thoroughly mixed. The mixture was incubated in a water bath at 65 °C for 1 h, with frequent mixing every 10 min, followed by centrifugation at 12,000 rpm for 20 min. Subsequently, 700 μL of the supernatant was transferred to a new Eppendorf tube. A total of 700 μL of chloroform and isoamyl alcohol (24:1, v/v) was added to each tube, mixed thoroughly for 10 min, and centrifuged at 12,000 rpm for 10 min. This step was repeated once. Subsequently, 500 μL of the supernatant was transferred to a new Eppendorf tube. Subsequently, 50 μL of 3 M potassium acetate and 335 μL of ice-cold isopropanol were added. After storage at 4 °C for at least 12 h, the mixture was centrifuged at 12,000 rpm for 5 min, and the supernatant was discarded. The pellet was washed with 300 μL of 70 g kg−1 ethanol, centrifuged at 12,000 rpm for 5 min, and excess ethanol was removed. This step was repeated once. The pellet was vacuum-dried at 4 °C and resuspended in 50 μL of Tris-EDTA buffer solution (TE) for storage at −20 °C. The total DNA concentration was determined using the method described by Rivas et al. [11]. DNA samples with a concentration exceeding 100 ng μL−1 and a 260/280 absorbance ratio of 1.8–2.0 were selected for further amplification.
The 16S rRNA genes from the V3-V4 region were amplified using PCR with the following primer pairs: 515F (5′-GTGYCAGCMGCCGCGGTA-3′) and 806R (5′-GGACTACHVGGGTATCTAAT-3′) [19]. The primers included sample-specific barcodes and Illumina cell flow adaptors. Briefly, 25 μL of PCR mixture was prepared with 1 μL of forward primer (5 μmol L−1), 1 μL of reverse primer (5 μmol L−1), 1 μL of deoxy-ribonucleoside triphosphate (dNTP), 12.5 μL of 2× Taq PCR MasterMix, and 9.5 μL of double distilled water. The PCR cycling conditions were as follows: 3 min of denaturation at 94 °C; 30 cycles of 40 s at 94 °C, 60 s of annealing at 56 °C, and 1 min of elongation at 72 °C; and final extension at 72 °C for 10 min. After the PCR amplification, the reactions were replicated for each sample and combined.
The PCR products were visualized using 1% (m/v) agarose gel, purified using a DNA Gel Extraction Kit (Tsingke Biotechnology Co., Ltd., Beijing, China), and quantified using a Nanodrop (Thermo Fisher Scientific Inc., Wilmington, NC, USA) following the manufacturer’s protocol.

2.4. Illumina MiSeq Sequencing and Sequence Analysis

After the individual quantification steps, the amplicons were pooled in equal amounts for sequencing. Paired-end sequencing (2 × 300 bp) was performed using the Illumina MiSeq platform with the TruSeq® DNA PCR-Free Sample Preparation Kit (Biobit Biotech Inc., Chengdu, China). FLASH software (version 1.2.7; http://ccb.jhu.edu/software/FLASH/, accessed on 11 October 2025) was used for quality filtering and merging of the raw FASTQ files. High-quality clean tags were collected according to the QIIME (version 1.9.0; http://qiime.org/scripts/split_libraries_fastq.html, accessed on 11 October 2025) quality control process. Subsequently, optimized sequences with 97% similarity were clustered into operational taxonomic units (OTUs) using the cd-hit method and taxonomically classified using the Silva database (version 132). Singleton and doubleton OTUs were removed, and normalization was performed before further analysis [6]. The reading depth of the root sequences was 4491, whereas that of the rhizosphere soil sequences was 6208.
Core bacterial communities were defined by the shared OTUs (present at all sampling sites) for each sampling type [17,20]. The core OTUs classified at the genus level were used to describe the key genera (core genera common in root and rhizosphere soil samples) of K. humilis-associated bacteria. Functional prediction of core OTUs was conducted by functional annotation of prokaryotic taxa (FAPROTAX) [21] using Genepioneer tools (http://cloud.genepioneer.com:9929/#/, accessed on 11 October 2025) and visualized using Origin 2021. All raw sequence data were deposited in the National Center for Biotechnology Information (NCBI) Sequence Read Archive (http://www.ncbi.nlm.nih.gov, accessed on 11 October 2025) under the accession number PRJNA882564.

2.5. Statistical Analysis

Rarefaction curves and alpha-diversity indices, including Shannon, Chao1 and Simpson indices, were calculated using QIIME (version 1.9.0) and visualized using Origin 2021. A non-metric multidimensional scaling (NMDS) was used to assess beta diversity by calculating the weighted UniFrac distance matrix using the Omicshare tools (https://www.omicshare.com/tools, accessed on 11 October 2025). Venn diagram and analysis of similarities (ANOSIM) among groups of samples were also analyzed using the OmicShare tools. Ring charts were created using the Krona software (https://github.com/marbl/Krona, accessed on 11 October 2025). Correlation and network analyses were visualized using Gephi (version 0.9.2; https://gephi.org/, accessed on 11 October 2025), and eigenvector centrality [19] was used to identify hub nodes in each cluster. The daily meteorological data for July 2020 were obtained from the Qinghai Meteorological Bureau. Canonical correspondence analysis (CCA) or redundancy analysis (RDA) was performed using the R software (version 3.3.1), as described by Zhou et al. [22], to analyze the relationship between the bacterial community and environmental variables. Heatmaps were generated using Wekemo Bioincloud (https://www.bioincloud.tech, accessed on 11 October 2025). Statistical analyses were performed using the Statistical Package for the Social Sciences software (version 26.0; IBM Corp., Armonk, NY, USA, 2021). Differences between samples were analyzed using one-way analysis of variance, and p-values < 0.05 were considered statistically significant [23].

3. Results

3.1. Bacterial Community Sequencing Results and OTU Classification

High-throughput sequencing of 16S RNA amplicons from root and rhizosphere soil samples yielded 856,901 and 505,777 clean reads, respectively, with an average length of approximately 250 bp. After clustering, they were classified into 12,475 (average, 11,440.57 ± 2254.43) and 16,177 (average, 13,865.71 ± 978.90) OTUs for the root and rhizosphere soil with 97% sequence similarity (Table S1). Rarefaction curve analysis of the observed OTUs across the seven sites (Figure S1A,B) revealed that the samples were well represented, potentially providing valuable insights into the bacterial communities. However, some of these curves did not reach an asymptote, suggesting that further sampling can identify more OTUs. Rhizosphere soil contained 29.86% more OTUs than root samples, with significant differences in HY, TJ, ZK, MQ and GD (p < 0.05) (Figure S1C). The average OTU richness of bacteria in the root of K. humilis and rhizosphere soil were 1779.64 ± 282.39 and 2310.95 ± 284.28, respectively. However, many unclassified taxa indicate vast bacterial diversity associated with K. humilis, which remains to be explored and investigated (Figure S1D). The unclassified genera in the rhizosphere significantly increased by 45.08% compared with the root samples (p < 0.05).

3.2. Bacterial Diversity and Community Composition of K. humilis in Alpine Meadows on the QTP

3.2.1. Alpha- and Beta-Diversity of K. humilis Communities

The bacterial diversity and richness were higher in the rhizosphere soil than in the roots of K. humilis. The Shannon index revealed greater variation among the seven sampling sites than the Chao 1 and Simpson indices (Figure 2). The Shannon indices of roots from HY and XH were significantly higher than those from ZK and GD, while MQ exhibited significantly lower values than all other sites (p < 0.05) (Figure 2A). Except for the significantly high Chao 1 index in the ZQ and the significantly low Simpson index in the MQ (p < 0.05), no significant differences were observed among the other sampling sites (Figure 2B,C). In the rhizosphere soil, the Shannon index of HY and ZK was significantly higher than those of XH and ZQ (p < 0.05) (Figure 2E). The Chao 1 index of TJ was significantly higher than those of XH, ZK and GD (p < 0.05) (Figure 2F). The Shannon and Simpson indices of MQ were lower than those of the other sites and the difference was significant for the Shannon index (p < 0.05) (Figure 2E,G). Notably, rhizosphere soil samples from ZK and GD were diverse but low in richness (Figure 2E–G). Additionally, the Chao 1 index of the roots was significantly negatively correlated with average and minimum temperatures (|r| > 0.8, p < 0.05) (Table S2). An NMDS based on Bray–Curtis was plotted to examine the beta diversity of the bacterial communities (Figure 2D,H). Root samples from ZQ differed significantly from those of the other sampling sites (ANOSIM, R = 0.68, p = 0.001). Rhizosphere soil communities displayed higher dissimilarity (ANOSIM, R = 0.86, p = 0.001) than root communities with MQ, ZQ, ZK and GD clustering separately, whereas XH, HY and TJ clustered together.
Figure 2. Bacterial diversity in the root and rhizosphere of K. humilis in seven regions of the Qinghai–Tibetan Plateau. (AC) The α-diversity of roots and (EG) rhizosphere. (D,H) β-diversity at 95% confidence intervals in the root and rhizosphere, respectively. Different lowercase letters indicate statistically significant differences (p < 0.05).

3.2.2. Changes in the Bacterial Community Composition of K. humilis

The root contained 36 phyla, 112 classes, 278 orders, 414 families and 526 genera, whereas the rhizosphere contained 35 phyla, 122 classes, 301 orders, 464 families and 863 genera. Figure 3 shows the bacterial composition at the phylum and order levels. The following phyla were the primary representatives in the bacterial community: Proteobacteria (root, 48.29–60.05%; rhizosphere soil, 33.40–47.25%), Acidobacteria (root, 4.84–8.41%; rhizosphere soil, 7.96–25.70%), Actinobacteria (root, 7.75–13.10%; rhizosphere soil: 2.09–17.58%), Bacteroidetes (root,7.09–15.50%; rhizosphere soil, 9.94–20.56%), Planctomycetes (root,2.05–3.60%; rhizosphere soil, 3.47–7.30%), and Verrucomicrobia (root,1.49–3.50%; rhizosphere soil, 3.14–11.96%). The predominated bacterial orders were Rhizobiales (root, 9.14–28.02%; rhizosphere soil, 3.22–8.71%), Chitinophagales (root, 4.15–8.55%; rhizosphere soil, 4.91–9.22%), Betaproteobacteriales (root, 4.25–6.96%; rhizosphere soil, 5.37–9.45%), Sphingomonadales (root, 4.15–6.89%; rhizosphere soil, 5.14–16.31%), Pseudomonadales (root, 2.85–7.40%) and Pyrinomonadales (rhizosphere soil, 2.47–11.70%). The top 10 most abundant bacteria taxa in roots were primarily present in higher-altitude sites, including MQ (altitude, 3900 m), GD (altitude, 3960 m) and ZQ (altitude, 4240 m), whereas in rhizosphere, they varied across the different sampling sites (Tables S3 and S4).
Figure 3. Composition of the bacterial community in the root (A,C) and rhizosphere (B,D) of K. humilis at the phylum (A,B) and order (C,D) levels (Upside of the chord diagram is the top 10 bacterial information at the phylum level, downside is sampling site information, and the circle is the proportion occupied). Only the top ten identified taxa are presented. Additionally, the “Other” category included the unclassified and remaining taxa.

3.2.3. Core Bacterial Community Composition and Functional Prediction

We identified 727 and 832 core OTUs in the root and rhizosphere of K. humilis from the seven sampling sites, respectively (Figure 4A,B). They accounted for 52.62–74.59% and 52.86–66.55% OTU abundance in root and rhizosphere, respectively. This core bacterial community was dominated by the phyla Proteobacteria, class Alphaproteobacteria and Gammaproteobacteria, accounting for 64.93%, 30.98% and 29.31% of the bacterial taxa in the roots and 45.54%, 22.31% and 21.71% of the bacterial taxa in the rhizosphere, respectively (Figure S2). The order Rhizobiales in the root (accounted for 21.02% of all orders), which was higher than any other order in the core bacterial community. The core community composition at the family level varied according to the sample resources.
Figure 4. Composition of the core bacterial community and its function in the root and rhizosphere of K. humilis. (A,B) Venn plot of shared and unique OTUs in root and rhizosphere soil. (C,D) Functional annotation of prokaryotic taxa (FAPROTAX) analysis of the core OTU in the root and rhizosphere (only functional groups with a relative abundance ≥ 0.5% were presented, and OTUs without any functional annotation were excluded from the analysis). Additionally, the “Other” category refers to minority groups (relative abundance < 0.5%).
Functional profiles of core OTUs were analyzed using FAPROTAX. According to the classification annotation results of the 16S rDNA sequences, 31 and 28 functional groups were obtained in the root and rhizosphere, respectively. Figure 4C,D illustrate the main bacterial functional groups (relative abundance ≥ 0.5%), excluding OTUs without functional annotation. Chemoheterotrophy (root, 35.84%; rhizosphere soil, 42.24%) and aerobic chemoheterotrophy (root, 33.44%; rhizosphere soil, 41.52%) were the most abundant functional groups. In the roots, the most abundant OTUs with the aromatic_compound_degradation function were detected in GD, and the relative abundance of nitrate_reduction, chitinolysis, nitrate_respiration, and nitrogen_respiration at ZQ, fermentation at TJ, and nitrification at ZK were significantly higher than at other sites (p < 0.05). In the rhizosphere soil, core OTUs were involved in nitrification, aerobic_ammonia_oxidation, sulfate_respiration, and respiration_of_sulfur_compounds at ZQ, aromatic_compound_degradation and nitrate_reduction at GD, and ureolysis and chitinolysis at ZK were significantly higher than at other sites (p < 0.05) (Table S5).

3.2.4. Co-Occurrence Network of Bacterial Communities

The bacterial structures of the top 50 identified genera were investigated using a co-occurrence network. The co-occurrence network consisted of 85 nodes and 343 edges in the root and 105 nodes and 350 edges in the rhizosphere (Figure 5). The entire network was divided into four major modules, with varying relative abundance of bacteria from different sampling sites as follows: for the root, XH and ZQ > HY, TJ and GD > ZK > MQ (Figure 5A), whereas for the rhizosphere soil, MQ and ZQ > ZK > GD and TJ >HY and XH (Figure 5B). HY was the hub site based on eigenvector centrality (EICHY = 1), followed by TJ (EICroot = 0.98; EICsoil = 0.99) and XH (EICroot = 0.97; EICsoil = 0.95). ZK exhibited the lowest eigenvector centrality (EICroot = 0.87; EICsoil = 0.83). Sphingomonas, Rhodomicrobium, Rhizobacter and Phyllobacterium were the hub genera in the four root modules, whereas Allorhizobium-Neorhizobium-Pararhizobium-Rhizobium, Acidibacter, RB41 and Sphingomonas were the hub genera in rhizosphere (Table S6).
Figure 5. Co-occurrence network analysis of the bacterial communities in the root (A) and rhizosphere soil (B) based on the top 50 genera. Each node represents taxa at the genus level, and the sampling sites and node sizes indicate the bacterial abundance in the samples and at each sampling site. The nodes are colored according to the class of modules to which they belong in a clearer display. HY, Haiyan County; TJ, Tianjun County; XH, Xinghai County; ZK, Zeku County; MQ, Maqin County; GD, Gande County; ZQ, Zhenqin Town in Chenduo County. A-N-P-R: The bacterial genus of Allorhizobium-Neorhizobium-Pararhizobium-Rhizobium.

3.3. Correlation Between Bacteria Microbiota and Environmental Variables

3.3.1. Differences in the Soil Physicochemical Properties of Seven Alpine Meadow

Table 1 presents the physicochemical properties of the rhizosphere of K. humilis at various sampling sites. The pH values and SMC varied significantly from 7.03 to 8.46 and from 6.59 g kg−1 to 21.16 g kg−1 (p < 0.05), respectively. TN, TP, and SMC were significantly higher in HY and ZQ than in the other sampling sites but were lowest in XH (p < 0.05). Spearman correlation analysis (Table S2) indicated a significant correlation among sampling sites, latitude, temperature, and soil pH and a significant positive correlation among TN, TP, and SOC (|r| > 0.8, p < 0.05).
Table 1. Physicochemical characteristics of rhizosphere of K. humilis by sampling sites.

3.3.2. Redundancy Analysis of the Abundant Bacterial Genera and Environmental Variables

The relationships between the 16 environmental attributes and the top 10 genera were analyzed using RDA (Figure 6A,C). Environmental parameters accounted for 74.33% and 70.28% of the variation in the most abundant bacterial genera in the root and rhizosphere, respectively. The main environmental factors affecting bacterial genera in the roots were longitude, temperature (daily minimum temperature, MinT; average temperature, AT), SMC, altitude, latitude, and soil nutrients, including SOC, TN and TP (p < 0.05) (Figure 6B). In the rhizosphere soil, the environmental factors with the most significant effects on bacterial genera were latitude, pH, altitude, precipitation, AT, daily maximum temperature (MaxT) and average relative humidity (ARH) (p < 0.05) (Figure 6D).
Figure 6. Relationships between environmental factors and bacterial communities in the root and rhizosphere of K. humilis. (A,C) Redundancy analysis (RDA) was performed to explore the relationships between the bacterial communities (based on the top 10 genera) and environmental factors in the root and rhizosphere. The arrow length corresponds to the variance in the bacterial community structure explained by the environmental parameters, and its direction indicates the increasing magnitude of the environmental parameters. (B,D) Comparative analysis of the individual effects of environmental factors on the relative abundance of the most abundant bacterial genera in root and rhizosphere, respectively. MinT, minimum temperature (°C); AT, average temperature (°C); SMC, soil moisture content (%); SOC, soil organic carbon (g kg−1); TN: total nitrogen (g kg−1), TP: total phosphorus (g kg−1), MaxT, maximum temperature (°C); SD, sunshine duration (h); DTR, daily temperature range (°C); ARH, average relative humidity (%); WS, wind speed. ***, ** and * indicate significant impacts at p < 0.001, p < 0.01 and p < 0.05, respectively.

3.3.3. Correlation Analysis of the Core Bacteria Microbiota and Environmental Variables

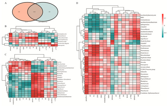
The Spearman correlation heatmap was used to analyze the correlation between the core genera and environmental factors (Figure 7). A total of 196 and 176 core genera were detected in the root (64 unique genera) and rhizosphere soil (44 unique genera) from seven sites, respectively, with 132 genera shared between both of them (Figure 7A). However, only seven core genera (relative abundance, 4.29% ± 1.26%) in roots, 19 core genera in rhizosphere soil (relative abundance, 20.80% ± 10.04%), and 34 key genera (relative abundance, 26.06% ± 5.45%) were significantly correlated with environmental indicators (p < 0.05) (Figure 7B–D). These geographic indices and edaphic factors significantly influenced core bacteria more than did meteorological factors.
Figure 7. Venn plot for core genera (A) and correlation heatmap for the effect of environmental factors on the structure of core genera in the root (B), rhizosphere soil (C), and shared core genera (D) among the root and rhizosphere soil. SD, sunshine duration (h); DTR, daily temperature range (°C); ARH, average relative humidity (%); TN, total nitrogen (g kg−1); SOC, soil organic carbon (g kg−1); TP, total phosphorus (g kg−1); SMC, soil moisture content (%); MinT, minimum temperature (°C); AT, average temperature (°C); MaxT, maximum temperature (°C). Values indicate correlation coefficients (R), and *** indicate a significant correlation (p < 0.001).

4. Discussion

4.1. Abundant Potential Bacterial Resources Were Conserved in the Rhizosphere of K. humilis on the QTP

In this study, we identified 36 bacterial phyla, 526 genera with 196 core genera in the roots of K. humilis, and 35 phyla, 863 genera with 176 core genera in rhizosphere from seven sites in the alpine meadow on the QTP. Previous studies of alpine meadows on the QTP reported that approximately 28 bacterial phyla were detected in six alpine meadow soils [24]. The rhizosphere soil of Angelica sinensis (an herbaceous perennial plant growing in alpine uncultivated meadow soil) contains 553 bacterial genera and 100 core genera [25]. A study on the soil microbiome at 10 Global Observation Research Initiative in Alpine environments mountain summits in the Swiss Alps identified 40 phyla, 92 classes and 379 genera [26]. These differences might be attributed to geodiversity and significant spatial heterogeneity caused by vegetation [27,28]. The QTP is “the earth’s third pole”, the unique biogeographical and geological roles during the long evolutionary process contributed to species richness and high regional biodiversity. However, K. humilis, the dominant plant species in the alpine meadow on the QTP, may strongly regulate the bacterial community. In this study, the rhizosphere bacterial communities of K. humilis exhibited a higher diversity than the fungal communities, as reported in our previous studies [16]. These findings are also consistent with previous studies focusing on other plants and ecosystems [25,26,29].
Mutually, the microbiome acts as a secondary genome, as plants can affect their growth. The diversity of root- and rhizosphere-inhabiting microbial communities determines root-soil interactions [30]. This study revealed that the rhizosphere soil contained a higher bacterial diversity than the root of K. humilis, especially beta diversity (Figure 2), confirming the selective recruitment of root microbiomes by host plants from pools of potential partners. Plants release various root exudates to drive and shape rhizosphere microbial communities [31]. Meanwhile, roots can function as selective gates for microbes and mediate dynamic changes in the microbial composition of the rhizosphere and endosphere [32]. Besides root-driven processes, the rhizosphere can selectively recruit microorganisms from the bulk soil and effectively function as a seed bank [13].

4.2. Geographic Differentiation of Bacterial Community Associated with K. humilis on the QTP

Bacteria play key roles in organic matter cycling. In this study, the bacterial community of K. humilis was dominated by the phylum Proteobacteria, order Rhizobiales (in root), and Sphingomonadales (in rhizosphere soil) (Figure 3). Proteobacteria can mineralize carbon sources from different origins using their corresponding carbohydrate-active enzyme families [33], whereas the bacterial order Sphingomonadales can degrade numerous hydrocarbons [34]. Moreover, Rhizobiales drives the preferential use of ammonium instead of nitrate as a N source [28]. Co-occurrence analysis identified Sphingomonas, Rhodomicrobium, Rhizobacter and Phyllobacterium as the hub genera in the roots, and Allorhizobium-Neorhizobium-Pararhizobium-Rhizobium, Acidibacter, RB41 and Sphingomonas in the rhizosphere soil (Figure 5). They are mostly involved in plant growth, nitrogen cycling and abiotic stress adaptation [35,36,37]. Conversely, Acidibacter contributes to increased pH, activating plant growth and defense mechanisms [38,39]. This result indicates that the abundance of the most abundant taxa differed significantly among the seven regions (Figure 3, Tables S3 and S4). These geographic differences may be attributed to differences in soil properties (Table 1), vegetation characteristics, geographical distance, environmental factors, and human activity among the different alpine meadows sampled on the QTP [22,40]. In this study, Haiyan was the hub site among the seven sampling sites (Figure 5). One plausible explanation is that lower elevations offer more favorable conditions than highly variable and extreme environments at higher altitudes. Soil TN, TP and SMC were significantly higher at Haiyan than at the other sites (Table 1). Higher temperatures and longer sunshine durations (Table S7) can compensate for K. humilis growth during short and cold growing seasons on the QTP [41]. Consequently, the alpine Kobresia meadow in this area exhibits high vegetation coverage and no degradation.
The core bacterial community was dominated by the phyla Proteobacteria and classes Alphaproteobacteria and Gammaproteobacteria (Figure S2), consistent with previous studies [42]. However, the composition of core bacteria in these seven regions differed. This phenomenon can be attributed to environmental heterogeneity and geographic constraints [43]. The abundance of core OTUs was highest in Maqin but lowest in Xinghai (root) and Zeku (rhizosphere soil) (Table S1). FAPROTAX analysis indicated that a high proportion of core bacteria are involved in chemoheterotrophy and aerobic chemoheterotrophy (Figure 4C,D), implying that many bacteria cannot fix carbon and must obtain carbon and energy from the oxidation of preformed organic compounds [44]. These functions were lower in the root samples than in the rhizosphere soil samples, implying that K. humilis potentially supplies nutrients, including plant-derived carbon, to support the growth and metabolism of the root-associated bacteria. Furthermore, root-associated core bacteria have a higher metabolic potential in interspecies symbiosis (human_pathogens_all, animal_parasites_or_symbionts, and predatory_or_exoparasitic), carbon and nitrogen cycling (fermentation, chitinolysis, aerobic ammonia oxidation, nitrate_reduction, nitrate_respiration and nitrogen_respiration) [45]. In contrast, more abundant functional groups, including nitrification (nitrogen cycling), ureolysis (biodegradation), sulfate_respiration and respiration_of_sulfur_compounds (sulfur cycling) were present in the rhizosphere soil [46,47]. Thus, bacterial microbiota promote nutrient enrichment and thrive in saprotrophic categories, including Proteobacteria and Actinobacteria [48].

4.3. Core Bacteria Associated with K. humilis Kept Stable in Variable Environments on the QTP

Environmental factors significantly affected the top 10 genera across the seven sites, especially in the roots (Figure 6). Rhodomicobium was positively correlated with longitude and temperature, while Sphingomonas was positively correlated with soil properties. Previous research has indicated that stochastic and deterministic processes can affect microbial community assembly [49,50,51], via complex interactions among space, time, and environmental filters [52]. Accordingly, the dominant genera in long-established alpine meadows were relatively stable. However, the relative abundances of specific genera varied under different environmental factors.
The main environmental variables driving the bacterial and fungal communities of K. humilis were different. For example, geographical factors or pH affected the fungal community [16], while geographic factors (longitude, altitude, and latitude), temperature (MinT and AT) and edaphic factors (SMC, SOC, TN and TP) in the roots (Figure 6B), and the latitude, altitude, pH and climatic factors (precipitation, AT, MaxT, and ARH) in the rhizosphere soil influenced the bacterial community (Figure 6D). Environmental variables, including geographic factors, temperature and precipitation, play pivotal roles in shaping microbial community structures and enhancing metabolic pathways [53]. Geographic factors have considerable indirect positive effects on pathogen abundance via their effects on soil multifunctionality and microbial communities [54]. Temperature affects microbial enzyme activity and is the primary driver of biological metabolic processes [55]. In addition, precipitation and temperature can directly regulate bacterial communities via speciation, competition, and dispersal or indirectly by mediating other environmental factors [55]. Consequently, the bacterial community exhibited stronger correlations with various environmental variables than the fungal community.
The core microbiota is important for understanding the stable and consistent components of complex microbial assemblies [43]. This result indicates that a limited number of core genera exhibited significantly correlated with environmental factors, comprising less than 5% and 25% of the total detected core genera in root and rhizosphere, respectively (Figure 7). Notably, Sphingomonas (6.71%) and the Acidobacteria genus RB41 (4.50%) among the top 10 most abundant genera (Figure 6). Sphingomonas demonstrated a significant positive correlation with latitude and soil pH, whereas RB41 showed a significant negative correlation with TN and SOC (Figure 6 and Figure 7, p < 0.001). These findings align with the ecological functions of bacteria. Sphingomonas possesses diverse functions, including the degradation of organometallic compounds, remediation of environmental contaminations, and producing highly beneficial phytohormones [56]. The Acidobacteria genus RB41 contributing to soil carbon cycling through bacterial productivity and respiration [57]. This study indicates that the core genera were well adapted to natural environmental variations on the QTP. Core bacteria, as well as dominant bacteria, promote nutrient enrichment and biogeochemical cycles in alpine meadows. Furthermore, core bacteria, including Pseudomonas, exhibit notable efficacy in environmental remediation and plant growth promotion [58]. As a result, K. humilis hosts exhibit greater fitness under extreme environmental conditions on the QTP and are dominant in alpine meadows [59]. Alpine meadows on the QTP are inherently fragile and unstable; however, vegetation in the ecosystem can produce a suitable environment for the roots and plants aboveground to raise microorganisms and adjust soil development [59,60]. Consequently, K. humilis host and bacterial associations were well adapted to the habitat conditions on the QTP.

Supplementary Materials

The following supporting information can be downloaded at: https://www.mdpi.com/article/10.3390/d17100723/s1. Figure S1: Analysis of the sequencing data of K. humilis associated bacteria in the seven regions on Qinghai-Tibet Plateau; Figure S2: Ring-charts displaying the core bacterial community structures in root (A) and rhizosphere soil (B); Table S1: Tags information and OTU statistical analysis of sequencing in root and rhizosphere soil of K. humilis; Table S2: Spearman correlation between geographic indices, edaphic factors and meteorological factors; Table S3: Comparisons of most abundant phyla of K. humilis bacteria in the seven regions; Table S4: Comparison of the most abundant orders of K. humilis bacteria in the seven regions; Table S5: Comparison of the most abundant bacterial functional groups of K. humilis in the seven regions. Table S6: The top 10 hub genera in root and rhizosphere soil of K. humilis based on eigenvector centrality. Table S7: Geographic indices and meteorological factor for sampling sites of K. humilis.

Author Contributions

Conceptualization, Q.P. and Z.Z.; Data curation, Q.P. and J.G.; Formal analysis, Q.P. and X.H.; Funding acquisition, Z.Z.; Investigation, Q.P. and Z.Y. (Zhengzhou Yang); Supervision, Z.Z.; Visualization, Q.P. and Z.Y. (Zengzeng Yang); Writing—original draft, Q.P.; Writing—review & editing, Z.Z. All authors have read and agreed to the published version of the manuscript.

Funding

This study was supported by the Guangxi Youth Talent Support Program (Zhengjie Zhu), Guangxi First Class Discipline Construction Project Funding (Agricultural Resources and Environment, Guijiao Research [2022] No. 1), and the Scientific Research Startup Fund of Baise University (No. 2025011687).

Data Availability Statement

All the raw sequence data generated in this study were deposited in the NCBI Sequence Read Archive (http://www.ncbi.nlm.nih.gov, accessed on 11 October 2025) under the accession number: PRJNA882564. Data generated or analyzed during this study are available from the corresponding author upon reasonable request.

Acknowledgments

We sincerely thank Zhanling Xie for her association, helpful discussions and valuable comments on this manuscript.

Conflicts of Interest

The authors declare that they have no conflicts of interest.

References

  1. Wang, Y.F.; Lv, W.W.; Xue, K.; Wang, S.P.; Zhang, L.R.; Hu, R.H.; Zeng, H.; Xu, X.L.; Li, Y.M.; Jiang, L.L.; et al. Grassland changes and adaptive management on the Qinghai–Tibetan Plateau. Nat. Rev. Earth Environ. 2022, 3, 668–683. [Google Scholar] [CrossRef]
  2. Hu, J.P.; Zhang, M.X.; Lü, Z.L.; He, Y.Y.; Yang, X.X.; Khan, A.; Xiong, Y.C.; Fang, X.L.; Dong, Q.M.; Zhang, J.L. Grazing practices affect phyllosphere and rhizosphere bacterial communities of Kobresia humilis by altering their network stability. Sci. Total Environ. 2023, 900, 165814. [Google Scholar] [CrossRef] [PubMed]
  3. Bai, M.M.; Wei, K.T.; Ma, K.K.; Xu, C.L.; Yu, X.J. Rest grazing from the critical period of soil thawing promotes the propagation of Kobresia humilis in alpine meadow. Ecol. Eng. 2022, 179, 106634. [Google Scholar] [CrossRef]
  4. Li, J.X.; Wu, L.L.; Zhou, Y.Z.; Xie, Y.L.; Lu, F.W.; Chang, F.F.; Yang, X.; Han, X.Z.; Cheng, M.X. Kobresia humilis via root-released flavonoids recruit Bacillus for promoted growth. Microbiol. Res. 2024, 287, 127866. [Google Scholar] [CrossRef]
  5. Wang, S.R.; Jia, C.C.; Zhao, D.Y.; Zeng, J.; Xing, P.; Liu, Y.Q.; Wu, Q.L. Disentangling the assembly mechanisms of bacterial communities in a transition zone between the alpine steppe and alpine meadow ecosystems on the Tibetan Plateau. Sci. Total Environ. 2022, 847, 157446. [Google Scholar] [CrossRef]
  6. Wang, J.; Wang, X.T.; Liu, G.B.; Zhang, C.; Wang, G.L. Bacterial richness is negatively related to potential soil multifunctionality in a degraded alpine meadow. Ecol. Indic. 2021, 121, 106996. [Google Scholar] [CrossRef]
  7. Li, E.Q.; de Jonge, R.; Liu, C.; Jiang, H.N.; Friman, V.-P.; Pieterse, C.M.; Bakker, P.A.; Jousset, A. Rapid evolution of bacterial mutualism in the plant rhizosphere. Nat. Commun. 2021, 12, 3829. [Google Scholar] [CrossRef] [PubMed]
  8. Huang, W.J.; Long, C.L.; Lam, E. Roles of plant-associated microbiota in traditional herbal medicine. Trends Plant Sci. 2018, 23, 559–562. [Google Scholar] [CrossRef] [PubMed]
  9. Liu, Y.; Li, Y.M.; Luo, W.; Liu, S.; Chen, W.M.; Chen, C.; Jiao, S.; Wei, G.H. Soil potassium is correlated with root secondary metabolites and root-associated core bacteria in licorice of different ages. Plant Soil 2020, 456, 61–79. [Google Scholar] [CrossRef]
  10. He, M.J.; Sun, W.M.; Cui, S.L.; Mu, G.J.; Liu, L.F.; Guo, W. Analysis of microbial diversity and community structure of peanut pod and its surrounding soil in peanut rot epidemic area. Curr. Microbiol. 2021, 78, 2173–2182. [Google Scholar] [CrossRef]
  11. Rivas, G.A.; Semorile, L.; Delfederico, L. Microbial diversity of the soil, rhizosphere and wine from an emerging wine-producing region of Argentina. LWT 2022, 153, 112429. [Google Scholar] [CrossRef]
  12. Wang, C.Y.; Wang, J.B.; Zhang, F.W.; Yang, Y.S.; Luo, F.L.; Li, Y.N.; Li, J.X. Stability response of alpine meadow communities to temperature and precipitation changes on the Northern Tibetan Plateau. Ecol. Evol. 2022, 12, e8592. [Google Scholar] [CrossRef]
  13. Ling, N.; Wang, T.T.; Kuzyakov, Y. Rhizosphere bacteriome structure and functions. Nat. Commun. 2022, 13, 836. [Google Scholar] [CrossRef] [PubMed]
  14. Du, J.; Tan, T.Y.; Jiang, S.J. Divergent responses of plant and soil microbial community to short-term nutrient addition in alpine grassland on the Qinghai-Tibetan Plateau. Front. Ecol. Evol. 2022, 10, 1056111. [Google Scholar] [CrossRef]
  15. Yuan, X.; Chen, Y.; Qin, W.K.; Xu, T.L.; Mao, Y.H.; Wang, Q.; Chen, K.L.; Zhu, B. Plant and microbial regulations of soil carbon dynamics under warming in two alpine swamp meadow ecosystems on the Tibetan Plateau. Sci. Total Environ. 2021, 790, 148072. [Google Scholar] [CrossRef]
  16. Guo, J.; Xie, Z.L.; Meng, Q.; Xu, H.Y.; Peng, Q.Q.; Wang, B.; Dong, D.Y.; Yang, J.B.; Jia, S.B. Distribution of rhizosphere fungi of Kobresia humilis on the Qinghai-Tibet Plateau. PeerJ 2024, 12, e16620. [Google Scholar] [CrossRef] [PubMed]
  17. Costa, D.; Fernandes, T.; Martins, F.; Pereira, J.A.; Tavares, R.M.; Santos, P.M.; Baptista, P.; Lino-Neto, T. Illuminating Olea europaea L. endophyte fungal community. Microbiol. Res. 2021, 245, 126693. [Google Scholar] [CrossRef] [PubMed]
  18. Cota-Sánchez, J.H.; Remarchuk, K.; Ubayasena, K. Ready-to-use DNA extracted with a CTAB method adapted for herbarium specimens and mucilaginous plant tissue. Plant Mol. Biol. Rep. 2006, 24, 161–167. [Google Scholar] [CrossRef]
  19. Hussain, M.; Xuan, P.X.; Xin, Y.; Ma, H.K.; Zhou, Y.H.; Wen, S.H.; Wan, T.Y.; Hu, J.Y.; Li, Y.Z.; Kang, S.; et al. Redundancy in microbiota-mediated suppression of the soybean cyst nematode. Microbiome 2024, 12, 125. [Google Scholar] [CrossRef]
  20. Zancarini, A.; Le Signor, C.; Terrat, S.; Aubert, J.; Salon, C.; Munier-Jolain, N.; Mougel, C. Medicago truncatula genotype drives the plant nutritional strategy and its associated rhizosphere bacterial communities. New Phytol. 2025, 245, 767–784. [Google Scholar] [CrossRef]
  21. Sansupa, C.; Wahdan, S.F.M.; Hossen, S.; Disayathanoowat, T.; Wubet, T.; Purahong, W. Can we use functional annotation of prokaryotic taxa (FAPROTAX) to assign the ecological functions of soil bacteria? Appl. Sci. 2021, 11, 688. [Google Scholar] [CrossRef]
  22. Zhou, H.; Zhang, D.G.; Jiang, Z.H.; Sun, P.; Xiao, H.L.; Wu, Y.X.; Chen, J.G. Changes in the soil microbial communities of alpine steppe at Qinghai-Tibetan Plateau under different degradation levels. Sci. Total Environ. 2019, 651, 2281–2291. [Google Scholar] [CrossRef]
  23. Zhao, Q.; Xie, F.X.; Zhang, F.F.; Zhou, K.; Sun, H.B.; Zhao, Y.J.; Yang, Q. Analysis of bacterial community functional diversity in late-stage shrimp (Litopenaeus vannamei) ponds using Biolog EcoPlates and PICRUSt2. Aquaculture 2022, 546, 737288. [Google Scholar] [CrossRef]
  24. Cong, J.; Cong, W.; Lu, H.; Zhang, Y.G. Distinct elevational patterns and their linkages of soil bacteria and plant community in an alpine meadow of the Qinghai–Tibetan plateau. Microorganisms 2022, 10, 1049. [Google Scholar] [CrossRef]
  25. An, Z.G.; Guo, F.X.; Chen, Y.; Bai, G.; Chen, Z.J. Rhizosphere bacterial and fungal communities during the growth of Angelica sinensis seedlings cultivated in an Alpine uncultivated meadow soil. PeerJ 2020, 8, e8541. [Google Scholar] [CrossRef] [PubMed]
  26. Adamczyk, M.; Hagedorn, F.; Wipf, S.; Donhauser, J.; Vittoz, P.; Rixen, C.; Frossard, A.; Theurillat, J.-P.; Frey, B. The Soil microbiome of GLORIA mountain summits in the Swiss Alps. Front. Microbiol. 2019, 10, 1080. [Google Scholar] [CrossRef] [PubMed]
  27. Ren, Y.J.; Lü, Y.H.; Hu, J.; Yin, L.C. Geodiversity underpins biodiversity but the relations can be complex: Implications from two biodiversity proxies. Glob. Ecol. Conserv. 2021, 31, e01830. [Google Scholar] [CrossRef]
  28. Zhao, Y.N.; Mou, X.M.; Wei, M.; Li, X.G. Effect of vegetation mosaic on spatial heterogeneity of soil organic carbon mineralization and nitrification in an alpine meadow. Appl. Soil Ecol. 2021, 165, 104007. [Google Scholar] [CrossRef]
  29. Zhao, B.H.; Jiao, C.C.; Wang, S.R.; Zhao, D.Y.; Jiang, C.L.; Zeng, J.; Wu, Q.L. Contrasting assembly mechanisms explain the biogeographic patterns of benthic bacterial and fungal communities on the Tibetan Plateau. Environ. Res. 2022, 214, 113836. [Google Scholar] [CrossRef]
  30. Pervaiz, Z.H.; Contreras, J.; Hupp, B.M.; Lindenberger, J.H.; Chen, D.M.; Zhang, Q.M.; Wang, C.H.; Twigg, P.; Saleem, M. Root microbiome changes with root branching order and root chemistry in peach rhizosphere soil. Rhizosphere 2020, 16, 100249. [Google Scholar] [CrossRef]
  31. Hussain, M.; Heuer, H. Rice diterpenoids rewire microbiome to fight plant-parasitic nematodes. Trends Parasitol. 2025, 41, 421–423. [Google Scholar] [CrossRef]
  32. Wang, B.X.; Sugiyama, S. Phylogenetic signal of host plants in the bacterial and fungal root microbiomes of cultivated angiosperms. Plant J. 2020, 104, 522–531. [Google Scholar] [CrossRef]
  33. Ren, C.J.; Zhang, X.Y.; Zhang, S.H.; Wang, J.Y.; Xu, M.P.; Guo, Y.X.; Wang, J.; Han, X.H.; Zhao, F.Z.; Yang, G.H.; et al. Altered microbial CAZyme families indicated dead biomass decomposition following afforestation. Soil Biol. Biochem. 2021, 160, 108362. [Google Scholar] [CrossRef]
  34. Kertesz, M.A.; Kawasaki, A.; Stolz, A. Aerobic hydrocarbon-degrading Alphaproteobacteria: Sphingomonadales. In Taxonomy, Genomics and Ecophysiology of Hydrocarbon-Degrading Microbes; McGenity, T., Ed.; Handbook of Hydrocarbon and Lipid Microbiology; Springer: Cham, Switzerland, 2018; pp. 105–124. [Google Scholar] [CrossRef]
  35. Balázs, H.E.; Schmid, C.A.O.; Cruzeiro, C.; Podar, D.; Szatmari, P.M.; Buegger, F.; Hufnagel, G.; Radl, V.; Schröder, P. Post-reclamation microbial diversity and functions in hexachlorocyclohexane (HCH) contaminated soil in relation to spontaneous HCH tolerant vegetation. Sci. Total Environ. 2021, 767, 144653. [Google Scholar] [CrossRef]
  36. Ge, W.; Zhang, Z.Y.; Dong, C.B.; Han, Y.F.; Deshmukh, S.K.; Liang, Z.Q. Bacterial community analysis and potential functions of core taxa in different parts of the fungus Cantharellus cibarius. Pol. J. Microbiol. 2021, 70, 373–385. [Google Scholar] [CrossRef] [PubMed]
  37. Zhang, X.M.; Tang, D.X.; Li, Q.Q.; Wang, Y.B.; Xu, Z.H.; Li, W.J.; Yu, H. Complex microbial communities inhabiting natural Cordyceps militaris and the habitat soil and their predicted functions. Anton. Leeuw. Int. J. G. 2021, 114, 465–477. [Google Scholar] [CrossRef] [PubMed]
  38. Barka, E.A.; Vatsa, P.; Sanchez, L.; Gaveau-Vaillant, N.; Jacquard, C.; Klenk, H.-P.; Clément, C.; Ouhdouch, Y.; van Wezel, G.P. Taxonomy, physiology, and natural products of Actinobacteria. Microbiol. Mol. Biol. Rev. 2016, 80, 1–43. [Google Scholar] [CrossRef] [PubMed]
  39. Zhang, Q.; Wei, P.F.; Banda, J.F.; Ma, L.Q.; Mao, W.A.; Li, H.Y.; Hao, C.B.; Dong, H.L. Succession of microbial communities in waste soils of an iron mine in eastern China. Microorganisms 2021, 9, 2463. [Google Scholar] [CrossRef]
  40. Wang, Y.C.; Lu, G.X.; Yu, H.; Du, X.F.; He, Q.; Yao, S.T.; Zhao, L.R.; Huang, C.X.; Wen, X.C.; Deng, Y. Meadow degradation increases spatial turnover rates of the fungal community through both niche selection and dispersal limitation. Sci. Total Environ. 2021, 798, 149362. [Google Scholar] [CrossRef]
  41. Miehe, G.; Schleuss, P.-M.; Seeber, E.; Babel, W.; Biermann, T.; Braendle, M.; Chen, F.; Coners, H.; Foken, T.; Gerken, T.; et al. The Kobresia pygmaea ecosystem of the Tibetan highlands-Origin, functioning and degradation of the world’s largest pastoral alpine ecosystem: Kobresia pastures of Tibet. Sci. Total Environ. 2019, 648, 754–771. [Google Scholar] [CrossRef]
  42. Wang, X.Y.; Li, W.; Xiao, Y.T.; Cheng, A.Q.; Shen, T.M.; Zhu, M.; Yu, L.J. Abundance and diversity of carbon-fixing bacterial communities in karst wetland soil ecosystems. Catena 2021, 204, 105418. [Google Scholar] [CrossRef]
  43. Zhang, W.H.; Wan, W.J.; Liu, X.N.; Yang, Y.Y.; Liu, M.X. Stronger geographic limitations shape a rapid turnover and potentially highly connected network of core bacteria on microplastics. Microb. Ecol. 2023, 85, 1179–1189. [Google Scholar] [CrossRef]
  44. Liang, S.C.; Deng, J.J.; Jiang, Y.; Wu, S.J.; Zhou, Y.B.; Zhu, W.X. Functional distribution of bacterial community under different land use patterns based on FaProTax function prediction. Pol. J. Environ. Stud. 2020, 29, 1245–1261. [Google Scholar] [CrossRef]
  45. Yu, X.M.; Yan, M.; Cui, Y.L.; Liu, Z.Y.; Liu, H.; Zhou, J.; Liu, J.H.; Zeng, L.; Chen, Q.; Gu, Y.F.; et al. Effects of co-application of cadmium-immobilizing bacteria and organic fertilizers on Houttuynia cordata and microbial communities in a cadmium-contaminated field. Front. Microbiol. 2022, 12, 809834. [Google Scholar] [CrossRef]
  46. Omoregie, A.I.; Palombo, E.A.; Nissom, P.M. Bioprecipitation of calcium carbonate mediated by ureolysis: A review. Environ. Eng. Res. 2021, 26, 200379. [Google Scholar] [CrossRef]
  47. Yang, Z.C.; Peng, C.Y.; Cao, H.M.; Song, J.J.; Gong, B.; Li, L.; Wang, L.; He, Y.; Liang, M.; Lin, J.C.; et al. Microbial functional assemblages predicted by the FAPROTAX analysis are impacted by physicochemical properties, but C, N and S cycling genes are not in mangrove soil in the Beibu Gulf, China. Ecol. Indic. 2022, 139, 108887. [Google Scholar] [CrossRef]
  48. Fierer, N.; Bradford, M.A.; Jackson, R.B. Toward an ecological classification of soil bacteria. Ecology 2007, 88, 1354–1364. [Google Scholar] [CrossRef] [PubMed]
  49. Trego, A.C.; McAteer, P.G.; Nzeteu, C.; Mahony, T.; Abram, F.; Ijaz, U.Z.; O’Flaherty, V. Combined stochastic and deterministic processes drive community assembly of anaerobic microbiomes during granule flotation. Front. Microbiol. 2021, 12, 666584. [Google Scholar] [CrossRef]
  50. Yu, Y.Y.; Cui, M.; Xiao, Y.T.; Chang, M.Y.; Wang, C.; Zhao, L.; Cao, Y.H.; Miao, Y.; Chen, Z.J.; Han, S.J.; et al. Quantitative estimation of stochastic and deterministic processes for soil prokaryotic community assembly in the Yellow River floodplain. Eur. J. Soil Sci. 2021, 72, 1462–1477. [Google Scholar] [CrossRef]
  51. Mawarda, P.C.; Lakke, S.L.; van Elsas, J.D.; Salles, J.F. Temporal dynamics of the soil bacterial community following Bacillus invasion. iScience 2022, 25, 104185. [Google Scholar] [CrossRef]
  52. Richter-Heitmann, T.; Hofner, B.; Krah, F.S.; Sikorski, J.; Wust, P.K.; Bunk, B.; Huang, S.; Regan, K.M.; Berner, D.; Boeddinghaus, R.S.; et al. Stochastic dispersal rather than deterministic selection explains the spatio-temporal distribution of soil bacteria in a temperate grassland. Front. Microbiol. 2021, 11, 1391. [Google Scholar] [CrossRef]
  53. Wang, L.; Lu, W.L.; Song, Y.; Liu, S.J.; Fu, Y.V. Using machine learning to identify environmental factors that collectively determine microbial community structure of activated sludge. Environ. Res. 2024, 260, 119635. [Google Scholar] [CrossRef]
  54. Guo, Y.Q.; Luo, H.; Wang, L.; Xu, M.Y.; Wan, Y.S.; Chou, M.X.; Shi, P.; Wei, G.H. Multifunctionality and microbial communities in agricultural soils regulate the dynamics of a soil-borne pathogen. Plant Soil 2021, 461, 309–322. [Google Scholar] [CrossRef]
  55. Zhou, Y.N.; Meng, F.F.; Ochieng, B.; Xu, J.N.; Zhang, L.; Kimirei, I.S.; Feng, M.H.; Zhu, L.F.; Wang, J.J. Climate and environmental variables drive stream biofilm bacterial and fungal diversity on tropical mountainsides. Microb. Ecol. 2024, 87, 28. [Google Scholar] [CrossRef] [PubMed]
  56. Asaf, S.; Numan, M.; Khan, A.L.; Al-Harrasi, A. Sphingomonas: From diversity and genomics to functional role in environmental remediation and plant growth. Crit. Rev. Biotechnol. 2020, 40, 138–152. [Google Scholar] [CrossRef] [PubMed]
  57. Stone, B.W.; Li, J.H.; Koch, B.J.; Blazewicz, S.J.; Dijkstra, P.; Hayer, M.; Hofmockel, K.S.; Liu, X.J.; Mau, R.L.; Morrissey, E.M.; et al. Nutrients cause consolidation of soil carbon flux to small proportion of bacterial community. Nat. Commun. 2021, 12, 3381. [Google Scholar] [CrossRef]
  58. Liang, D.; Xiao, C.Y.X.; Song, F.P.; Li, H.T.; Liu, R.M.; Gao, J.G. Complete genome sequence and function gene identify of prometryne-degrading strain Pseudomonas sp. DY-1. Microorganisms 2021, 9, 1261. [Google Scholar] [CrossRef]
  59. Peng, Z.; Xiao, H.; He, X.; Xu, C.L.; Pan, T.T.; Yu, X.J. Different levels of rainfall and trampling change the reproductive strategy of Kobresia humilis in the Qinghai-Tibet Plateau. Rangeland J. 2020, 42, 143–152. [Google Scholar] [CrossRef]
  60. Lin, L.; Li, Y.K.; Xu, X.L.; Zhang, F.W.; Du, Y.G.; Liu, S.L.; Guo, X.W.; Cao, G.M. Predicting parameters of degradation succession processes of Tibetan Kobresia grasslands. Solid Earth 2015, 6, 1237–1246. [Google Scholar] [CrossRef]
Disclaimer/Publisher’s Note: The statements, opinions and data contained in all publications are solely those of the individual author(s) and contributor(s) and not of MDPI and/or the editor(s). MDPI and/or the editor(s) disclaim responsibility for any injury to people or property resulting from any ideas, methods, instructions or products referred to in the content.

Article Metrics

Citations

Article Access Statistics

Multiple requests from the same IP address are counted as one view.