-
Parents’ Experiences and Clinicians’ Perceptions of Managing Cancer Pain in Young Children at Home -
Dosimetric Comparison of VMAT Alone and VMAT with HDR Brachytherapy Boost Using Clinical and Biological Dose Models in Localized Prostate Cancer -
Methylation Status of the Telomerase Reverse Transcriptase Promoter in Parotid Tumours and Adjacent Parotid Gland Tissue: A Pilot Study on the Implications for Recurrence and Development of Malignancy -
Renal Cell Carcinoma: Prognosis in the Era of Targeted Therapy -
Cervical Cancer Screening Cascade: A Framework for Monitoring Uptake and Retention Along the Screening and Treatment Pathway
Journal Description
Current Oncology
Current Oncology
is an international, peer-reviewed, open access journal that since 1994 represents a multidisciplinary medium for clinical oncologists to report and review progress in the management of this disease, and is published monthly online by MDPI. The Canadian Association of Medical Oncologists (CAMO), Canadian Association of Psychosocial Oncology (CAPO), Canadian Association of General Practitioners in Oncology (CAGPO), Cell Therapy Transplant Canada (CTTC) and others are affiliated with Current Oncology and their members receive discounts on the article processing charges.
- Open Access— free for readers, with article processing charges (APC) paid by authors or their institutions.
- High Visibility: indexed within Scopus, SCIE (Web of Science), PubMed, MEDLINE, PMC, Embase, and other databases.
- Journal Rank: JCR - Q2 (Oncology)
- Rapid Publication: manuscripts are peer-reviewed and a first decision is provided to authors approximately 21.5 days after submission; acceptance to publication is undertaken in 2.5 days (median values for papers published in this journal in the first half of 2025).
- Recognition of Reviewers: APC discount vouchers, optional signed peer review, and reviewer names published annually in the journal.
- Journal Clusters of Oncology: Cancers, Current Oncology, Onco and Targets.
Impact Factor:
3.4 (2024);
5-Year Impact Factor:
3.3 (2024)
Latest Articles
Listening in: Identifying Considerations for Integrating Complementary Therapy into Oncology Care Across Patient, Clinic, and System Levels—A Case Example of a Digital Meditation Tool
Curr. Oncol. 2025, 32(12), 682; https://doi.org/10.3390/curroncol32120682 (registering DOI) - 2 Dec 2025
Abstract
Purpose: As cancer treatments and survival rates continue to improve, integrating supportive complementary therapies into oncology practice is increasingly important. Identifying patient- and clinic-level considerations can guide the selection and integration of evidence-based and effective therapies. Using the Behavioural Design Space (BDS),
[...] Read more.
Purpose: As cancer treatments and survival rates continue to improve, integrating supportive complementary therapies into oncology practice is increasingly important. Identifying patient- and clinic-level considerations can guide the selection and integration of evidence-based and effective therapies. Using the Behavioural Design Space (BDS), this study illustrates how a design framework can facilitate the identification of patient needs, clinic requirements, and system-level constraints prior to implementing a digital meditation tool (DMT). Methods: A cross-sectional survey of cancer patients in active treatment to assess distress, attitudes, barriers, and knowledge of meditation. Descriptive statistics and binary multivariate logistic regressions examined associations between patient characteristics and interest in meditation or using a DMT. Findings were mapped onto the six elements of the BDS framework in consultation with clinic staff. Results: Among 148 patients surveyed, 65% had never meditated, yet 42% expressed interest in using a DMT. Greater engagement in stress-coping activities was the strongest predictor of interest in both learning meditation and using a DMT. Female sex increased, while age decreased, the odds of interest in using a DMT. Conclusions: Integrating complementary therapies into oncology care requires attention to patient, clinic, and system-level factors. The BDS framework can guide the therapy/tool selection process by highlighting patient needs, potential barriers, and implementation challenges. Future work should focus on operationalizing the BDS into a practical decision-making tool for healthcare providers.
Full article
(This article belongs to the Section Psychosocial Oncology)
►
Show Figures
Open AccessArticle
Informed and Empowered: A Pre–Post Evaluation of a Whiteboard Video for Sexual Health Education in Female Adolescents and Young Adults with Cancer
by
Natalie Pitch, Anjali Sachdeva, Jennifer Catsburg, Mackenzie Noyes, Sheila Gandhi, Rebecca Côté, Chana Korenblum, Jonathan Avery and Abha A. Gupta
Curr. Oncol. 2025, 32(12), 681; https://doi.org/10.3390/curroncol32120681 (registering DOI) - 1 Dec 2025
Abstract
Adolescents and young adults (AYA) assigned female at birth with cancer face significant sexual health challenges, yet accessible, age-appropriate educational tools remain limited. This study evaluated a 13 min whiteboard video designed to improve sexual health knowledge. Female AYA patients aged 15–39 years
[...] Read more.
Adolescents and young adults (AYA) assigned female at birth with cancer face significant sexual health challenges, yet accessible, age-appropriate educational tools remain limited. This study evaluated a 13 min whiteboard video designed to improve sexual health knowledge. Female AYA patients aged 15–39 years across Canada completed pre- and post-video surveys assessing knowledge, attitudes, and satisfaction. The video’s understandability and actionability were measured using the Patient Education Materials Assessment Tool for Audiovisual Materials (PEMAT-A/V), and readability was assessed using six standard metrics. Quantitative analyses included paired t-tests and regression modeling; qualitative responses were thematically coded. Ninety participants completed the study. Knowledge scores increased by 19.5% (95% CI, 14–24%; p < 0.001, Cohen’s d = 0.89) following the video. Greater gains were observed among participants with a high school education or less (p = 0.040), while younger participants tended to show larger improvements. The video received average PEMAT-A/V scores of 96% for understandability and 94% for actionability. Most participants (89%) found it helpful for learning about sexual health and would recommend the video to peers, though suggested improvements included shorter length, enhanced visuals, and more age-specific content. Nearly half reported never discussing sexual health with providers. These findings support the feasibility of whiteboard video as an effective, scalable tool to address sexual health in oncology care.
Full article
(This article belongs to the Section Psychosocial Oncology)
►▼
Show Figures

Figure 1
Open AccessReview
Patient-Derived Organoids as a Platform to Decipher and Overcome Radioresistance: From the Tumor Microenvironment to Radiosensitizer Discovery
by
Dashan Yin, Xiujuan Hong, Xiaoqi Wang, Wenjia Ding, Chenli Wang, Jin Qian, Yi Zhou, Chuan Sun and Zhibing Wu
Curr. Oncol. 2025, 32(12), 680; https://doi.org/10.3390/curroncol32120680 (registering DOI) - 1 Dec 2025
Abstract
Patient-derived organoids (PDOs) preserve patient genotypes and 3D architecture, offering a useful platform to investigate mechanisms of radioresistance and test radiosensitizers. We outline an end-to-end workflow—model establishment, multi-omics profiling, pharmacologic screening, and in vivo confirmation—and spotlight immune-competent, vascularized, and organ-on-chip formats. PDOs reveal
[...] Read more.
Patient-derived organoids (PDOs) preserve patient genotypes and 3D architecture, offering a useful platform to investigate mechanisms of radioresistance and test radiosensitizers. We outline an end-to-end workflow—model establishment, multi-omics profiling, pharmacologic screening, and in vivo confirmation—and spotlight immune-competent, vascularized, and organ-on-chip formats. PDOs reveal actionable mechanisms across DNA damage response, hypoxia–metabolic and immune remodeling, and radiation-induced senescence, enabling rational radiosensitizer selection. Paired tumor–normal organoids concurrently gauge efficacy and normal tissue toxicity, refining the therapeutic index. Remaining gaps (incomplete microenvironment, fractionation modeling, and standardization) are being addressed via reporting standards and co-clinical studies, positioning PDOs to support precision radiotherapy.
Full article
(This article belongs to the Topic Cancer Biology and Radiation Therapy: 2nd Edition)
►▼
Show Figures

Figure 1
Open AccessArticle
Independent Validation of a Machine Learning Classifier for Predicting Mediastinal Lymph Node Metastases in Non-Small Cell Lung Cancer Using Routinely Obtainable [18F]FDG-PET/CT Parameters
by
Agata Wdowiak, Julian M. M. Rogasch, Georg L. Baumgärtner, Nikolaj Frost, Jens-Carsten Rückert, Jens Neudecker, Sebastian Ochsenreither, Manuela Gerhold, Bernd Schmidt, Mareike Graff, Holger Amthauer, Tobias Penzkofer and Christian Furth
Curr. Oncol. 2025, 32(12), 679; https://doi.org/10.3390/curroncol32120679 (registering DOI) - 1 Dec 2025
Abstract
In non-small cell lung cancer (NSCLC), [18F]FDG-PET/CT is limited in pretherapeutic lymph node (LN) staging by false-positives. We previously demonstrated that a machine learning (ML) classifier using routine [18F]FDG-PET/CT and clinical variables can improve diagnostic accuracy compared to visual
[...] Read more.
In non-small cell lung cancer (NSCLC), [18F]FDG-PET/CT is limited in pretherapeutic lymph node (LN) staging by false-positives. We previously demonstrated that a machine learning (ML) classifier using routine [18F]FDG-PET/CT and clinical variables can improve diagnostic accuracy compared to visual assessment. The present study aimed at independent validation. Cohort 1 (Charité) included 87 NSCLC patients (surgical and non-surgical), prospectively enrolled at our institution. Cohort 2 (TCIA) comprised 124 patients with primary surgery from the multi-institution NSCLC Radiogenomics dataset. Our ML classifier for differentiating N0/1 vs. N2/3 status was applied without modification. As comparator, the combined standard PET/CT criterion of “mediastinal LN uptake > mediastinum and/or short-axis > 10 mm” was used. Histology of N2/3 LNs served as reference standard. Prevalence of pN2/3 differed significantly between cohorts (Charité: 40%, TCIA: 12%; p < 0.001). Specificity was similar between ML and the standard PET/CT criterion in the Charité cohort (65% vs. 60%; p = 0.5) but significantly higher with ML in TCIA (90% vs. 70%; p < 0.001). Sensitivity for pN2/3 was comparable between the two comparators in both the Charité cohort (97% each; p = 1.0) and TCIA (27% vs. 33%; p = 1.0). Lower sensitivity in TCIA patients reflects the preselection of surgical patients who had already been clinically staged and deemed suitable for surgery. The diagnostic performance of the ML classifier and its (potentially) superior specificity were thus successfully validated in two independent cohorts.
Full article
(This article belongs to the Special Issue AI-Powered Oncologic Nuclear Medicine in Clinical Translation: Advanced Assessment of Tumor Load and Microenvironment)
►▼
Show Figures

Graphical abstract
Open AccessSystematic Review
Personalizing Elective Nodal Irradiation in Head and Neck Squamous Cell Carcinoma: A Systematic Review of SPECT/CT-Guided Sentinel Lymph Node Mapping
by
Areti Gkantaifi, Nikolaos S Georgopoulos, Maria Rafaela Tezapsidou, Isidoros Ntioudis, Georgios Giakoumettis, Evanthia Giannoula, Emmanouil Papanastasiou, Argyrios Doumas, Ioannis Iakovou, Ioannis Aletras, Georgia Lymperopoulou and Maria Tolia
Curr. Oncol. 2025, 32(12), 678; https://doi.org/10.3390/curroncol32120678 (registering DOI) - 1 Dec 2025
Abstract
Bilateral elective nodal irradiation (ENI) remains standard for treating most head and neck squamous cell carcinomas (HNSCC) but is associated with significant toxicity. Advances in lymphatic mapping, particularly with SPECT/CT-guided sentinel lymph node (SLN) identification, have enabled more personalized radiotherapy strategies. This systematic
[...] Read more.
Bilateral elective nodal irradiation (ENI) remains standard for treating most head and neck squamous cell carcinomas (HNSCC) but is associated with significant toxicity. Advances in lymphatic mapping, particularly with SPECT/CT-guided sentinel lymph node (SLN) identification, have enabled more personalized radiotherapy strategies. This systematic review evaluates the efficacy and quality-of-life impact of ENI strategies using SPECT/CT-guided SLN mapping. This systematic review, conducted according to PRISMA guidelines, included ten studies published between January 2014 and March 2024, including prospective, retrospective studies, randomized trials, and systematic reviews, examining oncologic outcomes and toxicity in patients undergoing SPECT/CT-guided SLN mapping or individualized ENI. Findings show that in well-lateralized, early stage carcinomas, SPECT/CT-guided ENI safely allows for unilateral treatment in up to 82% of patients, with a low contralateral regional failure rate. This approach significantly reduces radiation exposure to organs at risk and rates of xerostomia, dysphagia, and hypothyroidism, leading to improved quality of life. However, its applicability to advanced or midline tumors remains limited. SPECT/CT-guided SLN mapping and individualized ENI offer a promising, less toxic alternative for selected patients. Further prospective, multicenter, and randomized studies are needed to confirm these benefits and support broader clinical adoption.
Full article
(This article belongs to the Section Head and Neck Oncology)
►▼
Show Figures

Figure 1
Open AccessArticle
Cost-Effectiveness of Positron Emission Tomography/Computed Tomography (PET/CT) in the Initial N-Staging of Head–Neck Cancer and Comparison with CT and Magnetic Resonance Imaging (MRI)
by
Nikolaos Papathanasiou, Maria Spiliotopoulou, Eleni Karagkouni, Dimitrios Apostolopoulos, Paraskevi Katsakiori, John Yfantopoulos and Nikolaos Kotsopoulos
Curr. Oncol. 2025, 32(12), 677; https://doi.org/10.3390/curroncol32120677 (registering DOI) - 1 Dec 2025
Abstract
The aim of the study was to evaluate the cost-effectiveness of PET/CT in the initial N-staging of head–neck cancer (HNC) and to compare it with alternative strategies using CT or MRI within the Greek National Healthcare System. A cohort of 100 clinically N0
[...] Read more.
The aim of the study was to evaluate the cost-effectiveness of PET/CT in the initial N-staging of head–neck cancer (HNC) and to compare it with alternative strategies using CT or MRI within the Greek National Healthcare System. A cohort of 100 clinically N0 (with no apparent metastatic cervical lymph nodes) HNC patients was simulated over a 10-year time horizon. Initially, a decision tree model was used to simulate the following three different imaging strategies for HNC staging: (a) whole-body FDG-PET/CT, (b) CT of the neck, chest, and abdomen (“CT”), and (c) MRI of the neck plus CT of the chest–abdomen (“MRI”). Subsequently, a Markov model was used to simulate transitions into the health states of recurrence and death. Epidemiological evidence, diagnostic accuracy rates, transition probabilities, and healthcare costs were obtained from the literature and official local tariffs. The estimated total costs per patient were EUR 128,729 for PET/CT, EUR 128,779 for MRI, and EUR 128,585 for CT. The corresponding life years (LYs) were 6.171 LYs for PET/CT, 6.170 LYs for MRI, and 6.170 LYs for CT, respectively. The analysis showed that PET/CT dominates MRI. The incremental cost-effectiveness ratio (ICER) of PET/CT vs. CT was estimated at EUR 144,984 per LY gained. All three imaging strategies had comparable health outcomes and costs, with PET/CT being an appropriate and efficient imaging modality because of its high diagnostic accuracy in the N-staging of HNC.
Full article
(This article belongs to the Special Issue Health Economics in Oncology: Addressing Financial Toxicity, Value-Based Care, and Equity)
►▼
Show Figures

Figure 1
Open AccessArticle
Ultra- and Moderately Hypofractionated Radiotherapy for Inoperable Cholangiocarcinoma: A Single-Institution Retrospective Analysis
by
Saheli Saha, Cameron Lee, Zhihui Amy Liu, Michael Yan, Laura Ann Dawson, Ali Hosni Abdalaty, Jelena Lukovic, Rebecca Wong, Aisling Barry, John Kim, Jennifer J. Knox, Chaya Shwaartz and Aruz Mesci
Curr. Oncol. 2025, 32(12), 676; https://doi.org/10.3390/curroncol32120676 (registering DOI) - 1 Dec 2025
Abstract
Systemic therapy is the mainstay of treatment in inoperable cholangiocarcinoma (CCA). The aim of this study was to evaluate the overall survival (OS), progression-free survival (PFS), recurrence patterns, and the association between biliary complications and OS in patients with inoperable, localized cholangiocarcinoma treated
[...] Read more.
Systemic therapy is the mainstay of treatment in inoperable cholangiocarcinoma (CCA). The aim of this study was to evaluate the overall survival (OS), progression-free survival (PFS), recurrence patterns, and the association between biliary complications and OS in patients with inoperable, localized cholangiocarcinoma treated with radiotherapy (RT) alone. Records of patients treated between 2004 and 2022 who received a minimum of 32.5 Gy BED10 were retrospectively reviewed. Survival was estimated using the Kaplan–Meier method, and prognostic factors were assessed using univariate and multivariable analyses. A total of 56 patients (median age 67.5) were included, most of whom had intrahepatic (78.6%) CCA, and most of whom received SBRT (76.8%). The median dose was 36 Gy (BED 55 Gy), and the median OS and PFS were 20 months and 10 months, respectively. One-year local control was 92.1% and the primary site of progression was intrahepatic (64.9%). On univariate analyses, pre-radiation biliary obstruction, elevated baseline CA 19-9, larger tumor size, and age were associated with worse outcomes; on multivariable analysis, only lesion size was prognostic. Biliary complications were associated with inferior OS. These findings highlight the high intrahepatic out-of-field failure rates and suggest the incorporation of biliary-event-free survival as a clinically relevant endpoint.
Full article
(This article belongs to the Section Gastrointestinal Oncology)
►▼
Show Figures

Figure 1
Open AccessArticle
Endometriosis in Carriers of a Pathogenic Variant in BRCA1 or BRCA2: A Descriptive Analysis of a Large Multicentral BRCA Carrier Cohort
by
Aghaghia Mokhber, Brynne Stewart, Kathryn L. Terry, Jacek Gronwald, Cezary Cybulski, Raymond H. Kim, Beth Y. Karlan, Louise Bordeleau, Teresa Ramón y Cajal, Tuya Pal, Andrea Eisen, Fergus J. Couch, Dana Zakalik, Nadine Tung, Robert Fruscio, William D. Foulkes, Amber M. Aeilts, Ping Sun, Jan Lubiński, Steven Narod and Joanne Kotsopoulosadd
Show full author list
remove
Hide full author list
Curr. Oncol. 2025, 32(12), 675; https://doi.org/10.3390/curroncol32120675 (registering DOI) - 1 Dec 2025
Abstract
Background: Endometriosis affects an estimated 10% of reproductive-aged women and is associated with increased ovarian cancer risk. While BRCA1/2 mutations are established risk factors for ovarian cancer, their association with endometriosis remains unclear. This study aimed to characterize the prevalence and clinical features
[...] Read more.
Background: Endometriosis affects an estimated 10% of reproductive-aged women and is associated with increased ovarian cancer risk. While BRCA1/2 mutations are established risk factors for ovarian cancer, their association with endometriosis remains unclear. This study aimed to characterize the prevalence and clinical features of endometriosis within a large cohort of BRCA mutation carriers. Methods: A descriptive analysis was conducted using data from a multi-center longitudinal cohort of women with pathogenic BRCA variants. Reproductive history and related factors were collected through self-reported questionnaires and compared. Results: Among 16,950 BRCA carriers, the prevalence of endometriosis was 2.4%. Compared to BRCA carriers without endometriosis, those with endometriosis were more likely to carry a BRCA2 mutation, have post-secondary education, and experience earlier menarche. BRCA carriers with endometriosis had a lower ovarian cancer prevalence than those without (10% vs. 15%, p < 0.001). Conclusions: This is the first study of this scale to report the prevalence of endometriosis among BRCA mutation carriers, which was lower than previously reported in the general population. The association between endometriosis and ovarian cancer does not appear to be generalizable to this population. Further prospective studies are warranted to clarify this association among BRCA mutation carriers.
Full article
(This article belongs to the Section Gynecologic Oncology)
Open AccessArticle
Socio-Demographic Inequalities in Diagnostic Delays of Breast Cancer: A Multistage Time-to-Diagnosis Analysis
by
Oana Maria Burciu, Tudor Gramada, Smaranda Gramada-Stefurac, Raluca-Alina Plesca, Cristina Macuc, Andreea-Lucia Viforeanu, Ioan Sas, Aida Iancu, Adrian-Grigore Merce, Ionut Marcel Cobec and Gabriel Mihail Dimofte
Curr. Oncol. 2025, 32(12), 674; https://doi.org/10.3390/curroncol32120674 (registering DOI) - 1 Dec 2025
Abstract
Background/Objectives: Introduction: Breast cancer remains a leading cause of cancer morbidity and mortality among women, and timely diagnosis is critical for improving outcomes. Organized screening programs strive to function efficiently, with minimal delays; however, evidence indicates that longer waiting times may be present
[...] Read more.
Background/Objectives: Introduction: Breast cancer remains a leading cause of cancer morbidity and mortality among women, and timely diagnosis is critical for improving outcomes. Organized screening programs strive to function efficiently, with minimal delays; however, evidence indicates that longer waiting times may be present at different stages of the diagnostic process. Few studies have evaluated how socio-demographic, reproductive, lifestyle, and clinical characteristics may influence diagnostic timeliness in a regional screening context. Materials and Methods: We retrospectively analyzed data from 240 women who underwent breast biopsy following abnormal screening assessment, out of 24,000 patients enrolled in a regional breast cancer screening program conducted in Northeastern and Southeastern Romania. Diagnostic timeliness was observed across three consecutive intervals of the screening pathway: mammography to biopsy (T1), biopsy to histopathological confirmation (T2), and cumulative presentation-to-diagnosis time (T3). Baseline population characteristics were described, subgroup comparisons performed, and multivariable regression models applied to identify independent predictors of diagnostic delay and to explore interaction effects at different stages of the screening process. Results: The interval between mammography and biopsy accounted for the most substantial waiting times (T1 median 24 days). The cumulative time to diagnosis (T3) reached a median of 32 days. Territorial inequalities were the strongest determinant of delay: rural patients experienced approximately five additional days before histopathological confirmation compared with urban patients (p = 0.003). Social vulnerability further contributed to prolonged T1 and T3 intervals, while lifestyle, reproductive, and anthropometric factors showed only minor or inconsistent associations. Interaction analyses revealed that delays linked to rural residence were most pronounced among younger women, an age group at higher risk for aggressive subtypes such as triple-negative breast cancer. Conclusions: In our findings, regional background and social vulnerability outweighed individual risk factors in shaping total diagnostic time. These results support the careful monitoring of interval-specific performance to strengthen equitable access to biopsy among vulnerable populations, where the effectiveness of early breast cancer detection is often challenged.
Full article
(This article belongs to the Special Issue Social Determinants of Health and Breast Cancer: Impacts on Diagnosis, Treatment, and Outcomes)
►▼
Show Figures

Figure 1
Open AccessReview
Important Role of Bacterial Metabolites in Development and Adjuvant Therapy for Hepatocellular Carcinoma
by
Guixian Ye, Hui Zhang, Qiang Feng, Jianbin Xiao, Jianmin Wang and Jingfeng Liu
Curr. Oncol. 2025, 32(12), 673; https://doi.org/10.3390/curroncol32120673 (registering DOI) - 29 Nov 2025
Abstract
Bacterial metabolites play a dual role in hepatocellular carcinoma (HCC), exhibiting both tumor-promoting and tumor-suppressing activities dictated by their structural diversity. This review synthesizes recent advances in understanding how key microbial metabolites—such as bile acids, short-chain fatty acids, and polyamines—remodel the tumor immune
[...] Read more.
Bacterial metabolites play a dual role in hepatocellular carcinoma (HCC), exhibiting both tumor-promoting and tumor-suppressing activities dictated by their structural diversity. This review synthesizes recent advances in understanding how key microbial metabolites—such as bile acids, short-chain fatty acids, and polyamines—remodel the tumor immune microenvironment through mechanisms including immunometabolic reprogramming, epigenetic modification, and regulation of signaling pathways (e.g., FXR, TLR, and mTOR). We highlight their roles in modulating the function of T cells, NK cells, and tumor-associated macrophages and discuss emerging strategies that target these metabolites—including probiotic interventions, fecal microbiota transplantation, and metabolite-based adjuvants—to enhance immunotherapy efficacy and overcome resistance. By integrating mechanistic insight into translational potential, this work outlines a metabolite–immunometabolism–hepatocarcinogenesis framework and proposes novel combinatorial approaches for HCC treatment.
Full article
(This article belongs to the Section Gastrointestinal Oncology)
►▼
Show Figures

Figure 1
Open AccessReview
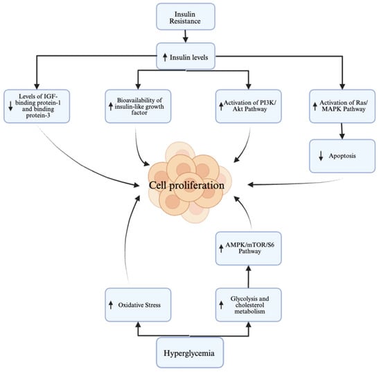
Diabetes, Obesity, and Endometrial Cancer: A Review
by
Olivia Hooks, Vama Jhumkhawala, Kristen Sibson, Abbigail Shrontz, Syamala Soumya Krishnan and Sarfraz Ahmad
Curr. Oncol. 2025, 32(12), 672; https://doi.org/10.3390/curroncol32120672 (registering DOI) - 29 Nov 2025
Abstract
Endometrial cancer is the fourth most diagnosed cancer in U.S. women. Diabetes and obesity are established independent risk factors for EC, but their combined effect is less defined. This review investigates the literature on these comorbidities as risk factors and modifiers of EC.
[...] Read more.
Endometrial cancer is the fourth most diagnosed cancer in U.S. women. Diabetes and obesity are established independent risk factors for EC, but their combined effect is less defined. This review investigates the literature on these comorbidities as risk factors and modifiers of EC. Multiple cohort and case–control investigations have shown an increased relative risk (RR) and odds ratio (OR) when diabetes and obesity coexist. In one prospective cohort, the RR of EC in diabetic women was 1.94 [95% CI, 1.23–3.08], but increased to 6.39 [95% CI, 3.28–12.06] with obesity; with low physical activity added, RR rose to 9.61 [95% CI, 4.66–19.83]. Case–control studies similarly show an OR of 1.4 [95% CI, 0.9–2.4] for diabetes alone, vs. 5.1 [95% CI, 3.0–8.7] with BMI > 30 and diabetes. Mechanistically, both conditions promote a pro-cancerous microenvironment through metabolic and inflammatory pathways. They also worsen treatment outcomes, with greater surgical complications, thromboembolic events (p < 0.01), prolonged hospitalizations 6.2 days versus 4.5 days (p < 0.03), and poorer survival with an elevated cancer-specific mortality (HR = 2.65, 95% CI 1.60–4.40). These findings underscore the urgent need for targeted interventions and translational research on how these comorbidities impact the pathophysiologic processes of EC.
Full article
(This article belongs to the Section Gynecologic Oncology)
►▼
Show Figures

Figure 1
Open AccessArticle
Does Cardiopulmonary Bypass Affect Outcomes in Nephrectomy with Level III/IV Caval Thrombectomy for Renal Cell Carcinoma?
by
John V. Dudinec, Alireza Ghoreifi, Justin Refugia, Sriram Deivasigamani, Michael Ivey, Alexandra E. Hunter, Farshad S. Moghaddam, Abigail R. Benkert, Joseph J. Fantony, Adam R. Williams, Ankeet Shah and Michael R. Abern
Curr. Oncol. 2025, 32(12), 671; https://doi.org/10.3390/curroncol32120671 (registering DOI) - 29 Nov 2025
Abstract
Radical nephrectomy with inferior vena cava (IVC) thrombectomy is a technically complex procedure. Cardiopulmonary bypass (CPB) is frequently employed for managing high-level thrombi, yet its impact on surgical outcomes remains uncertain. This study evaluated the outcomes of radical nephrectomy with level III/IV thrombectomy
[...] Read more.
Radical nephrectomy with inferior vena cava (IVC) thrombectomy is a technically complex procedure. Cardiopulmonary bypass (CPB) is frequently employed for managing high-level thrombi, yet its impact on surgical outcomes remains uncertain. This study evaluated the outcomes of radical nephrectomy with level III/IV thrombectomy with or without CPB. We retrospectively reviewed records of patients with renal cell carcinoma and level III/IV (Mayo classification) thrombi who underwent open radical nephrectomy and IVC thrombectomy at our center between January 2000 and December 2023. Perioperative and survival outcomes were compared between patients in the CPB and non-CPB groups. Multivariable regression identified clinical factors associated with all-grade complications and survival. Primary and secondary outcomes were 90-day complications and overall survival. Fifty-seven patients were included: 30 (53%) in the CPB group and 27 (47%) in the non-CPB group. Within 90 days, overall complication and mortality rates were 49% and 10.5%; no statistically significant differences were observed between groups. In multivariable models, CPB was not independently associated with 90-day complications (odds ratio [OR] 0.55, 95% CI 0.13–2.12, p = 0.4) or overall survival (hazard ratio [HR] 1.34, 95% CI 0.65–2.78, p = 0.41). In our cohort, we did not find CPB use to independently influence perioperative complications or survival outcomes in radical nephrectomy with level III/IV IVC thrombectomy.
Full article
(This article belongs to the Section Surgical Oncology)
►▼
Show Figures

Figure 1
Open AccessReview
The Evolving Role of Medical Thoracoscopy for the Management of Malignant Pleural Effusion
by
Jean-Baptiste Lovato, Avinash Aujayeb, Bernard Duysinx and Philippe Astoul
Curr. Oncol. 2025, 32(12), 670; https://doi.org/10.3390/curroncol32120670 (registering DOI) - 29 Nov 2025
Abstract
MT is a minimally invasive endoscopic procedure which is a well-established tool for the management of pleural malignancies, which commonly cause pleural effusions. MT allows for pulmonologists to perform diagnostic and therapeutic maneuvers at the same time with high diagnostic sensitivity and can
[...] Read more.
MT is a minimally invasive endoscopic procedure which is a well-established tool for the management of pleural malignancies, which commonly cause pleural effusions. MT allows for pulmonologists to perform diagnostic and therapeutic maneuvers at the same time with high diagnostic sensitivity and can also shorten the hospitalization duration. MT, which is video-assisted, is performed by pulmonologists, and is not the same procedure as surgical thoracoscopy or video-assisted thoracoscopy surgery (VATS). To perform MT, pulmonologists use non-disposable rigid or semi-rigid telescopes in the endoscopy or theater suites under local anesthesia with intravenous conscious sedation/analgesia or mild anesthesia on a spontaneously breathing patient. MT is mainly indicated for diagnostic purposes in cases of unexplained exudative pleural effusions and/or talc pleurodesis (‘poudrage’) to prevent the recurrence of a persistent pleural effusion. This narrative review describes the role of this procedure in assessing potential malignant pleural disease whilst providing insights into procedural details, diagnostic performance, safety considerations, and clinical applications. In weighing the advantages and disadvantages of this procedure in comparison to alternative diagnostic and therapeutic modalities, this review aims to show the benefits of MT for this scenario. Finally, a few thoughts about future directions of this endoscopic procedure are proposed.
Full article
(This article belongs to the Section Thoracic Oncology)
►▼
Show Figures

Figure 1
Open AccessArticle
Canadian Prostate Cancer Trends in the Context of PSA Screening Guideline Changes
by
Anna N. Wilkinson, Larry F. Ellison, Shary X. Zhang, Michael Ong, Scott C. Morgan, S. Larry Goldenberg, Rodney H. Breau and Christopher Morash
Curr. Oncol. 2025, 32(12), 669; https://doi.org/10.3390/curroncol32120669 (registering DOI) - 29 Nov 2025
Abstract
Prostate cancer is the most diagnosed cancer among Canadian men, except non-melanoma skin cancers. Prostate-specific antigen (PSA) screening can enable early detection, but it is not formally recommended in Canada. Nonetheless, opportunistic screening persists, influenced by US practices and some Canadian guidelines that
[...] Read more.
Prostate cancer is the most diagnosed cancer among Canadian men, except non-melanoma skin cancers. Prostate-specific antigen (PSA) screening can enable early detection, but it is not formally recommended in Canada. Nonetheless, opportunistic screening persists, influenced by US practices and some Canadian guidelines that support screening. This study provides a detailed analysis of trends in prostate cancer incidence, mortality, stage distribution, and net survival in the context of evolving PSA screening guidelines. Prostate cancer case (1984–2022) and death (1984–2023) data were primarily from the Canadian Cancer Registry and the Canadian Vital Statistics Death database, respectively. Joinpoint regression identified incidence and mortality trends. Net survival was determined using the Pohar Perme estimator. Following the introduction of PSA screening, the prostate cancer age-standardized incidence rate among men aged 50–74 increased 1.8% annually until 2007 (p = 0.006) before declining at an annualized rate of −5.9% (p = 0.005) until 2014. Among men aged ≥75, incidence declined at −3.2% annually from 1992 to 2015 (p < 0.001). The prostate cancer age-standardized mortality rate (ASMR) among men aged 50–74 fell at an annualized rate of −4.3% between 1994 and 2010 (p = 0.022), but the decline slowed thereafter. The ASMR among men aged ≥75 continuously declined after a peak in 1995, with the greatest change noted before 2012. From 2010 to 2017, stage IV prostate cancer incidence increased across all 10-year age groups, peaking among men aged 60–69 at 4.1% annually (p < 0.001). Among men aged 50–74, the corresponding annualized increase was 3.7% (p = 0.010), while among men aged ≥75, it was 3.1% (p < 0.001). Although stage IV net survival among men aged 50–74 increased from 49.4% in 2010–2011 to 56.6% in 2016–2017, all-stage net survival declined slightly after 2011, concurrent with a shift towards a greater proportion of stage IV cases. Prostate cancer outcomes in Canada reflect US PSA screening recommendations. Organized and thoughtful screening may represent an opportunity to decrease the rising late-stage incidence.
Full article
(This article belongs to the Special Issue New and Emerging Trends in Prostate Cancer)
►▼
Show Figures

Figure 1
Open AccessArticle
Large Language Models vs. Professional Resources for Post-Treatment Quality-of-Life Questions in Head and Neck Cancer: A Cross-Sectional Comparison
by
Ali Alabdalhussein, Mohammed Hasan Al-Khafaji, Shazaan Nadeem, Maham Basharat, Hasan Aldallal, Mohammed Elkrim S. Mohammed, Sahar Alghnaimawi, Ali Al Yousif, Juman Baban, Soroor Hamad, Ibrahim Saleem, Sarah Mozan and Manish Mair
Curr. Oncol. 2025, 32(12), 668; https://doi.org/10.3390/curroncol32120668 (registering DOI) - 28 Nov 2025
Abstract
Background: Recently, patients have been using large language models (LLMs) such as ChatGPT, Gemini, and Claude to address their concerns. However, it remains unclear whether the readability, understandability, actionability, and empathy meet the standard guidelines. In this study, we aim to address these
[...] Read more.
Background: Recently, patients have been using large language models (LLMs) such as ChatGPT, Gemini, and Claude to address their concerns. However, it remains unclear whether the readability, understandability, actionability, and empathy meet the standard guidelines. In this study, we aim to address these concerns and compare the outcomes of the LLMS to those of professional resources. Methods: We conducted a comparative cross-sectional study by following the relevant items of the Strengthening the Reporting of Observational Studies in Epidemiology (STROBE) checklist for cross-sectional studies and using 14 patient-style questions. These questions were collected from the professional platforms to represent each domain. We derived the 14 domains from validated quality-of-life instruments (EORTC QLQ-H&N35, UW-QOL, and FACT-H&N). Fourteen Responses were obtained from three LLMs (ChatGPT-4o, Gemini 2.5 Pro, and Claude Sonnet 4) and two professional sources (Macmillan Cancer Support and CURE Today). All responses were evaluated using the Patient Education Materials Assessment Tool (PEMAT), DISCERN instrument, and the Empathic Communication Coding System (ECCS). Readability was assessed using the Flesch Reading Ease and Flesch-Kincaid Grade Level metrics. Statistical analysis included one-way ANOVA and Tukey’s HSD test for group comparisons. Results: No differences were found in quality (DISCERN), understandability, actionability (PEMAT), and empathy (ECCS) between LLMS and professional resources. However, professional resources outperform the LLMs in readability. Conclusions: In our study, we found that LLMs (ChatGPT, Gemini, Claude) can produce patient information that is comparable to professional resources in terms of quality, understandability, actionability, and empathy. However, readability remains a key limitation, as LLM-generated responses often require simplification to align with recommended health-literacy standards.
Full article
(This article belongs to the Section Head and Neck Oncology)
►▼
Show Figures

Figure 1
Open AccessArticle
Axillary Pathological Complete Response After Neoadjuvant Therapy in cN1–2 Breast Cancer: An Internally Validated PET/CT-Integrated Nomogram
by
Mustafa Berkeşoğlu, Gözde Arslan, Ferah Tuncel, Cumhur Özcan, Zehra Pınar Koç, Pınar Pelin Özcan, Erkan Güler, Sami Benli, Yüksel Balcı and Kadir Eser
Curr. Oncol. 2025, 32(12), 667; https://doi.org/10.3390/curroncol32120667 - 28 Nov 2025
Abstract
►▼
Show Figures
We aimed to develop and internally validate a nomogram to estimate axillary pathological complete response (pCR, ypN0) after neoadjuvant systemic therapy (NAST) in clinically node-positive (cN1–2) breast cancer. In a single-center retrospective cohort of 144 consecutive patients treated with NAST (anti-HER2 as indicated),
[...] Read more.
We aimed to develop and internally validate a nomogram to estimate axillary pathological complete response (pCR, ypN0) after neoadjuvant systemic therapy (NAST) in clinically node-positive (cN1–2) breast cancer. In a single-center retrospective cohort of 144 consecutive patients treated with NAST (anti-HER2 as indicated), all underwent standardized pre- and post-NAST 18F-FDG PET/CT and axillary staging (sentinel lymph node biopsy [SLNB], targeted axillary dissection [TAD], or axillary lymph node dissection [ALND]). Axillary pCR occurred in 51.4% (74/144). In a multivariable analysis, independent positive determinants of ypN0 included the triple-negative subtype, Modified PERCIST (SUVmax-based) reduction ≥ 80.70%, pre-NAST tumor-to-axilla SUVmax ratio ≥ 1.21, and residual breast tumor size < 0.5 mm; conversely, conglomerate/matted nodal morphology at diagnosis was inversely associated. The model showed good internal discrimination (AUC 0.857, 95% CI 0.797–0.917) and acceptable calibration (Hosmer–Lemeshow p = 0.425). Exploratory, subtype-restricted signals were observed for inflammatory indices within Luminal B (HER2+) but were not retained in the final model. The resulting nomogram—combining tumor biology, PET/CT response, and pre-NAST nodal features—may support risk stratification for axillary de-escalation after NAST; however, prospective external validation—ideally embedded in ongoing de-escalation frameworks—remains essential before clinical implementation, and the tool should currently be regarded as hypothesis-generating rather than a stand-alone decision aid for routine practice.
Full article

Graphical abstract
Open AccessArticle
Cognitive Mechanisms Explaining the Relationship Between Post-Traumatic Stress and Post-Traumatic Growth in Survivors of Breast Cancer
by
Vida Mirabolfathi, Fatemeh Ayoubi, Amirreza Nouri, Alireza Moradi, Laura Jobson and Nazanin Derakshan
Curr. Oncol. 2025, 32(12), 666; https://doi.org/10.3390/curroncol32120666 - 28 Nov 2025
Abstract
Background: The ability to derive growth from a traumatic event, such as a cancer diagnosis, can facilitate effective adaptation to the challenges associated with cancer survivorship. Objective: In two studies, we investigated the possible cognitive mechanisms explaining the relationship between post-traumatic stress and
[...] Read more.
Background: The ability to derive growth from a traumatic event, such as a cancer diagnosis, can facilitate effective adaptation to the challenges associated with cancer survivorship. Objective: In two studies, we investigated the possible cognitive mechanisms explaining the relationship between post-traumatic stress and post-traumatic growth in female survivors of breast cancer. Specifically, Study 1 examined the role of interpretation bias, and Study 2 examined the role of cognitive restructuring of trauma. Methods: In Study 1, 113 participants completed questionnaires assessing stress- and anxiety-related symptomatology, post-traumatic stress and growth, perceived cognitive functioning, and positive interpretation bias. In Study 2, 117 participants completed questionnaires assessing stress and anxiety-related symptoms, rumination, perceived cognitive functioning, cognitive restructuring of trauma, and post-traumatic stress and growth. Results: In both studies, post-traumatic stress was negatively related to post-traumatic growth. In Study 1, positive interpretation bias explained a significant amount of variance in the relationship between post-traumatic stress and post-traumatic growth, with perceived cognitive functioning moderating the relationship between interpretation bias and post-traumatic growth. In Study 2, cognitive restructuring explained a significant amount of variance in the relationship between post-traumatic stress and post-traumatic growth, with deliberate rumination moderating the effects of cognitive restructuring on post-traumatic growth. Conclusions: Cognitive mechanisms are key to understanding the relationship between post-traumatic stress and growth and should be targeted in interventions to improve cognitive flexibility and resilience among breast cancer survivors.
Full article
(This article belongs to the Section Psychosocial Oncology)
►▼
Show Figures

Figure 1
Open AccessReview
The Emerging Role of Multimodal Artificial Intelligence in Urological Surgery
by
Leonhard Buck, Jakob Kohler, Julian Risch, Reha-Baris Incesu, Konrad Hügelmann, Marie-Luise Weiss, Oscar Weische, Patricia Schließer, Hans Christoph von Knobloch, Niclas C. Blessin, Thorsten Bach, Jonas Jarczyk, Philipp Nuhn and Severin Rodler
Curr. Oncol. 2025, 32(12), 665; https://doi.org/10.3390/curroncol32120665 - 27 Nov 2025
Abstract
Background: Multimodal artificial intelligence (MMAI) is transforming urological oncology by enabling the seamless integration of diverse data sources, including imaging, clinical records and robotic telemetry to facilitate patient-specific decision-making. Methods: This narrative review summarizes the current developments, applications, opportunities and risks of multimodal
[...] Read more.
Background: Multimodal artificial intelligence (MMAI) is transforming urological oncology by enabling the seamless integration of diverse data sources, including imaging, clinical records and robotic telemetry to facilitate patient-specific decision-making. Methods: This narrative review summarizes the current developments, applications, opportunities and risks of multimodal AI systems throughout the entire perioperative process in uro-oncologic surgery. Results: MMAI demonstrates quantifiable benefits across the entire perioperative pathway. Preoperatively, it improves diagnostics and surgical planning via multimodal data fusion. Intraoperatively, AI-assisted systems provide real-time context-based decision support, risk prediction and skill assessment within the operating theater. Postoperatively, MMAI facilitates automated documentation, early complication detection and personalized follow-up. Generative AI further revolutionizes surgical training through adaptive feedback and simulations. However, critical limitations must be addressed, including data bias, the barrier of closed robotic platforms, insufficient model validation, data security issues, hallucinations and ethical concerns regarding liability and transparency. Conclusions: MMAI significantly enhances the precision, efficiency and patient-centeredness of uro-oncological care. To ensure safe and widespread implementation, resolving the technical and regulatory barriers to real-time integration into robotic platforms is paramount. This must be coupled with standardized quality controls, transparent decision-making processes and responsible integration that fully preserves physician autonomy.
Full article
(This article belongs to the Special Issue Shaping the Future of Oncology: The Role of Generative AI in Clinical and Research Environments)
►▼
Show Figures

Figure 1
Open AccessGuidelines
Consensus on Malignant and Benign Tumors in Pediatric Patients with Neurofibromatosis Type 1: On Behalf of the Brazilian Society of Pediatric Oncology (SOBOPE)
by
Luiz Guilherme Darrigo Junior, Viviane Sonaglio, Sima Esther Ferman, Eliana Caran, Neviçolino Pereira Carvalho Filho, Sidnei Epelman, Vicky Nogueira Pileggi, Julia Lima, Ruth Bartelli Grigolon and Mauro Geller
Curr. Oncol. 2025, 32(12), 664; https://doi.org/10.3390/curroncol32120664 - 27 Nov 2025
Abstract
Neurofibromatosis type 1 (NF1) is an inherited, autosomal dominant syndrome that affects about 1 in every 3000 people worldwide. Early tumor detection is crucial for surveillance and intervention, especially given the potential for serious complications, including visual impairment, skeletal deformities, and malignancy. Therefore,
[...] Read more.
Neurofibromatosis type 1 (NF1) is an inherited, autosomal dominant syndrome that affects about 1 in every 3000 people worldwide. Early tumor detection is crucial for surveillance and intervention, especially given the potential for serious complications, including visual impairment, skeletal deformities, and malignancy. Therefore, it is essential for pediatricians and other healthcare professionals who provide care to these patients to be aware of all signs, treatments, and management strategies to deliver the best possible care. This study aims to develop a consensus for the diagnosis, treatment, and management of benign and malignant tumors associated with pediatric patients with NF1. Delphi methodology was used to achieve consensus among experts on the diagnostic accuracy, therapeutic efficacy, safety, and surveillance of pediatric patients with NF1. The consensus made 24 recommendations: gliomas in the optic pathway—6 statements, non-optical gliomas—2 statements, plexiform neurofibromas—5 statements, malignant peripheral nerve sheath tumors (MPNST)—6 statements, melanoma—1 statement, juvenile myelomonocytic leukemia (JMML)—1 statement, pheochromocytoma and paraganglioma—2 statements, and gastrointestinal stromal tumors (GIST)—1 statement. This consensus represents the first Brazilian recommendations on malignant and benign tumors in pediatric patients with NF1, providing a framework to standardize and optimize the clinical application for this disease.
Full article
(This article belongs to the Special Issue Neurofibromatosis Type 1 (NF1) Tumor Spectrum)
Open AccessCase Report
Steroid-Refractory Cholestatic Immune-Mediated Hepatitis Following Nivolumab Therapy in an Elderly Patient with Metastatic Melanoma: A Rare and Challenging Presentation
by
Luis Posado-Dominguez, Jorge Feito-Perez, María Escribano-Iglesias, Miriam Bragado Pascual and Emilio Fonseca Sánchez
Curr. Oncol. 2025, 32(12), 663; https://doi.org/10.3390/curroncol32120663 - 27 Nov 2025
Abstract
Immune checkpoint inhibitors (ICIs) have revolutionized the treatment of advanced malignancies, but they may cause a wide range of immune-related adverse events (irAEs). Hepatic toxicity occurs in approximately 1–6% of patients treated with nivolumab and usually presents with a hepatocellular pattern responsive to
[...] Read more.
Immune checkpoint inhibitors (ICIs) have revolutionized the treatment of advanced malignancies, but they may cause a wide range of immune-related adverse events (irAEs). Hepatic toxicity occurs in approximately 1–6% of patients treated with nivolumab and usually presents with a hepatocellular pattern responsive to corticosteroids. The cholestatic-predominant immune-mediated hepatitis seems to respond poorly to immunosuppression. We describe an 87-year-old man with metastatic melanoma treated with nivolumab who developed steroid-refractory, cholestatic-predominant immune-mediated hepatitis after 18 cycles of therapy. Laboratory tests revealed a mixed but predominantly cholestatic pattern (ALT 585 U/L, GGT 2261 U/L, total bilirubin 2.0 mg/dL). Imaging excluded biliary obstruction or hepatic metastases. Liver biopsy showed acute lobular hepatitis with intracanalicular cholestasis and mild bile duct injury, consistent with immune-mediated, drug-induced injury (Ishak score 5). Mycophenolate mofetil produced only partial biochemical improvement. The patient died one month later from influenza A pneumonia in the context of combined immunosuppressive therapy. This case illustrates a cholestatic-predominant phenotype of nivolumab-induced hepatitis, characterized by poor corticosteroid response and incomplete recovery despite second-line immunosuppression. Recognition of this entity is essential, as early introduction of agents such as mycophenolate may improve outcomes. In elderly and frail patients, however, the risks of intensified immunosuppression must be carefully balanced against infection risk, highlighting the need for individualized management and vigilant monitoring.
Full article
(This article belongs to the Topic Advances in Gastrointestinal and Liver Disease: From Physiological Mechanisms to Clinical Practice, 2nd Edition)
►▼
Show Figures

Figure 1
Journal Menu
► ▼ Journal Menu-
- Current Oncology Home
- Aims & Scope
- Editorial Board
- Reviewer Board
- Topical Advisory Panel
- Instructions for Authors
- Special Issues
- Topics
- Sections & Collections
- Article Processing Charge
- Indexing & Archiving
- Editor’s Choice Articles
- Most Cited & Viewed
- Journal Statistics
- Journal History
- Journal Awards
- Society Collaborations
- Conferences
- Editorial Office
Journal Browser
► ▼ Journal Browser-
arrow_forward_ios
Forthcoming issue
arrow_forward_ios Current issue - Volumes not published by MDPI
Highly Accessed Articles
Latest Books
E-Mail Alert
News
Topics
Topic in
Cancers, IJMS, Pharmaceuticals, Pharmaceutics, Sci. Pharm., Current Oncology, Molecules
Recent Advances in Anticancer Strategies, 2nd Edition
Topic Editors: Hassan Bousbaa, Zhiwei HuDeadline: 31 March 2026
Topic in
Brain Sciences, Cancers, JCM, Neurology International, Diagnostics, Therapeutics, Current Oncology
Innovations in Brain Tumor Surgery: Techniques and Outcomes
Topic Editors: Maria Caffo, Teresa SommaDeadline: 30 June 2026
Topic in
Cancers, Current Oncology, JCM, Medicina, Onco
Cancer Biology and Radiation Therapy: 2nd Edition
Topic Editors: Chang Ming Charlie Ma, Ka Yu Tse, Ming-Yii Huang, Mukund SeshadriDeadline: 25 July 2026
Topic in
Cancers, Diagnostics, Gastrointestinal Disorders, JCM, Current Oncology
Metastatic Colorectal Cancer: From Laboratory to Clinical Studies, 2nd Edition
Topic Editors: Ioannis Ntanasis-Stathopoulos, Diamantis I. TsilimigrasDeadline: 20 August 2026
Conferences
Special Issues
Special Issue in
Current Oncology
Recent Advances in Surgical Strategies for Managing Metastatic Colorectal Cancer
Guest Editors: Fabrizio D'Acapito, Marco VairaDeadline: 15 December 2025
Special Issue in
Current Oncology
The Impact of Tumor Microenvironment on Therapeutic Resistance
Guest Editor: Ziqing ChenDeadline: 15 December 2025
Special Issue in
Current Oncology
Novel Therapies for B-Cell Lymphomas
Guest Editor: David MacDonaldDeadline: 15 December 2025
Special Issue in
Current Oncology
Advances in B-Cell Lymphoma: From Diagnostics to Cure
Guest Editors: Leo Gordon, Megan E. MelodyDeadline: 15 December 2025
Topical Collections
Topical Collection in
Current Oncology
New Insights into Prostate Cancer Diagnosis and Treatment
Collection Editor: Sazan Rasul
Topical Collection in
Current Oncology
New Insights into Breast Cancer Diagnosis and Treatment
Collection Editors: Filippo Pesapane, Matteo Suter
Topical Collection in
Current Oncology
Editorial Board Members’ Collection Series in "Exercise and Cancer Management"
Collection Editors: Linda Denehy, Ravi Mehrotra, Nicole Culos-Reed
Topical Collection in
Current Oncology
Editorial Board Members’ Collection Series: Contemporary Perioperative Concepts in Cancer Surgery
Collection Editors: Vijaya Gottumukkala, Jörg Kleeff



