-
Tumor Immune Microenvironment and Checkpoint Inhibition in Clear Cell Ovarian Carcinoma: Bridging Tumor Biology and Clinical Application in Immunotherapy
-
The Central Nervous System Modulatory Activities of N-Acetylcysteine: A Synthesis of Two Decades of Evidence
-
JUNB and JUND in Urological Cancers: A Literature Review
-
Physical Activity and Metabolic Disorders—What Does Gut Microbiota Have to Do with It?
-
The Role of miRNAs and Extracellular Vesicles in Adaptation After Resistance Exercise: A Review
Journal Description
Current Issues in Molecular Biology
Current Issues in Molecular Biology
is an international, scientific, peer-reviewed, open access journal on molecular biology, published monthly online by MDPI (from Volume 43 Issue 1-2021).
- Open Access— free for readers, with article processing charges (APC) paid by authors or their institutions.
- High Visibility: indexed within Scopus, SCIE (Web of Science), PMC, PubMed, Embase, CAPlus / SciFinder, FSTA, AGRIS, and other databases.
- Rapid Publication: manuscripts are peer-reviewed and a first decision is provided to authors approximately 17.8 days after submission; acceptance to publication is undertaken in 2.7 days (median values for papers published in this journal in the first half of 2025).
- Recognition of Reviewers: APC discount vouchers, optional signed peer review, and reviewer names are published annually in the journal.
Impact Factor:
3.0 (2024);
5-Year Impact Factor:
3.2 (2024)
Latest Articles
Assessment of Cervical IL-6 Levels and Neonatal Inflammatory Response in Preterm Birth Following Preterm Premature Rupture of Membranes
Curr. Issues Mol. Biol. 2025, 47(10), 838; https://doi.org/10.3390/cimb47100838 (registering DOI) - 12 Oct 2025
Abstract
Background: Preterm premature rupture of membranes (PPROM) is a leading cause of preterm delivery, occurring in 40–50% of cases, with a 3–4% overall incidence. During expectant management, chorioamnionitis is typically monitored using serum inflammatory markers (e.g., leukocyte count, CRP), though cervical interleukin-6 (IL-6)
[...] Read more.
Background: Preterm premature rupture of membranes (PPROM) is a leading cause of preterm delivery, occurring in 40–50% of cases, with a 3–4% overall incidence. During expectant management, chorioamnionitis is typically monitored using serum inflammatory markers (e.g., leukocyte count, CRP), though cervical interleukin-6 (IL-6) has emerged as a promising local marker. This study investigated the correlation between cervical IL-6 and maternal and neonatal inflammatory parameters. Methods: This prospective non-randomized clinical trial was performed with 51 patients with expectantly managed PPROM. Samples were obtained twice a week using cervical swabs placed into a stabilizer solution. Cervical IL-6 levels were measured by routine automated chemiluminescence immunoassay, with reference to albumin levels. Maternal serum C-reactive protein (CRP) levels and leukocyte counts and neonatal serum CRP and procalcitonin (PCT) levels were also determined. Spearman correlations of the IL-6 level with other markers and clinicopathological parameters were examined. Results: Cervical IL-6 levels correlated more strongly with neonatal CRP and PCT levels on the first day after delivery than with maternal serum markers while showing no significant association with the PPROM-to-delivery interval. Conclusion: Cervical IL-6 level determination may help to inform the timing of labor induction in cases of PPROM, with consideration of the maternal and neonatal conditions. We believe that the monitoring of the cervical IL-6 level could enable good prediction of perinatal inflammation, although more data are needed to support this hypothesis.
Full article
(This article belongs to the Section Molecular Medicine)
Open AccessArticle
Salivary BCAA, Glutamate, Glutamine and Urea as Potential Indicators of Nitrogen Metabolism Imbalance in Breast Cancer
by
Elena A. Sarf and Lyudmila V. Bel’skaya
Curr. Issues Mol. Biol. 2025, 47(10), 837; https://doi.org/10.3390/cimb47100837 (registering DOI) - 11 Oct 2025
Abstract
Nitrogen metabolism in the human body is in a strictly balanced state, which is disturbed in pathologies, including breast cancer. The state of nitrogen balance can be judged by the content of urea and the amount of branched-chain amino acids (BCAAs) (Val, Leu,
[...] Read more.
Nitrogen metabolism in the human body is in a strictly balanced state, which is disturbed in pathologies, including breast cancer. The state of nitrogen balance can be judged by the content of urea and the amount of branched-chain amino acids (BCAAs) (Val, Leu, and Ile), glutamine (Gln), and glutamate (Glu). The study involved 1438 people, including patients with breast cancer (n = 543), fibroadenomas (n = 597), and healthy controls (n = 298). Saliva samples were collected from all patients before treatment, and urea levels were determined in all 1438 samples. Salivary levels of BCAAs, Gln, and Glu were determined in 116 patients with breast cancer, 24 with fibroadenomas, and 25 healthy volunteers. An increase in the concentration of urea in saliva was shown in breast cancer, most pronounced in luminal molecular biological subtypes: luminal A 10.46 [7.69; 12.62] mmol/L (p < 0.0001), luminal B HER2-negative 9.52 [6.72; 12.52] mmol/L (p = 0.0198), and luminal B HER2-positive 8.26 [5.27; 12.07] mmol/L. The Gln/Glu ratio increased in the saliva of the control group (5.43 [3.30; 10.5]) compared with breast cancer (2.22 [0.84; 5.40], p = 0.0094) and fibroadenomas (1.94 [0.89; 6.05], p = 0.0184). For luminal B HER2-positive and TNBC, the Gln/Glu ratio increased sharply to 8.23 [3.24; 10.9] (p = 0.0327) and 11.2 [4.28; 15.2] (p < 0.0001) compared with healthy controls. Thus, an increased Gln/Glu ratio in saliva may characterize a more aggressive subtype of breast cancer.
Full article
(This article belongs to the Special Issue Early Molecular Diagnosis and Comprehensive Treatment of Tumors)
►▼
Show Figures

Figure 1
Open AccessArticle
Dietary Acrylamide Induces Depression via SIRT3-Mediated Mitochondrial Oxidative Injury: Evidence from Multi-Omics and Mendelian Randomization
by
Lele Zhang, Shun Li, Shengjie Liu and Zhenjie Wang
Curr. Issues Mol. Biol. 2025, 47(10), 836; https://doi.org/10.3390/cimb47100836 - 10 Oct 2025
Abstract
Acrylamide (ACR), a common dietary pro-oxidant generated in heat-processed foods, disrupts mitochondrial redox homeostasis. While its neurotoxic effects are recognized, the role of ACR in depression remains poorly understood. We hypothesized that dietary ACR exposure promotes depression via SIRT3-dependent mitochondrial oxidative injury. Through
[...] Read more.
Acrylamide (ACR), a common dietary pro-oxidant generated in heat-processed foods, disrupts mitochondrial redox homeostasis. While its neurotoxic effects are recognized, the role of ACR in depression remains poorly understood. We hypothesized that dietary ACR exposure promotes depression via SIRT3-dependent mitochondrial oxidative injury. Through an integrative approach combining network toxicology (to prioritize candidate targets), transcriptomics, and Mendelian randomization (MR), we identified SIRT3 as the central mediator. Molecular dynamics simulations demonstrated that ACR’s primary metabolite glycidamide (GA) formed more stable and rigid complexes with key targets (including SIRT3, TP53, CASP3, JUN, PTGS2, and PTK2) than ACR itself, as evidenced by superior structural stability, reduced flexibility, and enhanced hydrogen bonding. Transcriptomic analysis of the human prefrontal cortex (datasets GSE54567 and GSE54568) revealed mitochondrial deacetylase sirtuin 3 (SIRT3) as the most significantly suppressed gene in depression (p < 0.01), suggesting an impairment in Superoxide dismutase 2 (SOD2)-mediated antioxidant defense. MR further established JUN and PTK2 as causal genetic risk factors for depression (JUN: Odds Ratio (OR) = 1.029, 95% CI = 1.002–1.057; PTK2: OR = 1.040, 95% CI = 1.005–1.076; JUN (OR) = 1.048, 95% CI = 1.021–1.076, PTK2: OR = 1.073, 95% CI = 1.039–1.109) of each MR estimates, while other candidates lacked genetic support. Our findings demonstrate that ACR induces depression primarily through SIRT3 suppression, activating JUN/PTK2 pathways, suggesting its potential role in environmental toxicant-induced redox imbalance.
Full article
(This article belongs to the Special Issue Feature Papers in Molecular Medicine 2025)
►▼
Show Figures

Figure 1
Open AccessArticle
Transcriptome Analysis Reveals Critical Genes Involved in the Response of Stropharia rugosoannulata to High Temperature and Drought Stress
by
Shengze Yan, Shengyou Wang, Meirong Zhan, Xianxin Huang, Ting Xie, Ruijuan Wang, Huan Lu, Qingqing Luo and Wei Ye
Curr. Issues Mol. Biol. 2025, 47(10), 835; https://doi.org/10.3390/cimb47100835 - 10 Oct 2025
Abstract
In this study, the differences in gene expression of Stropharia rugosoannulata at different treatment times under high temperature and drought stress were analyzed by transcriptomics. Here, a total of 74,571 transcripts and 16,233 unigenes were identified, with an average assembly length of 3002
[...] Read more.
In this study, the differences in gene expression of Stropharia rugosoannulata at different treatment times under high temperature and drought stress were analyzed by transcriptomics. Here, a total of 74,571 transcripts and 16,233 unigenes were identified, with an average assembly length of 3002 bp. A total of 10,248 differentially expressed genes (DEGs) were identified. DEG analysis indicated that the numbers of DEGs under high-temperature stress for 1 d, 2 d, and 3 d were 798, 851, and 1484, respectively. These DEGs were involved in 96 GO functional categories and 69 KEGG metabolic pathways. Meanwhile, the numbers of DEGs under drought stress for 3 d, 6 d, and 9 d were 421, 1072, and 2880, respectively. These DEGs were involved in 108 GO functional categories and 78 KEGG metabolic pathways. Further analysis of the metabolic pathway (ko04011) commonly enriched by DEGs identified 15 candidate genes responding to high-temperature or drought stress. Eight candidate genes were randomly selected for qRT-PCR verification, and the qRT-PCR results were basically consistent with the transcriptome datasets. These findings provide critical candidate genes for understanding the molecular regulation mechanism of S. rugosoannulata in response to high temperature and drought stress and have important reference value for its stress resistance breeding.
Full article
(This article belongs to the Special Issue Molecular Mechanisms in Plant Stress Tolerance)
►▼
Show Figures

Figure 1
Open AccessReview
The Role of MALDI-TOF Mass Spectrometry in Photodynamic Therapy: From Photosensitizer Design to Clinical Applications
by
Dorota Bartusik-Aebisher, Kacper Rogóż and David Aebisher
Curr. Issues Mol. Biol. 2025, 47(10), 834; https://doi.org/10.3390/cimb47100834 - 10 Oct 2025
Abstract
Photodynamic therapy (PDT) has evolved considerably over the past decades, progressing from first-generation porphyrins to second- and third-generation photosensitizers, including nanocarrier-based systems with improved selectivity and bioavailability. In parallel, matrix-assisted laser desorption/ionisation time-of-flight mass spectrometry (MALDI-TOF MS) has become a gold standard for
[...] Read more.
Photodynamic therapy (PDT) has evolved considerably over the past decades, progressing from first-generation porphyrins to second- and third-generation photosensitizers, including nanocarrier-based systems with improved selectivity and bioavailability. In parallel, matrix-assisted laser desorption/ionisation time-of-flight mass spectrometry (MALDI-TOF MS) has become a gold standard for the characterisation of complex biomolecules, enabling precise determination of molecular mass, purity and stability. This narrative review explores the intersection of these two fields, focusing on how MALDI-TOF MS supports the development, characterisation and clinical application of photosensitizers used in PDT. Literature searches were performed across PubMed, Web of Science, Scopus and Base-search, followed by targeted retrieval of studies on MALDI and PDT applications. Findings indicate that MALDI-TOF MS plays a crucial role at multiple stages: confirming the synthesis and chemical integrity of novel photosensitizers, monitoring their metabolic stability in biological systems and characterising photodegradation products after PDT. Moreover, MALDI imaging mass spectrometry (MALDI-IMS) enables spatial mapping of photosensitizer distribution in tissues, while rapid pathogen identification by MALDI-TOF supports antimicrobial PDT applications. Collectively, the evidence highlights that MALDI-MS is not only a tool for molecular characterisation but also a versatile analytical platform with a direct translational impact on PDT. Its integration with other omics and multimodal imaging approaches is expected to enhance the personalization and clinical effectiveness of photodynamic therapy.
Full article
(This article belongs to the Section Molecular Medicine)
►▼
Show Figures

Figure 1
Open AccessArticle
Codon Usage Bias Analysis in the Chloroplast Genome of Actinostemma tenerum (Cucurbitaceae)
by
Jing-Jing Mu and Ji-Si Zhang
Curr. Issues Mol. Biol. 2025, 47(10), 833; https://doi.org/10.3390/cimb47100833 - 10 Oct 2025
Abstract
The plant Actinostemma tenerum is endemic to East Asia and has been used as a traditional medicinal herb for over 1400 years. Investigating the chloroplast genome characteristics and codon usage bias (CUB) is essential for advancing research on molecular markers and genetic diversity
[...] Read more.
The plant Actinostemma tenerum is endemic to East Asia and has been used as a traditional medicinal herb for over 1400 years. Investigating the chloroplast genome characteristics and codon usage bias (CUB) is essential for advancing research on molecular markers and genetic diversity in A. tenerum. In this study, we sequenced the complete chloroplast genome of A. tenerum, revealing a length of 160,579 bp, with a GC content of 36.5%. The genome comprised 132 coding genes, including 87 protein-coding genes (CDSs), 8 rRNA genes, and 37 tRNA genes. Analysis of the 51 selected CDSs showed average GC1, GC2, and GC3 values of 46.95%, 39.52%, and 28.11%, respectively. The effective number of codons (ENC) ranged from 35.34% to 56.23%, with an average of 45.57%, indicating a weak CUB. Nucleotide composition analysis revealed unequal distribution of A, T, C, and G, with codon preference biased towards A or U. Neutrality plots, ENC-plots, and PR2-bias plots indicated that natural selection predominantly influences on CUB. A total of 18 optimal codons were identified. This study contributes genetic insights into A. tenerum and enhances our understanding of codon usage patterns in plant chloroplast genomes.
Full article
(This article belongs to the Section Molecular Plant Sciences)
►▼
Show Figures

Figure 1
Open AccessArticle
Transcriptome Analysis Reveals Differences in Molecular Mechanisms Between Salt-Tolerant and Salt-Sensitive Rice (Oryza sativa L.) Varieties Under Salt Stress
by
Yu Han, Chenyang Wu, Xue Ji, Mengran Yang, Hongyu Zhu, Zhongyou Pei, Mingnan Qu, Lijun Qu, Zhibin Li and Shuangyong Yan
Curr. Issues Mol. Biol. 2025, 47(10), 832; https://doi.org/10.3390/cimb47100832 - 10 Oct 2025
Abstract
To elucidate the molecular mechanisms underlying salt tolerance in rice (Oryza sativa L.), this study investigated differential transcriptional responses during the tillering stage. Salt-tolerant (N14) and salt-sensitive (N6) varieties were subjected to 0.3% and 0.6% NaCl treatments for 72 h, and their
[...] Read more.
To elucidate the molecular mechanisms underlying salt tolerance in rice (Oryza sativa L.), this study investigated differential transcriptional responses during the tillering stage. Salt-tolerant (N14) and salt-sensitive (N6) varieties were subjected to 0.3% and 0.6% NaCl treatments for 72 h, and their transcriptomes were analyzed via RNA-Seq. The results revealed distinct response strategies: 372 differentially expressed genes (DEGs) were identified in N14 and 393 in N6, with only 17 genes responding similarly. Gene Ontology (GO) analysis showed the tolerant N14 activated protein phosphorylation and lipid transport, primarily in the membrane and extracellular regions (e.g., ATP binding), whereas the sensitive N6 activated photosynthesis and protein folding, localized to chloroplasts and peroxisomes. KEGG analysis highlighted the activation of “Plant-pathogen interaction” in N14 versus “Metabolic pathways” in N6. Differential transcription factor activation was also observed, with N14 mobilizing 52 TFs (mainly WRKY and MYB) and N6 mobilizing 36 TFs (mainly MYB and b-ZIP). This study demonstrates that N14 and N6 utilize significantly different molecular pathways to cope with salinity, providing a crucial theoretical foundation for identifying novel salt tolerance genes and developing molecular breeding strategies.
Full article
(This article belongs to the Section Molecular Plant Sciences)
►▼
Show Figures

Figure 1
Open AccessArticle
Identification and Validation of Iron Metabolism-Related Biomarkers in Endometriosis: A Mendelian Randomization and Single-Cell Transcriptomics Study
by
Juan Du, Zili Lv and Xiaohong Luo
Curr. Issues Mol. Biol. 2025, 47(10), 831; https://doi.org/10.3390/cimb47100831 - 9 Oct 2025
Abstract
Studies have shown that the iron concentration in the peritoneal fluid of women is associated with the severity of endometriosis. Therefore, investigation of iron metabolism-related genes (IM-RGs) in endometriosis holds significant implications for both prevention and therapeutic strategies in affected patients. Differentially expressed
[...] Read more.
Studies have shown that the iron concentration in the peritoneal fluid of women is associated with the severity of endometriosis. Therefore, investigation of iron metabolism-related genes (IM-RGs) in endometriosis holds significant implications for both prevention and therapeutic strategies in affected patients. Differentially expressed IM-RGs (DEIM-RGs) were identified by intersecting IM-RGs with differentially expressed genes derived from GSE86534. Mendelian randomization analysis was employed to determine DEIM-RGs causally associated with endometriosis, with subsequent verification through sensitivity analyses and the Steiger test. Biomarkers associated with IM-RGs in endometriosis were validated using expression data from GSE86534 and GSE105764. Functional annotation, regulatory network construction, and immunological profiling were conducted for these biomarkers. Single-cell RNA sequencing (scRNA-seq) (GSE213216) was utilized to identify distinctively expressed cellular subsets between endometriosis and controls. Experimental validation of biomarker expression was performed via reverse transcription–quantitative polymerase chain reaction (RT-qPCR). BMP6 and SLC48A1, biomarkers indicative of cellular BMP response, were influenced by a medicus variant mutation that inactivated PINK1 in complex I, concurrently enriched by both biomarkers. The lncRNA NEAT1 regulated BMP6 through hsa-mir-22-3p and hsa-mir-124-3p, while SLC48A1 was modulated by hsa-mir-423-5p, hsa-mir-19a-3p, and hsa-mir-19b-3p. Immune profiling revealed a negative correlation between BMP6 and monocytes, whereas SLC48A1 displayed a positive correlation with activated natural killer cells. scRNA-seq analysis identified macrophages and stromal stem cells as pivotal cellular components in endometriosis, exhibiting altered self-communication networks. RT-qPCR confirmed elevated expression of BMP6 and SLC48A1 in endometriosis samples relative to controls. Both BMP6 and SLC48A1 were consistently overexpressed in endometriosis, reinforcing their potential as biomarkers. Moreover, macrophages and stromal stem cells were delineated as key contributors. These findings provide novel insights into therapeutic and preventive approaches for patients with endometriosis.
Full article
(This article belongs to the Section Bioinformatics and Systems Biology)
►▼
Show Figures

Figure 1
Open AccessArticle
IL-2 Receptor Expression in Renal Cell Carcinoma Cells: IL-2 Influences Cell Survival and Induces Cell Death
by
Sophie Grigolo, Isabelle Fellay and Luis Filgueira
Curr. Issues Mol. Biol. 2025, 47(10), 830; https://doi.org/10.3390/cimb47100830 - 9 Oct 2025
Abstract
Renal cell carcinoma (RCC) is the most common form of kidney cancer in adults. Immunotherapy, such as the application of interleukin-2 (IL-2), is a crucial treatment. It is known that IL-2 is involved in the upregulation of the anti-tumor immune response; however, a
[...] Read more.
Renal cell carcinoma (RCC) is the most common form of kidney cancer in adults. Immunotherapy, such as the application of interleukin-2 (IL-2), is a crucial treatment. It is known that IL-2 is involved in the upregulation of the anti-tumor immune response; however, a direct action of IL-2 on RCC cells has not yet been demonstrated. In this project, we aimed to investigate the expression and the functionality of the IL-2Rα, IL-2Rβ, and IL-2Rγ subunits on the four human RCC cell lines A-498, ACHN, Caki-1, and Caki-2. The expression of the three subunit genes was investigated via PCR, agarose gel of PCR products, Western blot, and flow cytometry. IL-2R functionality was assessed in RCC cells cultured with or without rhIL-2 using MTT and BrdU assays to investigate cell viability and proliferation; LDH assays, Live-or-Dye staining, and Annexin V/PI staining to study cell death; and Western blot to detect apoptotic markers, cleaved PARP, and cleaved caspases 3 and 9. Expression of IL-2Rα, IL-2Rβ, and IL-2Rγ subunits in the four cell lines was observed at the protein level with Western blot. Flow cytometry confirmed the cell-surface expression of IL-2Rα, IL-2Rβ, and IL-2Rγ subunits. In addition, we observed that rhIL-2 influenced cell survival/proliferation and cell death, depending on the cell line. We conclude that IL-2R is functional in RCC cells and that rhIL-2 could be used as a therapeutic option to act directly on RCC cells. However, further studies are required to elucidate the signaling pathways triggered by the IL-2-receptor binding on RCC cells.
Full article
(This article belongs to the Section Molecular Medicine)
►▼
Show Figures

Figure 1
Open AccessArticle
Regulation of PD-L1 Protein Expression by the E3 Ubiquitin Ligase GP78
by
Madhumita Chatterjee, Julio M. Pimentel, Jun-Ying Zhou, Thamarahansi Mugunamalwaththa, Zhe Yang, Avraham Raz and Gen Sheng Wu
Curr. Issues Mol. Biol. 2025, 47(10), 829; https://doi.org/10.3390/cimb47100829 - 9 Oct 2025
Abstract
Immune checkpoint inhibitors (ICIs), including PD-L1 inhibitors, have been approved by the FDA for the treatment of cancers; however, only a small number of cancer patients benefit from these ICIs. Furthermore, the development of drug resistance to this type of treatment is often
[...] Read more.
Immune checkpoint inhibitors (ICIs), including PD-L1 inhibitors, have been approved by the FDA for the treatment of cancers; however, only a small number of cancer patients benefit from these ICIs. Furthermore, the development of drug resistance to this type of treatment is often inevitable. The mechanisms of resistance to PD-L1 inhibitors can be attributed, in part, to an incomplete understanding of the regulation of PD-L1 protein expression. In this study, we identified the role of the E3 ligase GP78, also known as the Autocrine Motility Factor Receptor (AMFR), in the regulation of PD-L1 protein levels. We show that GP78 physically interacts with PD-L1, which is confirmed by IP and Western blotting and is supported by molecular modelling using AlphaFold2. Our modeling studies predict that the interface amino acids of the Ig1 domain of PD-L1 interact with the RING domain and a β-hairpin preceding the CUE domain of GP78. The crystal structure of the PD-1/PD-L1 complex reveals that the interaction with PD-1 is mediated by the Ig1 domain of PD-L1. Furthermore, proteasomal degradation of PD-L1 has been observed via GP78-mediated K48-linked ubiquitination, indicating a key regulatory role for GP78 in the downregulation of PD-L1. Because GP78 expression is inversely correlated with PD-L1 levels in cancer, these findings may have clinical implications for predicting tumor immune evasion and patient response to PD-1/PD-L1 blockade therapies. Taken together, these findings identify a previously unknown mechanism by which GP78 targets PD-L1 for ubiquitination and subsequent degradation in cancer cells, and suggest that blocking the interaction between PD-L1 and PD-1 by an E3 ligase is a novel strategy to improve immunotherapies for cancer patients.
Full article
(This article belongs to the Section Molecular Medicine)
►▼
Show Figures

Figure 1
Open AccessArticle
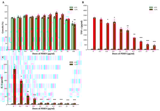
Saucerneol D Suppresses the Growth of Helicobacter pylori and Their Virulence Factors
by
Su Man Kim, Hyun Jun Woo, Zhongduo Yang, Tiankun Zhao, Ji Yeong Yang and Sa-Hyun Kim
Curr. Issues Mol. Biol. 2025, 47(10), 828; https://doi.org/10.3390/cimb47100828 - 9 Oct 2025
Abstract
Helicobacter pylori infects the human stomach and causes various gastrointestinal diseases. Saucerneol D is a type of lignan, which is a polyphenol compound that exists naturally in plants, and it is abundant in flaxseed, sesame seeds, whole grains, vegetables, and fruits. Saucerneol D
[...] Read more.
Helicobacter pylori infects the human stomach and causes various gastrointestinal diseases. Saucerneol D is a type of lignan, which is a polyphenol compound that exists naturally in plants, and it is abundant in flaxseed, sesame seeds, whole grains, vegetables, and fruits. Saucerneol D is found in Saurus chinensis extract and has been reported to exert a variety of effects, such as antioxidant and anti-inflammatory abilities. However, its antibacterial effect against H. pylori has not been reported; therefore, we analyzed the effect of saucerneol D on H. pylori in the present study. Changes in the expression of pathogenic factors and gene transcription in H. pylori were observed after treatment with saucerneol D using Western blotting and RT-PCR. It was confirmed that saucerneol D suppressed the growth of H. pylori by decreasing the expression of the genes dnaN and polA, which are required for bacterial replication. Saucerneol D also reduced the secretion of the major pathogenic toxin protein, CagA, by downregulating the expression of type IV secretion system-composing proteins. Furthermore, saucerneol D reduced ammonia production by inhibiting the expression of urease proteins, which are essential for the survival of H. pylori in the acidic gastric environment. Additionally, saucerneol D decreased the expression of flaB, potentially reducing motility. Finally, it was confirmed that the expression of the sabA gene, associated with cell adhesion, was reduced. These results suggest that saucerneol D inhibits the growth of H. pylori and the expression of several pathogenic factors, indicating that saucerneol D has an antimicrobial effect against H. pylori.
Full article
(This article belongs to the Special Issue Applications of Natural and Pseudo-Natural Products in Drug Discovery and Development 2025)
►▼
Show Figures

Graphical abstract
Open AccessReview
Beyond the Cup: Coffee Extracts as Modulators of Periodontal Inflammation and Bone Remodeling
by
Janvi Mody, Deamah Aleisa, Harshal Modh, Purnima Sainani, Serge Dibart and Weiyuan Ma
Curr. Issues Mol. Biol. 2025, 47(10), 827; https://doi.org/10.3390/cimb47100827 - 8 Oct 2025
Abstract
Alveolar bone loss is a defining feature of periodontitis and a principal cause of tooth loss worldwide. Driven by a dysregulated host immune response to chronic bacterial infection, periodontitis initiates a cascade of inflammatory events that lead to an imbalance in bone remodeling,
[...] Read more.
Alveolar bone loss is a defining feature of periodontitis and a principal cause of tooth loss worldwide. Driven by a dysregulated host immune response to chronic bacterial infection, periodontitis initiates a cascade of inflammatory events that lead to an imbalance in bone remodeling, favoring osteoclastic activity. While conventional periodontal therapies aim to control infection and inflammation, they often fall short in preserving bone integrity. As a result, interest has grown in adjunctive strategies targeting molecular pathways involved in bone metabolism. Among potential candidates, coffee, a globally consumed beverage often perceived as detrimental to health, has gained attention for its complex array of bioactive compounds, including caffeine, chlorogenic acids, and polyphenols. These compounds have demonstrated anti-inflammatory, antioxidant, and osteo-modulatory effects in various biological contexts. Despite coffee’s reputation as a potential health risk, its complex composition presents a paradox, necessitating an investigation into how its bioactive constituents may mitigate periodontal tissue destruction. The novelty of this short review lies in its integration of in vitro, animal, and epidemiologic evidence to delineate the dose- and context-dependent effects of coffee polyphenols, particularly chlorogenic and ferulic acids, on periodontal inflammation and alveolar bone remodeling, with special emphasis on osteoclast-related mechanisms that have not been synthesized previously. Caffeine can influence osteoblast and osteoclast activity in a dose-dependent manner, while chlorogenic acids (CGA) and polyphenols exert radical-scavenging and cytokine-suppressing activity that may reduce inflammatory bone loss. However, their efficacy is influenced by coffee species, cultivation, roasting, and extraction methods. This review evaluates current evidence and proposes directions for optimizing coffee-based formulations to support alveolar bone preservation in periodontitis.
Full article
(This article belongs to the Special Issue Molecular Insights: Mechanisms Underlying the Biological Activities of Natural Products—2nd Edition)
►▼
Show Figures

Figure 1
Open AccessArticle
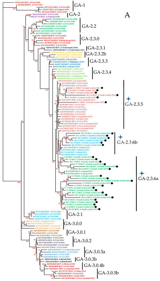
Equal Prevalence of Genotypes ON1 and BA of Human Orthopneumovirus in Riyadh, Saudi Arabia, in 2022
by
Anwar Ahmed, Abdulkarim Alhetheel, Fahad N. Almajhdi, Shama Parveen, Muslim M. AlSaadi and Khalid F. Al-Mobaireek
Curr. Issues Mol. Biol. 2025, 47(10), 826; https://doi.org/10.3390/cimb47100826 - 8 Oct 2025
Abstract
Human orthopneumovirus (HOPV) is a major cause of acute respiratory tract infection (ARI) in children around the world. The present study was conceptualized to detect and characterize human orthopneumovirus in 640 NPAs collected from symptomatic ARI pediatric patients younger than 2 years of
[...] Read more.
Human orthopneumovirus (HOPV) is a major cause of acute respiratory tract infection (ARI) in children around the world. The present study was conceptualized to detect and characterize human orthopneumovirus in 640 NPAs collected from symptomatic ARI pediatric patients younger than 2 years of age. The samples were collected from a hospital in Riyadh, Saudi Arabia, during winter 2022. Orthopneumovirus was detected in 98 (15.31%) of the 640 NPAs. No significant difference in the prevalence of HOPV-A (49%) and HOPV-B (51%) was observed during the study period as they circulated at similar frequencies. The HOPV-A strains (33) and HOPV-B strains (47) clustered into ON1 and BA genotype, respectively. The ON1 genotypes were further categorized into the subgenotype GA-2.3 and three different lineages, GA-2.3.5, GA-2.3.6a, and GA-2.3.6b, whereas the BA genotypes were categorized into the GB-5.0 subgenotype, entirely belonging to the GB-5.0.5a lineage. This is the first report to characterize orthopneumovirus strains from Saudi Arabia using a recently reported method. Several mutations, a few N-/O-glycosylation sites, and some purifying selections were observed in both the ON1 and BA genotypes. The present study demonstrates the equal prevalence of the ON1 and BA genotypes, in contrast to earlier reports on HOPV-A prevalence in the region. Understanding the change in the genotype distribution of HOPV requires the uninterrupted surveillance and genetic characterization of HOPV in circulating respiratory infections. These findings may contribute to a better understanding of HOPV evolution and the dynamics of its distribution at the local and global levels, resulting in improved understanding of epidemics.
Full article
(This article belongs to the Section Molecular Microbiology)
►▼
Show Figures

Figure 1
Open AccessArticle
The Interventional Effects and Mechanisms of Lonidamine in Combination with Apigenin on Colorectal Cancer
by
Yi Zhou, Jiahao Shi, Mengjie Zhang, Hua Yang and Jian Fei
Curr. Issues Mol. Biol. 2025, 47(10), 825; https://doi.org/10.3390/cimb47100825 - 8 Oct 2025
Abstract
Colorectal cancer (CRC) is the second most prevalent cancer globally and remains a significant cause of cancer-related mortality. The limited efficacy and toxicities of conventional therapies underscore the urgent need for novel treatments. Lonidamine (LND), a synthetic indazole-3-carboxylic acid derivative, possesses anticancer properties,
[...] Read more.
Colorectal cancer (CRC) is the second most prevalent cancer globally and remains a significant cause of cancer-related mortality. The limited efficacy and toxicities of conventional therapies underscore the urgent need for novel treatments. Lonidamine (LND), a synthetic indazole-3-carboxylic acid derivative, possesses anticancer properties, yet its clinical use is limited by toxic side effects. Apigenin (AP), a naturally occurring flavonoid present in a variety of fruits and vegetables, has been observed to enhance the efficacy of conventional chemotherapy regimens while mitigating associated side effects. In this study, we explored the potential synergistic anticancer effects and mechanisms of combining LND with AP in colon cancer cell lines MC38 and CT26. The results showed that LND and AP in combination synergistically inhibited the growth of colon cancer cells. In vitro, the combination therapy inhibited cell migration, induced cell cycle arrest in the G2/M phase, and promoted apoptosis by downregulating Bcl-2 and upregulating Bax expression. It disrupted glycolysis by reducing HK2 and GLUT1 expression, resulting in decreased glucose consumption and lactate production. Additionally, our findings suggested that the co-administration led to nucleotide depletion and disrupted NAD+ metabolism. The synergistic anticancer effect of LND combined with AP was also validated in MC38 tumor-bearing mice. These findings provide preliminary evidence that the combination of LND and AP may exert beneficial effects against CRC.
Full article
(This article belongs to the Special Issue Targeted Therapeutic Approaches in Cancer: Combining Natural Compounds and Conventional Drugs)
►▼
Show Figures

Figure 1
Open AccessArticle
Association Between Body Mass Index and the Composition of Leucocyte-Poor Platelet-Rich Plasma: Implications for Personalized Approaches in Musculoskeletal Medicine
by
Hadrian Platzer, Alena Bork, Malte Wellbrock, Ghazal Pourbozorg, Simone Gantz, Reza Sorbi, Ravikumar Mayakrishnan, Sébastien Hagmann, Yannic Bangert and Babak Moradi
Curr. Issues Mol. Biol. 2025, 47(10), 824; https://doi.org/10.3390/cimb47100824 - 8 Oct 2025
Abstract
Platelet-rich plasma (PRP) has gained attention in regenerative medicine due to its bio-active proteins with tissue-healing potential. However, heterogeneity in PRP composition remains a major challenge for reproducibility and standardization. Given that body mass index (BMI) affects systemic blood parameters, we investigated whether BMI
[...] Read more.
Platelet-rich plasma (PRP) has gained attention in regenerative medicine due to its bio-active proteins with tissue-healing potential. However, heterogeneity in PRP composition remains a major challenge for reproducibility and standardization. Given that body mass index (BMI) affects systemic blood parameters, we investigated whether BMI affects the cellular and molecular composition of PRP. Seventy-three participants were stratified into normal weight, overweight, and obese groups. PRP was prepared using a double-syringe system, and platelet activation was induced by freeze–thaw cycles. Whole blood and PRP cell counts were analyzed, and IL6, IGF1, HGF, and PDGF-BB levels in PRP were quantified by ELISA. Platelet enrichment and levels of IGF1, HGF, and PDGF-BB in PRP did not significantly differ between BMI groups. In contrast, IL6 concentrations were higher in normal-weight compared to overweight and obese individuals. Moreover, BMI-related associations emerged between platelet counts and PDGF-BB, and between PRP proteins and sex or caffeine intake, suggesting a more complex BMI-specific modulation of PRP composition. In conclusion, our findings support considering BMI as a relevant factor in PRP therapy. Incorporating BMI into PRP standardization strategies could improve reproducibility and support personalized regenerative approaches.
Full article
(This article belongs to the Special Issue Feature Papers in Molecular Medicine 2025)
►▼
Show Figures

Figure 1
Open AccessArticle
TMPRSS2 Expression in Lung Tissue of Prostatic Adenocarcinoma Patients: Androgen Deprivation Therapy and Relevance to SARS-CoV-2 Infection
by
Marcela Riveros Angel, David Loeffler, Ahmad Charifa, Ryan B. Sinit, Taylor Amery, Beyza Cengiz, Tomasz M. Beer and George V. Thomas
Curr. Issues Mol. Biol. 2025, 47(10), 823; https://doi.org/10.3390/cimb47100823 - 8 Oct 2025
Abstract
Severe acute respiratory syndrome coronavirus 2 (SARS-CoV-2) cellular entry is facilitated by transmembrane protease serine 2 (TMPRSS2), which is regulated by the androgen receptor (AR). Androgen deprivation therapy (ADT), widely used in prostate cancer treatment, may potentially modulate TMPRSS2 expression, affecting SARS-CoV-2 infection
[...] Read more.
Severe acute respiratory syndrome coronavirus 2 (SARS-CoV-2) cellular entry is facilitated by transmembrane protease serine 2 (TMPRSS2), which is regulated by the androgen receptor (AR). Androgen deprivation therapy (ADT), widely used in prostate cancer treatment, may potentially modulate TMPRSS2 expression, affecting SARS-CoV-2 infection susceptibility and severity. We evaluated the impact of ADT on pulmonary TMPRSS2 expression in prostate cancer patients and analyzed differences in expression patterns associated with specific ADT regimens. We examined TMPRSS2 immunohistochemical expression in lung tissue from 20 consecutive autopsy cases of men with prostate cancer (6 receiving ADT at time of death), compared with non-ADT prostate cancer patients and age-matched women controls. Histoscores were calculated by assessing the percentage and intensity of pneumocyte TMPRSS2 expression. Prostate cancer patients receiving ADT showed significantly reduced pulmonary TMPRSS2 expression compared to non-ADT patients (mean histoscores: 152.7 vs. 225.0, p = 0.037) and age-matched women controls (mean histoscores: 152.7 vs. 238.0, p = 0.024). Direct AR antagonists (apalutamide, bicalutamide) produced greater TMPRSS2 suppression than Gonadotropin-Releasing Hormone modulators or androgen biosynthesis inhibitors. No significant correlation was observed between the TMPRSS2 expression and Gleason score, PSA levels, or underlying lung pathology. Our findings demonstrate that ADT significantly reduces pulmonary TMPRSS2 expression, with direct AR antagonists showing the strongest effect. This suggests a potential mechanistic explanation for differential COVID-19 susceptibility and provides a rationale for investigating AR-targeted therapies as potential protective interventions against SARS-CoV-2 infection severity.
Full article
(This article belongs to the Special Issue Molecular Research of Urological Diseases)
►▼
Show Figures

Figure 1
Open AccessReview
Molecular Mechanisms and Clinical Implications of Fibroblast Growth Factor Receptor 2 Signaling in Gastrointestinal Stromal Tumors
by
Yanyun Hong, Xiaodong Wang, Chunhui Shou and Xiaosun Liu
Curr. Issues Mol. Biol. 2025, 47(10), 822; https://doi.org/10.3390/cimb47100822 - 5 Oct 2025
Abstract
Introduction: Gastrointestinal stromal tumors (GISTs) are primarily driven by mutations in KIT (KIT proto-oncogene receptor tyrosine kinase) or PDGFRA (platelet-derived growth factor receptor alpha), but resistance to tyrosine kinase inhibitors (TKIs) such as imatinib remains a major clinical challenge. Alterations
[...] Read more.
Introduction: Gastrointestinal stromal tumors (GISTs) are primarily driven by mutations in KIT (KIT proto-oncogene receptor tyrosine kinase) or PDGFRA (platelet-derived growth factor receptor alpha), but resistance to tyrosine kinase inhibitors (TKIs) such as imatinib remains a major clinical challenge. Alterations in fibroblast growth factor receptor 2 (FGFR2), although rare, are emerging as important contributors to tumor progression and drug resistance. This review evaluates the molecular mechanisms, expression profiles, detection methods, and therapeutic implications of FGFR2 in GIST. Methods: We searched PubMed, Web of Science, Google Scholar, and ClinicalTrials.gov for studies published between January 2010 and June 2025, using combinations of keywords related to FGFR2, gastrointestinal stromal tumor, resistance mechanisms, gene fusion, amplification, polymorphisms, and targeted therapy. Eligible studies were critically assessed to distinguish GIST-specific data from evidence extrapolated from other cancers. Results:FGFR2 is expressed in multiple normal tissues and at variable levels in mesenchymal-derived tumors, including GIST. Its alterations occur in approximately 1–2% of GIST cases, most commonly as gene fusions (e.g., FGFR2::TACC2, <1%) or amplifications (1–2%); point mutations and clinically significant polymorphisms are extremely rare. These alterations activate the MAPK/ERK and PI3K/AKT pathways, contribute to bypass signaling, and enhance DNA damage repair, thereby promoting TKI resistance. Beyond mutations, mechanisms such as amplification, ligand overexpression, and microenvironmental interactions also play roles. FGFR2 alterations appear mutually exclusive with KIT/PDGFRA mutations but occasional co-occurrence has been reported. Current clinical evidence is largely limited to small cohorts, basket trials, or case reports. Conclusions:FGFR2 is an emerging oncogenic driver and biomarker of resistance in a rare subset of GISTs. Although direct evidence remains limited, particularly regarding DNA repair and polymorphisms, FGFR2-targeted therapies (e.g., erdafitinib, pemigatinib) show potential, especially in combination with TKIs or DNA-damaging agents. Future research should prioritize GIST-specific clinical trials, the development of FGFR2-driven models, and standardized molecular diagnostics to validate FGFR2 as a therapeutic target.
Full article
(This article belongs to the Section Molecular Medicine)
►▼
Show Figures

Figure 1
Open AccessArticle
Multi-Modal Biomarker Profiling of Tumor Microenvironment and Genomic Alterations to Enhance Immunotherapy Stratification in Melanoma
by
Meshack Bida, Thabiso Victor Miya, Tebogo Marutha, Rodney Hull, Mohammed Alaouna and Zodwa Dlamini
Curr. Issues Mol. Biol. 2025, 47(10), 821; https://doi.org/10.3390/cimb47100821 - 3 Oct 2025
Abstract
Tumor mutational burden (TMB) and tumor-infiltrating lymphocytes (TILs) are key biomarkers for predicting immunotherapy responses in cutaneous melanoma. The discordance between brisk TIL morphology and absent cytokine signals complicates immune profiling. We examined the interactions between TMB, TIL patterns, cytokine expression, and genomic
[...] Read more.
Tumor mutational burden (TMB) and tumor-infiltrating lymphocytes (TILs) are key biomarkers for predicting immunotherapy responses in cutaneous melanoma. The discordance between brisk TIL morphology and absent cytokine signals complicates immune profiling. We examined the interactions between TMB, TIL patterns, cytokine expression, and genomic alterations to uncover immune escape mechanisms and refine prognostic tools. A structure-based BRAF druggability analysis was performed to anchor the genomic findings in a therapeutic context. Primary cutaneous melanoma cases (N = 205) were classified as brisk (n = 65), non-brisk (n = 60), or absent TILs (n = 80) according to the American association for cancer research (AACR) guidelines. Inter-observer concordance was measured using intraclass correlation. Tumor necrosis factor alpha (TNF-α) and interferon gamma (IFN-γ) levels were graded using immunohistochemistry. Eleven brisk TIL cases lacking TNF-α expression were analyzed using the (Illumina TruSight Oncology 500, Illumina-San Diego, CA, USA). Dabrafenib docking to the BRAF ATP site was performed with Glide SP/XP and rescored with Prime MM-GBSA. Brisk TILs lacking cytokine signals suggested post-translational silencing of TNF-α/IFN-γ. Among the 11 profiled cases, eight exhibited high TMB and copy number alterations, with enrichment of nine metastasis/immune regulation genes. Inter-observer concordance was high (absent TILs, 95%; brisk TILs, 90.7%). BRAF docking yielded a canonical type-I pose and strong ATP pocket engagement (ΔG_bind −84.93 kcal·mol−1). Single biomarkers are insufficient for diagnosis. A multiparametric framework combining histology, cytokine immunohistochemistry (IHC), and genomic profiling enhances stratification and reveals immune escape pathways, with BRAF modeling providing a mechanistic anchor for the targeted therapy.
Full article
(This article belongs to the Section Molecular Medicine)
►▼
Show Figures

Figure 1
Open AccessArticle
Activation of Angiogenic TGF-β1 by Salbutamol Enhances Wound Contraction and Improves Healing in a Streptozotocin-Induced Diabetic Rat Model
by
Promise M. Emeka, Abdulaziz K. Al Mouslem, Hussien Almutawa, Malek Albandri, Hussain Alhmoud, Mohammed Alhelal, Zakaria Alhassan and Abdullah Alhamar
Curr. Issues Mol. Biol. 2025, 47(10), 820; https://doi.org/10.3390/cimb47100820 - 3 Oct 2025
Abstract
Wound healing is impaired under diabetic conditions due to reduced angiogenesis, thereby increasing the risk of wound-healing complications. Studies have shown that inhibition of α- and β-adrenoceptors delays wound healing. This study investigates the effects of topical salbutamol (TS) on STZ-induced diabetic wound
[...] Read more.
Wound healing is impaired under diabetic conditions due to reduced angiogenesis, thereby increasing the risk of wound-healing complications. Studies have shown that inhibition of α- and β-adrenoceptors delays wound healing. This study investigates the effects of topical salbutamol (TS) on STZ-induced diabetic wound healing in rats. The rats were divided into two initial groups: non-diabetic and diabetic. Diabetes mellitus was induced in the second group with STZ (65 mg/kg). Excision wounds were inflicted on the dorsal thoracic region, 1–1.5 cm away from the vertebral column on either side, following anesthesia on all groups. Group 2 was subdivided into untreated diabetic wounds, low-dose-TS-treated diabetic wounds (6.25 mg/mL), medium-dose-TS-treated diabetic wounds (12.5 mg/mL), and high-dose-TS-treated diabetic wounds (25 mg/mL), and were monitored for 14 days. Percentage wound contraction and the time required for complete wound closure were observed and recorded. In addition, oxidative stress and inflammatory markers such as NO, CRP, MPO, TGF-β1, TNF-α, IL-6, IL-1β, NO, and hexosamine were estimated in wound exudates and tissue over 14 days. TS treatment resulted in 100% wound contraction in all treated wounds within 14 days compared to untreated non-diabetic and diabetic wounds. Increased NO, TGF-β1, and hexosamine activity was observed in TS-treated wounds when compared to untreated diabetic wounds. In addition, TS treatment decreased the activity of IL-1β, TNF-α, IL-6, CRP, and MPO, all of which were elevated in the untreated diabetic wounds. The current study shows that the application of TS significantly improved diabetic wound contraction and aided the healing process. Angiogenic markers, such as TGF-β1 and NO, were prominently increased, supporting the role of sympathetic nerve stimulation in angiogenesis.
Full article
(This article belongs to the Special Issue Novel Pharmacological Strategies and Molecular Mechanisms in Nonclinical Research)
►▼
Show Figures

Figure 1
Open AccessArticle
Integrated Transcriptome and Metabolome Analyses Reveal the Roles of MADS-Box Genes in Regulating Flower Development and Metabolite Accumulation in Osmanthus fragran
by
Qian Zhang, Jie Yang, Xiangling Zeng, Hongguo Chen, Yingting Zhang, Guifu Zhang, Zeqing Li, Xuan Cai and Jingjing Zou
Curr. Issues Mol. Biol. 2025, 47(10), 819; https://doi.org/10.3390/cimb47100819 - 3 Oct 2025
Abstract
The MADS-box transcription factors play essential roles in various processes of plant growth and development. Here, we identified 107 MADS-box genes in Osmanthus fragrans Lour. genome (OfMADS), encoding proteins ranging from 61 to 608 amino acids. Phylogenetic analysis classified these genes
[...] Read more.
The MADS-box transcription factors play essential roles in various processes of plant growth and development. Here, we identified 107 MADS-box genes in Osmanthus fragrans Lour. genome (OfMADS), encoding proteins ranging from 61 to 608 amino acids. Phylogenetic analysis classified these genes into five subfamilies: MIKC*, MIKCC, Mα, Mβ, and Mγ, with conserved motif architectures within subfamilies. Tandem and whole-genome duplications were identified as key drivers of OfMADS expansion. Cis-regulatory element analysis revealed enrichment for hormone response and developmental regulatory motifs, implicating roles in growth and flowering processes. Transcriptome dynamics across six floral developmental stages (bolting to petal shedding) uncovered 78 differentially expressed OfMADS genes, including 16 exhibiting flower-specific expressions. Integrated metabolome profiling demonstrated robust correlations between critical OfMADS regulators and scent metabolites. This nexus suggests a potential role of these OfMADS in regulating specialized metabolite biosynthesis pathways. Our multi-omics study provides insights into the regulatory hierarchy of OfMADS in coordinating floral morphogenesis and the accumulation of economically significant metabolites in O. fragrans. These findings establish a foundation for subsequent functional validation and molecular breeding of horticultural traits.
Full article
(This article belongs to the Section Molecular Plant Sciences)
►▼
Show Figures

Figure 1

Journal Menu
► ▼ Journal MenuJournal Browser
► ▼ Journal Browser-
arrow_forward_ios
Forthcoming issue
arrow_forward_ios Current issue - Volumes not published by MDPI
- Vol. 42 (2021)
- Vol. 41 (2021)
- Vol. 40 (2021)
- Vol. 39 (2020)
- Vol. 38 (2020)
- Vol. 37 (2020)
- Vol. 36 (2020)
- Vol. 35 (2020)
- Vol. 34 (2019)
- Vol. 33 (2019)
- Vol. 32 (2019)
- Vol. 31 (2019)
- Vol. 30 (2019)
- Vol. 29 (2018)
- Vol. 28 (2018)
- Vol. 27 (2018)
- Vol. 26 (2018)
- Vol. 25 (2018)
- Vol. 24 (2017)
- Vol. 23 (2017)
- Vol. 22 (2017)
- Vol. 21 (2017)
- Vol. 20 (2016)
- Vol. 19 (2016)
- Vol. 18 (2016)
- Vol. 17 (2015)
- Vol. 16 (2014)
- Vol. 15 (2013)
- Vol. 14 (2012)
- Vol. 13 (2011)
- Vol. 12 (2010)
- Vol. 11 (2009)
- Vol. 10 (2008)
- Vol. 9 (2007)
- Vol. 8 (2006)
- Vol. 7 (2005)
- Vol. 6 (2004)
- Vol. 5 (2003)
- Vol. 4 (2002)
- Vol. 3 (2001)
- Vol. 2 (2000)
- Vol. 1 (1999)
Highly Accessed Articles
Latest Books
E-Mail Alert
News
Topics
Topic in
Brain Sciences, CIMB, Epigenomes, Genes, IJMS, DNA
Genetics and Epigenetics of Substance Use Disorders
Topic Editors: Aleksandra Suchanecka, Anna Maria Grzywacz, Kszysztof ChmielowiecDeadline: 15 November 2025
Topic in
Animals, CIMB, Genes, IJMS, DNA
Advances in Molecular Genetics and Breeding of Cattle, Sheep, and Goats
Topic Editors: Xiukai Cao, Hui Li, Huitong ZhouDeadline: 30 November 2025
Topic in
Biophysica, CIMB, Diagnostics, IJMS, IJTM
Molecular Radiobiology of Protons Compared to Other Low Linear Energy Transfer (LET) Radiation
Topic Editors: Francis Cucinotta, Jacob RaberDeadline: 20 December 2025
Topic in
BioTech, DNA, Genes, IJMS, CIMB
Single-Cell Technologies: From Research to Application
Topic Editors: Ken-Hong Lim, Chung-Der Hsiao, Pei-Ming YangDeadline: 31 December 2025

Conferences
Special Issues
Special Issue in
CIMB
Molecular Roles of Neutrophil Extracellular Traps in Immune Responses and Disease
Guest Editor: Sofía S. JerezDeadline: 30 October 2025
Special Issue in
CIMB
The Molecular Pathways Involved in Atopic Dermatitis: Implications for Targeted Therapy
Guest Editor: Ciro Martins GomesDeadline: 30 October 2025
Special Issue in
CIMB
Natural Products in Biomedicine and Pharmacotherapy, 2nd Edition
Guest Editor: Ahmed Ezat El ZowalatyDeadline: 31 October 2025
Special Issue in
CIMB
Challenges and Advances in Bioinformatics and Computational Biology
Guest Editor: Haijun GongDeadline: 31 October 2025
Topical Collections
Topical Collection in
CIMB
Feature Papers in Current Issues in Molecular BiologyCollection Editor: Madhav Bhatia
Topical Collection in
CIMB
Molecular Mechanisms in Human Diseases
Collection Editor: Roberto Campagna
Topical Collection in
CIMB
Feature Papers Collection in Molecular Microbiology
Collection Editor: Bruce Seal
Topical Collection in
CIMB
Advancements in Molecular Biology and Pharmaceutical Science
Collection Editor: Arun Butreddy