Previous Issue
Volume 15, November
 
 

Biomolecules, Volume 15, Issue 12 (December 2025) – 29 articles

  • Issues are regarded as officially published after their release is announced to the table of contents alert mailing list.
  • You may sign up for e-mail alerts to receive table of contents of newly released issues.
  • PDF is the official format for papers published in both, html and pdf forms. To view the papers in pdf format, click on the "PDF Full-text" link, and use the free Adobe Reader to open them.
Order results
Result details
Section
Select all
Export citation of selected articles as:
20 pages, 1200 KB  
Review
Arteriovenous Malformations (AVMs): Molecular Pathogenesis, Clinical Features, and Emerging Therapeutic Strategies
by Nga Le, Yan Li, Gianni Walker, Bao-Ngoc Nguyen, Arash Bornak, Sapna K. Deo, Omaida C. Velazquez and Zhao-Jun Liu
Biomolecules 2025, 15(12), 1661; https://doi.org/10.3390/biom15121661 - 27 Nov 2025
Abstract
Arteriovenous malformations (AVMs) are fast-flow vascular malformations formed by direct artery-to-vein shunts without an intervening capillary bed, which increases the risk of hemorrhage and organ-specific damage. A synthesis of recent advances shows that AVMs arise from interplay between germline susceptibility (ENG, [...] Read more.
Arteriovenous malformations (AVMs) are fast-flow vascular malformations formed by direct artery-to-vein shunts without an intervening capillary bed, which increases the risk of hemorrhage and organ-specific damage. A synthesis of recent advances shows that AVMs arise from interplay between germline susceptibility (ENG, ACVRL1, SMAD4, RASA1, EPHB4), somatic mosaicism (KRAS, MAP2K1, PIK3CA), perturbed signaling (TGF-β/BMP, Notch, VEGF, PI3K/AKT, RAS/MAPK), hemodynamic stress, and inflammation. Multimodal imaging—digital subtraction angiography (DSA), MRI/MRA with perfusion and susceptibility sequences, CTA, Doppler ultrasound, and 3D rotational angiography—underpins diagnosis and risk stratification, while arterial spin labeling and 4D flow techniques refine hemodynamic assessment. Management is individualized and multidisciplinary, combining endovascular embolization, microsurgical resection, and stereotactic radiosurgery (SRS); a non-surgical approach and monitoring remain reasonable for some asymptomatic AVMs. Device and technique innovations (detachable-tip microcatheters, pressure-cooker approaches, and newer liquid embolics such as PHIL and Squid) have broadened candidacy, and precision-medicine strategies, including pathway-targeted pharmacotherapy, are emerging for syndromic and somatic-mutation–driven AVMs. Animal models and computational/radiomics tools increasingly guide hypothesis generation and treatment selection. We outline practical updates and future priorities: integrated genomic-imaging risk scores, genotype-informed medical therapy, rational hybrid sequencing, and long-term outcome standards focused on hemorrhage prevention and quality of life. Full article
(This article belongs to the Section Molecular Medicine)
Show Figures

Figure 1

23 pages, 3274 KB  
Article
Mechanism of Action of Zinc Oxide Nanoparticles as an Antibacterial Agent Against Streptococcus mutans
by Raphaelle Emram, Ronit Vogt Sionov, Vitaly Gutkin, Asaf Wilensky, Doron Steinberg and Rawi Assad
Biomolecules 2025, 15(12), 1660; https://doi.org/10.3390/biom15121660 - 27 Nov 2025
Abstract
Oral microbial biofilms play a critical role in the development of various oral infectious diseases, including periodontitis and tooth caries, with Streptococcus mutans recognized as a key biofilm-forming bacterium due to its strong adhesion and acidogenic capacity. Zinc oxide nanoparticles (ZnO NPs) have [...] Read more.
Oral microbial biofilms play a critical role in the development of various oral infectious diseases, including periodontitis and tooth caries, with Streptococcus mutans recognized as a key biofilm-forming bacterium due to its strong adhesion and acidogenic capacity. Zinc oxide nanoparticles (ZnO NPs) have demonstrated antibacterial properties against various bacteria. This study investigated the antibacterial and antibiofilm properties of ZnO NPs on S. mutans and elucidated their mode of action. Bacterial cultures were exposed to increasing concentrations of ZnO NPs, and planktonic growth, biofilm biomass and biofilm metabolic activity were measured. Complementary assays assessed bacterial ATP content, pH shift in the media, reactive oxygen species (ROS) production, membrane integrity (SYTO 9/PI live/dead staining) and membrane potential. Morphological changes were examined by high-resolution scanning electron microscopy (HR-SEM), while gene expression was analyzed by real-time qPCR. We observed that ZnO NPs inhibited S. mutans growth and biofilm formation in a dose-dependent manner, with both the minimum inhibitory and biofilm inhibitory concentration of 0.5 mg/mL. ZnO NP treatment disrupted bacterial membranes, caused cytoplasmic leakage, and induced ROS production. EPS production determined by Congo Red staining was significantly reduced. Gene expression analysis revealed significant upregulation of vicR, luxS, wapA, gtpB, nox and ftsZ, and downregulation of spaP, gtpC and atpB. In conclusion, ZnO NPs compromise S. mutans viability and biofilm development through oxidative stress and membrane disruption, highlighting their potential use as bioactive materials in oral healthcare. Full article
(This article belongs to the Section Chemical Biology)
Show Figures

Figure 1

20 pages, 3910 KB  
Article
Red Midge Larvae Are an Invertebrate Alternative Diet to Beef Liver for Planarian Husbandry
by Jonah Pacis, Danielle Ireland, Evangeline Coffinas, Jerome Sheehan, Kate Sun and Eva-Maria S. Collins
Biomolecules 2025, 15(12), 1659; https://doi.org/10.3390/biom15121659 - 27 Nov 2025
Abstract
Freshwater planarians are an emerging model for toxicology and neuroscience because of their amenability to rapid behavioral screening and remarkable ability to regenerate a cephalized nervous system. As invertebrates, planarians can help reduce the use of vertebrates in research; however, laboratories typically maintain [...] Read more.
Freshwater planarians are an emerging model for toxicology and neuroscience because of their amenability to rapid behavioral screening and remarkable ability to regenerate a cephalized nervous system. As invertebrates, planarians can help reduce the use of vertebrates in research; however, laboratories typically maintain planarians on diets of homogenized organic beef or chicken liver, raising ethical concerns with feeding a vertebrate diet. Organic liver is difficult to obtain, and preparation methods vary, introducing intra- and interlaboratory variability. Here, we show that Dugesia japonica planarians can be maintained for over a year on commercially available red midge larvae (RML), a natural prey of freshwater planarians. We found only minor effects on reproduction and gene expression. To explore dietary effects on behavior and chemical sensitivity, we compared the results of a chemical screen using dimethyl sulfoxide, diazinon, and fluoxetine on adult and regenerating D. japonica. We found that differences in potency and bioactivity for planarians on liver and RML diets were on par with inter-experiment variability of planarians fed the same diet. We also show that RNA interference is feasible with RML. Because RML requires no preparation and sustains planarian populations long-term, this invertebrate diet can substitute liver and help reduce the use of vertebrates in research. Full article
(This article belongs to the Special Issue The Planarian Model in Pharmacology, Toxicology, and Neuroscience)
Show Figures

Figure 1

15 pages, 291 KB  
Article
Bioactivity and Chemical Profiling of the Sea-Ice Microalga Microglena antarctica (Chlorophyceae)
by Riccardo Trentin, Emanuela Moschin, Luísa Custódio and Isabella Moro
Biomolecules 2025, 15(12), 1658; https://doi.org/10.3390/biom15121658 - 27 Nov 2025
Abstract
Antarctic algae have evolved in extreme environmental conditions, developing unique metabolic adaptations with significant biotechnological potential. In this study, we explored the bioactivity of the sea-ice microalga Microglena antarctica by preparing acetone and methanol extracts from biomass cultivated at 4, 8, and 16 [...] Read more.
Antarctic algae have evolved in extreme environmental conditions, developing unique metabolic adaptations with significant biotechnological potential. In this study, we explored the bioactivity of the sea-ice microalga Microglena antarctica by preparing acetone and methanol extracts from biomass cultivated at 4, 8, and 16 °C. These extracts were screened for their in vitro antioxidant properties and inhibitory activities on enzymes related to Alzheimer’s disease (acetylcholinesterase: AChE, butyrylcholinesterase: BChE), type 2 diabetes mellitus (T2DM, α-glucosidase, α-amylase), obesity (lipase), and hyperpigmentation (tyrosinase). Our screening revealed a high capacity of acetone extracts to scavenge the ABTS•+ radical (EC50 ranging from 3.57 to 4.18 mg mL−1), along with strong copper chelating activity in both acetone and methanol extracts (EC50 values of 6.31 and 6.41 mg mL−1). Relevant inhibition towards α-amylase (IC50 values of 3.34 and 4.53 mg mL−1) and tyrosinase (with IC50 ranging from 3.82 to 5.47 mg mL−1) was reported for acetone and methanol extracts, respectively. UHPLC-HRMS-based profiling revealed the presence of lipidic molecules, such as glycolipids, phospholipids, and betaine lipids with polyunsaturated carbon chains, together with carotenoids, including canthaxanthin and adonixanthin, which are likely responsible for the observed bioactivities. Full article
(This article belongs to the Special Issue Recent Advances in Bioactive Compounds from Microalgae)
16 pages, 5177 KB  
Article
Combinatorial Antimicrobial Effects of Imidazolium-Based Ionic Liquids and Antifungals on Model Fungal Organisms
by Jesus G. Calixto, Peter R. Fetz, Daniel Ammerman, Yesenia R. Flores, Gregory A. Caputo, Timothy D. Vaden and Benjamin R. Carone
Biomolecules 2025, 15(12), 1657; https://doi.org/10.3390/biom15121657 - 27 Nov 2025
Abstract
Ionic Liquids (IL) are a unique class of molten salts, with specific formulations exhibiting antimicrobial properties. Several recent studies have highlighted the ability of ILs to form micelles, permeabilize the plasma membrane, and destabilize cellular structure, ultimately initiating cell death. Moreover, while these [...] Read more.
Ionic Liquids (IL) are a unique class of molten salts, with specific formulations exhibiting antimicrobial properties. Several recent studies have highlighted the ability of ILs to form micelles, permeabilize the plasma membrane, and destabilize cellular structure, ultimately initiating cell death. Moreover, while these membrane-destabilizing properties are cytotoxic to most cellular organisms at high concentrations, their membrane destabilization capability at lower concentrations may lead to improvements in drug delivery for combinatorial therapies against specific microbes. Work presented in this study aimed to identify a synergistic relationship between ILs, 1-n-Hexyl-3-methylimidazolium chloride (HMIM[Cl]) and 1-Methyl-3-n-octylimidazolium chloride (OMIM[Cl]), and antifungal drugs (AF), Clotrimazole, Ketoconazole, Fluconazole, and Itraconazole, with the hypothesis that in a combinatory setting there should be improved AF efficacy against model fungal organisms: S. boulardii, S. cerevisiae, S. pombe, and C. albicans. Several complementary assays were used to identify the combined effects of IL + AF treatment, including Kirby–Bauer tests and minimum inhibitory concentrations (MIC) assays to establish antimicrobial effects, and flow cytometry to evaluate cell wall permeability. Finally, we demonstrate that at low concentrations, the ILs tested in this study are capable of improving the effectiveness of current antifungal compounds at concentrations not cytotoxic to human cells. Full article
(This article belongs to the Section Molecular Medicine)
Show Figures

Figure 1

29 pages, 13008 KB  
Review
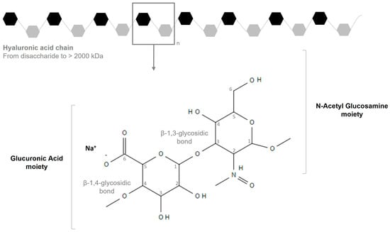
Hyaluronic Acid in Topical Applications: The Various Forms and Biological Effects of a Hero Molecule in the Cosmetics Industry
by Catherine Zanchetta, Amandine Scandolera and Romain Reynaud
Biomolecules 2025, 15(12), 1656; https://doi.org/10.3390/biom15121656 - 26 Nov 2025
Abstract
Background: Hyaluronan, or hyaluronic acid (HA), is a glycosaminoglycan with structural and signaling functions playing key roles in human skin homeostasis. It ensures hydration and biomechanical properties of this tissue as well as regulates cell adhesion, migration, proliferation, and inflammation. Its biocompatibility, viscoelastic [...] Read more.
Background: Hyaluronan, or hyaluronic acid (HA), is a glycosaminoglycan with structural and signaling functions playing key roles in human skin homeostasis. It ensures hydration and biomechanical properties of this tissue as well as regulates cell adhesion, migration, proliferation, and inflammation. Its biocompatibility, viscoelastic properties, biological functions, and large-scale sustainable bioproduction made this polysaccharide a hero molecule of the cosmetic industry. Methods: A literature search was conducted to discuss the skin and hair benefits of the external use of HA and its derivatives. Four main questions were addressed: What are the different forms of HA in cosmetic formulations? What about their safety? Does HA penetrate human skin and hair? What are the benefits and mode of actions of HA, and its derivatives, in the fields of cosmetic and dermatology? Results: The analysis revealed HA below 100 kDa to penetrate skin, and lower molecular weight being able to reach the dermis. The safety of HA-containing formulations has been evaluated in several clinical trials and is supported by independent reports of commercial ingredients. We described HA molecules having beneficial effects on skin and hair, as well as their mode of action. Conclusions: This review provides comprehensive information on the nature and efficacy of topical HA, and its derivatives, in cosmetic applications, with an emphasis on hair care. New areas of research were highlighted as the vectorization of high-molecular-weight HA. Full article
(This article belongs to the Section Natural and Bio-derived Molecules)
Show Figures

Graphical abstract

20 pages, 8184 KB  
Review
SIRT6 in Cancer: Mechanistic Insights into Its Dual Roles in Cancer Biology and Implications for Precision Therapeutic Development
by Yanqi Feng, Zhuoyan Han, Kunrui Zhu, Yuelin Han, Xiangtian Xiao, Jie Tong, Yiming Li and Shu Xia
Biomolecules 2025, 15(12), 1655; https://doi.org/10.3390/biom15121655 - 26 Nov 2025
Abstract
Sirtuin 6 (SIRT6), a (Nicotinamide adenine dinucleotide) NAD+-dependent deacylase and mono- (adenosine diphosphate) ADP-ribosyltransferase, is increasingly recognized as a pivotal regulator of genomic stability, metabolic reprogramming, and epigenetic remodeling. This review synthesizes current evidence on the dual roles of SIRT6 in [...] Read more.
Sirtuin 6 (SIRT6), a (Nicotinamide adenine dinucleotide) NAD+-dependent deacylase and mono- (adenosine diphosphate) ADP-ribosyltransferase, is increasingly recognized as a pivotal regulator of genomic stability, metabolic reprogramming, and epigenetic remodeling. This review synthesizes current evidence on the dual roles of SIRT6 in cancer, highlighting its context-dependent functions as both a tumor suppressor and promoter across various malignancies. We detail its involvement in DNA damage sensing, repair coordination, glycolytic regulation, and chromatin modification, and discuss how these mechanisms contribute to tumor initiation, progression, and therapy resistance. Emerging therapeutic strategies targeting SIRT6, including small-molecule modulators, genetic interventions, and combination therapies, are critically evaluated. Our analysis underscores the necessity for context-specific therapeutic targeting, and pharmacological modulation of SIRT6 represents a promising avenue for precision oncology. Full article
(This article belongs to the Special Issue Novel Molecules for Cancer Treatment (3rd Edition))
Show Figures

Figure 1

21 pages, 3225 KB  
Review
Embryological Divergence and Molecular Mechanisms in Thoracic and Abdominal Aortic Aneurysms: Bridging Developmental Biology and Clinical Insights
by Mathias Van Hemelrijck, Petar Risteski, Laura Rings, Milan Milojevic, Héctor Rodríguez Cetina Biefer and Omer Dzemali
Biomolecules 2025, 15(12), 1654; https://doi.org/10.3390/biom15121654 - 26 Nov 2025
Abstract
Aortic aneurysms are complex, predominantly asymptomatic vascular diseases with distinct incidence patterns depending on anatomical localisation. The incidence of thoracic aortic aneurysms (TAAs) has moderately increased, whereas that of abdominal aortic aneurysms has declined, primarily due to public health measures. Undiagnosed or poorly [...] Read more.
Aortic aneurysms are complex, predominantly asymptomatic vascular diseases with distinct incidence patterns depending on anatomical localisation. The incidence of thoracic aortic aneurysms (TAAs) has moderately increased, whereas that of abdominal aortic aneurysms has declined, primarily due to public health measures. Undiagnosed or poorly managed aneurysms are at significant risk of progression to acute aortic syndrome, with high associated mortality. The embryological origins of the aorta may have a substantial impact on its structural, cellular, and functional heterogeneity. Specifically, smooth-muscle cells (SMCs) in the thoracic aorta are derived from cardiac neural crest and mesodermal cells, whereas abdominal aortic SMCs originate from the paraxial and splanchnic mesoderm. To explore these developmental and regional distinctions, we conducted a narrative review based on targeted literature retrieval and expert curation, highlighting how these distinctions might potentially influence susceptibility to aneurysms and their clinical presentation. Histological differences, such as the number of lamellar units and the presence or absence of vasa vasorum, could further explain regional vulnerability. Molecular mechanisms underlying aneurysm formation include inflammation, oxidative stress, extracellular matrix degradation, phenotypic switching, and dysregulated signalling pathways, notably transforming growth factor-beta (TGF-β) and angiotensin II. Genetic mutations significantly contribute to TAAs, with genes involved in the elastin–contractile unit and TGF-β signalling pathways playing pivotal roles. However, the complex interplay between genetic susceptibility and risk factors explains why some patients develop aneurysms while others do not. Clinical management strategies have evolved, emphasising early risk stratification, surveillance, and timely surgical intervention, guided increasingly by genetic profiling and segment-specific molecular understanding. Advances in genomic technologies, biomarker identification, and computational modelling promise to enhance individualised care. Bridging developmental biology, molecular genetics, and clinical practice is crucial for improving outcomes in patients with aortic aneurysms, thereby reinforcing a multidisciplinary approach to patient-centred cardiovascular medicine. Full article
(This article belongs to the Special Issue Molecular and Cellular Mechanisms of Aortic Diseases)
Show Figures

Figure 1

27 pages, 2551 KB  
Review
Chronic β-Blockade and Systemic Homeostasis: Molecular Integration of Cardiorenal and Immune Pathways, a Narrative Review
by Jason Park, Amethyst Hamanaka, Issac Park and Hosam Gharib Abdelhady
Biomolecules 2025, 15(12), 1653; https://doi.org/10.3390/biom15121653 - 26 Nov 2025
Abstract
β-blockers (BBs) remain a cornerstone therapy for cardiovascular disorders, reducing heart rate, blood pressure, and arrhythmia risk. Yet, their influence extends well beyond the heart, impacting renal function, inflammatory responses, metabolism, and endocrine balance. Although cardio-selective BBs are designed to minimize off-target effects, [...] Read more.
β-blockers (BBs) remain a cornerstone therapy for cardiovascular disorders, reducing heart rate, blood pressure, and arrhythmia risk. Yet, their influence extends well beyond the heart, impacting renal function, inflammatory responses, metabolism, and endocrine balance. Although cardio-selective BBs are designed to minimize off-target effects, they still modulate immune signaling and hormonal pathways, producing paradoxical outcomes. Suppression of sympathetic tone and RAAS activity underpins therapeutic benefit but may also contribute to renal hypoperfusion, electrolyte imbalance, and pro-inflammatory changes, especially in patients receiving combination therapy with RAAS inhibitors or diuretics. Genetic polymorphisms (e.g., ADRB1, GRK5, eNOS, CYP2D6) and comorbidities further shape individual responses. This review integrates cardiovascular, renal, and immune perspectives to map the pathways by which BBs influence systemic homeostasis, highlighting cytokine interactions and disease-specific remodeling. We emphasize the need for personalized, biomarker-guided strategies, leveraging pharmacogenomics, multi-omics, and machine learning tools to optimize BB selection and dosing. By reframing BBs as dynamic modulators of the cardio-renal-immune axis, this review advances their role in precision cardiovascular medicine. Full article
(This article belongs to the Section Molecular Medicine)
Show Figures

Figure 1

14 pages, 1029 KB  
Review
IP6: From Seeds to Science—A Natural Compound’s Path to Clinical Promise
by Alissa Saverino, AbulKalam M. Shamsuddin and Ivana Vucenik
Biomolecules 2025, 15(12), 1652; https://doi.org/10.3390/biom15121652 - 26 Nov 2025
Abstract
Inositol hexaphosphate (IP6), also known as phytic acid, has historically been classified as an antinutrient due to its mineral-chelating properties, which were believed to impair nutrient absorption. Early reports fueled concerns that high dietary phytate intake could contribute to mineral deficiencies, albeit without [...] Read more.
Inositol hexaphosphate (IP6), also known as phytic acid, has historically been classified as an antinutrient due to its mineral-chelating properties, which were believed to impair nutrient absorption. Early reports fueled concerns that high dietary phytate intake could contribute to mineral deficiencies, albeit without direct scientific evidence, particularly in populations lacking dietary diversity. However, lifetime animal experiments have demonstrated that IP6 does not have any negative effect on mineral bioavailability and if there is any in humans, it is largely context-dependent. Even more importantly, beyond nutritional implications, IP6 has emerged as a bioactive molecule with promising therapeutic potential across various cancer types and clinical conditions. Preclinical and clinical research indicate that IP6, alone or in tandem with inositol (Ins), selectively targets cancer cells and enhances chemotherapy efficacy. Growing evidence also suggests that IP6 plays a protective role in cardiovascular health, neurodegenerative disorders, and metabolic diseases. While clinical trials remain limited, extensive in vitro, in vivo, and epidemiological studies support a shift in how IP6 is perceived among the scientific community—moving from an antinutrient to a health-promoting compound. As research progresses, further clinical investigations are essential to fully elucidate IP6’s therapeutic applications and its benefit to disease prevention. Full article
(This article belongs to the Special Issue Inositol Phosphates in Health and Disease, 2nd Edition)
Show Figures

Figure 1

17 pages, 2402 KB  
Article
Microbial Biotransformation of the Sesquiterpene Carotol: Generation of Hydroxylated Metabolites with Potential Cytotoxic and Target-Specific Binding Activities
by Hanan G. Sary, Mohammed A. Khedr, Mohamed M. Radwan, Mickey Vinodh and Khaled Y. Orabi
Biomolecules 2025, 15(12), 1651; https://doi.org/10.3390/biom15121651 - 26 Nov 2025
Abstract
Carotol, the major sesquiterpene alcohol in carrot essential oil, possesses notable cytotoxic activity against various cancer cell lines, yet its metabolic fate remains poorly understood. This study explored microbial biotransformation as a tool for generating novel carotol derivatives with potential pharmacological value. Seventeen [...] Read more.
Carotol, the major sesquiterpene alcohol in carrot essential oil, possesses notable cytotoxic activity against various cancer cell lines, yet its metabolic fate remains poorly understood. This study explored microbial biotransformation as a tool for generating novel carotol derivatives with potential pharmacological value. Seventeen microbial strains were screened, with Absidia coerulea ATCC 6647 identified as the most effective biocatalyst. Preparative-scale fermentation with this strain afforded three new metabolites, CM1, CM2, and CM3, in yields of 30%, 9.96%, and 3.28%, respectively, which were structurally characterized by 1D and 2D NMR, HRMS, and single-crystal X-ray diffraction. These were identified as 9α-hydroxydaucol (CM1), 9α,13-dihydroxydaucol (CM2), and a diol derivative of daucol (CM3). Cytotoxicity evaluation against human carcinoma cell lines (HepG-2, HCT-116, MCF-7, A-549) and normal lung fibroblasts (MRC-5) revealed that carotol exhibited notable activity with IC50 values of 25.68 and 28.65 µM against HCT-116 and A-549 cell lines, respectively. Among the metabolites, CM2 showed selective cytotoxicity with IC50 values of 180.64 (HCT-116) and 138.21 µM (A-549), indicating that microbial transformation modulates the cytotoxic profile of carotol and yields metabolites with distinct bioactivity patterns. Molecular docking studies further revealed that carotol and CM2 demonstrated higher binding affinities and more stable interactions with human NADPH oxidase, suggesting that inhibition of this enzyme may underlie their cytotoxic effects. This work provides the first detailed microbial biotransformation pathway of carotol, highlighting A. coerulea as a promising source of new hydroxylated metabolites. The results underscore the potential of carotol derivatives in anticancer drug development and warrant further pharmacokinetic studies. Full article
(This article belongs to the Section Natural and Bio-derived Molecules)
Show Figures

Figure 1

25 pages, 1393 KB  
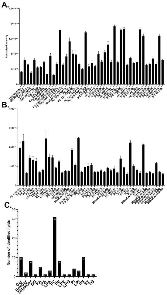
Article
Plasma Membrane Lipid Composition and Turnover in Human Midbrain Neurons Investigated by Time-of-Flight Mass Spectrometry
by Emmanuel Berlin, Alicia A. Lork, Carl Ernst, John S. Fletcher and Nhu T. N. Phan
Biomolecules 2025, 15(12), 1650; https://doi.org/10.3390/biom15121650 - 24 Nov 2025
Viewed by 87
Abstract
The molecular structure and dynamics of the neuronal plasma membrane are essential for neuronal biology and function. We employed time-of-flight secondary ion mass spectrometry (ToF-SIMS) imaging to investigate the lipid composition and turnover at the plasma membrane of single human midbrain neurons. The [...] Read more.
The molecular structure and dynamics of the neuronal plasma membrane are essential for neuronal biology and function. We employed time-of-flight secondary ion mass spectrometry (ToF-SIMS) imaging to investigate the lipid composition and turnover at the plasma membrane of single human midbrain neurons. The results showed that the profile of lipid turnover was heavily influenced by the types of precursors incorporated into the membrane lipids. In addition, there was a high prevalence of phosphatidylcholines, phosphatidylserines, and ceramides in the human midbrain neurons, and a preference for incorporating stearic acid into membrane lipids compared to other precursors. These features indicate a direct link between the membrane lipids to the biological state and functions of midbrain neurons. This is among a very few studies using mass spectrometry imaging to provide an insight into the native membrane lipid organization and lipid turnover using various lipid precursors in human neurons at a single cell level, illustrating their biological relevance in neuronal functions. Full article
(This article belongs to the Special Issue Mass Spectrometry Imaging in Neuroscience)
Show Figures

Graphical abstract

15 pages, 4894 KB  
Article
Unveiling the Genetic Diversity and Population Structure of the Endangered Fern Angiopteris fokiensis Through Genome Survey and Genomic SSR Markers
by Yiwei Zhou, Jianjun Tan, Lishan Huang, Yanyu Luo, Shaoli Huang, Yuanjun Ye and Yechun Xu
Biomolecules 2025, 15(12), 1649; https://doi.org/10.3390/biom15121649 - 24 Nov 2025
Viewed by 57
Abstract
Angiopteris fokiensis is an endangered fern with ecological and medicinal value, yet genetic studies to support its conservation have been scarce. We performed a genome survey using high-throughput sequencing, developed genomic SSR markers from a draft assembly, and genotyped 96 individuals from 10 [...] Read more.
Angiopteris fokiensis is an endangered fern with ecological and medicinal value, yet genetic studies to support its conservation have been scarce. We performed a genome survey using high-throughput sequencing, developed genomic SSR markers from a draft assembly, and genotyped 96 individuals from 10 populations in Guangdong Province. The genome size was ~4.44 Gb (1.89% heterozygosity). From a 3.58 Gb contig assembly, 4,327,181 SSR loci were identified, with 15 highly polymorphic SSR markers being developed. Genotyping showed high within-population genetic diversity, low inter-population differentiation, and 98.55% of variation within populations. Bayesian structure, principal coordinates analysis, and neighbor-joining tree analyses consistently indicated admixed genetic clusters without clear geographical division. Additionally, the analysis revealed no significant correlation between genetic and geographic distances. Conservation should prioritize intra-population diversity via in situ/ex situ strategies. This study provides the first genomic SSR resources for A. fokiensis and underscores the importance of conserving within-population genetic diversity through integrated in situ and ex situ strategies. Full article
Show Figures

Figure 1

20 pages, 2434 KB  
Article
Chromosome-Level Genome Assembly of Red Sea Bream (Pagrus major) Reveals Integration of Heterospecific Sperm-Derived Genetic Material in Artificial Gynogenesis
by Mingyang Liu, Guixing Wang, Yuqin Ren, Xiaoyan Zhang, Bingbu Li, Yitong Zhang, Yucong Yang, Lize San and Jilun Hou
Biomolecules 2025, 15(12), 1648; https://doi.org/10.3390/biom15121648 - 24 Nov 2025
Viewed by 60
Abstract
Artificially induced gynogenesis, a technique that utilizes UV-irradiated sperm to activate eggs while excluding paternal genetic contribution, has been instrumental in the genetic improvement of aquaculture species. Although the allo-sperm effect has been observed in some freshwater fish and suggests the integration of [...] Read more.
Artificially induced gynogenesis, a technique that utilizes UV-irradiated sperm to activate eggs while excluding paternal genetic contribution, has been instrumental in the genetic improvement of aquaculture species. Although the allo-sperm effect has been observed in some freshwater fish and suggests the integration of paternal DNA, its occurrence and mechanisms in marine fish remain unclear. In this study, a 795.23 Mb chromosome-level genome assembly for red sea bream (Pagrus major) was presented, with a scaffold N50 of 32.03 Mb, encompassing 29,083 protein-coding genes. Furthermore, the allo-sperm effect was investigated on the artificial gynogenesis of Japanese flounder (Paralichthys olivaceus) induced by UV-irradiated P. major sperm. Whole-genome sequencing of gynogenetic and normal fertilized offspring revealed eight representative genomic sequences with >96.88% nucleotide identity to P. major, including six Sparidae-specific centromeric satellite DNA sequences. PCR validation and Sanger sequencing confirmed that these sequences were present exclusively in gynogenetic groups and absent in normally fertilized offspring, providing direct evidence of the allo-sperm effect. Our findings extend the allo-sperm effect to marine fish and demonstrate its potential across taxonomically distant taxa, P. olivaceus (Pleuronectiformes) × P. major (Spariformes). These results offer valuable genomic information for P. major, and provide important insights for future genetic breeding programs in aquaculture. Full article
(This article belongs to the Section Molecular Genetics)
13 pages, 4626 KB  
Article
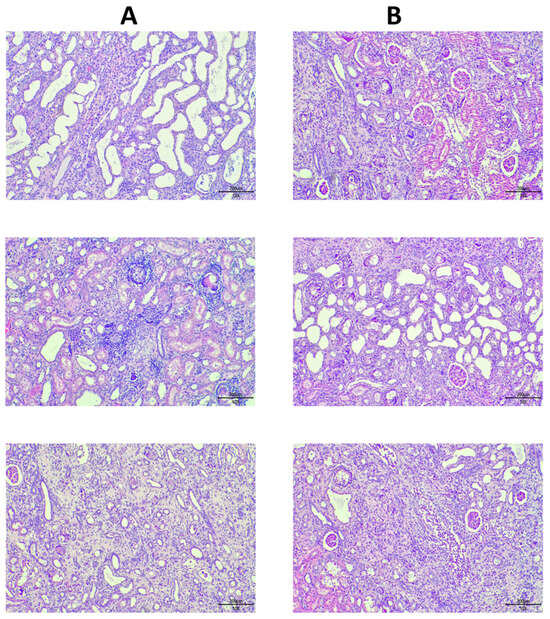
Evaluation of Feline Exosome Mediated Renal Regeneration in Adenine-Induced Chronic Kidney Disease
by Chien Ming Lee, Brian Harvey Avanceña Villanueva, Hoang Minh, Qasim Hussain and Kuo Pin Chuang
Biomolecules 2025, 15(12), 1647; https://doi.org/10.3390/biom15121647 - 23 Nov 2025
Viewed by 213
Abstract
Chronic kidney disease (CKD) is a progressive and irreversible condition that may lead to end-stage renal disease (ESRD). Current treatments can slow down the disease but cannot reverse kidney damage, creating a need for new regenerative therapies. Exosomes are small extracellular vesicles that [...] Read more.
Chronic kidney disease (CKD) is a progressive and irreversible condition that may lead to end-stage renal disease (ESRD). Current treatments can slow down the disease but cannot reverse kidney damage, creating a need for new regenerative therapies. Exosomes are small extracellular vesicles that show therapeutic potential by modulating inflammation, reducing cell death, and supporting tissue repair. This study established an adenine-induced chronic kidney disease (CKD) rat model through a two-week induction period. It resulted in significant weight loss, elevated serum creatinine (>1.3 mg/dL), and increased urinary protein levels (>30 mg/dL). After successful model establishment, exosome treatment was administered. During the 4-week treatment phase, both treatment and control groups showed gradual recovery in body weight. Serum creatinine slightly decreased but remained above the normal range, and urinary protein levels trended toward normalization. No functional improvements were clearly attributable to exosome treatment. However, histopathological analysis revealed that the exosome treated group exhibited marked structural improvements, including reduced renal degeneration, cyst formation, and tubular dilation. These findings indicate that while exosome therapy did not produce significant short-term functional recovery, it may confer structural protective effects in CKD. Full article
(This article belongs to the Section Molecular Medicine)
Show Figures

Figure 1

22 pages, 2373 KB  
Article
Progesterone and IL-6 Expression Are Modulated by Follicular Fluid in Granulosa Cell Cultures
by Loris Marin, Chiara Sabbadin, Claudia Maria Radu, Paola Brun, Carolina Frison, Giuseppe Gullo, Decio Armanini, Luciana Bordin, Eugenio Ragazzi, Guido Ambrosini and Alessandra Andrisani
Biomolecules 2025, 15(12), 1646; https://doi.org/10.3390/biom15121646 - 23 Nov 2025
Viewed by 211
Abstract
Endometriosis (ENDO) and poor ovarian response (POR) represent challenging conditions in assisted reproduction. Both, associated with altered follicular fluid (FF) composition, specifically impact on granulosa cell (GC) function in an incompletely understood way. GCs from male factor (MF, n = 30), ENDO ( [...] Read more.
Endometriosis (ENDO) and poor ovarian response (POR) represent challenging conditions in assisted reproduction. Both, associated with altered follicular fluid (FF) composition, specifically impact on granulosa cell (GC) function in an incompletely understood way. GCs from male factor (MF, n = 30), ENDO (n = 38), and POR (n = 27) patients were cultured in media supplemented with FF from each group (FF-MF, FF-ENDO, FF-POR). Proliferation, morphology, and secretory activity (cortisol, estradiol, progesterone, IL-6) were assessed. GC proliferation depended primarily on FF origin, being highest with FF-ENDO, intermediate with FF-POR, and lowest with FF-MF. Morphological analysis revealed enrichment of muscle-like and fibroblast-like morphologies under FF-ENDO and FF-POR, suggestive of dysregulated luteinization and extracellular matrix remodeling. Secretory activity reflected a complex interplay between GC origin and FF type: IL-6 was strongly induced by FF-MF and FF-POR but consistently suppressed by FF-ENDO; cortisol and estradiol were generally consumed, while progesterone synthesis was largely confined to MF-GCs, with only variable induction in ENDO-GCs exposed to FF-POR. These findings indicate that pathological FF milieus reprogram GC behavior in distinct ways, with potential consequences for luteal function and oocyte competence. Identifying the molecular mediators of these alterations may guide tailored strategies to improve ART outcomes in ENDO and POR patients. Full article
(This article belongs to the Special Issue Cellular and Molecular Mechanisms of Endometriosis: 2nd Edition)
Show Figures

Figure 1

28 pages, 2978 KB  
Review
Chemokines in Pregnancy
by Julia A. Shevchenko, Alina A. Gizbrekht and Sergey V. Sennikov
Biomolecules 2025, 15(12), 1645; https://doi.org/10.3390/biom15121645 - 22 Nov 2025
Viewed by 286
Abstract
Cell migration capacity represents an essential function of the immune system. Pregnancy involves numerous morphogenetic events, angiogenesis, the establishment of intercellular connections, and complex interactions between maternal and fetal immune systems—all requiring precisely coordinated and regulated migratory processes. Chemokines serve as master regulators [...] Read more.
Cell migration capacity represents an essential function of the immune system. Pregnancy involves numerous morphogenetic events, angiogenesis, the establishment of intercellular connections, and complex interactions between maternal and fetal immune systems—all requiring precisely coordinated and regulated migratory processes. Chemokines serve as master regulators of cellular migration and communication during pregnancy, with functions extending far beyond classical immunological roles. Physiological chemokine levels maintain feto-maternal tolerance through precise spatiotemporal regulation, while their dysregulation leads to catastrophic pregnancy complications such as preeclampsia and preterm birth. The chemokine system exhibits remarkable complexity through functional redundancy and promiscuity of receptors and ligands; alternative splicing generating protein diversity; decoy receptors enabling the fine-tuning of chemokine concentrations; and heterocomplex formation creating novel biological functions. Chemokines show significant promise as diagnostic and prognostic biomarkers, while specific receptor–ligand pairs represent therapeutic targets for managing pathological and life-threatening conditions during pregnancy. Thus, the chemokine system constitutes both a fundamental biological mechanism supporting pregnancy and a promising translational target for addressing complex clinical challenges in obstetric complications. To fully harness the potential of this system, it is essential to understand both its evolutionarily conserved core functions and its gestational stage-specific adaptations. Full article
Show Figures

Figure 1

16 pages, 1248 KB  
Article
The Possible Role of Neurofilament Light Chain as a Serum Biomarker in Anorexia Nervosa: Clinical Implications
by Andrea Amerio, Eleonora Martino, Antonella Strangio, Andrea Aguglia, Benedetta Conio, Samir Giuseppe Sukkar and Daniele Saverino
Biomolecules 2025, 15(12), 1644; https://doi.org/10.3390/biom15121644 - 22 Nov 2025
Viewed by 201
Abstract
Background: Neurofilament light chain (NfL) is a well-established biomarker of neuroaxonal damage, detectable in serum through immunoassays. Its potential relevance in psychiatric conditions, including anorexia nervosa (AN), is currently under investigation. This study aims to quantify serum NfL levels in individuals with AN, [...] Read more.
Background: Neurofilament light chain (NfL) is a well-established biomarker of neuroaxonal damage, detectable in serum through immunoassays. Its potential relevance in psychiatric conditions, including anorexia nervosa (AN), is currently under investigation. This study aims to quantify serum NfL levels in individuals with AN, evaluate their correlation with autoantibodies detection, and critically examine the specificity of NfL as a biomarker in this context. Methods: A total of 100 participants were enrolled, comprising 50 individuals diagnosed with AN and 50 age-matched, normal-weight controls. Serum concentrations of NfL and immunoglobulin G (IgG) antibodies reactive to hypothalamic antigens were measured using validated immunoassay techniques. Results: Serum NfL concentrations were markedly higher in the AN group compared to healthy controls. Interestingly, NfL levels tended to decrease with longer disease duration and with the recovery of body mass index (BMI), indicating a possible association between clinical improvement and reduced neuroaxonal damage. Furthermore, the results confirmed the presence of anti-hypothalamic autoantibodies and revealed a positive correlation between their levels and serum NfL concentrations. Conclusions: Clinical remission in AN appears to be linked to a decrease in both markers neuronal damage and hypothalamic autoimmunity. However, as elevated serum NfL is observed across a spectrum of neurological and psychiatric disorders, its specificity as a biomarker for AN should be further investigated. While NfL may reflect neuroaxonal injury in AN, its interpretation should be contextualized within a broader clinical and immunological framework. Full article
(This article belongs to the Special Issue Molecular Mechanisms and Signaling Pathways in Autoimmune Diseases)
Show Figures

Figure 1

38 pages, 3171 KB  
Review
Emerging Role of Calycosin in Inflammatory Diseases: Molecular Mechanisms and Potential Therapeutic Applications
by Tongzhan Liu, Yifei Ye, Yu Hu and Meixiu Jiang
Biomolecules 2025, 15(12), 1643; https://doi.org/10.3390/biom15121643 - 22 Nov 2025
Viewed by 318
Abstract
Inflammatory diseases are a type of disease caused by multiple factors, which are characterized by local or systemic tissue inflammatory reactions, commonly including atherosclerosis, osteoarthritis, non-alcoholic fatty liver, chronic kidney diseases, acute pancreatitis, and tumors. The prevalence of the above diseases is globally [...] Read more.
Inflammatory diseases are a type of disease caused by multiple factors, which are characterized by local or systemic tissue inflammatory reactions, commonly including atherosclerosis, osteoarthritis, non-alcoholic fatty liver, chronic kidney diseases, acute pancreatitis, and tumors. The prevalence of the above diseases is globally high and a growing threat to human health, as well as a huge healthcare burden. In recent years, Chinese herbal medicines have become an important reservoir for the discovery of new drugs and applications due to their unique molecular structures and potential biotherapeutic effects. Numerous studies have confirmed the beneficial effects of natural products in the prevention and treatment of different diseases. Scientific studies on the therapeutic potential of natural products have become a hot topic nowadays, especially regarding the active ingredients of herbs. Calycosin is a kind of isoflavonoid extracted from the root of Radix astragali, exhibiting anti-inflammatory, antioxidant, anti-cancer, cardioprotective, hepatoprotective, and neuroprotective activities. Therefore, this review aims to discuss the emerging roles, molecular mechanisms and therapeutic potential of calycosin in resolving inflammatory diseases. Full article
(This article belongs to the Special Issue Inflammation—The Surprising Bridge between Diseases)
Show Figures

Figure 1

25 pages, 937 KB  
Review
From Fat to Brain: Adiponectin as a Mediator of Neuroplasticity in Depression
by Patrizia Genini, Ilari D’Aprile, Giulia Petrillo, Maria Grazia Di Benedetto, Veronica Begni, Nadia Cattane and Annamaria Cattaneo
Biomolecules 2025, 15(12), 1642; https://doi.org/10.3390/biom15121642 - 22 Nov 2025
Viewed by 330
Abstract
Depression is a leading cause of global disability and is increasingly recognized as a multifactorial disorder characterized by fundamental disruptions in neuroplasticity, including diminished hippocampal neurogenesis, impaired synaptic plasticity, and dysregulated stress-response systems. Given the limited efficacy of conventional pharmacological treatments, lifestyle-based interventions—most [...] Read more.
Depression is a leading cause of global disability and is increasingly recognized as a multifactorial disorder characterized by fundamental disruptions in neuroplasticity, including diminished hippocampal neurogenesis, impaired synaptic plasticity, and dysregulated stress-response systems. Given the limited efficacy of conventional pharmacological treatments, lifestyle-based interventions—most notably physical exercise—have gained considerable attention for their antidepressant effects, partly mediated by secreted exerkines. Among these, adiponectin has emerged as a particularly compelling candidate linking metabolic regulation to neuroplasticity and mood. Recent evidence suggests that adiponectin contributes to the antidepressant effects of exercise by modulating hippocampal neurogenesis, neuroinflammation, and brain-derived neurotrophic factor (BDNF) signalling. Despite these advances, the mechanisms by which adiponectin influences depression remain incompletely understood. This review synthesizes current knowledge on adiponectin’s role in depression pathophysiology, with emphasis on its capacity to enhance neuroplasticity and hippocampal neurogenesis, and its potential to mediate exercise-induced antidepressant effects via defined molecular pathways. Building on these insights, we discuss adiponectin’s translational promise as both a predictive biomarker of treatment response and a novel therapeutic target. By integrating preclinical and clinical evidence, this review offers a comprehensive perspective on adiponectin’s involvement in depression while identifying critical gaps to guide future mechanistic research. Full article
Show Figures

Figure 1

26 pages, 6015 KB  
Article
Definition and Discovery of Tandem SH3-Binding Motifs Interacting with Members of the p47phox-Related Protein Family
by Zsofia E. Kalman, Tamas Lazar, Laszlo Dobson and Rita Pancsa
Biomolecules 2025, 15(12), 1641; https://doi.org/10.3390/biom15121641 - 22 Nov 2025
Viewed by 261
Abstract
SH3 domains are widespread protein modules that mostly bind to proline-rich short linear motifs (SLiMs). Most known SH3 domain-motif interactions and canonical or non-canonical recognition specificities are described for individual SH3 domains. Although cooperation and coordinated motif binding between tandem SH3 domains has [...] Read more.
SH3 domains are widespread protein modules that mostly bind to proline-rich short linear motifs (SLiMs). Most known SH3 domain-motif interactions and canonical or non-canonical recognition specificities are described for individual SH3 domains. Although cooperation and coordinated motif binding between tandem SH3 domains has already been described for members of the p47phox-related protein family, individual cases have never been collected and analyzed collectively, which precluded the definition of the binding preferences and targeted discovery of further instances. Here, we apply an integrative approach that includes data collection, curation, bioinformatics analyses and state-of-the-art structure prediction methods to fill these gaps. A search of the human proteome with the sequence signatures of SH3 tandemization and follow-up structure analyses suggest that SH3 tandemization could be specific for this family. We define the optimal binding preference of tandemly arranged SH3 domains as [PAVIL]PPR[PR][^DE][^DE] and propose potential new instances of this SLiM among the family members and their binding partners. Structure predictions suggest the possibility of a novel, reverse binding mode for certain motif instances. In all, our comprehensive analysis of this unique SH3 binding mode enabled the identification of novel, interesting tandem SH3-binding motif candidates with potential therapeutic relevance. Full article
(This article belongs to the Special Issue Protein Biophysics)
Show Figures

Figure 1

23 pages, 5668 KB  
Review
Comprehensive Review of Mechanisms and Translational Perspectives on Programmed Cell Death in Vascular Calcification
by Yiyang Cao, Yulong Cao, Jiaheng Liu, Yifei Ye and Meixiu Jiang
Biomolecules 2025, 15(12), 1640; https://doi.org/10.3390/biom15121640 - 21 Nov 2025
Viewed by 228
Abstract
Programmed cell death (PCD), a regulated cell death (RCD) subtype essential for physiological homeostasis, encompasses distinct mechanisms including apoptosis, necroptosis, autophagy, ferroptosis, cuproptosis, and pyroptosis. This evolutionarily conserved process critically regulates disease pathogenesis across degenerative disorders, malignancies, fungal infections, and vascular calcification (VC). [...] Read more.
Programmed cell death (PCD), a regulated cell death (RCD) subtype essential for physiological homeostasis, encompasses distinct mechanisms including apoptosis, necroptosis, autophagy, ferroptosis, cuproptosis, and pyroptosis. This evolutionarily conserved process critically regulates disease pathogenesis across degenerative disorders, malignancies, fungal infections, and vascular calcification (VC). VC manifests as pathological calcium deposition in cardiovascular tissues, impairing vascular elasticity and hemodynamics. These structural alterations elevate risks of atherosclerotic events, cerebrovascular accidents, and peripheral vascular dysfunction, while concomitantly inducing vital organ hypoperfusion and cardiac overload that predispose individuals to myocardial ischemia, left ventricular hypertrophy, and heart failure. Despite advances in delineating associated signaling networks, the molecular etiology of VC remains elusive, and effective therapeutic interventions are currently lacking. While systematically examining the pathophysiological contributions of both established and novel PCD mechanisms to VC progression, this review incorporates a discussion of cuproptosis as a novel form of PCD, which may serve as a target for atherosclerosis treatment. The inclusion of cuproptosis, alongside other PCD modalities, allows for a more integrated and updated perspective on the complex regulatory networks governing VC. Our objective is to synthesize the current understanding of how these diverse PCD pathways, both classical and emerging, collectively contribute to the disease pathogenesis and to explore the broader therapeutic potential of targeting PCD in VC. Full article
(This article belongs to the Section Molecular Medicine)
Show Figures

Graphical abstract

25 pages, 2715 KB  
Article
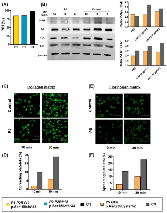
Characterization of Novel Variants in P2YRY12, GP6 and TBXAS1 in Patients with Lifelong History of Bleeding
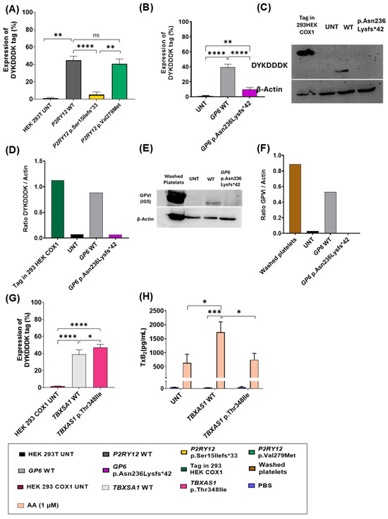
by Ana Zamora-Cánovas, Ana Marín-Quílez, Lorena Díaz-Ajenjo, Ana Sánchez-Fuentes, Pedro Luis Gómez-González, Marilena Crescente, Nuria Fernández-Mosteirín, José Padilla, José Ramón González-Porras, Rocío Benito, María Luisa Lozano, José María Bastida and José Rivera Pozo
Biomolecules 2025, 15(12), 1639; https://doi.org/10.3390/biom15121639 - 21 Nov 2025
Viewed by 195
Abstract
Inherited platelet function disorders (IPFDs) are rare diseases caused by defects in platelet surface receptors, enzymes, granules, or signaling proteins. In humans, GPVI and P2Y12 deficiency cause autosomal recessive bleeding disorders, while TBXAS1 deficiency is related to Ghosal hematodiaphyseal dysplasa, a rare autosomal [...] Read more.
Inherited platelet function disorders (IPFDs) are rare diseases caused by defects in platelet surface receptors, enzymes, granules, or signaling proteins. In humans, GPVI and P2Y12 deficiency cause autosomal recessive bleeding disorders, while TBXAS1 deficiency is related to Ghosal hematodiaphyseal dysplasa, a rare autosomal recessive disorder characterized by increased long bone density and platelet dysfunction without bleeding. To date, at least 20 patients have been identified with molecular defects in P2RY12, 12 cases with molecular defects in GP6, and 34 cases with molecular defects in TBXAS1. Here, we report a novel nonsense and missense variants in P2RY12, a novel nonsense variant in GP6, and a novel missense variant in TBXAS1. These variants selectively affect the platelet reactivity to ADP and collagen/CRP, predisposing to bleeding. P2RY12 c.835 G>A [p.Val279Met] variant did not affect receptor expression whereas P2RY12 c.44delG [p.Ser15Ilefs*33] lead to decreased levels of the receptor in one of the patients. This was confirmed both by RT-qPCR and immunoblotting analysis. Decreased expression of both GPVI and FcRγ-chain was detected in patients carrying GPVI nonsense variant in heterozygosis. The deleterious effect of these variants was also confirmed in a transfected cell line model. TBXAS1 variant triggered decreased TxA2 production using a cell line model. These variants expand the genetic landscape of P2RY12, GPVI and TBXAS1 inherited deficiency. Full article
(This article belongs to the Section Molecular Biology)
Show Figures

Figure 1

16 pages, 1555 KB  
Article
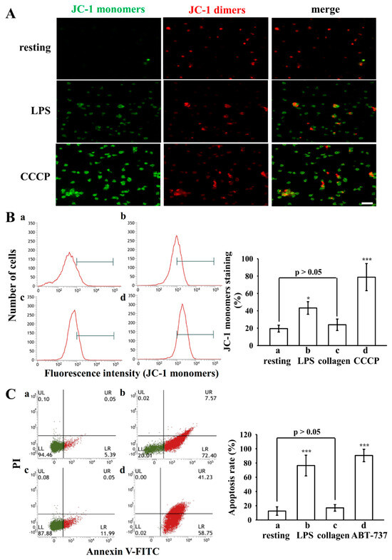
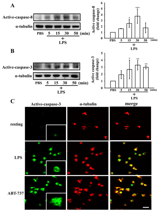
Lipopolysaccharide Potentiates Platelet Aggregation in Association with Apoptosis Through a Novel TLR4–Bax/Bcl-2-Mitochondrial Dysfunction Axis in Humans
by Chun-Chao Chen, Chih-Wei Hsia, Wei-Chieh Huang, Chao-Chien Chang, Arief Gunawan Darmanto and Joen-Rong Sheu
Biomolecules 2025, 15(12), 1638; https://doi.org/10.3390/biom15121638 - 21 Nov 2025
Viewed by 252
Abstract
Platelets are anucleate cells whose dysregulation contributes to thrombocytopenia during sepsis. Thrombocytopenia is an early complication of Gram-negative infection, in which lipopolysaccharide (LPS) serves as a principal mediator; however, its precise contribution remains unclear. In this study, LPS, at concentration 10 µg/mL, did [...] Read more.
Platelets are anucleate cells whose dysregulation contributes to thrombocytopenia during sepsis. Thrombocytopenia is an early complication of Gram-negative infection, in which lipopolysaccharide (LPS) serves as a principal mediator; however, its precise contribution remains unclear. In this study, LPS, at concentration 10 µg/mL, did not induce human platelet aggregation but significantly potentiated low-dose collagen (0.5 μg/mL)-induced aggregation, ATP release, intracellular calcium levels ([Ca2+]i) and P-selectin expression. Scanning electron microscopy revealed that either collagen or LPS activated filopodia elongation in human platelets, whereas LPS combined with collagen further activated the phenotype of platelet activation (lamellipodia formation). Beyond these activation responses, LPS also increased TLR4 expression and triggered hallmark apoptotic events, including mitochondrial depolarization, Bax expression, caspase-8 and caspase-3 activation, and phosphatidylserine exposure, concomitant with downregulation of Bcl-2. Moreover, LPS-induced apoptotic platelets displayed ultrastructural changes, characterized by membrane blebbing and filopodia loss. Thus, these findings present the first evidence that LPS enhances platelet aggregation in association with apoptosis through the TLR4–Bax/Bcl-2–mitochondrial dysfunction–caspase-8/3 activation signaling pathway, providing mechanistic insight into sepsis-associated thrombocytopenia. Full article
(This article belongs to the Special Issue Molecular and Cellular Mechanisms in Anti-Thrombosis)
Show Figures

Figure 1

25 pages, 4434 KB  
Article
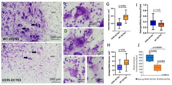
Human Mutant Dynactin Subunit 1 Causes Profound Motor Neuron Disease Consistent with Possible Mechanisms Involving Axonopathy, Mitochondriopathy, Protein Nitration, and T-Cell-Mediated Cytolysis
by Victor Xie, Maria Clara Franco and Lee J. Martin
Biomolecules 2025, 15(12), 1637; https://doi.org/10.3390/biom15121637 - 21 Nov 2025
Viewed by 280
Abstract
Mutations in the gene encoding the p150 subunit of the dynactin complex (DCTN1) are linked to amyotrophic lateral sclerosis, spinal and bulbar muscular atrophy, and Perry syndrome. These neurodegenerative diseases can cause muscle weakness and atrophy, parkinsonian-like symptoms, and paralysis. To [...] Read more.
Mutations in the gene encoding the p150 subunit of the dynactin complex (DCTN1) are linked to amyotrophic lateral sclerosis, spinal and bulbar muscular atrophy, and Perry syndrome. These neurodegenerative diseases can cause muscle weakness and atrophy, parkinsonian-like symptoms, and paralysis. To examine the evolution of neuropathology caused by a mutation in DCTN1 and cellular mechanisms of disease for therapeutic discovery, we characterized mice expressing either human wildtype or mutant (G59S) DCTN1. Neuron-specific expression of mutant, but not wildtype, DCTN1 caused fatal age-related paralytic disease and motor neuron (MN) degeneration in the spinal cord with axonopathy and chromatolysis without apoptotic morphology. MNs became positive for cleaved caspase-3, cleaved caspase-8, and nitrated Hsp90. Mitochondria accumulated and appeared fragmented and dysmorphic and then were lost. This pathology was accompanied by invasion of CD95- and CD8-positive mononuclear T cells into the ventral horn and accumulation of TNFα and IL9. Administration of the mitochondrial division inhibitor-1 (Mdivi-1) protected MNs and extended the lifespan of G59S-DCTN1 mice. A mitochondrial permeability transition pore inhibitor also extended lifespan. Thus, mutant DCTN1 causes degeneration of MNs associated with axonopathy, mitochondriopathy, nitrative stress, and caspase activation. It appears as retrograde neurodegeneration and inflammatory T-cell-like cytolysis. Mitochondria are possible therapeutic targets in DCTN1-linked neurodegenerative disorders. Full article
(This article belongs to the Special Issue Mitochondria and Central Nervous System Disorders: 3rd Edition)
Show Figures

Figure 1

4 pages, 425 KB  
Editorial
Embracing the Multifaceted Roles of Biomolecules in Biology and Medicine
by Gundu H. R. Rao
Biomolecules 2025, 15(12), 1636; https://doi.org/10.3390/biom15121636 - 21 Nov 2025
Viewed by 198
Abstract
In recent peer-review discussions, a recurring critique has emerged: certain
manuscripts, though scientifically rigorous, may fall outside the perceived thematic
boundaries of the Biomolecules [...] Full article
Show Figures

Figure 1

25 pages, 4338 KB  
Article
Mitochondrial Dysfunction in Apoptosis-Resistant Acute Myeloid Leukemia Cells During a Sterile Inflammatory Response
by Elena I. Meshcheriakova, Kirill S. Krasnov, Irina V. Odinokova, Aleksey I. Lomovsky, Olga V. Krestinina, Yuliya L. Baburina, Irina B. Mikheeva, Gulnara Z. Mikhailova, Anatoly S. Senotov, Polina S. Nekhochina, Yana V. Lomovskaya, Vladislav V. Minaychev, Irina S. Fadeeva, Margarita I. Kobyakova and Roman S. Fadeev
Biomolecules 2025, 15(12), 1635; https://doi.org/10.3390/biom15121635 - 21 Nov 2025
Viewed by 305
Abstract
Mitochondria are crucial for energy metabolism and the regulation of apoptosis and the inflammatory response in acute myeloid leukemia (AML). This study examined key mitochondrial characteristics in apoptosis-resistant AML cells during in vitro aseptic pro-inflammatory activation utilizing spectrofluorimetry, quantitative reverse transcription PCR, Western [...] Read more.
Mitochondria are crucial for energy metabolism and the regulation of apoptosis and the inflammatory response in acute myeloid leukemia (AML). This study examined key mitochondrial characteristics in apoptosis-resistant AML cells during in vitro aseptic pro-inflammatory activation utilizing spectrofluorimetry, quantitative reverse transcription PCR, Western blotting, differential gene expression analysis, flow cytometry, transmission electron microscopy, and cellular respiration analysis. Under conditions of aseptic inflammation simulated in three-dimensional high-density cultures, apoptosis-resistant AML cells exhibited a significant reduction in the transcriptional activity of genes linked to oxidative phosphorylation and the tricarboxylic acid cycle; demonstrated diminished mitochondrial respiration activity; and decreased levels of the mitophagy regulatory proteins PINK1 and Parkin. Furthermore, pathogenic alterations in mitochondrial morphology were observed. These cells demonstrated enhanced intracellular generation of reactive oxygen species, lactate accumulation in the culture media, elevated levels of DRP1 protein, and an increased fraction of small and medium-sized mitochondria. The acquired data demonstrate that aseptic pro-inflammatory activation results in metabolic remodelling of acute myeloid leukemia cells, integrating characteristics of mitochondrial dysfunction. This condition may facilitate the persistence of leukemic cells during inflammatory stress and potentially contribute to the development of an apoptosis-resistant phenotype. The established in vitro model is crucial for examining both the characteristics of energy metabolism and the anti-apoptotic mechanisms in leukemic cells. Full article
(This article belongs to the Special Issue Updates on Mitochondria and Cancer)
Show Figures

Figure 1

18 pages, 3404 KB  
Article
Biomimetic Salivary Gland Cancer Spheroid Platform for In Vitro Recapitulation of Three-Dimensional Tumor–Stromal Interactions
by Lele Wang, Seokjun Kwon, Sujin Park, Eun Namkoong, Junchul Kim, Hye-Young Sim, Shazid Md. Sharker and Sang-woo Lee
Biomolecules 2025, 15(12), 1634; https://doi.org/10.3390/biom15121634 - 21 Nov 2025
Viewed by 249
Abstract
Salivary gland carcinomas (SGCs) are aggressive malignancies with limited treatment options, primarily due to the complexity of the tumor microenvironment (TME). Cancer-associated fibroblasts (CAFs) remodel the extracellular matrix (ECM), enhance cancer cell stemness, and drive drug resistance. This study introduces a decellularized CAF-derived [...] Read more.
Salivary gland carcinomas (SGCs) are aggressive malignancies with limited treatment options, primarily due to the complexity of the tumor microenvironment (TME). Cancer-associated fibroblasts (CAFs) remodel the extracellular matrix (ECM), enhance cancer cell stemness, and drive drug resistance. This study introduces a decellularized CAF-derived spheroid system as a biomimetic platform to study tumor–stromal interactions in SGC. Multicellular spheroids were generated by co-culturing Medical Research Council cell strain 5 (MRC-5) fibroblasts (fetal lung-derived) with A253 salivary gland cancer cells, producing distinct spatial architecture, with fibroblasts at the core and cancer cells at the periphery. Compared with A253-only spheroids, A253/MRC-5 spheroids exhibited enhanced proliferation and elevated expression of stemness markers (aldehyde dehydrogenase 1 [ALDH1], CD133, cytokeratin 19 [CK19]). MRC-5 spheroids displayed robust ECM and growth factor expression that persisted after decellularization. Decellularized spheroids retained biological activity, enabling A253 cells to develop invasive phenotypes, metabolic reprogramming, and stemness-associated signatures. Transcriptomic analysis revealed a transition from proliferative pathways to stress-adaptive survival programs, mirroring in vivo tumor behavior. Moreover, A253 cells cultured with decellularized fibroblast spheroids exhibited altered cisplatin sensitivity, highlighting the critical role of stromal ECM in therapeutic response. In conclusion, this study establishes decellularized CAF spheroids as a simplified yet biologically relevant TME-mimetic platform. By recapitulating tumor–stromal crosstalk without live co-culture, this system provides a powerful tool for mechanistic studies of salivary gland cancer, preclinical drug screening, and development of stroma-targeted therapies. Full article
(This article belongs to the Section Bio-Engineered Materials)
Show Figures

Figure 1

15 pages, 1305 KB  
Article
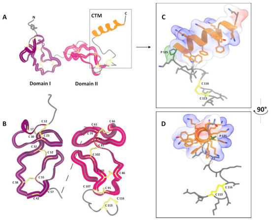
Production, Purification, and Characterization of a Novel Cysteine-Rich Anticoagulant from the Medicinal Leech and the Functional Role of Its C-Terminal Motif
by Valentin A. Manuvera, Ksenia A. Brovina, Vladislav V. Babenko, Pavel A. Bobrovsky, Daria D. Kharlampieva, Ekaterina N. Grafskaia, Maria Y. Serebrennikova, Nikita R. Rusavskiy, Nadezhda F. Polina and Vassili N. Lazarev
Biomolecules 2025, 15(12), 1633; https://doi.org/10.3390/biom15121633 - 21 Nov 2025
Viewed by 257
Abstract
The saliva of the medicinal leech Hirudo medicinalis contains a wide range of biologically active compounds, including multiple anticoagulants. Previously, we identified a novel cysteine-rich anticoagulant protein (CRA) from leech saliva and produced it recombinantly in Escherichia coli, demonstrating its potential as [...] Read more.
The saliva of the medicinal leech Hirudo medicinalis contains a wide range of biologically active compounds, including multiple anticoagulants. Previously, we identified a novel cysteine-rich anticoagulant protein (CRA) from leech saliva and produced it recombinantly in Escherichia coli, demonstrating its potential as a basis for new anticoagulant drugs. In this study, we developed an optimized procedure for scalable production and purification of recombinant CRA. The purified protein was analyzed for common contaminants originating from E. coli, such as endotoxins, bacterial proteins, and DNA, and its anticoagulant properties were evaluated using standard clotting assays. Across three independent experiments, the yield of purified CRA ranged from 3.7 to 5.5 mg per liter of bacterial culture, with impurity levels per milligram of protein ranging from 7.1–31.2 ng of bacterial proteins, 1.2–15.1 ng of DNA, and 60–1445 EU of endotoxins. The purified CRA displayed electrophoretic and chromatographic homogeneity and retained strong anticoagulant activity. Additionally, a truncated form of CRA lacking the C-terminal region was produced and characterized. This variant lost membrane affinity and showed altered activity profiles, with higher thrombin time activity but reduced prothrombin time and activated partial thromboplastin time activities compared with the full-length protein. Full article
(This article belongs to the Section Biomacromolecules: Proteins, Nucleic Acids and Carbohydrates)
Show Figures

Figure 1

Previous Issue
Back to TopTop