Next Issue
Volume 14, November
Previous Issue
Volume 14, September
 
 

Antibiotics, Volume 14, Issue 10 (October 2025) – 97 articles

Cover Story (view full-size image): ESKAPE pathogens are a major cause of highly antibiotic-resistant, healthcare-associated infections. In this study, we investigated gut commensal bacteria as a source of novel antimicrobials. Conditioned media were screened for antibacterial activity against Acinetobacter baumannii biofilms. Bioinformatic analyses were then used to predict antimicrobial peptides (AMPs) within the genomes of commensal bacteria exhibiting antibiofilm activity. The predicted peptides were chemically synthesized and evaluated for antibacterial activity against both planktonic cells and biofilms. Antibiofilm activity was observed only when the peptides acted synergistically with antibiotics. This study establishes a comprehensive platform for the discovery and characterization of AMPs produced by commensal bacteria to reduce, prevent, and eradicate biofilms formed by pathogenic bacteria. View this paper
  • Issues are regarded as officially published after their release is announced to the table of contents alert mailing list.
  • You may sign up for e-mail alerts to receive table of contents of newly released issues.
  • PDF is the official format for papers published in both, html and pdf forms. To view the papers in pdf format, click on the "PDF Full-text" link, and use the free Adobe Reader to open them.
Order results
Result details
Section
Select all
Export citation of selected articles as:
36 pages, 1325 KB  
Review
Antibiotic Alternatives and Next-Generation Therapeutics for Salmonella Control: A One Health Approach to Combating Antimicrobial Resistance
by Mohamed Saleh, Ashutosh Verma, Khaled A. Shaaban and Yosra A. Helmy
Antibiotics 2025, 14(10), 1054; https://doi.org/10.3390/antibiotics14101054 - 21 Oct 2025
Cited by 2 | Viewed by 2775
Abstract
The growing prevalence of antimicrobial resistance has significantly compromised the efficacy of conventional antibiotic-based interventions in controlling Salmonella infections across human and veterinary settings. This growing challenge necessitates a strategic rethinking of pathogen control, prompting the integration of next-generation therapeutics capable of disrupting [...] Read more.
The growing prevalence of antimicrobial resistance has significantly compromised the efficacy of conventional antibiotic-based interventions in controlling Salmonella infections across human and veterinary settings. This growing challenge necessitates a strategic rethinking of pathogen control, prompting the integration of next-generation therapeutics capable of disrupting Salmonella pathogenesis through novel, antibiotic-sparing mechanisms. In this context, a diverse array of emerging alternatives, including bacteriophages, antimicrobial peptides, probiotics, prebiotics, short-chain fatty acids, nanoparticles, and host-directed immunomodulators, have gained prominence as a promising frontier in non-antibiotic therapeutics. These modalities offer targeted approaches to inhibit Salmonella colonization, virulence expression, and persistence, while minimizing collateral damage to the microbiota and avoiding the propagation of resistance genes. As Salmonella continues to pose a global threat to animal and public health, the development of scalable, resistance-conscious interventions remains a critical priority. Ongoing research efforts are increasingly focused on optimizing delivery systems, dosage strategies, and synergistic combinations to enhance the clinical and field applicability of these alternatives. By harnessing these innovative modalities, the future of Salmonella control may shift toward precision therapeutics that align with One Health principles and sustainable food safety goals. Full article
Show Figures

Figure 1

16 pages, 3329 KB  
Article
Comparison of Phenotypic and Whole-Genome Sequencing-Derived Antimicrobial Resistance Profiles of Legionella pneumophila Isolated in England and Wales from 2020 to 2023
by Rediat Tewolde, Rebecca Thombre, Caitlin Farley, Sendurann Nadarajah, Ishrath Khan, Max Sewell, Owen B. Spiller and Baharak Afshar
Antibiotics 2025, 14(10), 1053; https://doi.org/10.3390/antibiotics14101053 - 21 Oct 2025
Cited by 2 | Viewed by 1399
Abstract
Background: Antimicrobial resistance (AMR) in Legionella pneumophila is emerging as a concern, particularly with resistance to macrolides and fluoroquinolones. Although clinically significant resistance in Legionella pneumophila remains uncommon, systematic genomic surveillance using whole-genome sequencing (WGS) is needed to anticipate treatment failure as metagenomic [...] Read more.
Background: Antimicrobial resistance (AMR) in Legionella pneumophila is emerging as a concern, particularly with resistance to macrolides and fluoroquinolones. Although clinically significant resistance in Legionella pneumophila remains uncommon, systematic genomic surveillance using whole-genome sequencing (WGS) is needed to anticipate treatment failure as metagenomic diagnostics move toward routine use. Objectives: We assessed the UK Health Security Agency AMR pipeline for predicting resistance in L. pneumophila by analysing 522 L. pneumophila isolates from England and Wales (2020–2023) together with nine database sequences that carry confirmed 23S rRNA mutations conferring high-level azithromycin resistance. The objective of the present study was to examine the presence of antimicrobial resistance genes (ARGs) in L. pneumophila isolates and to determine whether they exhibited phenotypic resistance through minimum inhibitory concentration (MIC) testing. Methods: Serogroups (sgs) were determined using an in-house qPCR assay, and L. pneumophila non-sg1 isolates were serogrouped using the Dresden monoclonal antibody (mAb) typing method. Sequence types were determined using the standard sequence-based typing method by Sanger sequencing. WGS reads were screened against standard AMR databases to identify resistance genes and resistance-mediating mutations. Agar dilution measured MICs for azithromycin, erythromycin, ampicillin, levofloxacin, tetracycline and spectinomycin in isolates possessing the blaOXA-29, lpeAB or aph(9)-Ia gene. Results: AMR screening detected lpeAB, two allelic β-lactamase variants (blaOXA-29 and blaLoxA) and aph(9)-Ia in 165 of the 522 L. pneumophila isolates, while all high-azithromycin MIC reference sequences contained the expected 23S mutation. Only lpeAB was associated with a significant twofold elevation in macrolide MICs. Neither β-lactamase variant increased ampicillin MICs, and aph(9)-Ia carriage did not correlate with higher spectinomycin MICs. Conclusions: Advanced genomic analytics can now deliver timely therapeutic guidance, yet database-flagged genes may not translate into phenotypic resistance. Continuous pairing of curated mutation catalogues with confirmatory testing remains essential for distinguishing clinically actionable determinants such as 23S mutations and lpeAB from silent markers like blaOXA-29 and aph (9)-Ia. Full article
Show Figures

Figure 1

39 pages, 4444 KB  
Article
Gemmotherapy Extracts Like the Dog Rose, Lingonberry, Sea Buckthorn, Blackthorn, Common Grape, Hawthorn, Raspberry and Boxwood Feature Variable Yet Excelling Antimicrobial Effects
by Melinda Héjja, Éva György, Ferenc Ádám Lóga, Róbert Nagy, Tünde Pacza, Péter Sipos, György Tankó, Éva Laslo, Noémi Mészáros, Violeta Turcuș, Neli-Kinga Oláh and Endre Máthé
Antibiotics 2025, 14(10), 1052; https://doi.org/10.3390/antibiotics14101052 - 21 Oct 2025
Cited by 1 | Viewed by 3062
Abstract
Background: Antibiotic resistance is spreading, and the effectiveness of the most widely used antibiotics is decreasing. These issues are global health and food safety concerns that require immediate attention. One potential solution is the use of various gemmotherapy extracts (GTEs). However, there is [...] Read more.
Background: Antibiotic resistance is spreading, and the effectiveness of the most widely used antibiotics is decreasing. These issues are global health and food safety concerns that require immediate attention. One potential solution is the use of various gemmotherapy extracts (GTEs). However, there is a paucity of studies investigating the presumptive antimicrobial activity of GTEs. Methods: In this comparative study, we are assessing the antimicrobial properties of eight selected GTEs, as well as their polyphenol content and antioxidant activity, against a panel of microorganisms (Gram-positive and Gram-negative bacteria, yeasts, and molds). We are using the agar diffusion method (ADM) and the broth microdilution method (BMD) to determine the minimum inhibitory concentration (MIC) and the minimum bactericidal concentration (MBC). Results: Among the analyzed extracts, dog rose, lingonberry, sea buckthorn, blackthorn, and common grape GTEs showed the highest total phenolic content, antioxidant activity, and the most relevant antimicrobial activity including certain differences with respect to the microbiostatic and/or microbicidal properties. These results demonstrate the relative strength of the antimicrobial effects of specific GTEs against certain microbial species, which could facilitate the use of these GTEs in personalized and/or specific antimicrobial therapies. Full article
(This article belongs to the Special Issue Antimicrobial Activity of Extracts from Plants, 2nd Edition)
Show Figures

Graphical abstract

17 pages, 1546 KB  
Article
Days of Antibiotic Spectrum Coverage (DASC) and Oral Antimicrobial-Use Trends at a Community Pharmacy in Japan: A 2018–2023 Retrospective Observational Study
by Kosuke Hasegawa, Shoji Seyama, Tomoko Mori, Yuriko Matsumura and Hidemasa Nakaminami
Antibiotics 2025, 14(10), 1051; https://doi.org/10.3390/antibiotics14101051 - 21 Oct 2025
Viewed by 1530
Abstract
Objective: The high frequency of prescribing oral antimicrobial agents, such as third-generation cephalosporins, macrolides, and fluoroquinolones, in local clinics is a major issue that can lead to the emergence of antimicrobial-resistant bacteria in the community. Hospitals have recently adopted the days of antibiotic [...] Read more.
Objective: The high frequency of prescribing oral antimicrobial agents, such as third-generation cephalosporins, macrolides, and fluoroquinolones, in local clinics is a major issue that can lead to the emergence of antimicrobial-resistant bacteria in the community. Hospitals have recently adopted the days of antibiotic spectrum coverage (DASC), which considers the antibacterial spectrum as a novel indicator of appropriate antimicrobial use. Although it has been used in inpatient settings, its applicability in community pharmacy settings remains unclear. Materials and Methods: The aim of this study was to determine whether the DASC is a valuable indicator of appropriate antimicrobial use in community pharmacies. We tabulated the use of antimicrobials dispensed at one of our pharmacies in Tokyo from 1 January 2018, to 31 December 2023. The DASC/100 prescriptions were calculated using the Antibiotic Spectrum Coverage score, which quantifies the extent of antimicrobial activity against key organisms. Higher scores indicate broader-spectrum agents, whereas lower scores indicate narrower-spectrum agents. Additionally, the days of therapy (DOT) value was calculated, along with the DOT/100 prescriptions, based on the dispensed prescriptions. Subgroup analyses were conducted for pediatric children aged < 6 years and the elderly (≥65 years). Results: The DASC/DOT was used to assess the appropriate use of antimicrobials. The DOT/100 and DASC/100 prescriptions in 2021–2023 were 50.1% and 51.5% lower, respectively, than those before 2020 (p < 0.05). During the same period, the DASC/DOT decreased by 0.7%, indicating that, despite the decrease in the number of antimicrobial prescriptions, the antimicrobial spectrum did not become narrower. In children < 6 years of age, DOT and DASC values declined significantly, possibly indicating a decrease in the number of antibiotic prescriptions for viral upper respiratory tract infections. In the elderly (≥65 years), the DASC/DOT remained relatively high, indicating their continued reliance on broad-spectrum agents, such as fluoroquinolones and macrolides. Conclusions: This study demonstrates the feasibility and benefits of the DASC/DOT as a spectrum-based indicator for appropriate antimicrobial use in community pharmacies. Therefore, the DASC/DOT serves as a practical and spectrum-sensitive indicator of outpatient antimicrobial use to guide antimicrobial stewardship in community settings. Furthermore, age-specific analyses highlighted the importance of targeted interventions to promote the judicious use of broad-spectrum antimicrobials, particularly among the elderly (≥65 years old). Full article
(This article belongs to the Section Antibiotics Use and Antimicrobial Stewardship)
Show Figures

Figure 1

16 pages, 1159 KB  
Article
Microbiological and Clinical Evaluation of the Efficacy of a Chemical Desiccant Agent in Non-Surgical Periodontal Treatment: A Randomized Controlled Clinical Trial
by Alessia Pardo, Gabriele Brancato, Annarita Signoriello, Elena Messina, Giovanni Corrocher, Valentina Bellopede, Gloria Burlacchini, Caterina Signoretto and Giorgio Lombardo
Antibiotics 2025, 14(10), 1050; https://doi.org/10.3390/antibiotics14101050 - 20 Oct 2025
Cited by 1 | Viewed by 1556
Abstract
Background: This randomized clinical trial compared the effects of topical irrigation with a desiccant agent (HybenX Oral Tissue Decontaminant, HBX) combined with full-mouth ultrasonic debridement as well as scaling and root planing (FMUD-SRP) versus conventional non-surgical periodontal therapy (US-SRP). Methods: Three quadrants [...] Read more.
Background: This randomized clinical trial compared the effects of topical irrigation with a desiccant agent (HybenX Oral Tissue Decontaminant, HBX) combined with full-mouth ultrasonic debridement as well as scaling and root planing (FMUD-SRP) versus conventional non-surgical periodontal therapy (US-SRP). Methods: Three quadrants per patient with probing pocket depth (PPD) ≥ 5 mm were randomly assigned to (i) the control group (US-SRP only), (ii) test group 1 (HBX + US-SRP at baseline, HBX 1T (one time)), or (ii) test group 2 (HBX + US-SRP across three sessions, HBX 3T (three times)). Clinical parameters included probing pocket depth (PPD), bleeding on probing (BOP), plaque index (PI), gingival recession (REC), and Clinical Attachment Level (CAL), recorded at baseline (Tbase), 45 days (T45d), and 90 days (T90d). Microbiological sampling was conducted for all sites at Tbase, T45d, and T90d to assess periodontal pathogens. HBX-treated sites received gel application for 60 s, followed by a saline rinse and US-SRP. Results: Significant differences were found between groups in PPD (p = 0.04) and CAL (p = 0.02) at T45d versus Tbase, while BOP, PI, and REC showed no significant inter-group differences at T45d. The HBX 3T group demonstrated greater pathogen reduction compared to the control and HBX 1T groups, except for one bacterial species. Conclusions: All treatments improved clinical and microbiological parameters. Even if single and triple applications of HBX showed similar clinical results, the repeated application achieved greater bacterial reduction. Full article
(This article belongs to the Special Issue Antibacterial and Antibiofilm Properties of Biomaterial)
Show Figures

Figure 1

18 pages, 870 KB  
Systematic Review
Prevalence and Types of Inappropriate Antibiotics Prescribing Among Dialysis Patients: A Systematic Review
by Sara Abul-Ola, Reem Alenany and Usman Abubakar
Antibiotics 2025, 14(10), 1049; https://doi.org/10.3390/antibiotics14101049 - 20 Oct 2025
Cited by 1 | Viewed by 2073
Abstract
Background/Objectives: Understanding the patterns of inappropriate antibiotic prescribing is crucial to design antimicrobial stewardship interventions. This systematic review evaluated the prevalence and types of inappropriate antibiotic prescribing among dialysis patients. Methods: Four electronic bibliographic databases including PubMed, Embase, Scopus, and CINAHL, [...] Read more.
Background/Objectives: Understanding the patterns of inappropriate antibiotic prescribing is crucial to design antimicrobial stewardship interventions. This systematic review evaluated the prevalence and types of inappropriate antibiotic prescribing among dialysis patients. Methods: Four electronic bibliographic databases including PubMed, Embase, Scopus, and CINAHL, were searched. Supplementary search was conducted using Google Scholar and by manually checking the reference list of selected studies. Selected studies include those published in the English language since inception of the databases until October 2024. Two independent reviewers screened, selected, and extracted the data for qualitative synthesis. Results: Of the 784 records identified from the databases, 13 studies fulfilled the eligibility criteria. Eight of the studies (42.6%) were from the USA. Antibiotic prescribing rate ranging from 16 to 75.5% was reported among dialysis patients, with vancomycin (6.5–100%), piperacillin-tazobactam (2.4–44.5%), meropenem (2.1–25.8%), metronidazole (2.1–16.4%), cefazolin (4.3–13.6%), and ceftriaxone (1.3–10.8%) being the most commonly prescribed antibiotics. The studies showed that 20–65.7% of prescriptions are inappropriate, mostly due to inappropriate dosing (25.5–100%), lack of an indication (5.5–73.9%), and inappropriate choice/spectrum (23.6–69.7%). Conclusions: Antibiotic prescribing among dialysis population is higher than the rate reported among hospitalized patients. High rate of broad-spectrum antibiotic prescribing coupled with the high rate of inappropriate antibiotic prescribing indicate the need for the implementation of antimicrobial stewardship programs in dialysis settings. Full article
(This article belongs to the Section Antibiotics Use and Antimicrobial Stewardship)
Show Figures

Figure 1

11 pages, 399 KB  
Article
Clinical Outcomes of the Adapted AAP 2019 Guidelines on Early Onset Sepsis in Thailand
by Kanokwan Aeimcharnbanchong and Patraporn Jangmeonwai
Antibiotics 2025, 14(10), 1048; https://doi.org/10.3390/antibiotics14101048 - 20 Oct 2025
Viewed by 2104
Abstract
Background: Antibiotic overuse in early-onset sepsis (EOS) remains a significant clinical challenge. Panyananthaphikkhu Chonprathan Medical Center adapted the 2019 American Academy of Pediatrics (AAP) guidelines by integrating the EOS calculator with enhanced observation. This study aimed to evaluate clinical outcomes before and [...] Read more.
Background: Antibiotic overuse in early-onset sepsis (EOS) remains a significant clinical challenge. Panyananthaphikkhu Chonprathan Medical Center adapted the 2019 American Academy of Pediatrics (AAP) guidelines by integrating the EOS calculator with enhanced observation. This study aimed to evaluate clinical outcomes before and after implementation in Thailand, focusing on timely initiation of empirical antibiotics in neonates with EOS and the reduction in unnecessary investigations and antibiotic exposure. Methods: This retrospective cohort observational study included neonates ≥ 35 weeks’ gestation. Participants were divided into two groups: “before” (1 February 2017–31 January 2018) and “after” (1 February 2023–31 January 2024) guideline implementation. Data were analyzed using Pearson chi-square, Mann–Whitney U-test, and binary logistic regression, with statistical significance defined as p < 0.05. Results: Among 3040 neonates (1639 before and 1401 after guideline implementation), antibiotic use declined from 11% to 7.9% (p < 0.001), with an Odds Ratio of 1.46 (95% Confidence Interval 1.14–1.87). Following the implementation of the Adapted AAP 2019 guidelines, a neonate with GBS septicemia was identified at birth with respiratory distress and was promptly started on antibiotics per the guideline. Conclusions: The Adapted AAP 2019 guidelines improved EOS management by reducing unnecessary investigations and antibiotic use while ensuring timely empirical antibiotic administration, as shown by the prompt management of a GBS septicemia case. Key to this reduction lies in the Adapted AAP 2019 guidelines, which provide clear definitions of EOS and recommend serial clinical observation for asymptomatic neonates born to mothers with risk factors for EOS. Full article
Show Figures

Figure 1

13 pages, 305 KB  
Article
Microbiological Monitoring and Microbial Susceptibility of Salmonella from Aquacultured Tambaqui Hybrids (Colossoma macropomum): Implications for Food Safety
by Cristiane Coimbra de Paula, Yuri Duarte Porto, Fabiola Helena dos Santos Fogaça, Wagner de Souza Tassinari, Vinícius Silva Castro, Adelino Cunha-Neto, Ricardo César Tavares Carvalho, Luciana Kimie Savay-da-Silva, Eduardo Eustáquio de Souza Figueiredo and Tathiana Ferguson Motheo
Antibiotics 2025, 14(10), 1047; https://doi.org/10.3390/antibiotics14101047 - 19 Oct 2025
Viewed by 1057
Abstract
Background: Salmonellosis is a foodborne illness typically associated with gastroenteritis following the ingestion of products contaminated with Salmonella enterica. Although the aquatic environment is not a natural reservoir for Salmonella spp., its occurrence has been reported in various aquacultured species worldwide, including [...] Read more.
Background: Salmonellosis is a foodborne illness typically associated with gastroenteritis following the ingestion of products contaminated with Salmonella enterica. Although the aquatic environment is not a natural reservoir for Salmonella spp., its occurrence has been reported in various aquacultured species worldwide, including species from the Amazon Basin in South America. The World Health Organization has classified the emergence of multidrug-resistant (MDR) Salmonella strains as a global priority, underscoring the importance of monitoring antimicrobial resistance to mitigate public health risks. This study aimed to detect Salmonella spp. serotypes of clinical relevance to humans (S. Typhi, S. Paratyphi, S. Typhimurium, and S. Enteritidis) in farmed tambaqui hybrids and to assess the antimicrobial susceptibility of the isolates. Methods: A total of 55 Salmonella spp. strains, previously isolated from tambaqui hybrids (Colossoma macropomum) produced in fish farms in Mato Grosso, Brazil, were evaluated. Identification and susceptibility profiling were performed using the VITEK®2 Compact automated system (BioMérieux, Marcy l’Étoile, France), testing 14 commonly used antimicrobials, including amoxicillin–clavulanic acid, piperacillin–tazobactam, cephalexin, cefuroxime axetil, ceftriaxone, cefepime, meropenem, ertapenem, amikacin, gentamicin, ciprofloxacin, and sulfamethoxazole–trimethoprim. Results: All isolates were confirmed as Salmonella spp., with no detection of clinically important serotypes. Moreover, all 55 strains were susceptible to the 14 antimicrobials tested. Conclusions: These findings indicate a low risk of pathogenic or resistant Salmonella from farmed tambaqui hybrids under the evaluated conditions. Nevertheless, ongoing microbiological monitoring remains essential, particularly in light of regulatory standards that prohibit the presence of Salmonella spp. in fish products and the potential emergence of MDR strains. Full article
10 pages, 2294 KB  
Article
Characterization of Antimicrobial Resistance and Hypervirulent Traits of Klebsiella variicola Isolates Collected in South Korea
by Dokun Lee, Dokyun Kim, Hye Gyung Bae, Won-Jong Jang, Seok Hoon Jeong and Kyungwon Lee
Antibiotics 2025, 14(10), 1046; https://doi.org/10.3390/antibiotics14101046 - 18 Oct 2025
Viewed by 1064
Abstract
Introduction: Klebsiella variicola, a member of Klebsiella pneumoniae complex, has emerged as an opportunistic pathogen for human infection; however, antimicrobial resistance and hypervirulent characteristics of K. variicola have rarely been investigated in South Korea. Methods: We analyzed 76 clinical K. [...] Read more.
Introduction: Klebsiella variicola, a member of Klebsiella pneumoniae complex, has emerged as an opportunistic pathogen for human infection; however, antimicrobial resistance and hypervirulent characteristics of K. variicola have rarely been investigated in South Korea. Methods: We analyzed 76 clinical K. variicola isolates collected from 12 hospitals between September 2022 and October 2023. Bacterial identification was performed by MALDI-TOF MS. Antimicrobial susceptibility was tested by disk diffusion tests. Resistance determinants and virulence traits were investigated, and whole-genome sequencing was performed for hypermucoviscous or carbapenem-resistant K. variicola isolates. Results: Most (89.5%, 68/76) were susceptible to all 18 antimicrobials tested in this study, and 3 isolates harbored blaCTX-M-15. One isolate carried blaKPC-2 on its IncX3 plasmid, which is closely related to carbapenem-resistant K. pneumoniae plasmids. Capsular typing revealed 51 wzi allelic types. Ten isolates showed mucoid phenotype, mainly with KL60 and KL61. Conclusions: This study reveals relatively low resistance rates in K. variicola strains but the presence of multidrug-resistant and hypermucoviscous K. variicola strains. In addition, the evidence of interspecies dissemination of blaKPC-2 highlights the need for continuous genomic surveillance. Full article
Show Figures

Figure 1

25 pages, 1739 KB  
Review
Beyond the Spotlight: Enterobacter spp. as Overlooked Carbapenemase Producers in Europe
by Ivana Cirkovic and Snezana Brkic
Antibiotics 2025, 14(10), 1045; https://doi.org/10.3390/antibiotics14101045 - 18 Oct 2025
Cited by 1 | Viewed by 1981
Abstract
Antimicrobial resistance (AMR) poses a critical global health challenge, with carbapenemase-producing Enterobacterales (CPE) representing one of the most urgent threats. While Klebsiella pneumoniae and Escherichia coli have been the focus of most surveillance programs, Enterobacter spp., members of the Enterococcus faecium, Staphylococcus [...] Read more.
Antimicrobial resistance (AMR) poses a critical global health challenge, with carbapenemase-producing Enterobacterales (CPE) representing one of the most urgent threats. While Klebsiella pneumoniae and Escherichia coli have been the focus of most surveillance programs, Enterobacter spp., members of the Enterococcus faecium, Staphylococcus aureus, Klebsiella pneumoniae, Acinetobacter baumannii, Pseudomonas aeruginosa, Enterobacter spp., and Escherichia coli (ESKAPEE) group, remain an underrecognized but increasingly important reservoir of carbapenemase genes in Europe. Despite being categorized by the World Health Organization (WHO) as “critical-priority” pathogens, Enterobacter spp. are largely excluded from major AMR surveillance frameworks, creating blind spots in detection and control. This review summarizes the taxonomy, intrinsic resistance mechanisms, and clinical relevance of Enterobacter spp., with a particular focus on carbapenemase epidemiology across Europe. We highlight the distribution and genetic context of major carbapenemases, including VIM, OXA-48-like, KPC, and NDM, and discuss emerging or minor enzymes such as IMI, FRI, GES, and IMP. Epidemiological data reveal shifting dominance patterns over time, with VIM enzymes consolidating their prevalence after 2015, while OXA-48-like and KPC declined, and NDM gained ground. The genetic diversity of Enterobacter spp., coupled with their ability to act as both nosocomial pathogens and silent intestinal or environmental reservoirs, facilitates the dissemination of carbapenemase genes via epidemic plasmids and clonal expansion. Addressing the growing impact of carbapenemase-producing Enterobacter spp. requires their systematic inclusion in national and international monitoring programs, expanded use of genomic epidemiology in clinical microbiology, and better alignment between research, clinical practice, and policy. A One Health approach is essential to curb the spread of carbapenemases across human, environmental, and animal reservoirs, and to safeguard the remaining therapeutic options. Full article
Show Figures

Figure 1

11 pages, 1175 KB  
Article
High Prevalence of hefA Efflux Pump Overexpression in Isolates of Helicobacter pylori Resistant to Clarithromycin
by Marcela Villegas, Catalina Ortega, Krishna Gómez, Alvaro Cerda, Rolando Sepúlveda, Christian Lara, Luis Bustamante, Daniela Garcia, Luis Coppelli, Edmundo Hofmann, Armando Sierralta and Mónica Pavez
Antibiotics 2025, 14(10), 1044; https://doi.org/10.3390/antibiotics14101044 - 18 Oct 2025
Viewed by 1021
Abstract
Background/Objectives: Helicobacter pylori is a cause of chronic gastric infections and gastrointestinal carcinogenesis, with a prevalence of 20–90% around the world. Its eradication is increasingly challenged by clarithromycin resistance, particularly in regions with high rates of antibiotic resistance. While clarithromycin resistance is primarily [...] Read more.
Background/Objectives: Helicobacter pylori is a cause of chronic gastric infections and gastrointestinal carcinogenesis, with a prevalence of 20–90% around the world. Its eradication is increasingly challenged by clarithromycin resistance, particularly in regions with high rates of antibiotic resistance. While clarithromycin resistance is primarily attributed to 23S rRNA mutations, secondary mechanisms such as efflux pumps remain understudied. The present study reports a high prevalence of hefA efflux pump overexpression as a main molecular basis of clarithromycin resistance in H. pylori isolates from southern Chile. Materials and Methods: A total of 102 H. pylori isolates were obtained from gastric biopsy cultures. Isolates were analyzed for clarithromycin susceptibility by MIC, the 23S rRNA mutations A2142G/A2143G by PCR-RFLP followed by sequencing, and hefA relative expression by qPCR. Results: Clarithromycin resistance was detected in 38% of isolates. Resistance was significantly associated with therapeutic failure and urban residence. While 44% of resistant isolates harbored A2142G/A2143G mutations, 56% did not, suggesting alternative resistance mechanisms. Mutation C2182T was identified in 11% resistant isolates, and increased hefA expression was observed in resistant strains without 23S rRNA mutations, indicating efflux pump dysregulation as a resistance mechanism. Conclusions: Our findings reveal a shift in epidemiology of clarithromycin resistance mechanisms in H. pylori that extends beyond classical 23S rRNA mutations to include efflux-mediated adaptive resistance as a contributing mechanism. The positive correlation between hefA overexpression and MIC elevation underscores its role in resistance. These findings have important implications for the efficacy of clarithromycin-based therapies and highlight the need to reassess empirical treatment strategies in response to emerging resistance patterns. Full article
(This article belongs to the Section Mechanism and Evolution of Antibiotic Resistance)
Show Figures

Figure 1

11 pages, 391 KB  
Article
Evaluating the Link Between Postoperative Timing of Rifampicin Introduction and the Clinical and Microbiological Outcomes of Orthopedic Staphylococcal Implant Infections
by Valeria Dessert, Steven M. Maurer, Marc S. Maurer, David Albrecht, Mazda Farshad and İlker Uçkay
Antibiotics 2025, 14(10), 1043; https://doi.org/10.3390/antibiotics14101043 - 17 Oct 2025
Viewed by 1021
Abstract
Background/Objectives: In staphylococcal implant infections, there is often discussion about the optimal postoperative timing of the introduction of rifampicin in the postoperative period with open wounds. Methods: We reviewed all adult patients with residual staphylococcal implant infections between January 2014 and May 2024. [...] Read more.
Background/Objectives: In staphylococcal implant infections, there is often discussion about the optimal postoperative timing of the introduction of rifampicin in the postoperative period with open wounds. Methods: We reviewed all adult patients with residual staphylococcal implant infections between January 2014 and May 2024. We analyzed the delay to rifampicin use in relation to therapeutic failures, infection recurrences, and development of ultimate rifampicin resistance. Results: Among 103 independent infection episodes, 47 (46%) contained the pathogen S. aureus, and the remainder were different coagulase-negative staphylococci. The median number of surgical interventions was one, and the median duration of postsurgical systemic antibiotic treatment was 84 days (interquartile range (IQR), 42–84 d). The median daily dose of oral rifampicin was 900 mg, and the median delay in its introduction was 5 days (IQR, 3–8 d). Overall, 18% of patients experienced an adverse event related to rifampicin (mostly gastrointestinal), requiring treatment to be stopped. The incidences of clinical failures and of microbiologically identical recurrences were 27% and 10%, respectively. The risk of rifampin resistance among any new staphylococcal infection or colonization during a median follow-up of 1.9 years was 1%. In the multivariate Cox regression analysis, the delay in rifampicin administration, its dose, or its duration failed to alter outcomes. Conclusions: In our retrospective cohort of staphylococcal orthopedic implant infections, the timing of rifampicin introduction failed to alter clinical and microbiological outcomes. Full article
Show Figures

Figure 1

17 pages, 1967 KB  
Review
Antimicrobial Resistance in the Era of Climate Change: Why We Should All Embrace and Integrate the One Health Approach in Clinical Practice?
by Dimitris C. Kounatidis, Apostolos Evangelopoulos, Eleni V. Geladari, Angelos A. Evangelopoulos, Andreas Adamou, Sofia Kargioti, Charalampia V. Geladari, Maria Dalamaga, Vasileios Sevastianos and Natalia G. Vallianou
Antibiotics 2025, 14(10), 1042; https://doi.org/10.3390/antibiotics14101042 - 17 Oct 2025
Cited by 3 | Viewed by 2581
Abstract
Antimicrobial resistance (AMR), recognized as one of the top ten global public health threats, is projected to cause around 10 million deaths annually by 2050. This trajectory can be averted by adopting the One Health Approach, which acknowledges the interconnection between human, animal, [...] Read more.
Antimicrobial resistance (AMR), recognized as one of the top ten global public health threats, is projected to cause around 10 million deaths annually by 2050. This trajectory can be averted by adopting the One Health Approach, which acknowledges the interconnection between human, animal, and environmental health. In this narrative review, we explore the multifactorial drivers of AMR, with particular emphasis on its relationship to climate change, examining the link between extreme weather events and the emergence of resistance. Furthermore, we highlight measures essential for mitigating both climate change and AMR. We provide a detailed account of the steps clinicians should implement in daily practice and underscore the importance of collaboration among individuals, healthcare professionals, livestock farmers, and agricultural workers to reduce AMR rates. Finally, we emphasize that interdisciplinary teams, organizations, and governments must work collectively within the concept of the One Health Approach to combat AMR. Full article
(This article belongs to the Special Issue Antimicrobial Resistance in the Era of Climate Change)
Show Figures

Figure 1

12 pages, 553 KB  
Article
Distribution of Antibiotic Resistance Genes in Kocuria Species
by Elizaveta M. Pleshko and Marina V. Zhurina
Antibiotics 2025, 14(10), 1041; https://doi.org/10.3390/antibiotics14101041 - 17 Oct 2025
Cited by 2 | Viewed by 1300
Abstract
Backgroud. Kocuria are widespread Gram-positive bacteria. Although they are traditionally classified as non-pathogenic, recent studies have shown that they can cause problems in various fields, from livestock and aquaculture to medicine. This has led to an increased need to understand their antibiotic resistance [...] Read more.
Backgroud. Kocuria are widespread Gram-positive bacteria. Although they are traditionally classified as non-pathogenic, recent studies have shown that they can cause problems in various fields, from livestock and aquaculture to medicine. This has led to an increased need to understand their antibiotic resistance mechanisms in order to combat them. Methods. To study the determinants of Kocuria antibiotic resistance, we used bioinformatics methods. To identify antibiotic resistance genes, we retrieved the complete genome sequences of Kocuria strains from the RefSeq database and screened them for antibiotic resistance determinants with different mechanisms of action. We also studied Kocuria strains in more detail: we sequenced whole genomes of K. carniphila 988, K. rhizophila 155, K. rosea 394 and K. rosea 397, and, in addition to bioinformatics studies, and tested five strains for their ability to grow in the presence of antibiotics. Results. For these five strains, the presence of antibiotic resistance genes in their genomes correlated well with the observed resistance to the corresponding antibiotics: all 5 studied strains have a high level of resistance to chloramphenicol, in addition, K. carniphila 988 is highly resistant to azithromycin and avilamycin. Conclusions. Therefore, it has been demonstrated that antibiotic resistance genes are present in many Kocuria genomes and these genes are functional in the strains we have studied. Full article
Show Figures

Figure 1

12 pages, 1715 KB  
Review
Phage Therapy as a Novel Alternative to Antibiotics Through Adaptive Evolution and Fitness Trade-Offs
by Song Zhang and Juhee Ahn
Antibiotics 2025, 14(10), 1040; https://doi.org/10.3390/antibiotics14101040 - 17 Oct 2025
Cited by 4 | Viewed by 4540
Abstract
The rapid emergence of antibiotic-resistant bacteria requires solutions that extend beyond conventional antibiotics. Bacteriophages (phages) provide targeted antibacterial action but face two key limitations: (1) their narrow natural host ranges and (2) the rapid emergence of evolved bacterial resistance. This review focuses specifically [...] Read more.
The rapid emergence of antibiotic-resistant bacteria requires solutions that extend beyond conventional antibiotics. Bacteriophages (phages) provide targeted antibacterial action but face two key limitations: (1) their narrow natural host ranges and (2) the rapid emergence of evolved bacterial resistance. This review focuses specifically on evolved resistance and highlights two complementary strategies to overcome it by using phage-adaptive evolution and manipulating bacterial fitness trade-offs. Adaptive evolution accelerates phage/bacteria coevolution under host-mediated and environmental selective pressures such as receptor variability, bacterial resistance mutations, and nutrient limitations, resulting in phages with broader host targeting within resistant populations and enhanced lytic activity. Simultaneously, bacterial resistance to phages often leads to fitness costs, including restored antibiotic susceptibility or reduced virulence. These strategies support the rational design of phage/antibiotic combinations that suppress resistance and enhance therapeutic efficacy. In this review, we clarify the distinction between intrinsic host range limitations and evolved resistance, focusing on how adaptive strategies can specifically counter the latter. We discuss the underlying mechanisms, practical applications, and significance of this approach in clinical, agricultural, and environmental areas. Full article
Show Figures

Figure 1

16 pages, 514 KB  
Article
Barriers and Enablers to Optimal Antimicrobial Use in Respiratory Tract Infections
by Savannah Reali, Jin-Gun Cho, Jan-Willem Alffenaar and Parisa Aslani
Antibiotics 2025, 14(10), 1039; https://doi.org/10.3390/antibiotics14101039 - 16 Oct 2025
Cited by 1 | Viewed by 1240
Abstract
Background/Objectives: Antibiotic use for respiratory tract infections is often suboptimal and does not follow clinical guidelines. Inappropriate antibiotic use is a driver for antimicrobial resistance. Our aims were to identify antimicrobial prescribing guidelines used to aid decision-making, describe perceptions on guideline compliance, [...] Read more.
Background/Objectives: Antibiotic use for respiratory tract infections is often suboptimal and does not follow clinical guidelines. Inappropriate antibiotic use is a driver for antimicrobial resistance. Our aims were to identify antimicrobial prescribing guidelines used to aid decision-making, describe perceptions on guideline compliance, and explore barriers and enablers to optimal antimicrobial use in hospitalised patients with respiratory tract infections. Methods: Qualitative semi-structured interviews were conducted with antimicrobial stewardship pharmacists (n = 10) and respiratory (n = 5) and infectious diseases (n = 2) specialists from hospitals in New South Wales, Australia. Interviews were recorded, transcribed verbatim, and coded thematically. Results: Participants primarily used an online evidence-based national consensus guideline to inform antibiotic choices. These guidelines were perceived to be useful and simple to access but did not contain all relevant information and were deemed too verbose to be practical. Pharmacists and physicians had different perceptions on guideline compliance. Barriers to guideline compliance and optimal antibiotic use included inadequate diagnostics and staffing, patient treatment pressure, and lack of knowledge and ownership of the impact of prescribing decisions. A positive working relationship with the antimicrobial stewardship team, prescribing feedback, and increasing the availability of data and decision support tools were reported as enablers. Conclusions: National prescribing guidelines are available to guide decisions but adherence to their recommendations was variable. Insufficient access to useful diagnostics, resourcing, and knowledge may negatively impact antimicrobial prescribing. Education, feedback, and tools and data to aid decision-making may improve optimal antimicrobial use. Focusing on incorporating these enablers into future prescribing interventions will be vital for antimicrobial stewardship practices. Full article
Show Figures

Figure 1

28 pages, 3837 KB  
Article
Thai Medicinal Flowers as Natural Antioxidants and Antibacterial Agents Against Pathogenic Enteric Bacteria: A Comparative Study of Mesua ferrea, Mammea siamensis, and Clitoria ternatea
by Sureeporn Suriyaprom, Nitsanat Cheepchirasuk, Pornpimon Ngamsaard, Varachaya Intachaisri, Angkhana Inta and Yingmanee Tragoolpua
Antibiotics 2025, 14(10), 1038; https://doi.org/10.3390/antibiotics14101038 - 16 Oct 2025
Cited by 1 | Viewed by 1576
Abstract
Thai medicinal flowers, namely Mesua ferrea L. (Bunnak), Mammea siamensis T. Anderson (Saraphi), and Clitoria ternatea (Anchan) have long been valued for their traditional medicinal. This study investigated their phytochemical composition and bioactivities, with a particular focus on antioxidant and antibacterial properties. Methods: [...] Read more.
Thai medicinal flowers, namely Mesua ferrea L. (Bunnak), Mammea siamensis T. Anderson (Saraphi), and Clitoria ternatea (Anchan) have long been valued for their traditional medicinal. This study investigated their phytochemical composition and bioactivities, with a particular focus on antioxidant and antibacterial properties. Methods: Ethanolic flower extracts were analyzed by high-performance liquid chromatography (HPLC) and liquid chromatography–mass spectrometry (LC–MS). Antioxidant activities were determined by DPPH, ABTS, and FRAP assays. Antibacterial activity against Escherichia coli, E. coli O157:H7, Salmonella Typhi, Shigella dysenteriae, and Vibrio cholerae were assessed by agar well diffusion, broth dilution methods, and time–kill assays. Biofilm formation, biofilm disruption, and bacterial adhesion to Caco-2 cells were evaluated. Morphological changes in E. coli O157:H7 were examined using scanning electron microscopy (SEM), and leakage of intracellular contents (DNA, RNA, proteins) were quantified. Results: HPLC analysis revealed the highest level of gallic acid in M. ferrea and quercetin in M. siamensis. LC–MS analysis identified fifteen putative metabolites across the flower extracts, including quercetin, kaempferol, catechin, and luteolin derivatives, with species-specific profiles. C. ternatea extract exhibited the greatest total flavonoid content and antioxidant activity. Among the extracts, M. ferrea exhibited the strongest inhibitory effect, with inhibition zone of 13.00–15.00 mm and MIC/MBC values of 31.25–62.5 mg/mL. All extracts exhibited time-dependent bactericidal activity, significantly inhibited biofilm formation, disrupted established biofilms, and reduced bacterial adhesion to intestinal epithelial cells. SEM revealed membrane disruption in E. coli O157:H7 and leakage of intracellular components. Conclusions: Thai medicinal flower extracts, particularly M. ferrea, possess strong antioxidant and antibacterial activities. Their ability to inhibit biofilm formation, interfere with bacterial adhesion, and disrupt bacterial membranes highlights their potential as natural alternatives for preventing or controlling enteric bacterial infections. Full article
Show Figures

Figure 1

10 pages, 548 KB  
Article
Analysis of Staphylococcal Diversity in the Skin Microbiota of Healthy Riding Horses
by Maria Wesołowska and Ewa Szczuka
Antibiotics 2025, 14(10), 1037; https://doi.org/10.3390/antibiotics14101037 - 16 Oct 2025
Cited by 1 | Viewed by 963
Abstract
Background: In animals, staphylococci constitute a significant part of the normal skin microbiota and mucous membranes. There is limited information available on staphylococci isolated from healthy horses. These skin-associated bacteria can be easily transferred between animals and horse riders via direct contact. Patients [...] Read more.
Background: In animals, staphylococci constitute a significant part of the normal skin microbiota and mucous membranes. There is limited information available on staphylococci isolated from healthy horses. These skin-associated bacteria can be easily transferred between animals and horse riders via direct contact. Patients undergoing hippotherapy (i.e., medical or therapeutic sessions with horses) are especially at risk of being colonized by horse skin-associated bacteria. However, it remains unclear whether equine skin is colonized by antimicrobial-resistant (AMR) opportunistic pathogens, which may be of concern to human health. Methods: We cultivate staphylococci from samples collected from healthy, non-vet-visiting horses who live on private farms in a rural area. In total, 61 strains were isolated and identified at the species level using matrix-assisted laser desorption ionization time of flight mass spectrometry (MALDI-TOF MS). Results: The diversity of Staphylococcus species in the equine skin microbiota was relatively high and, with the exception of S. aureus, all the other recovered strains were coagulase-negative staphylococci (CoNS). In total, eleven different staphylococcal species were identified: S. xylosus, S. sciuri, S. vitulinus, S. equorum, S. succinus, S. nepalensis, S. lentus, S. fleurettii, S. aureus, S. chromogenes, and S. simulans. Conclusions: These results indicate that healthy equine skin is colonized by opportunistic pathogens that can be causative agents of infections that are also severe in humans. The resistance among the isolated strains was observed in eight antimicrobials of the total tested and 36% (22/61) of the isolates were resistant to at least one antimicrobial. However, their resistance to critically important antibiotics used in human medicine was low. Seven isolates (11.5%; 7/61) were classified as multidrug-resistant (MDR). S. aureus (1/61) showed MDR and was methicillin-resistant. The S. aureus isolate contained genes conferring resistance to antibiotics, i.e., β-lactams (blaZ, mecA), aminoglycosides (aac(6′)/aph(2″)), and macrolide–lincosamide–streptogramin B (erm(B), erm(C), and lun(A/B)). Also CoNS harbored genes conferring resistance to β-lactams (blaZ), aminoglycosides (aac(6′)/aph(2″), ant(4′)-Ia), MLSB (erm(B), erm(C), lun(A/B)), and tetracycline (tetK, tetL). Full article
Show Figures

Figure 1

13 pages, 1992 KB  
Article
URO-RESIST: A Real-World Retrospective Study on Multidrug-Resistant Sepsis with Urinary Tract Infection, Clinical Predictors, Inflammatory Biomarkers, and Patient Outcomes
by Livia Moffa, Claudio Tana, Claudio Ucciferri, Samanta Moffa, Jacopo Vecchiet and Katia Falasca
Antibiotics 2025, 14(10), 1036; https://doi.org/10.3390/antibiotics14101036 - 16 Oct 2025
Cited by 2 | Viewed by 1501
Abstract
Background: Sepsis with Urinary Tract Infection (UTI) is a serious condition with high morbidity and mortality, increasingly complicated by multidrug-resistant (MDR) infections. Prompt diagnosis and appropriate treatment are key to improving outcomes and limiting antimicrobial resistance. The URO-RESIST study aimed to assess the [...] Read more.
Background: Sepsis with Urinary Tract Infection (UTI) is a serious condition with high morbidity and mortality, increasingly complicated by multidrug-resistant (MDR) infections. Prompt diagnosis and appropriate treatment are key to improving outcomes and limiting antimicrobial resistance. The URO-RESIST study aimed to assess the relationship between clinical features, inflammatory biomarkers (C-reactive protein and procalcitonin, CRP and PCT, respectively), microbiological profiles, and outcomes in patients with sepsis with UTI. A secondary aim was to compare microbiological patterns between institutionalized patients and those living at home without known MDR risk factors. Methods: A retrospective cohort study was conducted on 231 patients with sepsis with UTI. admitted to the Infectious Diseases Unit of Chieti Hospital, Italy, between 2014 and 2024 (excluding 2020–2021). Data on clinical, laboratory, and microbiological variables were collected. MDR organisms were defined per European Centre for Disease Prevention and Control (ECDC) criteria. Analyses included non-parametric tests and logistic regression. Results: MDR pathogens were identified in over 40% of cases. Patients from long-term care facilities had higher CRP levels and a higher prevalence of MDR infections. Carbapenems were frequently used, though empirical treatment was sometimes inappropriate. PCT did not differ significantly between MDR and non-MDR groups and had limited prognostic value. CRP and MDR presence were both associated with worse outcomes and longer hospital stays. Functional dependence and dementia were strongly linked to MDR infections. Age correlated with comorbidities but was not an independent predictor of outcome. Conclusions: MDR infections worsen the course of sepsis with UTI. CRP may outperform PCT in assessing severity, especially in institutionalized patients. Functional and cognitive impairments increase vulnerability to MDR pathogens. These findings support the need for rapid diagnostics, targeted antibiotic use, and personalized care strategies. Full article
(This article belongs to the Section Antibiotics Use and Antimicrobial Stewardship)
Show Figures

Figure 1

32 pages, 2260 KB  
Article
Quorum Sensing Inhibition by Sponge-Associated Bacillus Species: Suppressing Pseudomonas aeruginosa Virulence Factors
by Carrie Shelouise Jacobs, Ryan Naicker and Hafizah Yousuf Chenia
Antibiotics 2025, 14(10), 1035; https://doi.org/10.3390/antibiotics14101035 - 16 Oct 2025
Cited by 1 | Viewed by 1906
Abstract
Background/Objectives: The growing threat of antimicrobial resistance has intensified the search for alternative therapeutic approaches. Quorum sensing (QS) inhibition, which disrupts bacterial communication and virulence, represents a promising approach to mitigating infection. Given the complexity of the sponge holobiont, sponge-associated microorganisms may [...] Read more.
Background/Objectives: The growing threat of antimicrobial resistance has intensified the search for alternative therapeutic approaches. Quorum sensing (QS) inhibition, which disrupts bacterial communication and virulence, represents a promising approach to mitigating infection. Given the complexity of the sponge holobiont, sponge-associated microorganisms may demonstrate QS inhibitory properties and serve as potential sources of novel anti-virulence agents. This study aimed to investigate the QS inhibitory potential of sponge-associated Bacillus species against Pseudomonas aeruginosa, a multidrug-resistant pathogen that relies on QS for virulence regulation. Methods: Ninety-eight bacterial isolates were obtained from seven intertidal South African sponges. Biosensor-based sandwich assays using Chromobacterium violaceum identified 15 isolates with putative QS inhibition (QSI) activity, including five classified as Bacillus species via 16S rRNA gene sequencing. Crude extracts from these isolates, cultivated in medium Mannitol (Mann) and medium 5294, were screened for their ability to inhibit QS-regulated virulence factors in P. aeruginosa. Results: Extracts, particularly from medium 5294, exhibited significant QSI activity without cytotoxic effects. The five most potent extracts, i.e., Bacillus mobilis SP2-AB7 (5294), Bacillus wiedmannii SP5-AB7 (Mann), B. mobilis SP2-AB7 (Mann), and Bacillus cereus SP1-AB4 (Mann and 5294), inhibited both Las- and Rhl-regulated virulence factors, including pyocyanin, pyoverdine, elastase, protease, rhamnolipid production, motility, and initial adhesion, achieving inhibition rates of up to 93% (p < 0.05). Molecular analysis confirmed the presence of the aiiA lactonase gene in key isolates, while GC-MS and FTIR profiling revealed medium-specific differences in metabolite production. Conclusions: Sponge-associated Bacillus species from KwaZulu-Natal exhibit robust QSI activity against P. aeruginosa, highlighting their potential as sources of alternative anti-virulence agents. Further characterization and in vivo validation are needed to assess their therapeutic application in combatting resistant infections. Full article
(This article belongs to the Special Issue Antimicrobial Activity of Secondary Metabolites Produced in Nature)
Show Figures

Figure 1

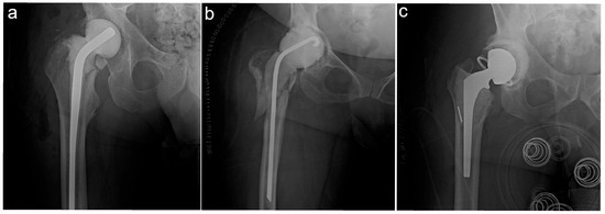
13 pages, 847 KB  
Article
The Influence of Antibiotic-Loaded Bone Cement Spacer Type on Outcomes of the First Stage of a Revision Total Hip Arthroplasty
by Gennaro DelliCarpini, Farouk Khury, Itay Ashkenazi, Katherine Shehadeh, Ran Schwarzkopf, Joshua C. Rozell and Nimrod Snir
Antibiotics 2025, 14(10), 1034; https://doi.org/10.3390/antibiotics14101034 - 16 Oct 2025
Cited by 1 | Viewed by 1697
Abstract
Background: There is no consensus on the optimal type of antibiotic-loaded bone cement (ALBC) spacer for ue in the first stage of revision total hip arthroplasty (THA) as a method for treating/managing periprosthetic joint infection (PJI) following THA. The purpose of this study [...] Read more.
Background: There is no consensus on the optimal type of antibiotic-loaded bone cement (ALBC) spacer for ue in the first stage of revision total hip arthroplasty (THA) as a method for treating/managing periprosthetic joint infection (PJI) following THA. The purpose of this study was to determine the influence of ALBC spacer type on a collection of outcome metrics for revision THA (rHA). We hypothesized that infectious complications would be comparable across spacer types, while mechanical complications would be more common with the use of hemiarthroplasty ALBC spacer designs in rHA. Methods: This was a multicenter retrospective review of 144 patients who underwent a planned two-stage revision for THA for PJI between 2011 and 2022. Patients were stratified into three groups: pre-molded articulating hemiarthroplasty ALBC (PHA) spacers, custom articulating hemiarthroplasty ALBC (CHA) spacers, and custom ALBC THA (CTHA) spacers. The types and incidence of complications that arose during the time that the spacer was in situ were obtained. In total, 29 (20.1%) PHA, 11 (7.6%) CHA, and 104 (72.2%) CTHA patients were included. Results: CHA patients were significantly younger (mean age: 54.1 years) than PHA (mean age: 63.9) and CTHA (mean age: 63.9) patients (p = 0.011). The proportion of patients discharged home was significantly higher in the CHA group (81.8%) compared to that in both the CTHA group (64.4%) and the PHA group (34.5%) (p = 0.02). The re-revision rate for hip PJI was higher for CHA (18.2%), followed by PHA (13.8%) and CTHA (5.8%), while hemiarthroplasty spacers had the highest dislocation rate (13.8% in PHA and 18.2% in CHA vs. 3.8% in CTHA, p = 0.055). The vast majority of the outcome metrics did not differ among the three spacer groups, with examples being the incidence of dislocations, the incidence of all types of unplanned procedures for treating/managing re-infection, the time to the second stage in the rHA, and the proportion of spacers that were not removed until the second stage in the rHA. Conclusions: For the vast majority of the outcome metrics determined, the difference among the three study groups was not significant. Thus, the present results suggest that antibiotic-loaded cement spacer type does not influence outcomes when a spacer is used in the first stage of a two-stage protocol for the revision of a THA. Full article
Show Figures

Figure 1

12 pages, 1146 KB  
Article
Selective Oral Decontamination of the Esophagus to Reduce Microbial Burden in Patients Undergoing Esophagectomy for Esophageal Cancer (SODA)—First Results from a Proof-of-Principle Study
by Johannes Klose, Konrad Lehr, Ulrich Ronellenfitsch, Michelle A. Klose, Daniel Ebert, Artur Rebelo, Alexander Link and Jörg Kleeff
Antibiotics 2025, 14(10), 1033; https://doi.org/10.3390/antibiotics14101033 - 15 Oct 2025
Cited by 1 | Viewed by 1108
Abstract
Background/Objectives: Postoperative pneumonia and other infectious complications after robotic-assisted minimally invasive esophagectomy still contribute to morbidity and mortality. Selective oral decontamination of the esophagus prior to surgery might reduce the rate of infectious complications. However, its impact on the esophageal microbiota is unknown. [...] Read more.
Background/Objectives: Postoperative pneumonia and other infectious complications after robotic-assisted minimally invasive esophagectomy still contribute to morbidity and mortality. Selective oral decontamination of the esophagus prior to surgery might reduce the rate of infectious complications. However, its impact on the esophageal microbiota is unknown. Therefore, this study aimed to analyze whether selective oral decontamination of the esophagus prior to surgery reduces postoperative pneumonia rates and alters the esophageal microbiome. Methods: We conducted a proof-of-principle study including 22 patients who underwent robotic-assisted minimally invasive esophagectomy. Thirteen patients were treated with 50 mg amphotericin B, 8 mg tobramycin, and 10 mg colistin orally 7 days prior to surgery, intraoperatively, and 5 days postoperatively. The remaining nine patients received standard-of-care treatment (no oral decontamination). The esophageal microbiome was assessed using 16S rRNA gene amplicon libraries which were annotated using the Ribosomal Data Project. The incidence of postoperative (at discharge from hospital or 30 days, whichever was later) infectious complications was assessed. Results: Selective oral decontamination was associated with reduced overall rates of infectious complications (7.7% vs. 55.5%, p = 0.008) and postoperative pneumonia (0% vs. 33.3%, p = 0.007). Alterations in the esophageal microbiome depending on selective oral decontamination were detectable. The microbiomes of patients with infectious complications showed higher abundances of Neisseria and lower abundances of Streptococcus than samples without infectious complications. Conclusions: Selective oral decontamination reduced the rate of postoperative complications, postoperative pneumonia in particular, after robot-assisted esophagectomy. Alterations in the microbiome were also evident following decontamination. Further studies with larger sample sizes are necessary to confirm these data. Full article
Show Figures

Figure 1

14 pages, 1027 KB  
Article
The Effect of Chlorhexidine Mouthwashes on the Microbiota Associated with Peri-Implantitis Lesions: A Pilot Study
by Félix Pose-Otero, Alexandre Arredondo, Ana Parga, Andrea Muras, Mercedes Gallas, Paz Otero-Casal, José Manuel Pose-Rodríguez and Ana Otero
Antibiotics 2025, 14(10), 1032; https://doi.org/10.3390/antibiotics14101032 - 15 Oct 2025
Viewed by 3661
Abstract
Background/Objectives: Chlorhexidine (CHX)-based mouthwashes are the most commonly used chemical methods as adjuvants for the treatment of peri-implant diseases, but there is a lack of information on their effect on the peri-implant microbiota. The objective of this study was to evaluate the impact [...] Read more.
Background/Objectives: Chlorhexidine (CHX)-based mouthwashes are the most commonly used chemical methods as adjuvants for the treatment of peri-implant diseases, but there is a lack of information on their effect on the peri-implant microbiota. The objective of this study was to evaluate the impact of short-time (15 days) self-administered 0.05% and 0.12% commercial chlorhexidine mouthwashes on the peri-implant pocket microbiota of patients with peri-implantitis. Methods: In this pilot study, we analyzed the microbial composition of peri-implant lesions in 22 patients before and after a 15-day regimen of thrice-daily use of two commercial chlorhexidine mouthwashes containing 0.05% (n = 11) and 0.12% chlorhexidine (n = 11). Microbial samples were collected using paper points, and the taxonomic composition was determined through sequencing of 16S rRNA gene amplicons using Illumina MiSeq. Results: Although individual responses to chlorhexidine mouthwash treatment varied significantly, neither concentration produced a statistically significant change in the microbial diversity associated with peri-implantitis, suggesting limited treatment penetration into peri-implant lesions. Similarly, changes in the abundance of specific odontopathogens were not statistically significant. Conclusions: We found no significant differences in the effect of mouthwashes with different chlorhexidine concentrations on the peri-implant microbiota in short-period applications. Even though more extensive studies are required, the observed patient-dependent outcomes of both chlorhexidine mouthwashes on the peri-implant microbiota and their limited effect in controlling the abundance of oral pathogens indicate that prescription of chlorhexidine mouthwashes for the treatment of peri-implantitis should be carried out with caution. Novel presentations of chlorhexidine with better penetration capacities should be developed, as they could offer enhanced benefits in managing peri-implant diseases. Full article
Show Figures

Graphical abstract

25 pages, 650 KB  
Review
Green Solutions to a Growing Problem: Harnessing Plants for Antibiotic Removal from the Environment
by Gaia Cusumano, Giancarlo Angeles Flores, Roberto Venanzoni, Paola Angelini and Gokhan Zengin
Antibiotics 2025, 14(10), 1031; https://doi.org/10.3390/antibiotics14101031 - 15 Oct 2025
Cited by 2 | Viewed by 1759
Abstract
Environmental dissemination of antibiotics is a pressing global challenge, driving ecological imbalances and the proliferation of antibiotic resistance genes (ARGs). Conventional treatment technologies often fail to fully eliminate these micropollutants or are cost-prohibitive for widespread use. In this context, phytoremediation—using plants and their [...] Read more.
Environmental dissemination of antibiotics is a pressing global challenge, driving ecological imbalances and the proliferation of antibiotic resistance genes (ARGs). Conventional treatment technologies often fail to fully eliminate these micropollutants or are cost-prohibitive for widespread use. In this context, phytoremediation—using plants and their associated microbiota to remove, transform, or immobilize contaminants—has emerged as an effective and promising, low-impact, and nature-based approach for mitigating antibiotic pollution in aquatic and terrestrial environments. This review provides a comprehensive synthesis of the physiological, biochemical, and ecological mechanisms by which plants interact with antibiotics, including phytoextraction, phytodegradation, rhizodegradation, and phytostabilization. This review prioritizes phytoremediation goals, with attention to high-performing aquatic (e.g., Lemna minor, Eichhornia crassipes, Phragmites australis) and terrestrial plants (e.g., Brassica juncea, Zea mays) and their ability to remediate major classes of antibiotics. This study highlights the role of rhizosphere microbes and engineered systems in phytoremediation, while noting challenges such as variable efficiency, phytotoxicity risks, limited knowledge of by-products, and environmental concerns with antibiotic degradation. Future perspectives include the integration of genetic engineering, microbiome optimization, and smart monitoring technologies to enhance system performance and scalability. Plant-based solutions thus represent a vital component of next-generation remediation strategies aimed at reducing antibiotic burdens in the environment and curbing the rise in antimicrobial resistance. Full article
Show Figures

Figure 1

15 pages, 421 KB  
Article
Occurrence and Molecular Characterization of Extended-Spectrum Beta-Lactamase (ESBL)-Producing Escherichia coli in Broilers in Indonesia
by Nur Hidayatullah, Imron Suandy, Montira Intanon, Thomas Alter, Oli Susanti, Ajeng Herpianti, Sani Susanty, Riska Desitania and Nattakarn Awaiwanont
Antibiotics 2025, 14(10), 1030; https://doi.org/10.3390/antibiotics14101030 - 15 Oct 2025
Viewed by 1232
Abstract
Extended-spectrum β-lactamase-producing Escherichia coli (ESBL-E. coli) are widespread in the food chain, but nationwide surveillance in Indonesian broiler production is limited. This study investigated the occurrence, antimicrobial resistance, phylogenetic diversity, and molecular characteristics of ESBL-E. coli from broilers in Indonesia. [...] Read more.
Extended-spectrum β-lactamase-producing Escherichia coli (ESBL-E. coli) are widespread in the food chain, but nationwide surveillance in Indonesian broiler production is limited. This study investigated the occurrence, antimicrobial resistance, phylogenetic diversity, and molecular characteristics of ESBL-E. coli from broilers in Indonesia. A total of 2182 E. coli isolates from broiler cecal samples across three regions during the period 2018–2020 were analyzed. Antimicrobial susceptibility testing and ESBL phenotyping were performed following the CLSI guidelines. ESBL resistance genes and phylogenetic groups were detected using multiplex/quadruplex PCR. ESBL-E. coli (9.9%) was most frequently observed in the western (15.2%) region, followed by the central (8.0%) and eastern (7.2%) regions. A total of 85 resistance patterns were identified, with 98.5% exhibiting multidrug resistance. The blaCTX-M gene was detected in 97.5% of isolates, predominantly blaCTX-M-1 (97.5%), while blaCTX-M-9 was found in 2.5%. The blaTEM gene was present in 33.0% of ESBL isolates; however, blaSHV and blaOXA-1 were absent. Phylogenetic group A predominated (42.0%), followed by E (22.5%), B1 (20.5%), F (10.5%), C (2.5%), and D (2.0%). This study demonstrates a significant occurrence of ESBL-E. coli in Indonesian broilers with regional variation and blaCTX-M predominance. The high rate of multidrug resistance poses a serious public health concern, emphasizing the urgent need for antimicrobial stewardship and enhanced surveillance programs. Full article
Show Figures

Figure 1

12 pages, 1192 KB  
Article
Environmental Amoxicillin Exposure Induces Cardiotoxicity in Zebrafish Embryos: A Comprehensive Assessment of Heart Function and Molecular Responses
by Azza Naïja, Dalal Mohamed, Somaiya Abdulhakim, Amera Mohamed and Huseyin Cagatay Yalcin
Antibiotics 2025, 14(10), 1029; https://doi.org/10.3390/antibiotics14101029 - 14 Oct 2025
Viewed by 920
Abstract
Background/Objectives. Environmental pollution poses a significant threat to human health, primarily through the degradation of natural ecosystems. Emerging organic contaminants (EOCs), such as pharmaceuticals like amoxicillin, are especially concerning due to their persistence and potential harm to non-target species. This study evaluates the [...] Read more.
Background/Objectives. Environmental pollution poses a significant threat to human health, primarily through the degradation of natural ecosystems. Emerging organic contaminants (EOCs), such as pharmaceuticals like amoxicillin, are especially concerning due to their persistence and potential harm to non-target species. This study evaluates the cardiotoxic effects of Amoxicillin (AMX) on Zebrafish embryos (Danio rerio), specifically heart function, blood flow, and gene expression linked to cardiogenesis, inflammation, and apoptosis. Methods. Zebrafish embryos were exposed to concentrations of AMX corresponding to environmentally relevant levels, wastewater effluents, as well as acute experimental exposures. Mortality and hatching rates were all assessed, along with heart function and gene expression analysis of key cardiac and inflammatory markers. Results/Conclusions. The findings suggest that higher AMX concentrations have cardiotoxic effects, emphasizing the need for stringent environmental monitoring of antibiotic residuals. Full article
(This article belongs to the Topic Antimicrobial Agents and Nanomaterials—2nd Edition)
Show Figures

Figure 1

16 pages, 3279 KB  
Article
Epidemiological Evidence Supports the Role of Microbial Interactions in Polymicrobial UTI Infections Revealed by In Vitro Research
by Gabriella Piatti, Alessandro Mannini, Alberto Vitale, Marco Bruzzone, Anna Maria Schito and Marcello Ceppi
Antibiotics 2025, 14(10), 1028; https://doi.org/10.3390/antibiotics14101028 - 14 Oct 2025
Viewed by 929
Abstract
Background: Molecular techniques for microbial identification have highlighted the relevance of polymicrobial infections in humans, such as those affecting the urinary tract. Although in vitro investigations have demonstrated connections between co-infections and microbial interaction, their role is unclear in clinics, given the [...] Read more.
Background: Molecular techniques for microbial identification have highlighted the relevance of polymicrobial infections in humans, such as those affecting the urinary tract. Although in vitro investigations have demonstrated connections between co-infections and microbial interaction, their role is unclear in clinics, given the overlap with host conditions. Objective: We aimed to separate the roles of organisms and patient conditions in human polymicrobial urinary samples by performing a relevant epidemiological analysis. Methods: We analyzed retrospective results from urine cultures performed during one year in a 1200 beds Italian hospital. Patients were grouped as uncompromised and compromised and positive urine cultures were grouped as monomicrobial and polymicrobial. We assessed associations between single microorganisms and the groups of positive samples and between single microorganisms and the group of patients through a multivariate logistic regression model, adjusting by the confounding effect of seven variables. Results: We enrolled 24,067 urine samples, among which 7208 were positive, 75% monomicrobial and 25% polymicrobial. We found that the polymicrobial samples had a microbial scenario wider than the monomicrobial ones and the organisms most sampled had the highest number of different pairwise associations. Certain organisms shown having absolute numerical advantages in the polymicrobial urine cultures with respect to the monomicrobial ones, independently of host’s conditions. Conclusions: The numerical advantage shown by certain organisms in polymicrobial urine samples over monomicrobial samples supports the hypothesis of microbial synergies favouring the occurrence of certain co-infections. Full article
Show Figures

Figure 1

13 pages, 307 KB  
Article
Antimicrobial Resistance Profile of Staphylococcus pseudintermedius Isolated from Dogs with Otitis Externa and Healthy Dogs: Veterinary and Zoonotic Implications
by Ionela Popa, Ionica Iancu, Vlad Iorgoni, Janos Degi, Alexandru Gligor, Kalman Imre, Emil Tîrziu, Timea Bochiș, Călin Pop, Ana-Maria Plotuna, Paula Nistor, Marius Pentea, Viorel Herman and Ileana Nichita
Antibiotics 2025, 14(10), 1027; https://doi.org/10.3390/antibiotics14101027 - 14 Oct 2025
Cited by 2 | Viewed by 1307
Abstract
Background/Objectives: Staphylococcus pseudintermedius (S. pseudintermedius) is an opportunistic pathogen frequently isolated from dogs, involved in a wide range of infections, particularly otitis externa. Increasing antimicrobial resistance (AMR), including methicillin-resistant S. pseudintermedius (MRSP), poses significant challenges for veterinary and potentially human [...] Read more.
Background/Objectives: Staphylococcus pseudintermedius (S. pseudintermedius) is an opportunistic pathogen frequently isolated from dogs, involved in a wide range of infections, particularly otitis externa. Increasing antimicrobial resistance (AMR), including methicillin-resistant S. pseudintermedius (MRSP), poses significant challenges for veterinary and potentially human health. This study aimed to assess the prevalence and antimicrobial resistance profiles of S. pseudintermedius in dogs with otitis externa compared to clinically healthy dogs. Methods: Between 2022 and 2025, samples were collected from 400 dogs with otitis externa and 360 healthy dogs in veterinary clinics from Timișoara. Ear swabs were processed by conventional microbiological techniques and confirmed using MALDI-TOF MS. Antimicrobial susceptibility was tested using the VITEK® 2 Compact system, following CLSI VET01, Fifth Edition (2018) standards. Fourteen antimicrobials from 11 classes were evaluated. Results: S. pseudintermedius was isolated in 40% of dogs with otitis externa and in 21.1% of healthy dogs. The highest resistance in both groups was observed to tetracycline (37.5% and 25%, respectively). No resistance was recorded to linezolid, vancomycin, teicoplanin, tigecycline, or fusidic acid. MRSP strains were identified in 1.2% of dogs with otitis, displaying multidrug resistance (MDR). MDR strains were also detected in 8.7% of diseased and 4% of healthy dogs, indicating the potential for subclinical reservoirs. Conclusions: The findings highlight the notable prevalence and AMR of S. pseudintermedius in both symptomatic and asymptomatic dogs. The detection of MRSP and MDR strains emphasizes the need for prudent antibiotic use and continuous AMR surveillance in veterinary medicine to mitigate zoonotic risks and preserve antimicrobial efficacy. Full article
17 pages, 1453 KB  
Article
Peri-Operative Antimicrobial Prophylaxis Modulates CD4+ Lymphocyte Immunophenotype Ex Vivo in High-Risk Patients Undergoing Major Elective Surgery—A Preliminary Observational Study
by Susi Paketci, Jack Williams, Walter Pisciotta, Richard Loye, Alessia V. Waller, Rahila Haque, David Brealey, Mervyn Singer, John Whittle, Ramani Moonesinghe, Nishkantha Arulkumaran, Timothy Arthur Chandos Snow and the University College London Hospitals Critical Care Research Team
Antibiotics 2025, 14(10), 1026; https://doi.org/10.3390/antibiotics14101026 - 14 Oct 2025
Viewed by 949
Abstract
Background: Post-operative infections are a significant cause of morbidity in patients undergoing major elective surgery. Peri-operative antibiotics are used to reduce the risk of infection. Several antibiotics modulate the host immune response. Objectives: Our objective was to determine the ex vivo [...] Read more.
Background: Post-operative infections are a significant cause of morbidity in patients undergoing major elective surgery. Peri-operative antibiotics are used to reduce the risk of infection. Several antibiotics modulate the host immune response. Objectives: Our objective was to determine the ex vivo immunomodulatory properties of commonly used antibiotics (amoxicillin, cefuroxime, metronidazole, or combined cefuroxime–metronidazole) on monocyte and lymphocyte phenotypes in patients undergoing major elective surgery. Methods: We performed a prospective cohort study of patients aged ≥18 years admitted to the post-anaesthetic care unit following major elective non-cardiac surgery. Peripheral blood mononuclear cells isolated immediately after surgery were incubated with antibiotics with or without a monocyte (heat-killed E. coli) or lymphocyte (CD3/CD28 beads) stimulus ex vivo. Immune cell phenotype was characterised using flow cytometry. Results: Twenty-eight patients were included. All antibiotics tested were associated with a reduction in T-cell viability, and changes to monocytes were minimal. Among CD4+ and CD8+ lymphocytes, cefuroxime increased IFN-γ (at low and high doses) and increased CD4+ lymphocyte IL-2 and IL-2R at higher doses. Among CD4+ lymphocytes, at both doses, cefuroxime increased %Th1 population, with a parallel decrease in %Th2, %Th17, IL-17A, FOX-P3, and T-bet. Among the Th1 sub-population, changes were seen at higher cefuroxime doses, including increased viability and PD-1, and a decrease in FAS, IFN-γ and CD28, and IL-7R expression. Conclusions: The choice of antibiotics directly impacts immune function following major surgery, with cefuroxime associated with ex vivo immunomodulatory effects on CD4+ lymphocytes. The functional implications on the development of subsequent post-operative infectious complications and long-term cancer-free survival require further investigation. Full article
(This article belongs to the Special Issue Antimicrobial Stewardship in Surgical Infection)
Show Figures

Figure 1

24 pages, 728 KB  
Article
Looking for ESKAPE Bacteria: Occurrence and Phenotypic Antimicrobial Resistance Profiles in Wild Birds from Northern and Central Italy Sites
by Guido Grilli, Maria Cristina Rapi, Laura Musa, Giacomo Di Giacinto, Fabrizio Passamonti, Stefano Raimondi, Oriana Cianca and Maria Pia Franciosini
Antibiotics 2025, 14(10), 1025; https://doi.org/10.3390/antibiotics14101025 - 14 Oct 2025
Cited by 1 | Viewed by 1383
Abstract
Background/Objectives: Antimicrobial resistance is a critical global health challenge. Among resistant pathogens, the group of bacteria collectively referred to as ESKAPE (Enterococcus faecium, Staphylococcus aureus, Klebsiella pneumoniae, Acinetobacter baumannii, Pseudomonas aeruginosa, and Enterobacter spp.) is of particular [...] Read more.
Background/Objectives: Antimicrobial resistance is a critical global health challenge. Among resistant pathogens, the group of bacteria collectively referred to as ESKAPE (Enterococcus faecium, Staphylococcus aureus, Klebsiella pneumoniae, Acinetobacter baumannii, Pseudomonas aeruginosa, and Enterobacter spp.) is of particular concern due to their ability to evade multiple classes of antimicrobials. This study aimed to investigate the occurrence and resistance patterns of ESKAPE bacteria in wild birds from Northern and Central Italy sites, and to assess the presence of other bacteria of public health relevance. Methods: Cloacal swabs were collected from 141 wild birds. Samples were processed on selective and differential media, and bacterial identification was performed using Matrix-Assisted Laser Desorption/Ionization Time-of-Flight Mass Spectrometry. Antimicrobial susceptibility was evaluated through Minimum Inhibitory Concentration assays and interpreted according to international guidelines. Results: Thirty-seven isolates belonging to the ESKAPE group were identified: E. faecium (n = 10), K. pneumoniae (n = 9), P. aeruginosa (n = 8), Enterobacter spp. (n = 7), S. aureus (n = 2), and A. baumannii (n = 1). Multidrug-resistant isolates were observed among K. pneumoniae and Enterobacter hormaechei. Escherichia coli, although not included in the ESKAPE group, was frequently detected and often co-isolated with clinically relevant bacteria, highlighting its potential role as a reservoir of resistance genes. Conclusions: Wild birds can harbor resistant bacteria of clinical importance, including multidrug-resistant ESKAPE species. Their presence in avian populations underscores the role of wildlife in the environmental dissemination of antimicrobial resistance, with implications for both animal and human health. Full article
(This article belongs to the Special Issue Epidemiology, Drug Resistance, and Virulence in Zoonotic Pathogens)
Show Figures

Figure 1

Previous Issue
Next Issue
Back to TopTop