Next Issue
Volume 15, December
Previous Issue
Volume 15, October
 
 

Adm. Sci., Volume 15, Issue 11 (November 2025) – 52 articles

Cover Story (view full-size image): This paper investigates the conditions under which consumers accept AI-based personalized advertising, drawing on survey data from 650 individuals in Greece. It examines the combined influence of trust and ethical perceptions, familiarity with AI tools, digital behavior and identity-related concerns. The findings show that trust functions as the primary enabler of acceptance, while identity considerations can introduce resistance even when personalization is accurate. Familiarity supports positive attitudes only when trust is established. Overall, the study demonstrates that consumer acceptance of AI personalization is shaped not only by technological factors but also by psychological and social dynamics. View this paper
  • Issues are regarded as officially published after their release is announced to the table of contents alert mailing list.
  • You may sign up for e-mail alerts to receive table of contents of newly released issues.
  • PDF is the official format for papers published in both, html and pdf forms. To view the papers in pdf format, click on the "PDF Full-text" link, and use the free Adobe Reader to open them.
Order results
Result details
Section
Select all
Export citation of selected articles as:
20 pages, 915 KB  
Article
Retaining Talent in the Public Sector: Managing the Present While Looking to the Future
by Sofia Pereira Dos Santos, Ana Palma-Moreira and Ivo Dias
Adm. Sci. 2025, 15(11), 456; https://doi.org/10.3390/admsci15110456 - 20 Nov 2025
Viewed by 541
Abstract
This study aimed to examine the effect of public policies on talent retention in the Portuguese Public Administration and whether the participants’ managerial status moderates this relationship. A total of 282 individuals, active workers in public administration, participated in this study, with 11.7% [...] Read more.
This study aimed to examine the effect of public policies on talent retention in the Portuguese Public Administration and whether the participants’ managerial status moderates this relationship. A total of 282 individuals, active workers in public administration, participated in this study, with 11.7% of the total occupying management positions. This is a cross-sectional study with a quantitative approach, using a questionnaire. The results showed that public policies (recruitment, training and performance evaluation) have a positive and significant effect on talent retention. Whether an individual is a manager or not has a significant effect on performance evaluation. No moderating or mediating effect was found. This study aimed to provide data that can inform managers’ decisions and enhance talent management in public administration. Full article
Show Figures

Figure 1

27 pages, 1562 KB  
Article
The Frugal Scalability Paradox in Emerging Innovation Ecosystems
by Félix Oscar Socorro Márquez, Giovanni Efrain Reyes Ortiz and Harold Torrez Meruvia
Adm. Sci. 2025, 15(11), 455; https://doi.org/10.3390/admsci15110455 - 20 Nov 2025
Viewed by 530
Abstract
This integrative systematic review addresses the existing gap in understanding how frugal innovation can scale sustainably in emerging economies. Through a mixed-methods analysis based on the PRISMA 2020 protocol, 142 documents published between 2019 and 2025 in Scopus and Web of Science were [...] Read more.
This integrative systematic review addresses the existing gap in understanding how frugal innovation can scale sustainably in emerging economies. Through a mixed-methods analysis based on the PRISMA 2020 protocol, 142 documents published between 2019 and 2025 in Scopus and Web of Science were examined. Scientific and grey literature. The methodology combined bibliometric mapping using VOSviewer, qualitative analysis with NVivo, and a Delphi panel of 15 experts, allowing for the triangulation of theoretical, empirical, and prospective evidence. The findings reveal a transition from a phase of contextual adaptation (2019–2021) to one of systematization and governance (2022–2025), highlighting that the so-called «Frugal Scalability Paradox»—the tension between hyper-contextualization and standardization—constitutes the main obstacle to the sustainability and expansion of frugal models. This study contributes both theoretically and practically by offering a taxonomy of value mechanisms, proposing a hybrid governance framework, and outlining a research agenda focused on inclusion, technological modularity, and impact funding. Frugal innovation is redefined here as a paradigm of intelligent tension management, capable of balancing local relevance and global replicability. Full article
(This article belongs to the Section International Entrepreneurship)
Show Figures

Figure 1

24 pages, 637 KB  
Article
From Parents to Progeny: Entrepreneurial Self-Efficacy, Resilience, and Family Firm Succession
by Safiya Mukhtar Alshibani and Ali Saleh Alshebami
Adm. Sci. 2025, 15(11), 454; https://doi.org/10.3390/admsci15110454 - 19 Nov 2025
Viewed by 454
Abstract
This study examines how parental leadership, entrepreneurial self-efficacy, and entrepreneurial resilience—viewed through social capital theory—shape intentions around family business succession in Saudi Arabia. It also investigates the moderating role of the presence of older siblings, exploring how family dynamics affect the transfer of [...] Read more.
This study examines how parental leadership, entrepreneurial self-efficacy, and entrepreneurial resilience—viewed through social capital theory—shape intentions around family business succession in Saudi Arabia. It also investigates the moderating role of the presence of older siblings, exploring how family dynamics affect the transfer of social capital and the likelihood of succession. This research employs structural equation modeling to analyze data from 522 respondents in Saudi Arabia. Entrepreneurial self-efficacy emerges as a key factor in shaping intentions around family business succession, highlighting the importance of psychological resources in this process. The moderating analysis shows that the presence of older siblings weakens the impact of parental guidance and entrepreneurial traits on intentions around family business succession, possibly due to competition among siblings for leadership roles in the family firm. These findings underscore the need for family businesses to strategically manage the distribution of social capital, especially in households with multiple siblings. Initiatives that enhance entrepreneurial self-efficacy and resilience can improve preparedness for succession. Moreover, addressing sibling rivalry through structured succession planning and conflict resolution mechanisms is essential for maintaining business continuity in the Saudi context. Based on social capital theory, this research offers a new perspective on how a family’s resources, networks, and relationships influence intentions around family business succession. Emphasizing the moderating role of sibling dynamics provides useful insights into managing family business transitions in Saudi Arabia, where family ties and social capital are vital. Full article
Show Figures

Figure 1

14 pages, 504 KB  
Article
Impact of Sustainable Tax Strategy Development on Investment Scale and Corporate Value: Evidence from Korea
by Kil-Joo Baek and Young-Jun Yeo
Adm. Sci. 2025, 15(11), 453; https://doi.org/10.3390/admsci15110453 - 19 Nov 2025
Viewed by 408
Abstract
This study examines the impact of corporate sustainable tax strategies on investment scale and firm value using signaling theory. We measure Sustainable tax strategy through the coefficient of variation of cash effective tax rates over a five-year period. Using 3121 firm-year observations of [...] Read more.
This study examines the impact of corporate sustainable tax strategies on investment scale and firm value using signaling theory. We measure Sustainable tax strategy through the coefficient of variation of cash effective tax rates over a five-year period. Using 3121 firm-year observations of Korean listed companies from 2010 to 2023, we employ Two-Stage Least Squares regression to address endogeneity concerns. Our findings support two main hypotheses. First, firms pursuing sustainable tax strategies engage in significantly larger capital investments, suggesting that consistent tax policies signal effective risk management capabilities and enable systematic long-term investment planning. Second, the interaction effect between sustainable tax strategies and capital expenditures positively influences firm value, indicating that sustainable tax planning enhances investment efficiency. The results demonstrate that firms with lower tax rate volatility send positive signals to external stakeholders about their predictable cash flows, superior internal control systems, and strategic management capabilities. This study contributes to the literature by applying signaling theory to tax strategy research and provides practical insights for corporate managers regarding the importance of long-term tax planning over short-term tax minimization. The findings also support UN Sustainable Development Goals 8, 9, and 12 by demonstrating how sustainable financial practices promote responsible corporate decision-making. Full article
Show Figures

Figure 1

32 pages, 584 KB  
Review
Technology-Driven Change in Human Resource Management: Reshaping Talent Management and Organizational Design
by Umme Thayyiba Khatoon, Mnahel Babgi, Nejoud Tariq Hadi, Rasiya Nazir Mir and Aditya Velidandi
Adm. Sci. 2025, 15(11), 452; https://doi.org/10.3390/admsci15110452 - 19 Nov 2025
Viewed by 1989
Abstract
The digital transformation of human resource management is fundamentally reshaping how organizations manage talent and design their structures. However, a comprehensive understanding of the drivers, impacts, and implementation challenges of this shift is critically needed. The purpose of this review is to consolidate [...] Read more.
The digital transformation of human resource management is fundamentally reshaping how organizations manage talent and design their structures. However, a comprehensive understanding of the drivers, impacts, and implementation challenges of this shift is critically needed. The purpose of this review is to consolidate recent literature to provide a holistic overview of this technology-driven evolution. It examines key technological drivers—such as artificial intelligence, automation, and data analytics—and their profound impact on talent acquisition, development, and retention. The review further analyzes the consequent shifts towards more agile organizational designs, outlines strategic frameworks for successful digital adoption, and identifies common pitfalls. Finally, it identifies future research directions to address gaps in ethical artificial intelligence governance, longitudinal employee well-being, and sector-specific outcomes. Full article
Show Figures

Figure 1

19 pages, 2058 KB  
Article
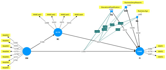
From Informality to Formality: The Interplay of Economic Motivation, Future Intention, and Behavioral Control in Entrepreneurial Transitioning
by Adebanji Adejuwon William Ayeni
Adm. Sci. 2025, 15(11), 451; https://doi.org/10.3390/admsci15110451 - 18 Nov 2025
Viewed by 420
Abstract
Informal entrepreneurship is a pervasive feature of developing economies, yet the psychological drivers of the transition to formal entrepreneurship remain poorly understood. Grounded in the Theory of Planned Behaviour, this research investigates the mediating role of behavioural control in the relationship between economic [...] Read more.
Informal entrepreneurship is a pervasive feature of developing economies, yet the psychological drivers of the transition to formal entrepreneurship remain poorly understood. Grounded in the Theory of Planned Behaviour, this research investigates the mediating role of behavioural control in the relationship between economic motivation and future intentions’ transition to formalisation among informal entrepreneurs in Nigeria. Using a cross-sectional survey design, primary data were collected from 544 informal electronics entrepreneurs across six major marketplaces in South-West Nigeria. The data were analysed using structural equation modelling in the PLS 4 software. The findings showed that behavioural control significantly and substantially mediates the positive direct effect of economic motivation on formalisation intention. This indicates that informal entrepreneurs are more likely to translate financial aspirations into concrete plans for formalisation when they possess a strong belief in their own capabilities to navigate the process successfully. Consequently, we conclude that effective policy must move beyond purely financial incentives to embrace strategies that build entrepreneurial skills, simplify regulatory procedures, and enhance the self-efficacy of informal entrepreneurs, thereby empowering them to confidently transition into the formal economy. Full article
Show Figures

Figure 1

18 pages, 1866 KB  
Article
Scientometric Analysis of Research Work on Mental Workload
by Carol Toro-Huerta, Luis Araya-Castillo and Joan Boada-Grau
Adm. Sci. 2025, 15(11), 450; https://doi.org/10.3390/admsci15110450 - 18 Nov 2025
Viewed by 452
Abstract
Background: Modern work environments characterized by high cognitive demand can generate significant mental workload. Studying this phenomenon helps us to understand how cognitive demands affect workers’ performance, health, and well-being. A scientometric analysis of mental workload allows for the identification of trends, gaps, [...] Read more.
Background: Modern work environments characterized by high cognitive demand can generate significant mental workload. Studying this phenomenon helps us to understand how cognitive demands affect workers’ performance, health, and well-being. A scientometric analysis of mental workload allows for the identification of trends, gaps, and emerging areas in scientific research. Objective: This study aims to analyze the development of the literature on mental workload in terms of the most relevant studies, main authors and their networks, main journals and keywords, countries and institutions leading research, and main research areas. Methods: A scientometric and bibliometric analysis was conducted through a search of scientific articles published in the Web of Science (WoS) database between 1975 and 2024. Results: Of the total number of publications, 71.2% occurred in the last 10 years. A total of 87.16% of the articles have 0 citations or less than 50. The countries with the greatest production and influence are the United States, China, and Germany. Among the main areas of study were “Engineering”, “Psychology”, “Transportation”, and “Surgery.” Conclusions: Publications and citations on the subject have grown significantly. This justifies the need to study mental workload in other areas and cultural contexts. Full article
(This article belongs to the Section Organizational Behavior)
Show Figures

Figure 1

18 pages, 711 KB  
Article
When Does Authenticity Benefit Employee Well-Being: A Relational Framework of Authenticity at Work
by Di Xie and Ying Yang
Adm. Sci. 2025, 15(11), 449; https://doi.org/10.3390/admsci15110449 - 17 Nov 2025
Viewed by 646
Abstract
Authenticity at work has emerged as a critical factor in employee well-being research, with extensive evidence supporting its positive organizational implications. However, the existing literature primarily focuses on individual authenticity effects (either employee or leader authenticity) while neglecting the complex relational dynamics and [...] Read more.
Authenticity at work has emerged as a critical factor in employee well-being research, with extensive evidence supporting its positive organizational implications. However, the existing literature primarily focuses on individual authenticity effects (either employee or leader authenticity) while neglecting the complex relational dynamics and boundary conditions that may influence the effectiveness of individual authenticity. From a person–environment fit perspective, this study examined dyadic authenticity fit between leaders and employees, an underexplored relational perspective that goes beyond individual-level authenticity effects. We propose that the positive effects of authenticity do not always function well when the dynamic authenticity relationship between employees and leaders diverges. We conducted a polynomial regression and response surface analysis on a valid sample of 412 employees from an IT company operating in China. The results showed that anxiety peaked when leader authenticity diverged from employee authenticity in either direction, indirectly resulting in high turnover tendency. The high-high authenticity fit exhibited superior performance among all fit situations. These findings highlight the critical importance of authenticity fit in leader–follower relationships for promoting employee well-being and organizational retention. Full article
(This article belongs to the Section Organizational Behavior)
Show Figures

Figure 1

34 pages, 4065 KB  
Article
The Virality of TikTok and New Media in Disrupting and Overturning the Election Cancellation Paradigm in Romania
by Andreea Nistor and Eduard Zadobrischi
Adm. Sci. 2025, 15(11), 448; https://doi.org/10.3390/admsci15110448 - 17 Nov 2025
Viewed by 1009
Abstract
This study uses natural language processing (NLP) techniques to analyze the political discourse of the surprise presidential candidate, focusing on linguistic patterns, sentiment distribution, and recurring themes. This study addresses the problem of how TikTok virality and algorithmic amplification mechanisms can influence electoral [...] Read more.
This study uses natural language processing (NLP) techniques to analyze the political discourse of the surprise presidential candidate, focusing on linguistic patterns, sentiment distribution, and recurring themes. This study addresses the problem of how TikTok virality and algorithmic amplification mechanisms can influence electoral outcomes in Romania, analyzing whether heuristic boosting strategies can distort traditional political paradigms. The text corpus included over 3915 words extracted from the candidate’s speeches, with the most frequent terms being “sovereignty” (271 occurrences), “democracy” (164 occurrences), and “freedom” (80 occurrences). The analysis revealed that 57.8% of the content was neutral, 10% conveyed positive sentiment, and negative sentiment was absent. A word frequency analysis highlighted the candidate’s strategic emphasis on concepts related to national identity and participatory democracy. Sentiment analysis revealed an intentional use of neutral language to maintain balance, with occasional positive terms maintaining confidence and optimism among voters. Full article
Show Figures

Figure 1

16 pages, 840 KB  
Review
Employee Objectification in Modern Organizations: Who Has Swept Personal Dignity Under the Carpet?
by Jolita Vveinhardt
Adm. Sci. 2025, 15(11), 447; https://doi.org/10.3390/admsci15110447 - 17 Nov 2025
Viewed by 493
Abstract
Background: Separately conducted studies on the phenomena of personal dignity and objectification at the workplace seek a common goal of ensuring psychological and physical wellbeing in the workplace. Objectives: Since the conception of dignity is highly important for a better understanding of the [...] Read more.
Background: Separately conducted studies on the phenomena of personal dignity and objectification at the workplace seek a common goal of ensuring psychological and physical wellbeing in the workplace. Objectives: Since the conception of dignity is highly important for a better understanding of the phenomenon of the person’s objectification, this scoping review explored how personal dignity was revealed in managerial studies on employee objectification. Methods: Using the algorithm selected for this study, a total of 192 articles were retrieved from the Scopus and Web of Science (Clarivate Analytics) databases, of which 12 theoretical and empirical studies were selected for further analysis. The study employed a modified PRISMA methodology, based on PRISMA-ScR guidelines. The data on authors, year of publication, study type, sample, main conclusions, and provided recommendations were extracted. Results: In order to achieve the purpose of the research, it explored how objectification and the dignity of employees were treated and what recommendations to practitioners were made. It was found that the themes examined in the studies covered two main categories: cultural (of the organization and society) and relational (vertical and horizontal relations, including the use of technologies). Conclusions: The research results show that, so far, a more general definition of employee objectification is lacking and that personal dignity, which would allow for the revision of this conception, remains unhighlighted. Full article
Show Figures

Figure 1

13 pages, 462 KB  
Article
Gendered Perspectives in Capacity Development and Financial Literacy in the Mining Industry in Mpumalanga Province
by Sabelo Merrander Baker and TL Ngonyama-Ndou
Adm. Sci. 2025, 15(11), 446; https://doi.org/10.3390/admsci15110446 - 17 Nov 2025
Viewed by 351
Abstract
Financial literacy is not just an individual skill but a crucial enabler for sustainable development and gender equality, particularly in historically male-dominated sectors like mining. Despite progress in financial inclusion, women in Mpumalanga’s mining industry continue to face systemic barriers rooted in traditional [...] Read more.
Financial literacy is not just an individual skill but a crucial enabler for sustainable development and gender equality, particularly in historically male-dominated sectors like mining. Despite progress in financial inclusion, women in Mpumalanga’s mining industry continue to face systemic barriers rooted in traditional gender norms, socio-cultural expectations, and a lack of workplace support, limiting their economic participation. Mining, especially in rural areas, often intensifies existing inequalities, making financial empowerment for women even more challenging. This study explores the efficacy of gender-sensitive financial literacy and capacity development programs tailored to women in Mpumalanga’s mining sector. Using in-depth interviews with 12 female employees, the study employed thematic analysis to identify patterns and extract meaning from the participants lived experiences. The research identifies key barriers, including the need for accommodation in the workplace, the impact of cultural norms, and the need for financial literacy. The theorising is made possible through a twin theoretical framework consisting of the capability approach and intersectional feminism, which results in greater understanding about how intersecting identities influence women’s financial empowerment. The evidence underscores the potential of focused, comprehensive financial literacy programs to empower women to overcome these barriers, facilitating individual and community development. In general, the study underlines the critical role of financial literacy in realising gender equality and sustainable development in the mining industry. The research calls for policies and programs to address systemic issues, advancing women’s economic empowerment and creating a more equitable sector. Full article
(This article belongs to the Special Issue Women Financial Inclusion and Entrepreneurship Development)
Show Figures

Figure 1

23 pages, 1132 KB  
Article
Leadership, Gender, and Organizational Change: Voices of Women Leaders in Greece
by Panagiota Tragantzopoulou, Kyriaki Kourantzinou, Eleni Rizou and Aikaterini Tragantzopoulou
Adm. Sci. 2025, 15(11), 445; https://doi.org/10.3390/admsci15110445 - 17 Nov 2025
Viewed by 687
Abstract
Despite growing evidence that diverse leadership enhances decision-making and innovation, little is known about how gendered expectations and structural barriers intersect to shape women’s leadership experiences in Greece. This qualitative study draws on semi-structured interviews with sixteen (N = 16) senior women leaders [...] Read more.
Despite growing evidence that diverse leadership enhances decision-making and innovation, little is known about how gendered expectations and structural barriers intersect to shape women’s leadership experiences in Greece. This qualitative study draws on semi-structured interviews with sixteen (N = 16) senior women leaders across healthcare and other professional sectors. The data are analyzed using thematic analysis to explore how participants navigate stereotypes, microaggressions, and work–life integration challenges. Findings reveal a core mechanism of gendered constraint in which structural barriers and interpersonal dynamics shape leadership enactment. These dynamics are mitigated through strategies such as mentorship, boundary setting, and inclusive practices. A central contribution of the study is the proposed Leadership Recognition and Resilience (LRR) framework, which conceptualizes the dynamic interplay between leadership purpose, recognition, and gendered constraints and highlights how adaptive strategies sustain agency, well-being, and organizational influence. The study extends role-congruity theory by introducing the concept of a glass acknowledgment ceiling, a subtle form of gendered resistance that limits recognition and authority even after women attain leadership positions. These findings underscore the importance of systemic reforms, culturally sensitive leadership development, and supportive networks to sustain women’s leadership and advance genuine gender equity in organizational contexts. Full article
Show Figures

Figure 1

28 pages, 1986 KB  
Article
Entrepreneurial Leadership and Collaborative Resilience: How Positive Relational Dynamics Shape Entrepreneurial Cognition in Emerging Economies
by Gelmar García-Vidal, Laritza Guzmán-Vilar, Rodobaldo Martínez-Vivar, Alexander Sánchez-Rodríguez and Reyner Pérez-Campdesuñer
Adm. Sci. 2025, 15(11), 444; https://doi.org/10.3390/admsci15110444 - 15 Nov 2025
Viewed by 447
Abstract
Despite growing scholarly interest in leadership within entrepreneurial settings, little is known about how relational leadership operates in informal, resource-constrained ecosystems. This study examines how entrepreneurial leadership fosters positive relational dynamics and collaborative resilience within Ecuador’s highly informal entrepreneurial ecosystem. Drawing on entrepreneurial [...] Read more.
Despite growing scholarly interest in leadership within entrepreneurial settings, little is known about how relational leadership operates in informal, resource-constrained ecosystems. This study examines how entrepreneurial leadership fosters positive relational dynamics and collaborative resilience within Ecuador’s highly informal entrepreneurial ecosystem. Drawing on entrepreneurial cognition and relational leadership theories, it investigates how entrepreneurs act as informal leaders who cultivate trust, empathy, and mutual support in the absence of formal institutional structures. Using an original mixed-method lexical–clustering design, data were collected from 880 micro and small entrepreneurs in Quito, who categorized 75 entrepreneurial attributes using a forced-choice instrument. Two dominant narratives emerged: collaborative resilience (65%), defined by empathy, adaptability, and social cohesion, and structural vulnerability (35%), marked by bureaucracy, fear, and emotional strain. Gender differences revealed that women emphasize relational stress and communal coping, while men focus on structural barriers and operational constraints. The findings extend leadership research by demonstrating how positive relational processes enable entrepreneurs to transform adversity into collective strength. The study advances relational leadership theory by revealing its cognitive and emotional foundations in nontraditional contexts. It offers policy insights for designing inclusive, trust-based ecosystems that promote psychological safety, collaboration, and sustainable entrepreneurship in emerging economies. Full article
(This article belongs to the Section Leadership)
Show Figures

Figure 1

45 pages, 3469 KB  
Article
The Role of Public Policy in Advancing Social Innovation and Inclusion: EU and Romania’s Comparison
by Rodica Pripoaie, Anca-Gabriela Turtureanu, Riana Iren Radu, Andreea-Elena Matic, George-Cristian Schin, Camelia-Mădălina Beldiman and Gabriela-Cristina Pătrașcu
Adm. Sci. 2025, 15(11), 443; https://doi.org/10.3390/admsci15110443 - 13 Nov 2025
Viewed by 539
Abstract
Our study analyzes the essential role of social innovation in reducing social exclusion and unemployment while improving citizens’ well-being through targeted public policies that enhance GDP allocations to social protection. Using Eurostat data and European Innovation Scoreboard (EIS) from 2019 to 2020, a [...] Read more.
Our study analyzes the essential role of social innovation in reducing social exclusion and unemployment while improving citizens’ well-being through targeted public policies that enhance GDP allocations to social protection. Using Eurostat data and European Innovation Scoreboard (EIS) from 2019 to 2020, a comparative econometric analysis of all 27 EU member states, focused particularly on Romania, examines the interdependence between social innovation, social protection expenditures, social exclusion, and unemployment rates. Regression and ANOVA models confirm a significant positive relationship between social innovation and social protection spending. However, Romania’s overall share of social protection in GDP remains well below the EU average, despite higher relative spending on health, pensions, and family support, reflecting structural limitations and a slower diffusion of innovative practices. As an exploratory effort, the study acknowledges possible distortions caused by the pandemic, which temporarily increased expenditures and altered long-term trends. Broader macroeconomic factors such as inflation, demographics, and technology were not included but may refine future analyses. The findings provide both theoretical and practical insights, suggesting that enhancing social innovation through public policy can strengthen social cohesion, improve quality of life, and support the sustainable development of national protection systems. Full article
Show Figures

Figure 1

14 pages, 10290 KB  
Article
Automatic Substitution of Prioritization Methods Preserving Information Integrity
by Joao Batista Mendes, Renato Dourado Maia, Marcos Flávio Silveira Vasconcelos D’Angelo, Iara Sibele Silva, Petr Y. Ekel and Matheus Pereira Libório
Adm. Sci. 2025, 15(11), 442; https://doi.org/10.3390/admsci15110442 - 13 Nov 2025
Viewed by 335
Abstract
Companies face multi-criteria problems every day, such as prioritizing projects, investments, and suppliers. In this respect, the literature offers countless methods, some of which provide partial and flawed solutions. Therefore, identifying and replacing a flawed method with a more efficient one is fundamental. [...] Read more.
Companies face multi-criteria problems every day, such as prioritizing projects, investments, and suppliers. In this respect, the literature offers countless methods, some of which provide partial and flawed solutions. Therefore, identifying and replacing a flawed method with a more efficient one is fundamental. However, this replacement is not straightforward because each method has a different evaluation structure. More specifically, in this study, the Mapping method uses scoring evaluations, whereas the Analytic Hierarchy Process (AHP) uses pairwise comparisons. In other words, scoring evaluations are incompatible with pairwise comparison evaluations. This incompatibility prevents one method from being replaced by another without loss of information. This is a significant gap because the re-evaluation process is expensive, time-consuming, and may even be impossible if the experts are no longer available. This study presents a novel approach to automatically substitute prioritization methods without loss of information. The approach was applied to a real-world case involving forty-four Brazilian companies. The specific case shows the prioritization of four projects evaluated by scores, combined with three new projects evaluated by pairwise comparisons. The application of the approach offers specific and general contributions. For example, substituting prioritization methods without loss of information, such as the Mapping method with AHP. Flexibility in choosing the evaluation method that offers greater psychological comfort to the experts. Obtaining transitive pairwise comparison matrices independently of the number of new projects evaluated. Full article
Show Figures

Figure 1

14 pages, 227 KB  
Article
Agents in the Alps: The Functions and Impacts of Orchestrator Platforms in the Mountains
by Matteo Landoni
Adm. Sci. 2025, 15(11), 441; https://doi.org/10.3390/admsci15110441 - 13 Nov 2025
Viewed by 298
Abstract
This article integrates diverse strands of theory and empirical research to combine views on economic complexity and entrepreneurial ecosystems in the context of mountain regions, focusing on the role of orchestrator platforms in shaping innovation and growth. Mountains are often marginal, dispersed, and [...] Read more.
This article integrates diverse strands of theory and empirical research to combine views on economic complexity and entrepreneurial ecosystems in the context of mountain regions, focusing on the role of orchestrator platforms in shaping innovation and growth. Mountains are often marginal, dispersed, and loosely integrated areas that suffer from scarce opportunities for resource combination and interaction at the basis of the innovative process. The research relies on the case study of the European Alps, combining multiple sources of data—surveys, interviews, and ethnographic studies—to highlight the strengths and weaknesses of the mountain ecosystems. Orchestrator platforms emerged as the central actors in the innovative network that overcomes the difficulties and constraints of the mountains. The article provides a comprehensive perspective on how economic complexity can drive development in mountain regions, offering both theoretical and practical contributions to the broader discourse on entrepreneurship and regional growth. Full article
19 pages, 702 KB  
Article
Personalization, Trust, and Identity in AI-Based Marketing: An Empirical Study of Consumer Acceptance in Greece
by Vasiliki Markou, Panagiotis Serdaris, Ioannis Antoniadis and Konstantinos Spinthiropoulos
Adm. Sci. 2025, 15(11), 440; https://doi.org/10.3390/admsci15110440 - 12 Nov 2025
Viewed by 1846
Abstract
Artificial intelligence (AI) is increasingly used in marketing to deliver personalized messages and services. Although such tools create new opportunities, their acceptance by consumers depends on several factors that go beyond technology itself. This study examines how trust and ethical perceptions, familiarity and [...] Read more.
Artificial intelligence (AI) is increasingly used in marketing to deliver personalized messages and services. Although such tools create new opportunities, their acceptance by consumers depends on several factors that go beyond technology itself. This study examines how trust and ethical perceptions, familiarity and exposure to AI, digital consumer behavior, and identity concerns shape acceptance of AI-based personalized advertising. The analysis draws on data from 650 Greek consumers, collected through a mixed-mode survey (online and paper), and tested using logistic regression models with demographic characteristics included as controls. The results show trust and ethical perceptions of acceptance as factors, while familiarity with AI tools also supports positive attitudes once trust is established. In contrast, digital consumer behavior played a smaller role, and identity-related consumption was negatively associated with acceptance, reflecting concerns about autonomy and self-expression. Demographic factors, such as age and income, also influenced responses. Overall, the findings suggest that acceptance of AI in marketing is not only a technical matter but also a psychological and social process. This study highlights the importance for firms to build trust, act responsibly, and design personalization strategies that respect consumer identity and ethical expectations. Full article
Show Figures

Figure 1

29 pages, 1887 KB  
Article
Remote Work and Job Satisfaction: A Decade of Insights Through a Bibliometric Lens
by Slim Belaid, Nour Ben Guedria and Houssein Ballouk
Adm. Sci. 2025, 15(11), 439; https://doi.org/10.3390/admsci15110439 - 12 Nov 2025
Viewed by 1701
Abstract
This study analyzes the relationship between remote work and job satisfaction from a bibliometric perspective. Remote work has grown in popularity, especially due to global trends accelerated by the pandemic, which impacts employee safety, wellbeing, and satisfaction. Based on 199 articles indexed in [...] Read more.
This study analyzes the relationship between remote work and job satisfaction from a bibliometric perspective. Remote work has grown in popularity, especially due to global trends accelerated by the pandemic, which impacts employee safety, wellbeing, and satisfaction. Based on 199 articles indexed in Scopus from 2014 to 2024, we identified a steady growth of this topic, with significant increases between 2021 and 2023. Global collaboration analysis indicates that the United States, India, and the United Kingdom are at the forefront of research and should work towards bridging knowledge across the Global North and South. We identify factors related to the satisfaction of remote workers (balance between on-site and off-site work, autonomy, flexibility, social isolation, gender differences). A keyword co-occurrence analysis was conducted to identify topical coverage and was complemented by clustering highly cited studies. We examine differences between the public and private sectors and suggest research paths to better understand the implications of remote work for job satisfaction in different organizational contexts. Full article
Show Figures

Figure 1

4 pages, 184 KB  
Editorial
Development of Human Resource Management Due to Technological, Social, and Legal Changes: Editorial for the Special Issue “New Challenges and Directions in the Development of Human Resource Management”
by Augustin Starecek, Zdenka Gyurak Babelova and Natalia Vranakova
Adm. Sci. 2025, 15(11), 438; https://doi.org/10.3390/admsci15110438 - 12 Nov 2025
Viewed by 842
Abstract
Human Resource Management (HRM) is evolving rapidly due to various challenges and opportunities [...] Full article
12 pages, 391 KB  
Systematic Review
Contemporary Trends in University Administration with the Integration of Digital/New Technologies
by Sotiria Panagiota Souli and Christos Pierrakeas
Adm. Sci. 2025, 15(11), 437; https://doi.org/10.3390/admsci15110437 - 10 Nov 2025
Viewed by 770
Abstract
This study conducts a systematic scoping review to explore how universities are integrating digital and emerging technologies into administrative processes. Following the PRISMA-ScR methodology, we systematically searched four major databases—Web of Science, Scopus, IEEE Xplore, and Google Scholar—for peer-reviewed publications between 2019 and [...] Read more.
This study conducts a systematic scoping review to explore how universities are integrating digital and emerging technologies into administrative processes. Following the PRISMA-ScR methodology, we systematically searched four major databases—Web of Science, Scopus, IEEE Xplore, and Google Scholar—for peer-reviewed publications between 2019 and 2024. Fifty-two studies met the inclusion criteria after rigorous screening and quality assessment using the CASP and JBI checklists. The originality of this review lies in synthesizing cross-disciplinary perspectives—encompassing digital marketing, artificial intelligence (AI), learning management systems (LMSs), open data, and collaborative digital tools—into a unified framework of administrative innovation. Findings reveal that digital marketing strategies enhance student engagement and institutional visibility, AI improves efficiency and decision-making, LMSs streamline academic and administrative coordination, and open data initiatives promote transparency but encounter legal and cultural resistance. Despite the potential of these technologies, persistent challenges include data privacy concerns, uneven digital infrastructure, and limited institutional readiness. This review contributes to the literature by mapping the intersection of technological innovation and university governance, identifying research gaps, and outlining directions for sustainable digital transformation in higher education. Full article
Show Figures

Figure 1

42 pages, 503 KB  
Article
DigStratCon: A Digital or Technology Strategy Framework
by Will Serrano
Adm. Sci. 2025, 15(11), 436; https://doi.org/10.3390/admsci15110436 - 10 Nov 2025
Viewed by 951
Abstract
Digital or Technology strategies are the first step of the Digital Transformation. The main risk is that information and assessments not included in the strategy and left to be confirmed and managed at later stages have the potential to negatively affect the successful [...] Read more.
Digital or Technology strategies are the first step of the Digital Transformation. The main risk is that information and assessments not included in the strategy and left to be confirmed and managed at later stages have the potential to negatively affect the successful implementation of the Digital Transformation, therefore negating sought-after business benefits. To mitigate this risk, this article proposes DigStratCon, a Digital or Technology strategy framework that generalises the Digital Transformation, detaching it from its specific functional application, such as marketing, products, Information Technology (IT), and Operational Technology (OT). Therefore, DigStratCon applies to any area within a government, organisation or infrastructure, including Data and Artificial Intelligence (AI). DigStratCon defines seven components within a Digital or Technology strategy, specifically (1) market research, (2) target state, (3) current state, (4) roadmap, (5) risks, (6) supply chain, and finally (7) enablers. A qualitative analysis of several United Kingdom (UK) government digital strategies assesses their completeness against the DigStratCon model. On average, UK digital strategies score 6/7 with an innovative and ambitious vision; however, they generally lack a common or standardised structure and wider international benchmark and alignment. Full article
(This article belongs to the Section Strategic Management)
Show Figures

Figure 1

31 pages, 2459 KB  
Article
Assessing Digital Governance Maturity in the Context of Municipal Resilience: The Triadic Model, Its Dimensions and Interrelations
by Rita Toleikienė, Mindaugas Butkus, Ilona Bartuševičienė and Vita Juknevičienė
Adm. Sci. 2025, 15(11), 435; https://doi.org/10.3390/admsci15110435 - 7 Nov 2025
Viewed by 749
Abstract
Different Digital Governance maturity models are established; however, limited research has examined their applicability at the local government level, particularly concerning the interrelations among dimensions such as Strategy, Employees, and Processes. Understanding these connections is vital for municipalities striving to enhance resilience through [...] Read more.
Different Digital Governance maturity models are established; however, limited research has examined their applicability at the local government level, particularly concerning the interrelations among dimensions such as Strategy, Employees, and Processes. Understanding these connections is vital for municipalities striving to enhance resilience through Digital Governance amidst uncertainties. This study aims to develop, justify, and empirically test a Triadic Model capturing the relationships among its dimensions, assessing Digital Governance maturity in local governments during crisis response. To achieve this, a quantitative survey was conducted across all 60 Lithuanian municipalities, and the collected data were analyzed using Confirmatory Factor Analysis (CFA) to validate the factor structure and Structural Equation Modeling (SEM) to test the hypothesized relationships among variables and latent constructs. The findings reveal significant interrelations among the model’s dimensions in enhancing municipal resilience. Research proposes a comprehensive framework for assessing Digital Governance maturity at three levels—Digital Consistency, Digital Adaptation, and Digital Transformation—and examines their interactive influence during crises. The results highlight how the dimensions of the Triadic Model collectively reflect municipal responses, emphasizing the importance of an integrated, staged approach to digitalization. This validated framework advances understanding of Digital Governance in local authorities and underscores the relevance of interrelated key dimensions for fostering resilience in uncertain contexts. In addition to model validation, the study also explores practical variations in Digital Governance maturity among Lithuanian municipalities, demonstrating the model’s applicability as a diagnostic tool for local governments. Full article
(This article belongs to the Special Issue New Developments in Public Administration and Governance)
Show Figures

Figure 1

33 pages, 654 KB  
Article
Measuring Customer Experience in E-Retail
by Paulo Botelho Pires, Beatriz Martins Perestrelo and José Duarte Santos
Adm. Sci. 2025, 15(11), 434; https://doi.org/10.3390/admsci15110434 - 7 Nov 2025
Viewed by 1864
Abstract
In digital retail, where competition intensifies and customer expectations evolve rapidly, understanding the interplay among customer experience metrics is critical for strategic decision-making. Despite widespread adoption of feedback programmes, practitioners struggle to interpret how improvements in transactional ease, experiential quality, and satisfaction propagate [...] Read more.
In digital retail, where competition intensifies and customer expectations evolve rapidly, understanding the interplay among customer experience metrics is critical for strategic decision-making. Despite widespread adoption of feedback programmes, practitioners struggle to interpret how improvements in transactional ease, experiential quality, and satisfaction propagate across the customer journey to influence retention and growth. This study addresses this gap by examining the interrelations among Customer Effort Score (CES), Customer Experience (CX), Customer Satisfaction (CSAT), Customer Loyalty Index (CLI), and Net Promoter Score (NPS) within a unified framework. A quantitative, cross-sectional survey of recent online shoppers yielded 359 valid responses; the model was estimated with PLS-SEM. All hypothesised direct paths were positive and significant, evidencing a cascade from effort through experience and satisfaction to repurchase and recommendation intentions. Mediation analyses confirmed that CES and CX affect loyalty and advocacy indirectly via CSAT. Out-of-sample prediction validated predictive relevance. The study integrates transactional and relational indicators, establishes the empirical utility of single-item measures within PLS-SEM, and advances a portfolio view of CX metrics. Managerially, effort reduction and experience enhancement emerge as high-leverage interventions: improvements cascade through satisfaction to elevate loyalty and advocacy in digital retail. Full article
Show Figures

Figure 1

35 pages, 964 KB  
Article
From Gendered Entrepreneurial Cognition to Sustainable Performance: The Power of Women’s Entrepreneurial Capital in Emerging Economies
by Thamrin Tahir, Muhammad Hasan, Muhammad Ilyas Thamrin Tahir, Andi Tenri Ampa, Andi Caezar To Tadampali, Ratnah Suharto and Muhammad Ihsan Said Ahmad
Adm. Sci. 2025, 15(11), 433; https://doi.org/10.3390/admsci15110433 - 5 Nov 2025
Viewed by 785
Abstract
Gender equality and sustainability remain critical global agendas emphasized in the United Nations Sustainable Development Goals (SDGs) adopted in 2015. Women entrepreneurs in emerging economies, despite facing structural constraints, hold strategic potential to advance inclusive and sustainable growth. Building on this context, the [...] Read more.
Gender equality and sustainability remain critical global agendas emphasized in the United Nations Sustainable Development Goals (SDGs) adopted in 2015. Women entrepreneurs in emerging economies, despite facing structural constraints, hold strategic potential to advance inclusive and sustainable growth. Building on this context, the present study develops and empirically tests an integrative framework that explains how gendered entrepreneurial cognition (GEC) influences sustainable performance (SP) through the mediating roles of women’s intellectual capital (WIC) and women’s social capital (WSC). A sequential explanatory mixed-method design was employed, combining survey data from 653 women entrepreneurs with in-depth interviews and focus group discussions. Quantitative results demonstrate that GEC significantly enhances WIC and WSC, which in turn strengthen SP, while the direct effect of GEC on SP is weaker. Qualitative insights reinforce these findings by revealing how women mobilize adaptive knowledge, experiential learning, and trust-based networks to achieve economic, social, and environmental objectives. Theoretically, this study advances an innovative multitheoretical integration of the resource-based view, knowledge-based view, and social capital theory, positioning GEC as a gendered cognitive microfoundation for the creation of intangible resources. Practically, the findings highlight that strengthening women’s entrepreneurial capital—represented by the synergy of WIC and WSC—is crucial for enhancing resilience, competitiveness, and sustainability among women-led SMEs in emerging economies. Overall, this study contributes novel evidence from Indonesia by demonstrating that women’s cognition, knowledge, and social networks operate as interconnected pathways toward sustainable entrepreneurial performance. Full article
(This article belongs to the Special Issue Research on Female Entrepreneurship and Diversity—2nd Edition)
Show Figures

Figure 1

17 pages, 520 KB  
Article
From Entrepreneurial Alertness to Commitment to Digital Startup Activities: A Mediation Model of Perceived Desirability, Feasibility, and Intentions
by Abrar F. Alhajri, Wassim J. Aloulou and Norah A. Althowaini
Adm. Sci. 2025, 15(11), 432; https://doi.org/10.3390/admsci15110432 - 5 Nov 2025
Viewed by 671
Abstract
This study examines the transition from digital entrepreneurial alertness to digital startup intent in connection with perceived desirability, feasibility, and intentions. The theory of planned behavior (TPB) and the entrepreneurial event/potential model (EPM) form the foundation for a mediation model, which is examined [...] Read more.
This study examines the transition from digital entrepreneurial alertness to digital startup intent in connection with perceived desirability, feasibility, and intentions. The theory of planned behavior (TPB) and the entrepreneurial event/potential model (EPM) form the foundation for a mediation model, which is examined by structural equation modeling (SEM) using AMOS on data gathered from 571 Saudi youth engaged in digital entrepreneurship. The results show that digital entrepreneurial alertness has a strong predictive power in relation to intent to start digital ventures, and that this is partly mediated by perceived desirability and feasibility. Intentions, however, fully mediate the relationship between alertness, desirability, feasibility, and actual digital entrepreneurial behavior. This study adds to digital entrepreneurship scholarship by de-mystifying the thought processes bridging opportunity recognition and action, particularly in emerging economies. This study validates the EPM framework and confirms its applicability to include digital entrepreneurial alertness (DEA) as a key antecedent of digital entrepreneurial intentions (DEI) and other factors. This study also highlights the theoretical relevance of the EPM by illustrating its utility in understanding youth decisions to pursue digital entrepreneurship, particularly in transitional countries such as Saudi Arabia. Policymakers and educators in Saudi Arabia should promote attention and amplify desirability/feasibility perceptions to stimulate youth engagement in digital ventures. This work highlights intentions as the determinative gateway between entrepreneurial cognition and concrete digital startup success. Full article
(This article belongs to the Special Issue Moving from Entrepreneurial Intention to Behavior)
Show Figures

Figure 1

14 pages, 531 KB  
Article
Dual Pathways to Subjective Well-Being in Japanese Employees: Transformational Leadership and Trait Intrinsic Motivation
by Masao Saruhashi, Runjie Li and Noriyuki Kida
Adm. Sci. 2025, 15(11), 431; https://doi.org/10.3390/admsci15110431 - 4 Nov 2025
Viewed by 995
Abstract
This study examines employees’ subjective well-being (SWB) in large Japanese corporations using a single covariance-based SEM that integrates two sources of motivation: leadership and individual dispositions. We simultaneously test the indirect effects of transformational leadership (TFL) on SWB via three workplace resources—organizational esteem/recognition [...] Read more.
This study examines employees’ subjective well-being (SWB) in large Japanese corporations using a single covariance-based SEM that integrates two sources of motivation: leadership and individual dispositions. We simultaneously test the indirect effects of transformational leadership (TFL) on SWB via three workplace resources—organizational esteem/recognition (OEM), decision-making discretion (DM), and workplace intrinsic motivation/meaning (WPIM)—and the direct effects of trait-level intrinsic motivation (TLIM). Survey data from 600 employees indicated good model fit. Mediation via OEM and DM (but not WPIM) was supported. Higher TLIM was associated with higher SWB even after accounting for leadership and mediators; TLIM was also positively related to OEM, DM, and WPIM. WPIM was negatively related to SWB, consistent with a suppression effect under concurrent controls. Practically, recognition and discretion are actionable levers, with OEM exerting larger effects than DM. Overall, leadership acts indirectly through resources, whereas dispositions act directly. Future work should employ longitudinal and multilevel designs to establish causal generalizability. Full article
Show Figures

Figure 1

23 pages, 291 KB  
Article
Transforming Social Assistance into Entrepreneurial Empowerment: UMi as a Public Sector Innovation in Indonesia
by Nisa Novia Avien Christy, Syahrir Ika, I Ketut Ardana, Radna Andi Wibowo, Prameshwara Anggahegari, Lokot Zein Nasution, Darwin, Suryaneta, Juni Hestina and Roosganda Elizabeth
Adm. Sci. 2025, 15(11), 430; https://doi.org/10.3390/admsci15110430 - 4 Nov 2025
Viewed by 812
Abstract
The Ultra-Micro (UMi) financing program represents a significant public sector innovation in Indonesia’s approach to poverty alleviation and financial inclusion. Initially conceived as a social assistance initiative, UMi has evolved into a strategic government intervention designed to transform impoverished individuals into entrepreneurs. This [...] Read more.
The Ultra-Micro (UMi) financing program represents a significant public sector innovation in Indonesia’s approach to poverty alleviation and financial inclusion. Initially conceived as a social assistance initiative, UMi has evolved into a strategic government intervention designed to transform impoverished individuals into entrepreneurs. This shift reflects a policy innovation that redefines the role of the state from passive welfare provider to active enabler of economic participation. Despite ambitious goals, its implementation and impact face scrutiny. This study employed an exploratory qualitative approach through individual interviews with elite participants and debtors of UMi. The data used triangulation from documentation, observation, and in-depth interviews with key informants, selected through purposive sampling. Findings indicate that the program’s implementation—anchored in government regulations and executed through non-bank financial institutions (NBFIs)—demonstrates innovative service delivery. In this study, UMi exemplifies how public sector innovation—through policy reform, institutional collaboration, and community engagement—can drive inclusive economic growth. The study provides valuable insights for policymakers, practitioners, and scholars seeking to advance financial inclusion and sustainable economic development. Full article
(This article belongs to the Special Issue Public Sector Innovation: Strategies and Best Practices)
31 pages, 3077 KB  
Article
Six-Dimensional Collaboration Innovative Training and Practice for Interdisciplinary Outstanding Graduate Students Based on Employment-Driven Approach
by Wei Li, Weiyu Liu, Changhao Yang and Yukun Ren
Adm. Sci. 2025, 15(11), 429; https://doi.org/10.3390/admsci15110429 - 3 Nov 2025
Viewed by 750
Abstract
This paper addresses the core issue of the imbalance between supply and demand for high-level medical–engineering integration talents under the “Healthy China” strategy in the AI+ era. Based on human capital theory and innovation capital theory, it constructs a six-dimensional collaborative theoretical model [...] Read more.
This paper addresses the core issue of the imbalance between supply and demand for high-level medical–engineering integration talents under the “Healthy China” strategy in the AI+ era. Based on human capital theory and innovation capital theory, it constructs a six-dimensional collaborative theoretical model for the cultivation of medical–engineering integration postgraduates, driven by high-quality employment and guided by innovative financial capital. This model breaks through the disciplinary barriers and institutional constraints of traditional postgraduate education and for the first time creates a knowledge graph curriculum system for medical–engineering interdisciplinary studies. It also establishes a multi-dimensional evaluation index system that integrates the appreciation of innovation capital and the premium of human capital. Through the case of the six-dimensional collaborative research and development and transformation of intelligent medical equipment by our research group, the feasibility and promotion value of this new paradigm for future postgraduate education have been fully verified. Full article
Show Figures

Figure 1

21 pages, 319 KB  
Article
Reconsidering Bad Leadership and Bad Theory to Improve Research
by Richard Arend and Jie Li
Adm. Sci. 2025, 15(11), 428; https://doi.org/10.3390/admsci15110428 - 2 Nov 2025
Viewed by 798
Abstract
Given the continued existence, personal success, and organizational damage of ‘bad’ leadership (e.g., with Bankman-Fried, Lay, Welch, Stonecipher), how do we—in academia—do more good than harm in studying and informing others about it? We address that question to improve leadership research more generally. [...] Read more.
Given the continued existence, personal success, and organizational damage of ‘bad’ leadership (e.g., with Bankman-Fried, Lay, Welch, Stonecipher), how do we—in academia—do more good than harm in studying and informing others about it? We address that question to improve leadership research more generally. We do so through a dialectic inquiry approach where we join current conversations about teaching and research related to the private benefits and the public costs produced by ‘bad’ leadership. As part of the dialectic, we offer a new model of the phenomenon—where ‘bad’ behaviors can be used to win a contest for leadership where the leader can then act badly or not. Furthermore, we inquire as to the efficacy of how the literature diagnoses ‘bad’ leadership (at either stage), suggests treatments, and attempts to impact practice. We ground our inquiry in two foundational definitions of ‘bad’-ness—one based on psychology’s dark triad, and one based on economics’ self-interest-seeking with guile agent. We critique a relevant, representative set of recent examples to make our points about the significant issues involved in the three elements, across two stages and two definitions. This antithesis-like critique provides the grounds for a set of synthesizing recommendations to improve leadership studies, in light of practical (and often unnecessarily self-imposed) constraints. Full article
20 pages, 1472 KB  
Systematic Review
From Safety to Sharing: A Bibliometric Mapping of Psychological Safety, Knowledge Management, and Organizational Learning
by Paula Figueiredo, Rosa Rodrigues and Ana Diogo
Adm. Sci. 2025, 15(11), 427; https://doi.org/10.3390/admsci15110427 - 31 Oct 2025
Viewed by 1155
Abstract
Psychological safety (PS), knowledge management (KM), and organizational learning (OL) are increasingly recognized as critical foundations for resilient, adaptive, and innovative organizations. However, the connections among these constructs remain fragmented in the literature, making bibliometric mapping an essential step to consolidate knowledge in [...] Read more.
Psychological safety (PS), knowledge management (KM), and organizational learning (OL) are increasingly recognized as critical foundations for resilient, adaptive, and innovative organizations. However, the connections among these constructs remain fragmented in the literature, making bibliometric mapping an essential step to consolidate knowledge in this domain. This study analyzes the relationships between PS, KM, and OL, identifying thematic patterns and theoretical contributions that support the integration of these constructs into organizational cultures. Drawing from empirical literature indexed in Web of Science (WoS) (2000–2025), we applied the SPIDER framework and PRISMA methodology to identify and evaluate 103 peer-reviewed articles. Using VOSviewer (version 1.6.20) and data mining techniques, we generated bibliometric networks and thematic clusters that offer a comprehensive view of the conceptual landscape. Findings reveal that PS acts as a key enabler of knowledge sharing and OL, particularly in inclusive environments with leadership support and tolerance for error. An inductively developed conceptual model illustrates how trust-driven cultures can enhance knowledge flows and reduce dysfunctional behaviors such as knowledge hiding. By mapping these intersections, the study consolidates fragmented literature and demonstrates how PS, KM, and OL contribute to sustainable learning cultures while also highlighting promising avenues for future research on collective learning and organizational resilience. Full article
Show Figures

Figure 1

Previous Issue
Next Issue
Back to TopTop