-
Leadership and Knowledge Systems for Resilient Entrepreneurship in Emerging Markets -
E-Leadership Competencies and Organizational Preference for Telework: Evidence from the Portuguese Context -
Retaining Talent in the Public Sector: Managing the Present While Looking to the Future -
The Neurobiology of Effective Leadership: Integrating Polyvagal Theory with the Coaching Leadership Style -
Strategic ESG Integration and Sustainability Reporting in the Greek Banking Sector: A Comparative Assessment
Journal Description
Administrative Sciences
Administrative Sciences
is an international, peer-reviewed, scholarly, open access journal on organization studies published monthly online by MDPI.
- Open Access— free for readers, with article processing charges (APC) paid by authors or their institutions.
- High Visibility: indexed within Scopus, ESCI (Web of Science), RePEc, EconBiz, and other databases.
- Journal Rank: JCR - Q2 (Management) / CiteScore - Q2 (General Business, Management and Accounting)
- Rapid Publication: manuscripts are peer-reviewed and a first decision is provided to authors approximately 21.3 days after submission; acceptance to publication is undertaken in 5.6 days (median values for papers published in this journal in the second half of 2025).
- Recognition of Reviewers: reviewers who provide timely, thorough peer-review reports receive vouchers entitling them to a discount on the APC of their next publication in any MDPI journal, in appreciation of the work done.
Impact Factor:
3.1 (2024);
5-Year Impact Factor:
3.1 (2024)
Latest Articles
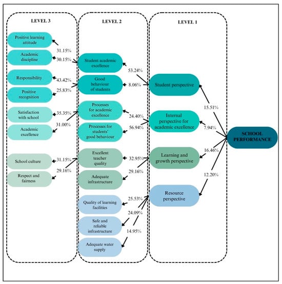
Validating a Theoretical Model to Measure Performance Management in South African Private Secondary Schools
Adm. Sci. 2026, 16(2), 71; https://doi.org/10.3390/admsci16020071 - 30 Jan 2026
Abstract
Performance management systems (PMSs) in private secondary education are vital, and although several tried and tested public sector performance measurement models exist, limited private secondary school performance measurement models exist in South Africa. This study aims to empirically validate a South African tailor-made
[...] Read more.
Performance management systems (PMSs) in private secondary education are vital, and although several tried and tested public sector performance measurement models exist, limited private secondary school performance measurement models exist in South Africa. This study aims to empirically validate a South African tailor-made theoretical performance measurement model (developed from a systematic literature review of 220 articles) and determine the relationships between its key antecedents (Academic Excellence, Internal Processes, Learning and Growth, and Resources) and their respective sub-antecedents. Data were collected by distributing a hard-copy questionnaire to appointed coworkers at 12 schools in the eThekwini Municipality of KwaZulu-Natal, in Durban, South Africa. The schoolmaster’s permission and blessing were obtained, and a coworker was appointed to assist with the distribution and collection of the structured 5-point Likert-scale questionnaires. A high response rate of 89% (N = 274; n = 244) was realised. The data were tested for normality and reliability (Cronbach’s alpha coefficients consistently exceeded 0.70), and investigated for evidence of model validity using an exploratory factor analysis. The data were normally distributed and not skewed, and the antecedents could be validated. The model showed evidence of validity, and the respective relationships between the antecedents were determined. Learning and Growth (16.46%) was the most critical antecedent, followed by Student perspective (15.51%), and Resource perspective (12.20%). The Internal perspective for academic excellence was, surprisingly, the least important (7.94%). The results show that all four antecedents are valid and should be used in the performance measurement of private secondary schools.
Full article
(This article belongs to the Special Issue Administrative Strategies and Practices for Economic Growth and Development: Governance, Sustainability, and Digital Transformation in the 21st Century)
►
Show Figures
Open AccessArticle
Can the Application of Artificial Intelligence Technology Enhance the ESG Performance of Tourism Enterprises?
by
Chong Wang, Yi Huang, Tian Wang and Dong Lu
Adm. Sci. 2026, 16(2), 70; https://doi.org/10.3390/admsci16020070 - 30 Jan 2026
Abstract
As global sustainable development increasingly intersects with rapid advances in artificial intelligence (AI), understanding how emerging technologies reshape corporate environmental, social, and governance (ESG) behavior has become essential. This study investigates the role of artificial intelligence adoption in shaping firms’ ESG performance and
[...] Read more.
As global sustainable development increasingly intersects with rapid advances in artificial intelligence (AI), understanding how emerging technologies reshape corporate environmental, social, and governance (ESG) behavior has become essential. This study investigates the role of artificial intelligence adoption in shaping firms’ ESG performance and analyzes the channels through which such effects are realized. Panel data on Chinese A-share listed tourism enterprises for the period 2013–2023 were used in the analysis. Grounded in corporate social responsibility theory and stakeholder theory, the empirical analysis indicates that the adoption of artificial intelligence is positively associated with improved ESG performance among tourism enterprises. Further analysis suggests that AI adoption positively affects ESG performance mainly through two channels: customer base diversification and improvements in corporate reputation. Moderating effect tests reveal that climate risk strengthens the promoting effect of AI on ESG performance, while media attention weakens this effect. The heterogeneity results indicate that the positive impact of AI adoption on ESG performance is stronger among firms facing less government environmental scrutiny and those operating outside the culture, sports, and entertainment sectors. These findings deepen the understanding of how emerging technologies support sustainable corporate development in the tourism industry and provide evidence that may assist policymakers in promoting the coordinated advancement of AI applications and green governance.
Full article
(This article belongs to the Special Issue AI-Driven Business Sustainability and Competitive Strategy)
►▼
Show Figures

Figure 1
Open AccessArticle
Navigating Multiple Crises: An Analysis of Digital Transformation in Lebanese Public Administration
by
Bissane Harb
Adm. Sci. 2026, 16(2), 69; https://doi.org/10.3390/admsci16020069 - 29 Jan 2026
Abstract
Despite global advances, the digital transformation of public services in developing countries often fails to meet its objectives. This study argues that a primary reason for this is an overemphasis on technological solutions and a neglect of the broader institutional context. Through a
[...] Read more.
Despite global advances, the digital transformation of public services in developing countries often fails to meet its objectives. This study argues that a primary reason for this is an overemphasis on technological solutions and a neglect of the broader institutional context. Through a qualitative case study of Lebanon and applying the Technology–Organization–Environment (TOE) framework, this research identifies the critical drivers and barriers to digital government transformation. The analysis demonstrates that organizational factors (e.g., leadership, inertia) and environmental factors (e.g., political will, economic crisis) are more decisive than technological capacity alone. The findings underscore that digital transformation is a fundamentally socio-technical process, where success depends on managing the complex interplay between political interests, organizational culture, and public demand. This study offers theoretical contributions by validating an integrated view of digital transformation and provides practical implications for reformers in developing nations, highlighting the need for strategies that build dynamic capabilities and navigate contentious political landscapes.
Full article
(This article belongs to the Special Issue Challenges and Future Trends in Digital Government)
Open AccessArticle
The Missing Link in Albania’s Innovation System: Evidence on Academia–Business Cooperation and Sustainable Innovation
by
Perseta Grabova, Arjan Tushaj, Ditjona Kule, Brikena Leka and Saša Petković
Adm. Sci. 2026, 16(2), 68; https://doi.org/10.3390/admsci16020068 - 29 Jan 2026
Abstract
►▼
Show Figures
Sustainable innovation is important in Albania, a small transition economy facing pressures from digitalization, the green transition, and increased competition. Yet the country’s innovation system is still developing, and academia–business linkages remain weak. This article investigates how academia–business (A2B) collaboration contributes to firms’
[...] Read more.
Sustainable innovation is important in Albania, a small transition economy facing pressures from digitalization, the green transition, and increased competition. Yet the country’s innovation system is still developing, and academia–business linkages remain weak. This article investigates how academia–business (A2B) collaboration contributes to firms’ sustainable innovation, addressing the lack of quantitative evidence from a country in the Western Balkans context. Building on innovation systems and resource-based perspectives, A2B cooperation is conceptualized as a multidimensional latent construct, capturing types of collaboration, key actors, and organizational drivers. Using survey data from 298 firms operating in Albania, collected in 2025, the study applies Covariance-Based Structural Equation Modeling (CB-SEM) to test whether the intensity and quality of A2B cooperation are linked to sustainable innovation outcomes. The findings indicate that collaboration is still limited and inconsistent, dominated by student internships and sporadic joint projects. However, the CB-SEM results confirm that more intensive and better-structured cooperation is strongly associated with higher levels of sustainable innovation. The study offers one of the first CB-SEM-based quantitative assessments of A2B collaboration and sustainable innovation in Albania and provides policy implications for strengthening innovation-oriented partnerships in transition economies.
Full article

Figure 1
Open AccessArticle
Empowering Green Transformation: The Strategic Nexus of Innovation, Regulation, and Sustainability in Chinese SMEs
by
Hasnain Javed, Marcus V. Goncalves and Hoorulanne Ali
Adm. Sci. 2026, 16(2), 67; https://doi.org/10.3390/admsci16020067 - 29 Jan 2026
Abstract
Growing pressure for sustainability has intensified the need for small- and medium-sized enterprises (SMEs) to adopt environmental innovation while maintaining competitive performance. This study examines how green innovation strategy, environmental regulations, and green absorptive capacity jointly shape the sustainable performance of Chinese manufacturing
[...] Read more.
Growing pressure for sustainability has intensified the need for small- and medium-sized enterprises (SMEs) to adopt environmental innovation while maintaining competitive performance. This study examines how green innovation strategy, environmental regulations, and green absorptive capacity jointly shape the sustainable performance of Chinese manufacturing SMEs. Drawing on Resource-Based View, Institutional Theory, and Dynamic Capability Theory, we develop and empirically test a model that positions green innovation as a mediating mechanism linking strategic intent and regulatory forces to environmental, social, and economic performance outcomes. Data were collected through a structured survey of 250 SME managers in Jiangsu Province and analyzed using PLS-SEM. Results show that green innovation strategy significantly enhances both green innovation and sustainability performance, and that green innovation partially mediates the effects of both strategy and regulatory pressure on performance. While environmental regulations positively influence green innovation, they do not directly improve sustainability outcomes unless translated into innovation. Furthermore, green absorptive capacity displays a boundary-conditioning role, unexpectedly weakening the strategy–innovation path when knowledge integration exceeds implementation capacity. The findings extend the sustainability-oriented innovation literature by clarifying the indirect nature of regulation–performance linkages and revealing conditions under which absorptive capability accelerates or impedes green transformation. The study offers practical guidance for policymakers seeking to design innovation-enabling regulatory frameworks and for SMEs aiming to balance capability development with strategic focus to advance sustainability transitions.
Full article
(This article belongs to the Special Issue Comprehensive Studies on the Development of International Business)
►▼
Show Figures

Figure 1
Open AccessArticle
Systematic Review on Academic Spin-Offs: Challenges, Impacts, and Success Factors
by
Vilma dos Santos Ramos, Rafael Verão Françozo, Eliane da Silva Leandro and Valdecir Alves da Silva
Adm. Sci. 2026, 16(2), 66; https://doi.org/10.3390/admsci16020066 - 28 Jan 2026
Abstract
Academic spin-offs (ASOs) are one of the main means of relationship between universities and the market. ASOs transform scientific research results into products, services, or processes that can be commercialized, promoting the transfer of technology between the academic and industrial sectors. This study
[...] Read more.
Academic spin-offs (ASOs) are one of the main means of relationship between universities and the market. ASOs transform scientific research results into products, services, or processes that can be commercialized, promoting the transfer of technology between the academic and industrial sectors. This study aims to identify institutional, organizational, and policy-related aspects and drivers influencing the use of ASOs as technology transfer mechanisms. The article systematically reviews the literature on ASOs, aiming to explore concepts, types, creation processes, barriers, and success factors for these initiatives from 2010 to 2023. The search was conducted in the Scopus database, selected according to the following criteria: article format, publication in a scientific journal, and written in English, Portuguese, or Spanish. The analysis resulted in 82 articles published in 47 journals, which revealed different types of ASOs and creation models, as well as determining factors, such as institutional support and external context, that impacted their formation and success. The study suggests that ASOs can contribute significantly to technological innovation and economic development, but they face challenges such as cultural barriers, lack of funding, and university–market integration.
Full article
(This article belongs to the Special Issue Administrative Strategies and Practices for Economic Growth and Development: Governance, Sustainability, and Digital Transformation in the 21st Century)
►▼
Show Figures

Figure 1
Open AccessArticle
Innovation Efficiency and Its Influencing Factors in China’s New Energy Enterprises: An Empirical Analysis
by
Bei Li and Dongwei Li
Adm. Sci. 2026, 16(2), 65; https://doi.org/10.3390/admsci16020065 - 27 Jan 2026
Abstract
►▼
Show Figures
Against the backdrop of global energy transition and sustainable development, advancing the new energy industry has become a critical pathway for optimizing energy structures and achieving the dual carbon goals. However, while China’s new energy sector has experienced rapid growth, it has also
[...] Read more.
Against the backdrop of global energy transition and sustainable development, advancing the new energy industry has become a critical pathway for optimizing energy structures and achieving the dual carbon goals. However, while China’s new energy sector has experienced rapid growth, it has also exposed a series of challenges, including insufficient innovation momentum, irrational resource allocation, and low conversion rates of R&D outcomes. To delve into the root causes and propose improvement pathways, this study selected 76 listed new energy enterprises from 2021 to 2023 as samples. It comprehensively employed the DEA-BCC model, Malmquist productivity index, and Tobit regression model to conduct empirical analysis across three dimensions: static, dynamic, and influencing factors. The findings revealed: firstly, during the study period, overall static efficiency remained low, with only about 32.90% of enterprises operating efficiently. Efficiency decomposition indicated that low and unstable pure technical efficiency constrained overall efficiency gains. In contrast, while scale efficiency was relatively high, its growth was sluggish, and some enterprises exhibited significant scale irrelevance. Secondly, dynamic total factor productivity exhibited fluctuating growth primarily driven by technological progress. However, declining technical efficiency—particularly the deterioration of scale efficiency—indicated that while the new energy industry advanced technologically and expanded in scale, its management capabilities had not kept pace. This mismatch among the three factors trapped the industry in a “high investment, low efficiency” dilemma. Thirdly, regression analysis of influencing factors indicated that corporate governance and market competitiveness were pivotal to innovation efficiency: the proportion of independent directors and revenue growth rate exerted significant positive impacts, while equity concentration showed a significant negative effect. Firm size had a weaker influence, and government support did not demonstrate a significant positive impact. Accordingly, this paper proposes pathways to enhance innovation efficiency in new energy enterprises, including optimizing corporate governance structures, formulating differentiated subsidy policies, and improving the innovation ecosystem. The findings of this study not only provide empirical references for the innovative development of the new energy industry but also offer theoretical support for relevant policy formulation.
Full article

Figure 1
Open AccessArticle
Unfolding the Relationship Between Psychological Safety, Knowledge Sharing, and Innovation Commitment in Private Higher Education Institutions in Egypt
by
Wael Elshanhaby, Najlaa Ahmed, Amr Noureldin, Moustafa Leila, Ibrahim Abdelmutalib, Mohamed Aboueldahab and Ahmed Attiea
Adm. Sci. 2026, 16(2), 64; https://doi.org/10.3390/admsci16020064 - 27 Jan 2026
Abstract
This study examines how psychological safety (PS) relates to employees’ innovation commitment (IC) in private higher education institutions (HEIs) in Egypt by specifying a learning-based mechanism and two enabling boundary conditions. Drawing on organizational learning theory and commitment research, we surveyed 405 academic
[...] Read more.
This study examines how psychological safety (PS) relates to employees’ innovation commitment (IC) in private higher education institutions (HEIs) in Egypt by specifying a learning-based mechanism and two enabling boundary conditions. Drawing on organizational learning theory and commitment research, we surveyed 405 academic and administrative staff (faculty members, teaching assistants, and administrators) across six private universities using validated multi-item measures and analyzed the proposed moderated-mediation model using PLS-SEM (SmartPLS 4), alongside procedural checks to mitigate common method bias. Results indicate that psychological safety is positively associated with knowledge sharing (KS) and innovation commitment, and that knowledge sharing partially mediates the relationship between psychological safety and innovation commitment. The findings further show that transformational leadership (TL) strengthens the positive association between psychological safety and knowledge sharing, while digital readiness (DR) strengthens the positive association between knowledge sharing and innovation commitment. The study contributes by clarifying when psychologically safe climates are most likely to be linked to innovation commitment through day-to-day exchange behaviors and by identifying leadership and digital capability conditions that amplify these relationships in private HEIs. Practically, the results underscore the value of institutionalizing psychologically safe dialog, developing transformational leadership behaviors, and investing in digital infrastructure and skills to make knowledge flows more actionable for innovation-related persistence.
Full article
(This article belongs to the Special Issue The Psychology of Employee Motivation)
►▼
Show Figures

Figure 1
Open AccessArticle
Beyond Where We Work: Daily Informal Communication, Knowledge Sharing, and Commitment in Hybrid Teams
by
Dorothee Lütjens and Jörg Felfe
Adm. Sci. 2026, 16(2), 63; https://doi.org/10.3390/admsci16020063 - 27 Jan 2026
Abstract
►▼
Show Figures
Hybrid work not only redistributes where employees work; it also reshapes how they stay connected to their colleagues. Drawing on Communicate–Bond–Belong (CBB) theory, we examine how daily work location shapes employees’ team commitment in hybrid work environments through informal communication and knowledge sharing,
[...] Read more.
Hybrid work not only redistributes where employees work; it also reshapes how they stay connected to their colleagues. Drawing on Communicate–Bond–Belong (CBB) theory, we examine how daily work location shapes employees’ team commitment in hybrid work environments through informal communication and knowledge sharing, and how these daily links depend on task interdependence. Using a daily diary study with 219 employees who work at least one day a week from home and one day a week in the office (1655 day-level observations), we applied multilevel structural equation modeling in Mplus 8.8 to capture within-person day-to-day fluctuations. Our findings show that on days when employees worked from home rather than in the office, they reported less informal communication and less knowledge sharing with colleagues, which in turn related to lower team commitment. These indirect effects suggest that it is not physical distance per se, but the loss of cue-rich, relationship-building and task-related exchanges that erodes commitment on remote days. We further show that task interdependence differentially qualifies these daily relationships: for informal communication, the positive association with commitment is stronger when task interdependence is low and weaker when interdependence is high. In contrast, the positive association between knowledge sharing and commitment becomes stronger at higher levels of task interdependence. Together, the results advance understanding of social dynamics in hybrid work environments and offer actionable guidance for leaders and organizations.
Full article

Figure 1
Open AccessArticle
Moving Against Turnover Intentions Through Transactional Leadership, Organizational Climate, and Psychological Contract Fulfillment: Evidence from the Middle Eastern Hotel Industry
by
Fida Hassanein and Amira Daouk
Adm. Sci. 2026, 16(2), 62; https://doi.org/10.3390/admsci16020062 - 27 Jan 2026
Abstract
Turnover is a major concern for the hotel and hospitality industry on a global scale. This research focuses on several Middle Eastern five-star hotels in terms of transactional leadership and its relationship with employees’ turnover intentions. In addition, the mediating effect of organizational
[...] Read more.
Turnover is a major concern for the hotel and hospitality industry on a global scale. This research focuses on several Middle Eastern five-star hotels in terms of transactional leadership and its relationship with employees’ turnover intentions. In addition, the mediating effect of organizational climate, along with the moderating influence of psychological contract fulfillment are examined. This research combines the premises of social exchange, organizational support, and psychological contract theories to support the development of hypotheses. A total of 350 employee data from five-star hotels in Saudi Arabia, Lebanon, Egypt, Jordan, and Bahrain was gathered using surveys using a convenience sampling method. The research used Partial Least Squares—Structural Equation Modeling (PLS-SEM) to analyze the hypotheses, which were supported by the results obtained. The importance of organizational climate and fulfilling psychological contracts is highlighted, which, under transactional leadership, can reduce turnover intentions. This is critical for the labor-intensive hotel sector with high turnover rates and random and unpredictable tasks. Transactional leadership is found to be a good fit for the Middle Eastern hotel sector through routinization and a structural approach. The current findings can be beneficial for scholars and practitioners.
Full article
(This article belongs to the Special Issue The Role of Leadership in Fostering Positive Employee Relationships)
►▼
Show Figures

Figure 1
Open AccessArticle
Generational and Economic Differences in the Effectiveness of Product Placement: A Predictive Approach Using CART Analysis
by
David Vrtana and Lucia Duricova
Adm. Sci. 2026, 16(2), 61; https://doi.org/10.3390/admsci16020061 - 23 Jan 2026
Abstract
►▼
Show Figures
Product placement has become an integral part of contemporary marketing communication, aiming to influence consumer attitudes and purchasing behaviour through subtle brand exposure in audiovisual media. Despite its growing prevalence, the effectiveness of product placement in shaping purchase intentions remains influenced by various
[...] Read more.
Product placement has become an integral part of contemporary marketing communication, aiming to influence consumer attitudes and purchasing behaviour through subtle brand exposure in audiovisual media. Despite its growing prevalence, the effectiveness of product placement in shaping purchase intentions remains influenced by various demographic and behavioural factors. This study examines how demographic and economic factors jointly shape consumer responses to product placement and identifies the key determinants of consumers’ likelihood of purchasing products featured in audiovisual media. Data for the study were collected through a questionnaire survey and analysed using a combination of non-parametric subgroup tests, contingency-based association analysis, and machine-learning classification methods to assess both marginal group differences and multivariate interaction patterns. In addition to inferential testing, predictive models were developed using CART and alternative modelling techniques to verify the robustness of the identified predictors across analytical frameworks. The results reveal statistically significant generational and economic heterogeneity in awareness of product placement and purchase probability, highlighting the dominant role of age in shaping purchasing behaviour. The findings contribute to a deeper understanding of behavioural segmentation in audiovisual marketing and provide insights for optimising marketing communication strategies within audiovisual content.
Full article

Figure 1
Open AccessArticle
Entrepreneurial Coaching and Self-Efficacy as Catalysts for Business Growth Among Women Entrepreneurs in Gauteng, South Africa
by
Mahalia Lerato Molema, Patrick Ebong Ebewo and Elona Nobukhosi Ndlovu
Adm. Sci. 2026, 16(2), 60; https://doi.org/10.3390/admsci16020060 - 23 Jan 2026
Abstract
►▼
Show Figures
Entrepreneurship aims to contribute significantly to economic development, a trend that has been progressively growing over time. Nonetheless, female entrepreneurs continue to face substantial challenges, including limited access to financial resources and sociocultural barriers. The influence of Entrepreneurial Coaching (EC) offers a valuable
[...] Read more.
Entrepreneurship aims to contribute significantly to economic development, a trend that has been progressively growing over time. Nonetheless, female entrepreneurs continue to face substantial challenges, including limited access to financial resources and sociocultural barriers. The influence of Entrepreneurial Coaching (EC) offers a valuable perspective for analysing entrepreneurial self-efficacy and business growth. Grounded in Systems Theory, the research examines how EC interventions can bolster the confidence of women entrepreneurs and facilitate adaptive responses to business challenges. Utilising a quantitative, explanatory research design, the study employed convenience and snowball sampling to recruit 257 women entrepreneurs who received coaching. The relationships among EC, the six dimensions of entrepreneurial self-efficacy (ESE), and business growth outcomes were analysed utilising Structural Equation Modelling (SEM). Although seven hypotheses were proposed, only four were supported, whereas three were refuted. The findings show a positive correlation between EC and business growth. The supported hypothesis concerning coping with unexpected challenges, investor relations, and core purpose (value proposition) was accepted. Conversely, hypotheses regarding new product and market development, innovative environments, and the development of critical human resources were not supported. This research extends the existing literature on Entrepreneurial Coaching by demonstrating that the capacity to navigate unforeseen challenges, manage investor relations, and adhere to core purposes is correlated with business growth among women entrepreneurs. Thus, the significance of the study lies in the integration of Entrepreneurial Coaching, Entrepreneurial Self-Efficacy, and Business Growth.
Full article

Figure 1
Open AccessArticle
A Conceptual Discussion of How Social Power Theory and the Extended Marketing Mix Can Be Used to Improve Alignment and Engagement in Organisations
by
Sardana Islam Khan, Michael Shaw and Priyantha Bandara
Adm. Sci. 2026, 16(2), 59; https://doi.org/10.3390/admsci16020059 - 23 Jan 2026
Abstract
Instead of being a mechanism used by management in the name of productivity, it is suggested that social power theory can be combined with the extended marketing mix to empower groups of actors in organisations. These two foundational rubrics usually perpetuate the status
[...] Read more.
Instead of being a mechanism used by management in the name of productivity, it is suggested that social power theory can be combined with the extended marketing mix to empower groups of actors in organisations. These two foundational rubrics usually perpetuate the status quo, but when used with a fresh approach, they may be used to improve engagement. The question is how these two theories can be used to describe performance, connections and power relationships, and how might this change organisations for the better? This conceptual paper combines these two rubrics in a single heuristic that reflects hidden currents in organisations. Understanding how these intersections work can foster greater empowerment for actors and produce efficiencies for management. Learning how to use the points of leverage would be a significant step forward for marketing within and between organisations.
Full article
Open AccessArticle
Unlocking GAI in Universities: Leadership-Driven Corporate Social Responsibility for Digital Sustainability
by
Mostafa Aboulnour Salem and Zeyad Aly Khalil
Adm. Sci. 2026, 16(2), 58; https://doi.org/10.3390/admsci16020058 - 23 Jan 2026
Abstract
Corporate Social Responsibility (CSR) has evolved into a strategic governance framework through which organisations address environmental sustainability, stakeholder expectations, and long-term institutional viability. In knowledge-intensive organisations such as universities, Green Artificial Intelligence (GAI) is increasingly recognised as an internal CSR agenda. GAI can
[...] Read more.
Corporate Social Responsibility (CSR) has evolved into a strategic governance framework through which organisations address environmental sustainability, stakeholder expectations, and long-term institutional viability. In knowledge-intensive organisations such as universities, Green Artificial Intelligence (GAI) is increasingly recognised as an internal CSR agenda. GAI can reduce digital and energy-related environmental impacts while enhancing educational and operational performance. This study examines how higher education leaders, as organisational decision-makers, form intentions to adopt GAI within institutional CSR and digital sustainability strategies. It focuses specifically on leadership intentions to implement key GAI practices, including Smart Energy Management Systems, Energy-Efficient Machine Learning models, Virtual and Remote Laboratories, and AI-powered sustainability dashboards. Grounded in the Unified Theory of Acceptance and Use of Technology (UTAUT), the study investigates how performance expectancy, effort expectancy, social influence, and facilitating conditions shape behavioural intentions to adopt GAI. Survey data were collected from higher education leaders across Saudi universities, representing diverse national and cultural backgrounds within a shared institutional context. The findings indicate that facilitating conditions, performance expectancy, and social influence significantly influence adoption intentions, whereas effort expectancy does not. Gender and cultural context also moderate several adoption pathways. Generally, the results demonstrate that adopting GAI in universities constitutes a governance-level CSR decision rather than a purely technical choice. This study advances CSR and digital sustainability research by positioning GAI as a strategic tool for responsible digital transformation and by offering actionable insights for higher education leaders and policymakers.
Full article
(This article belongs to the Special Issue The Future of Corporate Social Responsibility (CSR): Strategies That Connect Insights from Business, Stakeholders and the Environment)
►▼
Show Figures

Figure 1
Open AccessArticle
Leading the Digital Transformation of Education: The Perspective of School Principals
by
Bistra Mizova, Yonka Parvanova and Roumiana Peytcheva-Forsyth
Adm. Sci. 2026, 16(1), 57; https://doi.org/10.3390/admsci16010057 - 22 Jan 2026
Abstract
This mixed-methods study investigates the strategic management of digital transformation in Bulgarian schools by analysing principals’ self-reported leadership practices and styles. Using data from a nationally representative sample (N = 349) gathered through the SELFIE tool, complemented by 30 in-depth interviews, the research
[...] Read more.
This mixed-methods study investigates the strategic management of digital transformation in Bulgarian schools by analysing principals’ self-reported leadership practices and styles. Using data from a nationally representative sample (N = 349) gathered through the SELFIE tool, complemented by 30 in-depth interviews, the research examines how school leaders understand and enact their roles as digital leaders within a context of fragmented policies and uneven digital capacity. Quantitative results reveal a central paradox: although 89.7% of principals claim to actively support teachers’ digital innovation, only about half report having a formalised digital strategy. This imbalance between strong operational support and weak institutionalisation reflects the dominant approach to school digitalisation in Bulgaria. Qualitative cluster analysis identifies three leadership profiles: (1) a strategic–collaborative profile, characterised by long-term planning, partnerships, and data-driven decisions; (2) a supportive–collaborative profile focused on teacher communities and context-specific professional development but lacking strategic vision; and (3) a balanced–pragmatic profile oriented toward measurable improvements and adaptive responses. Triangulation with national assessment data shows that leadership styles align with institutional contexts: high-performing schools tend to apply strategic–collaborative leadership, while lower-performing schools adopt pragmatic, adaptive approaches. The study argues that digital transformation requires context-sensitive frameworks recognising multiple developmental trajectories, highlighting the need for differentiated policies that support strategic institutionalisation of existing digital innovations while addressing structural inequalities.
Full article
(This article belongs to the Section Leadership)
►▼
Show Figures

Figure 1
Open AccessArticle
Large Language Models and Innovative Work Behavior in Higher Education Curriculum Development
by
Ibrahim A. Elshaer, Chokri Kooli, Alaa M. S. Azazz and Mansour Alyahya
Adm. Sci. 2026, 16(1), 56; https://doi.org/10.3390/admsci16010056 - 22 Jan 2026
Abstract
►▼
Show Figures
The growth of generative artificial intelligence (GAI), remarkably, Large Language Models (LLMs) such as ChatGPT, converts the educational environment by empowering intelligent, data-driven education and curriculum design innovation. This study aimed to assess the integration of LLMs into higher education to foster curriculum
[...] Read more.
The growth of generative artificial intelligence (GAI), remarkably, Large Language Models (LLMs) such as ChatGPT, converts the educational environment by empowering intelligent, data-driven education and curriculum design innovation. This study aimed to assess the integration of LLMs into higher education to foster curriculum design, learning outcomes, and innovative work behaviour (IWB). Specifically, this study investigated how LLMs’ perceived usefulness (PU) and perceived ease of use (PEOU) can support educators to be engaged in IWB—idea generation (IG), idea promotion (IP), opportunity exploration (OE), and reflection (Relf)—employing a web-based survey and targeting faculty members. A total of 493 replies were obtained and found to be valid to be analysed with partial least squares structural equation modelling (PLS-SEM). The results indicated that PU and PEOU have a significant positive impact on the four dimensions of IWB in the context of LLMs for curriculum development. The evaluated model can assist in bridging the gap between AI technology acceptance and educational strategy by offering some practical evidence and implications for university leaders and policymakers. Additionally, this study offered a data-driven pathway to advance higher education IWB through the adoption of LLMs.
Full article

Figure 1
Open AccessArticle
Mapping Co-Creation and Co-Production in Public Administration: A Scientometric Study
by
Rok Hržica
Adm. Sci. 2026, 16(1), 55; https://doi.org/10.3390/admsci16010055 - 21 Jan 2026
Abstract
►▼
Show Figures
This study presents a comprehensive bibliometric and science mapping analysis of research on co-creation and co-production in public administration, based on 819 publications indexed in the Web of Science (WoS). The analysis of scientific production in this field shows sparse early contributions before
[...] Read more.
This study presents a comprehensive bibliometric and science mapping analysis of research on co-creation and co-production in public administration, based on 819 publications indexed in the Web of Science (WoS). The analysis of scientific production in this field shows sparse early contributions before 2005, followed by steady growth after 2010 and accelerated expansion from 2016 onward, driven primarily by European and United States research communities. In terms of scholarly influence, the results identify a stable core of highly productive and influential authors, institutions, and countries, with strong concentration in Northern and Western Europe and Anglo-Saxon contexts. To address the intellectual structure of the field, science mapping identifies four dominant thematic clusters: (1) co-production and value creation, (2) participation and public engagement, (3) governance and policy, and (4) knowledge development, lessons learned, and evaluative insights. Examining thematic and keyword evolution over time, the findings indicate a shift from early conceptual and normative discussions toward more applied and implementation-oriented research, with increasing attention to barriers, challenges, and enabling conditions in recent years. Overall, the findings show that research on co-creation and co-production has evolved from conceptual fragmentation toward greater thematic consolidation and analytical maturity, while persistent implementation challenges remain. By systematically mapping these developments, the study provides a structured overview that supports future conceptual integration and informs both research agendas and practice-oriented discussions on co-creation and co-production in public administration.
Full article

Figure 1
Open AccessArticle
Harnessing AI to Unlock Logistics and Port Efficiency in the Sultanate of Oman
by
Abebe Ejigu Alemu, Amer H. Alhabsi, Faiza Kiran, Khalid Salim Said Al Kalbani, Hoorya Yaqoob AlRashdi and Shuhd Ali Nasser Al-Rasbi
Adm. Sci. 2026, 16(1), 54; https://doi.org/10.3390/admsci16010054 - 21 Jan 2026
Abstract
The global maritime and logistics sectors are undergoing rapid digital transformation driven by emerging technologies such as automation, the Internet of Things (IoT), and blockchain. Artificial Intelligence (AI), with its ability to analyze complex datasets, predict operational patterns, and optimize resource allocation, offers
[...] Read more.
The global maritime and logistics sectors are undergoing rapid digital transformation driven by emerging technologies such as automation, the Internet of Things (IoT), and blockchain. Artificial Intelligence (AI), with its ability to analyze complex datasets, predict operational patterns, and optimize resource allocation, offers a transformative potential beyond the capabilities of conventional technologies. However, mixed results are shown in its implementation. This study examines the current state of AI applications to unlock higher levels of efficiency and competitiveness in logistics firms. A mixed-methods approach was employed, combining surveys from logistics companies with in-depth interviews from key stakeholders in ports and logistics firms to triangulate insights and enhance the validity of the findings. Our results reveal that while technologies such as automation and digital tracking are increasingly utilized to improve operational transparency and cargo management, AI applications remain limited and largely experimental. Where implemented, AI contributes to strategic decision-making, predictive maintenance, customer service enhancement, and cargo flow optimization. Nonetheless, financial conditions, data integration challenges, and a shortage of AI-skilled professionals continue to impede its wider adoption. To overcome these challenges, this study recommends targeted investments in AI infrastructure, the establishment of collaborative frameworks between public authorities, financial institutions, and technology-driven Higher Education Institutions (HEIs), and the development of human capital capable of sustaining AI-enabled transformation. By strategically leveraging AI, Oman can position its ports and logistics sector as a regional leader in efficiency, innovation, and sustainable growth.
Full article
(This article belongs to the Special Issue Artificial Intelligence in Business: Redefining Competencies, Finance, and Entrepreneurship)
►▼
Show Figures

Figure 1
Open AccessReview
A Cross-Regional Review of AI Safety Regulations in the Commercial Aviation Industry
by
Penny A. Barr and Sohel M. Imroz
Adm. Sci. 2026, 16(1), 53; https://doi.org/10.3390/admsci16010053 - 21 Jan 2026
Abstract
►▼
Show Figures
In this paper, we examine the existing artificial intelligence policy documents in aviation for the following three regions: the United States, the European Union, and China. These global economic leaders were selected for their dominance in economic activity; as a result, their influence
[...] Read more.
In this paper, we examine the existing artificial intelligence policy documents in aviation for the following three regions: the United States, the European Union, and China. These global economic leaders were selected for their dominance in economic activity; as a result, their influence on aviation policy direction is a logical assumption. Historically, the aviation industry has always been a first mover in adopting technological advancements. This early adoption offers valuable insights because of its stringent regulations and safety-critical procedures. Consequently, the aviation industry provides an optimal platform to address AI vulnerabilities through its stringent regulations, standardized processes, and certification of new technologies. Our research aims to compare AI regulations across these regions to guide other sectors in shaping effective policies. The findings of our comparative analysis show that there are vastly differing approaches to the application of AI regulations in the aviation sector, thus weakening desired prospects for global cooperation and worsening existing geopolitical tensions. Therefore, we propose a hybrid model approach as a way forward. Under this model, regions maintain their distinctive AI policies but collaborate on high-risk aviation applications through joint working groups, shared safety intelligence, or mutual recognition agreements. This would preserve incentives for innovation but also reduce regulatory friction.
Full article

Figure 1
Open AccessArticle
Short-Term Transformative Learning Activation in Higher Education: The Impact of an Intensive Social Entrepreneurship Program on an Ashoka U Changemaker Campus
by
José Carlos Vázquez-Parra, Fernando Adrián Mora-Dávila, Eidi Cruz-Valdivieso, Salvador Leetoy and David Santiago Mayoral Bonilla
Adm. Sci. 2026, 16(1), 52; https://doi.org/10.3390/admsci16010052 - 21 Jan 2026
Abstract
This study examines outcomes associated with a short-term intensive pedagogical experience aimed at developing social entrepreneurship competencies among university students at an Ashoka U–affiliated institution in Mexico. The program, Semana Tec de Agencia de Cambio, is a five-day experiential learning experience grounded in
[...] Read more.
This study examines outcomes associated with a short-term intensive pedagogical experience aimed at developing social entrepreneurship competencies among university students at an Ashoka U–affiliated institution in Mexico. The program, Semana Tec de Agencia de Cambio, is a five-day experiential learning experience grounded in the SEL4C (Social Entrepreneurship Learning for Complexity) framework and designed to promote changemaking through interdisciplinary collaboration, reflection, and action. Using a quantitative quasi-experimental pre–post design (n = 210), data were collected through the validated Social Entrepreneur Profile (SEP), which assesses four dimensions: self-control, leadership, social awareness and social value, and social innovation and financial sustainability. Paired-samples t-tests indicated statistically significant increases (p < 0.001) across all dimensions, with small to medium effect sizes (Cohen’s d = 0.40–0.63). Multiple regression analysis showed that changes in social awareness and social value (β = 0.33, p < 0.001), leadership (β = 0.27, p = 0.004), and innovation and sustainability (β = 0.24, p = 0.006) were most strongly associated with overall changes in self-perceived competencies, explaining 58% of the variance (R2 = 0.58). Overall, the findings suggest that short-term intensive educational experiences grounded in active and interdisciplinary pedagogical approaches may contribute to measurable changes in students’ self-perceived social entrepreneurship competencies. Rather than evidencing consolidated transformation, the results are best interpreted as early indicators of competency activation within changemaker-oriented learning environments. The study contributes empirical insight into the use of intensive formats in social entrepreneurship education and situates the SEL4C framework as a coherent pedagogical reference within the Ashoka U context, without implying causal validation.
Full article
(This article belongs to the Special Issue Entrepreneurship in Emerging Markets: Opportunities and Challenges)
►▼
Show Figures

Figure 1
Highly Accessed Articles
Latest Books
E-Mail Alert
News
Topics
Topic in
Buildings, Safety, Sustainability, World, Administrative Sciences
Building a Sustainable Construction Workforce, 2nd Edition
Topic Editors: Hongyang Li, Beibei Zhang, Yingmiao Qian, Su Yang, Baoquan ChengDeadline: 31 March 2026
Topic in
Smart Cities, Systems, ASI, Administrative Sciences, Healthcare, Processes
Systems Analytics Theory and Applications for Health Systems Planning
Topic Editors: Sean Shao Wei Lam, Thong Ngee Goh, Alec MortonDeadline: 30 April 2026
Topic in
Administrative Sciences, Economies, World, Sustainability, Energies
Towards a Sustainable Future: Enterprises’ Strategic Choices and Social Value Creation Under Resource and Environmental Constraints
Topic Editors: Juan Lu, Guoxiang Li, Youfu Yue, Kejuan SunDeadline: 30 June 2026
Topic in
Administrative Sciences, Buildings, Education Sciences, Societies, Sustainability
Architectural Education
Topic Editors: Daniel Ferrández Vega, Alicia Zaragoza Benzal, Rafael Marcos-Sánchez, Ricardo Curto-RodríguezDeadline: 30 July 2026
Conferences
Special Issues
Special Issue in
Administrative Sciences
Corporate Social Responsibility and Strategic Management: Integrating Ethical Practices with Sustainable Goals
Guest Editors: Gianpaolo Tomaselli, Anna Roberta GagliardiDeadline: 31 January 2026
Special Issue in
Administrative Sciences
Fostering Social Entrepreneurs in Organizations: Nurturing of Social Intrapreneurial Behaviors While Addressing Employees' Concerns
Guest Editor: Galit KleinDeadline: 31 January 2026
Special Issue in
Administrative Sciences
Strategic Management and Entrepreneurship in the Time of Societal Disruptions
Guest Editors: John C. Camillus, John LipinskiDeadline: 28 February 2026
Special Issue in
Administrative Sciences
New Challenges in Accounting: Sustainability and the Sustainable Development Goals
Guest Editors: Valentina Minutiello, Isabel-María García‐Sánchez, Beatriz Aibar-GuzmánDeadline: 28 February 2026




