Abstract
Our study analyzes the essential role of social innovation in reducing social exclusion and unemployment while improving citizens’ well-being through targeted public policies that enhance GDP allocations to social protection. Using Eurostat data and European Innovation Scoreboard (EIS) from 2019 to 2020, a comparative econometric analysis of all 27 EU member states, focused particularly on Romania, examines the interdependence between social innovation, social protection expenditures, social exclusion, and unemployment rates. Regression and ANOVA models confirm a significant positive relationship between social innovation and social protection spending. However, Romania’s overall share of social protection in GDP remains well below the EU average, despite higher relative spending on health, pensions, and family support, reflecting structural limitations and a slower diffusion of innovative practices. As an exploratory effort, the study acknowledges possible distortions caused by the pandemic, which temporarily increased expenditures and altered long-term trends. Broader macroeconomic factors such as inflation, demographics, and technology were not included but may refine future analyses. The findings provide both theoretical and practical insights, suggesting that enhancing social innovation through public policy can strengthen social cohesion, improve quality of life, and support the sustainable development of national protection systems.
1. Introduction
The purpose of this paper is to highlight the importance of supporting social innovation among governments and decision-makers. Increasing the share of GDP allocated to social protection can quickly reduce unemployment and costs related to social exclusion.
In this study, we conducted a comparative econometric analysis for all 27 EU member states, focusing on the percentage of GDP allocated to social protection and social exclusion on one hand, and the level of social innovation on the other, as well as the evolution of the unemployment rate. As a result, we identified an econometric model for combating social exclusion through social innovation, which is applicable in more advanced EU member states and contributes to improving living standards and the quality of life for citizens. In this regard, we statistically analyzed the relationship between social innovation and the share of GDP spent on social protection, social exclusion, and unemployment. Such an innovative model could also be useful for policymakers in other emerging states in terms of social innovation, helping to establish foresight public policies for addressing social exclusion, including in Romania. The selection of these variables was guided by their relevance to public policy design and availability of harmonized EU-level data by Eurostat and European Innovation Scoreboard (EIS).
Foresight public policies enhance administrative performance by promoting long-term planning, efficient resource use, and better management of crisis-related uncertainties. Public administration becomes more adaptable and flexible in the face of rapid and unexpected changes due to the scenarios and risk analyses embedded in forward-looking policies. Moreover, these policies promote innovation and modernization of public services by encouraging the adoption of new technologies and practices that can improve public administration performance through social innovation.
A series of studies analyzed the relationship between social protection expenditures and socioeconomic indicators (Halaskova & Bednář, 2020) or the Europe 2020 poverty objective (Maj-Waśniowska et al., 2020; Valls Fonayet et al., 2020). On the other hand, other authors have examined the relationship between social innovation (Unceta et al., 2022), social spending, and unemployment (Çelikay, 2023; Zainea et al., 2020).
Also, authors studied the role of social innovation or social protection and inclusion policy (Baptista et al., 2021; Torm & Oehme, 2024) in tackling poverty (Millard, 2023; Marosevic et al., 2023) and social exclusion (Steinert, 2021; Cuesta et al., 2024).
Romania was selected as the case study because, as an emerging innovator with comparatively low levels of social protection spending, it provides a meaningful contrast to the European Union’s leading innovation economies. Moreover, Romania consistently recorded the highest rate of persons at risk of poverty or social exclusion throughout the entire period under analysis (2015–2024), with proportions exceeding 35%. This figure stands in marked contrast to the European average, which remained relatively stable at around 21% over the same period.
This selection enables an examination of whether the dynamics observed at the EU level, where social innovation has been associated with reductions in unemployment and social exclusion, are also present in contexts characterized by less developed welfare systems and more fragile innovation infrastructures. In this sense, Romania offers an instructive testing ground for assessing whether social innovation mechanisms can generate positive socioeconomic outcomes even in transition economies with limited resources and narrower social policy frameworks.
Beyond its analytical significance, Romania also holds substantial policy relevance. Achieving convergence with the EU 2030 objectives for social inclusion and innovation requires significant advances in closing persistent institutional and socioeconomic gaps. These gaps extend beyond the financial and administrative capacity, encompassing factors such as organizational culture, intersectoral cooperation, and the integration of non-governmental actors within innovation processes. Consequently, the country’s trajectory toward EU alignment offers valuable insights into the broader challenges of promoting inclusive innovation within less mature welfare and innovation regimes.
At the same time, meaningful comparison between Romania and other EU member states necessitates careful methodological reflection. Structural differences in institutional arrangements, economic performance, and innovation system maturity may affect both the validity and generalizability of findings. Therefore, the study adopts a context-sensitive approach, seeking not only to identify parallels with EU-level trends but also to uncover the national specificities that shape the relationship between social innovation and socioeconomic outcomes.
Romania represents an illustrative example of an emerging innovator within the European Union, as defined by the European Innovation Scoreboard (EIS, 2025). Romania allows for an in-depth exploration of how social innovation policies and social protection mechanisms operate in a context marked by both structural limitations and sectoral strengths. Romania’s social protection system, as analyzed through the ESSPROS (European System of Integrated Social Protection Statistics) framework, provides comprehensive and comparable data on revenues, expenditures, and benefit structures. This makes it particularly suitable for assessing the interaction between social innovation, welfare policies, and socioeconomic outcomes. Moreover, Romania’s experience during the pandemic period offers valuable insight into how emerging EU economies respond to social challenges under fiscal constraints, complementing the broader EU perspective.
The comparison between Romania and the EU average serves to contextualize national performance within a wider European framework and to identify both convergences and disparities in social protection and innovation capacity. While Romania demonstrates higher spending in specific social protection categories (such as health, pensions, and family benefits), its overall share of social protection expenditures in GDP remains significantly below the EU average. This contrast underscores systemic fiscal and institutional challenges that can inform targeted public policies aimed at fostering social inclusion and innovation alignment with EU standards.
Social protection in Romania, according to current legislation, has several social functions targeting major social risks defined at the European level, known as the European System of Integrated Social Protection Statistics (ESSPROS), which can be addressed and resolved through social innovation. Social protection aims to cover risks arising from health deterioration, whether due to aging or illness, as well as risks related to disability, unemployment, or social exclusion. In this context, social inclusion plays a crucial role, as it can help reduce the number of people exposed to poverty.
Social policies focus on the individual and improving their quality of life (Chapin, 2023; V. George & Wilding, 2023), which is why social policy innovation seeks practical solutions to combat discrimination, reduce exclusion, and support the employment of disadvantaged groups.
In the EU, reducing poverty and social exclusion remains a key social policy goal. Strengthening national and cross-border efforts is vital to achieving the 2030 target. Analysis within the EU indicates a significant rise in investments and the use of social innovation to combat poverty and social exclusion (Lukesch et al., 2020; Baptista et al., 2021; Ravazzoli et al., 2021; Panaro et al., 2022).
In Romania, this trend shows sustained progress, though further efforts are required to close the gap with countries leading in innovation. Romania, compared to other EU members, has considerable potential for social innovation but needs more defined policies and continuous investment to meet its goals in fighting poverty and social exclusion.
The functions of social protection, according to the European System of Integrated Social Protection Statistics (ESSPROS), are those aimed at major social risks, namely, illness/ health care, disability, old age, offspring, family/children, unemployment, housing and social exclusion (ESSPROS, 2022).
Through social innovation, ideas, businesses and services can be developed to address social challenges, by involving the local public administration, but also non-profit organizations, to improve the social services provided to those in vulnerable categories (Shier & Handy, 2015; Bozic, 2021; Schröer, 2021; Campomori & Casula, 2023; Millard & Fucci, 2023; Sanzo-Pérez et al., 2024).
The public administrations are the ones that must find concrete solutions for the various problems they face, without being considered social innovation. The representatives of public administration must identify and implement the optimal solutions, considering the objectives, as well as the existing financial, material, and human resources (Choi, 2024).
The improvement in social policies by social innovation are increasing the quality of citizens’ lives or solving a social problem (European Comission, 2021).
In this study, we will analyze if there is a relationship between the share of social protection expenses that is allocated from the GDP and the level of social innovation of a state.
2. Literature Review and Background of Social Innovation
2.1. The Concepts of Social Policy and Social Innovation
Innovation in the field of social policies involves a series of actions that lead to a better quality of life for citizens, in the sense of finding practical innovative solutions to solve some problems, such as combating discrimination and overcoming moral barriers to ensure social inclusion, the professional insertion of disadvantaged people, the promotion of equal opportunities, the running by some companies of some public services such as care for the elderly or home delivery for them or for people with disabilities of food, medicine or other products, anticipating future skills needs, and their development for future employees through vocational training and lifelong learning programs, as well as at the level of pupils and/or students (Seo et al., 2025; Spanuth & Urbano, 2024).
T.H. Marshall’s work is one of the basic works from which many contemporary argumentative and critical works start. Marshall emphasized that the objective of social policy is welfare (Marshall, 1972). Esping-Andersen’s welfare regime theory and other authors highlights how different welfare models shape social inclusion by determining the degree of protection individuals have from market dependence and social exclusion (Esping-Andersen, 1990; Powell et al., 2020; Terstriep & Rehfeld, 2022; Aspalter, 2023; Esping-Andersen, 2024b).
In the recent years, there are several authors who consider that the welfare state is in decline, making it necessary to rethink its role and structure (Guner et al., 2023; Szikra & Öktem, 2023; Esping-Andersen, 2024a; Rein & Rainwater, 2024). In this context, the relationship between the state, welfare, and citizens becomes a central issue of recent studies (Tomasello, 2023; Alfaro-Navarro et al., 2024; Lister, 2024).
Experiencing social exclusion in older age is associated with diminished quality of life (Prattley et al., 2020; Teo et al., 2023; Chee, 2024). Recently, authors such as (Head, 2019; Moyn, 2020; Keune et al., 2023; and Patterson, 2024) argue that a new systematic framework for social rights is necessary.
Social policy aims to modify in a specified sense the characteristics of the social life of a community (Bovaird & Löffler, 2023; Chapin, 2023; Jones et al., 2023; Lister et al., 2024). Thus, through social policies (Henderson & Loreau, 2023; V. George & Wilding, 2023; Wals, 2023), the problems facing our society can be solved. Other authors, such as (Unceta et al., 2022; Catala et al., 2023; Cortese et al., 2024) consider that an interrelation exists between the strength of welfare regimes and social innovation ecosystems.
A series of authors (Micelli et al., 2023; Millard & Fucci, 2023; Sovacool et al., 2023; Wang et al., 2023) consider that social innovations can help both governmental factors and civil society organizations in ensuring better social inclusion and as a governance factor to improve it. Also, social cohesion can increase through local innovations, according to a number of authors (Gluckman et al., 2023; Medeiros et al., 2023; Kalfas et al., 2024).
Also, other authors (Chapin, 2023; Gault et al., 2023; Hirvilammi et al., 2023; Howaldt & Schwarz, 2025), studied the existence of a relationship between social innovation and social policies. However, in our study, we set out to analyze if there is a link between the level of social innovation in an EU member country and the level of the share of social protection expenditures allocated from GDP, and if this is direct and strong, starting from the definition of GDP as a basic measure of the overall size of a country’s economy according to Eurostat (Eurostat, 2023).
Social innovation is a way to simultaneously create social benefits and economic opportunities (Camilleri et al., 2023; Hietschold et al., 2023; Oliinyk et al., 2023; Howaldt & Schwarz, 2025). Thus, increasing the level of social innovation in a state can generate business ideas for a series of new social services granted to those in vulnerable categories, and thus it can contribute to the quality growth in their lives (Castellacci, 2023; DiBella et al., 2023; Martins et al., 2023; Millard & Fucci, 2023; von Schnurbein et al., 2023; A. S. George & George, 2024). The key challenge is scaling up social innovations, with particular attention to the dynamics of going to scale and the need to account for cross-country heterogeneities (Akgüç, 2022; Bufali et al., 2023; Tippmann et al., 2023; Vetsikas & Stamboulis, 2023; Pinkse et al., 2024).
Improving social policies through growth social innovation (Faludi, 2023; Mahardhani, 2023; Howaldt & Schwarz, 2025) also contributes to improving citizens’ quality of life and should therefore remain a constant priority for policymakers.
At the European level, the European Social Fund Plus (ESF+) supports social innovation, encouraging Member States to promote it through targeted actions adapted to their national or regional contexts (European Commission, 2020).
In Romania, the National Competence Centre for Social Innovation was created, which facilitates the processes of the public social innovation system by favoring access to tools and knowledge to facilitate the local implementation of entrepreneurs’ projects (Structural Funds, 2021).
2.2. Measuring the Level of Social Innovation at the European Level
The European Innovation Scoreboard for year 2025 reflects that the EU’s innovation performance has grown 12.6 points since 2018, though it dipped slightly (−0.4) between 2024 and 2025. EIS 2025 applies a revised indicator framework and continues to group Member States into Leaders, Strong, Moderate, and Emerging Innovators. Sweden regained the top spot, while Croatia moved up to Moderate Innovators, and Cyprus and Hungary each dropped a group despite long-term gains. The EU states are classified (see Figure 1) into four performance groups as follows:
Figure 1.
Top of the social innovators in the EU. Source: (European Commission: Directorate-General for Research and Innovation, 2025).
- ⮚
- innovation leaders.
- ⮚
- strong innovators.
- ⮚
- moderate innovators.
- ⮚
- emerging innovators.
Innovation disparities persist across Europe, requiring continued efforts to narrow gaps and promote balanced growth in the EU.
EIS 2025 updates the 2021–2024 frameworks, revising five indicators on digitalization, external high-tech dependence, CO2 productivity, and labor productivity to reflect new data and EU R&I priorities (European Commission: Directorate-General for Research and Innovation, 2025).
3. Materials and Methods
3.1. Research Design
This study uses a quantitative research design based on statistical data to explore the relationship between social innovation (SI) and three key determinants: Social Protection (SP), Unemployment (UN), and Social Exclusion (SE). The main objective is to identify whether, and to what extent, variations in SP, UN, and SE explain the gaps in the level of SI across European countries. The rationale for using a quantitative approach lies in its capacity to measure, compare, and model relationships among macro-level socioeconomic indicators through inferential statistics.
3.2. Data Sources and Sample
Data were collected from Eurostat, European Innovation Scoreboard (EIS) and the National Institute of Statistics of Romania (INSSE) for the years 2015–2020. These sources provide harmonized and comparable socioeconomic indicators across EU member states, ensuring both reliability and replicability. The unit of analysis is the country-year observation, resulting in a dataset covering 27 EU member states for two reference years (2019 and 2020).
3.3. Operational Definitions of Variables
To ensure conceptual clarity and analytical transparency, the main variables were operationalized as follows:
- Social innovation category (SI): It is measured through the EIS. It reflects a country’s ability to generate innovative social solutions addressing societal challenges.
- Social Protection (SP): It is defined as total social protection expenditure as a percentage of GDP, based on the ESSPROS methodology (European System of Integrated Social Protection Statistics).
- Unemployment (UN): It is represented by the annual unemployment rate (%) of the active labor force.
- Social Exclusion (SE): It is defined as the share of the population at risk of poverty or social exclusion (AROPE), a standard Eurostat indicator combining low income, material deprivation, and low work intensity.
All variables were standardized before analysis to ensure comparability.
3.4. Analytical Procedures and Justification
The statistical analysis was conducted using SPSS 28. The methodological sequence followed several key steps:
- Descriptive Statistics and Correlation Analysis—to assess distributional characteristics and preliminary relationships among variables.
- Multiple Linear Regression (MLR)—to estimate the combined and individual effects of SP, UN, and SE on SI. This method was selected because it allows testing of continuous predictors’ influence while controlling for others.
- Assumption Testing—including normality, linearity, homoscedasticity, and independence of residuals. The Durbin–Watson statistic (2.129) confirmed the absence of autocorrelation.
- Multicollinearity Diagnostics—Variance Inflation Factors (VIFs) and tolerance values were calculated to identify intercorrelations among predictors. Severe multicollinearity was detected (VIF > 10) for SE2019, SE2020, SP2019, and SP2020.
- Model Refinement and PCA Application—Highly collinear predictors (e.g., SE2019, SE2020, SP2020) were removed, and Principal Component Analysis (PCA) was applied to combine correlated variables into fewer orthogonal components. PCA helped preserve information while reducing redundancy, improving the stability and interpretability of regression coefficients.
The refined model achieved statistical validity (F(6,20) = 10.226, p < 0.001) and explained 75.4% of the variance in SI (R2 = 0.754), with Adjusted R2 = 0.680, indicating good model fit after adjustment for the number of predictors.
3.5. Validity and Statistical Assumptions
To ensure validity and replicability:
- The significance was set at p < 0.05 for all tests.
- Residual analysis confirmed normality and homoscedasticity.
- Multicollinearity was reduced below critical levels (VIF < 10) after PCA and predictor selection.
However, the validity of conclusions relies on the assumption that macro-level indicators accurately represent the conceptual dimensions of social innovation and its socioeconomic determinants.
3.6. Summary of Methodological Justifications
The methodological approach was chosen to balance statistical rigor with conceptual clarity. Multiple regression provided a robust framework for testing causal associations, while PCA enhanced construct validity by addressing multicollinearity. The use of standardized, publicly available indicators ensured transparency, replicability, and comparability across countries. Taken together, these steps demonstrate both the internal and external validity of the research findings.
This study focuses on a critical issue: whether social innovation can help reduce the costs associated with social exclusion and unemployment, ultimately enhancing citizens’ well-being. The purpose of the paper is to emphasize to governments and policymakers in central public administration that investing in social innovation and increasing the share of GDP allocated to social protection can lead to tangible outcomes, such as lowering unemployment and cutting social exclusion-related expenses.
To investigate this, we performed a comparative econometric analysis of all 27 EU member states, examining the correlation between GDP spending on social protection and social exclusion, levels of social innovation, and changes in unemployment rates. Our findings enabled us to develop an econometric model aimed at combating social exclusion through social innovation, particularly applicable to more developed EU countries. This model highlights their potential to raise living standards and improve overall quality of life.
The study further explores the statistical relationship between social innovation, social protection expenditures, and unemployment. This innovative framework could also benefit policymakers in emerging economies, such as Romania, by providing a roadmap for designing forward-looking public policies to address social exclusion and foster social innovation.
Since policymakers play a key role in shaping and funding social innovation initiatives, the selected indicators capture both their fiscal commitment and the social outcomes pursued through innovation-oriented policies.
The variables were selected based on their relevance to public policy and the availability of comparable data across EU countries. The share of social protection expenditures as a percentage of GDP reflects policymakers’ financial commitment to addressing social needs and promoting inclusion. The unemployment rate and social exclusion represent two major social challenges that public policies and social innovation initiatives aim to reduce. Together, these variables capture both the policy effort (through spending) and the social outcomes (employment and inclusion) that define the interaction between social innovation and policymaking.
Other possible indicators mentioned earlier, such as institutional initiatives or policy actions, were not included in the quantitative model because consistent and harmonized data are not available in Eurostat. However, these factors are conceptually recognized and further discussed in the qualitative part of the paper.
The study has theoretical applicability, by determining a model that can be used to study the relationship between social protection expenses allocated from the GDP framework and social innovation categories and components regarding social exclusion and unemployment rate, and also practical applicability, because it can contribute to the awareness of governments and decision-makers in the central administration as by supporting social innovation by allocating a percentage higher than the GDP for social protection, they only gain by reducing unemployment and social exclusion expenses.
This study explores the statistical methods used to model and predict the impact of social innovation, with a focus on comparing multiple linear regression and ANOVA models. The goal is to determine the most effective modeling approaches to support public policies in Romania and across the EU in addressing poverty and social exclusion through social innovation. By adopting an integrated approach, the study provides a detailed understanding of the factors influencing efforts to combat poverty and exclusion, helping to design coherent strategies to meet social policy goals.
To achieve this, several key variables were selected from the Eurostat database, including the level of social innovation and the share of social protection expenditures allocated from GDP, unemployment, and social exclusion.
To identify the optimal model explaining the relationship between the dependent variable (social innovation level) and the independent variables (social protection expenditures as a percentage of GDP, unemployment rate, and social exclusion), both linear regression and ANOVA analyses were performed at the EU and Romanian levels using SPSS.
With SPSS, we calculated the Pearson correlation coefficients between social innovation categories and total social protection expenses; there is a direct and strong link between the social innovation category and the share of social protection expenses allocated from the GDP framework. Also, as in the case of the correlation coefficient between social innovation and the share of expenses allocated for social exclusion and unemployment, the same direct and strong link is found.
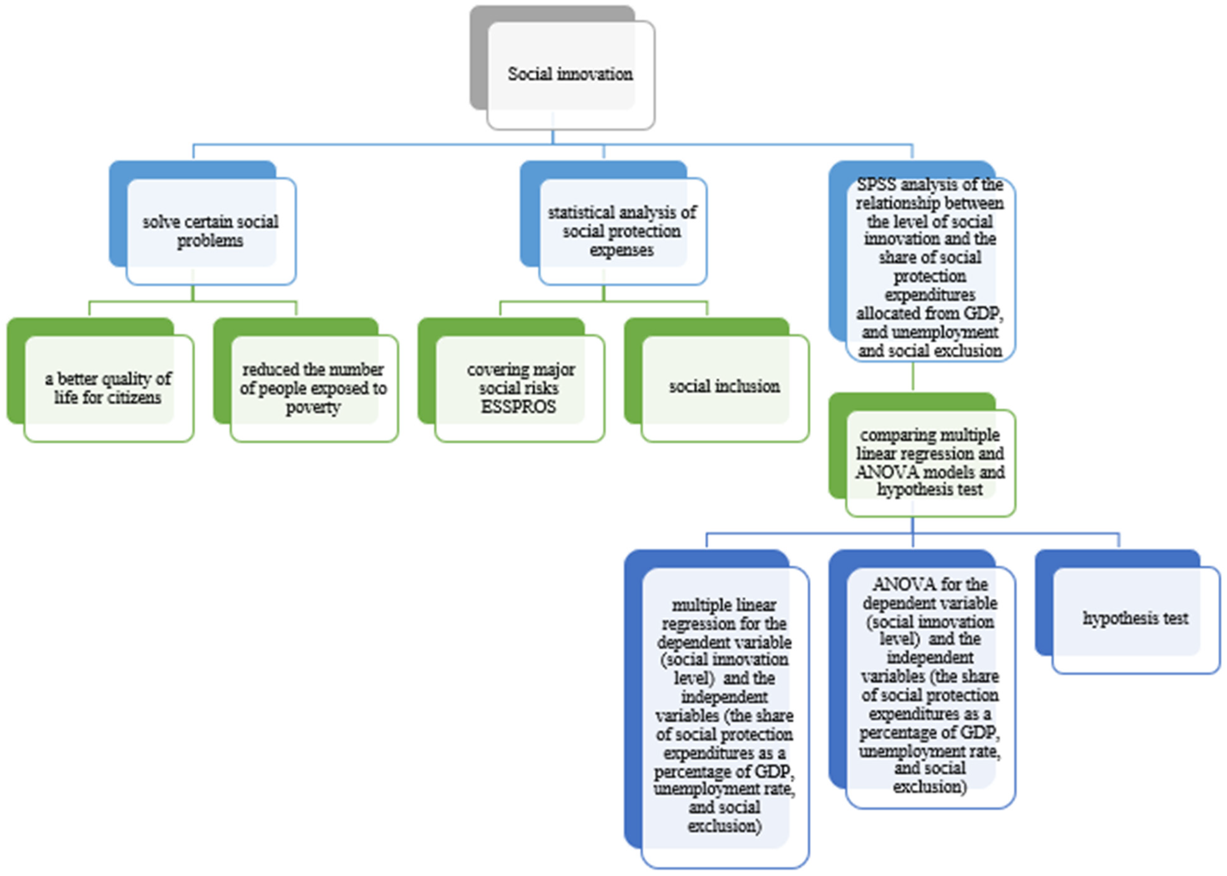
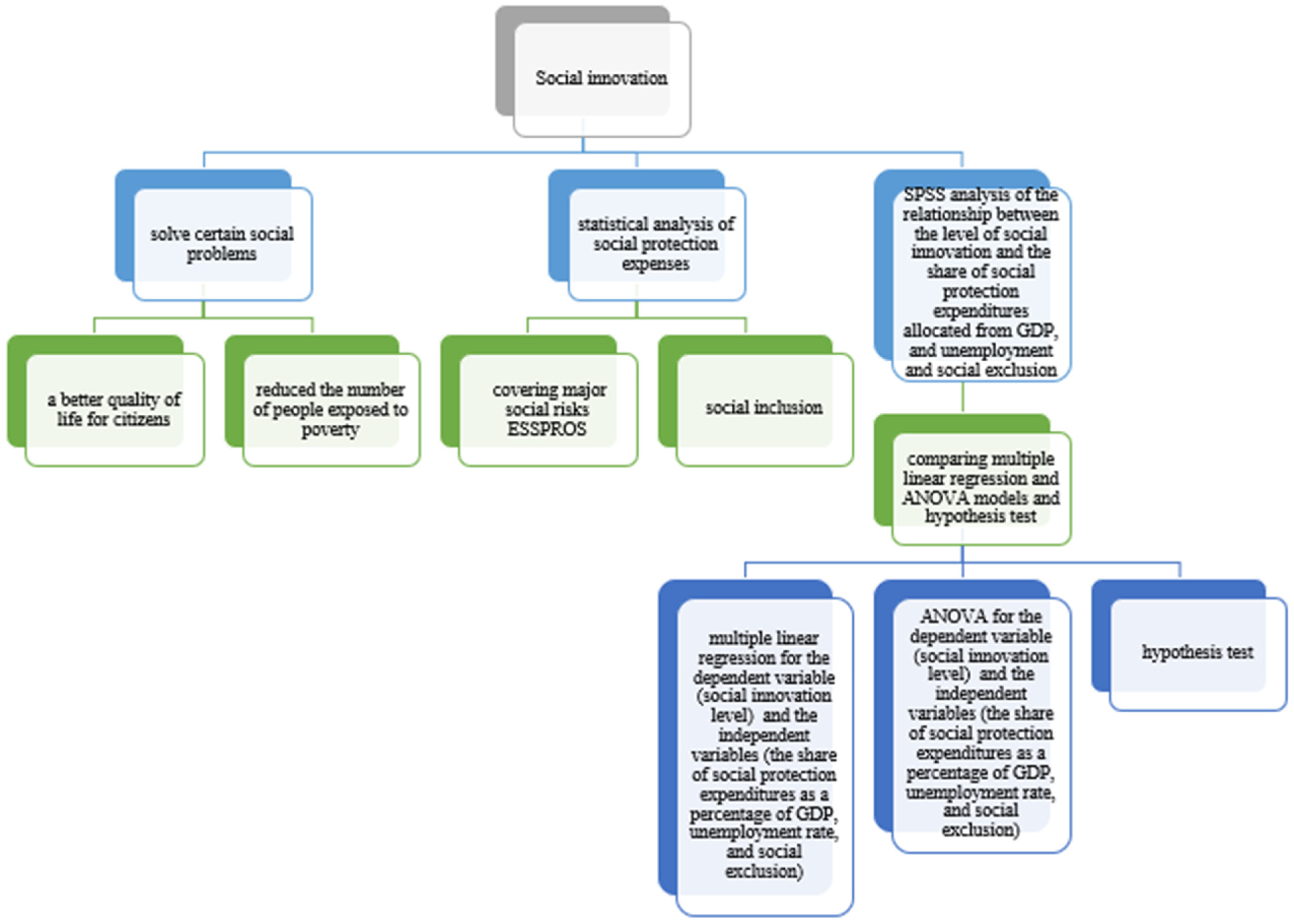
In view of statistical testing the existence of a relationship between the level of social innovation and the share of social protection expenditures allocated from GDP, we went through the subsequent set of rules for this examination primarily based on the method cited within the following Figure (see Figure 2).
Figure 2.
Flow chart of the study. Source: Authors.
The central idea of the study is to statistically test whether social innovation can reduce the costs of social exclusion and unemployment, thereby improving the quality of life for citizens. Thus, by solving them and by increasing social inclusion, they will determine the reduction in social protection expenses to cover the corresponding risks or expenses aimed at social exclusion.
However, in the last post-pandemic years, Romania is included in the category of emerging innovators, and considering that at the European level there are large discrepancies in this field, and in the short and medium term spectacular leaps are not possible, we have made a preliminary statistical analysis regarding social protection expenses (ESSPROS) in Romania compared to all member states of the European Union for the period 2019–2020 and it was structured in five directions as follows:
- Preliminary comparative analysis of the European context regarding the social protection system and the one in Romania;
- Analysis of the evolution of ESSPROS social protection revenues and expenses in Romania, in the period 2015–2020,
- Statistical analysis of the share of social benefit expenses by function in the total of social benefits expenses in Romania compared to all member states of EU,
- Statistical analysis of the share of social protection expenses in GDP in Romania compared to all EU member states,
- Statistical analysis of the share of social benefit expenses by function in GDP in Romania compared to all EU member states,
- Whether social innovation can reduce the costs of social exclusion and unemployment, thereby improving the quality of life for citizens.
- SPSS analysis to identify the optimal model for explaining the relationship between the dependent variable (social innovation level) and the independent variables (the share of social protection expenditures as a percentage of GDP, unemployment rate, and social exclusion). Analyses will include both linear regression and ANOVA modeling for the EU and Romanian levels using SPSS software.
A series of shortcomings that researchers may face when studying the existence of a relationship between the level of social innovation and the share of social protection expenditures allocated from GDP are related to the constantly evolving changes that take place from one year to another in terms of social innovation. The welfare gains from innovation are more likely to occur in large jumps than in a series of small incremental improvements (Castellacci, 2023; Demircioglu, 2024; N. Lee, 2024).
Studies examining the dependent variable (social innovation level) typically explore how public spending on social protection (Kentikelenis & Stubbs, 2023; Benhamida, 2025; Rustamova et al., 2025) reflects economic and social priorities, addressing areas such as welfare, pensions, health care, and unemployment benefits. And for the independent variables, the following are typically explored:
- The share of social protection expenditures as a percentage of GDP: Studies in this area investigate how innovative approaches and practices in addressing social challenges (e.g., new welfare policies, community-driven initiatives, or digital tools) influence the allocation of social protection funds (Çelikay, 2023; Kentikelenis & Stubbs, 2023; Silalahi & Walsh, 2023; Banerjee et al., 2024; Cattaneo, 2024; Cardoso et al., 2025).
- Unemployment Rate: Research often explores how fluctuations in unemployment levels impact government spending on social safety nets, as higher unemployment may increase the demand for unemployment benefits and related support (Çelikay, 2023; Silalahi & Walsh, 2023; Ganong et al., 2024; Haan & Prowse, 2024; Moffitt, 2024).
- Social Exclusion: Studies focus on how social marginalization, inequality, and exclusion from economic and social participation affect social protection policies and spending, highlighting the need for targeted interventions to reduce disparities (J. Y. Lee, 2023; Simangunsong & Sihotang, 2023; Bocean & Vărzaru, 2024; Fluit et al., 2024; Rustamova et al., 2025).
Together, these variables help assess the dynamics and drivers of social protection expenditure.
A selection of studies and data resources related to the link between the share of social protection expenditures as a percentage of GDP and social innovation, unemployment, and social exclusion are as follows:
- EU Government Expenditure Data: A comprehensive analysis of social protection expenditures as a share of GDP in the EU reveals key trends. In 2022, the EU allocated 19.5% of its GDP to social protection, with a substantial portion dedicated to unemployment and social exclusion measures. The distribution varied due to factors like economic recovery post-pandemic and government strategies for mitigating energy price shocks. This is relevant for assessing the impact of macroeconomic conditions on social protection spending (European Commission, 2024).
- Cross-Country Comparisons in the Euro Area: A study from the European Central Bank examines how social protection expenditures vary across eurozone countries. Pensions and unemployment benefits form the largest components of these expenditures, reflecting diverse approaches to mitigating income inequality. It also explores how policy decisions and economic cycles affect spending levels, providing a valuable lens for understanding regional variations in expenditure and social outcomes (Rodríguez-Vives & Kezbere, 2019; Goniewicz et al., 2023; Hemerijck et al., 2023; Kentikelenis & Stubbs, 2023).
- Historical Data and Trends in Social Spending: an analysis by Our World in Data tracks the evolution of social spending globally, showing its influence on reducing poverty and inequality. This data can inform studies on the relationship between social innovation and the effectiveness of expenditures. It emphasizes that social spending supports long-term growth and social stability but varies greatly by country depending on fiscal policies and societal needs (Castellacci, 2023; Ortiz-Ospina & Roser, 2023; Wenjuan & Zhao, 2023; Song & Zhao, 2024; Mbodj & Laye, 2025).
These resources collectively offer insights into the relationship between public social spending, unemployment, and social exclusion across different contexts.
The technical and technological evolution can lead to an accentuated development in this field in countries with a high level of innovation, which can lead to an increase in the gap with those in the category of emerging innovators, but it is also possible that some countries in this last category will make substantial leaps, which represents a real challenge for the governments of these states because, in this way, they could solve a series of problems of the citizens and increase their quality of life.
The study explored how social innovation influences quality of life, unemployment, and social exclusion costs by analyzing correlations between social innovation categories and these variables. The primary objective of the SPSS analysis was to examine the relationship between the level of social innovation and the share of social protection spending from GDP, unemployment, and social exclusion during 2019–2020 across all EU member states.
This study examines the statistical methods used to model and predict the impact of social innovation, focusing on a comparison between multiple linear regressions and the ANOVA model. Through in-depth analysis, the study aims to identify the most suitable models to guide public policies in both Romania and the broader EU context in combating poverty and social exclusion through social innovation. This integrated approach offers a comprehensive understanding of the factors influencing the fight against poverty and exclusion, enabling the development of coherent strategies to achieve social policy objectives. To better illustrate this, several variables were identified using Eurostat databases. The chosen variables are the share of social protection expenditures allocated from GDP, the level of social innovation, unemployment rate, and social exclusion.
To determine the most appropriate model for explaining the relationship between the dependent variable (social innovation level) and the independent variables (the share of social protection expenditures as a percentage of GDP, unemployment rate, and social exclusion), linear regression analyses will be carried out. Additionally, an ANOVA model analysis will be performed. These analyses will be conducted at both the EU and Romanian levels using SPSS statistical software.
In our study, we utilized the following variables:
SI = Social innovation category
4 = innovation leaders.
3 = strong innovators.
2 = moderate innovators.
1 = emerging innovators.
SP = Share expenses social protection (% GDP)
SE = Social exclusion (%)
UN = Unemployment rate (%)
The selection of these variables was based on their relevance to public policy design and the availability of harmonized EU-level data.
The statistical data considered in the analysis for social innovation category (SI) was processed according to European Innovation Scoreboard (EIS).
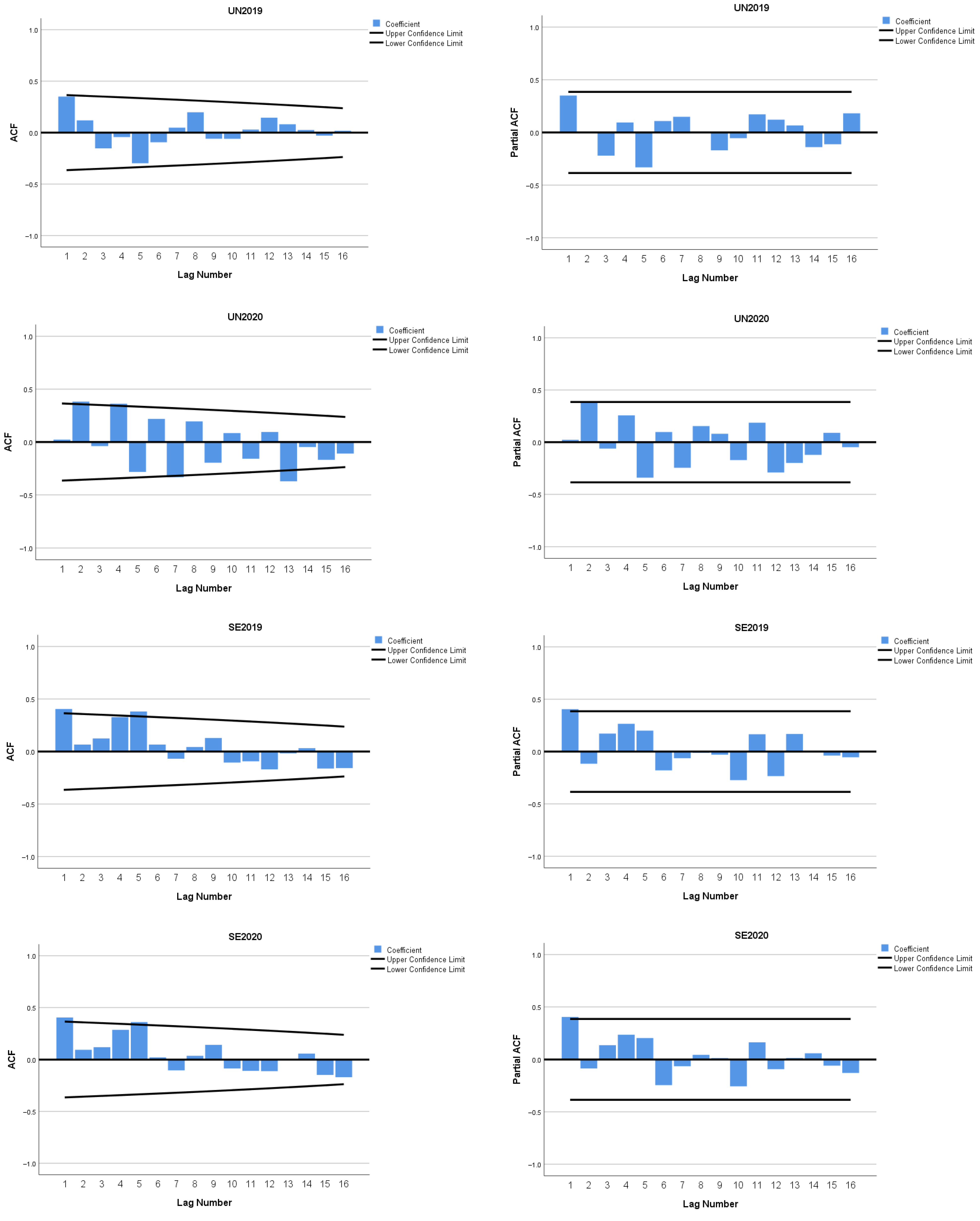
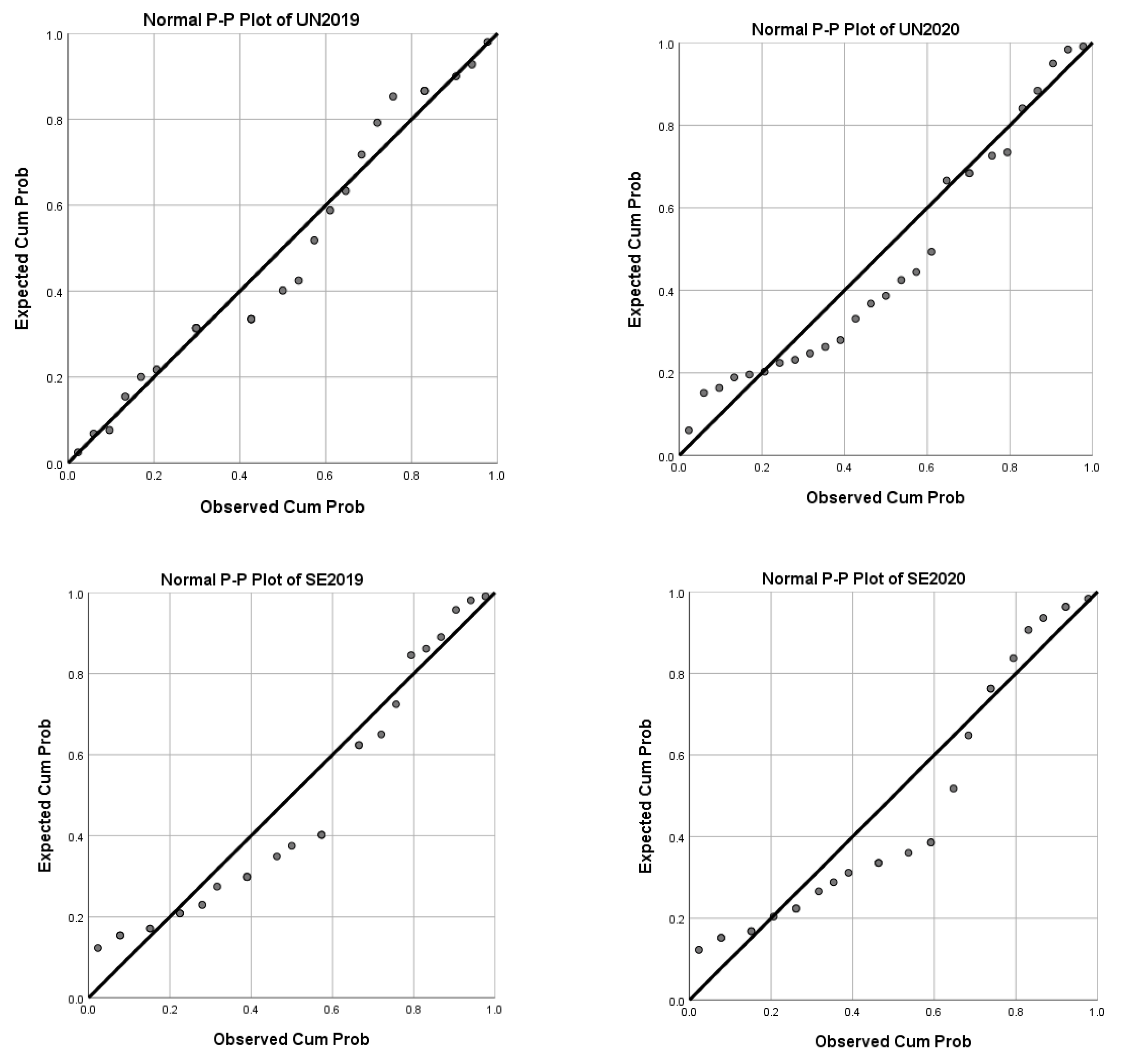
To test the validity of the research, we proceeded to the stationarity and normality series analysis, SP, SE and UN, respectively. The ACF and PACF correlograms for the series are presented in Appendix B, Figure A1. Also, we tested the normality of variables in Appendix B, as seen in Figure A2 and Table A1. (See Appendix B, Figure A1 and Figure A2 and Table A1). To assess the normality and stationarity of the analyzed series, we calculated the key descriptive statistics. The results, along with the evolution of the series, are presented in Appendix A, Table A1.
Testing the validity of research using multiple regression analysis and ANOVA involves several key steps to ensure the accuracy, relevance, and robustness of the results obtained.
- When testing the basic assumptions of multiple regressions, for the model to be valid, certain fundamental conditions must be met:
- Linearity of the relationship: the relationship between the dependent variable and the independent variables must be linear.
- Normality of residuals: The residuals should follow a normal distribution. We verified this by statistical tests using Q-Q plots.
- Homoscedasticity: the variability of residuals should remain constant across the range of predicted values.
- Independence of residuals: we verified the residuals autocorrelation with the Durbin–Watson test.
- Absence of multicollinearity: Independent variables should not be highly correlated with each other. The Variance Inflation Factor (VIF) or tolerance statistics we used to detect multicollinearity.
- Analyzing the significance of regression coefficients, using the t-test, we verified whether each regression coefficient (the parameters associated with the independent variables) is significantly different from zero. A significant coefficient indicates that the corresponding variable has a meaningful impact on the dependent variable.
- Evaluating the overall quality of the model
- Coefficient of determination (R2): This measures the proportion of the variance in the dependent variable explained by the independent variables. A higher R2 suggests a better model, but it must be interpreted cautiously, particularly to avoid over fitting.
- F-test: This test evaluates the overall significance of the model. If the F-test is significant, it indicates that the model explains a significant portion of the variance in the dependent variable.
- ANOVA is used to compare the total variance and the variance explained by the model. It tests whether there are statistically significant differences between group means, and in the context of regression, it determines whether the independent variables have a significant effect on the dependent variable.
- F-values and p-values are calculated to assess whether the variations between groups are statistically significant.
- Sum of Squares of Residuals (SSR) and Sum of Squares Explained (SSE) are analyzed to evaluate how well the model fits the data.
- Predictive validation—This can be achieved by splitting the dataset into two subsets: one for training the model and the other for testing it. Validating the model on new data ensures that it is not overfitted and that it can be generalized.
- Interpreting results in sense of practical relevance of the results must also be evaluated (not just statistical significance). A coefficient may be statistically significant, but its real-world impact on the studied phenomenon could be negligible and ensure that the variables included in the model are relevant to the research hypothesis and are selected based on solid theoretical foundations.
- Limitations of the model, such as the sample size, potential omitted variables, assumptions that may be violated, or data that may be influenced by uncontrolled factors, are considered.
The validity of research can be confirmed based on multiple regressions and ANOVA, providing a solid foundation for conclusions and recommendations. SPSS analysis to identify the optimal model can be described as follows (see Table 1):
Table 1.
Interpretation of the model summary indicators.
The model summary presents the results of a regression analysis where the dependent variable is social innovation (SI), and the independent variables are SP, UN and SE.
- R (Correlation Coefficient) R = 0.868 indicates a strong positive correlation between the independent variables (predictors) and the dependent variable (SI). The predictors collectively explain a significant portion of the variance in SI.
- R Square (Coefficient of Determination) R2 = 0.754 means that 75.4% of the variance in SI is explained by the independent variables in the model. This indicates a good fit for the model.
- Adjusted R Square (Adjusted R2 = 0.680) accounts for the number of predictors in the model and penalizes for overfitting. With 68.0% of the variance explained after adjusting, the model still fits well.
- Standard Error of the Estimate Std. Error = 0.590 measures the average distance that observed values fall from the regression line. A smaller standard error suggests a more precise model.
- Durbin–Watson Statistic (Durbin–Watson = 2.129) value tests for autocorrelation in the residuals, and with a value of 2.129, there is no significant autocorrelation, which is good for the validity of the model.
The verification of the optimal model supposes the next steps:
- Assess Predictor Significance: Examine the coefficient table to determine which independent variables significantly contribute to explaining SI. And look at the p-values for each predictor and retain variables with p < 0.05.
- Check Multicollinearity: Use variance inflation factors (VIFs) to ensure there is no multicollinearity among predictors.
- Residual Analysis: Verify that residuals are normally distributed and homoscedastic (equal variance).
- Interpretation: Based on the coefficients and p-values, discuss which variables have the strongest relationship with SI.
The ANOVA table (see Table 2) provided evaluates the overall significance of the regression model, where the dependent variable is social innovation (SI) and the independent variables are SP, UN and SE. Thus, the following are obtained:
Table 2.
ANOVA summary and interpretation.
- Regression Sum of Squares (SS Regression): Sum of Squares = 21.340. This represents the amount of variance in the dependent variable (SI) that is explained by the independent variables in the model.
- Residual Sum of Squares (SS Residual): Sum of Squares = 6.956. This is the amount of variance in the dependent variable (SI) that is not explained by the model.
- Total Sum of Squares (SS Total): Sum of Squares = 28.296. This is the total variance in the dependent variable, which is the sum of the Regression SS and Residual.
- Degrees of Freedom (df): Regression df = 6 (corresponds to the number of predictors in the model), residual df = 20 (total observations 27 minus the number of parameters estimated) and total df = 26 (total observations minus 1).
- Mean Square: Regression Mean Square = 3.557 and Residual Mean Square = 0.348.
- F-Statistic: F = 10.226: The F-statistic tests whether the independent variables collectively explain a significant portion of the variance in the dependent variable.
- Significance (p-value): Sig. = 0.000: A p-value less than 0.05 indicates that the model is statistically significant. This means that at least one of the predictors has a significant relationship with the dependent variable (SI).
In conclusion, the regression model is highly significant (p = 0.000), indicating that the independent variables collectively explain a substantial portion of the variance in social innovation (SI), and the high F-statistic (10.226) confirms the strength of the relationship.
For evaluate individual predictors, we checked the coefficients table to identify which independent variables are significant contributors to the model (based on p-values for each predictor) and the multicollinearity among predictors using VIF values and perform residual analysis to verify the assumptions of regression (linearity, homoscedasticity, normality).
We conducted a multiple regression analysis to predict social innovation (SI) based on SP, UN, and SE. The model was statistically significant, F(6,20) = 10.226, p < 0.001, and explained 75.4% of the variance in SI (R2 = 0.754).
The coefficient table (see Table 3) provides insights into the contributions of each independent variable to the prediction of social innovation (SI), while also highlighting potential multicollinearity issues. Here is a breakdown of the table, respectively, and the interpretation of the coefficients:
Table 3.
Regression coefficients—simplified interpretation.
- Unstandardized Coefficients (B)—these represent the change in the dependent variable (SI) for a one-unit increase in the independent variable, holding all other variables constant. BB values indicate the direction and magnitude of the relationship.
- Standardized Coefficients (Beta)—these allow for comparison between variables by standardizing the coefficients. Larger absolute values indicate stronger contributions to the model.
- Significance (Sig.)—pp.-values indicate whether the effect of the independent variable on SI is statistically significant (p < 0.05).
Results for each predictor can be explained as follows:
- UN2019: B = −0.083, p = 0.045, which shows that UN2019 has a negative relationship with SI. And β= − 0.135 with weak influence.
- UN2020: B = 0.192, p = 0.001, so UN2020 has a positive, significant relationship with SI and β = 0.746 has a strong positive contribution.
- SE2019: B = 0.674, p = 0.021, thus SE2019 shows a positive relationship with SI, and β = 0.918 with high beta value suggests influence, but results are unreliable due to multicollinearity.
- SE2020: B = −0.439, p = 0.040, indicating that SE2020 has a negative relationship with SI, and β = − 0.628, with non-significance and unreliability due to multicollinearity.
- SP2019: B = 0.586, p = 0.000, showing that SP2019 has a positive, highly significant relationship with SI and β = 3.415 with the strongest contribution to the model.
- SP2020: B = −0.456, p = 0.001, so SP2020 has a negative, significant relationship with SI and β = −2.818 with large negative contribution.
Regarding collinearity diagnostics, we obtained the following results:
- Tolerance: This indicates how much an independent variable is explained by other predictors. A tolerance value close to 0 suggests multicollinearity.
- VIF (Variance Inflation Factor): This measures the extent of multicollinearity and several predictors (e.g., SE2019, SE2020, SP%GDP2019, SP%GDP2020) have very low tolerance values (<0.05) and extremely high VIFs (>10). This indicates severe multicollinearity, which compromises the reliability of the regression coefficients.
In conclusion, the significant predictors are as follows:
- UN2020 (p = 0.001), SP2019 (p = 0.000), and SP2020 (p = 0.001) are significant contributors to predicting SI.
- SP2019 has the strongest positive effect, while SP2020 has a strong negative effect.
Multicollinearity issue: Severe multicollinearity among predictors (especially SE2019, SE2020, SP2019 and SP2020) inflates standard errors and makes it difficult to interpret coefficients accurately. In this case we proceeded at removed highly collinear predictors (e.g., SE2019, SE2020, or SP2020) and re-ran the regression and performed Principal Component Analysis (PCA) to combine correlated predictors into fewer components, respectively, highlighting the significant contributions of UN2020, SP2019, and SP2020. After PCA, the new independent variables (principal components) were used to run a second regression model. The updated model showed the following (see Table 4):
Table 4.
Validity model.
- Significant predictors: UN2020 (p = 0.001), SP2019 (p = 0.000), and SP2020 (p = 0.001).
- No multicollinearity: all VIF < 10, indicating independence between predictors.
- Valid residuals: residuals were approximately normally distributed and homoscedastic, satisfying regression assumptions.
Thus, all conditions for a valid multiple regression model were met:
- Linearity between predictors and dependent variable.
- Independence of residuals (verified by Durbin–Watson = 2.129).
- Homoscedasticity (equal variance of residuals).
- Normality of residuals.
- No multicollinearity (checked with VIF).
Hypothesis testing in SPSS involved the dependent variable (social innovation level) and independent variables (social protection expenditures as % of GDP, unemployment rate, and social exclusion). The null and alternative hypotheses were formulated as described in Appendix B (Table A1) and illustrated in Figure 3:
Figure 3.
The evolution of the share of unemployment, housing, and social exclusion expenses in total social benefit expenses. Source: Authors.
- Null hypothesis (H0): there is no significant relationship between the dependent variable (social innovation level) and the independent variables (share of social protection expenditures as a percentage of GDP, unemployment rate, and social exclusion).
- Alternative hypothesis (H1): At least one independent variable significantly predicts the dependent variable.
Subsequently, we proceeded for data preparation and hypothesis testing. The relationship can be analyzed using Multiple Linear Regression Analysis. Thus, a multiple linear regression was conducted to examine the relationship between social innovation level (dependent variable) and social protection expenditures as % of GDP, unemployment rate, and social exclusion (independent variables). The model was significant, F (6,20) = 10.226, p < 0.001, with an R2 of 0.754, indicating that 75.4% of the variance in social innovation level is explained by the independent variables.
For year 2019, social protection expenditures (β = 3.415, p = 0.00) had a significant positive effect on social innovation level, as well as social exclusion (β = 0.918, p = 0.021). Unemployment rate (β = −0.135, p = 0.045) was not a significant predictor, with weak influence. No multicollinearity was detected (VIF < 10) after re-running regression and performing Principal Component Analysis (PCA). Residuals were approximately normally distributed, and the assumptions of linearity and homoscedasticity were met.
In practice, this reflects the benefits of predictable, investment-oriented welfare policies that enhance institutional stability, public trust, and the capacity of local actors to collaborate and experiment. Policymakers can interpret these results as evidence that steady, long-term welfare investment creates fertile ground for innovation ecosystems to develop. From a policy perspective, these patterns emphasize that the quality and direction of spending matter as much as the amount. Sustained, inclusive, and innovation-oriented welfare policies, such as those that fund community initiatives, social enterprises, or participatory public services, can foster lasting innovation ecosystems. In contrast, short-term or compensatory measures, though necessary in crises, may crowd out resources and reduce institutional flexibility once the immediate emergency passes.
4. Results
4.1. Preliminary Comparative Analysis of the European Context Regarding the Social Protection System and the One in Romania
4.1.1. Analysis of the Evolution of ESSPROS Social Protection Revenues and Expenses in Romania, in the Period 2015–2020
To analyze the evolution of social protection income and expenditure in Romania between 2015 and 2020, data were obtained from the Romanian National Institute of Statistics’ online database, Tempo Online (http://statistici.insse.ro:8077/tempo-online/ accessed on 20 March 2025) and we obtained for the respective period the following statistical data which are centralized in Table 5.
Table 5.
Evolution of ESSPROS social protection revenues and expenses in Romania, in the period 2015–2020 (million RON).
It is found that the incomes and expenses of social protection in the pre-pandemic period evolved at a similar rate. The exception is the pandemic year 2020, when the expenses exceeded the income with social protection with a value of over 10.5 million RON. This fact has its justification in the exceptional situation we faced, and which affected all fields of activity, which also led to the sharp increase in social protection expenses.
4.1.2. Statistical Analysis of the Share of Social Benefits Expenses by Function in the Total of Social Benefits Expenses in Romania Compared to the EU Member States
To carry out an analysis of the share of social benefit expenses per function in the total of social benefit expenses in Romania compared to the EU member states, the statistical data are shown in Table 6.
Table 6.
Share of social benefit expenses by function in total social benefits expenses, in Romania compared to EU member states (%).
The graphic analysis of the evolution of the share of unemployment, housing, and social exclusion expenses in the total of social benefits expenses (%) in the period 2019–2020 in Romania compared to the other EU member states is shown in Figure 3.
In the case of Romania, it is found that the share of expenses with social benefits is above the EU average for the following: disease/health care, old age, and family/children and is far below the EU average in the following categories: disability, successor, unemployment, residence, and social exclusion.
Table 6 illustrates the distribution of social benefit expenditures by function, highlighting Romania’s spending structure compared to the EU average. The data show notable differences in the allocation of funds across functions such as unemployment, social exclusion, and family benefits.
4.1.3. Statistical Analysis of the Share of Social Protection Expenses in GDP—Romania Compared to the European Union Member States
To carry out a statistical analysis of the way in which the share of social protection expenses in GDP has evolved in Romania compared to the European Union member states, the centralization of statistical data from Eurostat (https://ec.europa.eu/eurostat/data/database accessed on 20 March 2025) are reproduced in Table 7 and Figure 4.
Table 7.
The evolution of the share of social protection expenses in GDP in Romania compared to the European Union member states of the (%GDP).
Figure 4.
Evolution of the share of social protection expenses in GDP in Romania compared to the European Union member states. Source: Authors.
Table 7 presents the evolution of the share of social protection expenditures in GDP for Romania compared with the European Union member states. The data show that Romania consistently allocates a lower percentage of GDP to social protection compared to the EU average. Although both Romania and the EU exhibit a gradual increase over time, the gap between them remains significant, reflecting differences in welfare policies and the capacity to finance social protection systems.
It is noted that the evolution of the share of social protection expenses in GDP in the case of Romania is far below the average of the European Union, in the sense that it is a little over half of what is recorded at the European level. Thus, in the future, the decision-making bodies in Romania must take the necessary measures to allocate a higher percentage of the GDP for these social protection expenses, and their progressive increase to reduce the gap compared to the average within the European Union for supporting people in difficulty at certain moments in life, especially considering their important social functions.
4.1.4. Statistical Analysis of the Share of Social Benefit Expenses by Function in GDP in Romania Compared to the EU Member States
We analyzed the evolution of social protection expenditures during the pre- and post-pandemic periods. Additionally, we conducted a comparative analysis, examining the correlation between categories of social innovation and total social protection expenditures by calculating Pearson correlation coefficients.
In Romania, the benefits granted under social protection from budget funds are diverse, and their evolution in the post-pandemic period is shown in Appendix A, Table A1 and Table A2 and in Figure 5.
Figure 5.
Evolution of the social benefits for family allowance or for ensuring the minimum guaranteed income in the period January 2021–September 2022 in Romania. Source: Authors.
Descriptive statistics for benefit expenditures by function in GDP were also computed for Romania (see Appendix A, Table A4).
4.2. SPSS Analysis of the Relationship Between the Level of Social Innovation and the Share of Social Protection Expenditures Allocated from GDP, Unemployment, and Social Exclusion in Period 2019–2020 to All EU Member States
We have conducted an analysis of the relationship between the level of social innovation and the share of social protection expenditures allocated from GDP, unemployment, and social exclusion in the period 2019–2020 to all EU member states, after we verified the normality and stationarity of the series. (See Appendix B, Figure A1 and Figure A2 and Table A1).
The evolution of the studied variables and subgroup comparisons by social innovation were analyzed using SPSS (see Figure 6 and Figure 7).
Figure 6.
The evolution for the variables studied in period 2019–2020. Source: Processed from SPSS.

Figure 7.
Comparison of subgroups by social innovation. Source: SPSS output, author’s own analysis.
Figure 6 presents the evolution of the variables analyzed during the 2019–2020 period. The table summarizes changes in key indicators related to social innovation, social protection expenditures, unemployment, and social exclusion. The data highlight variations across subgroups, showing how shifts in social and economic factors correspond with different levels of social innovation.
In our study we have determined the correlation coefficient between social innovation categories and the studied components regarding social exclusion and unemployment. With SPSS, we have calculated the Pearson correlation coefficients by correlated bivariate between social innovation categories and total social protection expenses (See Table 7). Thus, between social innovation categories and total expenses, social protection for year 2020 is 0.6497, and for year 2019 is 0.6170, which explains the fact that in the case of EU member states, there is a direct and strong link between the social innovation category and the share of social protection expenses allocated from the GDP framework.
In other words, the higher the percentage of GDP allocated to social protection expenses, the better it is in terms of the social innovation category.
Also, as in the case of the correlation coefficient between social innovation and the share of expenses allocated for social exclusion and unemployment, to all EU member states, after we verified the normality and stationarity of the series, the same direct and strong link is found, respectively, at 0.59 and 0.43 (see Table 8).
Table 8.
Pearson correlation coefficients and Bayes Factor Inference on Pairwise Correlations * to all EU member states, after we verified the normality and stationarity of the series.
The Pearson correlation coefficient assesses the linear relationship between two continuous variables that follow a bivariate normal distribution. Traditional statistical inference on the correlation coefficient has been extensively studied. Bayesian inference for the Pearson correlation coefficient provides a framework for estimating Bayes factors and describing posterior distributions, enabling users to draw conclusions based on Bayesian methods. When Estimate Bayes Factor is chosen, this option calculates Bayes factors, a key method in Bayesian inference. It represents a natural ratio for comparing the marginal likelihoods of the null hypothesis to that of the alternative hypothesis.
Thus, through the Pearson correlation analysis (see Figure 8), the conclusion is obtained that social innovation can solve a series of social problems that lead to a better life of citizens. Thus, through social innovation in terms of social inclusion, a series of specific shortcomings are solved, which consequently determines the reduction in expenses with social exclusion. Similarly, unemployment expenses can be reduced, by increasing social innovation and, correspondingly, the quality of life of citizens.
Figure 8.
Benefits of social innovation. Source: Authors.
Analyzing with SPSS for the series SI categories, UN, SE and SP, Sig. from the ANOVA table is less than 0.05, with the exception of UN2019, and shows that model is statistically relevant, and the parameters in the respective regression equation differ significantly from 0. These results are centralized in Table 9, and thus we can conclude that there is a strong connection between social innovation categories, social protection expenses allocated from the GDP framework, social exclusion, and unemployment rate.
Table 9.
ANOVA to all EU member states, after we verified the normality and stationarity of the series.
The output of an ANOVA test for several variables measured across different groups. Each test includes the Sum of Squares, Degrees of Freedom (df), Mean Square, F-statistic, and Significance (p-value). Below is a detailed interpretation for each variable:
The data analyzed shows the output of an ANOVA test for several variables measured across different groups. Each test includes the Sum of Squares, Degrees of Freedom (df), Mean Square, F-statistic, and Significance (p-value). In the Appendix A, Table 5 provides a detailed interpretation for each variable.
As we can see in Table 10, post hoc analysis is needed for further insights.
Table 10.
Summary table.
Post hoc tests are used after a significant ANOVA result to identify which groups are significantly different from each other. Here is how you can conduct post hoc tests and visualize the results for the significant variables (e.g., UN2020, SE2019, SE2020, SP2019, SP2020) in SPSS.
A boxplot further illustrated the group differences, with non-overlapping interquartile ranges between Group 1 and Group 3, supporting the statistical results. Figure 9 depicts a line chart showing the relationship between social protection expenditures as a percentage of GDP (SP%GDP2020) on the X-axis and the mean of social innovation (SI) on the Y-axis.
Figure 9.
The group differences boxplot. Source: SPSS output, author’s own analysis.
Thus, we can observe the trend; namely, the chart exhibits fluctuations in the mean of social innovation (SI) as SP%GDP2020 increases and there appears to be distinct points of increase and decrease, suggesting a non-linear relationship. Clusters of interest are as follows:
- Low SP2020 (15.70–20.00): the mean of SI starts low and fluctuates around 1.0–2.0, indicating limited social innovation in these ranges of social protection expenditures.
- Moderate SP2020 (25.00–30.00): a visible increase in SI occurs, reaching approximately 3.0 at its peak.
- High SP2020 (35.00–38.00): SI stabilizes around 3.0 but drops slightly at the upper end.
Statistical implications are that this this visual trend can be statistically tested for significance using a regression analysis or non-linear models and post hoc analyses for ANOVA results can clarify group-specific differences in SI across various ranges of SP2020. In further analysis, we can study the group analysis (we can divide SP2020 into intervals and conduct a post hoc test to identify significant differences in SI across these intervals), as well as perform a regression analysis (we can use SP2020 as an independent variable and the mean SI as a dependent variable and test for linear or non-linear relationships).
4.3. Summary of Key Results
- 1.
- Evolution of Social Protection Revenues and Expenditures in Romania (2015–2020)
Between 2015 and 2019, Romania’s social protection revenues and expenditures increased constantly and evolved at a similar annual rate. However, in 2020—due to the pandemic—expenditures exceeded revenues by over 10.5 million RON, reflecting the exceptional rise in social spending required to address the socioeconomic crisis.
- 2.
- Structure of Social Benefits Expenditures Compared to EU Member States
Romania’s spending on social benefits is above the EU average for health care, old age, and family/child-related benefits, but significantly below the EU average in the areas of disability, unemployment, housing, and social exclusion. This highlights structural imbalances in Romania’s social protection system and the need for a more equitable distribution of resources across social functions.
- 3.
- Share of Social Protection Expenditures in GDP
Romania allocates approximately half of the EU level of GDP to social protection, which is a much smaller share compared with the EU average. This persistent gap indicates underinvestment in social protection and suggests that national policymakers should increase the GDP share dedicated to social welfare to strengthen social resilience and convergence with EU standards.
- 4.
- Social Benefit Expenditures by Function in GDP
Descriptive and comparative analyses for the pre- and post-pandemic periods show that Romanian social protection benefits remain diverse but unequally distributed across functions. Post-pandemic data (2021–2022) reflect increased allocations to family allowances and minimum income guarantees, confirming the state’s compensatory response to the sanitary crisis.
- 5.
- Relationship Between Social Innovation and Social Protection Indicators (EU-Level SPSS Analysis)
A multiple regression and correlation analysis using SPSS (2019–2020 data) across all EU member states revealed strong and positive correlations between social innovation (SI) and social protection expenditures (% GDP), social exclusion expenses and unemployment expenses. These findings confirm a direct relationship between social innovation and social protection.
- 6.
- ANOVA and Regression Findings
ANOVA results show significant effects for UN2020, SE2019, SE2020, SP2019, and SP2020 (p < 0.05), confirming that these predictors contribute meaningfully to explaining variations in social innovation. Post-hoc analyses indicated group-level differences in social innovation depending on the share of social protection expenditures. Regression diagnostics confirmed model validity, with all assumptions met and no significant multicollinearity after refinement.
Overall, the results demonstrate that social innovation is a key driver of social protection across EU countries. For Romania, the results underline the urgent need to increase social protection spending as a share of GDP, rebalance expenditure priorities (especially toward unemployment and social exclusion), and promote innovation in social policies to enhance inclusion and resilience.
5. Discussion and Conclusions
5.1. Interpretation of the Empirical Findings
The quantitative analysis revealed a strong and statistically significant relationship between social innovation (SI) and social protection expenditures (SP), particularly for the years 2019 and 2020. Higher allocations of GDP to social protection correlate with higher levels of social innovation (r = 0.65 for 2020, r = 0.62 for 2019). These findings support the welfare regime theory (Esping-Andersen, 1990; Evers, 2004), which argues that the structure and generosity of welfare systems shape national capacities for social innovation. In regimes where social protection is treated as a form of social investment, governments create stable environments that facilitate experimentation, learning, and cross-sector collaboration.
These findings align with the broader literature emphasizing that social innovation flourishes in institutional contexts characterized by security, inclusiveness, and social investment (Akgüç, 2022; Hemerijck et al., 2023; Benhamida, 2025). Welfare policies not only mitigate social risks but also create enabling conditions for experimentation and collaboration between public, private, and civil society actors (Lukesch et al., 2020; Marosevic et al., 2023; Hemerijck et al., 2023; Fluit et al., 2024). The results of this study therefore confirm that stronger welfare systems tend to support more dynamic and sustainable forms of social innovation.
The analysis of Romania’s social protection system reveals nuanced trends, particularly when compared to the EU average. In the pre-pandemic period (2015–2019), social protection revenues and expenses in Romania evolved in tandem, as evidenced by data from the Romanian National Institute of Statistics (Table 4 in the article), showing steady growth without significant discrepancies. However, the exceptional circumstances of the COVID-19 pandemic in 2020 disrupted this balance, with expenses surpassing revenues by over 10.5 million RON (approximately 2 million EUR). This surge can be attributed to the unprecedented measures required to mitigate the impacts across all sectors, including heightened demands for health care, unemployment benefits, and support for vulnerable populations, as outlined in the ESSPROS framework. The article’s statistical analysis further illustrates that, while Romania generally falls into the “emerging innovators” category according to the European Innovation Scoreboard (EIS) 2025 (see Figure 1), certain social benefit expenditures exceed the EU average in key areas: disease/health care (around 30–35% of total benefits), old age (pensions), and family/children support (see Table 6). Conversely, categories like disability, survivors’ benefits, unemployment, housing, and social exclusion lag behind, often comprising less than 5–10% of total benefits.
Despite these pockets of strength, Romania’s overall share of social protection expenses in GDP remains substantially below the EU average (Table 7 and Figure 4). This gap highlights structural challenges, including limited fiscal capacity and slower adoption of innovative practices, which perpetuate disparities in social inclusion. The econometric analysis reinforces a strong positive correlation (Pearson coefficients of 0.617 for 2019 and 0.649 for 2020; see Table 8) between social innovation levels and the GDP share allocated to social protection, as well as moderate correlations with social exclusion (0.43–0.59) and unemployment rates.
Multiple regression results (R2 = 0.754, F = 10.226, p < 0.001) further show that higher social protection spending significantly predicts increased social innovation, with SP2019 (β = 3.415, p = 0.000) exerting the strongest positive effect. After refining the model and addressing multicollinearity through Principal Component Analysis (PCA), the results remained statistically robust and met all key assumptions of multiple regression. The final model identified UN2020, SP2019, and SP2020 as significant predictors of social innovation, explaining 75.4% of its variance. Interestingly, while SP2019 had a positive effect, SP2020 showed a negative one—suggesting that sustained, investment-oriented welfare spending fosters innovation, whereas short-term, crisis-driven expenditures may not generate lasting innovative outcomes. This nuance is consistent with social innovation ecosystem theory, which emphasizes continuity, co-creation, and adaptive governance as key drivers of systemic innovation.
5.2. Theoretical Implications
From the perspective of welfare regime theory (Esping-Andersen, 1990; Evers, 2004) the results suggest that the structure and generosity of social protection systems play a formative role in shaping national capacities for social innovation.
Social–democratic or hybrid welfare regimes where redistribution and social investment coexist have higher social innovation levels because the institutional stability encourages participatory experimentation and solving local problems.
Romania’s predominantly conservative welfare model, characterized by fragmented social spending, does not encourage the social innovation. The low share of social protection expenditure in GDP (approximatively half the EU average) reflects not only fiscal limitations but also a developmental lag in adopting a “social investment” approach. Thus, the data support the argument that social innovation should not be viewed as a substitute for welfare policies but as an outcome of well-designed social protection systems that balance efficiency and inclusion.
Theoretically, the study contributes an econometric model for analyzing interdependencies between social innovation (as the dependent variable) and independent factors like GDP-shared social protection expenses, unemployment rates, and social exclusion. The model tested in SPSS (Adjusted R2 = 0.680) provided a framework applicable to both advanced and emerging EU economies, consistent with ESSPROS functional classifications.
In this sense, the study offers both theoretical and empirical contributions. The SPSS-tested econometric model (Adjusted R2 = 0.680) provides a comparative framework applicable to both advanced and emerging EU economies. It captures how social innovation interacts with welfare investment, unemployment, and social exclusion, in line with the ESSPROS functional classification. Ultimately, the results highlight that social innovation is not an alternative to welfare systems but a product of their strength, inclusiveness, and adaptability.
5.3. Practical Implications
Practically, the results suggest that Romanian policymakers should prioritize increased GDP allocations for social protection to minimize the current gap with the EU average and to stimulate innovation and yield long-term savings on exclusion and unemployment expenses. This awareness can inform medium- and long-term forecasting of social protection system costs and the design of policies that promote innovation, such as those supported by the European Social Fund Plus (ESF+) or Romania’s National Competence Centre for Social Innovation. Ultimately, by addressing the post-pandemic context, this research highlights how strategic investments in social innovation not only resolve immediate social challenges but also drive sustainable improvements in quality of life, calling governments to adopt inclusive, innovative approaches for equitable societal progress.
In accordance with the EU Cohesion Policy and Romania’s national strategic objectives for 2030 (aligned with the European Pillar of Social Rights and the UN Sustainable Development Goals), by supporting social protection and prioritizing inclusive, innovation-driven policies, Romania could enhance both social resilience and territorial cohesion, reducing disparities across regions and vulnerable groups.
Thus, investments in community-based social services and support for social enterprises can generate a multiplier effect, fostering employment, inclusion, and social innovation. These directions are consistent with the EU Cohesion Policy 2021–2027, which emphasizes innovation for social transformation and inclusive growth.
5.4. Research Limitations
While our analysis identifies statistically significant associations, it does not establish causal relationships. As an exploratory research effort, it may be influenced by the distortions of the pandemic period, which amplified short-term expenditures and disrupted long-term trends. The focus is primarily on the evolution of social protection expenses in GDP for Romania and EU comparisons, relying on Eurostat data from 2019 to 2020, without incorporating broader macroeconomic factors like inflation, demographic shifts, or technological advancements. Additionally, the analysis is confined to EU member states, potentially overlooking global benchmarks. Future research should build on these findings by integrating additional variables, such as digitalization impacts (e.g., from the European Commission’s 2030 Digital Compass) or welfare regime strengths (as discussed by Unceta et al., 2022), and extending the scope to non-EU countries to test the model’s generalizability. Such expansions could employ longitudinal data beyond 2020 to capture post-pandemic recovery dynamics and refine predictive validations through dataset splitting or cross-validation techniques.
Methodologically, this study demonstrated that quantitative macro-level analysis can show cross-country differences in social innovation dynamics when it is complemented by operationalization of variables. However, some limitations should be acknowledged:
- The analysis covered only two years (2019–2020), partially influenced by the pandemic, which may distort structural trends. Extending beyond 2020 could include post-pandemic recovery and longer-term trends.
- Incorporating institutional, technological, and digitalization variables (e.g., European Commission’s 2030 Digital Compass) could capture additional drivers of social innovation.
- A potential measurement bias could occur due to aggregated EU-level data.
- Expanding the geographical scope to non-EU countries could test the robustness and generalizability of the findings.
- Potential endogeneity between welfare investment and social innovation cannot be excluded. Using methodological refinements such as dataset splitting, cross-validation, or longitudinal panel modeling, predictive validity could be strengthened and potential endogeneity between welfare investment and social innovation could be accounted for.
5.5. Future Research Directions
- Future research could integrate mixed-method approaches, combining quantitative modeling with qualitative case studies.
- Comparative longitudinal analysis of panel models type (2010–2025 or 2030) would also clarify the sustainability of the observed relationships.
- Investigate how EU funding mechanisms (e.g., ESF+, Horizon Europe) directly contribute to fostering innovation in social protection systems.
- Broader macroeconomic factors such as inflation, demographics, and technology were not included but may refine future analyses.
- Future research should extend the analysis longitudinally, include comparative assessments among emerging EU member states, integrate qualitative case studies, and apply causal inference methods to strengthen the validity of findings.
5.6. Conclusions
Overall, the discussion underscores that social innovation and social protection are mutually reinforcing dimensions of a sustainable welfare model. In the case of Romania, closing the gap with the EU average in social protection spending is not only a fiscal goal but also a strategic prerequisite for developing an innovative, inclusive, and resilient society. A future-oriented policy mix, combining investment in human capital, digital inclusion, and social innovation, can turn social protection from a reactive instrument into a proactive element like an engine for social progress.
In the area of social policies, the emphasis on individuals and enhancing their quality of life underscores the critical role of innovation in addressing societal challenges. Social policy innovation seeks to deliver practical, creative solutions to persistent issues such as combating discrimination, reducing social exclusion, facilitating the professional integration of disadvantaged groups, and anticipating future skill requirements through education and lifelong learning programs. Drawing from the literature reviewed in the article, authors like (Chapin, 2023; V. George & Wilding, 2023; and Spanuth & Urbano, 2024) highlight how these innovations not only promote equal opportunities but also enable public services, such as elderly care or home delivery for people with disabilities, to be managed more effectively by private entities or community initiatives. This aligns with the broader European context, where the European Pillar of Social Rights (EPSR) and initiatives like the Europe 2020 Strategy and the 2030 poverty reduction targets emphasize harmonizing efforts across member states to tackle poverty and exclusion, despite varying levels of economic and social development.
The findings of this study underscore the central role of social innovation in mitigating social exclusion and unemployment while enhancing citizens’ well-being, particularly through targeted public policies that increase GDP allocations to social protection. By statistically validating a strong direct link between social innovation categories and social protection expenditures (as demonstrated by the regression and ANOVA models), the research confirms that nations with higher innovation levels, such as Sweden, classified as an innovation leader in the EIS 2025, experience lower costs associated with exclusion and unemployment, fostering greater social cohesion and economic stability. ANOVA results (see Table 9) further confirm significant group differences across innovation categories for most variables (e.g., SP2020: F = 11.256, p < 0.001), indicating that innovation leaders allocate more resources to social protection, leading to reduced exclusion and unemployment costs.
Author Contributions
Conceptualization, R.P. and A.-G.T.; methodology, R.P. and A.-G.T.; software, R.P. and R.I.R.; validation, R.P., A.-G.T. and R.I.R.; formal analysis, R.P., A.-E.M. and G.-C.S.; investigation, R.P., G.-C.P. and C.-M.B.; resources, R.P. and C.-M.B.; writing—original draft preparation, R.P., A.-E.M. and G.-C.S.; writing—review and editing, R.P.; visualization, R.P. and G.-C.P.; project administration, R.P.; funding acquisition, C.-M.B. All authors have read and agreed to the published version of the manuscript.
Funding
The present research was carried out in the framework of the Internal grant Dunarea de Jos University of Galati 2025: Digitisation of administrative processes—solutions for the efficiency and transparency of local public administration, contract no. 7950 dated 31 March 2025.
Institutional Review Board Statement
Not applicable.
Informed Consent Statement
Not applicable.
Data Availability Statement
The original contributions presented in this study are included in the article. Further inquiries can be directed to the corresponding author.
Acknowledgments
Many thanks to the reviewers for their helpful comments and valuable suggestions.
Conflicts of Interest
The authors declare no conflicts of interest.
Appendix A
Table A1.
Descriptive statistics.
Table A1.
Descriptive statistics.
| Minimum | Maximum | Mean | Std. Deviation | |
|---|---|---|---|---|
| UN2019 | 0.30 | 7.10 | 3.62 | 1.69 |
| UN2020 | 0.90 | 16.70 | 7.16 | 4.04 |
| SE2019 | 0.40 | 5.40 | 2.05 | 1.42 |
| SE2020 | 0.30 | 5.20 | 2.03 | 1.49 |
| SI | 1.00 | 4.00 | 2.63 | 1.04 |
| SP2019 | 13.90 | 33.40 | 22.54 | 6.07 |
| SP2020 | 15.70 | 38.10 | 25.89 | 6.45 |
Source: SPSS output, author’s own analysis.
Table A2.
Values of benefits granted under social protection in Romania during 2021.
Table A2.
Values of benefits granted under social protection in Romania during 2021.
| Benefit | 2021 | |||||||||||
|---|---|---|---|---|---|---|---|---|---|---|---|---|
| January | February | March | April | May | June | July | August | September | October | November | December | |
| State allowance for children | 3,617,367 | 3,630,600 | 3,642,825 | 3,654,209 | 3,662,106 | 3,618,588 | 3,518,202 | 3,511,978 | 3,515,122 | 3,569,473 | 3,594,977 | 3,611,117 |
| Family allowance | 162,721 | 158,738 | 148,372 | 149,732 | 148,429 | 146,217 | 142,871 | 133,871 | 134,639 | 135,825 | 137,135 | 138,433 |
| Indemnity for child-rearing | 178,037 | 179,037 | 178,707 | 178,344 | 177,286 | 175,531 | 175,694 | 175,820 | 174,650 | 172,907 | 173,636 | 173,943 |
| Insertion incentive for child-rearing | 83,678 | 82,646 | 82,416 | 82,696 | 82,670 | 82,492 | 82,339 | 81,162 | 80,954 | 82,192 | 83,590 | 84,317 |
| Social benefit for ensuring the minimum guaranteed income | 176,736 | 174,366 | 172,157 | 169,690 | 165,666 | 162,512 | 159,045 | 156,944 | 156,297 | 156,604 | 157,865 | 159,123 |
| Food allowance granted to persons living with HIV/AIDS | 11,423 | 11,394 | 11,421 | 11,448 | 11,463 | 11,496 | 11,527 | 11,555 | 11,571 | 11,614 | 11,634 | 11,652 |
| Monthly indemnity for adults with severe disability | 288,966 | 288,039 | 288,589 | 289,995 | 290,858 | 291,827 | 293,343 | 294,912 | 295,631 | 297,028 | 295,358 | 294,669 |
| Monthly indemnity for adults with major disability | 391,314 | 390,584 | 390,031 | 389,674 | 389,086 | 389,167 | 389,351 | 389,534 | 389,309 | 389,266 | 388,394 | 387,599 |
| Monthly complementary personal budget for adults with severe disability | 288,966 | 288,039 | 288,589 | 289,995 | 290,858 | 291,827 | 293,343 | 294,912 | 295,631 | 297,028 | 295,358 | 294,669 |
| Monthly complementary personal budget for adults with major disability | 391,314 | 390,582 | 390,031 | 389,674 | 389,086 | 389,167 | 389,351 | 389,534 | 389,309 | 389,266 | 388,394 | 387,599 |
| Monthly complementary personal budget for adults with average disability | 69,650 | 69,775 | 69,845 | 70,087 | 70,309 | 70,598 | 70,814 | 71,082 | 71,172 | 71,270 | 71,310 | 71,331 |
| Social benefits for parents of children with severe disability | 43,351 | 43,478 | 43,603 | 43,862 | 44,050 | 44,168 | 44,478 | 44,754 | 44,801 | 44,680 | 44,904 | 45,108 |
| Social benefits for parents of children with major disability | 10,086 | 10,123 | 10,148 | 10,222 | 10,306 | 10,325 | 10,480 | 10,525 | 10,560 | 10,543 | 10,663 | 10,714 |
| Social benefits for parents of children with average disability | 18,009 | 18,220 | 18,363 | 18,590 | 18,826 | 18,917 | 19,175 | 19,407 | 19,514 | 19,530 | 19,770 | 19,883 |
| Monthly food allowance for children living with HIV/AIDS | 136 | 132 | 136 | 131 | 134 | 135 | 138 | 143 | 146 | 146 | 145 | 154 |
| Allowance for the caregiver of the visually impaired, with major disability | 37,452 | 36,935 | 36,763 | 36,608 | 36,430 | 36,342 | 36,290 | 36,259 | 36,165 | 36,119 | 35,794 | 35,487 |
| Monthly food indemnity for persons with tuberculosis, treated in ambulatory care | - | - | - | - | - | - | 3642 | 3758 | 4977 | 4805 | 4678 | 4036 |
| Benefits for child-rearing granted for persons with disabilities—adults or children | 10,961 | 11,016 | 11,110 | 11,174 | 11,240 | 11,279 | 11,309 | 11,309 | 11,353 | 11,293 | 11,355 | 11,359 |
| Maintenance allowance for the child in placement | 38,149 | 38,221 | 38,007 | 37,980 | 37,929 | 37,399 | 35,762 | 35,365 | 34,599 | 35,094 | 36,157 | 36,379 |
Source: Processed from (mmuncii.gov.ro, n.d.).
Table A3.
Values of the benefits granted under social protection in Romania during the year 2022.
Table A3.
Values of the benefits granted under social protection in Romania during the year 2022.
| Benefit | 2022 | ||||||||
|---|---|---|---|---|---|---|---|---|---|
| January | February | March | April | May | June | July | August | September | |
| State allowance for children | 3,623,862 | 3,638,591 | 3,653,174 | 3,665,411 | 3,674,043 | 3,550,551 | 3,524,030 | 3,520,442 | 3,521,936 |
| Family allowance | 138,444 | 130,441 | 132,439 | 132,367 | 131,104 | 129,844 | 128,505 | 120,105 | 121,139 |
| Indemnity for child-rearing | 175,454 | 175,643 | 176,161 | 176,486 | 175,689 | 174,382 | 173,021 | 171,852 | 170,272 |
| Insertion incentive for child-rearing | 84,249 | 84,694 | 86,009 | 87,162 | 87,740 | 87,893 | 88,156 | 87,073 | 86,343 |
| Social benefit for ensuring the minimum guaranteed income | 159,335 | 159,753 | 159,438 | 157,751 | 155,702 | 153,874 | 152,801 | 153,007 | 153,091 |
| Food allowance granted to persons living with HIV/AIDS | 11,670 | 11,664 | 11,702 | 11,721 | 11,731 | 11,747 | 11,642 | 11,639 | 11,734 |
| Monthly indemnity for adults with severe disability | 295,205 | 295,328 | 294,767 | 296,109 | 297,081 | 299,454 | 296,100 | 300,329 | 302,459 |
| Monthly indemnity for adults with major disability | 387,548 | 387,490 | 387,311 | 387,457 | 386,945 | 386,427 | 374,034 | 377,751 | 380,571 |
| Monthly complementary personal budget for adults with severe disability | 295,205 | 295,328 | 294,767 | 296,109 | 297,081 | 299,454 | 296,100 | 300,329 | 302,459 |
| Monthly complementary personal budget for adults with major disability | 387,548 | 387,490 | 387,311 | 387,457 | 386,945 | 386,427 | 374,034 | 377,751 | 380,571 |
| Monthly complementary personal budget for adults with average disability | 71,525 | 71,972 | 72,062 | 72,271 | 72,413 | 72,366 | 64,954 | 65,402 | 65,946 |
| Social benefits for parents of children with severe disability | 45,286 | 45,466 | 45,562 | 45,734 | 45,864 | 45,932 | 44,267 | 44,572 | 44,766 |
| Social benefits for parents of children with major disability | 10,796 | 10,863 | 10,966 | 11,009 | 11,075 | 11,134 | 9501 | 9599 | 9635 |
| Social benefits for parents of children with average disability | 20,072 | 20,178 | 20,381 | 20,544 | 20,728 | 20,710 | 15,791 | 15,799 | 15,861 |
| Monthly food allowance for children living with HIV/AIDS | 154 | 157 | 157 | 160 | 161 | 161 | 147 | 150 | 148 |
| Allowance for the caregiver of the visually impaired, with major disability | 35,341 | 35,209 | 34,962 | 34,860 | 34,793 | 34,798 | 34,381 | 34,580 | 34,626 |
| Monthly food indemnity for persons with tuberculosis, treated in ambulatory care | 4270 | 3714 | 3659 | 3647 | 3765 | 3945 | 4235 | 4472 | 4511 |
| Benefits for child-rearing granted for persons with disabilities—adults or children | 11,403 | 11,423 | 11,457 | 11,545 | 11,623 | 11,656 | 10,517 | 10,533 | 10,623 |
| Maintenance allowance for the child in placement | 36,389 | 36,355 | 35,984 | 36,059 | 36,132 | 34,982 | 33,788 | 33,540 | 32,872 |
Source: Processed from (mmuncii.gov.ro, n.d.).
Table A4.
Descriptive statistics.
Table A4.
Descriptive statistics.
| Benefit | Minimum | Maximum | Mean | Std. Deviation |
|---|---|---|---|---|
| State allowance for children | 3,511,978.0 | 3,674,043.0 | 3,596,124.0 | 58,270.3 |
| Family allowance | 120,105.0 | 162,721.0 | 138,160.5 | 11,064.8 |
| Indemnity for child-rearing | 170,272.0 | 179,037.0 | 175,359.6 | 2270.2 |
| Insertion incentive for child-rearing | 80,954.0 | 88,156.0 | 84,308.1 | 2321.1 |
| Social benefit for ensuring the minimum guaranteed income | 152,801.0 | 176,736.0 | 160,559.8 | 7110.4 |
| Food allowance granted to persons living with HIV/AIDS | 11,394.0 | 11,747.0 | 11,592.7 | 114.8 |
| Monthly indemnity for adults with severe disability | 288,039.0 | 302,459.0 | 294,573.6 | 3826.0 |
| Monthly indemnity for adults with major disability | 374,034.0 | 391,314.0 | 387,087.7 | 4344.9 |
| Monthly complementary personal budget for adults with severe disability | 288,039.0 | 302,459.0 | 294,573.6 | 3826.0 |
| Monthly complementary personal budget for adults with major disability | 374,034.0 | 391,314.0 | 387,087.6 | 4344.8 |
| Monthly complementary personal budget for adults with average disability | 64,954.0 | 72,413.0 | 70,293.0 | 2205.0 |
| Social benefits for parents of children with severe disability | 43,351.0 | 45,932.0 | 44,699.3 | 775.1 |
| Social benefits for parents of children with major disability | 9501.0 | 11,134.0 | 10,441.5 | 478.3 |
| Social benefits for parents of children with average disability | 15,791.0 | 20,728.0 | 18,965.1 | 1539.8 |
| Monthly food allowance for children living with HIV/AIDS | 131.0 | 161.0 | 146.2 | 9.9 |
| Allowance for the caregiver of the visually impaired. with major disability | 34,381.0 | 37,452.0 | 35,723.5 | 894.2 |
| Monthly food indemnity for persons with tuberculosis. treated in ambulatory care | 0 | 4977 | 3653.7 | 1440.6 |
| Benefits for child-rearing granted for persons with disabilities—adults or children | 10,517.0 | 11,656.0 | 11,216.0 | 325.1 |
| Maintenance allowance for the child in placement | 32,872.0 | 38,221.0 | 36,054.3 | 1558.7 |
Source: SPSS output, author’s own analysis.
Table A5.
Interpretation for the output of an ANOVA test for several variables measured across different groups.
Table A5.
Interpretation for the output of an ANOVA test for several variables measured across different groups.
| No. | Variables | Observations |
|---|---|---|
| 1. | UN2019
| The F-statistic is 2.615, and the p-value is 0.075, which is greater than 0.05. This means there is no statistically significant difference between the group means for UN2019. |
| 2. | UN2020
| The F-statistic is 4.226, and the p-value is 0.016, which is less than 0.05. This indicates a statistically significant difference between the group means for UN2020. Further post hoc tests (e.g., Tukey’s HSD) would be needed to determine which groups differ significantly. |
| 3. | SE2019
| The F-statistic is 4.398, and the p-value is 0.014, which is less than 0.05. This suggests a statistically significant difference between the group means for SE2019. Post hoc analysis would clarify which groups are significantly different. |
| 4. | SE2020
| The F-statistic is 4.338, and the p-value is 0.015, which is less than 0.05. There is a statistically significant difference between the group means for SE2020. Post hoc tests are recommended to identify specific differences. |
| 5. | SP2019
| The F-statistic is 5.759, and the p-value is 0.004, which is less than 0.01. This indicates a highly significant difference between the group means for SP2019. Conduct post hoc tests to identify the groups with significant differences. |
| 6. | SP2020
| The F-statistic is 4.740, and the p-value is 0.010, which is less than 0.05. This suggests a statistically significant difference between the group means for SP2020. |
Source: SPSS output, author’s own analysis.
Appendix B

Figure A1.
Stationary test distribution for variables—with SPSS. Source: SPSS output, author’s own analysis.
Figure A1.
Stationary test distribution for variables—with SPSS. Source: SPSS output, author’s own analysis.



Figure A2.
Normal test distribution for variables—PP Plots with SPSS. Source: SPSS output, author’s own analysis.
Figure A2.
Normal test distribution for variables—PP Plots with SPSS. Source: SPSS output, author’s own analysis.


Table A6.
Hypothesis test summary.
Table A6.
Hypothesis test summary.
| Null Hypothesis | Test | Sig. | Decision | |
|---|---|---|---|---|
| 1 | The categories of State EU occur with equal probabilities. | One-Sample Chi-Square Test | 1.000 | Retain the null hypothesis. |
| 2 | The categories of SI occur with equal probabilities. | One-Sample Chi-Square Test | 0.535 | Retain the null hypothesis. |
| 3 | The distribution of UN2019 is normal with mean 3.6 and standard deviation 1.6940. | One-Sample Kolmogorov–Smirnov Test | 0.142 a | Retain the null hypothesis. |
| 4 | The distribution of UN2020 is normal with mean 7.2 and standard deviation 4.0460. | One-Sample Kolmogorov–Smirnov Test | 0.132 a | Retain the null hypothesis. |
| 5 | The distribution of SE2019 is normal with mean 2.1 and standard deviation 1.4214. | One-Sample Kolmogorov–Smirnov Test | 0.001 a | Reject the null hypothesis. |
| 6 | The distribution of SE2020 is normal with mean 2.0 and standard deviation 1.4920. | One-Sample Kolmogorov–Smirnov Test | 0.000 a | Reject the null hypothesis. |
| 7 | The distribution of SP2019 is normal with mean 22.55 and standard deviation 6.07842. | One-Sample Kolmogorov–Smirnov Test | 0.183 a | Retain the null hypothesis. |
| 8 | The distribution of SP2020 is normal with mean 25.89 and standard deviation 6.45129. | One-Sample Kolmogorov–Smirnov Test | 0.155 a | Retain the null hypothesis. |
Asymptotic significances are displayed. The significance level is 0.050. a Lilliefors-Corrected. Source: SPSS output, author’s own analysis.
Structure Overview:
- Input Layer (Left):
- ○
- The inputs consist of four features labeled as “Social innovation category = 1”, “Social innovation category = 2”, and so on.
- ○
- A Bias node is also present, which provides a constant value to the model.
- Hidden Layer (Middle):
- ○
- The hidden layer contains three neurons labeled as H(1:1), H(1:2), and H(1:3).
- ○
- Each input is connected to the hidden neurons through weighted connections, which are shown with different colors:
- ▪
- Gray lines: Positive weights, suggest that increasing the input feature will positively impact the neuron or output.
- ▪
- Blue lines: Negative weights, suggesting the opposite.
- Output Layer (Right):
- ○
- The outputs represent the following:
- ▪
- Unemployment (2019, 2020).
- ▪
- Social exclusion (2019, 2020).
- ▪
- Share of expenses on social protection as a percentage of GDP (2019, 2020).
- Connections:
- ○
- Each node in the hidden layer is connected to all output nodes, illustrating a fully connected network between the hidden and output layers.
- ○
- The weights determine the influence of the input features on the outputs.
- Bias Contribution: The bias ensures that the model is not restricted to passing through the origin and can generalize better.
Figure A3.
Hypothesis test for variables. Source: SPSS output, author’s own analysis.
Figure A3.
Hypothesis test for variables. Source: SPSS output, author’s own analysis.

References
- Akgüç, M. (2022). Understanding the determinants of social innovation in Europe: An econometric approach. In The economics of social innovation (pp. 89–102). Routledge. [Google Scholar]
- Alfaro-Navarro, J. L., Lopez-Ruiz, V. R., Huete-Alcocer, N., & Nevado-Pena, D. (2024). Quality of life in the urban context, within the paradigm of digital human capital. Cities, 153, 105284. [Google Scholar] [CrossRef]
- Aspalter, C. (2023). The Routledge international handbook to welfare state systems: Towards global social policy science. Taylor & Francis. [Google Scholar]
- Banerjee, A., Hanna, R., Olken, B. A., & Lisker, D. S. (2024). Social protection in the developing world. Journal of Economic Literature, 62(4), 1349–1421. [Google Scholar] [CrossRef]
- Baptista, I., Marlier, E., Spasova, S., Peña-Casas, R., Fronteddu, B., Ghailani, D., & Regazzoni, P. (2021). Social protection and inclusion policy responses to the COVID-19 crisis. An analysis of policies in 35 countries. European Social Policy Network, 35, 45. Available online: https://www.cesis.org/admin/modulo_news/upload/files/ESPN_SR12-COVID_Fullreportpublishedon060921%28KE-06-21-005-EN-N%29.pdf (accessed on 15 August 2025).
- Benhamida, H. (2025). Evaluation of social security policies in Europe: Contributions, eligible age and coverage of beneficiaries. Journal of Social Protection Research, 6(1), 21–39. [Google Scholar]
- Bocean, C. G., & Vărzaru, A. A. (2024). Assessing social protection influence on health status in the European Union. Frontiers in Public Health, 12, 1287608. [Google Scholar] [CrossRef]
- Bovaird, T., & Löffler, E. (2023). The changing context of public policy. In Public management and governance (pp. 14–26). Routledge. [Google Scholar]
- Bozic, A. (2021). Global trends in a fragile context: Public–nonpublic collaboration, service delivery and social innovation. Social Enterprise Journal, 17(2), 260–279. [Google Scholar] [CrossRef]
- Bufali, M. V., Calò, F., Morton, A., & Connelly, G. (2023). Scaling social innovation: A cross-cultural comparative study of school-based mentoring interventions. Journal of Social Entrepreneurship, 1–27. [Google Scholar] [CrossRef]
- Camilleri, M. A., Troise, C., Strazzullo, S., & Bresciani, S. (2023). Creating shared value through open innovation approaches: Opportunities and challenges for corporate sustainability. Business Strategy and the Environment, 32(7), 4485–4502. [Google Scholar] [CrossRef]
- Campomori, F., & Casula, M. (2023). How to frame the governance dimension of social innovation: Theoretical considerations and empirical evidence. Innovation. The European Journal of Social Science Research, 36(2), 171–189. [Google Scholar] [CrossRef]
- Cardoso, D., Carvalho, L., Lima, G. T., Nassif-Pires, L., Rugitsky, F., & Sanches, M. (2025). The multiplier effects of government expenditures on social protection: A multi-country study. Development and Change, 56(1), 172–224. [Google Scholar] [CrossRef]
- Castellacci, F. (2023). Innovation and social welfare: A new research agenda. Journal of Economic Surveys, 37(4), 1156–1191. [Google Scholar] [CrossRef]
- Catala, B., Savall, T., & Chaves-Avila, R. (2023). From entrepreneurial and innovation ecosystems to the social economy ecosystem. Journal of Business Research, 163, 113932. [Google Scholar] [CrossRef]
- Cattaneo, U. S. (2024). Financing gap for universal social protection: Global, regional and national estimates and strategies for creating fiscal space (Vol. 113). International Labour Organization (ILO). [Google Scholar]
- Chapin, R. K. (2023). Social policy for effective practice: A strengths approach. Routledge. [Google Scholar]
- Chee, S. Y. (2024). Age-related digital disparities, functional limitations, and social isolation: Unraveling the grey digital divide between baby boomers and the silent generation in senior living facilities. Aging & Mental Health, 28(4), 621–632. [Google Scholar]
- Choi, D. L. (2024). Examining the impact of control and ownership on social enterprises’ public value creation using integrative publicness theory. In The third sector, social enterprise and public service delivery (pp. 78–98). Routledge. [Google Scholar]
- Cortese, D., Civera, C., Casalegno, C., & Zardini, A. (2024). Transformative social innovation in developing and emerging ecosystems: A configurational examination. Review of Managerial Science, 18(3), 827–857. [Google Scholar] [CrossRef]
- Cuesta, J., López-Noval, B., & Niño-Zarazúa, M. (2024). Social exclusion concepts, measurement, and a global estimate. PLoS ONE, 19(2), e0298085. [Google Scholar] [CrossRef]
- Çelikay, F. (2023). Social spending and chronic unemployment: Evidence from OECD countries. Review of Economics and Political Science, 8(2), 86–107. [Google Scholar] [CrossRef]
- Demircioglu, M. A. (2024). Public sector innovation: Sources, benefits, and leadership. International Public Management Journal, 27(2), 190–220. [Google Scholar] [CrossRef]
- DiBella, J., Forrest, N., Burch, S., Rao-Williams, J., Ninomiya, S. M., Hermelingmeier, V., & Chisholm, K. (2023). Exploring the potential of SMEs to build individual, organizational, and community resilience through sustainability-oriented business practices. Business Strategy and the Environment, 32(1), 721–735. [Google Scholar] [CrossRef]
- Esping-Andersen, G. (1990). The three worlds of welfare capitalism. Polity. [Google Scholar]
- Esping-Andersen, G. (2024a). Citizenship and socialism: De-commodification and solidarity in the welfare state. In Stagnation and renewal in social policy (pp. 78–101). Routledge. [Google Scholar]
- Esping-Andersen, G. (2024b). The comparison of policy regimes: An introduction. In Stagnation and renewal in social policy (pp. 3–12). Routledge. [Google Scholar]
- ESSPROS. (2022). European system of integrated social protection statistics—Manual and user guidelines. ESSPROS. [Google Scholar]
- European Comission. (2021). 2030 digital compass: The European way for the digital decade. Available online: https://commission.europa.eu/document/e2aa7a8e-f3d1-45d6-a115-bab5177f2dc2_ro (accessed on 20 May 2025).
- European Commission. (2020). Inovare socială și cooperare transnațională, Sprijinul FSE+ pentru inovare socială/Social innovation and transnational cooperation, ESF+ support for social innovation. Available online: https://ec.europa.eu/european-social-fund-plus/ro/inovare-sociala-si-cooperare-transnationala (accessed on 3 April 2025).
- European Commission. (2024). European Commission, social protection expenditure up in 2022. Available online: https://ec.europa.eu/eurostat/web/products-eurostat-news/w/ddn-20231114-3 (accessed on 10 November 2024).
- European Commission: Directorate-General for Research and Innovation. (2025). European innovation scoreboard 2025. Available online: https://data.europa.eu/doi/10.2777/4407001 (accessed on 15 August 2025).
- Eurostat. (2023). GDP. Available online: https://ec.europa.eu/eurostat/statistics-explained/index.php?title=Glossary:Gross_domestic_product_(GDP) (accessed on 30 June 2023).
- Evers, A. L. (2004). Defining the third sector in Europe. The third sector in Europe. Edward Elgar Publishing Limited. [Google Scholar]
- Faludi, J. (2023). How to create social value through digital social innovation? Unlocking the potential of the social value creation of digital start-ups. Journal of Social Entrepreneurship, 14(1), 73–90. [Google Scholar] [CrossRef]
- Fluit, S., Cortés-García, L., & von Soest, T. (2024). Social marginalization: A scoping review of 50 years of research. Humanities and Social Sciences Communications, 11(1), 1–9. [Google Scholar] [CrossRef]
- Ganong, P., Greig, F., Noel, P., Sullivan, D. M., & Vavra, J. (2024). Spending and job-finding impacts of expanded unemployment benefits: Evidence from administrative micro data. American Economic Review, 114(9), 2898–2939. [Google Scholar] [CrossRef]
- Gault, F., Arundel, A., & Kraemer-Mbula, E. (2023). Handbook of innovation indicators and measurement. Edward Elgar Publishing. [Google Scholar]
- George, A. S., & George, A. H. (2024). Towards a super smart society 5.0: Opportunities and challenges of integrating emerging technologies for social innovation. Partners Universal International Research Journal, 3(2), 1–29. [Google Scholar]
- George, V., & Wilding, P. (2023). The impact of social policy. Routledge. [Google Scholar]
- Gluckman, P. D., Spoonley, P., Poulton, R., Te Ahukaramū Charles Royal, S. H., Sridhar, H., Clyne, D., & Bardsley, A. (2023). Addressing the challenges to social cohesion. Koi Tū, The Centre for Informed Futures, University of Auckland. [Google Scholar]
- Goniewicz, K., Khorram-Manesh, A., Burkle, F. M., Hertelendy, A. J., & Goniewicz, M. (2023). The European Union’s post-pandemic strategies for public health, economic recovery, and social resilience. Global Transitions, 5, 201–209. [Google Scholar] [CrossRef]
- Guner, N., Kaygusuz, R., & Ventura, G. (2023). Rethinking the welfare state. Econometrica, 91(6), 2261–2294. [Google Scholar] [CrossRef]
- Haan, P., & Prowse, V. (2024). The heterogeneous effects of social assistance and unemployment insurance: Evidence from a life cycle model of family labor supply and saving. American Economic Journal: Macroeconomics, 16(2), 127–181. [Google Scholar] [CrossRef]
- Halaskova, R., & Bednář, P. (2020). Relationship of social protection expenditures and socio-economic indicators: A panel data analysis of the EU countries. Montenegrin Journal of Economics, 16(2), 19–31. [Google Scholar] [CrossRef]
- Head, B. (2019). Forty years of wicked problems literature: Forging closer links to policy studies. Policy and Society, 38(2), 180–197. [Google Scholar] [CrossRef]
- Hemerijck, A., Ronchi, S., & Plavgo, I. (2023). Social investment as a conceptual framework for analysing well-being returns and reforms in 21st century welfare states. Socio-Economic Review, 21(1), 479–500. [Google Scholar] [CrossRef]
- Henderson, K., & Loreau, M. (2023). A model of Sustainable Development Goals: Challenges and opportunities in promoting human well-being and environmental sustainability. Ecological Modelling, 475, 110164. [Google Scholar] [CrossRef]
- Hietschold, N., Voegtlin, C., Scherer, A. G., & Gehman, J. (2023). Pathways to social value and social change: An integrative review of the social entrepreneurship literature. International. Journal of Management Reviews, 25(3), 564–586. [Google Scholar] [CrossRef]
- Hirvilammi, T., Häikiö, L., Johansson, H., Koch, M., & Perkiö, J. (2023). Social policy in a climate emergency context: Towards an ecosocial research agenda. Journal of Social Policy, 52(1), 1–23. [Google Scholar] [CrossRef]
- Howaldt, J., & Schwarz, M. (2025). Social innovation. In Handbook of innovation: Perspectives from the social sciences (pp. 1–16). Springer Nature. [Google Scholar]
- Jones, K., Brown, J., & Bradshaw, J. (2023). Issues in social policy. Routledge. [Google Scholar]
- Kalfas, D., Kalogiannidis, S., Ambas, V., & Chatzitheodoridis, F. (2024). Contribution of the cultural and creative industries to regional development and revitalization: A European perspective. Urban Science, 8(2), 39. [Google Scholar] [CrossRef]
- Kentikelenis, A., & Stubbs, T. (2023). A thousand cuts: Social protection in the age of austerity. Oxford University Press. [Google Scholar]
- Keune, M., Ferrera, M., & Corti, F. (2023). Introduction: Marshall in Brussels? A new perspective on social citizenship and the European Union. Journal of European Social Policy 33, 487–492. [Google Scholar] [CrossRef]
- Lee, J. Y. (2023). Economic inequality, social determinants of health, and the right to social security. Health and Human Rights, 25(2), 155. [Google Scholar] [PubMed]
- Lee, N. (2024). Innovation for the masses: How to share the benefits of the high-tech economy. Univ of California Press. [Google Scholar]
- Lister, R. (2024). Dilemmas in engendering citizenship. In New critical writings in political sociology (pp. 235–274). Routledge. [Google Scholar]
- Lister, R., Patrick, R., & Brown, K. (2024). Understanding theories and concepts in social policy. Policy Press. [Google Scholar]
- Lukesch, R., Ludvig, A., Slee, B., Weiss, G., & Živojinović, I. (2020). Social innovation, societal change, and the role of policies. Sustainability, 12(18), 7407. [Google Scholar] [CrossRef]
- Mahardhani, A. J. (2023). The role of public policy in fostering technological innovation and sustainability. Journal of Contemporary Administration and Management (ADMAN), 1(2), 47–53. [Google Scholar] [CrossRef]
- Maj-Waśniowska, K., Stabryła-Chudzio, K., & Wałęga, A. (2020). Public expenditure on social protection in the light of the Europe 2020 poverty objective. In Eurasian economic perspectives: Proceedings of the 23rd Eurasia business and economics society conference (pp. 13–37). Springer International Publishing. [Google Scholar]
- Marosevic, K., Barisic, A., & Cafuk, B. (2023). Poverty and social exclusion of unemployed persons: The social work perspective. Pravni Vjesnik, 39, 163. [Google Scholar]
- Marshall, T. H. (1972). Value problems of welfare-capitalism. Journal of Social Policy, 1(1), 15–32. Available online: https://www.cambridge.org/core/journals/journal-of-social-policy/article/abs/value-problems-of-welfarecapitalism/22866322FB616636E6E0BE233ADF300C (accessed on 20 June 2025). [CrossRef]
- Martins, T., Braga, A., Ferreira, M. R., & Braga, V. (2023). Start today and finish yesterday—Social innovation as a contribution to the community. Global Business and Organizational Excellence, 42(5), 22–36. [Google Scholar] [CrossRef]
- Mbodj, A., & Laye, S. (2025). Reducing poverty through financial growth: The impact of financial inclusion and development in emerging economies. Journal of Business and Economic Options, 8(1), 61–76. [Google Scholar]
- Medeiros, E., Zaucha, J., & Ciołek, D. (2023). Measuring territorial cohesion trends in Europe: A correlation with EU Cohesion Policy. European Planning Studies, 31(9), 1868–1884. [Google Scholar] [CrossRef]
- Micelli, E., Ostanel, E., & Lazzarini, L. (2023). The who, the what, and the how of social innovation in inner peripheries: A systematic literature review. Cities, 140, 104454. [Google Scholar] [CrossRef]
- Millard, J. (2023). Impact of digital transformation on public governance (p. 26). European Union. Available online: https://s4andalucia.es/wp-content/uploads/2023/10/JRC133975_01.pdf (accessed on 23 July 2025).
- Millard, J., & Fucci, V. (2023). The role of social innovation in tackling global poverty and vulnerability. Frontiers in Sociology, 8, 966918. [Google Scholar] [CrossRef]
- mmuncii.gov.ro. (n.d.). Monthly statistical reports on main social assistance benefits. Available online: https://old.mmuncii.ro/j33/index.php/ro/2014-domenii/familie/politici-familiale-incluziune-si-asistenta-sociala/2629 (accessed on 20 March 2025).
- Moffitt, R. K. (2024). Unemployment benefits and unemployment. IZA World of Labor. [Google Scholar]
- Moyn, S. (2020). T. H. Marshall, the moral economy, and social rights. Humanity. An International Journal of Human Rights, Humanitarianism, and Development, 11(2), 235–240. [Google Scholar] [CrossRef]
- Oliinyk, O., Mishchuk, H., Vasa, L., & Kozma, K. (2023). Social responsibility: Opportunities for integral assessment and analysis of connections with business innovation. Sustainability, 15(6), 5608. [Google Scholar] [CrossRef]
- Ortiz-Ospina, E., & Roser, M. (2023, March). Government spending, what do governments spend their financial resources on? Available online: https://ourworldindata.org/government-spending (accessed on 1 September 2025).
- Panaro, A. V., Shahini, V., & Jessoula, M. (2022). The social dimension of the European Union: Grand strategies, governance framework and policy development in the EU (2000–2020). Available online: https://www.researchgate.net/profile/Viola-Shahini/publication/361631724_The_Social_Dimension_of_the_European_Union_Grand_Strategies_Governance_Framework_and_Policy_Development_in_the_EU_2000-2020/links/62bd33895e258e67e110ab2c/The-Social-Dimension-of-the-European-Union-Grand-Strategies-Governance-Framework-and-Policy-Development-in-the-EU-2000-2020.pdf (accessed on 1 September 2025).
- Patterson, D. (2024). Human rights-based approaches and the right to health: A systematic literature review. Journal of Human Rights Practice, 16(2), 603–623. [Google Scholar] [CrossRef]
- Pinkse, J., Demirel, P., & Marino, A. (2024). Unlocking innovation for net zero: Constraints, enablers, and firm-level transition strategies. Industry and Innovation, 31(1), 16–41. [Google Scholar] [CrossRef]
- Powell, M., Yörük, E., & Bargu, A. (2020). Thirty years of the three worlds of welfare capitalism: A review of reviews. Social Policy & Administration, 54(1), 60–87. [Google Scholar]
- Prattley, J., Buffel, T., Marshall, A., & Nazroo, J. (2020). Area effects on the level and development of social exclusion in later life. Social Science & Medicine, 246, 112722. [Google Scholar] [CrossRef]
- Ravazzoli, E., Dalla Torre, C., Da Re, R., Marini Govigli, V., Secco, L., Górriz-Mifsud, E., Pisani, E., Barlagne, C., Baselice, A., Bengoumi, M., Dijskhoorn-Dekker, M., Labidi, A., Lopolito, A., Melnykovych, M., Perlik, M., Polman, N., Sarkki, S., Vassilopoulos, A., Koundouri, P., … Nijnik, M. (2021). Can social innovation make a change in European and Mediterranean marginalized areas? Social innovation impact assessment in agriculture, fisheries, forestry, and rural development. Sustainability, 13(4), 1823. [Google Scholar] [CrossRef]
- Rein, M., & Rainwater, L. (2024). From welfare state to welfare society. In Stagnation and renewal in social policy (pp. 143–159). Routledge. [Google Scholar]
- Rodríguez-Vives, M., & Kezbere, L. (2019). ECB (I. 5. ECB Economic Bulletin Ed.). European Central Bank. Available online: https://www.ecb.europa.eu/press/economic-bulletin/articles/2019/html/ecb.ebart201905_02~8fe859fe45.en.html (accessed on 30 October 2024).
- Rustamova, N., Sharifzoda, S., Burxanxodjaeva, X., Rahimqulova, L., Turdialiev, M., Nurullaev, F., & Eshchanova, D. (2025). Social protection in developing countries: Legal, economic, and social trends. Qubahan Academic Journal, 5(1), 118–149. [Google Scholar] [CrossRef]
- Sanzo-Pérez, M. J., Álvarez-González, L. I., García-Rodríguez, N., & Rey-García, M. (2024). Social innovation in non-profit organizations: A measurement scale. Innovation. The European Journal of Social Science Research, 37(1), 4–32. [Google Scholar] [CrossRef]
- Schröer, A. (2021). Social innovation in education and social service organizations. Challenges, actors, and approaches to foster social innovation. Frontiers in Education, 5, 555–624. [Google Scholar] [CrossRef]
- Seo, D., Bryson, J. M., & Williams, M. (2025). Nonprofit sector ambidexterity: A framework for understanding innovation and strategy change in nonprofit organizations. Public Management Review, 1–23. Available online: https://www.researchgate.net/profile/Danbi_Seo/publication/388960159_Nonprofit_sector_ambidexterity_a_framework_for_understanding_innovation_and_strategy_change_in_nonprofit_organizations/links/67ae6873645ef274a4801d54/Nonprofit-sector-ambidexterity-a-framework-for-understanding-innovation-and-strategy-change-in-nonprofit-organizations.pdf (accessed on 20 June 2025). [CrossRef]
- Shier, M. L., & Handy, F. (2015). From advocacy to social innovation: A typology of social change efforts by nonprofits. Voluntas: International Journal of Voluntary and Nonprofit Organizations, 26(6), 2581–2603. [Google Scholar] [CrossRef]
- Silalahi, M. S., & Walsh, S. (2023). Analyzing government policies in addressing unemployment and em-powering workers: Implications for economic stability and social welfare. Law and Economics, 17(2), 92–110. [Google Scholar] [CrossRef]
- Simangunsong, H., & Sihotang, D. (2023). The impact of economic conditions on social assistance programs and poverty alleviation. Law and Economics, 17(2), 73–91. [Google Scholar] [CrossRef]
- Song, W., & Zhao, K. (2024). Navigating the innovation policy dilemma: How subnational governments balance expenditure competition pressures and long-term innovation goals. Heliyon, 10(15), e34787. [Google Scholar] [CrossRef]
- Sovacool, B. K., Brugger, H., Brunzema, I., Dańkowska, A., Wemyss, D., Vernay, A. L., & Rogge, K. S. (2023). Social innovation supports inclusive and accelerated energy transitions with appropriate governance. Communications Earth & Environment, 4(1), 1–11. [Google Scholar] [CrossRef]
- Spanuth, A., & Urbano, D. (2024). Exploring social enterprise legitimacy within ecosystems from an institutional approach: A systematic literature review and research agenda. International Journal of Management Reviews, 26(2), 211–231. [Google Scholar] [CrossRef]
- Steinert, H. (2021). Participation and social exclusion: A conceptual framework. In Welfare policy from below (pp. 45–59). Routledge. [Google Scholar]
- Structural Funds, N. C. (2021). Fonduri structurale, centrul național de competențe pentru inovare socială/. Available online: https://www.fonduri-structurale.ro/centrul-national-de-competente-in-inovare-sociala (accessed on 4 April 2023).
- Szikra, D., & Öktem, K. G. (2023). An illiberal welfare state emerging? Welfare efforts and trajectories under democratic backsliding in Hungary and Turkey. Journal of European Social Policy, 33(2), 201–215. [Google Scholar] [CrossRef]
- Teo, R. H., Cheng, W. H., Cheng, L. J., Lau, Y., & Lau, S. T. (2023). Global prevalence of social isolation among community-dwelling older adults: A systematic review and meta-analysis. Archives of Gerontology and Geriatrics, 107, 104904. [Google Scholar] [CrossRef]
- Terstriep, J., & Rehfeld, D. (2022). The economics of social innovation. Routledge. [Google Scholar]
- Tippmann, E., Monaghan, S., & Reuber, R. A. (2023). Navigating the paradox of global scaling. Global Strategy Journal, 13(4), 735–773. [Google Scholar] [CrossRef]
- Tomasello, F. (2023). From industrial to digital citizenship: Rethinking social rights in cyberspace. Theory and Society, 52(3), 463–486. [Google Scholar] [CrossRef]
- Torm, N., & Oehme, M. (2024). Social protection and formalization in low-and middle-income countries: A scoping review of the literature. World Development, 181, 106662. [Google Scholar] [CrossRef]
- Unceta, A., Luna, Á., Castro, J., & Wintjes, R. (2022). Social Innovation Regime: An integrated approach to measure social innovation. In The economics of social innovation (pp. 54–72). Routledge. [Google Scholar]
- Valls Fonayet, F., Belzunegui Eraso, Á., & De Andrés Sánchez, J. (2020). Efficiency of social expenditure levels in reducing poverty risk in the EU-28. Poverty & Public Policy, 12(1), 43–62. [Google Scholar]
- Vetsikas, A., & Stamboulis, Y. (2023). A conceptual framework for modeling heterogeneous actors’ behavior in national innovation systems. Journal of Evolutionary Economics, 33(3), 773–796. [Google Scholar] [CrossRef]
- von Schnurbein, G., Potluka, O., & Mayer, A. (2023). Creating social innovation in urban development through collaborative processes. Innovation: The European Journal of Social Science Research, 36(2), 316–332. [Google Scholar] [CrossRef]
- Wals, A. E. (2023). Social learning towards a sustainable world: Principles, perspectives, and praxis. Brill. [Google Scholar]
- Wang, H., Coyte, P. C., Shi, W., Zong, X., & Zhong, R. (2023). Social governance and sustainable development in elderly services: Innovative models, strategies, and stakeholder perspectives. Sustainability, 15(21), 15414. [Google Scholar] [CrossRef]
- Wenjuan, S., & Zhao, K. (2023). Balancing fiscal expenditure competition and long-term innovation investment: Exploring trade-offs and policy implications for local governments. PLoS ONE, 18(11), e0293158. [Google Scholar] [CrossRef] [PubMed]
- Zainea, L. N., Toma, S. G., Marinescu, P., & Chițimiea, A. (2020). Combating unemployment through social entrepreneurship in the European context. Business Ethics and Leadership, 4(4), 85–98. [Google Scholar] [CrossRef]
Disclaimer/Publisher’s Note: The statements, opinions and data contained in all publications are solely those of the individual author(s) and contributor(s) and not of MDPI and/or the editor(s). MDPI and/or the editor(s) disclaim responsibility for any injury to people or property resulting from any ideas, methods, instructions or products referred to in the content. |
© 2025 by the authors. Licensee MDPI, Basel, Switzerland. This article is an open access article distributed under the terms and conditions of the Creative Commons Attribution (CC BY) license (https://creativecommons.org/licenses/by/4.0/).









