You are currently viewing a new version of our website. To view the old version click .
Administrative Sciences
  • Article
  • Open Access

3 November 2025

Six-Dimensional Collaboration Innovative Training and Practice for Interdisciplinary Outstanding Graduate Students Based on Employment-Driven Approach

,
,
and
1
School of Electronic and Control Engineering, Chang’an University, Xi’an 710061, China
2
School of Mechatronics Engineering, Harbin Institute of Technology, Harbin 150001, China
*
Authors to whom correspondence should be addressed.
These authors contributed equally to this work.

Abstract

This paper addresses the core issue of the imbalance between supply and demand for high-level medical–engineering integration talents under the “Healthy China” strategy in the AI+ era. Based on human capital theory and innovation capital theory, it constructs a six-dimensional collaborative theoretical model for the cultivation of medical–engineering integration postgraduates, driven by high-quality employment and guided by innovative financial capital. This model breaks through the disciplinary barriers and institutional constraints of traditional postgraduate education and for the first time creates a knowledge graph curriculum system for medical–engineering interdisciplinary studies. It also establishes a multi-dimensional evaluation index system that integrates the appreciation of innovation capital and the premium of human capital. Through the case of the six-dimensional collaborative research and development and transformation of intelligent medical equipment by our research group, the feasibility and promotion value of this new paradigm for future postgraduate education have been fully verified.

1. Introduction

This paper responds to the “Healthy China” strategy (Zhu et al., 2023) and the demands of the reform and development of postgraduate education, focusing on the innovation of the talent cultivation system in the field of medical engineering integration. In response to core issues such as the disconnection between the current training model and industrial demands (Haiting, 2024), the incomplete construction of interdisciplinary knowledge systems (Dalton et al., 2022), and the weak collaborative education mechanism (Deiglmayr & Schalk, 2015), this study introduces the theories of innovative capital and human capital and proposes a new six-dimensional collaborative training paradigm oriented towards employment, namely “government-university-industry-financial-use”. Through the construction of a dynamic evolving interdisciplinary knowledge map, the aim is to optimize the postgraduate’s knowledge structure, design a multi-party coordinated innovative research ecosystem to strengthen practical and innovation capabilities, and establish a set of scientific and multi-dimensional evaluation index systems, with the expectation of providing theoretical support and practical paths for promoting the large-scale and high-quality cultivation of high-level and multi-disciplinary medical–engineering cross-disciplinary talents in China.
First, strategic upgrading. The national strategy has shifted from the logic of “following and catching up” in technological pursuit to the logic of “co-running and leading” in frontier innovation and self-reliance (Brown & Brown, 2011). The convergence of the “Healthy China” and “Manufacturing Powerhouse” strategies requires the medical–engineering integration field to be able to independently generate disruptive technologies (Yin & Xu, 2022). This fundamentally requires the talent cultivation system to be able to produce outstanding individuals with the capabilities of original innovation and system architecture (Simon & Cao, 2009).
Second, paradigm crisis. The traditional graduate education model, centered on a single discipline, along with universities and academic achievements, has shown signs of crisis when facing this “upgrading” challenge (Altbach et al., 2011) The talents produced by this model have a systematic mismatch in their knowledge structure, innovation model, and value orientation compared to the “excellence” core required to achieve strategic goals (Ab Hamid, 2015). This constitutes the fundamental motivation of this study.

1.1. Research Background and Problem Statement

Structural imbalances include three major fractures in the supply of human capital from the perspective of the labor market: First, there is a knowledge gap: the one-sidedness of the knowledge structure. Medical and engineering knowledge is “simply pieced together” rather than “reacting chemically”, and graduates are unable to act as “translators” and “architects” between clinical practice and engineering (Jann, 2010). This is manifested as a “separation of medicine and engineering” (Yang et al., 2025). Although graduates have a background in interdisciplinary subjects, they lack the “translation ability” to convert the “pain points” of precise medical treatment into modellable and solvable engineering scientific problems, and their knowledge system is “fragmented” rather than “integrated” (X. Chen & Yuan, 2024; Norese & Salassa, 2014).
Under the backdrop of the new round of technological revolution and industrial transformation, the deep integration of medicine and engineering technology has become the core engine driving the development of the big health industry (Pang et al., 2018). The cross-implementation of the “Made in China 2025” strategy (Ma et al., 2018) and the “Healthy China 2030” strategy has created an unprecedented urgent demand for outstanding talents in the medical–engineering integration field in areas such as intelligent diagnosis and treatment equipment (Bieber, 2023; Deng et al., 2019; Guo et al., 2025), wearable medical devices (Ge et al., 2023, 2024), and biomedical materials (L. Chen et al., 2024). However, there is a significant “supply-demand mismatch” between the current medical–engineering integration postgraduate education system and the demands of the industry. The core contradiction lies in three aspects: First, the training objectives are disconnected from the job capabilities. The university training plans mostly remain at the simple accumulation of disciplinary knowledge, and postgraduates have insufficient understanding of real clinical scenarios and pain points, resulting in research results being “paper-based” and difficult to be transformed into practical productivity (Cudjoe, 2019).
Second, the training process is disconnected from the innovation chain. The innovation chain from basic research and technology development to product transformation and market application is artificially separated (Chidozie et al., 2024). Postgraduate training is mostly concentrated on the front-end laboratory research, lacking practical training involving financial capital, regulatory registration, clinical trials, etc., at the middle and later stages (Kerpel-Fronius et al., 2015).
Third, the evaluation system is deviated from the employment orientation. The existing evaluation system overly emphasizes academic paper publication, failing to effectively incorporate key employment competitiveness indicators such as the effectiveness of scientific and technological knowledge, the ability to solve clinical practical problems, and the recognition of the industry (Darling-Hammond, 2015).

1.2. Review of Domestic and International Research Status

Domestically, institutions such as Fuzhou University’s “clinical + engineering” dual-mentor system and Guizhou Medical University’s “five innovations and five integrations” model have achieved initial success in breaking down disciplinary barriers (Cai & Lönnqvist, 2022). However, the collaborative entities are still limited to universities, research institutions, and hospitals. The deep participation mechanism of “finance” (financial capital) and “application” (end users/market) in the “G-I-E-R-F-A” model has not yet been established, resulting in an incomplete training ecosystem loop (Li et al., 2023).
Internationally, top universities in Europe and the United States (such as Johns Hopkins University and Massachusetts Institute of Technology) generally adopt the “design thinking” and “project-based learning” models, placing graduate students in real projects supported by the industry and venture capital (Javed, 2025). However, these models are highly dependent on mature market mechanisms and venture capital ecosystems and are difficult to directly replicate under the current Chinese system (Kazim et al., 2024). Therefore, constructing a collaborative training model that conforms to China’s national conditions and can systematically integrate the six elements is an inevitable choice to solve the current predicament (Jia, 2022).

1.3. Research Content and Framework

This research aims to establish a collaborative training model for medical–technology integration graduate students that is centered on employment-driven factors and integrates the six dimensions of government, industry, universities, research institutions, financial capital, and application end (government-academia-industry-investment-use). A corresponding evaluation system will also be established. This research will focus on answering the following questions: First, how do we define the functions and responsibilities of each entity in the “six-dimensional collaboration” model and design effective collaboration mechanisms? Second, how do we integrate the catalytic role of financial capital and the value-added process of human capital into the entire training process? Third, how do we construct a scientific evaluation index system that is oriented towards employment output and industrial contribution?

2. Theoretical Foundation and Core Conceptual Framework

2.1. Psychological Theory

Human Capital Theory: This theory holds that education and training are crucial for enhancing the quality of human capital and the improvement of human capital quality will promote economic growth and personal income growth. The education of new engineering graduate students is a high-investment activity aimed at enhancing the human capital value and market competitiveness of graduates. This theory provides a basis for the value orientation and goal-setting of employment-oriented talent cultivation.
Innovation Capital Theory: This theory covers resources related to innovation (human, structure, relationship capital). Innovation is the core of talent cultivation; the G-I-E-R-F-A model integrates various innovation capitals to promote knowledge, technology, and product innovation. This theory helps analyze the role of finance (F) and the integration/conversion of innovation capital.
Employment-driven Theory: This theory posits that the training of talents in higher education should be based on the logic of social needs and career development and the training objectives, curriculum system, and teaching process should be designed in reverse. In this study, “employment” does not refer to the narrow sense of “finding a job” but rather means that graduate students possess comprehensive vocational abilities that meet the requirements of future high-end positions, including technical integration ability, clinical communication ability, innovation and entrepreneurship ability, and market insight. This theory is the core concept throughout the entire training model, ensuring that training activities always align with industrial demands.
The core theoretical framework of this article is shown in Figure 1.
Figure 1. Core theoretical model architecture diagram.

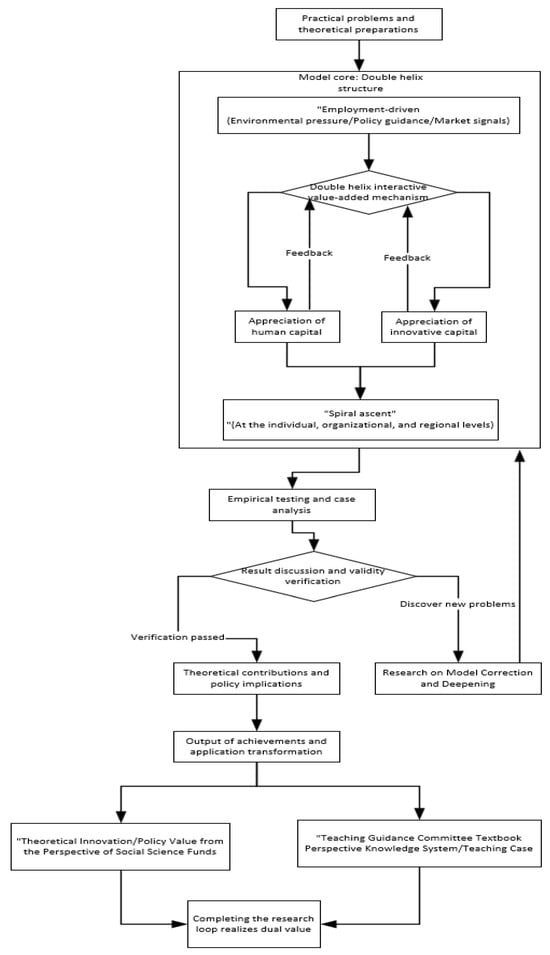
2.2. Core Concept Framework: The Dual Spiral Value Model of Human Capital and Innovation Capital Under “Employment-Driven”

The core theoretical viewpoint of this article is the following: high-quality employment market signals guide the six major entities (government, industry, academia, research, finance, and innovation) to invest and integrate their respective advantageous capitals, jointly acting on the process of excellent graduate student cultivation, forming a double spiral upward structure that promotes “the increment of individual human capital of graduate students → the accumulation of regional/national innovation capital”. This model is the cornerstone of the entire analysis.
① Driving Source: “High-quality employment” as the concentrated manifestation of market demand provides clear and consistent collaborative goals for the six-dimensional entities, solving the problem of “why collaborate” in terms of motivation.
② Mechanism of Action: Under the employment goal-driven framework, the various parties (government, industry, academia, research, finance) inject their unique capitals (policy, knowledge, industry, finance, etc.) into the graduate student cultivation process.
The first spiral: Increment of human capital. Graduate students, as the innovative entities in the six-dimensional collaborative ecosystem, through solving real problems, achieve the leap in individual value of knowledge, ability, and quality.
The second spiral: Increment of innovation capital. The collaborative process itself continuously strengthens network connections, generates new knowledge, optimizes policies, attracts more financial investment, and thereby realizes the accumulation and amplification of the overall capital of the regional innovation system.
③ Model Value: This model reveals the interrelated and mutually reinforcing relationship between talent cultivation and innovation system construction, providing a solid theoretical foundation for the collaboration of “government, industry, academia, research, finance, and innovation” and answering the core question of “how can collaboration create value?”.

2.3. Decomposition of the Connotation of Dual Capital Theory and Analysis of Mutual Benefits

First, the human capital chain: it is decomposed into “knowledge stock → skill proficiency → health momentum”. It emphasizes that it is the carrier and main body of innovation activities.
Second, the innovation capital chain: it is decomposed into “innovation awareness → research and development capability”. It emphasizes that it is the higher-level form and result of the increment of human capital.
Intrinsic logical connection: The two are not a linear relationship, but there is a symbiotic and mutually promoting positive feedback loop. Human capital is the “soil” of innovation capital, and the increment of innovation capital, in turn, enhances the demand and returns for higher-level human capital, providing incentives for its investment.

2.4. Integration and Innovation of Theory: The Theoretical Logic of "Employment-Driven" as the Core Feedback Mechanism of the System

The theoretical logic of “employment-driven” as the core feedback mechanism of the system includes the following: First, the function of signal transmission. The employment market (salary, job demand, job description) is the “barometer” of human capital value. High-quality and matching employment data is the most direct and unbiased performance signal for evaluating the effectiveness of training.
Second, the system’s negative feedback regulation. When employment quality declines, this signal will be transmitted in reverse to the training stage, triggering the system’s self-correction: ① pressuring universities to update their curriculum systems (such as adding courses like “Medical Device Regulations”); ② prompting industries to intervene earlier in the training process (such as setting up “customized” internships in advance); and ③ guiding financial capital to re-evaluate investment directions (such as shifting to more market-oriented technological tracks).
Third, theoretical positioning. “Employment-driven” is essentially a “negative feedback regulator” connecting the human capital market and the graduate education system, ensuring the dynamic adaptability of the training system to changes in the external innovative environment.
The panoramic diagram of the dual spiral value increase model of human capital and innovation capital under “employment-driven” is shown in Figure 2 and Table 1.
Figure 2. Panoramic diagram of the dual spiral value enhancement model of human capital and innovation capital under the “employment-driven” framework.
Table 1. Framework for intelligent evaluation index system of graduate education in interdisciplinary fields.

2.5. Coupling Mechanism of Human Capital and Financial Capital

In the innovative research ecosystem, human capital (the knowledge, skills, and innovation capabilities embodied in graduate students) and financial capital (the monetary capital used to support innovative activities) have a deep coupling relationship. Financial capital accelerates the realization of the value of high-potential human capital through identification and investment, while the appreciation of high-quality human capital can create higher investment returns, attracting more financial capital to flow in, thus forming a positive feedback loop of innovation. This model aims to initiate this spiral at the graduate student training stage through institutional design.

2.6. The Growth Pattern of Outstanding Medical–Engineering Talents

The growth of outstanding medical–engineering talents follows the T-shaped structure pattern: they need to possess a solid foundation in either medicine or engineering, as well as a broad interdisciplinary knowledge base, excellent teamwork skills, and the ability to systematically solve complex clinical problems. The construction of this model will adhere to this pattern. While strengthening the professional foundation, it will systematically expand the interdisciplinary literacy and practical capabilities of graduate students through the diversified scenarios provided by six-dimensional collaboration.

3. Construction of Graduate Education Model for Biomedical Engineering Integration: “Employment-Driven—Six-Dimensional Collaboration”

3.1. Definition of Core Concepts

Outstanding Graduate: Not only should they be capable of publishing papers and applying for patents but also possess the ability to solve real-world clinical problems, achieve technological transformation results, and have the potential for career development.
Innovation Chain: It covers the entire process from “basic research → applied research → technology development → pilot testing → industrialization → market application”.
Talent Chain: It covers the entire process from “admission and selection → course teaching → research training → practical training → graduation employment → career development”. The traditional drawback lies in the “two separate entities”, where the talent chain lags behind the innovation chain. This model integrates all aspects of talent cultivation into the entire process of innovation activities through six-dimensional spiral collaboration: ① In the first and second years, students learn through courses optimized with interdisciplinary knowledge maps, laying a broad foundation. ② Subsequently, they enter real project teams proposed by the industry and users under the joint guidance of six-party mentors, including government, industry, academia, research, finance, and provide them with technical breakthroughs and commercial exploration. ③ The early involvement of financial capital not only provides financial support but also brings market-oriented assessment pressure and commercial thinking. ④ The policy guarantees from the government ensure the fairness and sustainability of the distribution of interests among all parties. Ultimately, a closed-loop system is formed where talents support innovation, innovation leads the industry, and the industry empowers talents.
AI Cross-disciplinary Knowledge Graph: Based on the knowledge graph, AI technology is used to integrate knowledge from multiple disciplines and achieve cross-domain reasoning, ultimately forming an intelligent knowledge system that serves the solution of complex cross-disciplinary problems. The schematic diagram of the construction of the AI cross-disciplinary knowledge graph is shown in Figure 3.
Figure 3. Schematic diagram of the technical route for constructing cross-disciplinary knowledge graphs.

3.2. Six-Dimensional Synergy Model and Operating Mechanism

3.2.1. Six-Dimensional Synergy Model

This study aims to establish a new model for future education of graduate students and explore the solutions to the following core issues: How can we break down disciplinary barriers and systematically plan the training content and paths for interdisciplinary research? How can we utilize entrepreneurship-driven momentum to deeply integrate talent cultivation into the entire process of the innovation chain? How can we construct a sustainable ecosystem composed of “government, industry, academia, research institutions, finance, and application” in six dimensions to stimulate the intrinsic driving forces of all entities and achieve efficient aggregation and value addition of innovative elements? Through in-depth exploration and solution of this problem, this paper has substantial theoretical and practical significance for promoting the connotative reform of graduate education in China and serving the construction of the national innovation system.
The main body of the G-I-E-R-F-A model six-dimensional collaborative training: It is necessary to inject and couple various capital forms such as policies, demands, knowledge, technology, finance, and users, ultimately achieving the stepwise increment and innovation ecology-wide prosperity of graduate human capital. This model is an expansion and upgrade of the “university-industry-government” triple spiral model. Each of the six dimensions has its unique functional positioning. The theoretical framework of the six-dimensional collaborative model is shown in Figure 4.
Figure 4. The six-dimensional collaborative training framework for outstanding interdisciplinary graduate students of the “G-I-E-R-F-A” model (taking the integration of medicine and engineering as an example).
① G: Refers to the government, which assumes the roles of a guide and regulator. Through policy provision, strategic planning, capital investment (such as special funds), and institutional innovation (such as the definition of intellectual property rights), it creates a favorable macro environment. As a driving force, it not only provides resources but also uses tools like industrial policies and regulatory sandboxes to shape market demand and reduce innovation uncertainty. Includes policy support and regulatory framework (based on the “Regulations for Clinical Research and Clinical Transformation Application of Biomedical New Technologies”) [3].
② I: Refers to the industry, which assumes the roles of a demand initiator, resource provider, and outcome acceptor. It provides real projects, practical platforms, technical experts, financial support, and industrialization channels. As an industry coordinate, its core function is to provide “truth verification”, screening the technology under the complex constraints of cost, regulations, and user experience.
③ E: Refers to the university, which assumes the roles of a talent nursery and a source of knowledge innovation. It is responsible for the transmission of basic knowledge, the design of interdisciplinary curriculum systems, the allocation of academic mentors, and the creation of an academic atmosphere.
④ R: Refers to research institutions, which play the roles of frontier explorers and technical supporters, providing advanced research facilities, cutting-edge technologies, and profound research accumulations. They complement universities.
“Learning and Research” serves as the core of knowledge, with its role changing from “knowledge output source” to “solution integrator”, responsible for reconfiguring interdisciplinary knowledge into knowledge packages that can address clinical challenges.
⑤ F: Refers to financial capital, which plays the roles of value discoverer and risk sharer. Through financial tools such as angel investment, venture capital, and intellectual property pledge loans, it screens and incubates high-quality projects, accelerating the commercialization of innovative achievements. As a catalyst for integration, its core value lies in risk identification and value discovery. Through capital allocation decisions, it “votes” on the market prospects of technological routes and talent capabilities.
⑥ A: Refers to medical enterprises such as hospitals, which play the roles of demand feedbackers and effect inspectors. They propose pain points at the forefront and experience the results at the end and provide iterative suggestions to ensure that innovation is always market-oriented. As a user corrector, “use” is not only the final patients but also includes hospitals, doctors, and other professional users. Their clinical path dependence and user experience feedback are the ultimate standards for iterative optimization of products and talent capabilities.

3.2.2. Design of Six-Dimensional Collaborative Operation Mechanism

The collaborative mechanism of the deep integration of the innovation chain, talent chain, and capital chain: In the “six-dimensional collaboration” model, the financial (capital) dimension is not simply a “fund supplier” but an “empowering value-added tool” that runs through the entire process of the innovation chain and talent chain, driving value discovery. The driving relationship and value cycle logic relationship of the three core chains in the “G-I-E-R-F-A” six-dimensional collaborative theory model created in this article are shown in Figure 5.
Figure 5. Illustration of the “Innovation Chain–Talent Chain–Funding Chain” logical relationship and source code.

3.3. The Financial Capital Pulling Effect of “Equity Financing”

“Equity financing” plays a central and driving role in the innovative financial capital in this case. In the cutting-edge technological projects of “Jingjing 3.0” and “Jianwei 2.0” product development, the participation of Huajingyun Company goes far beyond the traditional “enterprise cooperation”.
It is worth noting that the entire R&D and production process of these two products does not rely on external equipment suppliers. The manufacturer of “Jinjing 3.0” and “Jinhualuo 2.0” is Shaanxi Huajingyun Intelligent Technology Co., Ltd., and their place of origin is Xi’an, Shaanxi Province, China. Both products are independent intellectual property patent products of the company, with relevant patent certificates provided in Appendix A to confirm their legal R&D ownership and independent innovation attributes (see Appendix A). This independent production background not only strengthens the binding force between the equity financing support and the project’s core technology, but also guarantees the accuracy and authenticity of the technical parameters and performance data of the products involved in this thesis—meeting the academic requirements for case traceability and data reliability.
It is the deep involvement of innovative financial capital centered on equity financing. This capital form goes beyond mere financial support and assumes the role of a strategic driver. Its effects are specifically manifested in the following four aspects:
First, project selection and risk pricing: Initial screening from research value to market value. The investment of equity capital is based on strict due diligence and future return assessment. Huajingyun Company’s decision to invest means that its professional team has completed the market-based “certification” of the project’s technical barriers, market prospects, and feasibility of transformation. This action itself labels the project as having “high potential”, converting the abstract research value into quantifiable commercial value and setting a clear commercialization starting point for the project.
Second, goal orientation and product definition: Correcting the shift from technology orientation to product orientation. As a shareholder, the core demand of Huajingyun Company is the commercial success and investment appreciation of future products. This demand will strongly influence the R&D department, forcing the technical team to answer practical questions such as the following: What is the product form? Who are the target customers? What is the cost control? This effectively avoids the research work getting stuck in pure technological idealism and ensures that “Jinjing 3.0” and “Jinwei 2.0” evolve from the prototype stage in the laboratory to a mass-production-ready, market-competitive terminal product that is compliant with clinical regulations.
Third, team empowerment and injection of business wisdom: Enhancing human capital value. The equity capital provider will actively empower the projects they invest in. Huajingyun Company is likely to dispatch product managers and supply chain experts to participate in project management and provide guidance on business plans, intellectual property layout, market analysis, etc., for the graduate students involved in the project. This enables the graduate students to master professional technology while being immersed in business logic and market thinking, achieving a leap from “technical experts” to “innovators with business awareness” and significantly enhancing their comprehensive capital as outstanding talents.
Fourth, process acceleration and resource integration: The engine that surmounts bottlenecks. The funds provided by equity financing are continuous and large-scale, capable of supporting high-cost phases such as long-term clinical validation, registration approval, and process development. At the same time, the capital provider will utilize its network to introduce more strategic partners, downstream channels, and subsequent financing for the project. This resource integration capability based on capital leverage greatly shortens the research and development cycle and is the core engine that drives high-risk medical-engineering integration projects to successfully cross from technology to products.
In summary, in this case, equity financing is not a passive provider of funds but an active value creator and process driver. It fundamentally guides the direction, path, and rhythm of scientific and technological through market-based risk pricing mechanisms, clear product-oriented constraints, commercial empowerment of human capital, and strong resource integration capabilities, perfectly confirming the necessity and forward-looking nature of this study in regarding “financial capital” as an independent core dimension.

3.4. “Six-Dimensional Synergy” Subject Functions and Capital Empowerment

This model requires each subject to go beyond simple participation and deeply empower the value-added of postgraduate human capital with its core capital. The “Six-Dimensional Synergy” subject functions and capital empowerment are shown in Table 2.
Table 2. “Six-Dimensional Synergy” main functions and capital empowerment (“六维协同”主要功能及资本赋能).

3.5. The Synergistic Mechanism of Research and Development Ecosystem Construction and the Cultivation of High-Level Medical Engineering Integration Talents

The collaborative mechanism between the two is a two-way cycle of “ecological supply scenarios and talent injection momentum”. The scientific research ecosystem provides joint medical engineering projects, shares laboratory and clinical data, and creates a real battlefield for talent to solve real medical pain points, avoiding training that is divorced from reality; medical–engineering talents produce technological achievements in practice, connect hospital and university resources, and contribute to ecological innovation. At the same time, the demand for talent cultivation will optimize the allocation of ecological resources, and new ecological directions (such as AI + healthcare) will also force the updating of training programs, forming a dynamic adaptive collaborative loop.

4. Construction of Evaluation Index System Based on Employment Output

4.1. Design Principles and Framework of the Evaluation System

4.1.1. Design Principles of the Evaluation System

The evaluation system constructed in this paper adheres to the three principles of “output-oriented, multi-party participation, and dynamic feedback”. Its core logic is to ultimately reflect the quality of graduate education in its output effectiveness in serving industries and society, rather than merely focusing on input resources or process activities. In terms of the framework, it establishes first-level indicators from four dimensions, employment quality, innovation efficiency, capability enhancement, and industrial contribution, and decomposes them into quantifiable and comparable second-level indicators.

4.1.2. “Employment-Driven–Six-Dimensional Synergy–Capital Appreciation” Theoretical Framework

This framework constructs a closed-loop, dynamic theoretical model of the talent cultivation system. Its core logic is the following: with “employment-driven” as the strategic orientation and logical starting point, through the core mechanism of “Six-Dimensional Synergy”, the talent cultivation process is systematically restructured, ultimately achieving significant appreciation of students’ “human capital” and using the high-quality talents after the appreciation to nourish society and the educational ecosystem, forming a virtuous cycle. Figure 6 clearly shows the internal logic and operation mechanism of this theoretical framework.
Figure 6. “Employment-Driven–Six-Dimensional Synergy–Capital Appreciation” theoretical framework diagram.
The main purposes of the theoretical model are as follows: firstly, it serves as a diagnostic tool to reveal the root causes of problems; secondly, it functions as a blueprint for guiding model reforms; thirdly, it acts as a benchmark for evaluating and optimizing resource allocation.

4.2. Evaluation Dimensions and Indicators

The basic principles of the evaluation system include four points. First, the principle of systematicness: covering the entire chain of “employment-driven–dual spiral interaction–value-added results”; second, the principle of dynamics: including process indicators that reflect capital flow and conversion efficiency; third, the principle of operability: the indicator data come from public statistical yearbooks or authoritative databases, ensuring quantifiability and comparability; fourth, the principle of policy orientation: the indicators can effectively reflect the intervention effects of public policies and provide signals for policy adjustments. This system constructs a comprehensive evaluation matrix consisting of three dimensions:

4.2.1. Dimension and Indicators of Individual Human Capital Growth

This dimension focuses on the enhancement of the inherent capabilities of graduate students as innovative subjects. Firstly, it involves the ability of knowledge integration: the indicators include the grades of interdisciplinary courses in medical and engineering fields and the quality of completed interdisciplinary literature reviews/research reports; secondly, it covers technological innovation capabilities (patents, prototypes). The indicators include the completeness and innovativeness of technical prototypes/experimental devices and the adoption rate of solutions for industrial technical problems; thirdly, it addresses clinical transformation capabilities (technology maturity, progress in medical device registration). The indicators include the increase in the level of technology maturity and the extent of participation in medical device registration inspections or clinical trials; fourthly, it includes entrepreneurial leadership (establishing enterprises, valuing technology and investing in it). The indicators include the experience of initiating or leading interdisciplinary and cross-institutional cooperation projects and the breadth and depth of building one’s personal academic–industry relationship network.

4.2.2. Processual Synergy Dimension and Indicators

This dimension assesses the operational efficiency of the “Six-Dimensional Synergy” mechanism. Firstly, it evaluates the frequency and depth of cross-instruction among the mentor groups. The indicators include the frequency of joint guidance by internal and external mentors and the depth of joint evaluation opinions on the dissertation (or project) by the mentor group. Secondly, it measures the participation and contribution rate of real enterprise projects. The indicators include the duration of practice in enterprises or clinical frontlines, the authenticity and challenge of undertaking industrial projects, and the evaluation by industrial mentors. Thirdly, it assesses the leverage effect of financial capital (market value generated per unit of funding). The indicators include the amount of external investment or transformation funds attracted by the projects participated in and the market valuation generated by the unit of training funds. Lastly, it evaluates the integration of user feedback. The indicators include the evidence of user research and data analysis in the dissertation or design and the number of times of design iteration based on user opinions.

4.2.3. Outcome-Oriented Output Dimension and Indicators

This dimension uses multiple outcome indicators to comprehensively evaluate the terminal value of the research. Firstly, the academic outcome dimension: including high-level papers and academic conference presentations; secondly, the technical outcome dimension: including invention patents, software copyrights, standards, and trade secrets; thirdly, the economic outcome: including the amount of technology transfer/license contracts, the income from transformation, and the valuation and financing amount of enterprises founded based on research results; fourthly, the social/ecological outcome: including proof of solving specific clinical pain points, the inclusion of research results in industry standards/clinical guidelines, proof of improving diagnosis and treatment levels, and winning national innovation competition awards.

4.3. Evaluation Method

To achieve the evaluation of the above dimensions, a comprehensive evaluation method is required. Firstly, a combination of quantitative and qualitative approaches is adopted. Quantitative methods (such as the AHP analytic hierarchy process to determine the weight of achievements and statistical analysis of amount data) are combined with qualitative methods (such as questionnaire surveys, expert evaluations, case studies, in-depth interviews, etc., for multi-source data triangulation verification).
Secondly, a comprehensive evaluation of both the subject and the object is conducted. Multiple perspectives of feedback, including self-evaluation by students, evaluation by mentors (groups), enterprise evaluation, and peer review, are introduced.
Thirdly, the value-added evaluation method is employed. The core competencies of students are evaluated at the time of enrollment and graduation, and their human capital growth rate is measured through comparison. The emphasis is on the “diagnostic function” rather than the “ranking function” of the evaluation: the fundamental purpose is to provide feedback and continuously improve the training model, forming an “evaluation–feedback–improvement” closed-loop management.
Fourthly, the process portfolio method is adopted. Combining process and results, formative evaluation is emphasized. An electronic portfolio is established to systematically record the key activities, achievements, and reflections of graduate students throughout the training process, serving as the main basis for process evaluation.

4.4. Core Evaluation Indicators and Measurement Methods

The evaluation system constructed in this paper is presented in Table 3 and Table 4.
Table 3. Evaluation index system based on employment output.
Table 4. Design of the position capability map fo medical–engineering integration graduate students.

4.5. Evaluation Implementation Process and Result Application

First, Data Collection: Establish an electronic portfolio for graduates, integrating various data sources such as university data, employer feedback, third-party surveys, and financial/intellectual property registrations.
Second, Comprehensive Evaluation: Use the analytic hierarchy process to determine the weights of indicators and have a committee consisting of representatives from universities, industries, and financial/institutional institutions conduct regular reviews.
Third, Feedback and Improvement: The evaluation results are not only used to measure individual students but, more importantly, are fed back to the training process to identify the weaknesses in the training model, dynamically adjust the curriculum, project content, and join collaborative mechanisms, forming an “evaluation–feedback–improvement” closed-loop management.

4.6. Application and Effect Analysis of the Multi-Dimensional Evaluation System in This Project

Evaluation System Composition: Firstly, the evaluation subjects are diversified—combining student self-evaluation, teacher evaluation, enterprise mentor evaluation, and third-party institution evaluation; Secondly, the evaluation process is dynamic—focusing on the learning process, project practice, and internship performance, rather than merely relying on the final exam results. Thirdly, the evaluation content is comprehensive—covering knowledge acquisition, skill application, professional quality, and innovative spirit, among other dimensions.
Application Effects: Firstly, it has achieved a transformation from knowledge assessment to ability evaluation. Secondly, it provides precise and comprehensive data support for the continuous improvement of the training plan. Thirdly, it has stimulated students’ learning initiative and the development of their comprehensive abilities.

4.7. The Originality of This Research

First, there is innovation in the theoretical framework: from “industry-university-research” to the “G-I-E-R-F-A” Model, a six-dimensional collaborative model is proposed. This research breaks through the traditional three-dimensional framework of “I-E-R” model cooperation and innovatively elevates “policy guidance and supervision, financial capital, and application end/market” as the core dimensions, constructing a more systematic “G-I-E-R-F-A” model and six-dimensional collaborative model. This model more accurately depicts the full elements of the innovation ecosystem in the field of medical engineering integration, particularly emphasizing the catalytic role of financial capital in the leap of innovation and the closed-loop correction value of application end feedback in talent cultivation.
Second, there is innovation in the driving mechanism: starting from “employment output”, the training process is designed in reverse. This paper changes the previous supply-oriented thinking based on disciplinary knowledge and research tasks and establishes a demand-oriented logic centered on employment-driven goals. By constructing an evaluation index system based on employment quality and industrial contribution, the ultimate demands of the market and society are transformed into indicators for the training process, achieving a fundamental shift in postgraduate education from “what can I cultivate” to “what society needs”, ensuring the dynamic adaptation of outstanding talent cultivation to industrial demands.
Third, there is innovation in factor integration: it reveals the coupling mechanism of “human capital” and “financial capital” in the educational ecosystem. This paper introduces capital theory from the economic field into educational research, deeply analyzing the interaction relationship between human capital (the knowledge and ability of postgraduates) and financial capital (venture capital, industrial funds) in the innovative research ecosystem of medical–engineering integration. It proposes to integrate the market screening and value discovery functions of financial capital into the postgraduate training stage through institutional design, thereby simultaneously shaping the innovation literacy and business awareness of postgraduates while improving the efficiency of technology transfer.

4.8. The Value of This Study’s Literature Promotion

Firstly, it provides a new analytical framework and paradigm for interdisciplinary education research in medicine and engineering. The six-dimensional collaborative model and evaluation system proposed in this paper offer a powerful theoretical tool and research paradigm for subsequent researchers to systematically analyze and evaluate complex medical–engineering integration education projects, effectively compensating for the deficiencies in the existing literature regarding systematicness and comprehensiveness.
Secondly, it has significant reference and guidance value for the reform of higher engineering education and medical education. Although this paper focuses on the field of medical–engineering integration, its core idea of “employment-driven, diversified collaboration”, evaluation methods, and implementation paths have universal reference significance and promotion value for the reform and practice of other interdisciplinary fields (such as new liberal arts + new engineering, agricultural–engineering integration, etc.) that are also facing the dilemma of industry–academia integration.
Thirdly, it enriches the specific application of the “innovation ecosystem” theory in the field of education. This paper microscopically and concretely applies the macroscopic innovation ecosystem theory to the graduate education level, clearly demonstrating how knowledge, technology, talents, capital, policies, etc., flow and integrate in the educational scenario, providing solid case support for the deep application of innovation theory in the field of education.
Fourthly, it provides decision-making references and practical guidelines for education policy formulation and university practice. The research results of this paper can directly provide a theoretical basis for national and local governments to optimize talent policies, science and technology policies, and financial policies in the field of medical–engineering integration. At the same time, it also provides clear and operational action plans for university administrators and front-line educators to reconstruct training models and deepen industry–academia integration.

5. Empirical Research

5.1. Ethical Gap Survey Questionnaire

Take the “Intelligent Medical Device Research and Testing” outstanding training project of Chang’an University–Air Force Military Medical University as an example. The ethical gap survey questionnaire file of the “Six-Dimensional Drive of Medical-Engineering Integration for Outstanding Graduate Training of the G-I-E-R-F-A Model” is shown in Table 5.
Table 5. Ethical questionnaire survey for the six-dimensional driver medical–engineering integration outstanding graduate training program.
  • Questionnaire Instructions:
  • ① This questionnaire is designed based on the “Universal Declaration of Human Rights”, “International Human Rights Conventions”, and relevant ethical guidelines, aiming to collect objective feedback on research ethics;.
  • ② The questionnaire is filled out anonymously. All information will be used for improving research ethics and will be strictly kept confidential;.
  • ③ Please provide a truthful response based on your actual situation when filling out. Supplementary detailed opinions can be attached if necessary.
  • ④ Personnel filling out the questionnaire: □ Research participant □ Research team member □ Ethical review expert □ Other (please specify: ______).
  • Filling date:   Year  Month  Day.

5.2. Case Study: "Six-Dimensional Synergy" Ecological Construction

Project Overview: This paper selects an innovative biomedical industry–university–research alliance composed of three entities, including Chang’an University, Air Force Military Medical University, and Shaanxi Huajingyun Intelligent Technology Co., Ltd., to conduct a case study on domain-based cooperation.
Cooperation Content: Shaanxi Huajingyun Intelligent Technology Co., Ltd. provides the research and development funds. Based on the new engineering technology platform for unmanned systems developed by Chang’an University, they jointly develop intelligent surgical equipment for the smart medical field, targeting the typical commercial pain points of clinical medicine at Air Force Military Medical University. The representative products of this project’s medical–engineering integration research and technology transfer include the following: ① “Jinging” comprehensive tumor surgery intelligent auxiliary equipment, see Figure A1 and Figure A2; ② “Jinwei” all-terrain care transfer robot prototype, see Appendix B.
At present, these two medical–engineering integration research achievements have completed virtual simulation small-scale trials and prototype manufacturing, obtained two independent intellectual property rights, and are currently in the implementation stage of technology commercialization.
Collaborative Units: Chang’an University (education and research), Air Force Military Medical University Affiliated Hospital (application), Shaanxi Huajingyun Intelligent Technology Co., Ltd. (production and capital), Xi’an Beilin District Innovation Science, and Technology Hard Innovation District (government).
Collaboration platform: “Jingjing 3.0” intelligent auxiliary AIGC equipment for comprehensive tumor surgery and its research, as well as “Jiawei 2.0” targeted drug screening system for tumor chips and its research.
Case study value: The “Jingjing 3.0” intelligent medical equipment research and the “Jiawei 2.0” targeted drug screening system project are not isolated scientific achievements but rather ideal practice models and verification carriers of the six-dimensional collaborative training model proposed in this paper. Their specific practices have provided a solid real-life basis for the theoretical construction of this research and have convincingly demonstrated the application value of this model.
Firstly, the case perfectly illustrates the actual operation of the “six-dimensional collaboration” training ecosystem. These two projects have jointly involved Changan University, Air Force Military Medical University and its affiliated hospitals, as well as Shaanxi Huajingyun Intelligent Technology Co., Ltd., precisely forming the physical embodiment of the core dimensions of “government, industry, academia, research, finance, and application”.
University and research: Changan University provides AIGC, nanomicrofluidic technology, and other engineering technical theories and research platforms; Military Medical University provides clinical knowledge in oncology, real surgical scenarios, drug testing requirements, and clinical pilot trials. Together, they constitute cross-disciplinary knowledge innovation and a research training base.
Industry and application: Shaanxi Huajingyun Company is not only a technical cooperation partner but also represents the market end, ensuring that the research direction closely aligns with clinical and market demands; affiliated hospitals, as the final users, provide real-world data, testing environments, and effect feedback, forming a closed loop.
Financial capital: The participation of Shaanxi Huajingyun Intelligent Technology Co., Ltd. is essentially an early investment of industrial capital. Its role goes beyond ordinary enterprise cooperation; it assumes risks and aims at the market transformation and future returns of the project, which is the key manifestation of the “financial capital” dimension.
Government guidance: Such research involving high-end medical equipment and cutting-edge technologies must conform to the strategic direction of “Healthy China” and national high-end equipment manufacturing, implicitly receiving policy-level guidance and support.
Value realization: These two cases vividly demonstrate that “six-dimensional collaboration” is not just theoretical speculation but an ongoing and effective practice. They show how each dimension integrates resources around a specific, high-value clinical problem (precision diagnosis and treatment of tumors), providing real and cutting-edge practical scenarios for graduate student training.
Secondly, the case profoundly reveals the intrinsic linkage between employment-driven factors and technological transformation.
Employment-driven: The graduate students participating in these two projects had their research topics directly derived from the real needs of addressing the clinical pain points of “precise identification of tumor surgeries” and “targeted drug testing”. The skills they developed during their studies are precisely the highly scarce and highly competitive core capabilities that are highly sought after in intelligent medical equipment companies, biotech enterprises, or top hospital research platforms. This ensures the quality of their employment and career prospects, perfectly illustrating the essence of employment-driven factors.
Technological transformation: From the very beginning of the project’s establishment, a clear transformation path was designed. The goal of “Jinging 3.0” is to become a marketable precise medical intelligent tool, and the goal of “Jingwei 2.0” is to become an applicable innovative drug detection system. The graduate students’ scientific research training is closely integrated with the entire process of technological transformation (from creativity, research and development, and testing to productization), enabling them not only to become researchers but also potential innovators and entrepreneurs.
Value realization: The case confirms that with high-level technological transformation projects as the carrier, it is possible to simultaneously achieve the dual goals of excellent talent cultivation and technological breakthroughs, solving the problem of training and demand.
Thirdly, the case provides empirical samples for the construction of the “innovative research ecosystem” and evaluation system. These two original research projects together form a micro but complete innovative research ecosystem. In this ecosystem, the knowledge and creativity of human capital are the core; financial capital is the fuel for acceleration; clinical needs are the guiding direction; and intellectual property is the manifestation of value.
Value realization: Conducting follow-up research on such projects enables the collection of first-hand data regarding employment quality and industrial contribution. These data serve as an excellent source for constructing and validating the four-dimensional evaluation index system proposed in this study, thereby moving the evaluation system from theory to practice.

5.3. Implementation Path and Policy Suggestions

5.3.1. Phased Implementation Path

To ensure the feasibility of the six-dimensional collaborative innovation model proposed in this paper, a three-stage progressive strategy can be adopted:
The first stage is the pilot exploration phase, lasting 1–2 years. The main task is to, based on the medical–engineering integration intelligent medical equipment research and development case of our research group, select universities (such as Air Force Medical University, Xi’an Jiaotong University, Northwest University, and Northwestern Polytechnical University) and affiliated hospitals with a good foundation for medical–engineering cooperation and establish a “Medical–Engineering Integration Excellence Talent Training Special Zone”. The focus of the work is to, within this special zone, pioneer the implementation of the dual-mentor system, industrial project introduction, and preliminary financial roadshows in a small-scale, project-based manner to break through the key bottlenecks.
The second stage is the model optimization phase, lasting 1–2 years. The main task is to summarize the pilot experience and form standardized operation procedures, along with attracting more regional medical enterprises and venture capital institutions to join. The focus of the work is to improve the core mechanisms such as benefit distribution and intellectual property ownership and initially establish a regional medical–engineering integration innovation research ecosystem.
The third stage is the promotion and systematization phase, implemented over the long term. The main task is to promote the mature model to medical colleges and engineering colleges with conditions across the country. The focus of the work is to promote adaptive reforms at the national level in systems such as discipline catalog, degree authorization, and quality assessment to achieve the systematization and institutionalization of the model.

5.3.2. Key Policy Support Suggestions

First, in terms of discipline and evaluation policies, establish a “Medical Engineering Technology” discipline at the first-level category under the interdisciplinary field and grant it independent enrollment quotas and degree-awarding authority. Reform the evaluation methods for university teachers’ professional titles and scientific research, incorporating the performance of technology transfer and the contribution to solving industrial problems as key evaluation indicators.
Second, in terms of financial and tax policies, establish a national medical–engineering integration technology transfer guiding fund in the form of a parent fund to mobilize social capital. Provide corresponding tax exemptions or risk compensation to venture capital institutions that invest in early-stage medical–engineering integration startups or projects to encourage financial capital to “invest early and small”.
Third, in terms of cooperation and regulatory policies, issue targeted guidelines for medical–engineering cross-disciplinary cooperation, clarifying rules regarding personnel dual employment, ownership of achievements, and income distribution in cross-institutional cooperation, to reduce the cost of cooperation systems. Optimize the regulatory approval processes for medical devices and innovative technologies, establishing an “innovative medical device special approval channel” for universities and graduate students to accelerate the process from idea to product.

5.4. Risk Warning and Prevention Mechanism

First, there is the risk of disciplinary culture conflicts. Regular interdisciplinary academic salons and team-building activities can be organized, and “collaborative culture ambassadors” can be appointed to enhance mutual understanding.
Second, there is the risk of intellectual property disputes: before the project starts, the cooperation parties can sign the “Intellectual Property Preceding Agreement”, clearly stipulating the ownership and rights distribution of background intellectual property and future intellectual property.
Third, there is the risk of the evaluation system failing: a dynamic adjustment mechanism for evaluation indicators can be established. Every 2–3 years, the indicator system can be reviewed and optimized based on industry development and feedback to ensure its sensitivity and effectiveness.

6. Conclusions and Outlook

6.1. Research Conclusions

This paper addresses the core issues, such as the disconnection between education and demand and the breakage of the innovation chain, in medical–engineering integration graduate education. It constructs and demonstrates a systematic solution. The main conclusions are as follows:
The effectiveness of the model has been verified. Based on the employment-driven concept, the integrated collaborative training model of “G-I-E-R-F-A” can effectively break through the linear limitations of traditional education and form a closed-loop, dynamic, and industry–demand-adapted innovative research ecosystem.
The criticality of the mechanism has been confirmed. The key to the success of this model lies in two mechanisms: First, embedding financial capital as the core dimension to provide a key catalyst for solving bottleneck problems and cultivating the market awareness of graduate students. Second, a performance evaluation system oriented towards employment output and industrial contribution has been constructed, providing precise “guiding rods” and “correctors” for the quality of training.
The directionality of the goal has been clarified. The ultimate goal of this innovative model is to scale up the cultivation of outstanding talents, namely, compound talents with the ability to integrate interdisciplinary knowledge, the innovative ability to directly address real clinical problems, and acute market insight, thereby directly promoting the efficiency of technology transfer and the level of improvement of the medical and health industry.

6.2. Theoretical Contributions and Practical Implications of the Research

The theoretical contribution of this paper lies in integrating the employment-driven education theory with the innovation ecosystem theory, deepening and developing the theoretical framework for interdisciplinary graduate student cultivation, especially clarifying the coupling mechanism of human capital and financial capital in the educational process, providing a new analytical perspective for subsequent related research.
The research work of this paper offers an actionable action roadmap for universities, governments, and the industry. Universities can restructure future medical–engineering integrated graduate student cultivation plans based on this model; governments can optimize institutional supply by referring to the policy suggestions; and industries and financial capital can find the paths for early intervention and precise investment in talents accordingly.
Successful experiences include the following: First, mechanism innovation. The “six-dimensional collaborative” ecosystem effectively integrates internal and external resources. Second, clear goals. “Employment-driven” goals enable talent cultivation to closely align with social needs. Third, clear paths. The restructured training plan and implementation path are highly operational and have achieved remarkable results. Fourth, scientific evaluation. The multi-dimensional evaluation system ensures the measurability and sustainable improvement of the quality of talent cultivation.

6.3. Research Limitations and Future Prospects

The limitations of this study are as follows: Firstly, the construction of the six-dimensional driving model in this paper is mainly based on the induction of existing successful cases and theoretical deduction. Its universality and maximum efficiency still need to be empirically tested, and data must be accumulated in a wider geographical area and a more diverse combination of disciplines. Secondly, the effective operation of the model is highly dependent on the willingness and ability of each collaborating entity. The long-term sustainable driving mechanism still needs to be continuously strengthened through practical exploration.
Looking to the future, with the further integration of artificial intelligence, big data technology, and biomedical science, interdisciplinary graduate education in medical engineering will present two major trends: Firstly, the training paradigm will become intelligent. The future training model will deeply integrate AI tools, use digital twin technology to build virtual clinical experimental fields, and provide students with more frequent and cost-effective trial and innovation training. Secondly, the collaborative boundaries will become ubiquitous. The “six-dimensional” collaboration will break through geographical and institutional limitations and evolve towards an “unbound” online virtual collaboration community. Through the global innovation network, it will integrate the best resources and ultimately form an outstanding talent cultivation ecosystem that can self-evolve and continuously optimize.
Research framework and implementation steps for analyzing the interaction pathways of the “Government-Industry-University-Research-Finance-Application” six-dimensional synergy in the cultivation of exceptional postgraduates using structural equation modeling (SEM) are presented below. The SEM survey design is shown in Table 6.
Table 6. Latent variables and measurement items—SEM.

Author Contributions

Conceptualization, W.L. (Wei Li); methodology, W.L. (Weiyu Liu); software, W.L. (Wei Li); validation, C.Y.; formal analysis, W.L. (Wei Li) and W.L. (Weiyu Liu); investigation, C.Y.; resources, Y.R.; data curation, C.Y.; writing—original draft preparation, W.L. (Wei Li) and W.L. (Weiyu Liu); writing—review and editing, Y.R.; visualization, W.L. (Weiyu Liu) and C.Y.; supervision, Y.R.; project administration, Y.R.; funding acquisition, W.L. (Wei Li), W.L. (Weiyu Liu) and Y.R. All authors have read and agreed to the published version of the manuscript.

Funding

[1] Shaanxi Provincial Department of Transportation’s first-class longitudinal project “21-07X: Research on Key Technologies and Equipment for Digital Management of 5G Smart Highway Infrastructure” (0031-211832220002); [2] Education Science Research Project of China Transportation Education Research Association “Research on Cross-Integrated Cultivation of Outstanding Innovative Talents in Transportation-related Colleges Based on AIGC Generative Platform” (0003-300103350093/2024); [3] Graduate Teaching Reform Project of Chang’an University “Research on the Innovative Integration Model of ‘Government-Industry-Research-University-Investment’ for Compounded Graduate Students in Transportation and Control Engineering Based on AI Interdisciplinary Approach” (0031-300103131019); [4] Education Science Research Project of China Transportation Education Research Association “Reform and Exploration of Practical Training Mode for ‘Knowledge-Action Integration’ in Rail Transit Automation Specialties under the Background of New Engineering Disciplines” (JTYB20-101); and [5] National Natural Science Foundation of China (12172064, 12072096).

Institutional Review Board Statement

We confirm that no ethical certification is required, and informed consent has been obtained. The content of this research fully complies with the laws, regulations and policies of the Chinese government regarding higher education, and there are no human rights or ethical issues.

Data Availability Statement

The data presented in this study are available on request from the corresponding author.

Conflicts of Interest

The authors declare no conflict of interest.

Appendix A. Interview Guidelines

Appendix A.1. Survey Design

Latent Variables and Measurement Items (Likert 5-point scale):
  • Government Policy Support (G):
    • The government provides special funds for postgraduate education.
    • Tax incentives encourage corporate participation.
    • Cross-departmental coordination mechanisms enhance GIURFA collaboration.
  • Enterprise Participation (I):
    • Co-develop postgraduate curricula with universities.
    • Provide postgraduate internships.
    • Assign technical experts as mentors.
  • University Resource Investment (U):
    • Allocate sufficient funding for postgraduate programs.
    • Recruit high-caliber faculty.
    • Build advanced labs and research platforms.
  • Research Institution Collaboration (R):
    • Co-publish papers with universities.
    • Establish joint laboratories.
    • Offer research project opportunities.
  • Financial Capital Involvement (F):
    • Venture capital for postgraduate innovation projects.
    • Corporate scholarships for outstanding students.
    • Low-interest loans for training.
  • Application Scenario Embedding (A):
    • Postgraduates engage in real industry projects.
    • Solve practical problems during internships.
    • Align training with cutting-edge industry needs.
  • Training Quality:
    • High postgraduate employment rates.
    • High-impact publications/patents during studies.
    • High employer satisfaction with graduates.

Appendix A.2. Data Analysis Details

Data Collection:
  • Sample Size: 300–500 (10× measurement items).
  • Survey Distribution: Target diverse stakeholders (universities, corporations, postgraduates).
  • Reliability and Validity:
  • Reliability: Cronbach’s α > 0.7 (e.g., α = 0.85 for G).
  • Validity:
    • Convergent: AVE > 0.5 (e.g., AVE = 0.62 for I).
    • Discriminant: AVE square roots > inter-variable correlations.
CFA and Model Fit:
  • Fit indices: χ2/df < 3, RMSEA < 0.08, CFI/TLI > 0.90 (e.g., RMSEA = 0.06, CFI = 0.93).
  • Path Analysis and Mediation:
  • ML estimation for path coefficients (e.g., G → I: β = 0.45, p = 0.001).
  • Bootstrap mediation tests (5000 resamples) (e.g., F mediates U → Training Quality: β = 0.28, p = 0.003).
Model Refinement:
  • Adjust based on Modification Indices (MI) (e.g., correlate residuals of U and R).

Appendix A.3. Presentation of Results

  • Path Coefficient Table: Standardized coefficients and significance.
  • Mediation Effects Table: Direct, indirect, and total effects.
  • Model Diagram: SEM diagram with AMOS/Mplus, highlighting significant paths.

Appendix A.4. Tools and Software

The original terms (e.g., SPSS, AMOS, Mplus, Qualtrics, Wenjuanxing) are retained as they are widely recognized in academic contexts.

Appendix B. Case Illustration

Figure A1. The research achievements and research team of this project (products such as Jingying 1.0 to 3.0).
Figure A2. Patent certificate of “Golden Eye 1.0–3.0” product. The figures include a Computer Software Copyright Registration Certificate and an Invention Patent Certificate issued by the National Copyright Administration of China and the State Intellectual Property Office of China, respectively, to verify the independent intellectual property rights of the project.
Figure A3. Prototype of the “Jinwei 2.0” all-terrain care and transfer robot product.

References

  1. Ab Hamid, M. R. B. (2015). Value-based performance excellence model for higher education institutions. Quality & Quantity, 49(5), 1919–1944. [Google Scholar]
  2. Altbach, P. G., Gumport, P. J., & Berdahl, R. O. (2011). American higher education in the twenty-first century: Social, political, and economic challenges. Jhu Press. [Google Scholar]
  3. Bieber, S. (2023). Water treatment equipment for in-center hemodialysis. In Handbook of dialysis therapy (pp. 80–92). Elsevier. [Google Scholar]
  4. Brown, R., & Brown, R. (2011). Higher education and the market. Routledge. [Google Scholar]
  5. Cai, Y., & Lönnqvist, A. (2022). Overcoming the barriers to establishing interdisciplinary degree programmes: The perspective of managing organisational innovation. Higher Education Policy, 35(4), 946–968. [Google Scholar] [CrossRef]
  6. Chen, L., Zhang, S., Duan, Y., Song, X., Chang, M., Feng, W., & Chen, Y. (2024). Silicon-containing nanomedicine and biomaterials: Materials chemistry, multi-dimensional design, and biomedical application. Chemical Society Reviews, 53(3), 1167–1315. [Google Scholar] [CrossRef] [PubMed]
  7. Chen, X., & Yuan, L. (2024, April 19–21). Integration of fragmented knowledge based on knowledge graph. 2024 5th International Conference on Education, Knowledge and Information Management (ICEKIM 2024), Chengdu, China. [Google Scholar]
  8. Chidozie, B., Ramos, A., Ferreira, J., & Ferreira, L. P. (2024). The Importance of digital transformation (5.0) in supply chain optimization: An empirical study. Production Engineering Archives, 30(1), 127–135. [Google Scholar] [CrossRef]
  9. Cudjoe, E. K. (2019). Digitalization of paper-based enterprise content and workflow in a public sector institution: A developing country case study. University of Ghana. [Google Scholar]
  10. Dalton, A., Wolff, K., & Bekker, B. (2022). Interdisciplinary research as a complicated system. International Journal of Qualitative Methods, 21, 16094069221100397. [Google Scholar] [CrossRef]
  11. Darling-Hammond, L. (2015). Getting teacher evaluation right: What really matters for effectiveness and improvement. Teachers College Press. [Google Scholar]
  12. Deiglmayr, A., & Schalk, L. (2015). Weak versus strong knowledge interdependence: A comparison of two rationales for distributing information among learners in collaborative learning settings. Learning and instruction, 40, 69–78. [Google Scholar] [CrossRef]
  13. Deng, W., Yao, R., Zhao, H., Yang, X., & Li, G. (2019). A novel intelligent diagnosis method using optimal LS-SVM with improved PSO algorithm. Soft Computing, 23(7), 2445–2462. [Google Scholar] [CrossRef]
  14. Ge, Z., Guo, W., Tao, Y., Li, S., Li, X., Liu, W., Meng, X., Yang, R., Xue, R., & Ren, Y. (2024). Ambient Moisture-Driven Self-Powered Iontophoresis Patch for Enhanced Transdermal Drug Delivery. Advanced Healthcare Materials, 13(27), 2401371. [Google Scholar] [CrossRef] [PubMed]
  15. Ge, Z., Guo, W., Tao, Y., Sun, H., Meng, X., Cao, L., Zhang, S., Liu, W., Akhtar, M. L., & Li, Y. (2023). Wireless and closed-loop smart dressing for exudate management and on-demand treatment of chronic wounds. Advanced Materials, 35(47), 2304005. [Google Scholar] [CrossRef] [PubMed]
  16. Guo, W., Xu, M., Tao, Y., Liu, W., Zhou, H., Guan, X., Yang, R., Ge, Z., Xue, R., & Zhang, Z. (2025). Integrated horizontal convective PCR system for clinical diagnostics. Science Advances, 11(32), eadx8434. [Google Scholar] [CrossRef] [PubMed]
  17. Haiting, C. (2024). A study on the “dual disconnection” problem between theory and practice in vocational education under high-quality development. Journal of Exploration of Vocational Education, 1(1), 37–52. [Google Scholar] [CrossRef]
  18. Jann, M. (2010). Revamping architectural education: Ethics, social service, and innovation. International Journal of Arts and Sciences, 3(8), 45–89. [Google Scholar]
  19. Javed, F. (2025). Preparing for tomorrow: Evaluating and innovating educational systems for future Competence. In Fostering teacher skills and critical thinking in modern education (pp. 43–78). IGI Global Scientific Publishing. [Google Scholar]
  20. Jia, L. (2022). Regime adaptation through learning: Dual-track cadre training and authoritarian resilience in China. University of Georgia. [Google Scholar]
  21. Kazim, S. M., AlGhamdi, S. A., Lytras, M. D., & Alsaywid, B. S. (2024). Nurturing future leaders: Cultivating research and innovation skills in Saudi scientific community. In Transformative leadership and sustainable innovation in education: Interdisciplinary perspectives (pp. 231–265). Emerald Publishing Limited. [Google Scholar]
  22. Kerpel-Fronius, S., Rosenkranz, B., Allen, E., Bass, R., Mainard, J. D., Dodoo, A., Dubois, D. J., Hela, M., Kern, S., & Massud, J. (2015). Education and training for medicines development, regulation, and clinical research in emerging countries. Frontiers in Pharmacology, 6, 80. [Google Scholar] [CrossRef]
  23. Li, Z., Xie, Y., & Xu, X. (2023, December 2–3). Social capital, market motivation and knowledge sharing: A multiplex network perspective on blockchain-based knowledge communities. International Symposium on Knowledge and Systems Sciences, Guangzhou, China. [Google Scholar]
  24. Ma, H., Wu, X., Yan, L., Huang, H., Wu, H., Xiong, J., & Zhang, J. (2018). Strategic plan of “Made in China 2025” and its implementation. In Analyzing the impacts of industry 4.0 in modern business environments (pp. 1–23). IGI Global Scientific Publishing. [Google Scholar]
  25. Norese, M. F., & Salassa, F. (2014). Structuring fragmented knowledge: A case study. Knowledge Management Research & Practice, 12(4), 454–463. [Google Scholar] [CrossRef]
  26. Pang, Z., Yang, G., Khedri, R., & Zhang, Y.-T. (2018). Introduction to the special section: Convergence of automation technology, biomedical engineering, and health informatics toward the healthcare 4.0. IEEE Reviews in Biomedical Engineering, 11, 249–259. [Google Scholar] [CrossRef]
  27. Simon, D. F., & Cao, C. (2009). China’s emerging technological edge: Assessing the role of high-end talent. Cambridge University Press. [Google Scholar]
  28. Yang, J., Cai, Y.-m., & Li, J.-c. (2025). Exploration of talent cultivation model for artificial intelligence and medicine integration in medical universities under the “New Medical Science” context. Available online: https://iaim-amr.org/file/preview/pdf/journal_0001/2025/07/7.pdf (accessed on 17 October 2025).
  29. Yin, J., & Xu, J. (2022). Chinese planning toward the future. In China’s plan for economic and social development: A review from the 1st to 14th five-year plan (pp. 239–273). Springer. [Google Scholar]
  30. Zhu, X. H., Zhang, Y., & Zhu, Y. Y. (2023). Healthy China strategy: From theoretical conception to practical promotion. Economic Geography, 43(12), 1–12. [Google Scholar]
Disclaimer/Publisher’s Note: The statements, opinions and data contained in all publications are solely those of the individual author(s) and contributor(s) and not of MDPI and/or the editor(s). MDPI and/or the editor(s) disclaim responsibility for any injury to people or property resulting from any ideas, methods, instructions or products referred to in the content.

Article Metrics

Citations

Article Access Statistics

Multiple requests from the same IP address are counted as one view.