Previous Article in Journal
Scientometric Analysis of Research Work on Mental Workload
 
 
Font Type:
Arial Georgia Verdana
Font Size:
Aa Aa Aa
Line Spacing:
Column Width:
Background:
Article

From Informality to Formality: The Interplay of Economic Motivation, Future Intention, and Behavioral Control in Entrepreneurial Transitioning

by
Adebanji Adejuwon William Ayeni
Business School, North West University, Private Bag x6001, Potchefstroom 2520, North West Province, South Africa
Adm. Sci. 2025, 15(11), 451; https://doi.org/10.3390/admsci15110451
Submission received: 2 October 2025 / Revised: 5 November 2025 / Accepted: 14 November 2025 / Published: 18 November 2025

Abstract

Informal entrepreneurship is a pervasive feature of developing economies, yet the psychological drivers of the transition to formal entrepreneurship remain poorly understood. Grounded in the Theory of Planned Behaviour, this research investigates the mediating role of behavioural control in the relationship between economic motivation and future intentions’ transition to formalisation among informal entrepreneurs in Nigeria. Using a cross-sectional survey design, primary data were collected from 544 informal electronics entrepreneurs across six major marketplaces in South-West Nigeria. The data were analysed using structural equation modelling in the PLS 4 software. The findings showed that behavioural control significantly and substantially mediates the positive direct effect of economic motivation on formalisation intention. This indicates that informal entrepreneurs are more likely to translate financial aspirations into concrete plans for formalisation when they possess a strong belief in their own capabilities to navigate the process successfully. Consequently, we conclude that effective policy must move beyond purely financial incentives to embrace strategies that build entrepreneurial skills, simplify regulatory procedures, and enhance the self-efficacy of informal entrepreneurs, thereby empowering them to confidently transition into the formal economy.

1. Introduction

The transformative potential of entrepreneurship for economic development is widely acknowledged. However, in many developing nations, a significant portion of this activity occurs within the informal economy, a sector characterised by operations outside the formal structures of registration, taxation, and legal protection (Williams & Shahid, 2016). Stated that in Nigeria, one of Africa’s largest economies, the informal sector is estimated to be a dominant force, yet its potential remains locked in a cycle of limited growth and vulnerability. Comprehending the factors that facilitate the transition of informal enterprises into the formal sector is not merely an academic endeavour but an essential requirement for promoting inclusive and sustainable economic development. This study focuses explicitly on this transition process within the Nigerian context and investigates the psychological mechanisms that underpin an informal entrepreneur’s decision to formalise his or her business.
A dominant framework for understanding entrepreneurial behaviour is the theory of planned behaviour (TPB), which posits that intention, a precursor to behaviour, is shaped by attitudes, subjective norms, and perceived behavioural control (Ajzen, 1991). While this model has been extensively validated in predicting general entrepreneurial intentions (Haddoud et al., 2024), its application to the formalised intentions of existing informal entrepreneurs remains limited. A critical puzzle persists on the notion that despite clear economic motivations for formalisation, such as access to credit and new markets (A. A. W. Ayeni, 2025), many entrepreneurs remain hesitant. In this study, it is argued that this gap between motivation and action can be explained by a missing psychological element: behavioural control. This study adapts the TPB’s concept of perceived behavioural control to capture an informal entrepreneur’s conviction in their ability to navigate the formalisation process successfully. Consequently, this research addresses a clear gap in the literature by asking: To what extent does behavioural control mediate the relationship between economic motivation and formalisation intentions among informal entrepreneurs? This study aims to fill this gap by proposing and testing a mediation model within the TPB framework. The study employs a quantitative survey methodology, focusing on the informal electronics sector in South-West Nigeria, a vibrant and sizable region of entrepreneurial activities. Data collected from a sample of informal entrepreneurs was analysed using Structural Equation Modelling (SEM) to test the hypothesis that behavioural control is the critical mechanism through which economic motivation translates into formalisation intentions.
The relevance of this inquiry is twofold. For theory, it refines the TPB by testing its applicability in the distinct context of entrepreneurial transition. For policy, it moves the discourse beyond purely financial incentives, emphasising that there must be interventions that build entrepreneurial capability and self-efficacy. This article offers three key contributions. Theoretically, it extends the TPB by introducing and testing a mediation model that explains the psychological process of formalisation. Methodologically, it demonstrates the adaptation of TPB scales to the specific behaviour of formalisation. Practically, its findings will inform the design of targeted support programmes for informal entrepreneurs. The paper is structured as follows: Section 1 presents the introductory aspect of the study, Section 2 presents the literature review and hypothesis development; Section 3 outlines the methodology; Section 4 details the results; and Section 5 discusses the findings, implications, limitations, and conclusions.

2. Literature Review

2.1. Theoretical Foundation and Research Model

This study is grounded in Ajzen’s (1991) Theory of Planned Behaviour (TPB), which provides a robust theoretical framework for understanding and predicting the formation of behavioural intentions. The core premise of the TPB is that intention, the proximal predictor of behaviour, is determined by three factors: an individual’s attitude toward a behaviour, perceived social pressure (subjective norms), and the perceived behavioural control over performing the behaviour. The research model, presented in Figure 1, aligns with and strategically extends the TPB to investigate the specific behaviour of formalisation among informal entrepreneurs. The study positions economic motivation as a salient antecedent that shapes a positive attitude toward formalisation, as the perceived financial benefits (e.g., access to credit, new markets) are in a quest to make the behaviour appear desirable (Ibidunni et al., 2024). It must be noted that the TPB supports this inclusion, as external variables like economic incentives are understood to influence intention indirectly through the model’s core construct, which primarily is the attitude.
The central theoretical extension in the model is the proposed mediating role of behavioural control (adapted from the TPB’s perceived behavioural control). While the TPB posits that behavioural control is a direct determinant of intention, this study theorises that in the high-stakes context of formalisation, it also functions as the critical psychological mechanism that translates economic motivation into intention. This is because a strong economic motivation may not lead to formalisation intention if the entrepreneur feels incapable of navigating the complex process. Therefore, the study proposes that economic motivation enhances entrepreneurs’ perceived control (e.g., by motivating them to seek resources and information), and this enhanced control, in turn, strengthens their intention to formalise. This mediation effect specifies how an external variable like economic motivation interacts with the TPB’s core constructs to influence intention. In summary, this paper’s model is supported by the TPB’s established logic for predicting intention (see Figure 2) but extends it by (1) specifying the behavior as “formalization,” (2) modeling a key antecedent (economic motivation) that influences attitude, and (3) theorizing a crucial mediation pathway through which this antecedent’s effect is realized. This approach allows us to test a more nuanced model that explains not just if, but how, informal entrepreneurs decide to transition to the formal sector.
The understanding of these permissions to remove the desired variable permits the exclusion of the perceived behavioral control to determine the singular effect on the assigned variable, as captured in this variable. Similar studies (Klein, 2025; Maleki et al., 2025) have also reflected this exclusive selection to attain the goal of their research. Therefore, this study aims to replicate that approach. As a necessary condition for predicting entrepreneurial behavior, intention explains why someone plans to launch a business before searching for a business opportunity (Li et al., 2025). On the other hand, it relates to an individual’s interpretation of the views held by social reference groups (such as family and friends) on the feasibility of launching a business (Sun et al., 2017). Scholars assert, based on the TPB model, that an individual’s intention to launch a business is positively correlated with the degree of support they receive from their reference group and their positive impression of entrepreneurship (C. D. Duong, 2021; Baba et al., 2025).
Still, the relationship is not clearly defined, as studies found that social pressure can positively influence the intention to start a business (Shah et al., 2020), while C. D. Duong (2021) and Tung et al. (2020) found that subjective norms had no impact on entrepreneurial intention; to say the least, it is not stated negatively. Liñán and Chen (2009) equally espoused that subjective norms do not necessarily directly influence the desire to start a business, with the evidence that in most cases, they are shaped by other factors. In the previous relationships examined, the literature has been able to reflect those moderating effects of gender, educational fields, nation, creativity, and regional conditions in the claim to affirm this (Adebanji et al., 2018; C. D. Duong, 2021). Similar findings were made by D. C. Duong and Bernat (2019) and C. D. Duong (2021) about the mediating roles of attitude toward behavior and perceived behavior control. The results of these investigations suggest that there is more that can be harnessed from the specific relationship than the collective variables associated with entrepreneurial intention and planned behavior parameters.

2.2. Economic Motivation

A generally held perception is that entrepreneurial activities are driven by the desire to make money (Omri, 2020). This mindset entails the generation of revenue and significant profits. Ibidunni et al. (2024) opine that entrepreneurs often view their work as more profitable than seeking formal employment, making economic motivation a crucial aspect of their entrepreneurial strategy. Åstebro (2017) suggests that entrepreneurs in developed countries earn less than wage earners due to truthful reporting. However, after accounting for underreporting, their income rises by 10–40%. Of a truth, the driving force of economic motivation has never been undermined in any paradigm, with evidence being reflected in areas such as conflicts, migrations, and environmental issues, amongst many others (Aubron et al., 2016; Bavorová et al., 2021; Laing et al., 2022; Adom, 2024; Badole et al., 2024). From the above perspective, the existence of economic motivation brings about the expected intentions. The fact that growth is aspired to by everyone means that intention is being held. This is in line with International Labour Office (2013) on the possible drivers of ever-growing informal business participation across the globe. The acceptance of Devi et al. (2024) and increased participation among the informal entrepreneurs further reflect this. This comes with the yearn for further understanding that the transitory nature of humans in the informal entrepreneurial engagement is solely an employed satisfactory state by those who engage in it. On the contrary, the views of International Labour Office (2013) has made it known that there is an innate drive to see the operations of the informal entrepreneurs transition to formalized business operating existence. Thus, pleading for a deep view to systematically diagnose the levels of this future transitioned desire.

2.3. Future Intention

Future intention, often studied in a business context (for example, entrepreneurship), refers to a person’s expected or planned behaviors toward a certain desired outcome (Boubker, 2024). Future intention, which can be explained by various psychological, social, and economic factors, is defined as an individual’s desire to carry out entrepreneurial behaviors in the future (Karami et al., 2020). This can be termed as the place of attaining rest, as against the expected niche that would have been gained with the impeccable economic thrive (Chakrabarti & Henneberg, 2023). Situational factors that can influence entrepreneurial future intentions are risk perception, financial resources, and personal motivation (Sepahvand & Shahbazian, 2021). The desire to single this concept out of planned behavior was to determine the extent to which an unseen event could spiral a move to attaining growth and consistency (Razi-ur-Rahim et al., 2024). Research has identified future intentions as a significant predictor of entrepreneurial behavior from the works of Boubker (2024) and Boucif et al. (2025), which are in alignment with Ajzen’s (1991) TPB. Coining out the concept of future intention comes with a necessity to measure formal entrepreneurial transitioning attainment. This study is necessary due to the absence of research on how economic motivation affects future intention.

2.4. Behavioral Control

Entrepreneurs moving from informal to formal business practices encounter several psychological and institutional hurdles. Behavioral control (also referred to as perceived behavioral control [PBC]) is a central concept in the Theory of Planned Behavior (Ajzen, 2020). It is defined as the individual’s perception of their ability to perform a specific behavior, based on their skills, resources available, and external constraints (Ajzen, 2020). Although several studies (Boubker, 2024; Deshmukh et al., 2021; K et al., 2025; Megaladevi et al., 2024; Suwanan & Allya, 2023) have looked at how Perceived Behavioral Control (PBC) affects entrepreneurial intention and activity, knowledge of whether PBC acts as a mediating influence in this change is still lacking. In this study, the desire is to single out this element of planned behaviors to enable the determination of essential parameters for possible informal entrepreneurship transitioning. In the entrepreneurial context, PBC plays an important role in transitioning from informal to formal business activities (Cuong, 2024). Karami et al. (2020) also asserted that Individuals who have high PBC are more likely to engage in entrepreneurial actions and activities. PBC is often likened to self-efficacy, meaning that individuals who perceive control over their entrepreneurial behaviors are much more likely to take action after their intentions than if they do not perceive that control (Sepahvand & Shahbazian, 2021). In all of this, research has not sufficiently addressed the direct function of PBC in closing the gap between intention and actual formalization.

2.5. Hypotheses Development

2.5.1. Economic Motivation and Future Formalization Intention

The pursuit of economic gain is a foundational driver of entrepreneurial action (Omri, 2020). For informal entrepreneurs, the decision to formalize is often a strategic calculation, where the perceived financial benefits of formality, such as access to credit, government contracts, and new markets, are weighed against the costs of registration and taxation (Devi et al., 2024; International Labour Office, 2013). Economic motivation, in this context, represents the aspiration for increased revenue, profit, and business growth that formalization is expected to unlock (Ibidunni et al., 2024). The Theory of Planned Behavior posits that attitudes toward a behavior, shaped by the evaluation of its outcomes, are a primary antecedent of intention (Ajzen, 1991). A strong, positive economic motivation thus cultivates a favorable attitude toward formalization, thereby strengthening the intention to undertake it. Empirical studies consistently affirm that financial incentives are a powerful predictor of entrepreneurial intentions, including the intention to transition from informal to formal operations (Boubker, 2024; Razi-ur-Rahim et al., 2024). Therefore, it is proposed:
H1. 
Economic Motivation has a positively significant effect on Future Intention to become a formal entrepreneur.

2.5.2. The Mediating Role of Behavioral Control

While economic motivation may create the desire to formalize, the Theory of Planned Behavior (TPB) suggests that the confidence to act is equally critical (Ajzen, 1991). This confidence is encapsulated in the construct of Perceived Behavioral Control (PBC), which we adapt as Behavioral Control (BC). BC refers to an informal entrepreneur’s perception of their ability to successfully navigate the formalization process, based on their access to resources, knowledge of procedures, and capacity to overcome institutional barriers (Ajzen, 2020; Cuong, 2024). The study proposes that economic motivation not only has a direct effect on intention but also operates indirectly by enhancing behavioral control. A strong economic drive can motivate entrepreneurs to proactively seek out information, build necessary skills, and accumulate resources, thereby bolstering their perceived control over the formalization process (Sepahvand & Shahbazian, 2021; Karami et al., 2020). In other words, the prospect of greater economic rewards can empower entrepreneurs, making them feel more capable of executing the complex behavior of formalizing. This mediating mechanism is crucial in the context of informal entrepreneurship, where a lack of BC is often a primary barrier (Cuong, 2024). Studies have indicated that the effect of various motivational factors on entrepreneurial outcomes is often mediated by self-efficacy and control beliefs (C. D. Duong, 2021; Li et al., 2025). Thus, we present the following hypotheses:
H2. 
Economic motivation has a positively significant effect on behavioral control.
H3. 
Behavioral control has a positively significant effect on the future intention to become a formal entrepreneur.
H4. 
Behavioral control mediates the relationship between economic motivation and the future intention to become a formal entrepreneur.

2.5.3. Control Variables: The Role of Personal Characteristics

Following established practice in entrepreneurship research (e.g., A. W. Ayeni et al., 2021; C. D. Duong, 2021), we control for the potential influence of key personal characteristics. Factors such as the entrepreneur’s age, educational attainment, and the original reason for starting the business (e.g., for survival vs. opportunity) may systematically affect both their behavioral control and their formalization intentions. For instance, higher education may increase BC by improving regulatory comprehension, while a business founded for survival may exhibit different motivational calculus than one founded for growth. By including these as control variables, we aim to isolate the unique effects of economic motivation and behavioral control, thereby providing a more robust test of our theoretical model.
H5. 
Personal characteristics (age of business, educational qualification, business setup reason) serve as significant control variables in the relationship between economic motivation, behavioral control, and future intention.
According to the previous discussion, the study presents the model shown in Figure 1.

3. Methodology

This study employs a quantitative research design based on the secondary analysis of a pre-existing dataset. The data were originally collected by Adebanji et al. (2018) and subsequently extended and analyzed by A. W. Ayeni et al. (2021) in their investigation of social motivations for informal entrepreneurship. This study repurposes this robust dataset to specifically investigate the mediating role of behavioral control between economic motivation and formalization intentions (see Appendix A). The use of secondary data is justified as it provides access to a large, carefully collected sample of a hard-to-reach population (informal entrepreneurs) and allows for the efficient testing of new hypotheses on existing data (Smith, 2020). The data were drawn from a cross-sectional survey of informal electronics entrepreneurs operating in six major marketplaces across South-West Nigeria. Due to the absence of a formal sampling frame for this population, the original researchers employed a multi-stage sampling procedure. Therefore, the study established a sampling frame by mapping six major electronics markets, creating an estimated population of over 5000 entrepreneurs.
This region represents a significant hub for informal entrepreneurial activity. The target population was informal electronics entrepreneurs and was defined as business owners operating without formal registration, taxation, or legal protection in selected markets. A definitive sampling frame was unavailable due to the transient and unregistered nature of this population. Therefore, the original researchers (Adebanji et al., 2018) established a sampling frame by first conducting a comprehensive mapping of the six major electronics markets: Osun’s Fagbese Adenle Market (estimated N = 427), Ogun’s Okelewo Market (N = 672), Ekiti’s Ayo Fayose Market (N = 334), Oyo’s Bola Ige International Market (N = 1136), Ondo’s Olukayode Complex (N = 474), and Lagos’ Computer Village (N = 2255), creating a total estimated population of over 6000 entrepreneurs. Given the absence of a formal list, a multi-stage sampling procedure was employed. As earlier identified, the six markets were purposively selected as they are the largest and most representative electronics hubs in the region.
Within each market, a combination of quota sampling and link-tracing (snowball) sampling was used. From the study of Adebanji et al. (2018), the researcher assistant initially engaged with market gatekeepers (e.g., union leaders) to identify and recruit an initial quota of participants from different sections of the market. Subsequently, these participants were asked to refer other eligible informal entrepreneurs in their network. Using a formula for infinite populations (Kumar, 2012) with a 95% confidence level and a 5% margin of error, a minimum sample size of 385 was calculated. To account for potential non-response and ensure robust subgroup analysis, a target sample of 600 was set. Trained research assistants administered structured questionnaires in person. A total of 544 usable questionnaires were retrieved, yielding a response rate of approximately 90.7%. All constructs were measured using reflective indicators on a five-point Likert scale (1 = Strongly Disagree to 5 = Strongly Agree), unless otherwise specified.
The economic Motivation was measured with seven items adapted from Schneider and Williams (2013), assessing the drive to formalize based on financial benefits (e.g., “I intend to formalize my business to access bank loans”). The behavioral control was measured with four items adapted from Ajzen (2020), capturing the perceived capability to formalize (e.g., “I have the necessary skills to complete the business registration process”). On the parameter of the future Formalization Intention, measurement was done with items from Williams and Nadin (2010), assessing the strength of the entrepreneur’s plan to formalize (e.g., “I have a concrete plan to register my business in the near future”). The control variables, having items covering the personal characteristics as formative controls, such as age of Business (ordinal categories), educational qualification (nominal categories), and primary reason for business setup (nominal categories: additional income, survival, etc.), were operationalized as per A. W. Ayeni et al. (2021).
The data were analyzed using Partial Least Squares Structural Equation Modeling (PLS-SEM) with SmartPLS 4 software. PLS-SEM was deemed appropriate as it is well-suited for predictive research models that include mediating effects and formative constructs (Hair et al., 2019). The analysis followed a two-step approach: assessment of the measurement model and assessment of the structural model. The provision of this stems from the commencement of the reliability and validity of the reflective constructs, being evaluated by examining internal consistency (Composite Reliability), indicator loadings, convergent validity (Average Variance Extracted), and discriminant validity (Fornell–Larcker Criterion). This was followed by the hypothesized relationships, being tested by examining the path coefficients, their significance levels, and the coefficient of determination (R2). The significance of the direct and mediating effects (H4) was assessed using a bootstrapping procedure with 5000 subsamples to generate t-statistics and confidence intervals.

4. Results

As outlined in the methodology Section 3 of this write-up, Smart PLS-SEM was employed to analyse the collected data from various locations, assessing the study’s proposed hypotheses. The following tables present the results, highlighting the distribution of respondents’ demographic characteristics. The reflective latent variables in the structural models have been examined before using regression analysis of truth; a measurement model with low reliability and validity can lead to constructs that are difficult to interpret and may result in misleading correlations. On this note, Table 1 presents a set of commonly used metrics for evaluating PLS-SEM measurement models, which include behavioural control (BC), Economic Motivation (EM) and Future Intention to transition into Formal Entrepreneurship (FI).
To evaluate the reliability of a reflective factor solution, this research adopted the commonly used three key indicators: Average Variance Extracted (AVE), Cronbach’s alpha, and composite reliability. AVE reflects how much of the variance in the indicators was captured by the underlying latent variable, and it should ideally be greater than 0.50. Cronbach’s alpha checks how consistent the indicators are with each other. Values above 0.70 are acceptable (Malhotra, 2010, p. 287). Composite reliability, which assesses internal consistency like Cronbach’s alpha but is not influenced by the number of indicators, should be at least 0.80 for models with around five to eight items (Netemeyer et al., 2003). In this study, all three measures exceeded their respective thresholds for each latent variable, indicating that the measurement model has strong reliability. In alignment with this, it can be seen that the behavioral control, economic motivation and future intention achieved a Cronbach’s Alpha of 0.898, 0.829 and 0.815. The Composite Reliability (CR (rho_a)) was deemed to be 0.902, 0.854 and 0.833 for the behavioral control, economic motivation and future intention, while the AVE had 0.767, 0.497 and 0.730, respectively. Thus, all constructs successfully met the AVE criterion, with values greater than 0.5 except the economic motivation, demonstrating strong convergent validity. Additionally, the Cronbach’s Alpha values for all constructs were above the 0.7 threshold, highlighting excellent internal reliability. The validation of other construct criteria made them viable for use in this research.
The Fornell–Larcker criterion (Fornell & Larcker, 1981) approach is widely accepted for its role in assessing discriminant validity. This idea means a concept is truly distinct if its AVE is higher than how much it overlaps with any other concept. In plain terms, a construct should, of necessity, relate more closely to its measures than to those of other constructs in the model. Table 2 presents the bivariate correlation coefficients between pairs of constructs in the off-diagonal cells, while the diagonal entries represent the square roots of the AVEs, reflecting the average correlations between each construct and its indicators. Table 3 illustrates this evaluation with the square roots of the Average Variance Extracted (AVE), bolded along the diagonal. The values listed are checked against the correlations between constructs presented below the diagonal. The results show that each construct’s AVE square root is higher than its correlations with other constructs. This further confirms that the model has good discriminant validity, meaning the indicators clearly set the constructs apart.
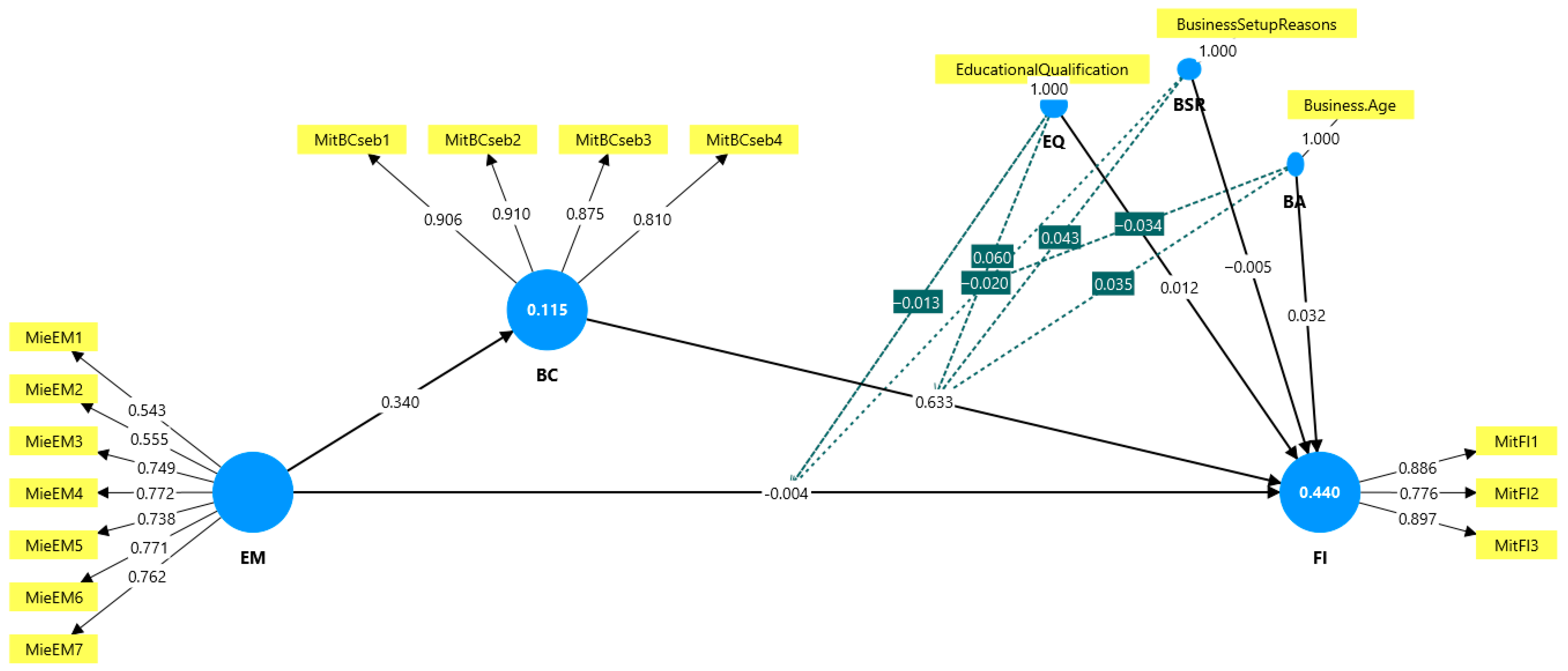
The HTMT ratio presents another way to check discriminant validity by comparing average correlations between different constructs and within the same one. Values below 0.85 (or 0.90 for a less strict view) suggest the validity is acceptable. In the context of this study, all HTMT values were found to be below the 0.85 benchmark, indicating that the constructs are sufficiently distinct from one another. This finding provides additional support for the presence of discriminant validity (see Table 2). This outcome affirms that the model demonstrates satisfactory discriminant validity, indicating that the indicators meaningfully distinguish between the constructs. Given that the diagonal values surpass the off-diagonal correlations, discriminant validity is supported. Following this validation, the next stage of analysis involves the presentation and interpretation of regression weights within the inner model, linking latent constructs to their respective observed variables. Figure 1 illustrates the standardized regression weights and coefficients of determination (R2) for the full sample.
The Standardized Root Mean Square Residual (SRMR) value of 0.058 (see Table 3) is well below the commonly accepted threshold of 0.08, indicating only a minimal discrepancy between the observed and predicted correlations. This result suggests a satisfactory overall model fit and lends further support to the reliability and adequacy of the structural equation model.

4.1. Structural Model Outcome and Test of Hypothesis

The economic motivation constructs (EM), which include profiting through informality, family-focused income, informality boosts livelihood and shared success through affiliation, did not significantly affect the informal entrepreneurs to transition into formal entrepreneurs in South-West Nigeria (β = 0.032, p = 0.335, H1 not supported). This may be attributed to many informal entrepreneurs perceiving the formal sector as entangled with bureaucracy, regulatory burdens, and inflexible tax regimes that might offset or even outweigh any promised financial benefits. The behavioral control construct (BC), which includes entrepreneurial growth ambition, elevating professional identity and liberation through entrepreneurship, had a positive significant impact on the economic motivation (β = 0.340, p = 0.000, H2 supported). This means that financial drive is often a real goal that makes an entrepreneur feel more in charge of the results of their business. The perception that economic needs can be met through planning and strategic action enhances individuals’ sense of behavioral control, reinforcing their belief in their ability to achieve financially rewarding outcomes. Furthermore, behavioral control positively influences future intention, which includes constructs such as formal business aspirations, ten-year formal business vision and dream of formal entrepreneurship, which was seen to have a positive significance on future intention (β = 0.633, p = 0.000, H3 supported). The results indicate that when informal entrepreneurs possess a robust sense of behavioral control over their capacity to engage in entrepreneurial acts, they are more inclined to have definitive and committed intentions to become formal entrepreneurs in the future. This encompasses ambitions to establish a registered enterprise, a long-term vision (such as a decade-long strategy), inside the official economy.
The study demonstrated that behavioral control strongly mediates the link between economic motivation and future intention, evidenced by a positive and statistically significant indirect impact (β = 0.115, p = 0.000), thus corroborating hypothesis H4. In terms of explanatory power, Figure 3 demonstrates that the behavioural control (BC) construct accounts for 11.5% of the model’s variance (R2 = 0.115), reflecting a moderate level of predictive accuracy. This indicates that the exogenous variables in the model collectively explain 11.5% of the variance in behavioural control. While this highlights the model’s relevance, it also suggests that there are additional, unmeasured factors that may influence entrepreneurs’ intentions. For the future intention (FI) construct, the model explains 43.9% of its variance (R2 = 0.439), representing a strong level of predictive accuracy. This result implies that more than half of the variance in loyalty is effectively explained by antecedent variables, particularly the behavioral construct. The high R2 value for future intention (FI) underscores the model’s ability to capture the critical factors driving the informal entrepreneurs’ intentions to transition. (see Table 4 and Table 5 for details). This outcome indicates that economically driven people are more inclined to establish robust future intentions for formal entrepreneurship when they perceive a feeling of control over their activities. Behavioral control functions as a conduit; individuals who see themselves as capable of managing formal business needs are more inclined to convert their financial aspirations into tangible plans.
Personal Characteristics, which include constructs such as educational qualification, business set up reasons, and business age, did not significantly moderate the behavioural control mediation relationship between the economic motivation and future intention (β = 0.012, −0.005 and 0.032; p = 0.750, 0.887 and 0.335; H5 not supported). This means that, regardless of these individual differences, the way behavioral control mediates the link between economic motivation and the intention to formalize a business remains consistent across groups. In other words, the identified personal background factors did not meaningfully alter how economic drive translates into future entrepreneurial plans through perceived behavioral control (see Figure 3 and Table 5).

4.2. The Robust Mediating Mechanism: The Non-Significant Moderating Role of Personal Characteristics

The test of H5, which proposed that personal characteristics (educational qualification, business setup reason, and business age) moderate the mediated relationship, was not supported and thus rejected. The path coefficients for these specific interaction effects were statistically insignificant (e.g., Education × Behavioral Control × Future Intention: β = 0.012, p = 0.750; Business Age × Behavioral Control: β = 0.032, p = 0.335). This finding is theoretically significant. It indicates that the core psychological mechanism of the model, whereby behavioral control mediates the effect of economic motivation on formalization intention, is remarkably robust. The process holds true regardless of an entrepreneur’s level of education, their reason for starting the business, or the business’s age. This challenges a common assumption in entrepreneurship research that such demographic and experiential factors are primary determinants of behavioral outcomes (e.g., C. D. Duong, 2021). Instead, our results suggest that the perception of control is a universal driver. While education or experience may contribute to forming one’s behavioral control, they do not, in themselves, alter the fundamental function of this control as the critical mediator. This insight greatly enhances the generalizability and potential impact of our model, suggesting that interventions aimed at boosting behavioral control can be effectively applied across a highly diverse population of informal entrepreneurs.

5. Discussion

This research aimed to elucidate the psychological determinants of formalization among informal entrepreneurs in Nigeria, developing and evaluating a mediation model based on the Theory of Planned Behavior (TPB). The results validate the concept, elucidating a complex story about the formation of intents. The analysis produced several pivotal findings: a substantial positive correlation between economic motivation and future intention (H1), a robust direct influence of behavioral control on intention (H3), and, most importantly, the validation of behavioral control as a significant mediator between economic motivation and intention (H4). Conversely, the control variables about personal traits exerted minimal influence on the model (H5). The next discourse analyzes these results by juxtaposing them with the existing literature.
The backing for H1 validates that economic incentive is a pertinent, if inadequate, catalyst for formalization purposes; yet its comparatively limited direct impact challenges a fundamental presumption within policy discussions (International Labour Office, 2013; Omri, 2020). This finding corroborates and expands upon the research conducted by Williams and Shahid (2016), which asserts that informal entrepreneurs function under a unique logical framework. The research enhances this debate by actually demonstrating that the economic arithmetic transcends a mere cost–benefit analysis, being significantly influenced by perceived risk. For the informal entrepreneur, the possible long-term benefits of formalization are evaluated against immediate and concrete risks: regulatory complications, less operational freedom, and heightened scrutiny. Consequently, the study’s results indicate that policies based only on financial incentives are tackling just one aspect of a multifaceted problem. To make the economic rewards seem both possible and less hazardous, this must be done together with attempts to minimize ambiguity in the process and develop trust. This corresponds with traditional entrepreneurial frameworks but contests their dominance in informal settings, reflecting Williams and Shahid’s (2016) claim that informal rationality favors immediate stability over ambiguous long-term benefits.
The primary contribution of this study is the empirical validation of behavioral control. This provides robust support for H3 and considerable mediation in H4, highlighting the essential function of behavioral control as the key psychological process that converts economic desire into intention. Although the significance of Perceived Behavioral Control (PBC) in general entrepreneurial intention is well-documented (Ajzen, 1991; Haddoud et al., 2024), its role within the particular framework of formalization remains inadequately understood. The research tackles this deficiency. The research expands the Theory of Planned Behavior by clarifying that in significant transitions such as formalization, perceived control functions not just as a direct precursor but as the critical mechanism via which economic aspirations are transformed into definitive intents. This was shown via the perspectives of informal entrepreneurs, using critical inquiries such as “Do I desire the economic advantages?” and, more essentially, “Do I believe I can effectively manage the formalization process and prosper subsequently?” This study refines the TPB model for high-stakes behavioral transitions, indicating that PBC serves as the crucial link, rendering motivation an unactivated potential in its absence. An informal entrepreneur must want the advantages of formality and have confidence in their abilities to get them. This offers a comprehensive elucidation of the enduring “motivation–intention gap” inside the informal sector.
This corresponds with recent research by Cuong (2024) and offers a comprehensive theoretical elucidation for the enduring “motivation–intention” gap seen in the informal sector. This process has a strong similarity in recent studies on gig employment. It illustrate that practical engagement with digital gig platforms enhances the entrepreneurial self-efficacy and resource networks of female entrepreneurs, thereby influencing their future entrepreneurial aspirations. This research posits that for informal entrepreneurship, the perceived possession of equivalent capabilities (e.g., skills, resources, knowledge) encapsulated by behavioral control enables informal entrepreneurs to transform economic motive into a formalization strategy. Both settings underscore that experience mastery and the consequent self-efficacy are essential prerequisites to entrepreneurial activity.
An unexpected yet revealing discovery was that personal attributes (education, business age, start-up reason) for H5 testing indicated that personal characteristics, such as education and business age, did not significantly modify the fundamental mediation model of the psychological mechanism identified. This contradicts research that emphasizes demographics as key differentiators (e.g., C. D. Duong, 2021) and instead underscores the universal and significant influence of perceived skill. This does not make these things unimportant; it only means that their effects are probably felt via behavioral control. For example, the advantage of schooling may be actualized alone if it concretely bolsters an entrepreneur’s confidence in navigating official processes. This discovery has significant practical consequences as it endorses treatments that may be effectively directed towards individuals exhibiting poor levels of behavioral control, rather than being exclusively customized for certain demographic profiles. Empowerment measures that concentrate on enhancing skills and streamlining processes are expected to be successful across the varied informal sector, making policy interventions both more scalable and more equal. For clarity’s sake, this insight is powerful for policymakers. It suggests that interventions aimed at boosting perceived control, like easier registration processes, targeted training, and mentorship, can work well across a wide range of informal sectors, making them more scalable and fairer.

6. Conclusions

This research posits that the move from informal to formal entrepreneurship is a significant behavioral transformation, primarily influenced by psychological empowerment rather than only by economic considerations. By substantiating a paradigm in which behavioral control mediates the impact of economic incentive, it offers a more refined and effective framework for comprehension and promotes this transformation. Additionally, the research expands the Theory of Planned Behavior to the realm of entrepreneurial transition, positing and evidencing that Perceived Behavioral Control functions as the essential mediating variable between motivation and intention. This study offers two primary theoretical contributions. First, it effectively expands the Theory of Planned Behavior (TPB) into the realm of entrepreneurial transition, transcending its conventional focus on intentions to start a firm. Second, and more significantly, it theorizes and substantiates a mediation model, establishing behavioral control as the essential psychological process that elucidates the conversion of economic incentive into formalization intention. This fills an important theoretical gap by giving us a better understanding of how decisions are made in the informal sector, which is more dynamic and process-oriented.
The research also presents a validated questionnaire for assessing formalization goals and their causes, serving as a resource for future investigations in other situations. The research was able to question the policy dogma of focusing financial incentives, presenting evidence for a paradigm change towards “empowerment-based formalization” that promotes skills, knowledge, and entrepreneurial agency. The research demonstrated a transition from isolated incentives to cohesive initiatives that streamline processes, enhance information accessibility, and cultivate business capabilities. In this light, programs must combine financial incentives with efforts to create capability. This includes making registration systems that are easy to use, setting up company development clinics that are easy to get to, and using successful, established entrepreneurs as mentors to help others feel more confident by showing them how to do things. Interventions should be included to directly improve behavioral control. This might include small consulting tasks, toolkits for understanding rules, and peer-support networks that act like the “ripple effect” of experience learning in gig economies to develop confidence. Additionally, this research indicates the need to create curriculum and mentoring initiatives specifically designed to address the literacy deficiencies of informal entrepreneurs, emphasizing legal, financial, and strategic competencies. To achieve this, it is essential to create a non-formal, practical curriculum that targets the unique literacy deficiencies of informal businesses, emphasizing legal compliance, financial management, and strategic planning. Universities may serve as impartial centers for mentoring and education. Researchers are encouraged to expand upon this model via longitudinal and cross-cultural studies, examining the function of institutional trust as a possible moderator. In conclusion, this research puts behavioral control at the core of the formalization process, presenting a more humane and successful approach to promoting sustainable economic growth.

7. Limitations and Future Research

This study has limitations that provide opportunities for further research. The emphasis on Nigeria’s electronics industry requires the model to be evaluated in other industries and cultural settings. The cross-sectional approach delineates correlations without establishing causation. This issue will be addressed by the implementation of longitudinal studies that monitor formalization behavior over time. It is important to note that using just one survey tool might lead to common method bias. Subsequent study needs to use mixed methods designs to get more profound qualitative insights. Ultimately, giving informal businesses the confidence and skills they need to formalize is not only good for the economy, but it is also a way to promote long-term growth and improvement in society as a whole.

Funding

This research received no external funding.

Institutional Review Board Statement

This study took place in an informal setting where verbal consent is considered both appropriate and sufficient. The respondents were approached within their respective communal spaces, and obtaining written consent was deemed potentially cumbersome or intrusive. In line with cultural norms, verbal agreements are viewed as binding as written ones, and participants felt more comfortable providing consent verbally. Before participation, every aspect of the research process was clearly explained to the participants. They were also informed of their right to withdraw from the study at any time if they felt uncomfortable. The confidentiality and security of all data were rigorously preserved all collected data were anonymized, securely inputted, and stored on a protected electronic platform. Given these cultural and contextual considerations, a blank written consent form is not available for this study as it was never used. To be sure, the data was gotten in the course of the author’s PhD study.

Informed Consent Statement

Informed consent was obtained from all subjects involved in the study.

Data Availability Statement

The original contributions presented in this study are included in the article. Further inquiries can be directed to the corresponding author.

Conflicts of Interest

The author declares no conflicts of interest.

Appendix A

  • SECTION A: DEMOGRAPHIC DATA (Please tick ✓ whichever is applicable)
  • Age of Business: Less than 5 years Admsci 15 00451 i001 5–9 years Admsci 15 00451 i002 10–14 years Admsci 15 00451 i003 15 years and above Admsci 15 00451 i004
  • Reasons for setting up business:
    Additional Income Admsci 15 00451 i005 survival Admsci 15 00451 i006 Employee Admsci 15 00451 i007 Others, please specify………….
  • Educational qualification: Primary School Certificate Admsci 15 00451 i008 SSCEOND/NCE Admsci 15 00451 i009
    HND/BSc. Admsci 15 00451 i010 MSc/MBA/M.Ed. Admsci 15 00451 i011 Others Admsci 15 00451 i012 No formal education Admsci 15 00451 i013
  • Please tick ✓ as appropriate. The following keys below gives relevant guide to the question.
SAAUDSD
Strongly AgreeAgreeUndecidedDisagreeStrongly Disagree
  • Motivation of Informal Entrepreneurs
  • Economic Motivation
S/NoItemSAAUDSD
1The income that I can get from these activities is increased because I operate informally.
2The income from my business has being able to cater for my family.
3My affiliation with informal market has boosted my economic condition
4My affiliation with other informal entrepreneurs has alleviated my unemployment problem
5I constantly learn survival techniques from my colleagues in the informal market to avert economic problems
6The reason for my involvement in the informal market is the need for the enhancement of my economic power.
7Engaging my business in these forms allows me to be cost effective and more competitive.
  • Motivation and Intention to Transition from Informal to Formal Entrepreneurship
S/NoItemSAAUDSD
Behavioral control (Self-efficacy beliefs)
1I want to be a formal entrepreneur
2Becoming a formal entrepreneur will Increase my prestige and status
3I will experience personal freedom when I become a formal entrepreneur
4I want to become a formal entrepreneur because of the good economic environment
Future Intention
1I’m determined to create a formal business in the future
2I will start my formal business in the next ten years
3I have strong intention to start a formal business someday

References

  1. Adebanji, A., Ogunnaike, O. O., Iyiola, O. O., Ezenwoke, O. A., & Ibidunni, S. (2018). Data article on institutional framework and business survivals of informal entrepreneurs in electronics market, Southwest, Nigeria. Data in Brief, 19, 1297–1304. [Google Scholar] [CrossRef] [PubMed]
  2. Adom, P. K. (2024). Regulatory impact of informality on gasoline consumption efficiency in Africa: A proposed two-part complementary hypothesis test. Energy Economics, 140, 107970. [Google Scholar] [CrossRef]
  3. Ajzen, I. (1991). The theory of planned behavior. Organizational Behavior and Human Decision Processes, 50(2), 179–211. [Google Scholar] [CrossRef]
  4. Ajzen, I. (2020). The theory of planned behavior: Frequently asked questions. Human Behavior and Emerging Technologies, 2(4), 314–324. [Google Scholar] [CrossRef]
  5. Aubron, C., Noël, L., & Lasseur, J. (2016). Labor as a driver of changes in herd feeding patterns: Evidence from a diachronic approach in Mediterranean France and lessons for agroecology. Ecological Economics, 127, 68–79. [Google Scholar] [CrossRef]
  6. Ayeni, A. A. W. (2025). Entrepreneurial abilities and business performance: Enacting business survival paradigm from electronics informal market, Nigeria. World, 6(2), 75. [Google Scholar] [CrossRef]
  7. Ayeni, A. W., Ogunnaike, O., Ayeni, E., & Iyiola, O. (2021). Harnessing the sustainable competitive advantage of social motivation in the informal market: A West African society insight. Heliyon, 7(7), e07538. [Google Scholar] [CrossRef] [PubMed]
  8. Åstebro, T. (2017). The private financial gains to entrepreneurship: Is it a good use of public money to encourage individuals to become entrepreneurs? Small Business Economics, 48(2), 323–329. [Google Scholar] [CrossRef]
  9. Baba, S., Hafsi, T., & Hemissi, O. (2025). Intentionality and attentionality dynamics in an institutional change process. Journal of Management Studies. [Google Scholar] [CrossRef]
  10. Badole, S. B., Bird, S., Heintzelman, M. D., & Legault, L. (2024). Willingness to pay for solar adoption: Economic, ideological, motivational, and demographic factors. Energy Economics, 136, 107703. [Google Scholar] [CrossRef]
  11. Bavorová, M., Bednarikova, Z., Ponkina, E. V., & Visser, O. (2021). Agribusiness social responsibility in emerging economies: Effects of legal structure, economic performance and managers’ motivations. Journal of Cleaner Production, 289, 125157. [Google Scholar] [CrossRef]
  12. Boubker, O. (2024). Does religion raise entrepreneurial intention and behavior of Muslim university students? An extension of Ajzen’s theory of planned behavior (TPB). The International Journal of Management Education, 22(3), 101030. [Google Scholar] [CrossRef]
  13. Boucif, S. A., Nawang, W. R. W., Saadallah, O., & Mursidi, A. (2025). Extending the theory of planned behavior in predicting entrepreneurial intention among university students: The role of perceived relational support. The International Journal of Management Education, 23(2), 101168. [Google Scholar] [CrossRef]
  14. Chakrabarti, R., & Henneberg, S. C. (2023). Base of the Pyramid entrepreneurship through silent design and effectuation. Journal of Business Research, 158, 113633. [Google Scholar] [CrossRef]
  15. Cuong, D. T. (2024). Examining how factors consumers’ buying intention of secondhand clothes via theory of planned behavior and stimulus organism response model. Journal of Open Innovation: Technology, Market, and Complexity, 10(4), 100393. [Google Scholar] [CrossRef]
  16. Deshmukh, V., Hude, J. M., Balutkar, R., & Lenka, R. (2021). Structural equation modelling of student’s intention towards entrepreneurship in agribusiness. Indian Journal of Economics and Business, 20(1), 95–110. [Google Scholar]
  17. Devi, B., Lahiri-Dutt, K., Beavis, S., & Lal, A. (2024). Gendered informal gold trading in Indonesia: Case studies from Central Kalimantan. The Extractive Industries and Society, 20, 101553. [Google Scholar] [CrossRef]
  18. Duong, C. D. (2021). Exploring the link between entrepreneurship education and entrepreneurial intentions: The moderating role of educational fields. Education + Training, 64, 869–891. [Google Scholar] [CrossRef]
  19. Duong, D. C., & Bernat, T. (2019). Entrepreneurial self-efficacy and intention among Vietnamese students: A meta-analytic path analysis based on the theory of planned behavior. Procedia Computer Science, 159, 2447–2460. [Google Scholar] [CrossRef]
  20. Fornell, C., & Larcker, D. F. (1981). Structural Equation Models with Unobservable Variables and Measurement Error: Algebra and Statistics. Journal of Marketing Research, 18, 382–388. [Google Scholar] [CrossRef]
  21. Haddoud, M. Y., Nowiński, W., Laouiti, R., & Onjewu, A. K. E. (2024). Entrepreneurial implementation intention: The role of psychological capital and entrepreneurship education. International Journal of Management Education, 22(2), 100982. [Google Scholar] [CrossRef]
  22. Hair, J. F., Risher, J. J., Sarstedt, M., & Ringle, C. M. (2019). When to use and how to report the results of PLS-SEM. European Business Review, 31(1), 2–24. [Google Scholar] [CrossRef]
  23. Hair, J. F., Jr., Hult, G. T. M., Ringle, C. M., & Sarstedt, M. (2021). A primer on partial least squares structural equation modeling (PLS-SEM). Springer. [Google Scholar]
  24. Ibidunni, A. S., William, A. A. A. A., & Otokiti, B. (2024). Adaptiveness of MSMEs during times of environmental disruption: Exploratory study of capabilities-based insights from Nigeria. In A. S. Ibidunni, O. M. Ogundana, & M. A. Olokundun (Eds.), Innovation, entrepreneurship and the informal economy in sub–Saharan Africa (pp. 353–375). Springer Nature. [Google Scholar] [CrossRef]
  25. International Labour Office (Ed.). (2013). Transitioning from the informal to the formal economy. ILO. [Google Scholar]
  26. K, A., Krishnamoorthy, A., & Shobana, P. (2025). Fostering the future: Agripreneurship intentions among Indian agricultural students. Heliyon, 11(3), e42163. [Google Scholar] [CrossRef]
  27. Karami, S., Ghahremani, M., Parra-Martinez, A., & Gentry, M. (2020). A polyhedron model of wisdom: A systematic review of the wisdom studies in psychology, management and leadership, and education. Roeper Review, 42, 241. [Google Scholar] [CrossRef]
  28. Klein, A. (2025). Team structural control and team resilience: An empirical study of creative project-based teams. Journal of Business Research, 186, 115002. [Google Scholar] [CrossRef]
  29. Kumar, A. (2012). Entrepreneurship: Creating and leading an entrepreneurial organization. Pearson Education India. Available online: https://books.google.co.za/books?id=14CZlT5Nep8C (accessed on 1 November 2025).
  30. Laing, E., van Stel, A., & Storey, D. J. (2022). Formal and informal entrepreneurship: A cross-country policy perspective. Small Business Economics, 59(3), 807–826. [Google Scholar] [CrossRef]
  31. Li, G., Sun, Q., & Dong, Z. (2025). Factors influencing car owners’ intentions of using shared cars: An extension of the theory of planned behavior in China. Transportation Research Part F: Traffic Psychology and Behaviour, 110, 230–246. [Google Scholar] [CrossRef]
  32. Liñán, F., & Chen, Y. W. (2009). Development and cross-cultural application of a specific instrument to measure entrepreneurial intentions. Entrepreneurship Theory and Practice, 33(3), 593–617. [Google Scholar] [CrossRef]
  33. Maleki, S., Naeimi, A., Bijani, M., & Salahi Moghadam, N. (2025). Comparing predictive power of planned behavior and social cognition theories on students’ pro-environmental behaviors: The case of University of Zanjan, Iran. Journal of Cleaner Production, 486, 144386. [Google Scholar] [CrossRef]
  34. Malhotra, N. K. (2010). Marketing research: An applied orientation (6th ed.). Pearson Prentice Hall. [Google Scholar]
  35. Megaladevi, P., Malini, D. H., Sampath Nagi, M., Senthil Kumar, S. A., & Muthukrishnan, B. (2024). Entrepreneurial intentions among the agricultural graduates in rural location. In Organization, purpose and values: Integrating diversity, equity, and inclusion (pp. 456–468). Routledge. [Google Scholar] [CrossRef]
  36. Netemeyer, R. G., Bearden, W. O., & Sharma, S. (2003). Scaling procedures: Issues and applications. Sage Publications. [Google Scholar] [CrossRef]
  37. Omri, A. (2020). Formal versus informal entrepreneurship in emerging economies: The roles of governance and the financial sector. Journal of Business Research, 108, 277–290. [Google Scholar] [CrossRef]
  38. Razi-ur-Rahim, M., Uddin, F., Dwivedi, P., & Pandey, D. K. (2024). Entrepreneurial intentions among polytechnic students in India: Examining the theory of planned behaviour using PLS-SEM. The International Journal of Management Education, 22(3), 101020. [Google Scholar] [CrossRef]
  39. Ringle, C. M., Wende, S., & Becker, J.-M. (2015). SmartPLS 3 [Computer software]. SmartPLS. Available online: https://www.smartpls.com (accessed on 1 November 2025).
  40. Schneider, F., & Williams, C. (2013). The shadow economy. The Institute of Economic Affairs. [Google Scholar]
  41. Sepahvand, M. H., & Shahbazian, R. (2021). Intergenerational transmission of risk attitudes in Burkina Faso. Empirical Economics, 61(1), 503–527. [Google Scholar] [CrossRef]
  42. Shah, I., Amjed, S., & Jaboob, S. (2020). The moderating role of entrepreneurship education in shaping entrepreneurial intentions. Journal of Economic Structures, 9, 19. [Google Scholar] [CrossRef]
  43. Siragusa, L., & Dixon, K. C. (2009). Theory of planned behaviour and higher education students’ attitudes towards ICT-based learning interactions. In Same places, different spaces. Proceedings ascilite Auckland 2009. The University of Auckland, Auckland University of Technology, and Australasian Society for Computers in Learning in Tertiary Education. Available online: http://www.ascilite.org/conferences/auckland09/procs/siragusa.pdf (accessed on 1 November 2025).
  44. Smith, J. (2020). Social media as an awareness tool in consumer decision-making. Digital Media Journal, 25, 189–203. [Google Scholar]
  45. Sun, Y., Liu, D., Chen, S., Wu, X., Shen, X., & Zhang, Z. (2017). Understanding users’ switching behavior of mobile instant messaging applications: An empirical study from the perspective of push-pull-mooring framework. Computers in Human Behavior, 73, 727–738. [Google Scholar] [CrossRef]
  46. Suwanan, A. F., & Allya, H. R. (2023). Investigating the factors and behaviors influencing entrepreneurial intention in agricultural sectors among Indonesian Millennials. IOP Conference Series Earth and Environmental Science, 1246(1), 012037. [Google Scholar] [CrossRef]
  47. Tung, D. T., Nguyen, P., Thi, N., Shyue Chuan, D. C., & Nguyen, H. (2020). Enterprise development from students: The case of universities in Vietnam and the Philippines. The International Journal of Management Education, 18, 100333. [Google Scholar] [CrossRef]
  48. Williams, C. C., & Nadin, S. (2010). Entrepreneurship and the informal economy: An overview. Journal of Developmental Entrepreneurship, 15(4), 361–378. [Google Scholar] [CrossRef]
  49. Williams, C. C., & Shahid, M. S. (2016). Informal entrepreneurship and institutional theory: Explaining the varying degrees of (in)formalization of entrepreneurs in Pakistan. Entrepreneurship & Regional Development, 28(1–2), 1–25. [Google Scholar]
Figure 1. Research Model depicting the mediating role of Behavioral Control between Economic Motivation and Formalization Intention, based on the Theory of Planned Behavior. Source: Author’s own study.
Figure 1. Research Model depicting the mediating role of Behavioral Control between Economic Motivation and Formalization Intention, based on the Theory of Planned Behavior. Source: Author’s own study.
Admsci 15 00451 g001
Figure 2. Adopted Model of Theory of Planned Behavior. Source: Siragusa and Dixon (2009).
Figure 2. Adopted Model of Theory of Planned Behavior. Source: Siragusa and Dixon (2009).
Admsci 15 00451 g002
Figure 3. Structural equation model for the complete sample. Source: PLS-SEM 4 Generated Output (Own Work).
Figure 3. Structural equation model for the complete sample. Source: PLS-SEM 4 Generated Output (Own Work).
Admsci 15 00451 g003
Table 1. Reliability and Validity metrics for the measurement model.
Table 1. Reliability and Validity metrics for the measurement model.
Constructs and Indicatorsλ∝∝CR (rho_a)CR (rho_c)AVE
BC: Behavioral Control 0.8980.9020.9290.767
BC1: Entrepreneurial growth ambition0.906
BC2: Elevating professional identity0.910
BC3: Liberation through entrepreneurship0.875
BC4: Favorable business climate0.810
EM: Economic Motivation 0.8290.8540.8720.497
Em1: Profiting through informality0.543
Em2: Family-focused income0.555
Em3: Informality boosts livelihood0.749
Em4: Shared success through affiliation0.772
Em5: Shared survival knowledge0.738
Em6: Strengthening financial position0.771
Em7: Cost-effective competitiveness0.762
FI: Future Intention 0.8150.8330.8900.730
FI1: Formal business aspirations0.886
FI2: Ten-year formal business vision 0.776
FI3: Dream of formal entrepreneurship0.897
Note: λ = loading; ∝∝ = Cronbach’s Alpha; CR = Composite Reliability; AVE = Average Variance Extracted. Source: PLS-SEM 4 Generated Output (Own Work).
Table 2. Fornell–Larcker criterion and heterotrait–monotrait ratio (HTMT)—Matrix.
Table 2. Fornell–Larcker criterion and heterotrait–monotrait ratio (HTMT)—Matrix.
BCEMFI
Fornell-Larcker criterionBC0.876
EM0.3400.705
FI0.6520.2060.855
Heterotrait–monotrait ratio (HTMT)—MatrixBC0.081
EM0.1090.380
FI0.0310.7560.247
Source: PLS-SEM 4 Generated Output (Own Work).
Table 3. Model Fit: Fit Summary.
Table 3. Model Fit: Fit Summary.
Saturated ModelEstimated Model
SRMR0.0580.060
d_ULS0.5130.555
d_G0.1950.191
Chi-square634.323612.617
NFI0.8380.843
Source: PLS-SEM 4 Generated Output (Own Work).
Table 4. Regression weights and statistical significance p-value for the structural models in the complete sample.
Table 4. Regression weights and statistical significance p-value for the structural models in the complete sample.
Original Sample (O)Sample Mean (M)Standard Deviation T Statisticsp Values
BA → FI0.0320.0280.0330.9640.000
BA × BC → FI0.0350.0390.0420.8380.000
BA × BSR → FI−0.017−0.0190.0310.5500.000
BA × BSR × EM → FI−0.034−0.0320.0430.7810.000
BA × EM → FI−0.076−0.0750.0391.9560.000
BC → FI0.6330.6300.04215.0750.000
BSR → FI−0.005−0.0040.0330.1420.000
BSR × BC → FI0.0430.0410.0470.9060.000
BSR × EM → FI−0.020−0.0230.0430.4760.000
EM → BC0.3400.3440.0477.2850.000
EM → FI−0.004−0.0010.0440.0910.000
EQ → FI0.0120.0130.0360.3180.000
EQ × BC → FI0.0600.0630.0491.2440.000
EQ × EM → FI−0.013−0.0180.0400.3320.000
Source: PLS-SEM 4 Generated Output (Own Work).
Table 5. Structural Model Outcome and Test of Hypotheses.
Table 5. Structural Model Outcome and Test of Hypotheses.
HypothesisPath CoefficientExpanded Path Relationshipβp-ValueResult
H1EM → FIEconomic Motivation → Future Intention−0.0040.000Rejected
H2EM → BCEconomic Motivation → Behavioral Control0.3400.000Accepted
H3BC → FIBehavioral Control → Future Intention0.6330.000Accepted
H4EM → BC → FIEconomic Motivation → Behavioral Control → Future Intention0.2150.000Accepted
H5Moderating Effects of Personal Characteristics
H5H5aEQ × BC → FIEducation × Behavioral Control → Future Intention0.0120.750Rejected
H5bEQ × EM → FIEducation × Economic Motivation → Future Intention−0.0050.887Rejected
H5cBSR × BC → FIBusiness Setup Reason × Behavioral Control → Future Intention0.0320.335Rejected
H5dBSR × EM → FIBusiness Setup Reason × Economic Motivation → Future Intention−0.0200.000Rejected
H5eBA × EM → FIBusiness Age × Economic Motivation → Future Intention−0.0760.000Rejected
H5fBA × BSR → FIBusiness Age × Business Setup Reason → Future Intention−0.0170.000Rejected
H5gBA × BC → FIBusiness Age × Behavioral Control → Future Intention0.0350.210Rejected
H5hBA × BSR × EM → FIBusiness Age × Business Setup Reason × Economic Motivation → Future Intention−0.0340.000Rejected
Note: The significance of the direct, indirect, and moderating effects was assessed using a bootstrapping procedure with 5000 subsamples. p-value ≤ 0.005. Criterion: β ≥ 0.20; (Hair et al., 2021; Ringle et al., 2015). Source: Own Compilation.
Disclaimer/Publisher’s Note: The statements, opinions and data contained in all publications are solely those of the individual author(s) and contributor(s) and not of MDPI and/or the editor(s). MDPI and/or the editor(s) disclaim responsibility for any injury to people or property resulting from any ideas, methods, instructions or products referred to in the content.

Share and Cite

MDPI and ACS Style

Ayeni, A.A.W. From Informality to Formality: The Interplay of Economic Motivation, Future Intention, and Behavioral Control in Entrepreneurial Transitioning. Adm. Sci. 2025, 15, 451. https://doi.org/10.3390/admsci15110451

AMA Style

Ayeni AAW. From Informality to Formality: The Interplay of Economic Motivation, Future Intention, and Behavioral Control in Entrepreneurial Transitioning. Administrative Sciences. 2025; 15(11):451. https://doi.org/10.3390/admsci15110451

Chicago/Turabian Style

Ayeni, Adebanji Adejuwon William. 2025. "From Informality to Formality: The Interplay of Economic Motivation, Future Intention, and Behavioral Control in Entrepreneurial Transitioning" Administrative Sciences 15, no. 11: 451. https://doi.org/10.3390/admsci15110451

APA Style

Ayeni, A. A. W. (2025). From Informality to Formality: The Interplay of Economic Motivation, Future Intention, and Behavioral Control in Entrepreneurial Transitioning. Administrative Sciences, 15(11), 451. https://doi.org/10.3390/admsci15110451

Note that from the first issue of 2016, this journal uses article numbers instead of page numbers. See further details here.

Article Metrics

Back to TopTop