Next Issue
Volume 14, October-2
Previous Issue
Volume 14, September-2
 
 
cells-logo

Journal Browser

Journal Browser

Cells, Volume 14, Issue 19 (October-1 2025) – 90 articles

Cover Story (view full-size image): Chlamydia pneumoniae causes widespread respiratory infections, where neutrophils control bacteria but can also worsen inflammation. Neutrophils produce IL-10, a regulatory cytokine, but how this occurs in bacterial pneumonia is unclear. ER stress, caused by ROS or calcium imbalance, activates the UPR via IRE1α, PERK, and ATF6, affecting immune responses. In neutrophils, ER stress supports host defense but its role in IL-10 production during infection is unknown. TLR2 recognizes C. pneumoniae, with mitochondrial ROS and ER stress regulating immunity; their interaction is uncertain. Using mouse models and in vitro tests, we find a TLR2-dependent mitochondrial ROS–ER stress–IRE1α pathway crucial for neutrophil IL-10, balancing antimicrobial action and lung injury, suggesting therapy potential for respiratory infections. View this paper
  • Issues are regarded as officially published after their release is announced to the table of contents alert mailing list.
  • You may sign up for e-mail alerts to receive table of contents of newly released issues.
  • PDF is the official format for papers published in both, html and pdf forms. To view the papers in pdf format, click on the "PDF Full-text" link, and use the free Adobe Reader to open them.
Order results
Result details
Section
Select all
Export citation of selected articles as:
19 pages, 7178 KB  
Article
Pvalb8, a Type of Oncomodulin, Regulates Neuromast Development and Auditory Function in Zebrafish
by Guiyi Zhang, Qianqian Li, Ying Xu, Hanmeng Zhao, Chao Yang, Dong Liu and Jie Gong
Cells 2025, 14(19), 1572; https://doi.org/10.3390/cells14191572 - 9 Oct 2025
Viewed by 1039
Abstract
Congenital hearing loss, frequently resulting from defective hair cells, remains poorly understood due to the incomplete identification of key pathogenic genes. Oncomodulin (OCM) is a kind of calcium-binding protein (CaBP) that regulates diverse cellular processes and is thought to play crucial roles in [...] Read more.
Congenital hearing loss, frequently resulting from defective hair cells, remains poorly understood due to the incomplete identification of key pathogenic genes. Oncomodulin (OCM) is a kind of calcium-binding protein (CaBP) that regulates diverse cellular processes and is thought to play crucial roles in auditory function. In teleost fish, parvalbumin 8 (pvalb8) and parvalbumin 9 (pvalb9) belong to the oncomodulin lineage and are highly expressed in hair cells. In this study, we first reported the oncomodulin lineage function in fish and identified pvalb8 as an essential regulator of hair cell development. Single-cell RNA sequencing (scRNA-seq) and whole-mount in situ hybridization (WISH) revealed that pvalb8 is highly and specifically expressed in supporting cells and hair cells. Functional loss of pvalb8, achieved via CRISPR/Cas9 knockout or morpholino knockdown, resulted in reduced neuromast size and a significant decrease in neuromast hair cell number, leading to auditory behavioral deficits. In addition, pvalb9 mutants exhibited hair cell defects similar to those observed in pvalb8 mutants, including a significant reduction in hair cell number. Moreover, pvalb8 loss strongly inhibited the proliferation of supporting cells, which likely accounts for the reduced number of differentiated hair cells. The expression levels of Wnt target genes, axin2, ccnd1, and myca, were all significantly reduced in pvalb8 mutants compared to control zebrafish, while activation of the Wnt signaling pathway rescued the hair cell loss observed in pvalb8 mutants, indicating that pvalb8 promotes hair cell development via Wnt-dependent proliferative signaling. These findings highlight pvalb8 as a critical factor in the regulation of auditory hair cell formation and function in zebrafish, offering new insights into the role of oncomodulin lineage in sensory cell development. Full article
Show Figures

Figure 1

17 pages, 2580 KB  
Article
Galectin-3 Mediated Endocytosis of the Orphan G-Protein-Coupled Receptor GPRC5A
by Abdeldjalil Boucheham, Jorge Mallor Franco, Séverine Bär, Ewan MacDonald, Solène Zuttion, Lana Blagec, Bruno Rinaldi, Johana Chicher, Laurianne Kuhn, Philippe Hammann, Christian Wunder, Ludger Johannes, Hocine Rechreche and Sylvie Friant
Cells 2025, 14(19), 1571; https://doi.org/10.3390/cells14191571 - 9 Oct 2025
Cited by 1 | Viewed by 1941
Abstract
Galectins, a family of glycan-binding proteins, play crucial roles in various cellular functions, acting at both intracellular and extracellular levels. Among them, Galectin-3 (Gal-3) stands out as a unique member, possessing an intrinsically unstructured N-terminal oligomerization domain and a canonical carbohydrate-recognition domain (CRD). [...] Read more.
Galectins, a family of glycan-binding proteins, play crucial roles in various cellular functions, acting at both intracellular and extracellular levels. Among them, Galectin-3 (Gal-3) stands out as a unique member, possessing an intrinsically unstructured N-terminal oligomerization domain and a canonical carbohydrate-recognition domain (CRD). Gal-3 binding to glycosylated plasma membrane cargo leads to its oligomerization and membrane bending, ultimately resulting in the formation of endocytic invaginations. An interactomic assay using proteomic analysis of endogenous Gal-3 immunoprecipitates identified the orphan G protein-coupled receptor GPRC5A as a novel binding partner of Gal-3. GPRC5A, also known as Retinoic Acid-Induced protein 3 (RAI3), is transcriptionally induced by retinoic acid. Our results further demonstrate that extracellular recombinant Gal-3 stimulates GPRC5A internalization. In SW480 colorectal cancer cells, glycosylated GPRC5A interacts with Gal-3. Interestingly, while GPRC5A expression was upregulated by the addition of all-trans retinoic acid (ATRA), its endogenous internalization in SW480 cells was specifically triggered by extracellular Gal-3, but not by ATRA. This study provides new insights into the endocytic mechanisms of GPRC5A, for which no specific ligand has been identified to date. Further research may uncover additional Gal-3-mediated functions in GPRC5A cellular signaling and contribute to the development of innovative therapeutic strategies. Full article
Show Figures

Graphical abstract

18 pages, 3480 KB  
Article
Expression of Genes Encoding Receptors for Classical Neurotransmitters, Neuropeptides and Hormones in the Substantia Nigra, Especially in Dopaminergic Neurons, in Intact Mice and Mouse Models of Parkinson’s Disease
by Dmitry Troshev, Ekaterina Pavlova, Vsevolod Bogdanov and Michael Ugrumov
Cells 2025, 14(19), 1570; https://doi.org/10.3390/cells14191570 - 9 Oct 2025
Viewed by 1461
Abstract
Parkinson’s disease (PD) is characterized by degeneration of nigrostriatal dopaminergic neurons (DNs) and movement disorders. Low efficiency of pharmacotherapy requires improvement, e.g., using receptor agonists or antagonists as drugs. Our work aims to initiate these developments by studying the expression levels of genes [...] Read more.
Parkinson’s disease (PD) is characterized by degeneration of nigrostriatal dopaminergic neurons (DNs) and movement disorders. Low efficiency of pharmacotherapy requires improvement, e.g., using receptor agonists or antagonists as drugs. Our work aims to initiate these developments by studying the expression levels of genes encoding neurotransmitters, neuropeptides and hormone receptors in substantia nigra pars compacta (SNpc) cells and in isolated DNs in intact mice, and changes in expression of these genes in MPTP mouse models of PD at preclinical and clinical stages. Expression of all 12 studied genes was detected in the SNpc and only 10 in DNs—Cckar and Glp1r were undetectable. In intact mice, the expression of Drd2, Grin2b, Grm1 and Ntsr2 predominates in SNpc tissue, whereas that of Gria2, Chrnb2, Gper1, Igf1r is higher in DNs. In PD models, change in receptor gene expression was detected in DNs but not in SNpc tissue. In the preclinical PD, Drd2 expression increased and Gria2 decreased, whereas in a clinical model, Drd2, Grm1, Ntsr2 expression decreased. Thus, the above genes are expressed in DNs and other cells of SNpc; expression of some genes changes in PD models, which opens up prospects for development of therapy using receptor agonists and antagonists. Full article
Show Figures

Figure 1

19 pages, 6916 KB  
Article
Short-Term Cryopreservation Preserved the Function of MSCs from Bone Marrow Aspirate Concentrate
by Jacob Singer, Haruki Nishimura, Zuokui Xiao, Xueqin Gao, Noah Knezic, Laura Chubb, Jonathan E. Layne, Ping Guo, Aiping Lu and Johnny Huard
Cells 2025, 14(19), 1569; https://doi.org/10.3390/cells14191569 - 9 Oct 2025
Cited by 1 | Viewed by 1678
Abstract
Bone marrow aspirate concentrate (BMAC) is increasingly recognized as a valuable orthobiologic, offering promising outcomes in reducing inflammation, alleviating pain for patients with osteoarthritis (OA) and various musculoskeletal conditions. However, BMAC contains a very low percentage of mesenchymal stem cells (MSCs), and multiple [...] Read more.
Bone marrow aspirate concentrate (BMAC) is increasingly recognized as a valuable orthobiologic, offering promising outcomes in reducing inflammation, alleviating pain for patients with osteoarthritis (OA) and various musculoskeletal conditions. However, BMAC contains a very low percentage of mesenchymal stem cells (MSCs), and multiple injections are often required with multiple harvests, which can lead to scarring at the extraction site and patient discomfort. This study aimed to determine whether freezing BMAC affects the function of MSCs in vitro and their capacity to repair articular cartilage in vivo using an OA rat model. BMAC was obtained from patients undergoing BMAC treatment. The in vitro results showed that the proliferation and multilineage differentiation of MSCs remained similar after being frozen for 4 weeks at −80 °C. In vivo, both fresh and frozen BMAC demonstrated significantly improved ICRS histology score of tibial plateau cartilage compared to the PBS control. No significant difference was found between fresh and frozen BMAC treatment groups. Our results suggest that the freezing process does not negatively affect the function of MSCs from BMAC for cartilage repair. These findings support the potential future applications of a single harvest with BMAC storage for multiple injections, thereby enhancing the tissue repair capabilities of BMAC. Full article
(This article belongs to the Special Issue Stem Cells and Beyond: Innovations in Tissue Repair and Regeneration)
Show Figures

Graphical abstract

20 pages, 936 KB  
Article
Serum Interleukin-6 in Systemic Lupus Erythematosus: Insights into Immune Dysregulation, Disease Activity, and Clinical Manifestations
by Patricia Richter, Ciprian Rezus, Alexandra Maria Burlui, Thomas Gabriel Schreiner and Elena Rezus
Cells 2025, 14(19), 1568; https://doi.org/10.3390/cells14191568 - 9 Oct 2025
Cited by 3 | Viewed by 2277
Abstract
Background: Interleukin-6 (IL-6) is a multifunctional cytokine implicated in various inflammatory and immune-mediated processes. Its involvement in systemic lupus erythematosus (SLE) has been increasingly investigated, particularly related to disease activity and tissue damage. This study aimed to quantify serum IL-6 levels in patients [...] Read more.
Background: Interleukin-6 (IL-6) is a multifunctional cytokine implicated in various inflammatory and immune-mediated processes. Its involvement in systemic lupus erythematosus (SLE) has been increasingly investigated, particularly related to disease activity and tissue damage. This study aimed to quantify serum IL-6 levels in patients with SLE and assess their associations with clinical manifestations and laboratory parameters. Methods: A total of 88 patients diagnosed with SLE and 87 matched healthy controls were included. Serum IL-6 concentrations were measured by ELISA. Clinical data, SLEDAI scores, organ involvement, inflammatory markers, and autoantibody profiles were recorded. The statistical analysis involved non-parametric testing, correlation analysis, and linear regression. Results: IL-6 concentrations were higher in SLE patients than in controls (7.46 ± 6.73 vs. 5.30 ± 10.89 pg/mL). Significantly increased IL-6 levels were observed in patients with active disease (SLEDAI ≥ 6; p = 0.025) and renal (p = 0.001) involvement. Positive correlations were identified between IL-6 and ESR, creatinine, ANA, and specific autoantibodies (anti-dsDNA, SSA, and SSB). IL-6 also correlated with IL-10 (p = 0.010) but showed no significant association with IL-17A, TNF-α, CRP, or complement levels. Conclusions: Elevated IL-6 levels are associated with greater disease activity and specific organ involvement in SLE. These findings highlight IL-6 as a measurable indicator of immunological and clinical disease expression, supporting its relevance in disease monitoring. Full article
(This article belongs to the Special Issue Soluble Interleukin-6 Receptor (sIL-6R): Role in Health and Disease)
Show Figures

Figure 1

18 pages, 1458 KB  
Article
Type 2 Diabetes Mellitus Impairs the Reverse Transendothelial Migration Capacity (rTEM) of Inflammatory CD14+CD16 Monocytes: Novel Mechanism for Enhanced Subendothelial Monocyte Accumulation in Diabetes
by Dilvin Semo, Adama Sidibé, Kallipatti Sanjith Shanmuganathan, Nicolle Müller, Ulrich A. Müller, Beat A. Imhof, Rinesh Godfrey and Johannes Waltenberger
Cells 2025, 14(19), 1567; https://doi.org/10.3390/cells14191567 - 9 Oct 2025
Cited by 1 | Viewed by 1301
Abstract
Background: Type 2 diabetes mellitus (DM) is a major cardiovascular risk factor that induces monocyte dysfunction and contributes to their accumulation in atherosclerotic lesions. Monocyte recruitment and accumulation in the tissues contribute to chronic inflammation and are essential to the pathobiology of diabetes-induced [...] Read more.
Background: Type 2 diabetes mellitus (DM) is a major cardiovascular risk factor that induces monocyte dysfunction and contributes to their accumulation in atherosclerotic lesions. Monocyte recruitment and accumulation in the tissues contribute to chronic inflammation and are essential to the pathobiology of diabetes-induced atherosclerosis. However, the mechanisms that drive the accumulation of monocytes in the diabetic environment are not clearly understood. Methods: Primary monocytes from type 2 (T2) DM and non-T2DM individuals were isolated using magnet-assisted cell sorting. To examine the influence of a diabetic milieu on monocyte function, monocytes from T2DM patients, db/db mice, or human monocytes subjected to hyperglycaemia were analysed for their responses to pro-atherogenic cytokines using Boyden chamber assays. Furthermore, the interactions of non-diabetic and diabetic monocytes with TNFα-inflamed endothelium were studied using live-cell imaging under physiological flow conditions. RT-qPCR and FACS were used to study the expression of relevant molecules involved in monocyte-endothelium interaction. Results: CD14+CD16 monocytes isolated from T2DM patients or monocytes exposed to hyperglycaemic conditions showed reduced chemotactic responses towards atherosclerosis-promoting cytokines, CCL2 and CX3CL1, indicating monocyte dysfunction. Under flow conditions, the transendothelial migration (TEM) capacity of T2DM monocytes was significantly reduced. Even though these monocytes adhered to the endothelial monolayer, only a few transmigrated. Interestingly, the T2DM monocytes and monocytes exposed to hyperglycaemic conditions accumulated in the ablumen following transendothelial migration. The time period in the ablumen of T2DM cells was prolonged, as there was a significant impairment of the reverse transendothelial migration (rTEM). Mechanistically, the T2DM milieu specifically induced the activation of monocyte integrins, Macrophage-1 antigen (Mac-1; integrin αMβ2 consisting of CD11b and CD18), and Lymphocyte function-associated antigen 1 (LFA-1; αLβ2 consisting of CD11a and CD18). Furthermore, elevated levels of CD18 transcripts were detected in T2DM monocytes. Junctional Adhesion Molecule 3 (JAM-3)–MAC-1 interactions are known to impede rTEM and T2DM milieu-potentiated JAM-3 expression in human coronary artery endothelial cells (HCAEC). Finally, the overexpression of JAM-3 on HCAEC was sufficient to completely recapitulate the impaired rTEM phenotype. Conclusions: Our results revealed for the first time that the enhanced T2DM monocyte accumulation in the ablumen is not secondary to the elevated transmigration through the endothelium. Instead, the accumulation of monocytes is due to the direct consequence of a dysfunctional rTEM, potentially due to enhanced JAM3-MAC1 engagement. Our results highlight the importance of restoring the rTEM capacity of monocytes to reduce monocyte accumulation-dependent inflammation induction and atherogenesis in the T2DM environment. Full article
(This article belongs to the Special Issue Novel Insight into Endothelial Function and Atherosclerosis)
Show Figures

Figure 1

25 pages, 4228 KB  
Article
The GR-LEDGF/p75-HSP27 Axis Contributes to Cross-Resistance Between Enzalutamide and Docetaxel in Prostate Cancer
by Pedro T. Ochoa, Evelyn S. Sanchez-Hernandez, Alfonso M. Duran, Kai Wen Cheng, Joel Philip, Tise Suzuki, Julia J. Unternaehrer, Julie Dutil, Bhaskar Das, Rituparna Ganguly, Yasmine Baca, David de Semir, Charles Wang, Isaac Kremsky and Carlos A. Casiano
Cells 2025, 14(19), 1566; https://doi.org/10.3390/cells14191566 - 9 Oct 2025
Cited by 1 | Viewed by 1663
Abstract
An emerging challenge in prostate cancer (PCa) treatment is the development of drug cross-resistance, wherein resistance to enzalutamide (ENZ), an androgen receptor signaling inhibitor (ARSI), also confers resistance to subsequent ARSI and docetaxel (DTX) treatments. The mechanisms underlying this drug cross-resistance remain unclear. [...] Read more.
An emerging challenge in prostate cancer (PCa) treatment is the development of drug cross-resistance, wherein resistance to enzalutamide (ENZ), an androgen receptor signaling inhibitor (ARSI), also confers resistance to subsequent ARSI and docetaxel (DTX) treatments. The mechanisms underlying this drug cross-resistance remain unclear. Through RNA sequencing, we identified 93 overlapping differentially expressed genes (DEGs) in ENZ- and DTX-resistant PCa cells. Among the DEGs, HSPB1, which encodes heat shock protein 27 (HSP27), emerged as a key gene of interest. HSP27 is a known target of lens epithelium-derived growth factor p75 (LEDGF/p75), a transcription coactivator regulated by glucocorticoid receptor (GR). Both GR and LEDGF/p75 are overexpressed in advanced PCa and promote drug resistance. HSP27 was overexpressed in ENZ and DTX cross-resistant PCa cell lines and its expression was decreased upon GR or LEDGF/p75 silencing. ChIP sequencing confirmed GR binding at the HSPB1 promoter. Pharmacological targeting of HSP27 in drug-resistant cells reduced proliferation, clonogenicity, and tumorsphere formation, and restored sensitivity to ENZ and DTX. Notably, high transcript expression of a GR-LEDGF/p75-HSP27 gene panel correlated with worse overall survival in PCa patients (n = 4259). These findings identified this axis as a driver of PCa drug cross-resistance and promising therapeutic target for overcoming treatment failure. Full article
Show Figures

Graphical abstract

18 pages, 3028 KB  
Article
Dual Targeting of Smoothened, a Key Regulator in the Hedgehog Pathway, and BCR-ABL1 Effectively Eradicates Drug-Insensitive Stem/Progenitor Cells in Chronic Myeloid Leukemia
by Kelly A. Turner, Min Chen, Katharina Rothe, Donna L. Forrest and Xiaoyan Jiang
Cells 2025, 14(19), 1565; https://doi.org/10.3390/cells14191565 - 9 Oct 2025
Cited by 1 | Viewed by 1042
Abstract
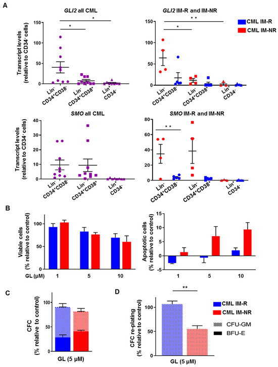
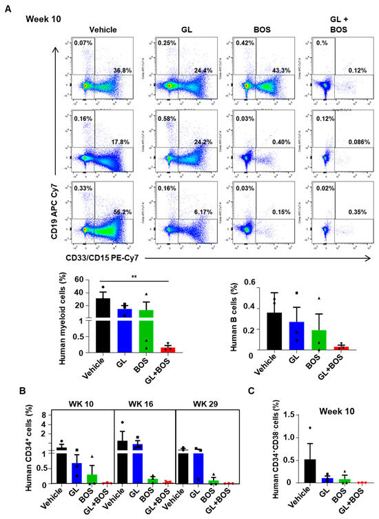
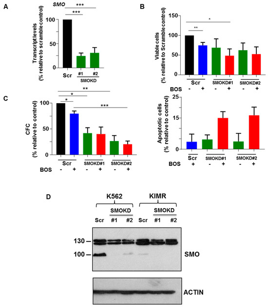
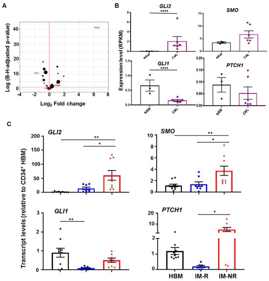
Overcoming drug resistance and targeting cancer stem cells remain challenges for curative cancer treatment. In particular, patients with chronic myeloid leukemia (CML) often require lifelong therapy with ABL1 tyrosine kinase inhibitors (TKIs), partly due to a persistent population of TKI-resistant leukemic stem cells [...] Read more.
Overcoming drug resistance and targeting cancer stem cells remain challenges for curative cancer treatment. In particular, patients with chronic myeloid leukemia (CML) often require lifelong therapy with ABL1 tyrosine kinase inhibitors (TKIs), partly due to a persistent population of TKI-resistant leukemic stem cells (LSCs). Therefore, identifying specific pathways crucial for LSC maintenance is necessary. The Hedgehog (HH) pathway, especially the protein Smoothened (SMO), has been found to be essential for CML LSCs, but its role in TKI resistance is still largely unknown. We have now demonstrated that the expression of HH pathway genes SMO and GLI2 is increased in CD34+ CML stem/progenitor cells compared to healthy counterparts, and is higher in TKI-nonresponders than in responders by transcriptome profiling and qRT-PCR analysis. Interestingly, they are most highly expressed in LSCs compared to progenitors and mature cells in TKI-nonresponders. Inhibition of SMO through genetic knockdown or with a potent, selective SMO inhibitor, Glasdegib, reduces the survival of cells from nonresponder patients. Notably, SMO inhibition also sensitizes TKI-nonresponder stem/progenitor cells to Bostutinib, a second-generation TKI, both in vitro and in a patient-derived xenotransplantation (PDX) model. These findings present a promising therapeutic target and a model for curative combination therapies in stem-cell-driven cancers. Full article
(This article belongs to the Collection Cancer Stem Cells and Drug Resistance)
Show Figures

Graphical abstract

2 pages, 454 KB  
Correction
Correction: Li et al. Age-Associated Differences in Recovery from Exercise-Induced Muscle Damage. Cells 2024, 13, 255
by Donna Ching Wah Li, Stefan Rudloff, Henning Tim Langer, Kristina Norman and Catrin Herpich
Cells 2025, 14(19), 1564; https://doi.org/10.3390/cells14191564 - 9 Oct 2025
Viewed by 675
Abstract
In the original publication [...] Full article
Show Figures

Figure 1

27 pages, 7998 KB  
Article
Tert-Butyl Hydroperoxide in Human Adult Mesenchymal Stem Cells Isolated from Dermis: A Stress-Induced Premature Senescence Model
by Luca Pampanella, Giovannamaria Petrocelli, Provvidenza Maria Abruzzo, Riccardo Tassinari, Beatrice Bassoli, Rossella Sgarzani, Margherita Maioli, Carlo Ventura, Silvia Canaider and Federica Facchin
Cells 2025, 14(19), 1563; https://doi.org/10.3390/cells14191563 - 8 Oct 2025
Cited by 2 | Viewed by 1609
Abstract
Stem cell (SC)-based therapy exploits the ability of cells to migrate to damaged tissues and repair them. In this context, there is a strong interest in the use of mesenchymal stem cells (MSCs), multipotent SCs that are easy to obtain and are able [...] Read more.
Stem cell (SC)-based therapy exploits the ability of cells to migrate to damaged tissues and repair them. In this context, there is a strong interest in the use of mesenchymal stem cells (MSCs), multipotent SCs that are easy to obtain and are able to differentiate into various cell lineages. However, MSCs undergo cellular senescence during in vitro expansion, and may also become senescent in vivo, influenced by multiple molecular, cellular, and environmental interactions. Therefore, the development of in vitro cell models is crucial to study the mechanisms underlying senescence in MSCs. This study aimed to investigate the effects of tert-butyl hydroperoxide (t-BHP) as a senescence inducer in human dermal MSCs (hDMSCs), a promising tool for tissue repair. t-BHP induced a pro-senescent effect on hDMSCs greater than hydrogen peroxide (H2O2), as evidenced by ROS production, DNA damage, cell cycle arrest, inhibition of cell proliferation, changes in cellular and nuclear morphology, and cytoskeletal reorganization, as well as the increase in other senescence markers, including senescence-associated β-galactosidase (SA-β-Gal)-positive cells, and senescence-associated secretory phenotype (SASP). These results indicate that t-BHP could be a promising compound for inducing stress-induced premature senescence (SIPS) in hDMSCs, providing a valuable tool to investigate this process and evaluate the efficacy of senolytic compounds. Full article
Show Figures

Graphical abstract

27 pages, 2444 KB  
Review
The Role of Neutrophil Extracellular Networks in Cardiovascular Pathology
by Zofia Szymańska, Antoni Staniewski, Michał Karpiński, Katarzyna Zalewska, Oliwia Kalus, Zofia Gramala, Joanna Maćkowiak, Sebastian Mertowski, Krzysztof J. Filipiak, Mansur Rahnama-Hezavah, Ewelina Grywalska and Tomasz Urbanowicz
Cells 2025, 14(19), 1562; https://doi.org/10.3390/cells14191562 - 8 Oct 2025
Cited by 4 | Viewed by 2913
Abstract
Cardiovascular diseases (CVDs) are increasingly being defined not only in terms of metabolic or purely vascular disorders, but also as complex immunometabolic disorders. One of the most groundbreaking discoveries in recent years is the role of neutrophil extracellular networks (NETs/NENs) as a key [...] Read more.
Cardiovascular diseases (CVDs) are increasingly being defined not only in terms of metabolic or purely vascular disorders, but also as complex immunometabolic disorders. One of the most groundbreaking discoveries in recent years is the role of neutrophil extracellular networks (NETs/NENs) as a key link between chronic vascular wall inflammation and thrombotic processes. In this article, we present a synthetic overview of the latest data on the biology of NETs/NENs and their impact on the development of atherosclerosis, endothelial dysfunction, and the mechanisms of immunothrombosis. We highlight how these structures contribute to the weakening of atherosclerotic plaque stability, impaired endothelial barrier integrity, platelet activation, and the initiation of the coagulation cascade. We also discuss the modulating role of classic risk factors such as hypertension, dyslipidemia, and exposure to tobacco smoke, which may increase the formation or hinder the elimination of NETs/NENs. We also focus on the practical application of this knowledge: we present biomarkers associated with the presence of NETs/NENs (cfDNA, MPO–DNA complexes, CitH3, NE), which may be useful in diagnostics and risk stratification, and we discuss innovative therapeutic strategies. In addition to classic methods for indirectly inhibiting NET/NEN formation (antiplatelet, anti-inflammatory, and immunometabolic agents), we present experimental approaches aimed at their neutralization and removal (e.g., DNase I, elastase, and myeloperoxidase inhibitors). We pay particular attention to the context of cardiac and cardiac surgical procedures (Percutaneous Coronary Intervention-PCI, coronary artery bypass grafting-CABG), where rapid NET/NEN bursts can increase the risk of acute thrombotic complications. The overall evidence indicates that NETs/NENs represent an innovative and promising research and therapeutic target, allowing us to view cardiovascular diseases in a new light—as a dynamic interaction of inflammatory, atherosclerotic, and thrombotic processes. This opens up new possibilities in diagnostics, combination treatment and personalisation of therapy, although further research and standardization of detection methods remain necessary. Full article
(This article belongs to the Special Issue Immunoregulation in Cardiovascular Disease)
Show Figures

Figure 1

21 pages, 15960 KB  
Article
Multimodal Exploration Offers Novel Insights into the Transcriptomic and Epigenomic Landscape of the Human Submandibular Glands
by Erich Horeth, Theresa Wrynn, Jason M. Osinski, Alexandra Glathar, Jonathan Bard, Mark S. Burke, Saurin Popat, Thom Loree, Michael Nagai, Robert Phillips, Jose Luis Tapia, Jennifer Frustino, Jill M. Kramer, Satrajit Sinha and Rose-Anne Romano
Cells 2025, 14(19), 1561; https://doi.org/10.3390/cells14191561 - 8 Oct 2025
Cited by 2 | Viewed by 1300
Abstract
The submandibular glands (SMGs), along with the parotid and sublingual glands, generate the majority of saliva and play critical roles in maintaining oral and systemic health. Despite their physiological importance, long-term therapeutic options for salivary gland dysfunction remain limited, highlighting the need for [...] Read more.
The submandibular glands (SMGs), along with the parotid and sublingual glands, generate the majority of saliva and play critical roles in maintaining oral and systemic health. Despite their physiological importance, long-term therapeutic options for salivary gland dysfunction remain limited, highlighting the need for a deeper molecular understanding of SMG biology, particularly in humans. To address this knowledge gap, we have performed transcriptomic- and epigenomic-based analyses and molecular characterization of the human SMG. Our integrated analysis of multiorgan RNA-sequencing datasets has identified an SMG-enriched gene expression signature comprising 289 protein-coding and 75 long non-coding RNA (lncRNA) genes that include both known regulators of salivary gland function and several novel candidates ripe for future exploration. To complement these transcriptomic studies, we have generated chromatin immunoprecipitation sequencing (ChIP-seq) datasets of key histone modifications on human SMGs. Our epigenomic analyses have allowed us to identify genome-wide enhancers and super-enhancers that are likely to drive genes and regulatory pathways that are important in human SMG biology. Finally, comparative analysis with mouse and human SMG and other tissue datasets reveals evolutionary conserved gene and regulatory networks, underscoring fundamental mechanisms of salivary gland biology. Collectively, this study offers a valuable knowledge-based resource that can facilitate targeted research on salivary gland dysfunction in human patients. Full article
Show Figures

Figure 1

13 pages, 1851 KB  
Article
The Protein Tyrosine Phosphatase 1B Modulates the Activation of Yes-Associated Protein and Sensitizes to Cytotoxic Chemotherapy in Preclinical Models of Cholangiocarcinoma
by Ryan D. Watkins, Jennifer L. Tomlinson, EeeLN H. Buckarma, Hendrien Kuipers, Danielle M. Carlson, Nathan W. Werneburg, Daniel R. O’Brien, Chen Wang and Rory L. Smoot
Cells 2025, 14(19), 1560; https://doi.org/10.3390/cells14191560 - 8 Oct 2025
Viewed by 1040
Abstract
Lacking effective therapeutics, cholangiocarcinoma (CCA) remains a deadly malignancy of the biliary tract. The Hippo pathway effector protein Yes-associated protein (YAP) is implicated in CCA pathogenesis and chemotherapeutic resistance; however, the oncogenic mechanisms underlying YAP regulation remain incompletely understood. An enhanced understanding of [...] Read more.
Lacking effective therapeutics, cholangiocarcinoma (CCA) remains a deadly malignancy of the biliary tract. The Hippo pathway effector protein Yes-associated protein (YAP) is implicated in CCA pathogenesis and chemotherapeutic resistance; however, the oncogenic mechanisms underlying YAP regulation remain incompletely understood. An enhanced understanding of YAP and its role in CCA may uncover novel therapeutic targets and better define resistance pathways. Human CCA cells and murine syngeneic CCA models were utilized to explore the molecular relationship of YAP and protein tyrosine phosphatase 1B (PTP1B). Previous work in CCA has demonstrated that YAP interacts with multiple protein tyrosine phosphatases, including SHP2 and PTP1B. We observed that PTP1B pharmacologic inhibition was associated with increased cell proliferation and YAP target gene expression, while genetically enforced overexpression of PTP1B was associated with a decrease in YAP activation. Treatment of CCA cells in vitro and syngeneic, orthotopically implanted CCA murine tumors in vivo with standard cytotoxic chemotherapy, gemcitabine/cisplatin, had enhanced efficacy in the setting of PTP1B overexpression. These findings demonstrate that pYAPY357 can be modulated through protein tyrosine 1B phosphatase activity, and reducing pYAPY357 through enhanced phosphatase levels can sensitize CCA to chemotherapy. Full article
(This article belongs to the Section Cell Signaling)
Show Figures

Graphical abstract

18 pages, 3066 KB  
Article
Opioid System Antagonism Alters Vascular Proteome and Collagen Deposition in ApoE−/− Mice
by Kinga Jaskuła, Agata Nawrocka, Piotr Poznański, Aneta Stachowicz, Marzena Łazarczyk, Mariusz Sacharczuk and Dominik S. Skiba
Cells 2025, 14(19), 1559; https://doi.org/10.3390/cells14191559 - 8 Oct 2025
Viewed by 1147
Abstract
Atherosclerosis is common cardiovascular disease, leading to complications such as myocardial infarction and stroke. The main causes of these diseases are lipid accumulation and inflammation in large arteries. In this study, we investigated whether opioid receptor blockade impacts factors involved in atherosclerosis development. [...] Read more.
Atherosclerosis is common cardiovascular disease, leading to complications such as myocardial infarction and stroke. The main causes of these diseases are lipid accumulation and inflammation in large arteries. In this study, we investigated whether opioid receptor blockade impacts factors involved in atherosclerosis development. We administered naloxone to 8-week-old and 36-week-old ApoE−/− mice, then examined the expression of Col1a1, and Col3a1 in the aorta, as well as the influence of naloxone administration on aortic collagen layer thickness and proteomic changes in the aorta. Additionally, we assessed the impact of naloxone on the splenic T-cell populations. The results showed that Col3a1 expression decreased in young mice but increased in older mice. In 36-week-old mice, naloxone administration led to an increase in aortic collagen layer thickness, but remained unchanged in young mice. Proteomic analysis identified 587 proteins that were altered following naloxone treatment. Our studies suggest that the opioid system is an important factor in atherosclerosis development. Full article
(This article belongs to the Special Issue Molecular Insights into Vascular Physiology and Pathology)
Show Figures

Graphical abstract

22 pages, 2565 KB  
Review
Inflammatory and Immune Biomarkers in Mood Disorders: From Mechanistic Pathways to Clinical Translation
by Mario Pinzi, Andrea Fagiolini, Despoina Koukouna, Giacomo Gualtieri, Maria Beatrice Rescalli, Caterina Pierini, Simone Pardossi, Benjamin Patrizio and Alessandro Cuomo
Cells 2025, 14(19), 1558; https://doi.org/10.3390/cells14191558 - 8 Oct 2025
Cited by 16 | Viewed by 5548
Abstract
Over the past two decades, immune–inflammatory dysregulation has emerged as a central paradigm in the biology of mood disorders. Patients with major depression (MDD) and bipolar disorder (BD) frequently display low-grade systemic inflammation. Elevated C-reactive protein (CRP), interleukin-6 (IL-6), and tumor necrosis factor-α [...] Read more.
Over the past two decades, immune–inflammatory dysregulation has emerged as a central paradigm in the biology of mood disorders. Patients with major depression (MDD) and bipolar disorder (BD) frequently display low-grade systemic inflammation. Elevated C-reactive protein (CRP), interleukin-6 (IL-6), and tumor necrosis factor-α (TNF-α) identify clinically relevant subgroups of patients characterized by greater severity, cognitive impairment, and poor treatment response. Changes in the gut microbiota and disruptions of the blood–brain barrier (BBB) act as important gateways through which systemic immune activity can influence the brain. At the intracellular level, pattern-recognition receptors activate convergent hubs including NF-κB, JAK/STAT, and MAPK cascades, while the NLRP3 inflammasome integrates mitochondrial dysfunction and oxidative stress with IL-1β release and pyroptosis. These pathways converge on glial dysregulation, impaired BDNF/TrkB signaling, and kynurenine pathway (KP) alterations, fostering excitotoxicity and synaptic deficits. Translational studies demonstrate that elevated CRP and IL-6 predict poor antidepressant outcomes. Anti-inflammatory agents such as infliximab and celecoxib show efficacy in specific subgroups of patients. Emerging multi-omics approaches identify immuno-metabolic biotypes, supporting the rationale for biomarker-guided stratification. These findings define an ‘inflammatory biotype’ of mood disorders and highlight the need for biomarkers and precision-based trials to guide treatment. Full article
(This article belongs to the Special Issue Neuroinflammation in Brain Health and Diseases)
Show Figures

Figure 1

20 pages, 4791 KB  
Article
Quiescent OXPHOS-High Triple-Negative Breast Cancer Cells That Persist After Chemotherapy Depend on BCL-XL for Survival
by Slawomir Andrzejewski, Marie Winter, Leandro Encarnacao Garcia, Olusiji Akinrinmade, Francisco Madeira Marques, Emmanouil Zacharioudakis, Anna Skwarska, Julio Aguirre-Ghiso, Marina Konopleva, Guangrong Zheng, Susan A. Fineberg, Daohong Zhou, Evripidis Gavathiotis, Tao Wang and Eugen Dhimolea
Cells 2025, 14(19), 1557; https://doi.org/10.3390/cells14191557 - 8 Oct 2025
Cited by 1 | Viewed by 2135
Abstract
The persistent residual tumor cells that survive after chemotherapy are a major cause of treatment failure, but their survival mechanisms remain largely elusive. These cancer cells are typically characterized by a quiescent state with suppressed activity of MYC and MTOR. We observed that [...] Read more.
The persistent residual tumor cells that survive after chemotherapy are a major cause of treatment failure, but their survival mechanisms remain largely elusive. These cancer cells are typically characterized by a quiescent state with suppressed activity of MYC and MTOR. We observed that the MYC-suppressed persistent triple-negative breast cancer (TNBC) cells are metabolically flexible and can upregulate mitochondrial oxidative phosphorylation (OXPHOS) genes and respiratory function (“OXPHOS-high” cell state) in response to DNA-damaging anthracyclines such as doxorubicin, but not to taxanes. The elevated biomass and respiratory function of mitochondria in OXPHOS-high persistent cancer cells were associated with mitochondrial elongation and remodeling, suggestive of increased mitochondrial fusion. A genome-wide CRISPR editing screen in doxorubicin-persistent OXPHOS-high TNBC cells revealed the BCL-XL gene as the top survival dependency in these quiescent tumor cells, but not in their untreated proliferating counterparts. Quiescent OXPHOS-high TNBC cells were highly sensitive to BCL-XL inhibitors, but not to inhibitors of BCL2 and MCL1. Interestingly, inhibition of BCL-XL in doxorubicin-persistent OXPHOS-high TNBC cells rapidly abrogated mitochondrial elongation and respiratory function, followed by caspase 3/7 activation and cell death. The platelet-sparing proteolysis-targeted chimera (PROTAC) BCL-XL degrader DT2216 enhanced the efficacy of doxorubicin against TNBC xenografts in vivo without induction of thrombocytopenia that is often observed with the first-generation BCL-XL inhibitors, supporting the development of this combinatorial treatment strategy for eliminating dormant tumor cells that persist after treatment with anthracycline-based chemotherapy. Full article
(This article belongs to the Section Cell Proliferation and Division)
Show Figures

Figure 1

19 pages, 5421 KB  
Article
Improved Murine Model for the Intravital Microscopic Examination of Manifest Tumors
by Frank Tavassol, Jan Winterboer, Philipp Jehn, Matthias Kappler, Felix Tilsen and Andreas Kampmann
Cells 2025, 14(19), 1556; https://doi.org/10.3390/cells14191556 - 8 Oct 2025
Viewed by 3235
Abstract
Animal models are essential for studying tumor pathophysiology; however, most lack the capacity for repeated in vivo observation of tumor growth and vascularization over extended periods. This study aimed to establish a novel in vivo model using the mouse dorsal skinfold chamber. Tumor [...] Read more.
Animal models are essential for studying tumor pathophysiology; however, most lack the capacity for repeated in vivo observation of tumor growth and vascularization over extended periods. This study aimed to establish a novel in vivo model using the mouse dorsal skinfold chamber. Tumor induction was performed using different membrane types (two polytetrafluoroethylene meshes and a polydioxanone plate), followed by monitoring of tumor vascularization via intravital fluorescence microscopy (IVM). Tumors developed successfully over six weeks, demonstrating sustained vascular supply and enabling, for the first time, the investigation of vascular networks in advanced tumors. Among the membranes tested, the polydioxanone membrane facilitated easier chamber preparation but may negatively affect angiogenesis and promote inflammation. IVM revealed persistent microcirculation in manifested tumors over six consecutive days, allowing detailed assessment of microvascular parameters, leukocyte–endothelial interactions, and functional capillary density. This model enables repetitive, high-resolution visualization of tumor microcirculation dynamics in vivo. In conclusion, this improved mouse dorsal skinfold chamber combined with IVM provides a powerful tool for investigating tumor angiogenesis and evaluating therapeutic interventions in advanced tumors. Full article
(This article belongs to the Special Issue Recent Advances in Intravital and Live Cell Imaging)
Show Figures

Figure 1

18 pages, 1627 KB  
Review
The Role of Growth Factors and Signaling Pathways in Ovarian Angiogenesis
by Hanna Jankowska-Ziemak, Magdalena Kulus, Aleksandra Partynska, Jakub Kulus, Krzysztof Piotr Data, Dominika Domagala, Julia Niebora, Aleksandra Gorska, Marta Podralska, Marzenna Podhorska-Okolow, Piotr Chmielewski, Paweł Antosik, Dorota Bukowska, Adam Kaminski, Hanna Piotrowska-Kempisty, Maciej Zabel, Paul Mozdziak, Piotr Dziegiel and Bartosz Kempisty
Cells 2025, 14(19), 1555; https://doi.org/10.3390/cells14191555 - 7 Oct 2025
Cited by 5 | Viewed by 2342
Abstract
Angiogenesis, the formation of new blood vessels from existing vasculature, is regulated by a balance between pro- and anti-angiogenic factors. In adults, this process typically occurs in response to inflammation, wound healing, and neoplastic growth. Uniquely, the female reproductive system undergoes cyclical and [...] Read more.
Angiogenesis, the formation of new blood vessels from existing vasculature, is regulated by a balance between pro- and anti-angiogenic factors. In adults, this process typically occurs in response to inflammation, wound healing, and neoplastic growth. Uniquely, the female reproductive system undergoes cyclical and repetitive angiogenesis with folliculogenesis, decidualization, implantation, and embryo development throughout the reproductive cycle. Ovarian angiogenesis involves a coordinated network of signaling pathways and molecular factors. Vascular endothelial growth factor (VEGF) is the primary driver of this process, supported by other regulators such as fibroblast growth factor (FGF) and hypoxia-inducible factor (HIF). Understanding the molecular mechanisms that govern ovarian angiogenesis is essential for developing new diagnostic and therapeutic approaches in reproductive medicine. Vascular dysfunction and impaired angiogenesis are key contributors to various ovarian disorders and infertility, including polycystic ovary syndrome (PCOS). Therefore, in-depth studies of ovarian vascularization are crucial for identifying the pathophysiology of these conditions and guiding the development of effective treatments. Advancing knowledge in this area holds significant potential for innovation in both medicine and biotechnology. Full article
Show Figures

Figure 1

20 pages, 41804 KB  
Article
Immunophenotypic Panel for Comprehensive Characterization of Aggressive Thyroid Carcinomas
by Mihail Ceausu, Mihai Alin Publik, Dana Terzea, Carmen Adina Cristea, Dumitru Ioachim, Dana Manda and Sorina Schipor
Cells 2025, 14(19), 1554; https://doi.org/10.3390/cells14191554 - 6 Oct 2025
Viewed by 3586
Abstract
Aggressive thyroid carcinomas—anaplastic (ATC) and poorly differentiated (PDTC)—are rare but highly lethal malignant entities. Their immunophenotypical characterization is still incomplete, and no standardized diagnostic algorithms have been used. Our study retrospectively analyzes 40 thyroidectomy cases as follows: 12 ATC and 28 PDTC from [...] Read more.
Aggressive thyroid carcinomas—anaplastic (ATC) and poorly differentiated (PDTC)—are rare but highly lethal malignant entities. Their immunophenotypical characterization is still incomplete, and no standardized diagnostic algorithms have been used. Our study retrospectively analyzes 40 thyroidectomy cases as follows: 12 ATC and 28 PDTC from 2014 to 2024 by evaluating clinical data, histopathological aspects, molecular analysis for presence of BRAFV600E and TERTC228/250T mutations, as well as immunohistochemical expression of BRAFV600E, total BRAF, K-RAS, TERT, PAX-8, TTF-1, P53, and Ki-67. BRAFV600E was present in 70% of cases, with higher prevalence in ATC. Total BRAF correlated positively with K-RAS and TERT and negatively with BRAFV600E. TERT abnormal expression was highly prevalent in over 90% of cases, while loss of TTF-1 and PAX-8 is associated with anaplastic transformation. Ki-67 proliferative index had significantly higher values in ATC, thus supporting its role as a marker for aggressiveness. On univariate analysis, higher Ki-67 indices and lymph node invasion are independent predictor factors for the presence of metastases. However, on multivariate analysis, they both lose significance. Upon multivariate analysis, loss of TTF-1 and tumor necrosis were significant predictors for anaplastic histotype. Specific BRAFV600E immunohistochemistry may be a good screening tool for the BRAFV600E mutation. Molecularly, there is a relatively frequent association of the BRAFV600E mutation and TERTC228, mainly in the PDTC subgroup. Patterns of marker expression suggest that BRAF or RAF activation with subsequent loss of TTF-1 or PAX-8, TERT upregulation, and TP53 alteration are frequent occurrences in aggressive thyroid carcinomas. The association between TTF-1 loss and anaplastic transformation, presence of necrosis alongside BRAFV600E, underlines their diagnostic potential in subclassifying aggressive thyroid carcinomas. Full article
Show Figures

Figure 1

20 pages, 1133 KB  
Review
Exercise, Epigenetics, and Body Composition: Molecular Connections
by Ashley Williams, Danielle D. Wadsworth and Thangiah Geetha
Cells 2025, 14(19), 1553; https://doi.org/10.3390/cells14191553 - 6 Oct 2025
Cited by 4 | Viewed by 4787
Abstract
Exercise plays a crucial role in promoting overall health by activating molecular pathways that contribute to the prevention and management of chronic diseases, slowing epigenetic aging, improving body composition, and reducing the risk of obesity. In skeletal muscle, these benefits are largely mediated [...] Read more.
Exercise plays a crucial role in promoting overall health by activating molecular pathways that contribute to the prevention and management of chronic diseases, slowing epigenetic aging, improving body composition, and reducing the risk of obesity. In skeletal muscle, these benefits are largely mediated by exercise-induced transcriptional and epigenetic responses. Recent advances in epigenetics have intensified interest in understanding how physical activity influences long-term health and body composition at the molecular level. Epigenetic modifications, which regulate gene expression without altering the DNA sequence, are key mechanisms in this process. Emerging research has provided deeper insights into the processes such as DNA methylation, histone modification, and non-coding RNAs, and their connection to exercise. While numerous studies have demonstrated the influence of exercise on the epigenome, fewer have directly examined how these molecular changes relate to alterations in fat mass, lean body mass, and other components of body composition. This comprehensive review synthesizes the current evidence on the interplay between exercise, epigenetic regulation, and body composition, with a focus on adolescents and adults. We highlight key genes involved in metabolism, fat storage, muscle development, and epigenetic aging, and explore how their regulation may contribute to individual variability in exercise response. Understanding these molecular pathways may provide valuable insights for optimizing exercise interventions aimed at improving health outcomes across the lifespan. Full article
Show Figures

Figure 1

21 pages, 5080 KB  
Article
Apigenin Induces Autophagy and Apoptosis in Chemoresistant Glioblastoma Cells and Inhibits Tumorigenicity Associated with Regulation of Immunomodulatory Proteins and Glial Cells Response
by Paulo Lucas Cerqueira Coelho, Cleonice Creusa dos Santos, Alessandra Bispo da Silva, Karina Costa da Silva, Monique Reis de Santana, Balbino Lino dos Santos, Giselle Pinto de Faria Lopes, Marie Pierre Junier, Hervé Chneiweiss, Vivaldo Moura-Neto, Maria de Fátima Dias Costa, Suzana Braga-de-Souza and Silvia Lima Costa
Cells 2025, 14(19), 1552; https://doi.org/10.3390/cells14191552 - 3 Oct 2025
Cited by 2 | Viewed by 1536
Abstract
Background: Glioblastomas (GBMs) are the most aggressive and common neoplasms that affect glial cells, presenting rapid growth, invasion, and resistance to treatments. Studies have demonstrated the potentially inhibitory effect of flavonoids on glioblastoma cells’ stemness and viability. However, further research is needed to [...] Read more.
Background: Glioblastomas (GBMs) are the most aggressive and common neoplasms that affect glial cells, presenting rapid growth, invasion, and resistance to treatments. Studies have demonstrated the potentially inhibitory effect of flavonoids on glioblastoma cells’ stemness and viability. However, further research is needed to explore sensitivity and the mechanism of action in chemoresistant cells. Methods: In this study, we characterized the impact of apigenin treatment on the viability and differentiation of human GBM cells in vitro and its effects on tumorigenesis and regulation of the inflammatory response in vivo. Results: The flavonoid apigenin reduced the viability of U-251 cells, patient-derived cells TG-1 and OB-1 stem cells in a dose-dependent manner, associated with the induction of acidic vesicle organelles formation and apoptosis. Treatment with apigenin also inhibited migration and induced neural differentiation in the remaining viable cells, characterized by a decrease in the expression of the precursor marker nestin and an increase in the expression of astrocyte and neuron markers, GFAP and β-III tubulin, respectively. The xenotransplantation of apigenin-pretreated U251 cells into rat brains did not lead to tumor formation, unlike untreated cells. The surrounding area of transplanted untreated U251 cells exhibited reactive microglia and astrocytes, along with increased VEGF expression, which was absent in implant sites of apigenin-pretreated GBM cells. Moreover, in this implant area, we observed a significant decrease in the expression of mRNA for inflammatory factors IL-1β, TNF, and NOS2, and the downregulation of IL-10 and IL-4. Conclusions: These results demonstrate that apigenin inhibits the growth of tumoral cells, affecting the viability of tumor stem cells and impairing tumorigenicity, while altering the regulatory profile of immunomodulatory proteins. Therefore, this flavonoid can be considered for further studies to determine its use as an adjuvant to the treatment of human GBMs. Full article
(This article belongs to the Special Issue The Pivotal Role of Tumor Stem Cells in Glioblastoma: Second Edition)
Show Figures

Graphical abstract

25 pages, 3625 KB  
Article
Checkpoint Imbalance in Primary Glomerulopathies: Comparative Insights into IgA Nephropathy and Membranoproliferative Glomerulonephritis
by Sebastian Mertowski, Paulina Mertowska, Milena Czosnek, Iwona Smarz-Widelska, Wojciech Załuska and Ewelina Grywalska
Cells 2025, 14(19), 1551; https://doi.org/10.3390/cells14191551 - 3 Oct 2025
Cited by 2 | Viewed by 1346
Abstract
Introduction: Primary glomerulopathies are immune-driven kidney diseases. IgA nephropathy (IgAN) and membranoproliferative glomerulonephritis (MPGN) are prevalent entities with a risk of chronic progression. Immune checkpoints, such as PD-1/PD-L1, CTLA-4/CD86, and CD200R/CD200, regulate activation and tolerance in T, B, and NK cells, and also [...] Read more.
Introduction: Primary glomerulopathies are immune-driven kidney diseases. IgA nephropathy (IgAN) and membranoproliferative glomerulonephritis (MPGN) are prevalent entities with a risk of chronic progression. Immune checkpoints, such as PD-1/PD-L1, CTLA-4/CD86, and CD200R/CD200, regulate activation and tolerance in T, B, and NK cells, and also exist in soluble forms, reflecting systemic immune balance. Objective: To compare immune checkpoint profiles in IgAN and MPGN versus healthy volunteers (HV) through surface expression, soluble serum levels, and PBMC transcripts, with attention to sex-related differences and diagnostic value assessed by ROC curves. Materials and Methods: Ninety age-matched subjects were studied: IgAN (n = 30), MPGN (n = 30), HV (n = 30). Flow cytometry evaluated checkpoint expression on CD4+/CD8+ T cells, CD19+ B cells, and NK cells. ELISA quantified sPD-1, sPD-L1, sCTLA-4, sCD86, sCD200, sCD200R; PBMC transcript levels were assessed. Group comparisons, sex stratification, and ROC analyses were performed. Results: Lymphocyte distributions were preserved, but IgAN patients showed anemia and impaired renal function, while MPGN patients had greater proteinuria and dyslipidemia. GN patients displayed increased PD-1/PD-L1 and CD200R/CD200, with reduced CTLA-4/CD86, compared to HV. Serum analysis revealed elevated sPD-1, sPD-L1, sCD200, sCD200R and decreased sCTLA-4, sCD86. PBMC transcripts paralleled these trends, with PD-1/PD-L1 mainly increased in MPGN. Sex had minimal impact. ROC analyses showed strong GN vs. HV discrimination by CD19+CTLA-4+, PD-1/PD-L1, and CD200/CD200R, but limited ability to separate IgAN from MPGN. Conclusions: IgAN and MPGN share a sex-independent checkpoint signature: PD-1/PD-L1 and CD200R/CD200 upregulation with CTLA-4/CD86 downregulation. CD19+, CTLA-4+, and soluble PD-1/PD-L1/CD200(R) emerge as promising biomarkers requiring further validation. Full article
(This article belongs to the Special Issue Kidney Disease: The Role of Cellular Mechanisms in Renal Pathology)
Show Figures

Figure 1

16 pages, 4135 KB  
Article
IDO-Mediated Immune and Metabolic Dysregulation in Schwann Cells Exposed to Mycobacterium leprae
by Atta Ur Rahman, Raíssa Couto Santana, Mylena Masseno de Pinho Pereira, Claudia Luciana dos Santos Moura, Débora Santos da Silva, Otto Castro Araujo, Thyago Leal-Calvo, Isabela Espasandin, Tatiana Pereira da Silva, Euzenir Nunes Sarno, Bruno Jorge de Andrade Silva, Rubem Sadok Figueiredo Menna-Barreto, Márcia Maria Jardim, Cristiana Santos de Macedo, Flávio Alves Lara and Roberta Olmo Pinheiro
Cells 2025, 14(19), 1550; https://doi.org/10.3390/cells14191550 - 3 Oct 2025
Cited by 1 | Viewed by 1431
Abstract
Leprosy is a chronic infectious disease that targets the peripheral nervous system, leading to peripheral neuropathy. Mycobacterium leprae primarily infects Schwann cells, adipocytes, and macrophages, altering their metabolism and gene expression. This study investigates the metabolic interaction between M. leprae and Schwann cells, [...] Read more.
Leprosy is a chronic infectious disease that targets the peripheral nervous system, leading to peripheral neuropathy. Mycobacterium leprae primarily infects Schwann cells, adipocytes, and macrophages, altering their metabolism and gene expression. This study investigates the metabolic interaction between M. leprae and Schwann cells, with a focus on indoleamine 2,3-dioxygenase (IDO), a key enzyme in tryptophan catabolism via the kynurenine pathway. We found that M. leprae induces IDO expression in Schwann cells, suggesting a role in immune modulation and neuropathy. Inhibition of IDO with 1-methyl-L-tryptophan (1-MT) reduced Schwann cell viability and metabolic activity in response to M. leprae. After 24 h of infection, M. leprae impaired mitochondrial membrane potential, although no significant changes in autophagy or mitochondrial ultrastructure were observed by electron microscopy. Interestingly, IDO1 inhibition upregulated the expression of antioxidant genes, including GPX4, NFE2L2, and HMOX1. In conclusion, these findings highlight a central role for IDO in shaping the metabolic and immunological response of Schwann cells to M. leprae infection. IDO induction contributes to immune regulation and cellular stress, while its inhibition disrupts cell viability and promotes antioxidant gene expression. These results position IDO as a potential therapeutic target for modulating host–pathogen interactions and mitigating nerve damage in leprosy. Full article
(This article belongs to the Section Cellular Neuroscience)
Show Figures

Figure 1

21 pages, 7859 KB  
Article
Arabinogalactan Proteins Mark the Generative Cell–Vegetative Cell Interface in Monocotyledonous Pollen Grains
by Małgorzata Kapusta, Magdalena Narajczyk and Bartosz J. Płachno
Cells 2025, 14(19), 1549; https://doi.org/10.3390/cells14191549 - 3 Oct 2025
Cited by 2 | Viewed by 1641
Abstract
Arabinogalactan proteins (AGPs: hydroxyproline-rich glycoproteins) are ubiquitous in plants and play various functions in cases of development and reproduction. In Arabidopsis thaliana some AGPs can work as markers for gametophytic cell differentiation (among others embryological structures they mark generative cell wall and/or plasma [...] Read more.
Arabinogalactan proteins (AGPs: hydroxyproline-rich glycoproteins) are ubiquitous in plants and play various functions in cases of development and reproduction. In Arabidopsis thaliana some AGPs can work as markers for gametophytic cell differentiation (among others embryological structures they mark generative cell wall and/or plasma membrane, and also sperm cells). However, apart from Arabidopsis, this labeling of generative cell and sperm cells in pollen grains has only been observed in a few flowering plant species belonging to dicotyledons. No such studies are available in monocotyledons. The main aim of our study was to see whether AGPs would be present at the generative cell–vegetative cell interface in different monocotyledons (representatives of Asparagaceae, Amarylidaceae and Liliaceae), and we also wanted to test whether they would be the same AGPs as in dicotyledons. For the study, we selected Gagea lutea (L.) Ker Gawl., Ornithogalum nutans L. and Galanthus nivalis L. species that differ in shape and size of generative cells. Antibodies against arabinogalactan proteins AGPs were used, including JIM8, JIM13, JIM14, MAC207, LM2, LM14, JIM15 and JIM4. The localization of the examined compounds was determined using immunohistochemistry techniques. The key finding was that AGPs (detected with JIM8 and JIM13 antibodies) consistently mark the boundary between the generative cell and the surrounding vegetative cytoplasm, suggesting their association with the generative cell–vegetative cell interface in all species studied. Identifying such molecular markers in male gametophyte may enhance the understanding of gametophytic cell fate, sperm cell identity and the molecular mechanisms underlying fertilization. Such labeling may also be useful in studies on pollen development, species comparisons, or responses to environmental stresses. Full article
Show Figures

Figure 1

20 pages, 3065 KB  
Article
CES1 Increases Hepatic Triacylglycerol Synthesis Through Activation of PPARγ, LXR and SREBP1c
by Rajakumar Selvaraj, Jihong Lian, Russell Watts, Randal Nelson, Michael F. Saikali, Carolyn L. Cummins and Richard Lehner
Cells 2025, 14(19), 1548; https://doi.org/10.3390/cells14191548 - 3 Oct 2025
Cited by 2 | Viewed by 1917
Abstract
Increased hepatic triacylglycerol (TG) storage in lipid droplets (LDs) is a hallmark of metabolic dysfunction-associated steatotic liver disease (MASLD) and metabolic dysfunction-associated steatohepatitis (MASH). Human carboxylesterase 1 (CES1) regulates TG storage and secretion in hepatocytes, but the mechanism remains to be elucidated. We [...] Read more.
Increased hepatic triacylglycerol (TG) storage in lipid droplets (LDs) is a hallmark of metabolic dysfunction-associated steatotic liver disease (MASLD) and metabolic dysfunction-associated steatohepatitis (MASH). Human carboxylesterase 1 (CES1) regulates TG storage and secretion in hepatocytes, but the mechanism remains to be elucidated. We performed studies in rat hepatoma McArdle RH7777 cells stably transfected with CES1 cDNA and in Ces1d-deficient mice using a variety of biochemical, pharmacological and cell biology approaches including the assessment of gene expression, confocal immunofluorescence microscopy, lipid synthesis measurements and quantitative mass spectrometry. CES1-expressing cells accrued more TG compared to cells lacking CES1 when incubated with oleic acid. CES1 increased the expression of Srebf1c, Nr1h3 and Nr1h2 encoding transcription factors (SREBP1c and LXRα and LXRβ, respectively) that regulate the expression of lipogenic genes. Additionally, CES1 increased the expression of Acsl1 encoding an enzyme catalyzing fatty acid activation and the expression of Dgat1 and Dgat2 encoding enzymes catalyzing TG synthesis. Treatment of CES1-expressing cells with PPARγ antagonist (GW9662), LXR antagonist (GSK2033) or CYP27A1 inhibitor Felodipine prevented CES1-mediated fatty acid esterification into TG. Ces1d-deficient mice fed high-fat diet (HFD) presented with decreased expression of Nr1h3, Nr1h2, Srebf1c and reduced hepatic TG content. Felodipine and GSK2033 treatment eliminated the differential effects on TG concentration between wild-type and Ces1d-deficient hepatocytes. The results suggest that CES1/Ces1d activates PPARγ, LXR and SREBP1c pathways, thereby increasing TG synthesis and LD storage by augmenting fatty acid esterification. Full article
(This article belongs to the Special Issue Cellular and Molecular Mechanisms of Liver Diseases)
Show Figures

Figure 1

21 pages, 4018 KB  
Article
Bifidobacterium longum P77 and Lactiplantibacillus plantarum P72 and Their Mix—Live or Heat-Treated—Mitigate Sleeplessness and Depression in Mice: Involvement of Serotonergic and GABAergic Systems
by Ji-Su Baek, Xiaoyang Ma, Hee-Seo Park, Dong-Yun Lee and Dong-Hyun Kim
Cells 2025, 14(19), 1547; https://doi.org/10.3390/cells14191547 - 3 Oct 2025
Cited by 4 | Viewed by 1792
Abstract
Sleeplessness (insomnia) is a significant symptom associated with stress-induced depression/anxiety. In the present study, we selected Bifidobacterium longum P77, which increased serotonin production in corticosterone-stimulated SH-SY5Y cells, from the fecal bacteria collection of healthy volunteers and examined the effects of B. longum on [...] Read more.
Sleeplessness (insomnia) is a significant symptom associated with stress-induced depression/anxiety. In the present study, we selected Bifidobacterium longum P77, which increased serotonin production in corticosterone-stimulated SH-SY5Y cells, from the fecal bacteria collection of healthy volunteers and examined the effects of B. longum on depression, anxiety, and sleeplessness induced by immobilization stress or by transplantation of cultured fecal microbiota (cFM) from patients with depression. Orally administered B. longum P77 decreased depression/anxiety- and sleeplessness-like behaviors in immobilization stress-exposed mice. B. longum P77 reduced immobilization stress-induced corticosterone, tumor necrosis factor (TNF)-α, and interleukin (IL)-6 expression and the cell population of nuclear factor kappa-light-chain-enhancer of activated B cells (NF-κB)+ in the prefrontal cortex, while the expression levels of immobilization stress-suppressed IL-10, γ-aminobutyric acid (GABA), its receptor GABAARα1, serotonin, and its receptor 5-HT1AR increased. B. longum P77 also alleviated immobilization stress-induced colitis: it decreased TNF-α and IL-6 expression and increased IL-10 expression in the colon. Furthermore, B. longum P77, Lactiplantibacillus plantarum P72, and their combination decreased cFM- or immobilization stress-induced depression-, anxiety-, and sleeplessness-like behaviors. They also decreased cFM-induced, corticosterone, TNF-α, and IL-6 expression levels in the prefrontal cortex and colon, while increasing cFM- or immobilization stress-suppressed GABA, GABAARα1, serotonin, and 5-HT1AR expression levels in the prefrontal cortex. In particular, the combination of B. longum P77 and L. plantarum P72 (P7277) additively or synergistically alleviated depression-, anxiety-, and sleeplessness-like behaviors, along with their associated biomarkers. Heat-killed P7277 also alleviated immobilization stress-induced depression/anxiety- and sleeplessness-like symptoms. These results imply that L. plantarum P72 and/or B. longum P77 can mitigate depression/anxiety and sleeplessness by upregulating GABAergic and serotonergic systems, along with the suppression of NF-κB activation. Full article
Show Figures

Graphical abstract

15 pages, 4777 KB  
Article
Erebosis of Neurons May Exist in the Brain with Alzheimer’s Disease
by Jun Li and Zhiyi Zuo
Cells 2025, 14(19), 1546; https://doi.org/10.3390/cells14191546 - 3 Oct 2025
Viewed by 1457
Abstract
Erebosis is a newly described form of cell death but has been reported only in the gut enterocytes of Drosophila, a group of fast turnover cells. Angiotensin-converting enzyme 2 (ACE2) accumulation in cells is a biomarker for erebotic cells. Brain cell loss [...] Read more.
Erebosis is a newly described form of cell death but has been reported only in the gut enterocytes of Drosophila, a group of fast turnover cells. Angiotensin-converting enzyme 2 (ACE2) accumulation in cells is a biomarker for erebotic cells. Brain cell loss is a characteristic of patients with Alzheimer’s disease (AD), the leading neurodegenerative disease. The objectives of this study are to determine whether there is erebosis in the mammalian brain. Here we show that there is more ACE2 staining in the hippocampus of old wild-type (C57BL/6J) male mice, female mice with AD neuropathology (3xTg-AD mice), and human AD sufferers. Some ACE2 positive cells have fragmented or small nuclei, lose NeuN staining and are positive for TUNEL staining, indicators for cell injury/dying. ACE2 positive cells are neurons in the hippocampus and are often positive for phospho-tau in the mice with AD neuropathology. Phospho-tau injected into the hippocampus of wild-type young adult mice increases its ACE2 expression. Some ACE2 staining is extracellular. Our results suggest that erebosis may exist in the mammalian brain and may be increased with aging and AD neuropathology. This form of death may occur in the long-lasting cells like neurons and can be activated by phospho-tau in the brain. Our findings highlight the therapeutic potential of regulating erebosis for attenuating brain aging and AD neuropathology. Full article
Show Figures

Graphical abstract

16 pages, 694 KB  
Review
Nucleus Reuniens-Elicited Delta Oscillations Disable the Prefrontal Cortex in Schizophrenia
by Robert P. Vertes and Stephanie B. Linley
Cells 2025, 14(19), 1545; https://doi.org/10.3390/cells14191545 - 3 Oct 2025
Viewed by 1580
Abstract
Schizophrenia (SZ) is a severe mental disorder associated with an array of symptoms characterized as positive, negative and cognitive dysfunctions. While SZ is a multifaceted disorder affecting several regions of the brain, altered thalamocortical systems have emerged as a leading contributor to SZ. [...] Read more.
Schizophrenia (SZ) is a severe mental disorder associated with an array of symptoms characterized as positive, negative and cognitive dysfunctions. While SZ is a multifaceted disorder affecting several regions of the brain, altered thalamocortical systems have emerged as a leading contributor to SZ. Specifically, it has been shown that: (1) the thalamus is functionally disconnected from the prefrontal cortex (PFC) in SZ; (2) neural activity and blood flow to the PFC are greatly diminished in SZ (hypofrontality); and (3) delta oscillations are abnormally present in the PFC during the waking state in SZ. We suggest that the abnormal delta oscillations drive the other PFC signs of SZ. Specifically, decreases in energy required to maintain delta, would initiate the reduced PFC perfusion of SZ (hypofrontality), and contribute to the ‘mismatched’ thalamic and PFC activity of SZ. As SZ involves glutamate (NMDAR) hypofunction and dopamine hyperfunction, both NMDAR antagonists and dopamine agonists produce marked increases in delta oscillations in nucleus reuniens (RE) of the thalamus and its target structures, including the PFC. This would suggest that RE is a primary source for the elicitation of PFC delta activity, and the presence of delta during waking (together with associated signs) would indicate that the prefrontal cortex is disabled (or non-functional) in schizophrenia. Full article
Show Figures

Figure 1

15 pages, 861 KB  
Article
Multiplexed Digital PCR Reference Gene Measurement for Genomic and Cell-Free DNA Analysis
by Dilek Yener, Eloise J. Busby, Jo Vandesompele, Gertjan Wils, Susan D. Richman, Henry M. Wood, Jim F. Huggett, Carole A. Foy and Alison S. Devonshire
Cells 2025, 14(19), 1544; https://doi.org/10.3390/cells14191544 - 3 Oct 2025
Cited by 1 | Viewed by 2395
Abstract
Precision medicine approaches rely on accurate somatic variant detection, where the DNA input into genomic workflows is a key variable. However, there are no gold standard methods for total DNA quantification. In this study, a pentaplex reference gene panel using digital PCR (dPCR) [...] Read more.
Precision medicine approaches rely on accurate somatic variant detection, where the DNA input into genomic workflows is a key variable. However, there are no gold standard methods for total DNA quantification. In this study, a pentaplex reference gene panel using digital PCR (dPCR) was developed as a candidate reference method. The multiplex approach was compared between two assay chemistries, applied to healthy donor genomic DNA and plasma cell-free DNA (cfDNA) to measure the ERBB2 (HER2) copy number variation in cancer cell line DNA. The multiplex approach demonstrated robust performance with the two assay chemistries, demonstrating comparable results and a wide dynamic range. Ratios of reference genes were close to the expected 1:1 in healthy samples; however, some small but significant differences (<1.2-fold) were observed in one of the five targets. Expanded relative measurement uncertainty was 12.1–19.8% for healthy gDNA and 9.2–25.2% for cfDNA. The multiplex approach afforded lower measurement uncertainty compared to the use of a single reference for total DNA quantification, which is an advantage for its potential use as a calibration method. It avoided potential biases in the application to CNV quantification of cancer samples, where cancer genome instability may be prominent. Full article
Show Figures

Graphical abstract

23 pages, 10345 KB  
Article
A Patient-Derived Scaffold-Based 3D Culture Platform for Head and Neck Cancer: Preserving Tumor Heterogeneity for Personalized Drug Testing
by Alinda Anameriç, Emilia Reszczyńska, Tomasz Stankiewicz, Adrian Andrzejczak, Andrzej Stepulak and Matthias Nees
Cells 2025, 14(19), 1543; https://doi.org/10.3390/cells14191543 - 2 Oct 2025
Viewed by 1413
Abstract
Head and neck cancer (HNC) is highly heterogeneous and difficult to treat, underscoring the need for rapid, patient-specific models. Standard three-dimensional (3D) cultures often lose stromal partners that influence therapy response. We developed a patient-derived system maintaining tumor cells, cancer-associated fibroblasts (CAFs), and [...] Read more.
Head and neck cancer (HNC) is highly heterogeneous and difficult to treat, underscoring the need for rapid, patient-specific models. Standard three-dimensional (3D) cultures often lose stromal partners that influence therapy response. We developed a patient-derived system maintaining tumor cells, cancer-associated fibroblasts (CAFs), and cells undergoing partial epithelial–mesenchymal transition (pEMT) for drug sensitivity testing. Biopsies from four HNC patients were enzymatically dissociated. CAFs were directly cultured, and their conditioned medium (CAF-CM) was collected. Cryopreserved primary tumor cell suspensions were later revived, screened in five different growth media under 2D conditions, and the most heterogeneous cultures were re-embedded in 3D hydrogels with varied gel mixtures, media, and seeding geometries. Tumoroid morphology was quantified using a perimeter-based complexity index. Viability after treatment with cisplatin or Notch modulators (RIN-1, recombination signal-binding protein for immunoglobulin κ J region (RBPJ) inhibitor; FLI-06, inhibitor) was assessed by live imaging and the water-soluble tetrazolium-8 (WST-8) assay. Endothelial Cell Growth Medium 2 (ECM-2) medium alone produced compact CAF-free spheroids, whereas ECM-2 supplemented with CAF-CM generated invasive aggregates that deposited endogenous matrix. Matrigel with this medium and single-point seeding gave the highest complexity scores. Two of the three patient tumoroids were cisplatin-sensitive, and all showed significant growth inhibition with the FLI-06 Notch inhibitor, while the RBPJ inhibitor RIN-1 induced minimal change. The optimized scaffold retains tumor–stroma crosstalk and provides patient-specific drug response data within days after operation, supporting personalized treatment selection in HNC. Full article
(This article belongs to the Special Issue 3D Cultures and Organ-on-a-Chip in Cell and Tissue Cultures)
Show Figures

Figure 1

Previous Issue
Back to TopTop