Tert-Butyl Hydroperoxide in Human Adult Mesenchymal Stem Cells Isolated from Dermis: A Stress-Induced Premature Senescence Model
Abstract
1. Introduction
2. Materials and Methods
2.1. Harvesting and Cultures of hDMSCs
2.2. hDMSC Characterization: Surface Markers’ Expression and Differentiation Potential
2.3. T-BHP and H2O2 Treatment
2.4. Morphological Analysis
2.5. Annexin V Detection Assay
2.6. Bromodeoxyuridine (BrdU) Assay
2.7. RNA Extraction, RT-PCR, and Real-Time PCR
2.8. Immunofluorescence Analysis of Proliferation and Cytoskeletal Markers
2.9. Nuclear Dimension and Shape Factor Analysis
2.10. SA-β-Gal Assay
2.11. Cellular ROS Assay
2.12. Statistical Analysis
3. Results
3.1. hDMSC Characterization
3.2. Viability of Treated hDMSCs
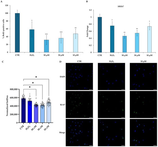
3.3. Effects of t-BHP on Proliferative Ability of hDMSCs
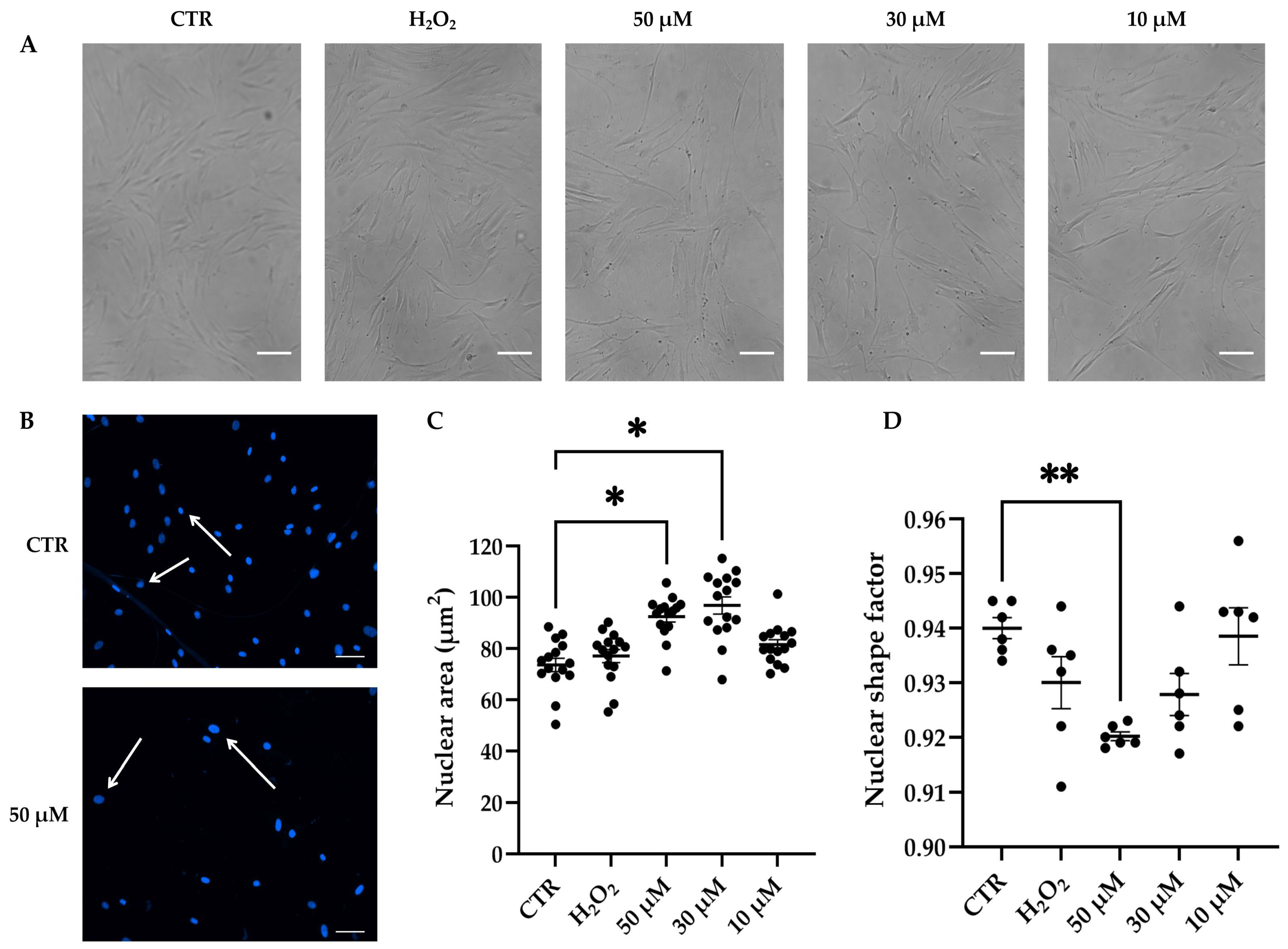
3.4. Effects of t-BHP on Morphology and Cytoskeleton Organization of hDMSCs
3.5. t-BHP Induced a Senescence Phenotype of hDMSCs
3.6. t-BHP Induced DNA Damage Response (DDR) of hDMSCs
3.7. Effects of t-BHP on Autophagy and Oxidative Stress in hDMSCs
4. Discussion
5. Conclusions
Supplementary Materials
Author Contributions
Funding
Institutional Review Board Statement
Informed Consent Statement
Data Availability Statement
Conflicts of Interest
Abbreviations
| SC | Stem cells |
| hMSCs | Human mesenchymal stem cells |
| DMSCs | Dermal mesenchymal stem cells |
| M1 | Type 1 macrophages |
| M2 | Type 2 macrophages |
| GVHD | Graft-versus-host disease |
| SASP | Senescence associated secretory phenotype |
| H2O2 | Hydrogen peroxide |
| t-BHP | Tert-butyl hydroperoxide |
| h | Hours |
| GSH | Glutathione |
| ROS | Reactive oxygen species |
| CDKN1A | Cyclin-dependent kinase inhibitor 1A |
| P53 | Tumor protein P53 |
| SA-β-Gal | Senescence-associated β-galactosidase |
| MMP1 | Matrix metalloproteinase 1 |
| MMP3 | Matrix metalloproteinase 3 |
| SERPINB2 | Serpin family B member 2 |
| IL-1A | Interleukin 1A |
| EGF | Epidermal growth factor |
| IL-8 | Interleukin 8 |
| NSCs | Neuronal stem cells |
| MKI67 | Marker protein Ki-67 |
| CDKN2A | Cyclin-dependent kinase inhibitor 2A |
| CCND1 | Cyclin D1 |
| pRb | Retinoblastoma protein |
| NPMSCs | Nucleus pulposus-derived MSCs |
| IL1B | Interleukin 1B |
| IL-6 | Interleukin 6 |
| JNK | Jun N-terminal kinase |
| L-DMEM | Dulbecco’s modified Eagle’s medium—1 g/L of glucose |
| FBS | Fetal bovine serum |
| CO2 | Carbon dioxide |
| PBS | Phosphate buffered saline |
| RT | Room temperature |
| FITC | Fluorescein isothiocyanate |
| PE | Phycoerythrin |
| PerCP | Peridinin chlorophyll |
| O.R.O | Oil Red O |
| CTR | Control |
| PI | Propidium iodide |
| Q | Quadrant |
| BrdU | Bromodeoxyuridine |
| SD | Standard deviation |
| GAPDH | Glyceraldehyde 3-phosphate dehydrogenase |
| BECN1 | Beclin 1 |
| ATG7 | Autophagy related 7 |
| MAP1LC3A | Microtubule-associated protein 1 light chain 3 alpha |
| SOD1 | Superoxide dismutase 1 |
| GSR | Glutathione-disulfide reductase |
| HPRT1 | Hypoxanthine phosphoribosyl transferase 1 |
| SEM | Standard error of the mean |
| BSA | Bovine serum albumin |
| γH2AX | Phospho-H2AX |
| IntDen | Integrated density |
| FI | Fluorescence intensity |
| H-DMEM | Dulbecco’s modified Eagle medium with high glucose and without phenol red |
| DCFDA | Dichlorofluorescin diacetate |
| DCF | Dichlorofluorescein |
| DDR | DNA damage response |
| BSO | L-buthionine sulfoximine |
| p38 MAPK | P38 mitogen-activated protein kinase |
| 53BP1 | tumor suppressor p53-binding protein 1 |
| DSBs | double-strand breaks |
| ATM/ATR | Ataxia–telangiectasia mutated/ataxia–telangiectasia and Rad3-related |
| CDKIs | Cyclin-dependent kinase inhibitor proteins |
| CDK4 | Cyclin dependent kinase 4 |
| CDK6 | Cyclin dependent kinase 6 |
| BMSCs | Bone marrow-derived mesenchymal stem cells |
| O2•− | Superoxide anion |
| GSSG | Glutathione disulfide |
| GPX | Glutathione peroxide |
| SIRT1 | sirtuin-1 |
| SIPS | Stress-induced premature senescence |
References
- Zhidu, S.; Ying, T.; Rui, J.; Chao, Z. Translational potential of mesenchymal stem cells in regenerative therapies for human diseases: Challenges. and opportunities. Stem. Cell Res. Ther. 2024, 15, 266. [Google Scholar] [CrossRef]
- Vasanthan, J.; Gurusamy, N.; Rajasingh, S.; Sigamani, V.; Kirankumar, S.; Thomas, E.L.; Rajasingh, S. Role of Human Mesenchymal Stem Cells in Regenerative Therapy. Cells 2020, 10, 54. [Google Scholar] [CrossRef] [PubMed]
- Bartsch, G.; Yoo, J.J.; De Coppi, P.; Siddiqui, M.M.; Schuch, G.; Pohl, H.G.; Fuhr, J.; Perin, L.; Soker, S.; Atala, A. Propagation, Expansion, and Multilineage Differentiation of Human Somatic Stem Cells from Dermal Progenitors. Stem. Cells Dev. 2005, 14, 337–348. [Google Scholar] [CrossRef] [PubMed]
- Chen, F.G.; Zhang, W.J.; Bi, D.; Liu, W.; Wei, X.; Chen, F.F.; Zhu, L.; Cui, L.; Cao, Y. Clonal analysis of nestin− vimentin+ multipotent fibroblasts isolated from human dermis. J. Cell Sci. 2007, 120, 2875–2883. [Google Scholar] [CrossRef] [PubMed]
- Shi, C.; Cheng, T. Effects of Acute Wound Environment on Neonatal Rat Dermal Multipotent Cells. Cells Tissues Organs 2003, 175, 177–185. [Google Scholar] [CrossRef]
- Zoomer, H.D.; Jeremias, T.D.S.; Ratner, B.; Trentin, A.G. Mesenchymal stromal cells from dermal and adipose tissues induce macrophage polarization to a pro-repair phenotype and improve skin wound healing. Cytotherapy 2020, 22, 247–260. [Google Scholar] [CrossRef]
- Tan, L.; Dai, T.; Liu, D.; Chen, Z.; Wu, L.; Gao, L.; Wang, Y.; Shi, C. Contribution of dermal-derived mesenchymal cells during liver repair in two different experimental models. Sci. Rep. 2016, 6, 25314. [Google Scholar] [CrossRef]
- Shi, C.M.; Cheng, T.M. Differentiation of dermis-derived multipotent cells into insulin-producing pancreatic cells in vitro. World J. Gastroenterol. 2004, 10, 2550–2552. [Google Scholar] [CrossRef]
- Wang, J.; Wu, X.; Zheng, Y.; Wen, H.; Ji, H.; Zhao, Y.; Guan, W. Isolation and biological characterization of mesenchymal stem cells from goose dermis. Poult. Sci. 2018, 97, 3236–3247. [Google Scholar] [CrossRef]
- Gao, L.; Liu, F.; Tan, L.; Liu, T.; Chen, Z.; Shi, C. The immunosuppressive properties of non-cultured dermal-derived mesenchymal stromal cells and the control of graft-versus-host disease. Biomaterials 2014, 35, 3582–3588. [Google Scholar] [CrossRef]
- Foti, R.; Storti, G.; Palmesano, M.; Scioli, M.G.; Fiorelli, E.; Terriaca, S.; Cervelli, G.; Kim, B.S.; Orlandi, A.; Cervelli, V. Senescence in Adipose-Derived Stem Cells: Biological Mechanisms and Therapeutic Challenges. Int. J. Mol. Sci. 2024, 25, 8390. [Google Scholar] [CrossRef]
- Kumari, R.; Jat, P. Mechanisms of Cellular Senescence: Cell Cycle Arrest and Senescence Associated Secretory Phenotype. Front. Cell Dev. Biol. 2021, 9, 645593. [Google Scholar] [CrossRef]
- Wang, J.; Zhang, M.; Wang, H. Emerging Landscape of Mesenchymal Stem Cell Senescence Mechanisms and Implications on Therapeutic Strategies. ACS Pharmacol. Transl. Sci. 2024, 7, 2306–2325. [Google Scholar] [CrossRef]
- Toussaint, O.; Remacle, J.; Dierick, J.F.; Pascal, T.; Frippiat, C.; Zdanov, S.; Magalhaes, J.P.; Royer, V.; Chainiaux, F. From the Hayflick mosaic to the mosaics of ageing.: Role of stress-induced premature senescence in human ageing. Int. J. Biochem. Cell Biol. 2002, 34, 1415–1429. [Google Scholar] [CrossRef] [PubMed]
- Abruzzo, P.M.; Canaider, S.; Pizzuti, V.; Pampanella, L.; Casadei, R.; Facchin, F.; Ventura, C. Herb-Derived Products: Natural Tools to Delay and Counteract Stem Cell Senescence. Stem Cells Int. 2020, 2020, 8827038. [Google Scholar] [CrossRef] [PubMed]
- Chen, Q.; Ames, B.N. Senescence-like growth arrest induced by hydrogen peroxide in human diploid fibroblast F65 cells. Proc. Natl. Acad. Sci. USA 1994, 91, 4130–4134. [Google Scholar] [CrossRef] [PubMed]
- Toussaint, O.; Medrano, E.E.; von Zglinicki, T. Cellular and molecular mechanisms of stress-induced premature senescence (SIPS) of human diploid fibroblasts and melanocytes. Exp. Gerontol. 2000, 35, 927–945. [Google Scholar] [CrossRef]
- von Zglinicki, T.; Pilger, R.; Sitte, N. Accumulation of single-strand breaks is the major cause of telomere shortening in human fibroblasts. Free Radic. Biol. Med. 2000, 28, 64–74. [Google Scholar] [CrossRef]
- Facchin, F.; Bianconi, E.; Romano, M.; Impellizzeri, A.; Alviano, F.; Maioli, M.; Canaider, S.; Ventura, C. Comparison of Oxidative Stress Effects on Senescence Patterning of Human Adult and Perinatal Tissue-Derived Stem Cells in Short and Long-term Cultures. Int. J. Med. Sci. 2018, 15, 1486–1501. [Google Scholar] [CrossRef]
- Pan, C.; Lang, H.; Zhang, T.; Wang, R.; Lin, X.; Shi, P.; Zhao, F.; Pang, X. Conditioned medium derived from human amniotic stem cells delays H2O2-induced premature senescence in human dermal fibroblasts. Int. J. Mol. Med. 2019, 44, 1629–1640. [Google Scholar] [CrossRef]
- Talachi, N.; Afzal, E.; Nouri, M.; Abroun, S.; Zarrabi, M.; Jahandar, H. Protective effect of human amniotic membrane extract against hydrogen peroxide-induced oxidative damage in human dermal fibroblasts. Int. J. Cosmet. Sci. 2023, 45, 73–82. [Google Scholar] [CrossRef]
- Orciani, M.; Gorbi, S.; Benedetti, M.; Di Benedetto, G.; Mattioli-Belmonte, M.; Regoli, F.; Di Primio, R. Oxidative stress defense in human-skin-derived mesenchymal stem cells versus human keratinocytes: Different mechanisms of protection and cell selection. Free Radic. Biol. Med. 2010, 49, 830–838. [Google Scholar] [CrossRef]
- Jin, M.H.; Yu, N.N.; Jin, Y.H.; Mao, Y.Y.; Feng, L.; Liu, Y.; Wang, A.G.; Sun, H.N.; Kwon, T.; Han, Y.H. Peroxiredoxin II with dermal mesenchymal stem cells accelerates wound healing. Aging 2021, 13, 13926–13940. [Google Scholar] [CrossRef] [PubMed]
- Wedel, S.; Martic, I.; Hrapovic, N.; Fabre, S.; Madreiter-Sokolowski, C.T.; Haller, T.; Pierer, G.; Ploner, C.; Jansen-Dürr, P.; Cavinato, M. tBHP treatment as a model for cellular senescence and pollution-induced skin aging. Mech. Ageing Dev. 2020, 190, 111318. [Google Scholar] [CrossRef] [PubMed]
- Yeh, Y.C.; Liu, T.J.; Lai, H.C. Pathobiological Mechanisms of Endothelial Dysfunction Induced by tert-Butyl Hydroperoxide via Apoptosis, Necrosis and Senescence in a Rat Model. Int. J. Med. Sci. 2020, 17, 368–382. [Google Scholar] [CrossRef] [PubMed]
- Dierick, J.F.; Eliaers, F.; Remacle, J.; Raes, M.; Fey, S.J.; Larsen, P.M.; Toussaint, O. Stress-induced premature senescence and replicative senescence are different phenotypes, proteomic evidence. Biochem. Pharmacol. 2002, 64, 1011–1017. [Google Scholar] [CrossRef]
- Dumont, P.; Burton, M.; Chen, Q.M.; Gonos, E.S.; Frippiat, C.; Mazarati, J.B.; Eliaers, F.; Remacle, J.; Toussaint, O. Induction of replicative senescence biomarkers by sublethal oxidative stresses in normal human fibroblast. Free Radic. Biol. Med. 2000, 28, 361–373. [Google Scholar] [CrossRef]
- Yao, Y.; Liang, X.; Shi, Y.; Lin, Y.; Yang, J. Osthole Delays Tert-Butyl Hydroperoxide-Induced Premature Senescence in Neural Stem Cells. Cell Reprogram. 2018, 20, 268–274. [Google Scholar] [CrossRef]
- Zhang, S.; Liu, W.; Wang, P.; Hu, B.; Lv, X.; Chen, S.; Wang, B.; Shao, Z. Activation of HSP70 impedes tert-butyl hydroperoxide (t-BHP)-induced apoptosis and senescence of human nucleus pulposus stem cells via inhibiting the JNK/c-Jun pathway. Mol. Cell Biochem. 2021, 476, 1979–1994. [Google Scholar] [CrossRef]
- Zhao, W.J.; Liu, X.; Hu, M.; Zhang, Y.; Shi, P.Z.; Wang, J.W.; Lu, X.H.; Cheng, X.F.; Tao, Y.P.; Feng, X.M.; et al. Quercetin ameliorates oxidative stress-induced senescence in rat nucleus pulposus-derived mesenchymal stem cells via the miR-34a-5p/SIRT1 axis. World J. Stem Cells 2023, 15, 842–865. [Google Scholar] [CrossRef]
- Zhao, W.; Feng, H.; Sun, W.; Liu, K.; Lu, J.J.; Chen, X. Tert-butyl hydroperoxide (t-BHP) induced apoptosis and necroptosis in endothelial cells: Roles of NOX4 and mitochondrion. Redox Biol. 2017, 11, 524–534. [Google Scholar] [CrossRef]
- Ferroni, L.; Gardin, C.; Dalla Paola, L.; Campo, G.; Cimaglia, P.; Bellin, G.; Pinton, P.; Zavan, B. Characterization of Dermal Stem Cells of Diabetic Patients. Cells 2019, 8, 729. [Google Scholar] [CrossRef]
- Facchin, F.; Vitale, L.; Bianconi, E.; Piva, F.; Frabetti, F.; Strippoli, P.; Casadei, R.; Pelleri, M.C.; Piovesan, A.; Canaider, S. Complexity of bidirectional transcription and alternative splicing at human RCAN3 locus. PLoS ONE 2011, 6, e24508. [Google Scholar] [CrossRef] [PubMed]
- Beraudi, A.; Bianconi, E.; Catalani, S.; Canaider, S.; De Pasquale, D.; Apostoli, P.; Bordini, B.; Stea, S.; Toni, A.; Facchin, F. In vivo response of heme-oxygenase-1 to metal ions released from metal-on-metal hip prostheses. Mol. Med. Rep. 2016, 14, 474–480. [Google Scholar] [CrossRef] [PubMed]
- Bianconi, E.; Tassinari, R.; Alessandrini, A.; Ragazzini, G.; Cavallini, C.; Abruzzo, P.M.; Petrocelli, G.; Pampanella, L.; Casadei, R.; Maioli, M.; et al. Cytochalasin B Modulates Nanomechanical Patterning and Fate in Human Adipose-Derived Stem Cells. Cells 2022, 11, 1629. [Google Scholar] [CrossRef] [PubMed]
- Bustin, S.A.; Benes, V.; Garson, J.A.; Hellemans, J.; Huggett, J.; Kubista, M.; Mueller, R.; Nolan, T.; Pfaffl, M.W.; Shipley, G.L.; et al. The MIQE guidelines: Minimum information for publication of quantitative real-time PCR experiments. Clin. Chem. 2009, 55, 611–622. [Google Scholar] [CrossRef]
- Schindelin, J.; Arganda-Carreras, I.; Frise, E.; Kaynig, V.; Longair, M.; Pietzsch, T.; Preibisch, S.; Rueden, C.; Saalfeld, S.; Schmid, B.; et al. Fiji: An open-source platform for biological-image analysis. Nat. Methods 2012, 9, 676–682. [Google Scholar] [CrossRef]
- Vidoni, C.; Ferraresi, A.; Secomandi, E.; Vallino, L.; Gardin, C.; Zavan, B.; Mortellaro, C.; Isidoro, C. Autophagy drives osteogenic differentiation of human gingival mesenchymal stem cells. Cell Commun. Signal. 2019, 17, 98. [Google Scholar] [CrossRef]
- Eidet, J.R.; Pasovic, L.; Maria, R.; Jackson, C.J.; Utheim, T.P. Objective assessment of changes in nuclear morphology and cell distribution following induction of apoptosis. Diagn. Pathol. 2014, 9, 92. [Google Scholar] [CrossRef]
- Fujimori, H.; Hisama, M.; Shibayama, H.; Iwaki, M. Protecting effect of phytoncide solution, on normal human dermal fibroblasts against reactive oxygen species. J. Oleo Sci. 2009, 58, 429–436. [Google Scholar] [CrossRef]
- Zhang, Y.; Yang, S.; You, X.; Li, Z.; Chen, L.; Dai, R.; Sun, H.; Zhang, L. CircSPG21 ameliorates oxidative stress-induced senescence in nucleus pulposus-derived mesenchymal stem cells and mitigates intervertebral disc degeneration through the miR-217/SIRT1 axis and mitophagy. Stem Cell Res. Ther. 2025, 16, 49, Erratum in Stem Cell Res. Ther. 2025, 16, 198. https://doi.org/10.1186/s13287-025-04337-y. [Google Scholar] [CrossRef]
- Li, C.; Wu, J.; Dong, Q.; Ma, J.; Gao, H.; Liu, G.; Chen, Y.; Ning, J.; Lv, X.; Zhang, M.; et al. The crosstalk between oxidative stress and DNA damage induces neural stem cell senescence by HO-1/PARP1 non-canonical pathway. Free Radic. Biol. Med. 2024, 223, 443–457. [Google Scholar] [CrossRef]
- Bitencourt, T.C.; Vargas, J.E.; Silva, A.O.; Fraga, L.R.; Filippi-Chiela, E. Subcellular structure, heterogeneity, and plasticity of senescent cells. Aging Cell 2024, 23, e14154. [Google Scholar] [CrossRef]
- Kim, Y.J.; Cho, M.J.; Yu, W.D.; Kim, M.J.; Kim, S.Y.; Lee, J.H. Links of Cytoskeletal Integrity with Disease and Aging. Cells 2022, 11, 2896. [Google Scholar] [CrossRef] [PubMed]
- Belhadj, J.; Surina, S.; Hengstschläger, M.; Lomakin, A.J. Form follows function: Nuclear morphology as a quantifiable predictor of cellular senescence. Aging Cell 2023, 22, e14012. [Google Scholar] [CrossRef] [PubMed]
- Evangelisti, C.; Rusciano, I.; Mongiorgi, S.; Ramazzotti, G.; Lattanzi, G.; Manzoli, L.; Cocco, L.; Ratti, S. The wide and growing range of lamin B-related diseases: From laminopathies to cancer. Cell Mol. Life Sci. 2022, 79, 126. [Google Scholar] [CrossRef] [PubMed]
- Lv, T.; Wang, C.; Zhou, J.; Feng, X.; Zhang, L.; Fan, Z. Mechanism and role of nuclear laminin B1 in cell senescence and malignant tumors. Cell Death Discov. 2024, 10, 269. [Google Scholar] [CrossRef]
- Freund, A.; Laberge, R.M.; Demaria, M.; Campisi, J. Lamin B1 loss is a senescence-associated biomarker. Mol. Biol. Cell 2012, 23, 2066–2075. [Google Scholar] [CrossRef]
- Shah, P.P.; Donahue, G.; Otte, G.L.; Capell, B.C.; Nelson, D.M.; Cao, K.; Aggarwala, V.; Cruickshanks, H.A.; Rai, T.S.; McBryan, T.; et al. Lamin B1 depletion in senescent cells triggers large-scale changes in gene expression and the chromatin landscape. Genes Dev. 2013, 27, 1787–1799. [Google Scholar] [CrossRef]
- Barascu, A.; Le Chalony, C.; Pennarun, G.; Genet, D.; Zaarour, N.; Bertrand, P. Oxydative stress alters nuclear shape through lamins dysregulation: A route to senescence. Nucleus 2012, 3, 411–417. [Google Scholar] [CrossRef]
- Dreesen, O.; Chojnowski, A.; Ong, P.F.; Zhao, T.Y.; Common, J.E.; Lunny, D.; Lane, E.B.; Lee, S.J.; Vardy, L.A.; Stewart, C.L.; et al. Lamin B1 fluctuations have differential effects on cellular proliferation and senescence. J. Cell Biol. 2013, 200, 605–617. [Google Scholar] [CrossRef]
- Etourneaud, L.; Moussa, A.; Rass, E.; Genet, D.; Willaume, S.; Chabance-Okumura, C.; Wanschoor, P.; Picotto, J.; Thézé, B.; Dépagne, J.; et al. Lamin B1 sequesters 53BP1 to control its recruitment to DNA damage. Sci. Adv. 2021, 7, eabb3799. [Google Scholar] [CrossRef]
- Nassour, J.; Martien, S.; Martin, N.; Deruy, E.; Tomellini, E.; Malaquin, N.; Bouali, F.; Sabatier, L.; Wernert, N.; Pinte, S.; et al. Defective DNA single-strand break repair is responsible for senescence and neoplastic escape of epithelial cells. Nat. Commun. 2016, 7, 10399. [Google Scholar] [CrossRef]
- Scully, R.; Xie, A. Double strand break repair functions of histone H2AX. Mutat. Res. 2013, 750, 5–14. [Google Scholar] [CrossRef]
- Pala, R.; Cruciani, S.; Manca, A.; Garroni, G.; El Faqir, M.A.; Lentini, V.; Capobianco, G.; Pantaleo, A.; Maioli, M. Mesenchymal Stem Cell Behavior under Microgravity: From Stress Response to a Premature Senescence. Int. J. Mol. Sci. 2023, 24, 7753. [Google Scholar] [CrossRef] [PubMed]
- Safwan-Zaiter, H.; Wagner, N.; Wagner, K.D. P16INK4A-More Than a Senescence Marker. Life 2022, 12, 1332. [Google Scholar] [CrossRef] [PubMed]
- Lee, S.S.; Vũ, T.T.; Weiss, A.S.; Yeo, G.C. Stress-induced senescence in mesenchymal stem cells: Triggers, hallmarks, and current rejuvenation approaches. Eur. J. Cell Biol. 2023, 102, 151331. [Google Scholar] [CrossRef] [PubMed]
- Wagner, K.D.; Wagner, N. The Senescence Markers p16INK4A, p14ARF/p19ARF, and p21 in Organ Development and Homeostasis. Cells 2022, 11, 1966. [Google Scholar] [CrossRef]
- Coppé, J.P.; Desprez, P.Y.; Krtolica, A.; Campisi, J. The senescence-associated secretory phenotype: The dark side of tumor suppression. Annu. Rev. Pathol. 2010, 5, 99–118. [Google Scholar] [CrossRef]
- Ohtani, N. The roles and mechanisms of senescence-associated secretory phenotype (SASP): Can it be controlled by senolysis? Inflamm. Regen. 2022, 42, 11. [Google Scholar] [CrossRef]
- Valieva, Y.; Ivanova, E.; Fayzullin, A.; Kurkov, A.; Igrunkova, A. Senescence-Associated β-Galactosidase Detection in Pathology. Diagnostics 2022, 12, 2309. [Google Scholar] [CrossRef] [PubMed]
- Kurz, D.J.; Decary, S.; Hong, Y.; Erusalimsky, J.D. Senescence-associated β-galactosidase reflects an increase in lysosomal mass during replicative ageing of human endothelial cells. J. Cell Sci. 2000, 113, 3613–3622. [Google Scholar] [CrossRef] [PubMed]
- Gerland, L.M.; Peyrol, S.; Lallemand, C.; Branche, R.; Magaud, J.P.; Ffrench, M. Association of increased autophagic inclusions labeled for β-galactosidase with fibroblastic aging. Exp. Gerontol. 2003, 38, 887–895. [Google Scholar] [CrossRef] [PubMed]
- Rastaldo, R.; Vitale, E.; Giachino, C. Dual Role of Autophagy in Regulation of Mesenchymal Stem Cell Senescence. Front. Cell Dev. Biol. 2020, 8, 276. [Google Scholar] [CrossRef]
- Chang, T.C.; Hsu, M.F.; Wu, K.K. High Glucose Induces Bone Marrow-Derived Mesenchymal Stem Cell Senescence by Upregulating Autophagy. PLoS ONE 2015, 10, e0126537. [Google Scholar] [CrossRef]
- Cruciani, S.; Trenta, M.; Rassu, G.; Garroni, G.; Petretto, G.L.; Ventura, C.; Maioli, M.; Pintore, G. Identifying a Role of Red and White Wine Extracts in Counteracting Skin Aging: Effects of Antioxidants on Fibroblast Behavior. Antioxidants 2021, 10, 227. [Google Scholar] [CrossRef]
- Eleutherio, E.C.A.; Silva Magalhães, R.S.; de Araújo Brasil, A.; Monteiro Neto, J.R.; de Holanda Paranhos, L. SOD1, more than just an antioxidant. Arch. Biochem. Biophys. 2021, 697, 108701. [Google Scholar] [CrossRef]
- Liu, R.; Bian, Y.; Liu, L.; Liu, L.; Liu, X.; Ma, S. Molecular pathways associated with oxidative stress and their potential applications in radiotherapy (Review). Int. J. Mol. Med. 2022, 49, 65. [Google Scholar] [CrossRef]
- Liu, H.; Huang, B.; Xue, S.; U, K.P.; Tsang, L.L.; Zhang, X.; Li, G.; Jiang, X. Functional crosstalk between mTORC1/p70S6K pathway and heterochromatin organization in stress-induced senescence of MSCs. Stem Cell Res. Ther. 2020, 11, 279. [Google Scholar] [CrossRef]
- Liao, Z.; Yeo, H.L.; Wong, S.W.; Zhao, Y. Cellular Senescence: Mechanisms and Therapeutic Potential. Biomedicines 2021, 9, 1769. [Google Scholar] [CrossRef]
- Shimi, T.; Butin-Israeli, V.; Adam, S.A.; Hamanaka, R.B.; Goldman, A.E.; Lucas, C.A.; Shumaker, D.K.; Kosak, S.T.; Chandel, N.S.; Goldman, R.D. The role of nuclear lamin B1 in cell proliferation and senescence. Genes Dev. 2011, 25, 2579–2593. [Google Scholar] [CrossRef]
- Buj, R.; Leon, K.E.; Anguelov, M.A.; Aird, K.M. Suppression of p16 alleviates the senescence-associated secretory phenotype. Aging 2021, 13, 3290–3312. [Google Scholar] [CrossRef]
- Schafer, M.J.; Miller, J.D.; LeBrasseur, N.K. Cellular senescence: Implications for metabolic disease. Mol. Cell Endocrinol. 2017, 455, 93–102. [Google Scholar] [CrossRef]
- Gorgoulis, V.; Adams, P.D.; Alimonti, A.; Bennett, D.C.; Bischof, O.; Bishop, C.; Campisi, J.; Collado, M.; Evangelou, K.; Ferbeyre, G.; et al. Cellular Senescence: Defining a Path Forward. Cell 2019, 179, 813–827. [Google Scholar] [CrossRef]









| Gene | Entrez Gene ID * | Left Primer | Right Primer | Bio-Rad Unique Assay ID | A.L. (bp) $ |
|---|---|---|---|---|---|
| Glyceraldehyde 3-phosphate dehydrogenase (GAPDH) | 2597 | - | - | qHsaCED0038674 | 117 |
| Hypoxanthine phosphoribosyl transferase 1 (HPRT1) | 3251 | - | - | qHsaCID0016375 | 90 |
| Proliferation marker protein Ki-67 (MKI67) | 4288 | tcagactccatgtgcctgag | ttgtcctcagccttctttgg | - | 134 |
| Cyclin-dependent kinase inhibitor 1A (CDKN1A or p21) | 1026 | - | - | qHsaCID0014498 | 159 |
| Cyclin-dependent kinase inhibitor 2A (CDKN2A or p16INK4a) | 1029 | - | - | qHsaCED0056722 | 86 |
| Interleukin 1 beta (IL1B) | 3553 | agccatggcagaagtacctg | cctggaaggagcacttcatct | - | 116 |
| Beclin 1 (BECN1) | 8678 | aaccagatgcgttatgccca | tccattccacgggaacactg | - | 148 |
| Autophagy related 7 (ATG7) | 10533 | agcagctcatcgaaagccat | ttggcaaaaagcgatgagcc | - | 241 |
| Microtubule-associated protein 1 light chain 3 alpha (MAP1LC3A) | 84557 | ttggtcaagatcatccggcg | cctgggaggcgtagaccata | - | 163 |
| Superoxide dismutase 1 (SOD1) | 6647 | ggtgtggccgatgtgtctat | cacctttgcccaagtcatct | - | 112 |
| Glutathione-disulfide reductase (GSR) | 2936 | cccgatgtatcacgcagtta | aaaccctgcagcatttcatc | - | 129 |
| Sample | IntDen Actin/IntDen Vimentin ± SD |
|---|---|
| CTR | 1.61 ± 0.09 |
| H2O2 200 μM | 1.52 ± 0.08 |
| t-BHP 50 μM | 1.11 ± 0.04 * |
| t-BHP 30 μM | 1.49 ± 0.05 |
| t-BHP 10 μM | 1.59 ± 0.04 |
Disclaimer/Publisher’s Note: The statements, opinions and data contained in all publications are solely those of the individual author(s) and contributor(s) and not of MDPI and/or the editor(s). MDPI and/or the editor(s) disclaim responsibility for any injury to people or property resulting from any ideas, methods, instructions or products referred to in the content. |
© 2025 by the authors. Licensee MDPI, Basel, Switzerland. This article is an open access article distributed under the terms and conditions of the Creative Commons Attribution (CC BY) license (https://creativecommons.org/licenses/by/4.0/).
Share and Cite
Pampanella, L.; Petrocelli, G.; Abruzzo, P.M.; Tassinari, R.; Bassoli, B.; Sgarzani, R.; Maioli, M.; Ventura, C.; Canaider, S.; Facchin, F. Tert-Butyl Hydroperoxide in Human Adult Mesenchymal Stem Cells Isolated from Dermis: A Stress-Induced Premature Senescence Model. Cells 2025, 14, 1563. https://doi.org/10.3390/cells14191563
Pampanella L, Petrocelli G, Abruzzo PM, Tassinari R, Bassoli B, Sgarzani R, Maioli M, Ventura C, Canaider S, Facchin F. Tert-Butyl Hydroperoxide in Human Adult Mesenchymal Stem Cells Isolated from Dermis: A Stress-Induced Premature Senescence Model. Cells. 2025; 14(19):1563. https://doi.org/10.3390/cells14191563
Chicago/Turabian StylePampanella, Luca, Giovannamaria Petrocelli, Provvidenza Maria Abruzzo, Riccardo Tassinari, Beatrice Bassoli, Rossella Sgarzani, Margherita Maioli, Carlo Ventura, Silvia Canaider, and Federica Facchin. 2025. "Tert-Butyl Hydroperoxide in Human Adult Mesenchymal Stem Cells Isolated from Dermis: A Stress-Induced Premature Senescence Model" Cells 14, no. 19: 1563. https://doi.org/10.3390/cells14191563
APA StylePampanella, L., Petrocelli, G., Abruzzo, P. M., Tassinari, R., Bassoli, B., Sgarzani, R., Maioli, M., Ventura, C., Canaider, S., & Facchin, F. (2025). Tert-Butyl Hydroperoxide in Human Adult Mesenchymal Stem Cells Isolated from Dermis: A Stress-Induced Premature Senescence Model. Cells, 14(19), 1563. https://doi.org/10.3390/cells14191563

