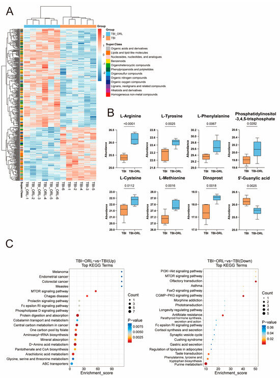
- Review
Targeting the CXCR4/CXCL12 Axis to Overcome Drug Resistance in Triple-Negative Breast Cancer
- Desh Deepak Singh,
- Dharmendra Kumar Yadav and
- Dongyun Shin
Triple-negative breast cancer (TNBC) remains one of the most aggressive and treatment-resistant forms. TNBC is an aggressive and therapeutically resistant subtype of breast cancer, marked by the absence of estrogen, progesterone, and HER2 receptors....

