A Patient-Derived Scaffold-Based 3D Culture Platform for Head and Neck Cancer: Preserving Tumor Heterogeneity for Personalized Drug Testing
Abstract
1. Introduction
2. Materials and Methods
2.1. Patient Information and Tumor Sample Preparation
2.2. Preparation of Patient-Derived Suspension Cells and Isolation of CAFs
2.3. IF Staining and Western Blot Analysis for Identification of CAF Subtypes and Preparation of CAF-Conditioned Medium
2.4. Preparation of Hydrogels for Direct 3D Culture of Patient-Derived Tumor Cells
2.5. Transfer of Primary Tumor Cultures from 3D to 2D Conditions by Gel Digestion
2.6. Expansion and Downstream Applications of 2D Cultures
2.7. Immunofluorescence (IF) Staining for 2D Cultures
2.8. Quantitative Real-Time PCR (qRT-PCR) to Monitor Changes in mRNA Gene Expression in 2D Cultures Treated with Different Media Compositions and Serum Concentrations
- Specific primers were used as follows:
- GAPDH Forward: 5′-GAACGGATTTGGCCGTATTG-3′, Reverse: 5′-TTTGGCTCCACCCTTCAAG-3′;
- CTNNB1 Forward: 5′- ATCCAAAGAGTAGCTGCAGG-3′, Reverse: 5′-TCATCCTGGCGATATCCAAG-3′;
- PDGFR-β Forward: 5′-AGGACAACCGTACCTTGGGTGACT-3′, Reverse: 5′-CAGTTCTGACACGTACCGGGTCTC-3′;
- VIM Forward: 5′-AGGAAATGGCTCGTCACCTTCGTGAATA-3′; Reverse: 5′-GGAGTGTCGGTTGTTAAGAACTAGAGCT-3′;
- SNAI2 Forward: 5-ATCTGCGGCAAGGCGTTTTCCA-3′, Reverse: 5′-GAGCCCTCAGATTTGACCTGTC-3′;
- SOX2 Forward: 5′-TACAGCATGTCCTACTCGCAG-3′, Reverse: 5′-GAGGAAGAGGTAACCACAGGG-3′;
- TNC Forward: 5′-GGTACAGTGGGACAGCAGGTG-3′, Reverse: 5′-AACTG GATTGAGTGTTCGTGG-3′.
2.9. Scaffold-Based 3D Cultures in µ-Plate 96-Well Plate
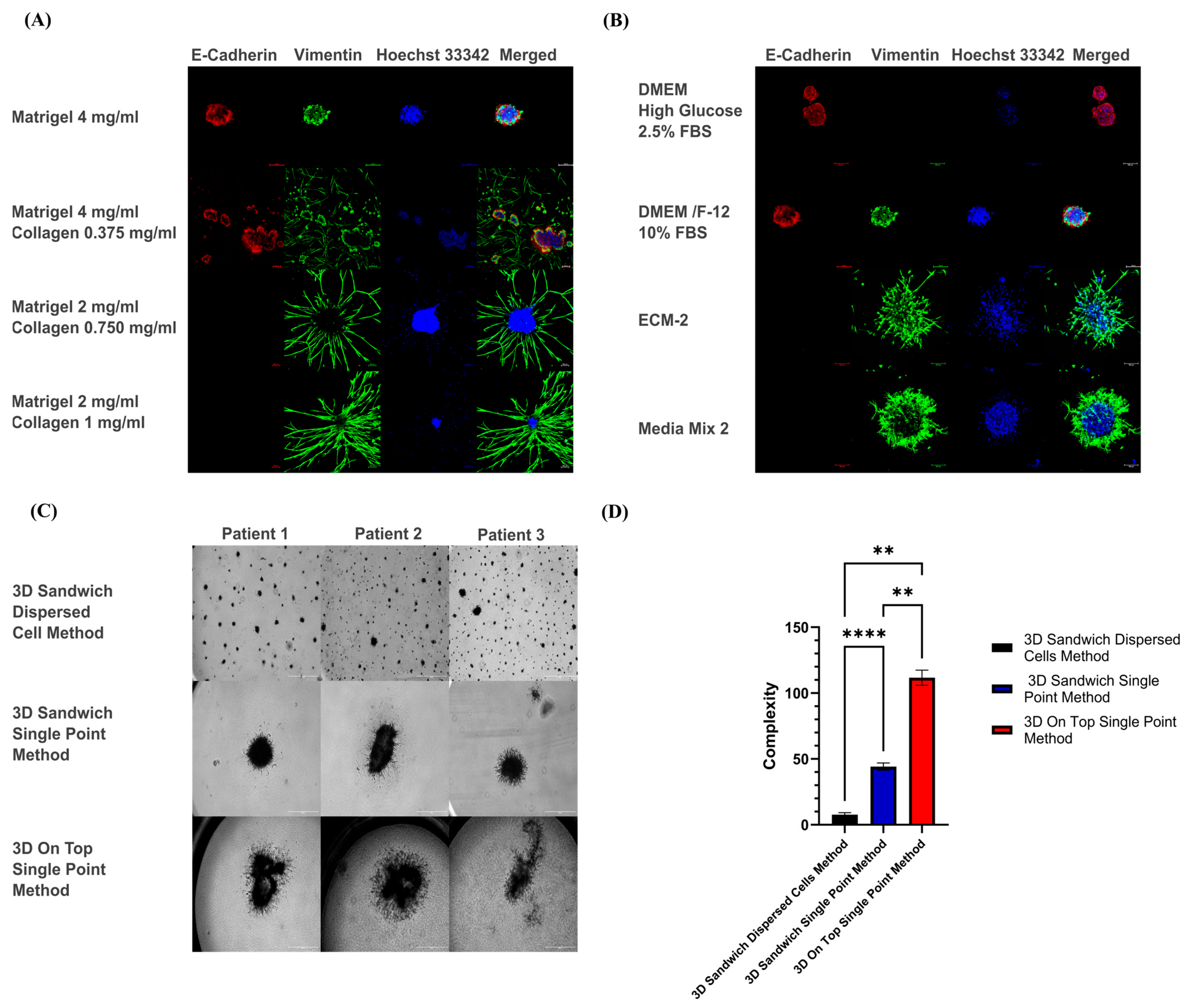
- To evaluate the effects of different gel compositions, the 3D sandwich/single-point method was chosen initially for patient 1. The settings were prepared by first placing 30 µL of the bottom gel into each well, allowing the gel to polymerize for 2 h, followed by the addition of 10 µL of unpolymerized gel on top. Before polymerization, 5000 cells were injected with 5 µL of media into the center of the upper gel, where they formed a dense cell cluster. Four gel compositions were tested in DMEM/F12 with 10% FBS: (a) 4 mg/mL pure Matrigel, (b) 4 mg/mL Matrigel + 0.375 mg/mL collagen I, (c) 2 mg/mL Matrigel + 0.75 mg/mL collagen I, and (d) 2 mg/mL Matrigel + 1 mg/mL collagen I
- Next, we aimed to investigate whether different culture media could allow us to recapitulate the invasive features observed with tumoroids in 3D cultures. Here, we aimed to prevent undesired matrix degradation and contraction, combined with the adhesion of hyperactive CAFs at the bottom of the plates. Since this was preferentially observed with collagen or Matrigel/collagen type I mixed gels, we decided to switch to pure Matrigel for this purpose. Accordingly, cells from patient one were cultured using the 3D sandwich/single-point cell seeding method in 4 mg/mL pure Matrigel, testing the following media conditions: (a) DMEM High Glucose with 2.5%FBS, (b) DMEM/F12 with 10% FBS, (c) complete Endothelial Cell Growth Medium 2 (ECM-2), and (d) Media Mix 2 (a 1:1 combination of full ECM-2 and CAFs-conditioned DMEM/F12 with 10% FBS). The IF staining was performed as described previously [16]. The IF staining was performed as described previously [16].
- After selecting 4 mg/mL pure Matrigel with Media Mix 2 as optimal conditions for tissue-like structures to emerge, patients 2 and 3 were assessed (in addition to patient one cells), using the same 3D cell culture conditions. Additionally, we aimed to address the impact of different cell seeding methods, which affect oxygen and nutrient diffusion, on tumoroid formation. Cell suspensions, transferred from 2D interim cultures of patients 1–3, were analyzed for this purpose (summarized and described in Figure 2). The morphology of tumoroids was evaluated using the complexity parameter, calculated as: Complexity = perimeter2/(4π × area) (adapted from [21]). ImageJ software (version 1.54p) was used for perimeter and area measurements [22], with a pixel-to-micrometer ratio of 0.80 pixels/μm.
2.10. Drug Testing in 3D—Phenotypic Assays Combined with the WST-8 Metabolic Assay
2.11. Statistical Analysis
3. Results
3.1. Identification of C1 and High α-SMA C2 Subtypes of CAFs by IF Staining and Western Blot
3.2. Culturing of Patient-Derived Tumor Cell Isolates on Top of Matrigel/Type I Collagen/Hyaluronic Acid (MCH) Gel
3.3. Variation in Cell Culture Media Leads to Differential Cellular Composition in 2D Tissue-like Cultures
3.4. qPCR Analysis Reveals Different Cell Types and Differentiation Stages Resulting from 2D Tissue-like Cultures Treated with Different Media Compositions
3.5. Different Growth Conditions Result in Variable Morphologies in Scaffold-Based 3D Cultures
- A.
- Next, we questioned if more invasive tumor/stroma co-cultures and multicellular, heterogeneous tissue-like tumoroids in Matrigel could also be obtained by switching between different media preparations (Figure 7B), with more or less serum and growth factor supplements, or by adding fibroblast-conditioned media as a potent support for cell growth and spontaneous formation of tissue-like structures. Cell seeding was performed as described for the previous set of experiments using the 3D sandwich model and the single-point cell seeding method, which yields high local cell densities while also strongly supporting cell survival and growth. High glucose DMEM media with low 2.5% FBS resulted in the formation of tumoroids that were primarily or predominantly composed of tumor cells. Still, it does not support the growth of CAFs. In contrast, both ECM-2 media and Media Mix 2 (CAFs-conditioned media and ECM-2 1:1 mix), which are both enriched in growth factors such as EGF, IGF1, FGF2, and VEGF, resulted in the rapid formation of large and heterogeneous tumoroids with strikingly invasive structures, with a significant contribution of highly active CAFs in these sustained tumor/stroma cocultures. These structures were similar to those formed in hydrogels with a high type I collagen composition, but did not require collagen for their formation.
- B.
- Lastly, we assessed the effects of oxygen and nutrient availability on each patient’s culture. For patients 2 and 3, the 3D sandwich/single-point method reproduced the most complex tumoroid morphology previously seen in patient 1. In contrast, the 3D sandwich/dispersed method resulted only in small, poorly developed, and slowly growing organoids, while the 3D on-top/single-point method produced the most complex, fast-growing, and irregular tumoroids, closely resembling native tumor architecture (Figure 7C). In addition to nutrient and oxygen gradients, the higher local cell density in single-point cultures may also increase cell–cell contacts, which could contribute to the more complex tumoroid phenotypes observed.
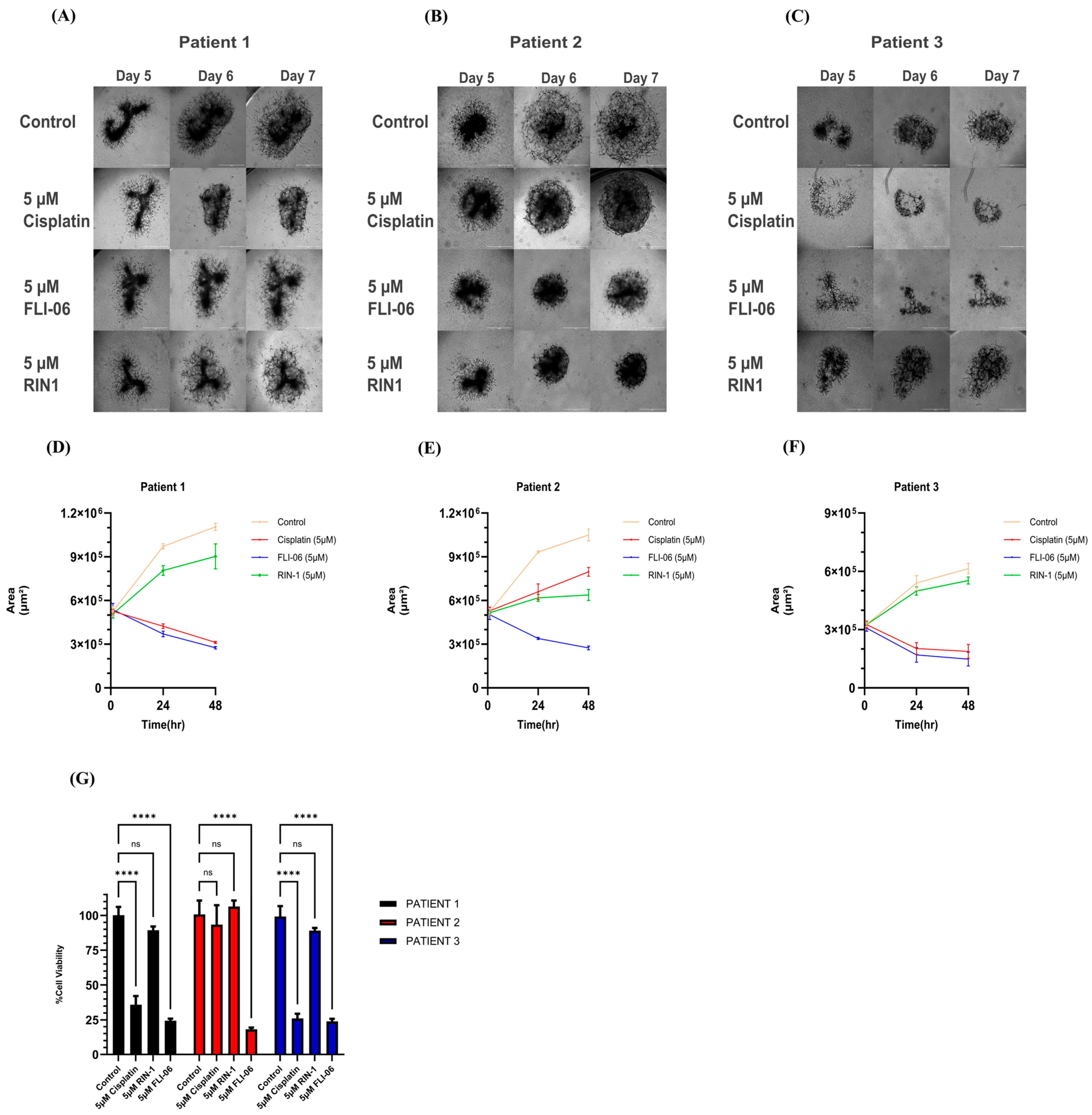
3.6. In Vitro Drug Sensitivity Testing on 3D Cultures with Patient-Derived Tumoroids
4. Discussion
5. Study Limitations and Future Directions
6. Conclusions
Supplementary Materials
Author Contributions
Funding
Institutional Review Board Statement
Informed Consent Statement
Data Availability Statement
Acknowledgments
Conflicts of Interest
Abbreviations
| HNC | Head and Neck Cancer |
| HNSCC | Head and Neck Squamous Cell Carcinoma |
| CAFs | Cancer-Associated Fibroblast(s) |
| myCAFs | Myofibroblastic Cancer-Associated Fibroblast(s) |
| pEMT | Partial Epithelial-to-Mesenchymal Transition |
| PDOs | Patient-derived organoids |
| TME | Tumor Microenvironment |
| ECM | Extracellular Matrix |
| ECM-2 | Endothelial Cell Growth Medium 2 |
| HA | Hyaluronic Acid |
| MCH | Matrigel/Type I collagen/Hyaluronic Acid |
| α-SMA | Alpha Smooth Muscle Actin |
| BMP4 | Bone Morphogenetic Protein 4 |
| TN-C | Tenascin-C |
| CTNNB1 | Catenin Beta 1 |
| SNAI2 | Snail Family Transcriptional Repressor 2 (Slug) |
| SOX2 | SRY-Box Transcription Factor 2 |
| PDGFRβ | Platelet-Derived Growth Factor Receptor Beta |
| IF | Immunofluorescence |
| RBPJ | Recombination signal-binding protein for immunoglobulin κ J region |
References
- Gormley, M.; Creaney, G.; Schache, A.; Ingarfield, K.; Conway, D.I. Reviewing the epidemiology of head and neck cancer: Definitions, trends, and risk factors. Br. Dent. J. 2022, 233, 780–786. [Google Scholar] [CrossRef]
- Kayhan, F.T.; Kaya, H.; Yazici, Z.M. Transoral robotic surgery for tongue-base adenoid cystic carcinoma. J. Oral Maxillofac. Surg. 2011, 69, 2904–2908. [Google Scholar] [CrossRef]
- Hu, C.; Zhang, Y.; Wu, C.; Huang, Q. Heterogeneity of cancer-associated fibroblasts in head and neck squamous cell carcinoma: Opportunities and challenges. Cell Death Discov. 2023, 9, 124. [Google Scholar] [CrossRef] [PubMed]
- Peiffer, R.; Boumahd, Y.; Gullo, C.; Crake, R.; Letellier, E.; Bellahcène, A.; Peulen, O. Cancer-Associated Fibroblast Diversity Shapes Tumor Metabolism in Pancreatic Cancer. Cancers 2023, 15, 61. [Google Scholar] [CrossRef] [PubMed]
- Patel, A.K.; Vipparthi, K.; Thatikonda, V.; Arun, I.; Bhattacharjee, S.; Sharan, R.; Arun, P.; Singh, S. A subtype of cancer-associated fibroblasts with lower expression of alpha-smooth muscle actin suppresses stemness through α-SMA in oral carcinoma. Oncogenesis 2018, 7, 78. [Google Scholar] [CrossRef] [PubMed]
- Punovuori, K.; Bertillot, F.; Miroshnikova, Y.A.; Binner, M.I.; Myllymäki, S.-M.; Follain, G.; Kruse, K.; Routila, J.; Huusko, T.; Pellinen, T.; et al. Multiparameter imaging reveals clinically relevant cancer cell-stroma interaction dynamics in head and neck cancer. Cell 2024, 187, 7267–7284.e20. [Google Scholar] [CrossRef]
- Goel, B.; Tiwari, A.K.; Pandey, R.K.; Singh, A.P.; Kumar, S.; Sinha, A.; Jain, S.K.; Khattri, A. Therapeutic approaches for the treatment of head and neck squamous cell carcinoma-An update on clinical trials. Transl. Oncol. 2022, 21, 101426. [Google Scholar] [CrossRef]
- Czerwonka, A.; Kałafut, J.; Wang, S.; Anameric, A.; Przybyszewska-Podstawka, A.; Mattsson, J.; Karbasian, M.; Le Manach, D.; Toriseva, M.; Nees, M. Evaluation of the anticancer activity of RIN-1, a Notch signaling modulator, in head and neck squamous cell carcinoma. Sci. Rep. 2023, 13, 13700. [Google Scholar] [CrossRef]
- Czerwonka, A.; Kałafut, J.; Wang, S.; Anameric, A.; Przybyszewska-Podstawka, A.; Toriseva, M.; Nees, M. The Notch inhibitor, FLI-06, increases the chemosensitivity of head and neck Squamous cell carcinoma cells to taxanes-based treatment. Biomed. Pharmacother. 2024, 177, 116822. [Google Scholar] [CrossRef]
- de Araújo, T.B.S.; Nogueira, R.L.R.; Siquara da Rocha, L.O.; Bastos, I.N.; Dias, R.B.; Souza, B.S.D.F.; Lambert, D.W.; Coletta, R.D.; Silva, V.A.O.; Rocha, C.A.G. Enhancing scaffold-free spheroid models: 3D cell bioprinting method for metastatic HSC3-Oral squamous carcinoma cell line. SLAS Discov. 2024, 29, 100158. [Google Scholar] [CrossRef]
- Cacciamali, A.; Villa, R.; Dotti, S. 3D Cell Cultures: Evolution of an Ancient Tool for New Applications. Front Physiol. 2022, 13, 836480. [Google Scholar] [CrossRef]
- Caliari, S.R.; Burdick, J.A. A practical guide to hydrogels for cell culture. Nat. Methods 2016, 13, 405–414. [Google Scholar] [CrossRef] [PubMed]
- Driehuis, E.; Kolders, S.; Spelier, S.; Lõhmussaar, K.; Willems, S.M.; Devriese, L.A.; de Bree, R.; de Ruiter, E.J.; Korving, J.; Begthel, H.; et al. Oral Mucosal Organoids as a Potential Platform for Personalized Cancer Therapy. Cancer Discov. 2019, 9, 852–871. [Google Scholar] [CrossRef] [PubMed]
- Millen, R.; De Kort, W.W.B.; Koomen, M.; van Son, G.J.; Gobits, R.; de Vries, B.P.; Begthel, H.; Zandvliet, M.; Doornaert, P.; Raaijmakers, C.P.; et al. Patient-derived head and neck cancer organoids allow treatment stratification and serve as a tool for biomarker validation and identification. Med 2023, 4, 290–310.e12. [Google Scholar] [CrossRef] [PubMed]
- Zhou, C.; Wu, Y.; Wang, Z.; Liu, Y.; Yu, J.; Wang, W.; Chen, S.; Wu, W.; Wang, J.; Qian, G.; et al. Standardization of organoid culture in cancer research. Cancer Med. 2023, 12, 14375–14386. [Google Scholar] [CrossRef]
- Anameriç, A.; Czerwonka, A.; Nees, M. Optimization of a Three-Dimensional Culturing Method for Assessing the Impact of Cisplatin on Notch Signaling in Head and Neck Squamous Cell Carcinoma (HNSCC). Cancers 2023, 15, 5320. [Google Scholar] [CrossRef]
- Zhang, B.; Ohuchida, K.; Tsutsumi, C.; Shimada, Y.; Mochida, Y.; Oyama, K.; Iwamoto, C.; Sheng, N.; Fei, S.; Shindo, K.; et al. Dynamic glycolytic reprogramming effects on dendritic cells in pancreatic ductal adenocarcinoma. J. Exp. Clin. Cancer Res. 2024, 43, 271. [Google Scholar] [CrossRef]
- Kittirat, Y.; Suksawat, M.; Thongchot, S.; Padthaisong, S.; Phetcharaburanin, J.; Wangwiwatsin, A.; Klanrit, P.; Sangkhamanon, S.; Titapun, A.; Loilome, W.; et al. Interleukin-6-derived cancer-associated fibroblasts activate STAT3 pathway contributing to gemcitabine resistance in cholangiocarcinoma. Front Pharmacol. 2022, 13, 897368. [Google Scholar] [CrossRef]
- Lu, C.H.; Yeh, Y.C. Fabrication of Multiresponsive Magnetic Nanocomposite Double-Network Hydrogels for Controlled Release Applications. Small 2021, 17, e2105997. [Google Scholar] [CrossRef]
- Nürnberg, E.; Vitacolonna, M.; Klicks, J.; von Molitor, E.; Cesetti, T.; Keller, F.; Bruch, R.; Ertongur-Fauth, T.; Riedel, K.; Scholz, P.; et al. Routine Optical Clearing of 3D-Cell Cultures: Simplicity Forward. Front. Mol. Biosci. 2020, 7, 20. [Google Scholar] [CrossRef]
- Hou, Y.; Konen, J.; Brat, D.J.; Marcus, A.I.; Cooper, L.A.D. TASI: A software tool for spatial-temporal quantification of tumor spheroid dynamics. Sci. Rep. 2018, 8, 7248. [Google Scholar] [CrossRef]
- Nishad, A.; Naseem, A.; Rani, S.; Malik, S. Automated qualitative batch measurement of lipid droplets in the liver of bird using ImageJ. STAR Protoc. 2023, 4, 102466. [Google Scholar] [CrossRef]
- Senthebane, D.A.; Rowe, A.; Thomford, N.E.; Shipanga, H.; Munro, D.; Al Mazeedi, M.A.M.; Almazyadi, H.A.M.; Kallmeyer, K.; Dandara, C.; Pepper, M.S.; et al. The Role of Tumor Microenvironment in Chemoresistance: To Survive, Keep Your Enemies Closer. Int. J. Mol. Sci. 2017, 18, 1586. [Google Scholar] [CrossRef] [PubMed]
- Jin, J.; Yoshimura, K.; Sewastjanow-Silva, M.; Song, S.; Ajani, J.A. Challenges and Prospects of Patient-Derived Xenografts for Cancer Research. Cancers 2023, 15, 4352. [Google Scholar] [CrossRef] [PubMed]
- Driehuis, E.; Gracanin, A.; Vries, R.G.J.; Clevers, H.; Boj, S.F. Establishment of Pancreatic Organoids from Normal Tissue and Tumors. STAR Protoc. 2020, 1, 100192. [Google Scholar] [CrossRef] [PubMed]
- Aisenbrey, E.A.; Murphy, W.L. Synthetic alternatives to Matrigel. Nat. Rev. Mater. 2020, 5, 539–551. [Google Scholar] [CrossRef]
- Kleinman, H.K.; Martin, G.R. Matrigel: Basement membrane matrix with biological activity. Semin. Cancer Biol. 2005, 15, 378–386. [Google Scholar] [CrossRef]
- Cohen, E.; Tendler, T.; Lu, H.; Hansen, C.K.; Kertsman, J.; Kurtsman, J.; Barrios, J.; Wieder, R. Collagen I provides a survival advantage to MD-1483 head and neck squamous cell carcinoma cells through phosphoinositol 3-kinase signaling. Anticancer Res. 2013, 33, 379–386. [Google Scholar]
- Ringer, J.; Morrison, B.; Kingsley, K. Evaluation of Hyaluronic Acid to Modulate Oral Squamous Cell Carcinoma Growth In Vitro. J. Funct. Biomater. 2020, 11, 72. [Google Scholar] [CrossRef]
- Gao, J.; Ulekleiv, C.H.; Halstensen, T.S. Epidermal growth factor (EGF) receptor-ligand based molecular staging predicts prognosis in head and neck squamous cell carcinoma partly due to deregulated EGF- induced amphiregulin expression. J. Exp. Clin. Cancer Res. 2016, 35, 151. [Google Scholar] [CrossRef]
- Iyer, G.; Price, J.; Bourgeois, S.; Armstrong, E.; Huang, S.; Harari, P.M. Insulin-like growth factor 1 receptor mediated tyrosine 845 phosphorylation of epidermal growth factor receptor in the presence of monoclonal antibody cetuximab. BMC Cancer. 2016, 16, 773. [Google Scholar] [CrossRef]
- Xing, F.; Saidou, J.; Watabe, K. Cancer associated fibroblasts (CAFs) in tumor microenvironment. Front. Biosci. (Landmark Ed.) 2010, 15, 166–179. [Google Scholar] [CrossRef]
- Gstraunthaler, G.; Lindl, T.; van der Valk, J. A plea to reduce or replace fetal bovine serum in cell culture media. Cytotechnology 2013, 65, 791–793. [Google Scholar] [CrossRef] [PubMed]
- Patil, A.A.; Bhor, S.A.; Rhee, W.J. Cell death in culture. Molecular mechanisms, detections, and inhibition strategies. J. Ind. Eng. Chem. 2020, 91, 37–53. [Google Scholar] [CrossRef]
- Girolami, I.; Damiani, D.; Negro, R.; Abousiam, M.; Gazzini, L.; Calabrese, L.; Hanspeter, E. Prognostic Significance of Tumor-Stroma Ratio (TSR) in Head and Neck Squamous Cell Carcinoma: Systematic Review and Meta-Analysis. Cells 2024, 13, 1772. [Google Scholar] [CrossRef] [PubMed]
- Yang, D.; Liu, J.; Qian, H.; Zhuang, Q. Cancer-associated fibroblasts: From basic science to anticancer therapy. Exp. Mol. Med. 2023, 55, 1322–1332. [Google Scholar] [CrossRef]
- Yamashita, N.; Tokunaga, E.; Iimori, M.; Inoue, Y.; Tanaka, K.; Kitao, H.; Saeki, H.; Oki, E.; Maehara, Y. Epithelial Paradox: Clinical Significance of Coexpression of E-cadherin and Vimentin With Regard to Invasion and Metastasis of Breast Cancer. Clin. Breast Cancer 2018, 18, e1003–e1009. [Google Scholar] [CrossRef]
- Wangmo, C.; Charoen, N.; Jantharapattana, K.; Dechaphunkul, A.; Thongsuksai, P. Epithelial-Mesenchymal Transition Predicts Survival in Oral Squamous Cell Carcinoma. Pathol. Oncol. Res. 2020, 26, 1511–1518. [Google Scholar] [CrossRef]
- Izuishi, K.; Kato, K.; Ogura, T.; Kinoshita, T.; Esumi, H. Remarkable tolerance of tumor cells to nutrient deprivation: Possible new biochemical target for cancer therapy. Cancer Res. 2000, 60, 6201–6207. [Google Scholar]
- Torsello, B.; De Marco, S.; Bombelli, S.; Cifola, I.; Morabito, I.; Invernizzi, L.; Meregalli, C.; Zucchini, N.; Strada, G.; Perego, R.A.; et al. High glucose induces an activated state of partial epithelial-mesenchymal transition in human primary tubular cell cultures. PLoS ONE 2023, 18, e0279655. [Google Scholar] [CrossRef]
- Theofilou, V.I.; Ghita, I.; Elnaggar, M.; Chaisuparat, R.; Papadimitriou, J.C.; Bentzen, S.M.; Dyalram, D.; Lubek, J.E.; Ord, R.A.; Younis, R.H. Histological pattern of tumor inflammation and stromal density correlate with patient demographics and immuno-oncologic transcriptional profile in oral squamous cell carcinoma. Front. Oral Health 2024, 5, 1408072. [Google Scholar] [CrossRef]
- Yang, Z.; Zhang, C.; Feng, Y.; Qi, W.; Cui, Y.; Xuan, Y. Tenascin-C is involved in promotion of cancer stemness via the Akt/HIF1ɑ axis in esophageal squamous cell carcinoma. Exp. Mol. Pathol. 2019, 109, 104239. [Google Scholar] [CrossRef]
- Meng, F.; Speyer, C.L.; Zhang, B.; Zhao, Y.; Chen, W.; Gorski, D.H.; Miller, F.R.; Wu, G. PDGFRα and β play critical roles in mediating Foxq1-driven breast cancer stemness and chemoresistance. Cancer Res. 2015, 75, 584–593. [Google Scholar] [CrossRef]
- Chang, K.Y.; Huang, C.T.; Hsu, T.I.; Hsu, C.-C.; Liu, J.-J.; Chuang, C.-K.; Hung, J.-J.; Chang, W.-C.; Tsai, K.K.; Chuang, J.-Y. Stress stimuli induce cancer-stemness gene expression via Sp1 activation leading to therapeutic resistance in glioblastoma. Biochem. Biophys. Res. Commun. 2017, 493, 14–19. [Google Scholar] [CrossRef]
- Zeltz, C.; Khalil, M.; Navab, R.; Tsao, M.S. Collagen Type XI Inhibits Lung Cancer-Associated Fibroblast Functions and Restrains the Integrin Binding Site Availability on Collagen Type I Matrix. Int. J. Mol. Sci. 2022, 23, 11722. [Google Scholar] [CrossRef]
- Kheiri, S.; Yakavets, I.; Cruickshank, J.; Ahmadi, F.; Berman, H.K.; Cescon, D.W.; Young, E.W.; Kumacheva, E. Microfluidic Platform for Generating and Releasing Patient-Derived Cancer Organoids with Diverse Shapes: Insight into Shape-Dependent Tumor Growth. Adv. Mater. 2024, 36, e2410547. [Google Scholar] [CrossRef] [PubMed]
- Kondo, J.; Endo, H.; Okuyama, H.; Ishikawa, O.; Iishi, H.; Tsujii, M.; Ohue, M.; Inoue, M. Retaining cell-cell contact enables preparation and culture of spheroids composed of pure primary cancer cells from colorectal cancer. Proc. Natl. Acad. Sci. USA 2011, 108, 6235–6240. [Google Scholar] [CrossRef] [PubMed]
- Luo, Z.; Tian, M.; Yang, G.; Tan, Q.; Chen, Y.; Li, G.; Zhang, Q.; Li, Y.; Wan, P.; Wu, J. Hypoxia signaling in human health and diseases: Implications and prospects for therapeutics. Signal Transduct. Target. Ther. 2022, 7, 218. [Google Scholar] [CrossRef] [PubMed]
- Gan, R.H.; Lin, L.S.; Xie, J.; Huang, L.; Ding, L.-C.; Su, B.-H.; Peng, X.-E.; Zheng, D.-L.; Lu, Y.-G. FLI-06 Intercepts Notch Signaling And Suppresses The Proliferation And Self-renewal Of Tongue Cancer Cells. Onco Targets Ther. 2019, 12, 7663–7674. [Google Scholar] [CrossRef]
- Fukusumi, T.; Califano, J.A. The NOTCH pathway in head and neck squamous cell carcinoma. J. Dent. Res. 2018, 97, 645–653. [Google Scholar] [CrossRef]
- Hurtado, C.; Safarova, A.; Smith, M.; Chung, R.; Bruyneel, A.A.N.; Gomez-Galeno, J.; Oswald, F.; Larson, C.J.; Cashman, J.R.; Ruiz-Lozano, P.; et al. Disruption of NOTCH signaling by a small molecule inhibitor of the transcription factor RBPJ. Sci. Rep. 2019, 9, 10811. [Google Scholar] [CrossRef]
- Vasiliadou, I.; Cattaneo, C.; Chan, P.Y.K.; Henley-Smith, R.; Gregson-Williams, H.; Collins, L.; Wojewodka, G.; Guerrero-Urbano, T.; Jeannon, J.-P.; Connor, S.; et al. Correlation of the treatment sensitivity of patient-derived organoids with treatment outcomes in patients with head and neck cancer (SOTO): Protocol for a prospective observational study. BMJ Open 2024, 14, e084176. [Google Scholar] [CrossRef]
- Liu, S.; Wang, R.; Fang, J. Exploring the frontiers: Tumor immune microenvironment and immunotherapy in head and neck squamous cell carcinoma. Discov. Oncol. 2024, 15, 22. [Google Scholar] [CrossRef] [PubMed]








| N° Patients | Age | Sex | Site | Histology | Size (cm) | LN Status | pTNM | Stage | Grade | Pre-op Tx |
|---|---|---|---|---|---|---|---|---|---|---|
| 1 | 72 | Female | Right oral tongue | Keratinizing squamous cell carcinoma | 3.5 × 4.0 × 1.5 cm | 2/2 level III (+), 16 nodes (−), others reactive | pT3N2M0 | IVa | G1/G2 | None |
| 2 | 41 | Male | Right mandible and floor of the mouth | Keratinizing squamous cell carcinoma | 5.5 × 3.5 × 5.0 cm | 7/19 total positive | pT4aN2aM1 | IVc | G2–G3 | None |
| 3 | 63 | Female | Base of tongue | Adenoid cystic carcinoma | 2.8 × 2.0 × 1.5 cm | 0/7 all negative | pT2N0M0 | II | Intermediate grade (cribriform + tubular), minor solid areas | None |
| 4 | 62 | Male | Left oral tongue and floor of the mouth | Keratinizing squamous cell carcinoma (recurrent) | 6.5 × 4.0 × 2.0 cm | 0/5 all negative | pT4aN0M0 | IVa | G2 | None |
| N° Patients | Surgical–Pathologic Findings | Recurrence/Metastasis | ||||||||
| 1 | Angioinvasion present; 2/2 LN level III positive; 0.1 cm deep margin | No local recurrence or distant metastasis | ||||||||
| 2 | Perineural and angioinvasion; narrow margin; 7 LN positive (1/1, 4/4, 2/14) | Extensive lung metastases, local recurrence | ||||||||
| 3 | Infiltrative growth into tongue, pharynx, tonsil; nerve and vessel resection; perineural invasion, Ki67 ~17% | No current evidence of distant metastasis | ||||||||
| 4 | Deep ulcerated mass; nodal necrosis; clear margins; R1 margin (deep) | Recurrent tumor, but no distant metastasis described | ||||||||
Disclaimer/Publisher’s Note: The statements, opinions and data contained in all publications are solely those of the individual author(s) and contributor(s) and not of MDPI and/or the editor(s). MDPI and/or the editor(s) disclaim responsibility for any injury to people or property resulting from any ideas, methods, instructions or products referred to in the content. |
© 2025 by the authors. Licensee MDPI, Basel, Switzerland. This article is an open access article distributed under the terms and conditions of the Creative Commons Attribution (CC BY) license (https://creativecommons.org/licenses/by/4.0/).
Share and Cite
Anameriç, A.; Reszczyńska, E.; Stankiewicz, T.; Andrzejczak, A.; Stepulak, A.; Nees, M. A Patient-Derived Scaffold-Based 3D Culture Platform for Head and Neck Cancer: Preserving Tumor Heterogeneity for Personalized Drug Testing. Cells 2025, 14, 1543. https://doi.org/10.3390/cells14191543
Anameriç A, Reszczyńska E, Stankiewicz T, Andrzejczak A, Stepulak A, Nees M. A Patient-Derived Scaffold-Based 3D Culture Platform for Head and Neck Cancer: Preserving Tumor Heterogeneity for Personalized Drug Testing. Cells. 2025; 14(19):1543. https://doi.org/10.3390/cells14191543
Chicago/Turabian StyleAnameriç, Alinda, Emilia Reszczyńska, Tomasz Stankiewicz, Adrian Andrzejczak, Andrzej Stepulak, and Matthias Nees. 2025. "A Patient-Derived Scaffold-Based 3D Culture Platform for Head and Neck Cancer: Preserving Tumor Heterogeneity for Personalized Drug Testing" Cells 14, no. 19: 1543. https://doi.org/10.3390/cells14191543
APA StyleAnameriç, A., Reszczyńska, E., Stankiewicz, T., Andrzejczak, A., Stepulak, A., & Nees, M. (2025). A Patient-Derived Scaffold-Based 3D Culture Platform for Head and Neck Cancer: Preserving Tumor Heterogeneity for Personalized Drug Testing. Cells, 14(19), 1543. https://doi.org/10.3390/cells14191543

