Multimodal Exploration Offers Novel Insights into the Transcriptomic and Epigenomic Landscape of the Human Submandibular Glands
Abstract
1. Introduction
2. Materials and Methods
2.1. Collection of Human Submandibular Gland Tissue
2.2. Immunostaining and Imaging
2.3. Generation of the Human SMG Gene Signature
2.4. Salivary Gland Sample Preparation for ChIP-Seq Analysis
2.5. Histone ChIP-Seq
2.6. Histone ChIP-Seq Alignment and Peak Calling
2.7. Clustering of Cis-Regulatory Elements
2.8. Identification of Super-Enhancers in the Human SMG
2.9. Identification of Differential Super-Enhancer Loci Across the SMG and Other Human Tissues
3. Results
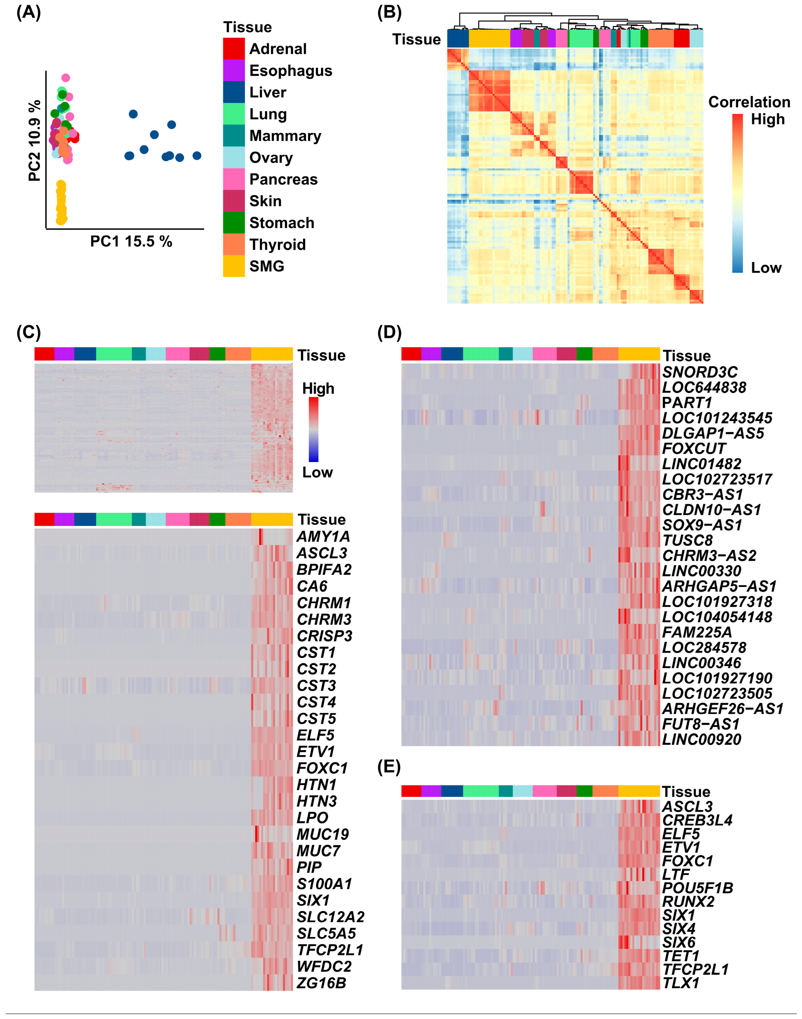
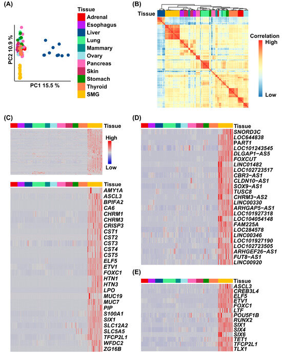
3.1. Generation of a Submandibular Gland-Specific Gene Signature
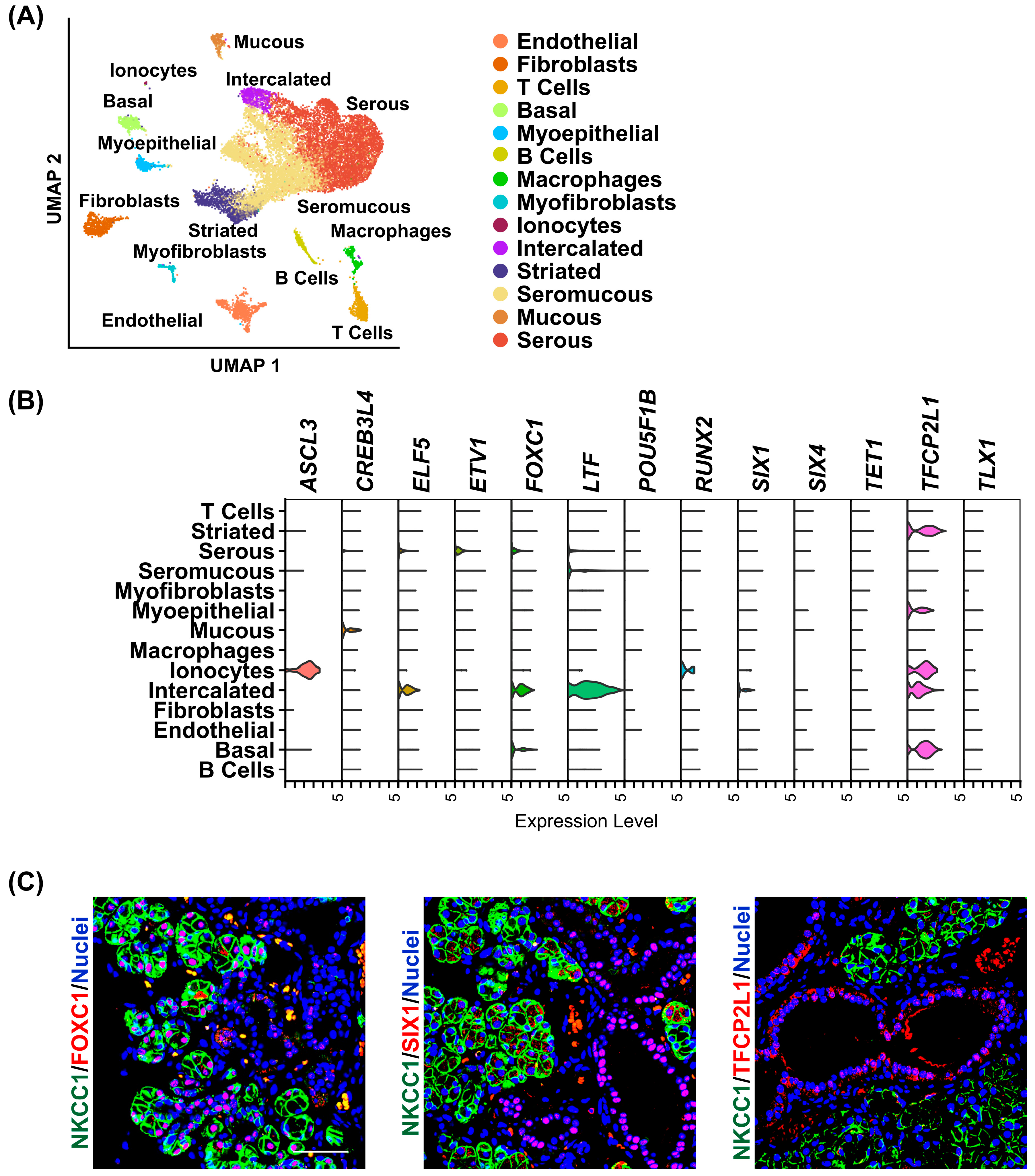
3.2. Enriched and Diverse Expression of Important Transcription Factor Families in Human SMGs
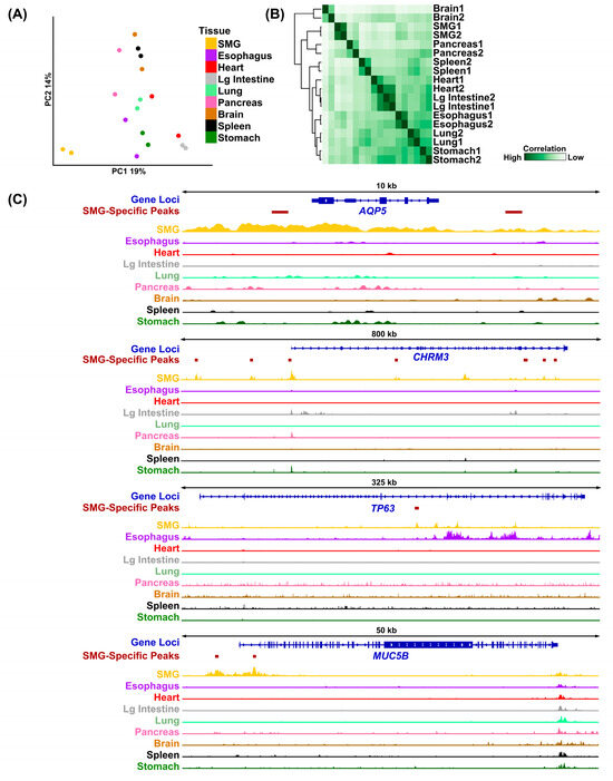
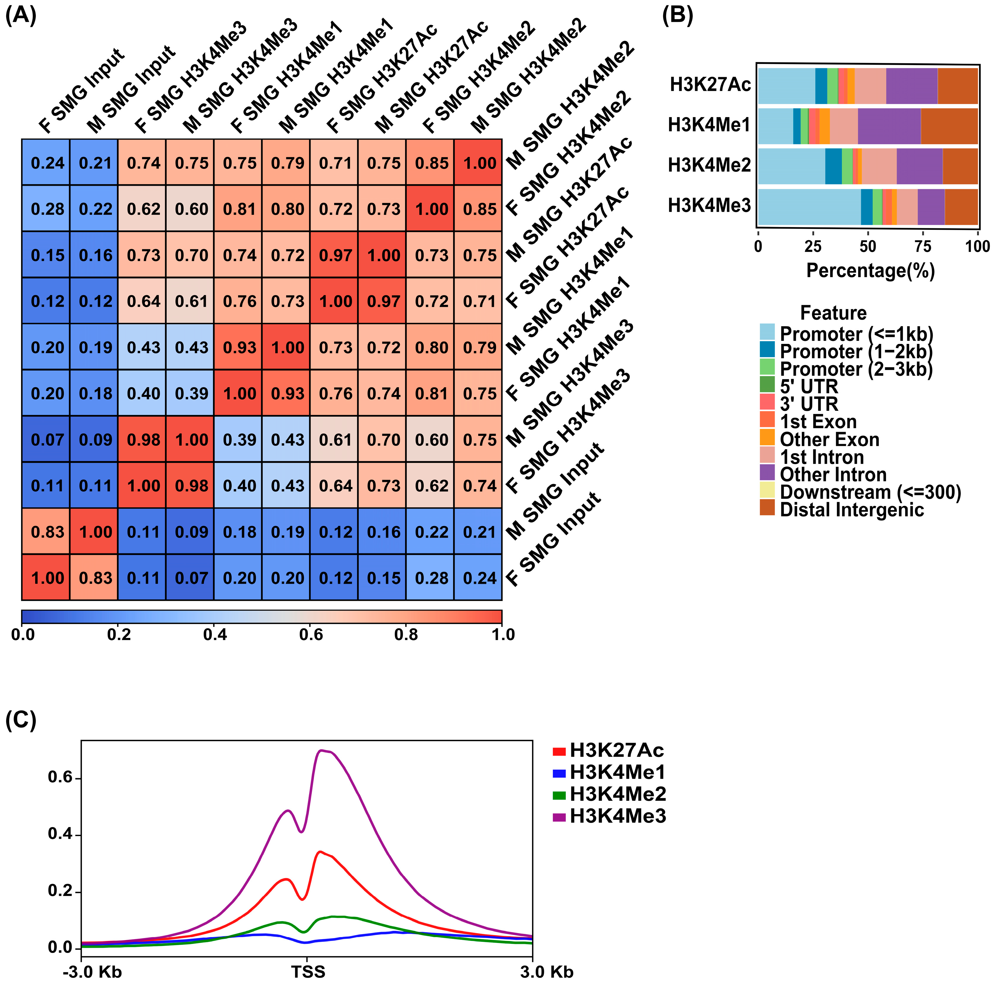
3.3. Generation of a Global Epigenome Map of the Human SMG
3.4. SMG-Specific H3K27Ac Peaks Mark Genes Critical to Salivary Gland Function
3.5. Super-Enhancers in the SMG Likely Regulate Important Genes
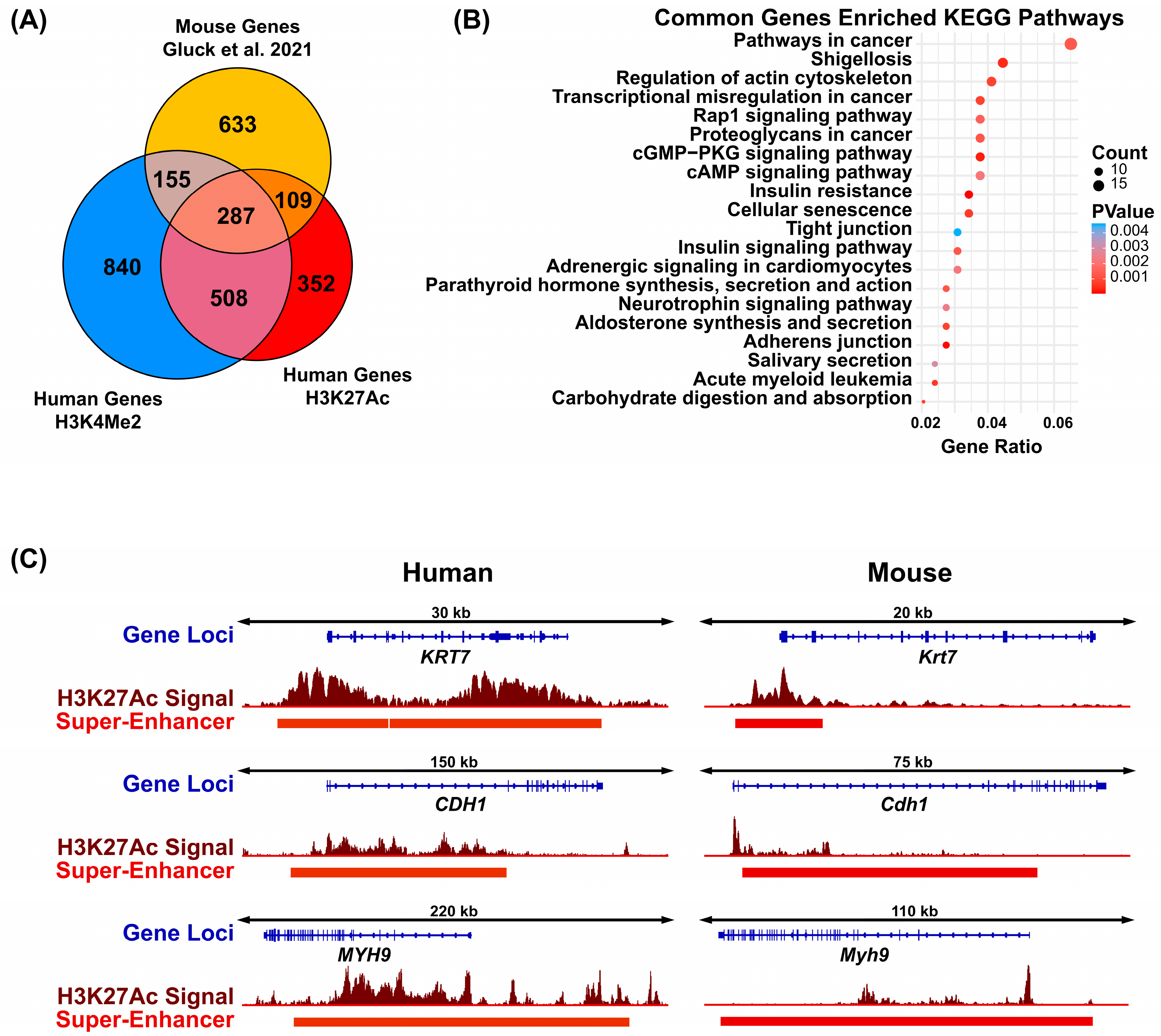
3.6. Conserved Super-Enhancers Mark Genes Critical to Salivary Gland Function
4. Discussion
Supplementary Materials
Author Contributions
Funding
Institutional Review Board Statement
Informed Consent Statement
Data Availability Statement
Conflicts of Interest
Abbreviations
| SMGs | Submandibular Gland | 
| lncRNA | Long non-coding RNA | 
| ChIP-seq | Chromatin Immunoprecipitation Sequencing | 
| SGs | Salivary Glands | 
| PG | Parotid Gland | 
| SLG | Sublingual Gland | 
| NGS | Next-generation Sequencing | 
| scRNA-seq | Single-cell RNA-sequencing | 
| TFs | Transcription Factors | 
| ANTE | Atlas of Normal Tissue Expression | 
| PCA | Principal Component Analysis | 
| IDs | Intercalated Ducts | 
| ETS | Erythroblast Transformation-specific | 
| FOX | Forkhead Box | 
| SIX | Sine oculis | 
| IDR | Irreproducible Discovery Rate | 
| TSS | Transcriptional Start Site | 
| CRMs | Cis-regulatory Modules | 
| SE | Super-enhancers | 
| ROSE | Rank Order of Super Enhancer | 
| KRT | Keratin | 
| GSEA | Gene Set Enrichment Analysis | 
| GTEx | Genotype-Tissue Expression | 
| ENCODE | Encyclopedia of DNA Elements | 
| GREAT | Genomic Regions Enrichment of Annotations Tool | 
References
- Maruyama, C.L.; Monroe, M.M.; Hunt, J.P.; Buchmann, L.; Baker, O.J. Comparing human and mouse salivary glands: A practice guide for salivary researchers. Oral Dis. 2019, 25, 403–415. [Google Scholar] [CrossRef]
- Chibly, A.M.; Aure, M.H.; Patel, V.N.; Hoffman, M.P. Salivary Gland Function, Development and Regeneration. Physiol. Rev. 2022, 102, 1495–1552. [Google Scholar] [CrossRef]
- Amano, O.; Mizobe, K.; Bando, Y.; Sakiyama, K. Anatomy and histology of rodent and human major salivary glands: Overview of the Japan salivary gland society-sponsored workshop. Acta Histochem. Cytochem. 2012, 45, 241–250. [Google Scholar] [CrossRef] [PubMed]
- Vissink, A.; Mitchell, J.B.; Baum, B.J.; Limesand, K.H.; Jensen, S.B.; Fox, P.C.; Elting, L.S.; Langendijk, J.A.; Coppes, R.P.; Reyland, M.E. Clinical management of salivary gland hypofunction and xerostomia in head-and-neck cancer patients: Successes and barriers. Int. J. Radiat. Oncol. Biol. Phys. 2010, 78, 983–991. [Google Scholar] [CrossRef]
- Gluck, C.; Min, S.; Oyelakin, A.; Smalley, K.; Sinha, S.; Romano, R.A. RNA-seq based transcriptomic map reveals new insights into mouse salivary gland development and maturation. BMC Genom. 2016, 17, 923. [Google Scholar] [CrossRef]
- Gao, X.; Oei, M.S.; Ovitt, C.E.; Sincan, M.; Melvin, J.E. Transcriptional profiling reveals gland-specific differential expression in the three major salivary glands of the adult mouse. Physiol. Genom. 2018, 50, 263–271. [Google Scholar] [CrossRef]
- Song, E.C.; Min, S.; Oyelakin, A.; Smalley, K.; Bard, J.E.; Liao, L.; Xu, J.; Romano, R.A. Genetic and scRNA-seq Analysis Reveals Distinct Cell Populations that Contribute to Salivary Gland Development and Maintenance. Sci. Rep. 2018, 8, 14043. [Google Scholar] [CrossRef]
- Oyelakin, A.; Song, E.A.C.; Min, S.; Bard, J.E.; Kann, J.V.; Horeth, E.; Smalley, K.; Kramer, J.M.; Sinha, S.; Romano, R.A. Transcriptomic and Single-Cell Analysis of the Murine Parotid Gland. J. Dent. Res. 2019, 22034519882355. [Google Scholar] [CrossRef]
- Min, S.; Oyelakin, A.; Gluck, C.; Bard, J.E.; Song, E.C.; Smalley, K.; Che, M.; Flores, E.; Sinha, S.; Romano, R.A. p63 and Its Target Follistatin Maintain Salivary Gland Stem/Progenitor Cell Function through TGF-beta/Activin Signaling. iScience 2020, 23, 101524. [Google Scholar] [CrossRef] [PubMed]
- Horeth, E.; Oyelakin, A.; Song, E.C.; Che, M.; Bard, J.; Min, S.; Kiripolsky, J.; Kramer, J.M.; Sinha, S.; Romano, R.A. Transcriptomic and Single-Cell Analysis Reveals Regulatory Networks and Cellular Heterogeneity in Mouse Primary Sjogren’s Syndrome Salivary Glands. Front. Immunol. 2021, 12, 729040. [Google Scholar] [CrossRef]
- Hauser, B.R.; Aure, M.H.; Kelly, M.C.; Genomics and Computational Biology Core; Hoffman, M.P.; Chibly, A.M. Generation of a Single-Cell RNAseq Atlas of Murine Salivary Gland Development. iScience 2020, 23, 101838. [Google Scholar] [CrossRef]
- Gluck, C.; Min, S.; Oyelakin, A.; Che, M.; Horeth, E.; Song, E.A.C.; Bard, J.; Lamb, N.; Sinha, S.; Romano, R.A. A Global Vista of the Epigenomic State of the Mouse Submandibular Gland. J. Dent. Res. 2021, 100, 1492–1500. [Google Scholar] [CrossRef] [PubMed]
- Sekiguchi, R.; Martin, D.; Genomics and Computational Biology Core; Yamada, K.M. Single-Cell RNA-seq Identifies Cell Diversity in Embryonic Salivary Glands. J. Dent. Res. 2020, 99, 69–78. [Google Scholar] [CrossRef] [PubMed]
- Altrieth, A.L.; Suarez, E.; Nelson, D.A.; Gabunia, S.; Larsen, M. Single-cell Transcriptomic Analysis of Salivary Gland Endothelial Cells. bioRxiv 2023. [Google Scholar] [CrossRef]
- Saitou, M.; Gaylord, E.A.; Xu, E.; May, A.J.; Neznanova, L.; Nathan, S.; Grawe, A.; Chang, J.; Ryan, W.; Ruhl, S.; et al. Functional Specialization of Human Salivary Glands and Origins of Proteins Intrinsic to Human Saliva. Cell Rep. 2020, 33, 108402. [Google Scholar] [CrossRef]
- Chu, T.; Wang, Z.; Pe’er, D.; Danko, C.G. Cell type and gene expression deconvolution with BayesPrism enables Bayesian integrative analysis across bulk and single-cell RNA sequencing in oncology. Nat. Cancer 2022, 3, 505–517. [Google Scholar] [CrossRef]
- Costa-da-Silva, A.C.; Aure, M.H.; Dodge, J.; Martin, D.; Dhamala, S.; Cho, M.; Rose, J.J.; Bassim, C.W.; Ambatipudi, K.; Hakim, F.T.; et al. Salivary ZG16B expression loss follows exocrine gland dysfunction related to oral chronic graft-versus-host disease. iScience 2022, 25, 103592. [Google Scholar] [CrossRef]
- Chen, M.; Lin, W.; Gan, J.; Lu, W.; Wang, M.; Wang, X.; Yi, J.; Zhao, Z. Transcriptomic Mapping of Human Parotid Gland at Single-Cell Resolution. J. Dent. Res. 2022, 220345221076069. [Google Scholar] [CrossRef]
- Horeth, E.; Bard, J.; Che, M.; Wrynn, T.; Song, E.A.C.; Marzullo, B.; Burke, M.S.; Popat, S.; Loree, T.; Zemer, J.; et al. High-Resolution Transcriptomic Landscape of the Human Submandibular Gland. J. Dent. Res. 2023, 220345221147908. [Google Scholar] [CrossRef]
- Yoon, Y.J.; Kim, D.; Tak, K.Y.; Hwang, S.; Kim, J.; Sim, N.S.; Cho, J.M.; Choi, D.; Ji, Y.; Hur, J.K.; et al. Salivary gland organoid culture maintains distinct glandular properties of murine and human major salivary glands. Nat. Commun. 2022, 13, 3291. [Google Scholar] [CrossRef]
- Schindelin, J.; Arganda-Carreras, I.; Frise, E.; Kaynig, V.; Longair, M.; Pietzsch, T.; Preibisch, S.; Rueden, C.; Saalfeld, S.; Schmid, B.; et al. Fiji: An open-source platform for biological-image analysis. Nat. Methods 2012, 9, 676–682. [Google Scholar] [CrossRef] [PubMed]
- Suntsova, M.; Gaifullin, N.; Allina, D.; Reshetun, A.; Li, X.; Mendeleeva, L.; Surin, V.; Sergeeva, A.; Spirin, P.; Prassolov, V.; et al. Atlas of RNA sequencing profiles for normal human tissues. Sci. Data 2019, 6, 36. [Google Scholar] [CrossRef] [PubMed]
- Consortium, E.P. An integrated encyclopedia of DNA elements in the human genome. Nature 2012, 489, 57–74. [Google Scholar] [CrossRef]
- McLean, C.Y.; Bristor, D.; Hiller, M.; Clarke, S.L.; Schaar, B.T.; Lowe, C.B.; Wenger, A.M.; Bejerano, G. GREAT improves functional interpretation of cis-regulatory regions. Nat. Biotechnol. 2010, 28, 495–501. [Google Scholar] [CrossRef]
- Whyte, W.A.; Orlando, D.A.; Hnisz, D.; Abraham, B.J.; Lin, C.Y.; Kagey, M.H.; Rahl, P.B.; Lee, T.I.; Young, R.A. Master transcription factors and mediator establish super-enhancers at key cell identity genes. Cell 2013, 153, 307–319. [Google Scholar] [CrossRef]
- Arany, S.; Catalan, M.A.; Roztocil, E.; Ovitt, C.E. Ascl3 knockout and cell ablation models reveal complexity of salivary gland maintenance and regeneration. Dev. Biol. 2011, 353, 186–193. [Google Scholar] [CrossRef] [PubMed]
- Song, E.A.C.; Smalley, K.; Oyelakin, A.; Horeth, E.; Che, M.; Wrynn, T.; Osinski, J.; Romano, R.A.; Sinha, S. Genetic Study of Elf5 and Ehf in the Mouse Salivary Gland. J. Dent. Res. 2023, 102, 340–348. [Google Scholar] [CrossRef]
- Yamaguchi, Y.; Yonemura, S.; Takada, S. Grainyhead-related transcription factor is required for duct maturation in the salivary gland and the kidney of the mouse. Development 2006, 133, 4737–4748. [Google Scholar] [CrossRef]
- Tanaka, J.; Ogawa, M.; Hojo, H.; Kawashima, Y.; Mabuchi, Y.; Hata, K.; Nakamura, S.; Yasuhara, R.; Takamatsu, K.; Irie, T.; et al. Generation of orthotopically functional salivary gland from embryonic stem cells. Nat. Commun. 2018, 9, 4216. [Google Scholar] [CrossRef]
- Rheinheimer, B.A.; Pasquale, M.C.; Genomics, N.N.; Genomics and Computational Biology Core; Limesand, K.H.; Hoffman, M.P.; Chibly, A.M. Evaluating the transcriptional landscape and cell-cell communication networks in chronically irradiated parotid glands. iScience 2023, 26, 106660. [Google Scholar] [CrossRef]
- Barral, A.; Dejardin, J. The chromatin signatures of enhancers and their dynamic regulation. Nucleus 2023, 14, 2160551. [Google Scholar] [CrossRef] [PubMed]
- Preissl, S.; Gaulton, K.J.; Ren, B. Characterizing cis-regulatory elements using single-cell epigenomics. Nat. Rev. Genet. 2023, 24, 21–43. [Google Scholar] [CrossRef]
- Consortium, E.P. A user’s guide to the encyclopedia of DNA elements (ENCODE). PLoS Biol. 2011, 9, e1001046. [Google Scholar] [CrossRef]
- Tanigawa, Y.; Dyer, E.S.; Bejerano, G. WhichTF is functionally important in your open chromatin data? PLoS Comput. Biol. 2022, 18, e1010378. [Google Scholar] [CrossRef]
- Hnisz, D.; Abraham, B.J.; Lee, T.I.; Lau, A.; Saint-Andre, V.; Sigova, A.A.; Hoke, H.A.; Young, R.A. Super-enhancers in the control of cell identity and disease. Cell 2013, 155, 934–947. [Google Scholar] [CrossRef]
- Loven, J.; Hoke, H.A.; Lin, C.Y.; Lau, A.; Orlando, D.A.; Vakoc, C.R.; Bradner, J.E.; Lee, T.I.; Young, R.A. Selective inhibition of tumor oncogenes by disruption of super-enhancers. Cell 2013, 153, 320–334. [Google Scholar] [CrossRef]
- Mellas, R.E.; Kim, H.; Osinski, J.; Sadibasic, S.; Gronostajski, R.M.; Cho, M.; Baker, O.J. NFIB regulates embryonic development of submandibular glands. J. Dent. Res. 2015, 94, 312–319. [Google Scholar] [CrossRef]
- Zhong, Z.; Jiao, Z.; Yu, F.X. The Hippo signaling pathway in development and regeneration. Cell Rep. 2024, 43, 113926. [Google Scholar] [CrossRef]
- Burckhardt, C.J.; Minna, J.D.; Danuser, G. SH3BP4 promotes neuropilin-1 and alpha5-integrin endocytosis and is inhibited by Akt. Dev. Cell 2021, 56, 1164–1181.e1112. [Google Scholar] [CrossRef]
- Fox, S.; Myers, J.A.; Davidson, C.; Getman, M.; Kingsley, P.D.; Frankiewicz, N.; Bulger, M. Hyperacetylated chromatin domains mark cell type-specific genes and suggest distinct modes of enhancer function. Nat. Commun. 2020, 11, 4544. [Google Scholar] [CrossRef] [PubMed]
- Narita, T.; Higashijima, Y.; Kilic, S.; Liebner, T.; Walter, J.; Choudhary, C. Acetylation of histone H2B marks active enhancers and predicts CBP/p300 target genes. Nat. Genet. 2023, 55, 679–692. [Google Scholar] [CrossRef]
- Das, N.D.; Chang, J.C.; Hon, C.C.; Kelly, S.T.; Ito, S.; Lizio, M.; Kaczkowski, B.; Watanabe, H.; Katsushima, K.; Natsume, A.; et al. Defining super-enhancers by highly ranked histone H4 multi-acetylation levels identifies transcription factors associated with glioblastoma stem-like properties. BMC Genom. 2023, 24, 574. [Google Scholar] [CrossRef]
- Frazer, K.A.; Elnitski, L.; Church, D.M.; Dubchak, I.; Hardison, R.C. Cross-species sequence comparisons: A review of methods and available resources. Genome Res. 2003, 13, 1–12. [Google Scholar] [CrossRef]
- Consortium, G.T. The Genotype-Tissue Expression (GTEx) project. Nat. Genet. 2013, 45, 580–585. [Google Scholar] [CrossRef] [PubMed]
- Shi, M.; Mear, L.; Karlsson, M.; Alvez, M.B.; Digre, A.; Schutten, R.; Katona, B.; Vuu, J.; Lindstrom, E.; Hikmet, F.; et al. A resource for whole-body gene expression map of human tissues based on integration of single cell and bulk transcriptomics. Genome Biol. 2025, 26, 152. [Google Scholar] [CrossRef] [PubMed]
- Statello, L.; Guo, C.J.; Chen, L.L.; Huarte, M. Gene regulation by long non-coding RNAs and its biological functions. Nat. Rev. Mol. Cell Biol. 2021, 22, 96–118. [Google Scholar] [CrossRef]
- Yilmaz, F.; Karageorgiou, C.; Kim, K.; Pajic, P.; Scheer, K.; Human Genome Structural Variation Consortium; Beck, C.R.; Torregrossa, A.M.; Lee, C.; Gokcumen, O.; et al. Reconstruction of the human amylase locus reveals ancient duplications seeding modern-day variation. Science 2024, 386, eadn0609. [Google Scholar] [CrossRef] [PubMed]
- Bolognini, D.; Halgren, A.; Lou, R.N.; Raveane, A.; Rocha, J.L.; Guarracino, A.; Soranzo, N.; Chin, C.S.; Garrison, E.; Sudmant, P.H. Recurrent evolution and selection shape structural diversity at the amylase locus. Nature 2024, 634, 617–625. [Google Scholar] [CrossRef]
- Villanea, F.A.; Peede, D.; Kaufman, E.J.; Anorve-Garibay, V.; Chevy, E.T.; Villa-Islas, V.; Witt, K.E.; Zeloni, R.; Marnetto, D.; Moorjani, P.; et al. The MUC19 gene: An evolutionary history of recurrent introgression and natural selection. Science 2025, 389, eadl0882. [Google Scholar] [CrossRef]
- Pajic, P.; Landau, L.; Gokcumen, O.; Ruhl, S. Saliva protein genes in humans were shaped during primate evolution. Genome Biol. Evol. 2025, 17, evaf165. [Google Scholar] [CrossRef]
- Haller, F.; Bieg, M.; Will, R.; Korner, C.; Weichenhan, D.; Bott, A.; Ishaque, N.; Lutsik, P.; Moskalev, E.A.; Mueller, S.K.; et al. Enhancer hijacking activates oncogenic transcription factor NR4A3 in acinic cell carcinomas of the salivary glands. Nat. Commun. 2019, 10, 368. [Google Scholar] [CrossRef] [PubMed]
- Lee, H.K.; Willi, M.; Liu, C.; Hennighausen, L. Cell-specific and shared regulatory elements control a multigene locus active in mammary and salivary glands. Nat. Commun. 2023, 14, 4992. [Google Scholar] [CrossRef] [PubMed]
- Corradin, O.; Scacheri, P.C. Enhancer variants: Evaluating functions in common disease. Genome Med. 2014, 6, 85. [Google Scholar] [CrossRef] [PubMed]
- Gasperini, M.; Tome, J.M.; Shendure, J. Towards a comprehensive catalogue of validated and target-linked human enhancers. Nat. Rev. Genet. 2020, 21, 292–310. [Google Scholar] [CrossRef]







| Disclaimer/Publisher’s Note: The statements, opinions and data contained in all publications are solely those of the individual author(s) and contributor(s) and not of MDPI and/or the editor(s). MDPI and/or the editor(s) disclaim responsibility for any injury to people or property resulting from any ideas, methods, instructions or products referred to in the content. | 
© 2025 by the authors. Licensee MDPI, Basel, Switzerland. This article is an open access article distributed under the terms and conditions of the Creative Commons Attribution (CC BY) license (https://creativecommons.org/licenses/by/4.0/).
Share and Cite
Horeth, E.; Wrynn, T.; Osinski, J.M.; Glathar, A.; Bard, J.; Burke, M.S.; Popat, S.; Loree, T.; Nagai, M.; Phillips, R.; et al. Multimodal Exploration Offers Novel Insights into the Transcriptomic and Epigenomic Landscape of the Human Submandibular Glands. Cells 2025, 14, 1561. https://doi.org/10.3390/cells14191561
Horeth E, Wrynn T, Osinski JM, Glathar A, Bard J, Burke MS, Popat S, Loree T, Nagai M, Phillips R, et al. Multimodal Exploration Offers Novel Insights into the Transcriptomic and Epigenomic Landscape of the Human Submandibular Glands. Cells. 2025; 14(19):1561. https://doi.org/10.3390/cells14191561
Chicago/Turabian StyleHoreth, Erich, Theresa Wrynn, Jason M. Osinski, Alexandra Glathar, Jonathan Bard, Mark S. Burke, Saurin Popat, Thom Loree, Michael Nagai, Robert Phillips, and et al. 2025. "Multimodal Exploration Offers Novel Insights into the Transcriptomic and Epigenomic Landscape of the Human Submandibular Glands" Cells 14, no. 19: 1561. https://doi.org/10.3390/cells14191561
APA StyleHoreth, E., Wrynn, T., Osinski, J. M., Glathar, A., Bard, J., Burke, M. S., Popat, S., Loree, T., Nagai, M., Phillips, R., Tapia, J. L., Frustino, J., Kramer, J. M., Sinha, S., & Romano, R.-A. (2025). Multimodal Exploration Offers Novel Insights into the Transcriptomic and Epigenomic Landscape of the Human Submandibular Glands. Cells, 14(19), 1561. https://doi.org/10.3390/cells14191561
 
        


